新建化工项目审批手续及办理流程
- 格式:docx
- 大小:20.40 KB
- 文档页数:11
化工建设项目审批流程
审批化工建设项目的流程包括以下步骤:
1.进行可行性研究,由企业或委托中介服务机构进行。
2.办理项目选址意见书和建设用地规划许可证,企业需要到规划或建设部门办理。
3.向XXX申请立项或备案。
4.进行环境影响评价,企业需要委托有资质的中介服务机构进行。
5.环保部门批复环境影响报告。
6.进行安全预评价和职业病危害与评价报告,企业需要委托有资质的中介服务机构进行。
7.安全与评价报告需要进行专家评审。
8.卫生部门审核职业病危害与评价报告。
9.安全与评价报告备案,企业需要到安监部门备案。
10.安监部门进行安全审查。
11.安监部门通过安全审查后,政府下发批准书。
12.企业凭批准书到工商管理部门办理营业执照。
13.企业需要到国土管理部门办理土地使用证。
14.进行初步设计,企业需要委托有资质的设计单位进行。
15.消防部门、卫生部门和安监部门分别进行消防、职业
病防护和安全设计审查。
16.企业需要委托有资质的设计单位进行施工图设计。
17.企业需要到规划部门办理建设工程规划许可证。
18.企业需要到建设部门办理建设施工许可证。
19.建设项目竣工后,消防部门组织竣工验收。
20.企业需要到质监部门办理特种设备使用证。
21.环保部门批复试生产周期。
22.卫生部门、环保部门和安监部门分别进行职业病防护设施验收、防止污染的设施的竣工验收和安全设施竣工验收意见书。
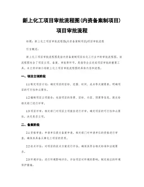
新上化工项目审批流程图(内资备案制项目)
项目审批流程
引言概述:
新上化工项目审批流程图是指内资备案制项目的审批流程,该流程图对于化工项目的规范化和高效化具有重要意义。
本文将从五个大点出发,详细阐述新上化工项目审批流程的各个环节和要点。
正文内容:
1. 项目前期准备阶段
1.1 项目意向确认
1.2 项目可行性研究
1.3 项目环境评估
1.4 项目投资估算
1.5 项目申报材料准备
2. 项目审批申报阶段
2.1 项目报备
2.2 审批机构初审
2.3 项目评审
2.4 项目备案
3. 项目建设准备阶段
3.1 土地使用申请
3.2 建设用地规划审批
3.3 建设用地划拨
3.4 建设用地合同签订
3.5 建设用地手续办理
4. 项目建设阶段
4.1 设计文件审查
4.2 施工许可证申请
4.3 施工准备工作
4.4 施工现场管理
4.5 安全生产监管
5. 项目竣工验收阶段
5.1 竣工验收申请
5.2 竣工验收现场检查
5.3 竣工验收报告编制
5.4 竣工验收合格证颁发
5.5 竣工验收备案
总结:
综上所述,新上化工项目审批流程图包括项目前期准备阶段、项目审批申报阶段、项目建设准备阶段、项目建设阶段和项目竣工验收阶段。
在每个阶段中,都有
一系列具体的小点需要注意和完成。
这些流程和要点的规范执行,能够保证项目的合法性、安全性和可持续发展,为化工项目的顺利推进提供了重要的指导和支持。
注意:根据要求,文章不包含代码。
以上为文章结构和大点小点的示例,具体内容需要根据实际情况进行详细阐述。
浙江省嘉兴市化工项目基本审批流程1.项目单位向相关主管部门提交项目基本信息报告。
The project unit submits a basic information report to the relevant competent authority.2.主管部门对项目基本信息进行初步审查。
The competent authority conducts a preliminary review of the project basic information.3.初步审查通过后,项目单位递交项目建设立项申请材料。
After the preliminary review is passed, the project unit submits the application materials for project construction approval.4.主管部门进行项目建设立项申请材料的审批。
The competent authority approves the application materials for project construction approval.5.项目单位按要求进行环评、安评等评估工作。
The project unit conducts environmental impact assessment, safety assessment and other evaluations as required.6.评估工作通过后,项目单位须递交环评报告等评估材料。
After the evaluation is passed, the project unit must submit the environmental impact assessment report and other evaluation materials.7.主管部门对环评报告等评估材料进行审查。
化工项目建设流程一、项目前期准备工作项目前期准备工作是指为完成项目立项而做的所有的准备工作,主要有:1、文件准备委托具有一定资质的单位进行可研报告及项目申请书的编制;2、项目立项①与当地政府签订相关协议;②准备好预核材料,根据要求到相关级别的政府部门完成名称预核工作;③将可研报告和立项文件上报至规定级别的发改委,发改委审查通过后拿到批复文件。
3、配套手续办理①与项目申请立项同步展开环评、安评、节能评价工作;②在环评通过后进行土地预审、规划选址意见、项目申请报告核准等工作,最终拿到水土保持方案、水资源论证、土地预审、工程地质勘查、地震影响等主管部门的审批文件;③完成公司的注册。
二、项目前期工作项目前期工作,是指建设项目立项起到批准项目开工这一期间的主要工作。
项目建议书获批准即为立项。
1、建立管理机构和制定各项规章制度并配备一定数量的工程技术管理人员。
确定工程总承包、建设监理等管理方式。
承担工程总承包、施工、建设监理的单位必须具有相应的资质,以保证对工程建设进度、质量、资金、生产准备等方面实行有效控制。
2、进行工艺包和基础设计的编制工作。
确定设计原则、设计标准、设计方案和重大技术问题,如总工艺流程、生产方法、工厂组成、总图运输,水、电、汽的供应方式和用量,关键设备及仪表选型,消防、劳动安全、工业卫生、环境保护、工程概算等。
3、项目初步设计编制完成以后,进行初步设计的审查工作。
初步设计是工程设计的重要组成部分,是编制施工图设计,安排年度计划和组织主要设备订货的依据。
工程初步设计审查是审查项目初步设计是否符合行业规章、标准,是否切合实际、安全适用、技术先进可靠,经济合理等,是进一步优化设计的过程。
4、组织主要设计、施工单位编制建设总体统筹控制计划和中期建设统筹控制计划。
总体统筹计划是把工程开工前期和建设中有关资金、施工、外事、设备材料、生产准备、试车、考核、竣工验收、协作关系、建设组织等各项工作按照系统工程原理纳入计划,合理安排、统筹兼顾,确保主控制点的完成和总体计划进度的实现。
新建化工项目审批手续及办理流程The following text is amended on 12 November 2020.新建化工项目政府审批手续及办理流程1、经贸委立项:可行性报告-申报立项-节能评审-审批2、2、环评批准:立项批文-环评申请表-审批-编制环评-专家评审-审批-三同时建设-申请试生产-审查-组织试生产-组织申报验收-检测-竣工验收3、3、安全批准:立项批文-安全预评价-专家评审-审批-扩初设计(专篇)-专家审查-组织施工安装-申请试生产-审查-组织试生产-组织申报验收-竣工验收4、4、建筑施工:总评设计-勘探-建筑设计-审图-开工手续-合同洽谈-监理-发包-履行合同监督工程(质量.进度.变更.相关协调)-组织验收-结算-申领产权5、5、申领土地证6、6、开工报告7、其中需联络协调单位:经贸委、环保局、安监局、消防大队、规划局、质监站、建设局、土地局、气象局、白蚂蚁防治中心、安评中介机构、环评中介机构、设计院、施工单位、监理单位等一首先需要请市环保局、消防支队、安监局派员到现场确定。
由市环保局出具项目批准文件,并开展环境影响评估。
二、安监局同时审查和申办许可证程序市安监局设立安全审查→报市政府批准后,由市安监局批复同意设立→市安监局设计图纸审查→项目施工建设市安监局试生产备案→项目试生产→市环保局和安监局竣工验收→向安监局申办安全生产许可证→现场核查→安监局颁发安全生产许可证→项目投产。
其中:(一)市安监局安全审查和市政府设立审查材料 1、建设项目设立安全审查申请书; 2、县级发展和改革局或县级人民政府批准文件; 3、国土局的土地使用权文件、建设局的建设项目规划许可文件(复印件须签章); 4、建设项目安全条件论证报告(安全评价公司出具); 5、建设项目设立安全预评价报告(评价公司出具); 6、工商营业执照或企业名称预先核准通知书复印件。
(二)市安监局设计图纸审查资料市政府批准设立后,由有关部门编写可研报告、图纸设计和环境保护评估报告,同时,向市安监局申请图纸设计审查,并提交下列资料: 1、建设项目安全设施设计的审查申请书; 2、建设项目设立安全审查意见书(复印件); 3、设计单位的设计资质证明文件(复印件须签章); 4、建设项目安全设施设计专篇; 5、审查时要求提供的其他材料。
新上化工项目审批流程图(内资备案制项目)项目审批流程引言概述:新上化工项目审批流程图是指内资备案制项目的审批流程图,该流程图包括项目备案、环评审批、土地使用审批、建设工程规划许可证审批和安全生产许可证审批等环节。
本文将详细介绍新上化工项目审批流程图的五个部份。
一、项目备案1.1 提交备案申请:申请人向相关部门提交项目备案申请,包括项目基本信息、投资情况、用地需求等。
1.2 部门初审:相关部门对备案申请进行初步审核,核实申请材料的完整性和合规性。
1.3 备案审批:相关部门根据初审结果,决定是否批准项目备案,并发放备案证明。
二、环评审批2.1 编制环评报告:申请人委托专业机构编制环境影响评价报告,包括项目的环境影响分析、环境保护措施等。
2.2 环评报告审批:环境保护部门对环评报告进行审查,评估项目对环境的影响,并根据评估结果决定是否批准环评报告。
2.3 环评批复:环境保护部门根据审查结果,决定是否批准环评报告,并发放环评批复文件。
三、土地使用审批3.1 土地规划许可:申请人向国土资源部门提交土地规划许可申请,包括土地用途、用地面积等。
3.2 土地出让合同签订:申请人与国土资源部门签订土地出让合同,明确土地使用条件和约束。
3.3 土地使用证办理:申请人根据土地出让合同,向国土资源部门申请办理土地使用证。
四、建设工程规划许可证审批4.1 提交规划申请:申请人向规划部门提交建设工程规划许可证申请,包括项目建设规模、布局等。
4.2 规划审批:规划部门对建设工程规划进行审查,核实规划方案的合理性和符合性。
4.3 发放规划许可证:规划部门根据审查结果,决定是否发放建设工程规划许可证,并发放相关证明文件。
五、安全生产许可证审批5.1 安全生产申请:申请人向安全监管部门提交安全生产许可证申请,包括安全生产管理制度、安全设施等。
5.2 安全生产审查:安全监管部门对安全生产申请进行审查,检查项目的安全生产条件和措施是否符合要求。
化工项目建设流程一、项目前期准备工作项目前期准备工作是指为完成项目立项而做的所有的准备工作,主要有:1、文件准备委托具有一定资质的单位进行可研报告及项目申请书的编制;2、项目立项①与当地政府签订相关协议;②准备好预核材料,根据要求到相关级别的政府部门完成名称预核工作;③将可研报告和立项文件上报至规定级别的发改委,发改委审查通过后拿到批复文件。
3、配套手续办理①与项目申请立项同步展开环评、安评、节能评价工作;②在环评通过后进行土地预审、规划选址意见、项目申请报告核准等工作,最终拿到水土保持方案、水资源论证、土地预审、工程地质勘查、地震影响等主管部门的审批文件;③完成公司的注册。
二、项目前期工作项目前期工作,是指建设项目立项起到批准项目开工这一期间的主要工作。
项目建议书获批准即为立项。
1、建立管理机构和制定各项规章制度并配备一定数量的工程技术管理人员。
确定工程总承包、建设监理等管理方式。
承担工程总承包、施工、建设监理的单位必须具有相应的资质,以保证对工程建设进度、质量、资金、生产准备等方面实行有效控制。
2、进行工艺包和基础设计的编制工作。
确定设计原则、设计标准、设计方案和重大技术问题,如总工艺流程、生产方法、工厂组成、总图运输,水、电、汽的供应方式和用量,关键设备及仪表选型,消防、劳动安全、工业卫生、环境保护、工程概算等。
3、项目初步设计编制完成以后,进行初步设计的审查工作。
初步设计是工程设计的重要组成部分,是编制施工图设计,安排年度计划和组织主要设备订货的依据。
工程初步设计审查是审查项目初步设计是否符合行业规章、标准,是否切合实际、安全适用、技术先进可靠,经济合理等,是进一步优化设计的过程。
4、组织主要设计、施工单位编制建设总体统筹控制计划和中期建设统筹控制计划。
总体统筹计划是把工程开工前期和建设中有关资金、施工、外事、设备材料、生产准备、试车、考核、竣工验收、协作关系、建设组织等各项工作按照系统工程原理纳入计划,合理安排、统筹兼顾,确保主控制点的完成和总体计划进度的实现。
超值下载化工建设项目审批流程图内资企业名称预设核准《企业名称预设核准通知书》营业执照、组织代码等《建设项目选址意见书》《土地预审意见书》《大气环境影响评价审核批复》《环境影响评价报告书》(报告表、登记表)工商行政管理局公司设立登记《企业名称预设核准通知书》、其他相关文件工商行政管理局编可研报告(立项申请)工程咨询机构《可行性研究报告》立项审批发改委《核准项目受理通知单》选址审批用地预审城乡规划行主管部气象局土地资源行管理部《核准申请》《建设项目选址意见书》《土地预审意见书》《环境影响评价文件》《企业名称预设核准通知书》《环境影响评价文件》《建设项目选址意见书》《土地预审意见书》《可行性研究报告》《建设项目选址意见书》《核准项目受理通知单》大气环境影响评价编写环评报告有资质单位环评报告审批环保局《环境影响评价文件审批意见》项目核准发改委《建设项目批文》、《项目批准通知书》、项目核准代码编写设计初步方案有资质单位《建设设计初步方案》土地使用权登记国土局《土地使用证》安全审查安监局《同意建设项目设立的安全审查安全影响评价有资质单位《安全条件论证报告》 《建设项目设立评价报告》建设用地规划许可审批城乡规划建设管理委员《建设用地规划许可证》《安全条件论证报告》《建设项目设立评价报告》超值下载职业病危害预评价有资质单位《建设项目职业病危害预评价报告书》《可行性研究报告》含职业卫生篇、《建设项目职业病危害预评价报告书》《企业名称预设核准通知书》《建设项目选择意见书》《可行性研究报告》《安全条件论证报告》《建设项目设立评价报告》《设计总平面布置图》《安全设施设计专篇》职业病危害预评价审查卫生局《建设项目职业病危害预评价报告书》专家意见生产、储存危险物品的建设项目的安全设施设计的审批安监局《建设项目设立的批准文件》编写初步设计有资质单位《设计总平面布置图》《安全设施设计专篇》专家评审安监局初步设计文本防雷装置设计审核气象局企业投资项目初步设计审查发改委初步设计批复消防监督审核公安消防队非煤矿山建设项目的安全设施设计审批、生产经营单位建设项目安全设施与主体工程“三同时”的审批安监局安监局对初步设计《安全生产专篇》审批文件初步设计文本中的相关图纸《建设项目批文》《建设项目设立的批准文件》《安全条件论证报告》《安全设施设计专篇》其他相关文件审批意见施工图设计有资质单位施工图纸施工图审查房建审查机构《施工图设计文件审查意见》规划方案设计审查城市规划建设管理局《规划方案审查意见书》建筑工程规划许可审批城市规划建设管理局建筑红线图、《建筑工程规划许可》《建设项目批文》《土地使用证》《设计总平面布置图》《规划方案审查意见书》其他相关文件超值下载新建设项目审批流程图项目施工建设质量受监督 城市规划建设管理局《建筑施工许可证》《建筑工程规划许可证》施工设计图中标通知书 其他文件客户供气合同、协议政府、园区投资协议(获得当地政府支持)入园协议(获得经济园区、工业园区管委会支持)投资方项目申请报告、可研报告和初步设计(包括安全、消防、节能专篇)投资方文件(董事会决议、委派书、公司章程、其他证件)工商行政管理局前期文件准备公司名称预核准 《公司名称预核准通知书》(有效期6个月)土地预审国土局《土地预审意见书》国土局合作协议明确与客户合作关系,依托客户优势土地租新建项目立项批复发改委可研报告环境影响评价安全影响评价职业病危害评价维安评估节能评估环保局环保局安监局卫生局工程中介机构选址意见书规划局《能评报告》《职业病危害预评价》专家意见《安评报告》《环评报告》《可研报告》《维安意见书》《规划要点》商务局项目申请报告立项批复资金报告证其他相关文件外商投资企《外商批准证书》工商《名称预核准通知书》立项批复地址证明其他相关文件,外商需《外商批准证书》选址意见书租赁协议合作协议购地协议工商营业执照质监局窗口赋码组织机构商务局批文原件/复印件建委经办人身份证件法人身份证件工程报建施工图设计安全监督消防监督审核防雷装置设计审建委其他手续:渣土费、社会保障费、民工工资保证金、质量责任书等招投标手续质量监督大厅建委窗口工程报建表(1式6份)设计院施工图图纸审查中心施工图审合格意招标办《招标合格通知书》建委质监站建委安监站《建设工程质量监督备案书》《建设工程质量监督备案书》消防队气象局防雷审核验消防设计备案申请表消防设计图纸及其他资料防雷装置审核申请书书防雷装置设计图纸及其他资料《消防设计/复查意见书消防验收备案申请书及其他资料建设项目审批流程一、办理建设项目选址意见书办理建设项目选址意见书项目单位需向市规划局提交以下资料(两份A4):1、选址申请:申请应说明本单位主要业务范围,所属主管部门,申请的理由,建设项目的名称,性质(住宅,行政办公,商业金融,文化娱乐,医疗卫生,工业厂房,市政公用设施等),建设规模,建设用地位置、面积,用地规划性质(住宅,行政办公,商业金融,文化娱乐,医疗卫生,工业厂房,市政公用设施)等;2、营业执照、法人资质、组织机构代码证、法人身份证等;3、项目可行性研究报告(工业项目);4、环评报告(工业报告);5、土地使用证(旧城区)。
化工建设项目审批流程一、前期准备1.项目可行性研究报告编制:项目可行性研究报告主要包括项目的技术、经济以及环境影响评价等内容。
2.环境影响评价报告编制:环境影响评价报告由专业机构编制,包括项目的环境影响分析、环境保护措施等内容。
3.项目初步设计:根据项目可行性研究报告和环境影响评价报告,编制项目初步设计,并完成相关图纸和技术文件的编制工作。
二、申请阶段1.提交申请材料:申请方将项目可行性研究报告、环境影响评价报告、初步设计等申请材料递交给相关政府部门。
3.补充材料:如审核中发现材料不完整或存在问题,申请方需要按要求补充相关材料。
4.申请受理:政府部门对符合要求的申请材料进行受理,并颁发受理通知书,同时生成项目审批文号。
三、评审阶段1.专家评审:政府部门组织相关专家对项目进行评审,包括技术、经济、环境等多个方面的专业评估。
2.现场踏勘:专家组对项目所在地进行实地踏勘,确认项目环境条件和影响范围等信息。
3.听证会:政府部门组织听证会,邀请相关利益方对项目进行意见交流和反馈。
4.评审报告:综合专家评审、现场踏勘和听证会的意见,形成评审报告,对项目进行综合评价。
四、批准阶段1.项目批复:根据评审报告和相关法律法规,决定是否批准项目。
若批准,签发项目批复文件。
2.公示和征地:对项目进行公示和征地手续,确保项目的合法性和正当性。
3.工程建设规划:在批准的基础上,制定项目的工程建设规划,并进行具体的项目实施安排。
4.环境保护手续:根据项目的环境影响评价报告,按照相关法律法规办理环境保护手续,包括环境监测、污染防治措施等。
总结:化工建设项目的审批流程包括前期准备、申请阶段、评审阶段和批准阶段四个主要阶段。
在前期准备阶段,需编制项目可行性研究报告和环境影响评价报告,并完成项目初步设计。
在申请阶段,申请方将申请材料提交给相关政府部门进行审核,并进行补充材料的工作。
在评审阶段,政府部门组织专家评审、现场踏勘和听证会等环节,综合评价项目的技术、经济和环境等方面。
新建化工项目政府审批手续及办理流程-申报立项-节能评审-审批、经贸委立项:可行性报告2、环评批准:立项批文-环评申请表-审批-编制环评-专家评审-审批-三同时建设-申请试生产-审查-组织试生产-组织申报验收-检测-竣工验收…3、安全批准:立项批文-安全预评价-专家评审-审批-扩初设计(专篇)-专家审查-组织施工安装-申请试生产-审查-组织试生产-组织申报验收-竣工验收4、建筑施工:总评设计-勘探-建筑设计-审图-开工手续-合同洽谈-监理-发包-履行合同监督工程(质量.进度.变更•相关协调)-组织验收-结算-申领产权,.5、申领土地证6、开工报告一…其中需联络协调单位:经贸委、环保局、安监局、消防大队、规划局、质监站、建设局、土地局、气象局、白蚂蚁防治中心、安评中介机构、环评中介机构、设计院、施工单位、监理单位等一首先需要请市环保局、消防支队、安监局派员到现场确定。
由市环保局出具项目批准文件,并开展环境影响评估。
二、安监局同时审查和申办许可证程序市安监局设立安全审查T报市政府批准后,由市安监局批复同意设立T市安监局设计图纸审查T项目施工建设市安监局试生产备案T项目试生产T市环保局和安监局竣工验收T向安监局申办安全生产许可证T现场核查T安监局颁发安全生产许可证T项目投产。
其中:(一)市安监局安全审查和市政府设立审查材料1、建设项目设立安全审查申请书;2、县级发展和改革局或县级人民政府批准文件;3、国土局的土地使用权文件、建设局的建设项目规划许可文件(复印件须签章);4、建设项目安全条件论证报告(安全评价公司出具);5、建设项目设立安全预评价报告(评价公司出具);6、工商营业执照或企业名称预先核准通知书复印件。
(二)市安监局设计图纸审查资料市政府批准设立后,由有关部门编写可研报告、图纸设计和环境保护评估报告,同时,向市安监局申请图纸设计审查,并提交下列资料:1、建设项目安全设施设计的审查申请书;2、建设项目设立安全审查意见书(复印件);3、设计单位的设计资质证明文件(复印件须签章);4、建设项目安全设施设计专篇;5、审查时要求提供的其他材料。
新上化工项目审批流程图(内资备案制项目)项目审批流程标题:新上化工项目审批流程图(内资备案制项目)项目审批流程引言概述:新上化工项目审批流程图是指内资备案制项目在化工行业中的审批流程图,该流程图包含了项目立项、备案、审批等环节,是指导企业完成项目审批的重要工具。
本文将详细介绍新上化工项目审批流程图的具体内容和流程。
一、项目立项阶段1.1 制定项目计划:确定项目的目标、范围、时间、成本等关键要素,明确项目的可行性和必要性。
1.2 编制项目立项报告:包括项目的背景、目标、内容、预算等信息,提交给相关部门进行评审。
1.3 项目评审:相关部门对项目立项报告进行评审,确定项目的可行性和必要性,决定是否立项。
二、备案阶段2.1 资格审查:申请单位提交备案申请,相关部门对申请单位的资格进行审查,确保其具备从事化工项目的资质。
2.2 技术评估:对项目的技术方案进行评估,确保其符合相关标准和法规要求。
2.3 环境评估:进行环境影响评价,评估项目对环境的影响,制定相应的环境保护措施。
三、审批阶段3.1 提交审批申请:备案通过后,申请单位向相关部门提交审批申请,包括项目的详细信息和相关材料。
3.2 技术审查:相关部门对项目的技术方案进行审查,确保其符合相关标准和法规要求。
3.3 审批决定:审批部门根据项目的情况做出审批决定,决定是否批准项目的建设和运营。
四、项目实施阶段4.1 项目建设:根据批准的项目方案进行建设,确保项目按照规定的标准和要求进行。
4.2 环保监测:对项目建设和运营过程进行环境监测,确保项目的环保措施得到有效执行。
4.3 安全生产:加强安全生产管理,确保项目的安全生产,保障员工和环境的安全。
五、项目验收阶段5.1 项目验收申请:项目建设完成后,申请单位向相关部门提交项目验收申请。
5.2 项目验收:相关部门对项目进行验收,确保项目建设和运营符合相关标准和法规要求。
5.3 验收结论:验收部门根据项目的情况做出验收结论,决定是否通过验收,项目是否能够正常运营。
新建化工项目建设流程一、可行性研究(由企业或委托中介服务机构进行)二、项目选址(企业到规划或建设部门办理项目选址意见书、建设用地规划许可证)三、项目立项或备案(由企业向发改委申请立项或备案)四、进行环境影响评价(企业委托有资质的中介服务机构进行)五、环境影响评价审批(环保部门批复环境影响报告)1、关于建设项目环评文件审批的请示;2、环境影响报告书(纸质件报批版、信息公开版(建设项目环境保护审批登记表填表人和经办人要求亲笔签名、评价经费等信息需完整),并提供相应电子版光盘(电子版中删除的涉及国家秘密、商业秘密等容及删除依据和理由说明报告));3、备案文件或其它有效的立项依据;4、主要污染物总量确认书(不需要确认总量的不需提供);5、重金属总量确认(不需要确认重金属总量的不需提供);6、建设项目(区、市)级环境保护行政主管部门对建设项目环评公众参与核查意见;7、所在园区规划环评审查意见;8、规划行政主管部门的选址意见或国土资源行政主管部门的土地利用预审意见;9、环评委托日期在2015年12月10日之后的,建设单位须提交满足环发[2015]162号文件要求的证明材料。
六、进行安全预评价和职业病危害与评价报告(企业委托有资质的中介服务机构)七、安全预评价报告评审(专家评审)八、职业病危害预评价备案或者审核(卫生部门)1、建设项目职业病危害预评价备案或者审核申请书;2、建设项目职业病危害预评价报告;3、建设单位对预评价报告的评审意见;4、职业卫生专家对预评价报告的审查意见;5、职业病危害预评价机构的资质证明(影印件);6、法律、行政法规、规章规定的其他文件、资料;7、涉及放射性职业病危害因素的建设项目,建设单位需提交建设项目放射防护预评价报告。
九、安全预评价报告备案(企业到安监部门备案)十、项目设立安全审查(安监部门进行安全审查)1、建设项目安全条件审查申请书及文件;2、建设项目安全条件论证报告;3、建设项目安全评价报告;4、投资、城乡规划主管部门出具的建设项目审批(核准、备案)文件和规划相关文件(复制件);5、工商行政管理部门颁发的企业营业执照或者企业名称预先核准通知书(复制件)。
化工项目建设七大流程以下化工项目建设的流程就是对所有流程的大致概况,包括决策、勘察设计、建设准备、施工、生产准备、竣工验收、考核评价七大阶段。
一、策划决策阶段决策阶段,又称为建设前期工作阶段,主要包括编报项目建议书与可行性研究报告两项工作内容。
1、项目建议书对于政府投资工程项目,编报项目建议书就是项目建设最初阶段的工作。
其主要作用就是为了推荐建设项目,以便在一个确定的地区或部门内,以自然资源与市场预测为基础,选择建设项目。
项目建议书经批准后,可进行可行性研究工作,但并不表明项目非上不可,项目建议书不就是项目的最终决策。
2、可行性研究可行性研究就是在项目建议书被批准后,对项目在技术上与经济上就是否可行所进行的科学分析与论证。
化工行业项目可行性研究报告就是项目实施主体为了实施某项经济活动需要委托专业研究机构编撰的重要文件,其主要体现在如下几个方面作用:用于向投资主管部门备案、行政审批的可行性研究报告根据《国务院关于投资体制改革的决定》国发(2004)20号的规定,我国对不使用政府投资的项目实行核准与备案两种批复方式,其中核准项目向政府部门提交项目申请报告,备案项目一般提交项目可行性研究报告。
同时,根据《国务院对确需保留的行政审批项目设定行政许可的决定》,对某些项目仍旧保留行政审批权,投资主体仍需向审批部门提交项目可行性研究报告。
用于向金融机构贷款的可行性研究报告项目投资方需要出具详细的可行性研究报告,银行等金融机构只有在确认项目具有偿还贷款能力、不承担过大的风险情况下,才会同意贷款。
用于企业融资、对外招商合作的可行性研究报告此类研究报告通常要求市场分析准确、投资方案合理、并提供竞争分析、营销计划、管理方案、技术研发等实际运作方案。
用于申请进口设备免税的可行性研究报告主要用于进口设备免税用的可行性研究报告,申请办理中外合资企业、内资企业项目确认书的项目需要提供项目可行性研究报告。
用于境外投资项目核准的可行性研究报告企业在实施走出去战略,对国外矿产资源与其她产业投资时,需要编写可行性研究报告报给国家发展与改革委或省发改委,需要申请中国进出口银行境外投资重点项目信贷支持时,也需要可行性研究报告。
化工厂手续办理流程一、项目前期准备在开始办理化工厂手续之前,首先要做好项目的前期准备工作。
这包括确定化工厂的规划、选址、环评报告的编制等工作。
在确定化工厂规划和选址时,需要考虑到环境保护、安全生产等因素,选择一个合适的厂址。
二、环保审批1.环境影响评价报告的编制在办理化工厂手续之前,需要编制环境影响评价报告。
这份报告是化工厂环保审批的重要依据,必须经过专业机构编制,并经过环境保护部门的审查批准。
2.环保验收在化工厂建成之后,还需要进行环保验收。
验收主要是检查化工厂是否符合环境保护要求,包括废气排放、废水处理等方面。
只有通过环保验收,化工厂才能获得环保部门的许可证。
三、安全生产许可1.安全生产评估在建设化工厂之前,需要进行安全生产评估。
安全生产评估是化工厂安全生产许可的前提,只有通过评估,化工厂才能获得安全生产许可证。
2.安全生产许可安全生产许可证是化工厂安全生产的凭证,必须经过有关部门的审核批准后方可颁发。
只有取得安全生产许可证,化工厂才能正常运营。
四、消防验收1.消防设施设计在建设化工厂之前,需要对消防设施进行设计。
消防设施设计必须符合消防规范,保障化工厂的消防安全。
2.消防验收建成化工厂后,需要进行消防验收。
验收主要是检查消防设施是否符合要求,确保化工厂的消防安全。
只有通过消防验收,化工厂才能取得消防合格证。
五、其他手续办理1.建设工程规划许可在建设化工厂之前,需要获得建设工程规划许可。
这是化工厂建设的前提,必须经过规划部门的审批才能开始建设。
2.土地使用许可选址化工厂时,需要获得土地使用许可。
只有获得土地使用许可,化工厂才能在选定厂址进行建设。
3.材料采购手续在建设化工厂时,需要采购各种材料和设备。
对于重要的材料和设备,还需要办理相关的许可手续,确保采购的材料和设备符合国家标准和要求。
六、总结化工厂的手续办理是一个繁琐复杂的过程,需要严格按照相关法规和规定来进行。
办理化工厂手续不仅是为了保障环境保护和安全生产,也是为了保护员工和公众的生命财产安全。
新上化工项目审批流程图项目审批流程1.项目立项-首先,项目所有人或投资方向有关行政部门提交项目建议书,并填写相关申请表格。
-行政部门对项目建议书进行评估和审查。
-审查完成后,行政部门决定项目是否符合政府的发展政策和规划。
2.环境影响评价-行政部门将就评估报告的内容进行审查,并决定是否批准项目进行下一步。
3.项目申报备案-项目所有人或投资方提交完整的项目申报备案材料给有关行政部门。
-行政部门对备案材料进行审核,并核对相关资质和证照的合法性。
-审核完成后,行政部门将项目的备案信息公示,接受公众的意见和反馈。
-如果无重大异议,行政部门将批准并备案。
4.土地使用手续-项目所有人或投资方根据项目需要,向土地管理部门申请土地使用权,并填写相关申请表格。
-土地管理部门将进行土地规划、土地登记和土地转让等工作。
-完成土地使用手续后,行政部门将批准项目继续进行。
5.安全生产审查-项目所有人或投资方需要向安全监管部门递交安全生产审查申请。
-安全监管部门将审核项目的安全生产管理措施和设备设施。
-审查合格后,安全监管部门将批准项目进行下一步。
6.建设项目审查-项目所有人或投资方需要将建设项目提交给建设行政部门进行审查,并填写相关申请表格。
-建设行政部门将核查项目的规划、设计、合规性和可行性。
-审查合格后,建设行政部门将批准项目进行下一步。
7.资金筹措和审查-项目所有人或投资方需要向金融部门提出资金筹措的申请。
-审查合格后,金融部门将提供相应的融资方案。
8.建设和运营-项目所有人或投资方按照批准的计划进行建设。
-完成建设后,行政部门将进行项目竣工验收。
-项目竣工验收合格后,项目将开始正式运营。
9.监管和维护-在项目运营期间,行政部门将进行定期的监管和检查,确保项目的安全和环保。
-项目所有人或投资方需要按照相关规定,进行设备设施的维护和更新。
10.后期审查和评估-项目运营一段时间后,行政部门将进行后期审查和评估。
-审查和评估结果将影响项目继续运营的许可和条件。
化工建设项目大致审批程序
推荐包含概述、项目审批程序、注意事项等等
概述
化工建设项目是指以化工原料、化工品等为原料,进行制造、加工或
者是组装、修理、包装、升级等等产品的生产。
它有工艺过程、原材料质量、产品检验、安全保护、设备安装、装置改造等等以及很多环节,需要
有完善的审批程序保障。
项目审批程序
1、申请提出,详细描述项目的建设内容、建设投资规模、建设地点、建设期限等;
2、进行前期审批,经过代表审批委员会审核,审查项目申报书中的
基本内容,同时参照《建设工程规划程序》,经过流程和程序审查;
3、环境保护审批,根据《环境保护法》、《化工企业环境保护审批
管理办法》等法律法规,审查项目涉及的环境影响,同时评估环境保护预
案是否可行、是否符合要求;
4、安全生产审批,按照《工业企业安全生产审批管理规定》,对项
目的安全生产预案进行审查。
审查时要考察项目是否安全,有无安全隐患,以及是否符合国家和地方主管部门的规定;
5、设备安装审批,根据《工业企业工艺装备安装审批管理规定》认
真审查项目的设备安装情况,以保证设备安全、可靠、稳定;。
新建化工项目政府审批手续及办理流程-申报立项-节能评审-审批、经贸委立项:可行性报告2、环评批准:立项批文-环评申请表-审批-编制环评-专家评审-审批-三同时建设-申请试生产-审查-组织试生产-组织申报验收-检测-竣工验收…3、安全批准:立项批文-安全预评价-专家评审-审批-扩初设计(专篇)-专家审查-组织施工安装-申请试生产-审查-组织试生产-组织申报验收-竣工验收4、建筑施工:总评设计-勘探-建筑设计-审图-开工手续-合同洽谈-监理-发包-履行合同监督工程(质量.进度.变更•相关协调)-组织验收-结算-申领产权,.5、申领土地证6、开工报告一…其中需联络协调单位:经贸委、环保局、安监局、消防大队、规划局、质监站、建设局、土地局、气象局、白蚂蚁防治中心、安评中介机构、环评中介机构、设计院、施工单位、监理单位等一首先需要请市环保局、消防支队、安监局派员到现场确定。
由市环保局出具项目批准文件,并开展环境影响评估。
二、安监局同时审查和申办许可证程序市安监局设立安全审查T报市政府批准后,由市安监局批复同意设立T市安监局设计图纸审查T项目施工建设市安监局试生产备案T项目试生产T市环保局和安监局竣工验收T向安监局申办安全生产许可证T现场核查T安监局颁发安全生产许可证T项目投产。
其中:(一)市安监局安全审查和市政府设立审查材料1、建设项目设立安全审查申请书;2、县级发展和改革局或县级人民政府批准文件;3、国土局的土地使用权文件、建设局的建设项目规划许可文件(复印件须签章);4、建设项目安全条件论证报告(安全评价公司出具);5、建设项目设立安全预评价报告(评价公司出具);6、工商营业执照或企业名称预先核准通知书复印件。
(二)市安监局设计图纸审查资料市政府批准设立后,由有关部门编写可研报告、图纸设计和环境保护评估报告,同时,向市安监局申请图纸设计审查,并提交下列资料:1、建设项目安全设施设计的审查申请书;2、建设项目设立安全审查意见书(复印件);3、设计单位的设计资质证明文件(复印件须签章);4、建设项目安全设施设计专篇;5、审查时要求提供的其他材料。
图纸设计审查通过后,方可进行项目施工建设。
(三)市安监局试生产备案和项目试生产项目工程建设完成后,向市安监局提交试生产方案,经同意备案方可试生产。
(四)市环保局和安监局竣工验收项目试生产结束后,向市环保局和安监局申请竣工验收。
其中市安监局需下列资料:1、建设项目安全设施竣工的验收申请书;2、建设项目安全设施设计的审查意见书;3、施工单位的施工资质证明文件(复印件须签章);4、建设项目安全设施施工情况报告;5、安全生产投入资金情况报告;6、建设项目竣工验收安全评价报告(现状评价)。
(五)申办危险化学品安全生产许可证须交材料1、提交的材料目录清单;2、《危险化学品生产企业安全生产许可证申请书》一式三份及电子版1份(由县、市安监局签署意见);3、各种安全生产责任制和安全规章制度和操作规程;4、主要负责人、安全员和特种作业人员资格证书复印件;5、为从业人员缴纳工伤保险的证明材料的复印件;6、安全评价报告;7、设置安全管理机构和配备专职安全员的文件;8、企业的事故应急救援预案;9、工商营业执照或工商核准通知复印件;10、生产企业与应急救援机构签订的应急救援协议。
注:1、所有上报材料须签章2、有关表格可在国家安监总局和所在地安监局的网站下载。
讨论了很多次,再次说明。
新建、改建、扩建危险化学品建设项目都要按照国家安监局8号令的要求办理各种手续:一、设立审批(准备材料:可行性研究报告、工商名称预先核准书、安全条件论证、设立安全评价报告等,有些地区可能还需要办理选址意见书);二、安全设施设计审查(准备材料:设立安全评价报告、安全设施设计专篇等);三、试生产方案备案(提交试生产方案等材料);四、安全设施验收,取得安全生产许可证(提交安全验收评价报告等)。
重要的是要领会国家安监局8号令的要求。
危险化学品建设项目安全许可实施办法第一章总则第一条为了加强危险化学品建设项目安全监督管理,规范危险化学品建设项目安全许可行为,根据《安全生产法》和《危险化学品安全管理条例》,制定本实施办法。
第二条中华人民共和国境内新建、改建、扩建危险化学品生产、储存装置和设施,伴有危险化学品产生的化学品生产装置和设施的建设项目(以下简称建设项目),其安全许可及其监督管理,适用本实施办法。
危险化学品的勘探、开采及其辅助的储存,石油、天然气长输管道及其辅助的储存,城镇燃气辅助的储存等建设项目,不适用本实施办法。
-第三条本实施办法所称建设项目安全许可是指建设项目设立(审批、核准、备案)前的安全审查、建设项目安全设施设计的审查和竣工验收。
7 —建设项目的安全许可由建设单位申请,安全生产监督管理部门按照本实施办法分级负责实施。
…建设项目未经安全许可的,不得建设或者投入生产(使用)。
…N第四条**生产监督管理总局(以下简称安全监管总局)指导、监督全国建设项目安全许可实施工作,并负责实施下列建设项目的安全许可:2B k…一(一)国务院审批(核准、备案)的;(二)中央企业投资由国务院投资主管部门审批(核准、备案)的;- (三)跨省、自治区、直辖市的;8 一…}(四)法律、行政法规规定的其他建设项目。
省、自治区、直辖市人民政府安全生产监督管理部门指导、监督本行政区域建设项目的安全许可工作,根据有关法律、法规和国务院的决定,确定和公布本部门和设区的市级人民政府安全生产监督管理部门负责实施的前款规定以外的建设项目范围,并报安全监管总局备I案第五条负责实施建设项目安全许可的安全生产监督管理部门(以下统称建设项目安全许可实施部门)可以将其负责实施的建设项目安全许可工作,委托其他行政部门实施。
…接受委托的行政部门不得将其接受的建设项目安全许可工作再委托其他单位。
第二章建设项目设立安全审查第六条建设项目选址时,建设单位应当对建设项目设立的下列安全条件进行论证:(一)建设项目内在的危险、有害因素对建设项目周边单位生产、经营活动或者居民生活的影响;7…(二)建设项目周边单位生产、经营活动或者居民生活对建设项目的影响;(三)当地自然条件对建设项目的影响。
…第七条申请建设项目设立安全审查前,建设单位应当选择有资质的安全评价机构对建设项目设立进行安全评价。
下列建设项目应当由甲级安全评价机构进行安全评价:…(一)国务院及其投资主管部门审批(核准、备案)的;(二)省、自治区、直辖市人民政府及其投资主管部门审批(核准、备案)的;(三)生产剧毒化学品的;(四)跨省、自治区、直辖市的;…—(五)安全监管总局和省、自治区、直辖市人民政府安全生产监督管理部门有特别要求的。
—第八条安全评价机构应当依据有关安全生产法律、法规、规章和标准,对建设项目设立进行安全评价,并对出具的建设项目设立安全评价报告负责。
建设项目设立安全评价报告包括下列主要内容:(一)建设项目概况;—(二)原料、中间产品、最终产品或者储存的危险化学品的理化性能指标; (9)(三)危险化学品包装、储存、运输的技术要求;(四)建设项目的危险、有害因素和危险、有害程度;(五)建设项目的安全条件;……D(六)主要技术、工艺或者方式和装置、设备、设施及其安全可靠性;(七)安全对策与建议。
第九条建设项目设立前,建设单位应当向与本实施办法第四条规定相应的建设项目安全许可实施部门申请建设项目设立安全审查,并提交下列文件、资料:(一)建设项目设立安全审查申请书;「(二)建设(规划)主管部门颁发的建设项目规划许可文件(复印件);(三)建设项目安全条件论证报告;(四)建设项目设立安全评价报告;(五)工商行政管理部门颁发的企业法人营业执照或者企业名称预先核准通知书(复印件)。
第十条对已经受理的建设项目设立安全审查申请,建设项目安全许可实施部门应当指派有关人员或者组织专家,对建设项目设立安全审查申请文件、资料进行审查;必要时,应当对建设项目进行实地核查。
负责审查的人员应当依据有关安全生产法律、法规、规章和标准,对建设项目安全可靠性和建设项目设立安全评价报告提出审查意见。
…一建设项目安全许可实施部门应当对负责审查的人员提出的审查意见进行审议,作出同意或者不同意建设项目设立的安全审查决定,并在受理申请之日起20日内向建设单位出具建设项目设立安全审查意见书。
20日内不能作出决定的,经本建设项目安全许可实施部门负责人批准,可以延长10日,并将延长期限的理由告知建设单位。
第十一条建设单位提交的建设项目设立申请文件、资料有下列情形之一的,安全审查不予通过:....(一)建设项目涉及危险、有害因素未全面分析、辨识的;3「(二)建设项目涉及危险、有害程度分析、判断不准确的;(三)未进行安全条件论证或者论证不充分的;7(四)主要技术、工艺或者方式和装置、设备、设施未确定的;(五)安全设施的对策与建议不符合法律、法规、规章规定和国家有关安全生产标准要求的. “.…(六)未选择相应资质的安全评价机构进行安全评价的;.(七)提供虚假文件、资料的。
5…k第十二条对安全审查未通过的建设项目,建设单位经过整改后可以再次向原审查部门申请建设项目设立安全审查。
—已经通过安全审查的建设项目有下列情形之一的,建设单位应当向原审查部门申请变更建设项目设立安全审查:(一)建设项目外部安全防护距离发生变化的;(二)变更建设地址的;(三)变更主要装置、设备、设施平面布置的;%B +w (四)变更技术、工艺或者方式和主要装置、设备、设施的;(五)建设项目涉及的危险化学品品种、类别、数量超出已经通过安全审查的建设项目范围的。
第三章建设项目安全设施设计审查第十三条建设项目安全设施设计应当由取得相应设计资质的设计单位进行,设计单位对建设项目安全设施设计负责。
设计单位应当依据有关安全生产的法律、法规、规章和标准以及建设项目设立安全评价报告,对建设项目安全设施进行设计,并组织设计人员编制建设项目安全设施设计专篇。
建设项目安全设施设计专篇包括下列内容:一(一)建设项目概况;9 0…(二)建设项目涉及的危险、有害因素和危险、有害程度;(三)建设项目设立安全评价报告中的安全对策和建议采纳情况说明;(四)采用的安全设施和措施;…(五)可能出现事故预防及应急救援措施;(六)安全管理机构的设置及人员配备;7 —(七)安全设施投资概算;(八)结论和建议。
%—第十四条建设单位应当在建设项目安全设施设计全部完成后,向与本实施办法第四条规定相应的建设项目安全许可实施部门申请建设项目安全设施设计的审查,并提交下列文件、资料:…•(一)建设项目安全设施设计的审查申请书;(二)建设项目设立安全审查意见书(复印件);(三)设计单位的设计资质证明文件(复印件);一(四)建设项目安全设施设计专篇;(五)审查时要求提供的其他材料。