激光二极管通讯模块生产测试系统详解
- 格式:pdf
- 大小:279.21 KB
- 文档页数:8
一、实验目的1. 理解光通讯的基本原理和光传输的特性。
2. 掌握光通讯系统的基本组成和功能。
3. 通过实验验证光通讯系统中的信号调制、传输和接收过程。
4. 分析光通讯系统中的噪声影响及降低噪声的方法。
二、实验原理光通讯是利用光波作为信息载体,通过光纤传输信息的一种通信方式。
其基本原理是利用激光作为光源,将电信号调制到光波上,通过光纤传输,然后在接收端将光信号解调为电信号。
三、实验器材1. 光源:激光二极管2. 发射器:光发射模块3. 接收器:光接收模块4. 光纤:单模光纤5. 光纤连接器:SC型光纤连接器6. 光功率计7. 光衰减器8. 光耦合器9. 光纤测试仪10. 计算机及实验软件四、实验步骤1. 光源调制实验:(1)将激光二极管连接到光发射模块。
(2)将光发射模块连接到光纤。
(3)利用实验软件设置调制信号,观察光功率计的输出变化,验证调制效果。
2. 光纤传输实验:(1)将光发射模块和光接收模块分别连接到光纤的两端。
(2)将光衰减器连接到光发射模块和光接收模块之间。
(3)调整光衰减器,观察光功率计的输出变化,验证光纤传输效果。
3. 噪声分析实验:(1)将光接收模块连接到光纤。
(2)在光接收模块前加入噪声源,观察光功率计的输出变化,分析噪声对传输效果的影响。
(3)采用滤波器等方法降低噪声,观察光功率计的输出变化,验证降低噪声的效果。
4. 光耦合器实验:(1)将光发射模块和光接收模块分别连接到光耦合器的两个端口。
(2)调整光耦合器,观察光功率计的输出变化,验证光耦合器的性能。
5. 光纤测试实验:(1)将光纤连接器连接到光纤。
(2)利用光纤测试仪测量光纤的长度、损耗等参数。
五、实验结果与分析1. 光源调制实验:通过实验,验证了调制信号成功调制到光波上,并观察到光功率计的输出变化。
2. 光纤传输实验:通过实验,验证了光纤传输效果,并观察到光衰减器对传输效果的影响。
3. 噪声分析实验:通过实验,分析了噪声对传输效果的影响,并验证了降低噪声的方法。
双通道可编程激光二极管电流源驱动芯片-概述说明以及解释1.引言1.1 概述引言部分是文章开头的重要内容,它需要对文章主题进行简要介绍,概括文章的内容,并引起读者的兴趣。
以下是针对"双通道可编程激光二极管电流源驱动芯片"这个主题的概述部分内容:"双通道可编程激光二极管电流源驱动芯片"是一种重要的电子器件,它能够提供高稳定性和可调性的电流输出,用于驱动激光二极管和其他光电器件。
激光二极管广泛应用于激光打印、激光显示、激光通信等领域,对于其驱动电流的精准稳定控制具有关键作用。
因此,设计一种高性能、可编程的激光二极管电流源驱动芯片显得尤为重要。
本文旨在研究与探讨双通道可编程激光二极管电流源驱动芯片的原理、设计与实现方法,以及其在实际应用中的作用和前景。
首先,我们将介绍双通道可编程激光二极管电流源驱动芯片的原理,包括其输入信号处理、稳定电流输出和功耗控制等关键特性。
其次,我们将详细描述双通道可编程激光二极管电流源驱动芯片的设计与实现方法,包括电路结构设计、芯片布局、信号调理电路和数字控制等方面内容。
最后,我们将探讨该驱动芯片在激光打印、激光切割等领域的应用,并对其未来的发展前景进行展望。
通过本文的研究,我们可以提高对激光二极管电流驱动的精确控制,并实现更高效、稳定的激光器驱动。
同时,该驱动芯片在激光打印、光通信、高速数据传输等领域的应用前景广阔。
我们希望通过本文的阐述,能够为相关领域的学者和工程师提供有益的参考,促进该领域的技术进步和应用发展。
1.2 文章结构文章结构部分的内容可以按照以下方式编写:文章结构部分的主要目的是为读者提供对整篇文章的概览,从而使他们能够更好地理解文章的内容和组织结构。
本文主要分为引言、正文和结论三个部分。
(1)引言部分是文章的开篇,用于引入主题并概述文章的内容。
在该部分,我们将简要介绍双通道可编程激光二极管电流源驱动芯片的背景和基本概念。
激光二极管LIV测试仪苏美开(济南福来斯光电技术研究室,flsoe@)1.概述激光二极管LIV测试仪是测量半导体激光器(LD)主要性能参数和特性指标的仪器。
通过给受试LD提供不同的工作电流,采集不同工作条件下受试LD的各种参数信号,计算得出该LD的光电转换特性、伏安特性、光谱特性、远场/近场特性(近场特性正在开发中)和热特性。
打印测试报告,保存数据。
主要特点是:1.1系统按功能模快化,采用单片机控制, 性能稳定可靠,维修使用方便;1.2 测试功率覆盖范围宽:mW~1000W以上;1.3 测试封装类型多:TO系列、光纤输出系列、Bar系列、管芯系列以及各种组件等等;1.4 高质量的LD驱动电源:既可连续工作,又可脉冲工作,具有LD过流保护功能,低噪声、无浪涌和过脉冲;1.5自动化程度高:整个测试、数据采集和数据处理、显示及打印都由系统自动完成;1.6操作简单、测量速度快。
1.7 USB/RS232接口自选2 功能系统主要功能包括测量LD的光电特性(LI和LI M)、伏安特性(VI)、光谱特性(SP)、远场特性(FF)和热特性(R),具体如下:曲线,检测、推算工作电流、输出光功率、2.1进行LIV和LI测试,绘制LIV曲线和LIM工作电压、阈值电流、功率效率、斜率效率、微分电阻、背光电流等参数;2.2进行光谱测试:绘制光谱曲线,推算峰值波长、光谱谱宽;2.3进行远场测试: 绘制远场曲线,推算水平发散角、垂直发散角;2.4进行热阻测试;2.5测试数据能够保存、导入,可打印标准测试报告。
2.6可测量参数见表1:表1 可测量参数3主要技术指标测试仪按照功率分类应包括小功率测试仪(0-100mW);中功率测试仪(0-10W),大功率测试仪(0-100W以上)。
表2给出了不同功率类型仪器的主要技术指标。
10V60A,500W半导体激光器综合参数测试系统激光二极管(LD)管芯测试系统PIV 曲线,光谱曲线和远场特性(发散角)曲线。
激光二极管原理及应用
一、激光二极管的原理
激光二极管是一种基于半导体结构的激光发射器件,其工作原理基于
电子与空穴在半导体材料中的复合过程。
其中,半导体材料通常由两种类
型的杂质掺杂形成,一个是掺杂有过剩电子的n型材料,称为n型半导体;另一个是掺杂有过剩空穴的p型材料,称为p型半导体。
将n型和p型材
料堆叠在一起,形成一个p-n结,就形成了激光二极管。
当外加电压施加到激光二极管的p-n结上时,p区域中的空穴和n区
域中的电子受到电场的作用,开始向引线电极的方向运动。
当空穴和电子
在p-n结处重新结合时,会释放能量,这个能量就转换为光子。
由于p-n
结处的能带结构唯一,电子和空穴的能量差是固定的,所以激光二极管所
发出的光的能量是固定的,并具有较窄的频谱。
二、激光二极管的应用
1.通信
激光二极管广泛应用于现代通信领域。
其被用作传输高速数据的光源,用于构建光纤通信系统。
激光二极管的小尺寸、高效率和低成本使其成为
通信领域的首选光源。
并且,激光二极管还可以用于光纤通信系统中的激
光调制和检测。
2.激光打印机
3.医学
4.显示技术
5.指纹识别与面部识别
总结:
激光二极管作为一种具有特殊光学特性的半导体器件,其工作原理基于半导体材料的电子空穴复合过程。
激光二极管在通信、激光打印机、医学、显示技术等领域都有广泛的应用。
它已经成为现代科技领域不可或缺的重要组成部分。
激光二极管原理及应用激光二极管的工作原理基于半导体中的逆向注入现象。
在半导体材料中,N型和P型的材料通过P-N结连接在一起。
当给P-N结正向电压时,电子从N区向P区运动,空穴从P区向N区运动。
当电子与空穴在P-N结中复合时,会释放出能量,产生光子。
这些光子在半导体中多次反射、折射,最终通过端面逃逸,形成激光。
激光二极管具有多种应用。
首先,激光二极管被广泛应用于光通信领域。
它可以用作光纤通信中的激光光源,将光信号转换为高速的激光信号进行传输。
激光二极管还可以用于实现光纤放大器,增强传输信号的强度。
此外,激光二极管还可以用于激光雷达和光纤陀螺仪等领域,提供高精度和高性能的光学传感器。
其次,激光二极管在医疗领域也有广泛的应用。
激光二极管可以用于医疗器械,如激光手术刀。
激光手术刀基于激光的高聚光特性,并通过控制激光的功率和聚焦点的位置,可以进行精确的切割和烧蚀。
此外,激光二极管还可以用于皮肤美容和治疗,如激光脱毛、激光祛斑等。
激光二极管具有选择性吸收的特点,可以选择性地破坏毛囊、黑色素等目标组织,从而实现治疗效果。
此外,激光二极管还被广泛应用于工业制造领域。
它可以用于激光打标、激光切割、激光焊接等领域。
激光打标可以在各种材料上进行高精度的刻字、标记,广泛用于电子产品、汽车零部件等行业。
激光切割可以快速、精确地切割各种材料,如金属、塑料、木材等。
激光焊接可以实现高强度的焊接连接,在电子、汽车等行业有重要的应用。
此外,激光二极管还可以用于科研、仪器、生物医学等领域。
在研究领域,激光二极管可以用于光谱分析、激光散斑等实验。
在仪器领域,激光二极管可以用于测距仪、光学扫描仪等仪器。
在生物医学领域,激光二极管可以用于激光显微镜、激光治疗仪等设备。
综上所述,激光二极管是一种重要的半导体激光器,具有体积小、功耗低、寿命长、效率高等优点,广泛应用于光通信、医疗、工业制造、科研等领域。
随着技术的进步,激光二极管在更多领域的应用将会不断拓展。
激光二极管通讯模块生产测试系统概述:随着互联网的快速普及,Giga级带宽网络通讯的广泛应用以及ATM/Sonet,通用电话制造业等相关通讯产品的不断发展,运用WDM(WavelengthDivisionMultiplexed)技术的宽带大容量的接入系统正逐渐成为业界的主流发展趋势。
使用这种接入系统可以在避免重复安装新的通讯线路的基础上,大大增加现有光纤通讯线路的传输带宽。
WDM技术的应用使得将不同波长的光信号通过一路光纤进行传输成为了现实。
由于该系统要求体积小,功耗低,因此激概述:随着互联网的快速普及,Giga级带宽网络通讯的广泛应用以及ATM/Sonet,通用电话制造业等相关通讯产品的不断发展,运用WDM(Wavelength Division Multiplexed)技术的宽带大容量的接入系统正逐渐成为业界的主流发展趋势。
使用这种接入系统可以在避免重复安装新的通讯线路的基础上,大大增加现有光纤通讯线路的传输带宽。
WDM技术的应用使得将不同波长的光信号通过一路光纤进行传输成为了现实。
由于该系统要求体积小,功耗低,因此激光二极管(Laser Diode s)已经成为了该系统中不可或缺的核心元件。
在WDM系统中,每隔一段特定的距离,光信号被掺铒光纤放大器(EDFA:Erbium Doped Fiber Amplifiers)放大。
某些公司,如朗讯科技已将这一技术进一步发展成为具有一个Terabit容量的Dense and Ultra-Dense WDM系统。
本质上讲,激光二极管(LD)就是一个在有正向电流激励的条件下的半导体发光器件。
其波长从最高1550nm(红外区)到最低750nm(绿光区),输出功率通常从几个毫瓦到几瓦不等。
其工作模式可以是脉冲的(pulse)也可以是持续的(continuous wave)。
激光二极管对温度变化极为敏感---几个摄氏度的温度变化可能导致其“模式跳变”(modehopping)或者输出光波长的阶跃。
光电二极管光响应解析与光谱测量理论分析光电二极管是一种常见的半导体光电转换器件,广泛应用于光电检测、通信、显示等领域。
在使用光电二极管进行光电检测时,了解其光响应特性和光谱测量原理是非常重要的。
光响应解析是指光电二极管对光信号的响应能力和特性进行解析和分析的过程。
光响应特性是指光电二极管在光照条件下的电流特性,即光电二极管的响应速度和灵敏度。
光响应速度指光电二极管从接收到光信号开始产生感应电流到达平稳值所需的时间,灵敏度则是指光电二极管对不同波长的光的敏感程度。
光响应的实验方法是通过控制不同波长和强度的光源照射光电二极管,并测量其输出电流,以获得光电二极管对不同光源的响应。
光电二极管的光响应特性与其内部半导体材料的能带结构和材料的电学特性有关。
而在实际测量中,还需要考虑到光电二极管的工作温度、接收区域尺寸等因素对光响应的影响。
光谱测量理论是指通过测量光电二极管接收到的光信号的强度和波长,来分析光源的光谱成分的理论方法。
光谱测量是一种在光学领域非常重要的分析技术,可以用于研究光源的成分、测量光源的亮度、颜色和色温等。
光谱测量的原理是利用光电二极管对不同波长的光的敏感程度不同的特性,通过测量光电二极管的输出电流的大小,可以推断光源的光谱成分。
在光谱测量中,常用的方法有单色仪法和光栅法。
单色仪法是通过使用具有单一波长的光源和窄缝口对光进行滤波,然后测量光电二极管对该波长的光的响应,从而得到光的强度和波长的关系。
而光栅法则是利用光栅的光衍射原理将光分散成不同波长的光谱线,并使用光电二极管进行光谱的测量。
在实际的光谱测量中,还需要考虑到光电二极管的线性度、分辨率、动态范围等指标对测量结果的影响。
同时,光电二极管在测量过程中还可能受到其他因素的影响,如光源的稳定性、环境温度等。
针对这些影响因素,可以通过校准和调整仪器来保证测量结果的准确性。
综上所述,光电二极管的光响应解析和光谱测量理论分析是对光电二极管的性能和应用进行研究和分析的重要内容。
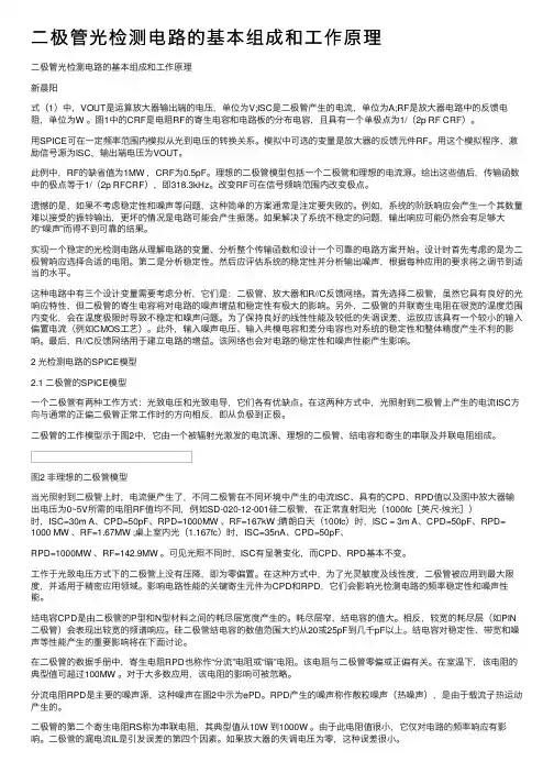
⼆极管光检测电路的基本组成和⼯作原理⼆极管光检测电路的基本组成和⼯作原理新晨阳式(1)中,VOUT是运算放⼤器输出端的电压,单位为V;ISC是⼆极管产⽣的电流,单位为A;RF是放⼤器电路中的反馈电阻,单位为W 。
图1中的CRF是电阻RF的寄⽣电容和电路板的分布电容,且具有⼀个单极点为1/(2p RF CRF)。
⽤SPICE可在⼀定频率范围内模拟从光到电压的转换关系。
模拟中可选的变量是放⼤器的反馈元件RF。
⽤这个模拟程序,激励信号源为ISC,输出端电压为VOUT。
此例中,RF的缺省值为1MW ,CRF为0.5pF。
理想的⼆极管模型包括⼀个⼆极管和理想的电流源。
给出这些值后,传输函数中的极点等于1/(2p RFCRF),即318.3kHz。
改变RF可在信号频响范围内改变极点。
遗憾的是,如果不考虑稳定性和噪声等问题,这种简单的⽅案通常是注定要失败的。
例如,系统的阶跃响应会产⽣⼀个其数量难以接受的振铃输出,更坏的情况是电路可能会产⽣振荡。
如果解决了系统不稳定的问题,输出响应可能仍然会有⾜够⼤的“噪声”⽽得不到可靠的结果。
实现⼀个稳定的光检测电路从理解电路的变量、分析整个传输函数和设计⼀个可靠的电路⽅案开始。
设计时⾸先考虑的是为⼆极管响应选择合适的电阻。
第⼆是分析稳定性。
然后应评估系统的稳定性并分析输出噪声,根据每种应⽤的要求将之调节到适当的⽔平。
这种电路中有三个设计变量需要考虑分析,它们是:⼆极管、放⼤器和R//C反馈⽹络。
⾸先选择⼆极管,虽然它具有良好的光响应特性,但⼆极管的寄⽣电容将对电路的噪声增益和稳定性有极⼤的影响。
另外,⼆极管的并联寄⽣电阻在很宽的温度范围内变化,会在温度极限时导致不稳定和噪声问题。
为了保持良好的线性性能及较低的失调误差,运放应该具有⼀个较⼩的输⼊偏置电流(例如CMOS⼯艺)。
此外,输⼊噪声电压、输⼊共模电容和差分电容也对系统的稳定性和整体精度产⽣不利的影响。
最后,R//C反馈⽹络⽤于建⽴电路的增益。
S25激光二极管测试系统
翊舟
【期刊名称】《航空制造技术》
【年(卷),期】2003(0)6
【总页数】1页(P14-14)
【关键词】激光二极管;S25测试系统;光强-电流-电压测试;测试仪器;吉时利仪器公司
【作者】翊舟
【作者单位】
【正文语种】中文
【中图分类】TN31
【相关文献】
1.吉时利推出激光二极管测试系统 [J],
2.吉时利推出高性价比和配置灵活的激光二极管测试系统 [J],
3.吉时利推出高性价比和配置灵活的激光二极管测试系统 [J],
4.高性价比配置灵活的激光二极管测试系统 [J],
5.S25:激光二极管测试系统 [J],
因版权原因,仅展示原文概要,查看原文内容请购买。
千瓦级连续激光二极管泵浦模块设计的开题报告一、研究背景与意义近年来,激光技术的发展带来了许多应用领域的突破性进展,如精密加工、光通信、医疗治疗等。
其中,激光二极管泵浦技术在固体激光器、纤维激光器、光纤激光器等领域占据了重要地位。
然而,大功率激光二极管泵浦模块的开发与制造是一个具有挑战性的任务,需要设计出高可靠性、高功率、高效率的模块。
因此,千瓦级连续激光二极管泵浦模块的设计对提高激光技术的品质和可靠性具有重要的现实意义。
二、研究内容与计划本研究旨在设计一种千瓦级连续激光二极管泵浦模块,以满足高功率激光器的需求。
主要研究内容包括:1. 模块的整体设计。
在保证模块可靠性、高效率、小体积的前提下,设计出满足输出功率要求的二极管泵浦模块。
2. 光学设计。
采用优化的光学结构提高泵浦效率,并设计出适合应用的光斑形状。
3. 整流器、稳压器设计。
设计高稳定性的交流直流转换器和稳压器,保证模块稳定工作。
4. 散热系统设计。
采用优良的散热材料和散热方式,保证模块工作温度稳定,延长模块寿命。
计划在设计完成后进行模块制造和测试,对模块性能进行全面评估。
三、技术路线本项目的技术路线如下:1. 模块整体设计。
分析应用需求,初步设计模块外形、线路布局、散热系统等。
2. 光学设计。
根据输出要求设计出适合的光斑形状和波长。
3. 整流器、稳压器设计。
根据需求设计高稳定性的整流器和稳压器。
4. 散热系统设计。
根据设计要求选择合适的散热材料和散热方式。
5. 制造与测试。
根据设计进行模块制造,并进行性能测试和验证。
四、预期成果本研究的预期成果包括:1. 设计出一种高可靠性、高功率、高效率的千瓦级连续激光二极管泵浦模块。
2. 设计出适用于实际应用的光学结构和光斑形状。
3. 设计出高稳定性的整流器和稳压器。
4. 设计出优良的散热系统。
5. 实现模块制造并进行全面性能评估。
五、研究难点本项目的研究难点主要包括:1. 模块外形、线路布局、散热系统等多个方面的设计协同。
激光二极管通讯模块生产测试系统详解概述:随着互联网的快速普及,Giga级带宽网络通讯的广泛应用以及ATM/Sonet,通用电话制造业等相关通讯产品的不断发展, 运用WDM(Wavelength Division Multiplexed)技术的宽带大容量的接入系统正逐渐成为业界的主流发展趋势。
使用这种接入系统可以在避免重复安装新的通讯线路的基础上,大大增加现有光纤通讯线路的传输带宽。
WDM技术的应用使得将不同波长的光信号通过一路光纤进行传输成为了现实。
由于该系统要求体积小,功耗低,因此激光二极管(Laser Diodes)已经成为了该系统中不可或缺的核心元件。
在WDM系统中,每隔一段特定的距离,光信号被掺铒光纤放大器(EDFA:Erbium Doped Fiber Amplifiers)放大。
某些公司,如朗讯科技已将这一技术进一步发展成为具有一个Terabit容量的Dense and Ultra-Dense WDM 系统。
本质上讲,激光二极管(LD)就是一个在有正向电流激励的条件下的半导体发光器件。
其波长从最高1550nm(红外区)到最低750nm(绿光区),输出功率通常从几个毫瓦到几瓦不等。
其工作模式可以是脉冲的(pulse)也可以是持续的(continuous wave)。
激光二极管对温度变化极为敏感-----几个摄氏度的温度变化可能导致其“模式跳变”(mode hopping)或者输出光波长的阶跃。
目前,在光通讯系统中大量使用的有两种激光二极管:FP(Fabry-Perot)和DFB(Distributed Feedback)。
二者的区别主要表现在输出光特性的不同。
FP激光器能够产生包含有若干种离散波长的光,而DFB激光器则发出具有额定波长的光。
通常在DFB激光器中有一个反射分选器(reflection gratings)用来消除除了额定波长之外的其它光波。
由于WDM技术要求具有多种不同波长的光信号同时进行传输,因此在现今所有的WDM系统中均使用DFB激光器。
而FP激光器则大多用于那种一个光纤通路对应一个收发器(transceiver)的系统,如Local Area Networks(LANs), Fiber To The Curb(FTTC)和Fiber To The Home(FTTH)。
图一激光二极管通讯模块加工过程示意图如图一所示,激光二极管通常要于其它元件共同封装在一个模块里面,这样的模块通常包括一个激光二极管(LD),一个背光二极管(BD),用来监控LD的输出光功率,一个温度控制器(TEC),用来将工作温度保持在25°C,以及一个用来监测模块温度的热敏电阻(Thermistor)。
测试简介:如前所述,随着宽带接入技术的发展,激光二极管的需求量正在不断增长。
因此,对于当今的激光二极管生产厂商来说,就提出了如下问题:在激光二极管产量和产品本身复杂程度不断增加的情况下,如何保证产品测试设备的高性价比和测试准确度。
事实上,由于激光二极管模块的产品附加值随着生产以及组装过程是一个不断增加的过程,比如对一个由于背光二极管(Back facet photo-diode)失效而损坏的完整模块进行维修的费用将远远大于在组装之前对该二极管进行完整电性测试的费用。
所以,为了降低测试成本,一个高速灵活(High-speed flexible)的测试解决方案无疑是最佳选择。
一个典型的DFB激光二极管模块测试过程通常须完成以下项目的测试:•激光二极管正向电压(Laser diode forward voltage)•拐点测试(Kink test)/线性度测试(Slope efficiency)•门限电流(Threshold current)•背光电流(Back facet current)•光功率(Optical output power)•背光二极管电压降(Back facet voltage drop)•背光二极管暗电流(Back facet dark current)前5个参数的测试是最为普遍的,可以在一个被称作L-I-V扫描的测试过程中得到全部的结果。
这种快速而且成本相对较低的直流测试可以在较早的测试程序中鉴别出失效的部件,从而将那些价格高昂的非直流测试设备能够在此后的测试程序中更加有效的发挥其作用。
下面我们将具体描述一下L-I-V扫描测试的各项参数测试。
其典型示意框图如图二所示。
图二 L-I-V扫描测试框图•正向电压测试(Forward V oltage Test)正向电压测试用来检验激光二极管(LD)的正向特性。
测试过程中,通常要求给被测的激光二极管扫描一个正向电流(I F),同时测试其正向电压降。
某些大功率元件要求扫描2~3A(通常以1mA为步长)电流,而大部分元件所需的扫描电流不超过1A。
每一步的扫描时间通常要求控制在几个毫秒左右。
电压测试范围典型值为0~10V(分辨率为微伏级)。
图三门限电流计算图•门限电流测试所谓门限电流指的是激光二极管开始发光时的正向激励电流值。
该电流值可通过计算输出光强的二阶微分的最大值得到。
图三给出了上述定义的示意图。
最上面的一条曲线是给激光二极管扫描正向电流时的光输出特性。
中间那条曲线是其一阶微分曲线。
最下面的则是其二阶微分曲线图,其中的峰值点给出了门限电流的位置。
•光强测试光强测试用来检验激光二极管的光输出功率大小,该功率值通常随着激励电流增大而增大,一般用mW 或W表示。
测试原理通常有交流和直流两种。
基于交流原理的测试通常要用到光功率计。
而基于直流原理的测试通常采用如下办法:将一个反向偏置的光电二极管(reverse-biased photodiode)放置在被测激光二极管发出光的输出端,然后用微微安表(Picoammeter)或静电计(Electrometer)测试该光电二极管上产生的电流大小,最后通过事先编好的系统软件计算出实际的光功率值。
在这个过程中,光电二极管上感生电流的典型值通常为0~3mA,要求最低分辨率100nA。
在实际的测试过程中,基于直流原理的测试办法比基于交流原理的测试办法速度快。
•背光二极管(Back facet monitor diode)测试该项测试用来检测当激光二极管输出光功率增加时,背光二极管(反向偏置)响应情况。
其感生电流的典型测量范围是0~100mA,分辨率100nA。
测试设备通常采用微微安表(Picoammeter)或静电计(Electrometer)。
•拐点测试(Kink Test)/线性度测试(Slope Efficiency)图四激光二极管L-I-V扫描测试结果典型图该项测试用来检验被测激光二极管的正向激励电流(I F)与该激光二极管输出光功率(L)之间的关系曲线的线性好坏。
理论上讲,当激光二极管工作在额定范围内时,L与I F应该是严格线性的关系,这样的话,其一阶微分应该是一条近似水平的直线。
如果在一阶微分曲线上出现了明显的拐点(Kink),或者说该曲线不够平滑,那么我们认为该激光二极管有缺陷。
也就是说,当该激光二极管工作在出现拐点的激励电流点时,其输出光功率与激励电流值必不成线性比例关系。
同时,L vs. I F曲线的二阶微分的最大值即为该被测激光二极管的门限电流值。
测试要求:•吞吐量(Throughput)-----吞吐量受L-I-V扫描点数的影响,而一个完整的扫描过程的耗时通常在10秒钟左右,因此,如果能把整个扫描时间减少几秒钟,那么对于激光二极管的生产厂商来说无疑意味着巨大的收益。
比如著名的朗讯科技在测试激光二极管时使用吉时利仪器公司的测试设备做100点的L-I-V扫描测试时,测试V F,I F,I BD和L,耗时10~15秒。
•分辨率/灵敏度(Resolution/Sensitivity)-----扫描开始时的正向电压测试和背光二极管暗电流(Dark current)测试均属于小信号测试(Low level measurement)。
其电流电压测试的最低分辨率要求分别在nA级和µV级。
吉时利仪器公司提供的测试方案中可以覆盖该项指标。
•动态范围/灵活性(Dynamic Range of Operations/Flexibility)-----在实际的测试工作中,由于LD模块本身结构势必随着使用者的要求不同,因此要求相应的测试设备必须具有宽的动态范围和大的灵活性,以适应不同规格的产品和不同的封装形式。
吉时利仪器公司所拥有的7000系列程控开关技术最大限度的满足了该项要求。
•大电流输入输出能力(High Current Capability)-----随着网络规模的不断扩大,LD模块的功率也不断增加,以使光通讯线路中放大装置两两之间的距离能够加长。
这种相对新的、大功率的器件要求测试设备具有3A 的输入输出能力。
吉时利仪器公司的2420型数字源表是其2400系列产品中的大电流型号,具有3A的输入输出能力,这使得用户可以在保持原有测试平台基本不变的前提下,实现大电流测试功能,从而大大降低了用户的测试成本。
•温度稳定性(Temperature Stability)-----LD的输出光信号的光强和波长对环境温度的变化极端敏感,因此,实际温度相对于设定温度点的稳定性对于测试数据的好坏就有了决定性的影响。
吉时利仪器公司的最新产品2510 TEC 控温仪专为这一领域的应用设计,具有0.001°C的分辨率和±0.005°C的稳定度,代表了目前市场上该项指标的领先水平。
•低噪声(Low Test System Noise)-----上述的拐点测试(Kink Test)对系统噪声的要求将非常严格。
如果测试系统的噪声过高,则用户在做进一步分析之前将不得不对其一阶倒数曲线做平滑处理(Smoothing)。
由于吉时利仪器公司产品一贯具有的低噪声特性,使用户在使用该公司提供的测试系统时无须做平滑处理,从而提高了效率。
•可靠性及技术服务(Reliability/Local Support)-----测试设备的任何故障都有可能导致整个生产线停止运转。
因此,对于用户来讲,选择一个在产品可靠性方面有着良好声誉的供应商无疑是极为关键的。
同时,供应商能否提供及时、快捷、完整的售前售后技术服务,就显得十分重要了。
吉时利仪器公司产品的高质量在国际上有着极高的声誉,而吉时利仪器公司北京办事处强大的技术支持能力使得国内用户能够对本地的技术服务充满信心。
典型测试系统配置:图五给出了基于吉时利仪器公司测试设备的一个基本型的系统配置简图。
该系统由以下设备组成:2400源表一台,6517A静电计两台,以及一台配备一块GPIB接口卡的计算机。
(若待测的LD模块要求激励电流大于1A而小于3A,用户可用2420替换2400组成测试系统) 其中,2400(或2420)用来给LD扫描一个激励电流,并通过触发装置(Trigger Link Cable and Trigger Link Adapter box)实现与6517A的同步。