厦门限价房申请条件及流程
- 格式:doc
- 大小:21.00 KB
- 文档页数:1
厦门限价房如何申请
我们很多⼈对于题⽬中提到的问题,其实都不是很清楚,理解的也不是很透彻,但这都是和我们的⽣活息息相关的,有了解的必要,今天店铺⼩编整理了相关的知识,⼀起往下⾯看看吧。
厦门限价房申请条件
1、申请购买限价商品住房的申请⼈必须具有本市户籍
2、申请家庭成员在厦⽆住房
3、申请限价商品住房的家庭由申请⼈提出申请,申请⼈的配偶及未成年⼦⼥必须共同申请;
4、申请⼈为单⾝的,可以个⼈名义申请购买限价商品住房,但须年满30周岁。
5、符合申请条件的每个家庭(含单⾝申请⼈)只能申请⼀套限价商品住房。
厦门限价房申请流程
1、领取申请表申请⼈向社区居委会领取或从市建设与管理局⽹站下载,并按要求填写
2.提交申请表和材料向申请⼈户籍所在地居委会提出申请,并提交申请表、申请⼈及家庭成员户⼝簿、⾝份证、婚姻证明,需提供原件复印件。
3.进⾏申请条件审核相关部门对申请⼈及其家庭成员、婚姻状况、户籍等情况是否符合限价商品住房申请条件进⾏审核。
4.公开摇号市住宅办通过公开摇号⽅式确定申请⼈顺序号。
5.申请材料复核市住宅办对申请材料进⾏复核。
6.资格公⽰资格公⽰,公⽰时间为10天。
公⽰⽆异议的,由市建设与管理局确认申请⼈限价商品住房购房资格。
7.发放购房通知书市住宅办向经确认的,具备限价商品住房购房资格的申请⼈发放购房通知书,并组织按申请⼈顺序号依次选房。
8.办理签订购房合同市住宅办组织选定住房的申请⼈办理签订购房合同等⼿续。
厦门市经济适用住房配售管理办法厦门市经济适用住房配售管理办法市建设与管理局第一章总则第一条为规范经济适用住房配售管理工作,依据《厦门市社会保障性住房管理条例》,制定本办法。
第二条本办法适用于本市行政区范围内经济适用住房的配售管理工作。
第三条本办法所称的经济适用住房是指由政府提供优惠,限定户型、面积和销售价格,向本市低收入住房困难家庭以出售方式提供的,具有保障性质的政策性住房。
第四条市建设与管理局是经济适用住房配售管理行政主管部门,市住宅建设办公室(以下简称“市住宅办”)具体实施经济适用住房的配售管理工作。
市发展改革、国土房产、财政、民政、物价、统计、公安、税务、侨务、人事、劳动、监察、审计及各区人民政府、街道办事处(镇人民政府)、社区居委会等部门按照职责分工,协助作好经济适用住房配售与管理相关工作。
第五条市建设与管理局根据本办法制定经济适用住房具体批次的配售方案,包括房源情况、配售价格、配售对象等,并向社会公布。
第六条经济适用住房以小户型、统一装修、经济实用为原则,满足住户的基本住房需求。
第七条经济适用住房配售管理应当遵循公开、公平、公正的原则,实行严格的准入与退出机制。
第二章申请与分配第八条申请购买经济适用住房的家庭应符合以下基本条件:(一)申请家庭成员必须具有本市户籍,在本市工作生活,且至少有1人取得本市户籍满3年;(二)家庭收入符合本市低收入家庭收入标准;(三)家庭资产在本市低收入家庭收入标准上限的6倍以下;(四)在本市无住房或住房困难。
符合上述条件的单身居民年满35周岁,能够个人名义申请购买经济适用住房。
第九条申请经济适用住房的家庭由申请人提出申请,申请人的配偶及未成年子女必须共同申请,申请人及其配偶的父母、成年子女、单身兄弟姐妹以及其它具有抚养或赡养关系的家庭成员具有本市户籍的,也可共同申请。
申请家庭成员的收入、资产、住房面积应当合并计算。
第十条现役军人符合转业进厦安置条件,且其家庭符合经济适用住房申请条件的,能够申请购买经济适用住房。
厦门市人民政府办公厅关于印发厦门市限价商品住房管理办法(试行)的通知文章属性•【制定机关】厦门市人民政府•【公布日期】2011.03.29•【字号】厦府办[2011]82号•【施行日期】2011.03.29•【效力等级】地方规范性文件•【时效性】失效•【主题分类】房地产市场监管正文厦门市人民政府办公厅关于印发厦门市限价商品住房管理办法(试行)的通知(厦府办〔2011〕82号)各区人民政府,市直各委、办、局:《厦门市限价商品住房管理办法(试行)》已经市政府研究同意,现印发给你们,请认真抓紧组织实施。
厦门市人民政府办公厅二O一一年三月二十九日厦门市限价商品住房管理办法(试行)第一章总则第一条为贯彻落实国家房地产市场宏观调控政策,阶段性增加普通商品住房供应,促进房地产市场健康发展,规范限价商品住房配售管理行为,根据国家及省、市相关规定制定本办法。
第二条本办法适用于本市行政区范围内限价商品住房的土地出让、规划建设、房源筹集和销售管理等工作。
第三条本办法所称的限价商品住房是指由政府制定销售价格、销售对象等条件,由项目开发单位或业主单位向本市无住房家庭出售的中低价位普通商品住房。
限价商品住房房源通过土地公开出让建设、调整存量政策性住房等方式筹集。
第四条市建设与管理局负责通过调整存量政策性住房转为限价商品住房的项目收购、手续调整和销售管理等工作;市国土房产局负责通过土地公开出让建设限价商品住房的土地出让和销售管理等工作。
市发改、财政、规划、物价、公安等部门及各区人民政府、街道办事处(镇人民政府)、社区居委会按职能分工协助做好限价商品住房的受理、审核及相关工作。
市国土房产测绘档案管理中心负责提供申请家庭成员在本市的住房情况信息。
限价商品住房项目开发单位或业主单位负责限价商品住房的具体销售等工作。
第五条限价商品住房的建设和销售管理坚持中小户型、中低价位和公平、公正、公开的原则。
第二章房源筹集第六条限价商品住房根据房源筹集情况,按项目或批次制定具体实施方案。
2023年厦门保障房申请条件
摘要:
一、厦门保障房申请条件概述
二、申请家庭成员的要求
三、申请人的户籍要求和年龄限制
四、申请家庭的经济条件要求
五、申请保障房的流程和材料
六、注意事项
正文:
厦门保障房是面向低收入、中等偏下收入家庭的一项住房保障措施。
2023 年厦门保障房的申请条件主要包括以下几个方面:
一、厦门保障房申请条件概述
申请厦门保障房的家庭需符合厦门市规定的住房困难标准,即家庭人均住房建筑面积低于规定标准。
同时,申请家庭需具备一定的经济条件,以保证其能够按时支付保障房的租金或按揭贷款。
二、申请家庭成员的要求
申请保障房的家庭成员至少要有2 人,且其中至少有1 人需具有厦门市户籍。
此外,申请家庭成员在申请之日前应连续在厦门市工作和生活满一定年限。
三、申请人的户籍要求和年龄限制
申请人需具有厦门市户籍,且在申请之日前取得厦门市户籍满3 年。
申请
人年龄需满35 周岁,以单身身份申请的需满足这一条件。
四、申请家庭的经济条件要求
申请家庭需符合厦门市规定的低收入、中等偏下收入家庭标准。
申请家庭的人均收入水平、家庭总资产等方面需符合相关要求。
五、申请保障房的流程和材料
申请保障房的流程包括意向登记、预审核、审核、摇号、选房等环节。
申请家庭需提供身份证、户口本、收入证明、房产证明等相关材料。
六、注意事项
申请家庭在申请保障房过程中,需如实提供相关材料,如发现有弄虚作假行为,将取消申请资格。
此外,申请家庭在获得保障房后,如家庭经济条件发生变化,需及时向相关部门报告。
2023年厦门保障房申请条件(一)
2023年厦门保障房申请条件
简介
保障房是为了解决低收入群体住房问题而设立的特殊住房项目。
以下是2023年厦门市保障房申请的条件。
条件一:家庭户籍
•申请人需为厦门市户籍,且在厦门市连续缴纳社会保险或个人所得税满5年。
•若非户籍居民,需在厦门市连续工作并缴纳社会保险或个人所得税满7年。
条件二:家庭收入
•家庭月均总收入不超过厦门市最低工资标准的3倍。
•家庭成员平均月收入不超过厦门市最低工资标准的2倍。
条件三:住房情况
•家庭无住房,或者现住房面积严重不足,住房条件不符合基本居住要求。
•家庭成员不得拥有位于厦门市的商业性住房。
条件四:家庭人数限制
•单身人士申请保障房的最低年龄为35周岁。
•家庭人口不超过3人的,最低年龄限制为30周岁。
•家庭人口超过3人的,申请时需为正常生育或按规定领养的合法子女。
条件五:其他要求
•申请人或其配偶未参与福利住房或其他保障性住房的认购、购置行为。
以上是2023年厦门市保障房申请的基本条件要求。
如需详细了解申请流程和材料,请关注厦门市住房保障中心的官方公告。
注意:本文章仅供参考,请以当地政府最新发布的政策和规定为准。
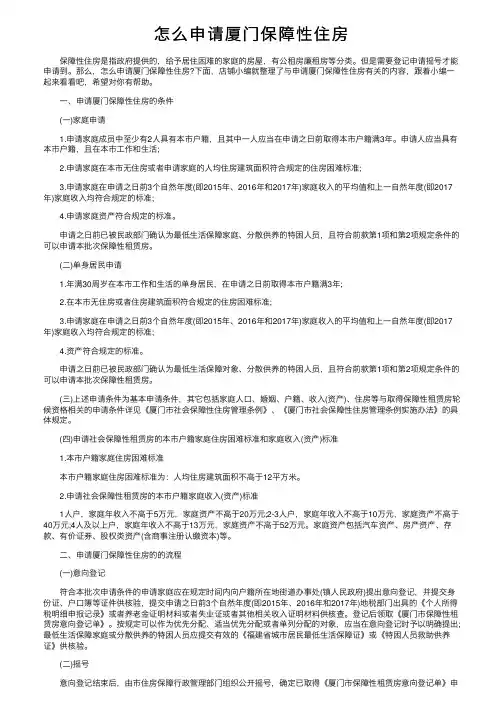
怎么申请厦门保障性住房保障性住房是指政府提供的,给予居住困难的家庭的房屋,有公租房廉租房等分类。
但是需要登记申请摇号才能申请到。
那么,怎么申请厦门保障性住房?下⾯,店铺⼩编就整理了与申请厦门保障性住房有关的内容,跟着⼩编⼀起来看看吧,希望对你有帮助。
⼀、申请厦门保障性住房的条件(⼀)家庭申请1.申请家庭成员中⾄少有2⼈具有本市户籍,且其中⼀⼈应当在申请之⽇前取得本市户籍满3年。
申请⼈应当具有本市户籍,且在本市⼯作和⽣活;2.申请家庭在本市⽆住房或者申请家庭的⼈均住房建筑⾯积符合规定的住房困难标准;3.申请家庭在申请之⽇前3个⾃然年度(即2015年、2016年和2017年)家庭收⼊的平均值和上⼀⾃然年度(即2017年)家庭收⼊均符合规定的标准;4.申请家庭资产符合规定的标准。
申请之⽇前已被民政部门确认为最低⽣活保障家庭、分散供养的特困⼈员,且符合前款第1项和第2项规定条件的可以申请本批次保障性租赁房。
(⼆)单⾝居民申请1.年满30周岁在本市⼯作和⽣活的单⾝居民,在申请之⽇前取得本市户籍满3年;2.在本市⽆住房或者住房建筑⾯积符合规定的住房困难标准;3.申请家庭在申请之⽇前3个⾃然年度(即2015年、2016年和2017年)家庭收⼊的平均值和上⼀⾃然年度(即2017年)家庭收⼊均符合规定的标准;4.资产符合规定的标准。
申请之⽇前已被民政部门确认为最低⽣活保障对象、分散供养的特困⼈员,且符合前款第1项和第2项规定条件的可以申请本批次保障性租赁房。
(三)上述申请条件为基本申请条件,其它包括家庭⼈⼝、婚姻、户籍、收⼊(资产)、住房等与取得保障性租赁房轮候资格相关的申请条件详见《厦门市社会保障性住房管理条例》、《厦门市社会保障性住房管理条例实施办法》的具体规定。
(四)申请社会保障性租赁房的本市户籍家庭住房困难标准和家庭收⼊(资产)标准1.本市户籍家庭住房困难标准本市户籍家庭住房困难标准为:⼈均住房建筑⾯积不⾼于12平⽅⽶。
限价商品房管理实施细则一、背景介绍限价商品房是指由政府制定价格上限并进行监管的房屋,旨在保障市民的住房需求,促进房地产市场的稳定发展。
为了规范限价商品房的管理,制定本实施细则,以确保房屋价格的合理性和市场的公平竞争。
二、限价商品房的定义限价商品房是指按照政府规定的价格上限出售的房屋,其销售价格不得超过限价范围。
限价商品房的价格由政府根据市场需求、土地成本、建设成本等因素进行科学测算,并定期进行调整。
三、限价商品房的销售程序1. 开辟商申请:开辟商在开售限价商品房前,需向相关政府部门提出申请,并提交相关资料,包括房屋规划图纸、建设方案、销售计划等。
2. 审批程序:相关政府部门对开辟商的申请进行审批,审查房屋规划是否符合相关法规和政策要求,确保房屋质量和安全。
3. 价格核定:政府部门根据市场情况和相关指导价,对限价商品房的价格进行核定,并向开辟商发放价格核定通知书。
4. 销售公告:开辟商按照政府规定的程序发布限价商品房的销售公告,公告内容包括房屋的基本信息、价格范围、销售方式等。
5. 报名登记:符合购房条件的购房者按照公告要求进行报名登记,提供相关身份证明和购房资格证明材料。
6. 公开摇号:政府部门组织公开摇号活动,确定购房者的购房顺序,确保公平公正。
7. 签订合同:购房者按照摇号结果顺序与开辟商签订购房合同,约定房屋交付时间、付款方式等具体事项。
四、限价商品房价格监管1. 价格监测:政府部门定期对限价商品房的价格进行监测,确保价格不超过限价范围,并及时发布监测结果。
2. 价格调整:政府根据市场情况和经济发展需要,对限价商品房的价格进行调整,并及时通知开辟商和购房者。
3. 违规处罚:对于故意违反限价政策的开辟商,政府将依法予以处罚,包括罚款、暂停销售资格、撤销开辟许可证等。
五、限价商品房的购房资格1. 居民购房资格:限价商品房的购房者必须是本市户籍居民或者在本市连续缴纳个人所得税满一定年限的非本市户籍居民。
厦门限价房申请条件简介厦门市政府为了解决城市中低收入家庭的住房问题,实行了限价房政策。
限价房是指住房价格受到政府管控,低于市场价格,并且只有符合一定条件的家庭才有资格申请购买限价房。
本文将介绍厦门限价房申请的条件和相关流程。
申请条件1. 家庭人口条件申请购买厦门限价房的家庭必须满足以下条件:•家庭成员必须在厦门市户籍;•家庭的人口必须符合厦门市政府设定的规定范围,一般是指核准人口和即将调整的人口。
2. 家庭收入条件申请购买厦门限价房的家庭的收入必须符合以下条件:•家庭月收入必须在一定的范围内,通常以厦门市的平均工资水平为标准;•家庭必须是低收入家庭,具体的收入标准由厦门市政府根据居民的收入水平和经济发展情况确定。
3. 资产条件申请购买厦门限价房的家庭的资产必须符合以下条件:•家庭的房产必须符合厦门市政府设定的规定,通常是指家庭没有其他产权房;•家庭的存款和投资资产必须在一定的范围内,具体的标准由厦门市政府根据居民的财产状况确定。
4. 就业和社保条件申请购买厦门限价房的家庭必须满足以下就业和社保条件:•家庭成员必须具有稳定的就业或收入来源;•家庭成员必须参加厦门市的社会保险和住房公积金缴存,缴存比例和标准由厦门市政府规定。
申请流程1. 获取相关信息在进行限价房申请之前,家庭需要获取相关的申请信息,包括政策文件、相应部门的联系方式等。
2. 准备申请材料申请购买厦门限价房需要准备一系列的材料,包括但不限于:•申请表格,可以在相关政府部门网站上下载;•家庭成员的身份证明材料,包括身份证、户口本等;•家庭成员的收入证明材料,包括工资单、缴税证明等;•家庭成员的资产证明材料,包括银行存款证明、投资证明等;•家庭成员的就业和社保证明材料,包括社保缴存证明、住房公积金缴存证明等。
3. 提交申请材料家庭需要按照要求将准备好的申请材料提交给厦门市政府指定的部门或单位。
申请材料一般需要提交纸质版和电子版。
4. 审核和筛选厦门市政府将对提交的申请材料进行审核和筛选。
厦门市人民政府关于同意翔城国际限价商品住房配售方案的批复文章属性•【制定机关】厦门市人民政府•【公布日期】2012.06.08•【字号】厦府[2012]215号•【施行日期】2012.06.08•【效力等级】地方规范性文件•【时效性】现行有效•【主题分类】房地产市场监管正文厦门市人民政府关于同意翔城国际限价商品住房配售方案的批复(厦府〔2012〕215号)厦门市建设与管理局:《关于批转翔城国际限价商品住房配售方案的请示》(厦建房〔2012〕74号)文收悉。
经研究,同意你局报送的关于翔城国际限价商品住房配售工作的方案。
接文后请抓紧向社会公布并组织开展申请受理、审核公示、选房配售等相关工作。
附件:翔城国际限价商品住房配售方案厦门市人民政府二O一二年六月八日翔城国际限价商品住房配售方案根据《厦门市限价商品住房管理办法(试行)》(厦府办〔2011〕82号)规定,经市政府批准,现向社会公开配售翔城国际限价商品住房,具体配售方案如下:一、工作分工翔城国际限价商品住房配售工作由市建设与管理局组织,并负责申请家庭购房资格确认、公开摇号及选房等工作;各区、各街道办事处(镇人民政府)组织社区居委会负责受理限价商品住房申请,并对申请人的家庭成员、婚姻、户籍等情况进行审核;市国土房产测绘档案管理中心负责提供申请人及其共同申请家庭成员在本市的住房情况信息;建发房地产集团有限公司承担选房、办理销售手续等具体工作。
本批次翔城国际限价商品住房的配售工作由市监察局全程监督。
二、项目概况翔城国际限价商品住房位于翔安洋唐居住区内,该项目坐落于翔安区翔安南部新城片区新城中路与城场路交叉口东北侧,由建发房地产集团有限公司于2011年5月13日通过土地招拍挂方式取得土地使用权并负责项目开发建设。
翔城国际限价商品住房项目总规划用地面积为78599.84平方米,总建筑面积为206992.31平方米。
其中,住宅建筑面积153979.16平方米,商业用房建筑面积13271.49平方米(含生鲜便利店188.52平方米)。
厦门保障性商品房申请条件2021相关推荐厦门保障性商品房申请条件2021 保障性住房是指政府为中低收⼊住房困难家庭所提供的限定标准、限定价格或租⾦的住房,⼀般由廉租住房、经济适⽤住房、政策性租赁住房、定向安置房等构成。
这种类型的住房有别于完全由市场形成价格的商品房。
以下是⼩编为⼤家整理的厦门保障性商品房申请条件2021,希望对⼤家有所帮助! 厦门保障性商品房申请条件 申请购买本批次保障性商品房的家庭应当在本市⽆住房且符合以下基本条件之⼀: 1、家庭申请:在申请截⽌之⽇前,申请家庭成员⾄少有2⼈取得本市户籍,且⾄少有1⼈取得本市户籍满3年; 2、单⾝居民以个⼈名义申请:在申请截⽌之⽇前年满35周岁,且取得本市户籍满3年。
本市⽆住房家庭是指申请⼈及共同申请家庭成员⾃申请之⽇⾄签订购房合同期间在本市⽆住房。
本市⽆住房包括: (1)未拥有本市商品房; (2)未承租、未拥有本市政策性住房,政策性住房包括:公房、保障性住房,房改房、安置房、限价商品住房; (3)农村居民未申请获批本市宅基地。
具有申请之⽇前5年内有房产转让⾏为的;通过购买商品房取得本市户籍未满15年的;作为商品房委托代理⼈或者通过投靠⼦⼥取得本市户籍未满10年的;申请⼈属离异的,离异时本⼈、原配偶或者未成年⼦⼥在本市拥有住房,且离异时间距申请受理⽇不满3年的;已将销售类保障性住房上市转让的(含满5年后按上市交易指导价交由政府回购)等情形之⼀的,不得申请购买本批次保障性商品房。
申请流程 (⼀)意向登记 符合本批次申请条件的申请家庭应在规定时间内向户籍所在地街道办事处(镇⼈民政府)提出意向登记,并提交⾝份证、户⼝簿等证件供核验。
登记后领取《厦门市保障性商品房申请意向登记单》。
(⼆)摇号意向登记 结束后,由市住房保障中⼼组织公开摇号,确定本批次申请家庭顺序号及批次受理范围,公证部门对摇号过程及结果予以公证。
摇号结果通过《厦门⽇报》、厦门市住房保障和房屋管理局⽹站等向社会公布。
厦门申请廉租房的条件及流程《在厦门申请廉租房的那些事儿》嘿,大家好呀!今天咱来聊聊在厦门申请廉租房的条件及流程,这可是挺重要的一事儿呢!咱先说说条件哈,厦门这地儿申请廉租房可得符合一些要求。
首先,收入得低呀,不然咋叫廉租房呢!咱得是那真正需要政府帮忙解决住房问题的人。
然后呢,户籍也得符合,毕竟这是给咱本地人的一些福利嘛。
不过别担心,只要你符合条件,那廉租房的大门就有可能向你敞开啦!接下来说说流程吧,哎呀,这可有点像闯关游戏呢!先是提交各种资料,什么身份证、户口本、收入证明啥的,可别嫌麻烦,这就像是游戏里的道具,一个都不能少!然后就等着审核啦,这审核可就像是游戏里的关卡,得层层通过才行。
要是有啥资料不齐或者不符合要求,那就得回来重新整,就像游戏失败了重新再来一样。
不过啊,咱可别怕麻烦,这廉租房可是解决咱住房大问题的好机会呀!想象一下,能住上便宜又实惠的房子,那得多美滋滋!虽然申请的过程可能有点繁琐,但为了有个安稳的家,一切都值得!我就记得我有个朋友,当初申请廉租房的时候那叫一个认真,天天研究条件和流程,准备资料的时候那叫一个仔细,就怕出一点差错。
审核的时候也是忐忑不安的,就盼着能通过。
最后还真让他给申请上了,他高兴得跟啥似的,那感觉就像是打游戏通关了一样爽!其实呀,申请廉租房也是咱普通人在这个城市里努力生活的一种方式。
政府给咱提供了这样的机会,咱就得抓住呀!虽然过程可能有点累,但想想以后能有个稳定的住所,所有的付出都变得值得啦!所以呀,如果你也符合条件,那就别犹豫,赶紧去申请吧!虽然过程可能有点曲折,但只要咱坚持下去,说不定就能拥有属于自己的廉租房啦!到时候咱就能在厦门这座美丽的城市里过上幸福的小日子啦!加油哦!咱都能行!。
厦门保障性租赁住房申请条件及流程下载温馨提示:该文档是我店铺精心编制而成,希望大家下载以后,能够帮助大家解决实际的问题。
文档下载后可定制随意修改,请根据实际需要进行相应的调整和使用,谢谢!并且,本店铺为大家提供各种各样类型的实用资料,如教育随笔、日记赏析、句子摘抄、古诗大全、经典美文、话题作文、工作总结、词语解析、文案摘录、其他资料等等,如想了解不同资料格式和写法,敬请关注!Download tips: This document is carefully compiled by theeditor. I hope that after you download them,they can help yousolve practical problems. The document can be customized andmodified after downloading,please adjust and use it according toactual needs, thank you!In addition, our shop provides you with various types ofpractical materials,such as educational essays, diaryappreciation,sentence excerpts,ancient poems,classic articles,topic composition,work summary,word parsing,copy excerpts,other materials and so on,want to know different data formats andwriting methods,please pay attention!厦门保障性租赁住房是厦门市为解决中低收入家庭、新就业无房职工和外来务工人员住房困难问题而推出的一项住房保障政策。
厦门申请安置房的条件和流程下载温馨提示:该文档是我店铺精心编制而成,希望大家下载以后,能够帮助大家解决实际的问题。
文档下载后可定制随意修改,请根据实际需要进行相应的调整和使用,谢谢!并且,本店铺为大家提供各种各样类型的实用资料,如教育随笔、日记赏析、句子摘抄、古诗大全、经典美文、话题作文、工作总结、词语解析、文案摘录、其他资料等等,如想了解不同资料格式和写法,敬请关注!Download tips: This document is carefully compiled by theeditor.I hope that after you download them,they can help yousolve practical problems. The document can be customized andmodified after downloading,please adjust and use it according toactual needs, thank you!In addition, our shop provides you with various types ofpractical materials,such as educational essays, diaryappreciation,sentence excerpts,ancient poems,classic articles,topic composition,work summary,word parsing,copy excerpts,other materials and so on,want to know different data formats andwriting methods,please pay attention!厦门安置房申请指南:条件与流程详解随着城市化进程的加速,厦门市政府为了保障市民的居住权益,特别是对因城市建设需要搬迁的居民,提供了安置房这一住房解决方案。
厦门保障性住房申请条件2022新规商品房2022保障性商品房是面向在某市无住房家庭,以出售方式提供的,具有保障性质的政策性住房。
下面是给大家带来的厦门保障性住房申请条件2022新规商品房,欢迎大家阅读转发!厦门保障性住房申请条件2022新规商品房为解决本市无住房家庭的安居需求,进一步加大我市引才留才力度,与原保障性商品房政策相比,此次修订在保障本市户籍无住房家庭的基础上,进一步扩大住房保障覆盖面,将符合条件的非本市户籍纳入保障范围。
修订后的《管理办法》明确,申请购买保障性商品房的家庭应当在本市无住房且符合以下基本条件之一:1.申请家庭成员至少有2人取得本市户籍,且至少有1人取得本市户籍满3年,申请人本人必须具有本市户籍。
2.单身居民年满35周岁且取得本市户籍满3年,可以以个人名义申请购买。
3.申请人具有普通全日制本科及以上学历,或者具有国(境)外学士及以上学位,或者具有中级及以上职称(含可对应的专业技术职业资格),或者具有技师职业资格,不受取得本市户籍、家庭成员取得本市户籍的人数以及年限的限制,但在申请前申请人需在本市连续缴纳基本养老保险满60个月且申购时仍在保,发生中断情况的累计不超过6个月且相应的月份不计在内。
申请人单身需年满30周岁。
4.经市人社部门认定符合条件的骨干人才。
5.经市人民政府台港澳事务办公室认定符合条件的台湾同胞申请家庭。
具体申请条件、办理流程等由市人民政府台港澳事务办公室另行制定。
具有下列情形之一的,不得申请购买保障性商品房:1.申请之日前5年内在本市有房产转让行为的(所谓房产转让行为,包括以买卖、赠与、家庭析产、以房抵债等方式转移房产权属的行为);2.通过购买商品住房取得本市户籍未满15年的;3.作为商品住房委托代理人或者通过投靠子女取得本市户籍未满10年的;4.申请人属离异的,离异时本人、原配偶或者未成年子女在本市拥有住房,且离异时间距申请受理日不满5年的;5.被法院列入失信被执行人及失信被执行人的法定代表人、主要负责人、实际控制人、影响债务履行的直接责任人;6.已购本市保障性住房上市转让或者转为普通商品住房的(含按照上市交易指导价交由市住房保障行政管理部门或者其指定机构回购)。
厦门市国土资源与房产管理局关于印发《厦门市商品房预售资金管理实施细则》的通知文章属性•【制定机关】厦门市国土资源与房产管理局•【公布日期】2014.06.13•【字号】厦国土房[2014]240号•【施行日期】2014.07.01•【效力等级】地方规范性文件•【时效性】现行有效•【主题分类】房地产市场监管正文厦门市国土资源与房产管理局关于印发《厦门市商品房预售资金管理实施细则》的通知(厦国土房〔2014〕240号)各有关单位:为加强商品房预售资金管理,维护商品房交易当事人的合法权益,根据《厦门市商品房预售管理规定》(市政府令第155号),经研究,制定了《厦门市商品房预售资金管理实施细则》,现予印发,请遵照执行。
厦门市国土资源与房产管理局2014年6月13日厦门市商品房预售资金管理实施细则第一条为加强商品房预售资金监管,维护商品房交易当事人的合法权益,根据《厦门市商品房预售管理规定》(市政府令第155号,以下简称《规定》),制定本实施细则。
第二条市土地房屋交易登记机构(以下简称登记机构)负责监督管理商品房预售资金的收存和使用。
第三条预售人在申请商品房预售许可证前应设立商品房预售资金专用账户,并与登记机构、开户银行三方签订商品房预售资金监管协议书,明确各自的权利、义务和责任。
第四条预售人因开发规模、按揭额度等原因,需要增设预售资金专用账户的,应书面告知原开户银行,报经登记机构同意后按本实施细则第三条设立商品房预售资金专用账户,签订商品房预售资金监管协议书。
第五条预售人根据《规定》第三十条,申请变更开户银行的,应先向登记机构提出申请,并与原开户银行、登记机构解除原监管协议,明确将原监管账户的结余资金转入新开户行,再与新开户行、登记机构重新签订监管协议书。
预售人持重新签订的监管协议书向登记机构申请办理预售方案变更备案。
第六条登记机构按照预售项目工程总造价及风险金(工程总造价的20%)核定预售资金监管额度。
厦门社会保障房申请厦门社会保障房申请厦门保障房申请条件(1)一、申请购买厦门保障性商品房的家庭应符合以下基本条件:1、申请家庭成员至少有2人取得本市户籍,且至少有1人取得本市户籍满3年2、在本市无住房。
符合上述条件,具有完全民事行为能力且年满35周岁的单身居民,可以个人的名义申请购买保障性商品房。
二、具有下列情形之一的,不得申请购买厦门保障性商品房:1、申请之日前五年内有房产转让行为的2、通过购买商品房取得本市户籍的3、作为商品房委托代理人或者通过投靠子女取得本市户籍未满十年的4、已领取拆迁公有住房安置补偿金未退还的。
三、申请厦门保障性商品房的家庭由申请人提出申请,申请人必须具有本市户籍。
申请人的配偶和未成年子女必须共同申请。
申请人及其配偶的父母、成年子女、单身兄弟姐妹以及其他具有抚养或赡养关系的家庭成员具有本市户籍的,也可共同申请。
现役军人符合转业进厦安置条件,且其家庭符合保障性商品房申请条件的,可以申请购买保障性商品房。
户籍因就学迁入本市的,就学期间不计入取得户籍时间。
因就学(不含出国留学人员)、服兵役等原因户籍迁出本市的,仍可参与共同申请。
办理保障房意向登记申请有哪些要求和规定呢?(2)申请人除了需要满足第一批的户籍及住房标准外,申请家庭(或单身居民)还应在申请之日前3个自然年度收入的平均值和上一自然年度收入均符合规定的标准。
一、保障性住房以租赁房为主家庭收入方面的要求:1人户年收入标准小于等于5万元,2人-3人户的年收入标准为小于等于8万元;4人户以上含4人的.家庭收入小于等于11万元。
二、家庭资产执行标准1人户按照小于(含)20万元、2-3人户小于(含)32万元、4人及以上户小于(含)44万元的标准执行。
三、申请对象是单身居民要求年满30周岁并在本市工作和生活,并且在申请之日前取得本市户籍满3年。
四、按批次申请保障房每一批次开通申请之前,厦门市住房保障部门都会根据房源需求情况,发布每一批次的轮候分配方案,方案里提供该批次供应的房源情况、申请对象、受理范围等,有意向并满足申请条件的市民可向户籍所在地街道办事处(镇人民政府)提出意向登记申请。
厦门市经济适用住房配售管理办法市建设与管理局第一章总则第一条为规范经济适用住房配售管理工作,依据《厦门市社会保障性住房管理条例》,制定本办法。
第二条本办法适用于本市行政区范围内经济适用住房的配售管理工作。
第三条本办法所称的经济适用住房是指由政府提供优惠,限定户型、面积和销售价格,向本市低收入住房困难家庭以出售方式提供的,具有保障性质的政策性住房。
第四条市建设与管理局是经济适用住房配售管理行政主管部门,市住宅建设办公室(以下简称“市住宅办”)具体实施经济适用住房的配售管理工作。
市发展改革、国土房产、财政、民政、物价、统计、公安、税务、侨务、人事、劳动、监察、审计及各区人民政府、街道办事处(镇人民政府)、社区居委会等部门按照职责分工,协助作好经济适用住房配售与管理相关工作。
第五条市建设与管理局根据本办法制定经济适用住房具体批次的配售方案,包括房源情况、配售价格、配售对象等,并向社会公布。
第六条经济适用住房以小户型、统一装修、经济实用为原则,满足住户的基本住房需求。
第七条经济适用住房配售管理应当遵循公开、公平、公正的原则,实行严格的准入与退出机制。
第二章申请与分配第八条申请购买经济适用住房的家庭应符合以下基本条件:(一)申请家庭成员必须具有本市户籍,在本市工作生活,且至少有1人取得本市户籍满3年;(二)家庭收入符合本市低收入家庭收入标准;(三)家庭资产在本市低收入家庭收入标准上限的6倍以下;(四)在本市无住房或住房困难。
符合上述条件的单身居民年满35周岁,可以个人名义申请购买经济适用住房。
第九条申请经济适用住房的家庭由申请人提出申请,申请人的配偶及未成年子女必须共同申请,申请人及其配偶的父母、成年子女、单身兄弟姐妹以及其他具有抚养或赡养关系的家庭成员具有本市户籍的,也可共同申请。
申请家庭成员的收入、资产、住房面积应当合并计算。
第十条现役军人符合转业进厦安置条件,且其家庭符合经济适用住房申请条件的,可以申请购买经济适用住房。
厦门限价房申请条件及流程
申请条件
1、申请购买限价商品住房的申请人必须具有本市户籍
2、申请家庭成员在厦无住房
3、申请限价商品住房的家庭由申请人提出申请,申请人的配偶及未成年子女
必须共同申请;
4、申请人为单身的,可以个人名义申请购买限价商品住房,但须年满30周岁。
5、符合申请条件的每个家庭(含单身申请人)只能申请一套限价商品住房。
申请流程
1、领取申请表
申请人向社区居委会领取或从市建设与管理局网站下载,并按要求填写
2.提交申请表和材料向申请人户籍所在地居委会提出申请,并提交申请表、申请人及家庭成员户口簿、身份证、婚姻证明,需提供原件复印件。
3.进行申请条件审核
相关部门对申请人及其家庭成员、婚姻状况、户籍等情况是否符合限价商品住房申请条件进行审核。
4.公开摇号
市住宅办通过公开摇号方式确定申请人顺序号。
5.申请材料复核
市住宅办对申请材料进行复核。
6.资格公示
资格公示,公示时间为10天。
公示无异议的,由市建设与管理局确认申请人限价商品住房购房资格。
7.发放购房通知书
市住宅办向经确认的,具备限价商品住房购房资格的申请人发放购房通知书,并组织按申请人顺序号依次选房。
8.办理签订购房合同
市住宅办组织选定住房的申请人办理签订购房合同等手续。