教案20-钢筋混凝土构件详图
- 格式:doc
- 大小:202.00 KB
- 文档页数:12
.1 构件详图的图示内容下图为钢筋混凝土构件详图,一般包括有模板图、配筋图、预埋件详图及钢筋表(或材料用量表)。
而配筋图又分为立面图、断面图和钢筋详图。
3.2 构件详图的图示内容一般情况主要绘制配筋图,对较复杂的构件才画出模板图和预埋件详图。
配筋图中的立面图,是假想构件为一透明体而3.3 构件详图的图示实例 1.钢筋混凝土梁结构详图。
读图时先看图名,再看立面图和断面图,后看钢筋详图和钢筋表。
从图名L202(150×300)得知它是二层第二号梁,断面尺寸是宽150mm ,高300mm 。
从立面图和断面图对照阅读,可知此梁为T 形断面的现浇梁,画出的一个纵向正投影图。
它主要表明钢筋的立面形状及其上下排列的情况,而构件的轮廓线梁两端支承在砖墙上。
梁长为3840mm,梁下方配置了三条受力筋,其中的②筋为弯起筋。
从它的标注ф14可知,它是一条直径为14mm的Ⅰ级钢筋。
①筋虽然与②筋直径、类别相同,但因形状不同,故编号从1—1断面知梁上方有两条架立筋③,直径是10mm的Ⅰ级钢筋。
同时,也可知箍筋从钢筋详图中可知每种钢筋的编号、根数、直径、各段设计长度和总尺寸(下料长度)以及弯起角度,以方便下料加工,规定梁高小于800mm时,弯起角度为5°, 大于800mm时用60°。
图中①号筋下面的数字3790,表示该钢筋从一端弯钩外沿到另一端弯钩外沿的设计长度,它等于钢筋的设计长度加上两端弯钩扳直后×6.25ф)减去其延伸率号(2×1.5ф)所得的数值。
此外,为了便于编造施工预算,统计用料,还要列出钢筋表,表内说明构件的名称、数量、钢筋规格、钢筋简图、直径、长度、数量、总数量、总长和重量等如下表所示。
2.预制钢筋混凝土柱结构详图。
预制钢筋混凝土柱结构详图的图示方法,基本上和梁的相同,但对于工业厂房的钢筋混凝上柱等复杂的构件,除画出其配筋图外还要画出其模板图和预埋件详图。
现以某地单层工业厂房单跨车间的B Z9-1预制钢筋混凝土边柱结构详图为例,说明其图示特点。
钢筋混凝土构件详图绘制说明4.4.7钢筋混凝土构件详图1现浇构件(现浇梁、板、柱及墙等详图)应绘出:1)纵剖面、长度、标高及钢筋,梁和板的支座(可利用标准图中的纵剖面图):现浇预应力混凝土构件尚应绘出预应力筋定位图,并提出锚固及张拉要求;2)横剖面、定位尺寸、断面尺寸、配筋(可利用标准图中的横剖面图);3)必要时绘制墙体立面图;4)若钢筋较复杂不易表示清楚时,易将钢筋分离绘出;5)对构件受力有影响的预留洞、预埋件,应注明其位置、尺寸、标高、洞边配筋及预埋件编号等;6)曲梁或平面折线梁易绘制放大平面图,必要时可绘展开详图;7)一般的现浇结构的梁、柱、墙可采用“平面整体表示法”绘制,标注文字较密时,纵、横向梁宜分两幅平面绘制;8)除总说明已叙述外需特别说明的附加内容,尤其是与所选用标准图不同的要求(如钢筋锚固要求、构造要求等);9)对建筑非结构构件及建筑附属机电设备与结构主体的连接,应绘制连接或锚固详图;注:非结构构件自身的抗震设计,由相关专业人员分别负责进行。
【补充说明】一般现浇结构可采用国家标准图集03G101-1的方法绘制梁、柱、墙的配筋图,当采用平法不能清楚表达构件的配筋时应绘制详图。
复杂的构件宜将模板和配筋图分别绘制,简单的对称构架可一半绘制模板图,另一半绘制配筋图,并标准对称的符号。
特殊复杂的构件宜绘制纵横剖面详图。
1.纵剖面中标注支座与轴线定位尺寸、支座宽度、构件长度、纵筋形状和尺寸、箍筋加密范围、附加横向钢筋(附加箍筋和附加吊筋)、钢筋间距、钢筋编号、构件标高等。
预应力构件应绘制预应力钢筋的定位尺寸、锚固端的做法及施工要求等,配筋复杂的构件可将非预应力钢筋单独绘制。
2.横剖面标注断面尺寸、纵向钢筋的数量和规格、箍筋的形状和尺寸、纵向构造钢筋和拉筋的数量和规格、钢筋的编号。
3.剪力墙连梁、错洞墙等绘制立面图,纵向钢筋锚固长度、箍筋布置,连梁斜向交叉暗撑、交叉钢筋,洞口位置、尺寸、补强钢筋。
一、教学目标:1. 让学生了解钢筋混凝土的基本概念、组成和特点。
2. 使学生掌握钢筋混凝土结构的设计原理和计算方法。
3. 培养学生运用钢筋混凝土知识解决实际工程问题的能力。
二、教学内容:1. 钢筋混凝土的基本概念1.1 钢筋混凝土的定义1.2 钢筋混凝土的组成1.3 钢筋混凝土的特点2. 钢筋混凝土结构的受力分析2.1 简支梁受力分析2.2 连续梁受力分析2.3 框架结构受力分析3. 钢筋混凝土设计原理3.1 设计依据3.2 设计步骤3.3 设计注意事项4. 钢筋混凝土计算方法4.1 钢筋计算4.2 混凝土计算4.3 钢筋混凝土构件尺寸计算5.1 施工准备5.2 钢筋加工与安装5.3 混凝土浇筑与养护三、教学方法:1. 采用多媒体课件进行教学,结合图片、实例和动画,增强学生的直观感受。
2. 采用案例分析法,让学生通过实际工程案例,掌握钢筋混凝土结构的设计和计算方法。
3. 开展小组讨论,培养学生团队合作精神和解决问题的能力。
4. 安排课堂练习,及时检验学生对知识的掌握程度。
四、教学资源:1. 多媒体课件2. 钢筋混凝土结构设计软件3. 实际工程案例资料4. 钢筋混凝土构件图片五、教学评价:1. 课堂提问:检查学生对钢筋混凝土基本概念的理解。
2. 课堂练习:评估学生对钢筋混凝土结构和计算方法的掌握程度。
3. 小组讨论:评价学生在团队合作中解决问题的能力。
4. 课程设计:检验学生运用钢筋混凝土知识解决实际工程问题的能力。
六、教学重点与难点:重点:1. 钢筋混凝土的基本概念及其组成。
2. 钢筋混凝土结构的受力分析。
3. 钢筋混凝土设计原理与计算方法。
4. 钢筋混凝土施工技术要点。
难点:1. 钢筋混凝土结构受力分析中的复杂情况。
2. 钢筋混凝土设计原理中的具体计算方法。
3. 钢筋混凝土施工技术中的细节处理。
七、教学安排:1. 课时:共计40课时,每课时45分钟。
2. 授课计划:第1-8课时:介绍钢筋混凝土的基本概念和组成。
5.方茴说:“那时候我们不说爱,爱是多么遥远、多么沉重的字眼啊。
我们只说喜欢,就算喜欢也是偷偷摸摸的。
”6.方茴说:“我觉得之所以说相见不如怀念,是因为相见只能让人在现实面前无奈地哀悼伤痛,而怀念却可以把已经注定的谎言变成童话。
”7.在村头有一截巨大的雷击木,直径十几米,此时主干上唯一的柳条已经在朝霞中掩去了莹光,变得普普通通了。
8.这些孩子都很活泼与好动,即便吃饭时也都不太老实,不少人抱着陶碗从自家出来,凑到了一起。
9.石村周围草木丰茂,猛兽众多,可守着大山,村人的食物相对来说却算不上丰盛,只是一些粗麦饼、野果以及孩子们碗中少量的肉食。
1.“噢,居然有土龙肉,给我一块!”2.老人们都笑了,自巨石上起身。
而那些身材健壮如虎的成年人则是一阵笑骂,数落着自己的孩子,拎着骨棒与阔剑也快步向自家中走去。
第五节钢筋混凝土构件详图一、 钢筋混凝土构件详图的主要内容结构平面图只能表示建筑物各承重构件的平面布置,许多承重构件的形状、大小、材料、构造和连接情况并未清楚地表示出来,因此,需要单独画出各承重构件的结构详图。
钢筋混凝土构件有定型构件和非定型构件两种。
定型的预制或现浇构件可直接引用标准图或通用图,只要在图纸上写明选用构件所在标准图集或通用图集的名称、代号。
自行设计的非定型预制或现浇构件,则必须绘制构件详图。
钢筋混凝土构件详图是钢筋翻样、制作、绑扎、现场制模、设置预埋、浇捣混凝土的依据。
钢筋在混凝土构件中的作用除了增强受拉区的抗拉强度外,有时还起着其他作用。
所以,常把构件中不同位置的钢筋分为:1、 受力筋 这是构件中根据计算确定的主要钢筋,在受拉区的钢筋为受拉筋,在受压区的钢筋为受压筋。
2、 箍筋 在梁和柱中承受剪力或扭力作用的钢筋,并对纵向钢筋起定位的作用,使钢筋形成钢筋骨架。
3、 构造筋 包括架立筋、分布筋及由于构造需要的各种附加钢筋的总称。
其中,架立筋是在梁内与受力筋、箍筋构成骨架的钢筋;分布筋是在板内与受力筋组成骨架的钢筋。
《钢筋混凝土教案》课件第一章:钢筋混凝土概述1.1 课程介绍了解钢筋混凝土的基本概念、组成和特点掌握钢筋混凝土在建筑结构中的应用1.2 教学目标了解钢筋混凝土的基本概念掌握钢筋混凝土的组成和特点了解钢筋混凝土在建筑结构中的应用1.3 教学方法采用多媒体课件进行讲解结合实例进行分析开展小组讨论1.4 教学内容钢筋混凝土的基本概念钢筋混凝土的组成和特点钢筋混凝土在建筑结构中的应用第二章:钢筋混凝土的材料2.1 课程介绍了解钢筋、水泥、砂、石等材料的性质和选用掌握钢筋混凝土配合比的设计和调整2.2 教学目标了解钢筋、水泥、砂、石等材料的性质和选用掌握钢筋混凝土配合比的设计和调整2.3 教学方法采用多媒体课件进行讲解结合实际案例进行分析开展小组讨论2.4 教学内容钢筋的性质和选用水泥的性质和选用砂、石等材料的性质和选用钢筋混凝土配合比的设计和调整第三章:钢筋混凝土的施工工艺3.1 课程介绍掌握钢筋混凝土的施工工艺流程了解钢筋混凝土的施工要点和质量控制3.2 教学目标掌握钢筋混凝土的施工工艺流程了解钢筋混凝土的施工要点和质量控制3.3 教学方法采用多媒体课件进行讲解结合实际案例进行分析开展小组讨论钢筋混凝土的施工工艺流程钢筋混凝土的施工要点钢筋混凝土的质量控制第四章:钢筋混凝土结构的设计与计算4.1 课程介绍了解钢筋混凝土结构的设计原则和方法掌握钢筋混凝土结构的计算方法4.2 教学目标了解钢筋混凝土结构的设计原则和方法掌握钢筋混凝土结构的计算方法4.3 教学方法采用多媒体课件进行讲解结合实际案例进行分析开展小组讨论4.4 教学内容钢筋混凝土结构的设计原则和方法钢筋混凝土结构的计算方法第五章:钢筋混凝土结构的施工质量控制5.1 课程介绍掌握钢筋混凝土结构的施工质量控制要点了解钢筋混凝土结构的质量检测与评定方法掌握钢筋混凝土结构的施工质量控制要点了解钢筋混凝土结构的质量检测与评定方法5.3 教学方法采用多媒体课件进行讲解结合实际案例进行分析开展小组讨论5.4 教学内容钢筋混凝土结构的施工质量控制要点钢筋混凝土结构的质量检测与评定方法第六章:钢筋混凝土结构的安全性与耐久性6.1 课程介绍了解钢筋混凝土结构的安全性要求和评价标准掌握钢筋混凝土结构的耐久性设计和维护6.2 教学目标了解钢筋混凝土结构的安全性要求和评价标准掌握钢筋混凝土结构的耐久性设计和维护6.3 教学方法采用多媒体课件进行讲解结合实际案例进行分析开展小组讨论6.4 教学内容钢筋混凝土结构的耐久性设计和维护第七章:钢筋混凝土结构的维护与修复7.1 课程介绍掌握钢筋混凝土结构的维护方法和周期了解钢筋混凝土结构裂缝的产生原因及修复方法7.2 教学目标掌握钢筋混凝土结构的维护方法和周期了解钢筋混凝土结构裂缝的产生原因及修复方法7.3 教学方法采用多媒体课件进行讲解结合实际案例进行分析开展小组讨论7.4 教学内容钢筋混凝土结构的维护方法和周期钢筋混凝土结构裂缝的产生原因及修复方法第八章:钢筋混凝土结构的经济性分析8.1 课程介绍了解钢筋混凝土结构的成本组成掌握钢筋混凝土结构的经济性评价方法8.2 教学目标了解钢筋混凝土结构的成本组成8.3 教学方法采用多媒体课件进行讲解结合实际案例进行分析开展小组讨论8.4 教学内容钢筋混凝土结构的成本组成钢筋混凝土结构的经济性评价方法第九章:钢筋混凝土结构的案例分析9.1 课程介绍分析钢筋混凝土结构在实际工程中的应用案例总结钢筋混凝土结构的设计、施工和维护经验9.2 教学目标分析钢筋混凝土结构在实际工程中的应用案例总结钢筋混凝土结构的设计、施工和维护经验9.3 教学方法采用多媒体课件进行讲解结合实际案例进行分析开展小组讨论9.4 教学内容钢筋混凝土结构在实际工程中的应用案例分析钢筋混凝土结构的设计、施工和维护经验总结第十章:钢筋混凝土结构的前沿动态10.1 课程介绍了解钢筋混凝土结构在科研和技术发展中的最新动态探讨钢筋混凝土结构的发展趋势和未来挑战10.2 教学目标了解钢筋混凝土结构在科研和技术发展中的最新动态探讨钢筋混凝土结构的发展趋势和未来挑战10.3 教学方法采用多媒体课件进行讲解结合实际案例进行分析开展小组讨论10.4 教学内容钢筋混凝土结构在科研和技术发展中的最新动态钢筋混凝土结构的发展趋势和未来挑战重点解析本文教案主要介绍了钢筋混凝土的基本概念、组成、特点、材料、施工工艺、设计计算、施工质量控制、安全性与耐久性、维护与修复、经济性分析、案例分析和前沿动态等十个方面。
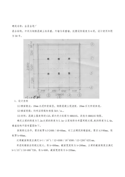
建筑名称:金星金笔厂混合结构,中间为钢筋混凝土柱承重,外墙为承重墙,抗震设防裂度为6级,设计使用年限为50年。
1.设计资料(1)楼面做法:20mm水泥砂浆面层,钢筋混凝土现浇板.20mm石灰砂浆抹底。
(2)楼面荷载:均布活荷载标准值5kN/m。
(3)材料:混凝土强度等级C25,梁内受力纵筋为HRB335,其他为HRB235钢筋。
确定主梁的跨度为7.2m次梁的跨度为5.1m-主粱每跨内布置两根次梁,板的跨度为2.4m。
楼盖结构平尉布置图如下。
按高跨比条件,要求板厚h≥2400/40=60mm,对工业建筑的楼盖板,要求h≥80mm,取板厚h=80mm。
次梁截面高度应满足h=l/18~1/12=4500/18~4500/12=(283~425)mm。
考虑到楼面活荷载比较大。
取h=400mm,截面宽度取为b=200mm,主梁的截面高度应满足h=l/15~l/10=480~720,取h=600。
截面宽度取为b=250mm。
2.板的设计(1)荷载板的恒荷载标准值:20mm水泥砂浆面层0.02×20=0.4kN/m80mm钢筋混凝土板0.08×25=2kN/m20mm板底石灰砂浆 0.02×17=0.34kN/m小计 2.74KN/m板的活荷载标准值: 5kN/m2恒荷载分项系数取1.2;因为是工业建筑楼盖且楼面活荷载标准值大4.0kN/m3,所以活荷载分项系数取1.3。
于是板的恒荷载设计值 g=2.74×1.2=3.29kN/m2。
活荷载设计值 q=5×1.3=6.5kN/m2。
荷载总设计值 g+q=9.79kN/m,近似取为q+g=9.8kN/m:(2)计算简图次梁截面为200mm×400mm.现浇板在墙上的支承长度不小于100mm。
取板在墙上的支承长度为120mm。
按内力重分布设计,板的计算跨度:边跨l01=ln+h/2=2400-100-120+80/2=2220m<1.025ln=2460mm,取-1 1B01MC =-(g+q) l202/1 4=9.8×2.22/14=-3.39kN·mM2= (g+g) l202/16=9.8×2.22/16=-2.96kN·m(4)正截面受弯承载力计算板厚80mm,h0=80-20=60mm,C25混凝土. α1=1,fc=11.9kN/mm。
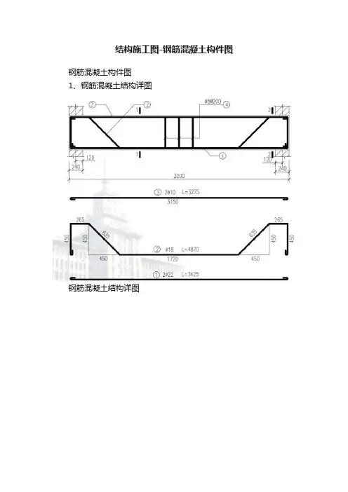
结构施工图-钢筋混凝土构件图钢筋混凝土构件图1、钢筋混凝土结构详图钢筋混凝土结构详图钢筋混凝土结构详图2.钢筋混凝土板(1)模板图(2)配筋图两图合一现浇钢筋混凝土配筋板3.钢筋混凝土柱在结构平面布置图中,包括有楼层结构平面布置图和屋顶结构平面布置图。
一、形成楼层结构平面图是假想用一个剖切平面沿着楼板上皮水平剖开后,移走上部建筑物后作水平投影所得到的图样。
主要表示该层楼面中的梁、板的布置,构件代号及构造做法等。
如图所示。
二、图示方法1.轴线:结构平面图上的轴线应和建筑平面图上的轴线编号和尺寸完全一致。
2.墙身线:在结构平面图中,剖到的梁、板、墙身可见轮廓线用中粗实线中粗实线表示;楼板可见轮廓线用粗实线粗实线表示;楼板下的不可见墙身轮廓线用中粗虚线表示;可见的钢筋混凝土楼板的轮廓线用细实线表示。
3.结构构件(1 )预制楼板的图示方法预制楼板按实际布置情况用细实线绘制,布置方案不同时要分别绘制,相同时用同一名称表示,并将该房间楼板画上对角线标注板的数量和构件代号。
一般应包含下列内容:数量、标志长度、板宽、板厚、荷载等级等内容。
如图所示A~B轴线间的房间标注为8Y-KB36-2A,含义是:8-数量,Y-预应力,KB-空心板,36-标志长度3600,2-板宽600,A-活荷载1.5kPa。
2 )预制钢筋混凝土梁的图示法在结构平面图中,因为圈梁、过梁等均在板下配置,规定圈梁和其它过梁用粗虚线(单线)表示其位置,并在旁侧标注梁的构件代号和编号。
如图中的代号GL-1为窗上的过梁。
3 )现浇钢筋混凝土板的图示方法有些楼板因使用要求需现场浇筑,现浇板可另绘详图,并在结构平面布置图上只画一对角线,注明板的代号和编号如图中的XB-1,在详图上注明钢筋编号、规格、直径、间距或数量等。
也可在板上直接绘出配筋图,并注明钢筋编号、直径、等级、数量等。
如图中的B~C 轴线间的卫生间。
(4)详图QL-1 配筋图为了清楚地表达楼板与墙体(或梁)的构造关系,通常还要画出节点剖面放大详图,以便于施工。
课堂教学安排
教学环节
教学手段
与方式
§9.4 钢筋混凝土构件详图
一、钢筋混凝土构件简介
1、构件受力状况
混凝土特点是受压能力强,受拉能力差,
容易因受拉而断裂导致破坏。
为充分利用混
凝土的受压能力,常在混凝土构件的受拉区
内配人一定数量的钢筋,使混凝土和钢筋结
合成一个整体,共同发挥作用,这种配有钢
筋的混凝土称为钢筋混凝土。
(5)其它钢筋。
除以上常用的四种类型的钢筋外,还会因构造要求或者施工安装需要而配制构造钢筋,如腰筋,用于高断面的梁中;预埋锚固筋,用于钢筋混凝土柱上与
墙砌在一起,起拉结作用,又叫拉接筋;吊环,在吊装预制构件时使用。
=L25mm,一般取130 mm。
(2)箍筋弯钩:根据箍筋在构件中的作用不同,箍筋分为封闭式、开口式和抗扭式三种。
封闭式和开口式箍筋弯钩的平直部分长度同半圆弯钩一样。
抗扭式箍筋弯钩的平直部分长度按设计确定,有抗震设计要求的箍筋也采用抗扭箍筋。
5、钢筋的表示方法
6、常用钢筋代号
二、钢筋混凝土梁详图
1、模板图
梁的模板图是为浇注梁的混凝土绘制的。
主要表示梁的长、宽、高和预埋件的位置、数量。
当梁的外形复杂或预埋件较多时(如单层工业厂房中的吊车梁),一般都要单独画出模板图。
2、配筋图
在配筋图中,钢筋用粗实线绘制,并对
不同形状、不同规格的钢筋进行编号。
如图9-17中①~④号钢筋。
钢筋编号应用阿拉伯数字顺次编写并将数字写在圆圈内,圆圈直径为6mm.用细实线绘制,并用引出线指到被编号的钢筋。
3、钢筋表
(1)确定形状和尺寸。
从说明中可以知道,主筋保护层厚度为25 mm,L-1的总长为4480,①号钢筋长度应该是梁长减去两端保护层厚度,即4480-25×2=4430。
(2)钢筋的成型。
在混凝土构件中,螺纹钢筋端部如果符合锚固要求,可以不做弯钩;若锚固需要做弯钩者,只做直钩,如②号钢筋。
光圆钢筋端部弯钩为半圆弯钩,图中③号钢筋为光圆钢筋,因此一个弯钩的长
四、钢筋混凝土柱(见10.3.5柱子详图)。