OSPF协议的配置
- 格式:docx
- 大小:19.09 KB
- 文档页数:3
2S3600系列交换机路由协议——OSPF的配置一组网需求:所有设备运行OSPF(Open Shortest Path First)路由协议,且均在骨干区域中,PC-1和PC-2之间可以互访。
二组网图:三配置步骤:SwitchA配置:1 创建(进入)vlan10,并将端口E0/2加入vlan10[SwitchA]vlan 10[SwitchA-vlan10]port Ethernet 0/22 创建(进入)vlan接口10,并配置IP地址[SwitchA]interface Vlan-interface 10[SwitchA-Vlan-interface10]ip add 10.1.1.2 255.255.255.03 创建(进入)vlan100,并将端口E0/1加入vlan100[SwitchA]vlan 100[SwitchA-vlan100]port Ethernet 0/14 创建(进入)vlan接口100,并配置IP地址[SwitchA]interface Vlan-interface 100[SwitchA-Vlan-interface100]ip add 100.1.1.1 255.255.255.05 启动并配置OSPF协议[SwitchA]ospf[SwitchA-ospf]area 0[SwitchA-ospf-area-0.0.0.0]network 10.1.1.0 0.0.0.255[SwitchA-ospf-area-0.0.0.0]network 100.1.1.0 0.0.0.2556 向ospf中引入直连路由[SwitchA-ospf]import-route directSwitchB配置:1 创建(进入)vlan10,并将端口E0/2加入vlan10[SwitchB]vlan 10[SwitchB-vlan10]port Ethernet 0/22 创建(进入)vlan接口10,并配置IP地址[SwitchB]interface Vlan-interface 10[SwitchB-Vlan-interface10]ip add 10.1.1.2 255.255.255.03 创建(进入)vlan200,并将端口E0/1加入vlan200[SwitchB]vlan 200[SwitchB-vlan200]port Ethernet 0/14 创建(进入)vlan接口200,并配置IP地址[SwitchB]interface Vlan-interface 200[SwitchB-Vlan-interface200]ip add 200.1.1.1 255.255.255.05 启动并配置OSPF协议[SwitchB]ospf[SwitchB-ospf]area 0[SwitchB-ospf-area-0.0.0.0]network 10.1.1.0 0.0.0.255[SwitchB-ospf-area-0.0.0.0]network 200.1.1.0 0.0.0.2556 向ospf中引入直连路由[SwitchB-ospf]import-route direct四配置关键点:1.缺省情况下,在没有指定设备的router id即路由器ID号时,如果有LoopBack 接口地址,系统就选IP地址数值大的LoopBack地址作为路由器ID号;如果没有配置LoopBack接口地址,则选IP地址数值最大的VLAN接口地址做为路由器ID号。
Osfp 路由协议1、OSPF协议概述OSPF(Open Short Path First)开放最短路径优先协议,是一种基于链路状态的内部网协议(Interior Gateway Protocol),主要用于规模较大的网络中。
2、OSPF的特点●适应范围广:支持各种规模的网络,最多可支持数百台路由器。
●快速收敛:在网络拓扑结构发生变化后立即发送更新报文,使这一变化在自治系统中被处理。
●无环路由:根据收集到的链路状态用最短路径树算法计算路由。
●区域划分:允许自治系统内的网络被划分成区域来管理,区域间传送的路由信息被汇聚,从而减少了占用的网络资源。
●路由分级:使用4类不同的路由,按照优先顺序分别是区域间路由、区域路由、第一类路由、第二类路由。
3、OSPF的基本概念●自治系统(Autonomous System,AS):为一组路由器使用相同路由协议交换路由信息的路由器。
●路由器ID号:运行OSPF协议的路由器,每一个OSPF进程必须存在自己的Router-ID。
●OSPF邻居:OSPF路由器启动后,便会通过OSPF接口向外发送Hello报文,收到Hello报文的OSPF路由器会检查报文中所定义的参数,使双方成为邻居。
●OSPF连接:只有当OSPF路由器双方成功交换DD报文,交换LSA并达到LSDB的同步后,才能形成邻接关系。
4、OSPF路由的计算过程每台路由器根据自己周围的网络拓扑结构生成链路状态通告(State Advertisement,LSA),并通过更新报文将LSA发送给网络中的其他OSPF路由器。
每台OSPF路由器都会收到其他路由器通告的LSA,所有的LSA放在一起便组成了链路状态数据库(Link State Database,LSD)。
LSA是对路由器周围网络拓扑结构的描述,LSDB 则是对整个自治系统的网络拓扑结构的描述。
OSPF路由器将LSDB转换成一张带权的有向图,这张图便是对整个网络拓扑结构的真实反映。
OSPF_协议的解析及详解OSPF协议的解析及详解OSPF(Open Shortest Path First)是一种内部网关协议(IGP),用于在IP网络中实现动态路由。
本文将对OSPF协议进行解析和详解,包括其基本概念、工作原理、路由计算算法、协议报文格式以及配置和故障排除等方面的内容。
一、基本概念1.1 OSPF协议OSPF是一种链路状态路由协议,通过交换链路状态信息来计算最短路径,并维护路由表。
它基于Dijkstra算法,具有快速收敛、可扩展性强等特点。
1.2 OSPF区域OSPF将网络划分为不同的区域,每个区域由一个区域边界路由器(Area Border Router,ABR)连接。
区域之间通过区域边界路由器进行路由信息的交换。
1.3 OSPF邻居关系OSPF通过建立邻居关系来交换路由信息。
邻居关系的建立是通过Hello报文来实现的,Hello报文中包含了路由器的标识、优先级、网络类型等信息。
二、工作原理2.1 OSPF路由计算OSPF使用Dijkstra算法来计算最短路径。
每个路由器维护一个链路状态数据库(Link State Database,LSDB),其中保存了所有邻居路由器发送的链路状态信息。
根据LSDB中的信息,路由器计算出最短路径树,并更新路由表。
2.2 OSPF的路由选择OSPF使用最短路径优先(Shortest Path First,SPF)算法来选择最优路径。
SPF算法考虑了路径的成本(Cost),成本越低的路径被认为是最优路径。
2.3 OSPF的路由更新OSPF使用链路状态通告(Link State Advertisement,LSA)来更新路由信息。
当网络拓扑发生变化时,路由器会生成LSA,并向邻居路由器发送更新信息。
邻居路由器收到LSA后,更新自己的链路状态数据库,并重新计算最短路径。
三、协议报文格式3.1 Hello报文Hello报文用于建立邻居关系。
它包含了路由器的标识、优先级、Hello间隔等信息。
OSPF协议简介OSPF(开放式最短路径优先)是一种内部网关协议(IGP),用于在大型企业网络或互联网中进行路由选择和转发。
它是一种链路状态路由协议,被广泛用于构建大规模的自治系统(AS)内部的动态路由网络。
OSPF的目标OSPF的设计目标是实现以下几个重要方面:1.可靠性:OSPF通过在网络中交换链路状态信息,实现了快速的网络收敛和故障恢复,以确保网络的高可靠性。
2.可扩展性:OSPF能够适应大型网络的扩展需求,支持分层设计和分区,使得网络可以灵活地增长和调整。
3.快速收敛:OSPF使用最短路径优先算法(SPF)来计算路由,能够快速选择最佳路径,并在网络拓扑发生变化时迅速收敛。
4.灵活的策略控制:OSPF提供了多种策略控制机制,如区域(Area)、路由汇总(Route Summarization)、路由过滤(Route Filtering)等,使得网络管理员能够根据实际需求进行灵活的路由控制。
OSPF的工作原理OSPF协议通过建立邻居关系、交换链路状态信息、计算最短路径和更新路由表等步骤来实现路由选择和转发。
1.邻居关系建立:OSPF路由器通过发送Hello报文来探测与相邻路由器之间的连接,建立邻居关系。
邻居关系的建立是通过交换Hello报文和协商参数来完成的。
2.链路状态信息交换:建立邻居关系后,OSPF路由器将链路状态信息(LSA)广播给邻居路由器,用于描述自身的链路状态和拓扑信息。
3.最短路径计算:OSPF路由器使用最短路径优先算法(SPF)来计算到达目的网络的最优路径,并生成路由表。
4.路由表更新:OSPF路由器根据最新的链路状态信息更新路由表,并将更新的路由信息发送给邻居路由器。
OSPF的优缺点OSPF协议具有以下优点和缺点:优点:‑高可靠性和快速收敛:OSPF能够快速收敛,自动适应网络拓扑的变化,并提供快速的故障恢复能力。
‑灵活的路由策略控制:OSPF支持多种路由策略控制机制,使得网络管理员能够根据实际需求进行灵活的路由控制。
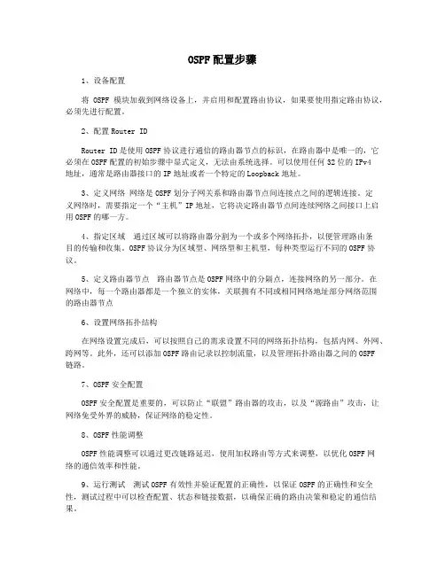
OSPF配置步骤1、设备配置将OSPF模块加载到网络设备上,并启用和配置路由协议,如果要使用指定路由协议,必须先进行配置。
2、配置Router IDRouter ID是使用OSPF协议进行通信的路由器节点的标识,在路由器中是唯一的,它必须在OSPF配置的初始步骤中显式定义,无法由系统选择。
可以使用任何32位的IPv4地址,通常是路由器接口的IP地址或者一个特定的Loopback地址。
3、定义网络网络是OSPF划分子网关系和路由器节点间连接点之间的逻辑连接。
定义网络时,需要指定一个“主机”IP地址,它将决定路由器节点间连续网络之间接口上启用OSPF的哪一方。
4、指定区域通过区域可以将路由器分割为一个或多个网络拓扑,以便管理路由条目的传输和收集。
OSPF协议分为区域型、网络型和主机型,每种类型运行不同的OSPF协议。
5、定义路由器节点路由器节点是OSPF网络中的分隔点,连接网络的另一部分。
在网络中,每一个路由器都是一个独立的实体,关联拥有不同或相同网络地址部分网络范围的路由器节点6、设置网络拓扑结构在网络设置完成后,可以按照自己的需求设置不同的网络拓扑结构,包括内网、外网、跨网等。
此外,还可以添加OSPF路由记录以控制流量,以及管理拓扑路由器之间的OSPF链路。
7、OSPF安全配置OSPF安全配置是重要的,可以防止“联盟”路由器的攻击,以及“源路由”攻击,让网络免受外界的威胁,保证网络的稳定性。
8、OSPF性能调整OSPF性能调整可以通过更改链路延迟,使用加权路由等方式来调整,以优化OSPF网络的通信效率和性能。
9、运行测试测试OSPF有效性并验证配置的正确性,以保证OSPF的正确性和安全性,测试过程中可以检查配置、状态和链接数据,以确保正确的路由决策和稳定的通信结果。
OSPF_协议的解析及详解OSPF(Open Shortest Path First),即开放式最短路径优先协议,是一种用于路由选择的广泛应用的动态路由协议。
OSPF协议通过建立邻居关系和交换链路状态信息(LSA)来计算路由表,实现网络之间的最短路径选择。
首先,OSPF协议使用一个特殊的Hello报文来建立邻居关系。
当OSPF路由器被配置为OSPF路由器并启动时,它将向相邻路由器发送Hello报文,以确认对方是否也是OSPF路由器,并建立邻居关系。
Hello 报文还包含了一些其他的信息,如路由器ID、网络类型等。
建立邻居关系后,OSPF路由器将开始交换链路状态信息(LSA)。
每个OSPF路由器都维护着一个链路状态数据库(LSDB),其中存储了网络拓扑和链路状态的信息。
路由器将通过将LSA广播到整个OSPF区域来交换LSA,并在收到的LSA中更新其链路状态数据库。
链路状态信息包括了路由器的ID、邻接路由器的ID、链路的状态(如开启、关闭等)、链路的带宽等。
在交换链路状态信息的过程中,OSPF使用Dijkstra算法来计算出最短路径。
Dijkstra算法将使用下面的几个参数来计算路径的开销:-路由器的ID-链路的带宽-路由器到邻接路由器的开销-链路连接状态利用这些参数,OSPF路由器将计算出从源路由器到所有其他路由器的最短路径,并将结果存储在路由表中。
OSPF路由器将通过路由表选择最佳路径来转发数据包。
此外,OSPF还支持网络分割和级别的概念。
网络分割意味着将大的OSPF网络划分为多个区域,每个区域有一个主要的路由器来处理该区域内部的路由选择。
级别是指区域之间的层次结构,底层的区域将汇总上层的信息,以减少网络的规模。
OSPF协议具有以下优点:-支持大规模网络:OSPF可以处理复杂的网络拓扑,适用于大型企业网络和因特网。
-支持快速收敛:OSPF可以快速适应网络拓扑的变化,重新计算最短路径并更新路由表。
1.实验目的1.掌握OSPF协议的基本原理和配置;2.熟悉DR的选举原理和配置;3.了解多区域OSPF的原理和配置;4.尝试根据协议原理设计实验过程;5.利用现有的链接完成图示的物理链接2.实验环境(软件条件、硬件条件等)3台MSR3040路由器、一台MSR5060路由器、3台S3610交换机、12台pc;3.实验原理与方法(架构图、流程图等)【OSPF协议】OSPF(Open Shortest Path First开放式最短路径优先)[1]是一个内部网关协议(Interior Gateway Protocol,简称IGP),用于在单一自治系统(autonomous system,AS)内决策路由。
OSPF路由协议是一种典型的链路状态(Link-state)的路由协议,一般用于同一个路由域内。
在这里,路由域是指一个自治系统(Autonomous System),即AS,它是指一组通过统一的路由政策或路由协议互相交换路由信息的网络。
在这个AS中,所有的OSPF路由器都维护一个相同的描述这个AS结构的数据库,该数据库中存放的是路由域中相应链路的状态信息,OSPF路由器正是通过这个数据库计算出其OSPF路由表的。
作为一种链路状态的路由协议,OSPF将链路状态广播数据包LSA(Link State Advertisement)传送给在某一区域内的所有路由器,这一点与距离矢量路由协议不同。
运行距离矢量路由协议的路由器是将部分或全部的路由表传递给与其相邻的路由器。
【OSPF邻居关系】邻接关系建立的4个阶段:1.邻居发现阶段2.双向通信阶段:Hello报文都列出了对方的RID,则BC完成.3.数据库同步阶段:4.完全邻接阶段: full adjacency邻居关系的建立和维持都是靠Hello包完成的,在一般的网络类型中,Hello包是每经过1个HelloInterval发送一次,有1个例外:在NBMA网络中,路由器每经过一个PollInterval 周期发送Hello包给状态为down的邻居(其他类型的网络是不会把Hello包发送给状态为down的路由器的).Cisco路由器上PollInterval默认60s Hello Packet以组播的方式发送给224.0.0.5,在NBMA类型,点到多点和虚链路类型网络,以单播发送给邻居路由器。
华为OSPF协议基本配置OSPF(Open Shortest Path First)是一种链路状态路由协议,常用于大型网络中的内部网关协议(IGP)。
华为设备支持OSPF协议,并提供丰富的配置选项来进行基本的OSPF协议配置。
1. 配置路由器ID(Router ID):在OSPF协议中,每个路由器都需要一个唯一的路由器ID来标识自己。
华为设备可以使用以下命令配置路由器ID:```[RouterA] ospf router-id 1.1.1.1```2. 配置区域(Area):OSPF使用区域的概念来实现路由器的分层结构,不同区域之间的通信需要经过区域边界路由器(ABR)或自治系统边界路由器(ASBR)。
华为设备可以使用以下命令配置区域:```[RouterA] ospf area 0```3.配置接口:在OSPF中,需要将路由器的接口添加到相应的区域中,以便进行邻居关系的建立和路由信息的交换。
华为设备可以使用以下命令将接口添加到OSPF中:```[RouterA] interface GigabitEthernet 0/0/1[RouterA-GigabitEthernet0/0/1] ospf enable[RouterA-GigabitEthernet0/0/1] ospf area 0```4. 配置路由汇总(Route Summarization):OSPF允许在ABR或ASBR上进行路由汇总,以减少网络中的路由表项数量和路由信息的传输量。
华为设备可以使用以下命令配置路由汇总:```[RouterA] ospf abr-summary 10.0.0.0 255.0.0.0```5. 配置路由过滤(Route Filtering):OSPF允许在路由器上对路由进行筛选,以控制路由的学习和传播。
华为设备可以使用以下命令配置路由过滤:```[RouterA] ospf distribute-list export prefix-list PREFIX-LIST-OUT[RouterA] ospf distribute-list import prefix-list PREFIX-LIST-IN```6. 配置路由聚合(Route Aggregation):OSPF允许在路由器上对多个具有相同前缀的路由进行聚合,以减少路由表项的数量和路由信息的传输量。
OSPF_协议的解析及详解OSPF协议的解析及详解一、介绍OSPF(Open Shortest Path First)是一种用于互联网协议(IP)网络中的动态路由协议。
它是一种链路状态路由协议,用于在路由器之间交换路由信息,以确定最短路径并进行路由选择。
本协议详解将介绍OSPF协议的工作原理、协议数据单元(Protocol Data Unit,PDU)格式、邻居关系建立、路由计算算法以及网络拓扑维护等内容。
二、OSPF协议的工作原理1. 链路状态数据库(Link State Database,LSDB):每个OSPF路由器都维护一个LSDB,其中包含了整个网络的链路状态信息。
LSDB中的每一条链路状态都包含了该链路的状态、成本、邻居路由器等信息。
2. 链路状态广播:OSPF路由器通过链路状态广播(Link State Advertisement,LSA)向相邻的路由器发送链路状态信息。
这些LSA包含了路由器所知道的链路状态信息。
3. 链路状态数据库同步:当一个OSPF路由器收到LSA时,它会更新自己的LSDB,并将新的LSA广播给其他相邻路由器。
通过这种方式,所有的OSPF路由器能够保持LSDB的同步。
4. 最短路径计算:OSPF使用最短路径优先算法(Shortest Path First,SPF)来计算最短路径。
该算法基于Dijkstra算法,通过比较链路的成本来确定最短路径。
5. 路由选择:每个OSPF路由器根据最短路径计算的结果选择最佳路径,并将该路径添加到自己的路由表中。
三、OSPF协议数据单元(PDU)格式OSPF协议使用不同类型的PDU来交换路由信息。
以下是常见的OSPF PDU类型及其格式:1. Hello PDU:用于邻居关系建立和维护。
包含了路由器的ID、优先级、Hello间隔等信息。
2. Database Description (DBD) PDU:用于在邻居路由器之间交换链路状态数据库的摘要信息。
OSPF配置AS:在共同管理下的一组运行相同库有选择协议的路由器的集合为一个“自治系统”IGP:内部网关路由协议——用于在单一AS内决策路由,用来解决AS内部通信!EGP:外部网关路由协议——用于在多个AS之间执行路由,用来解决AS间通信!ospf基本配置:全局:router ospf +区域号指定ospf协议运行的接口以及所在的区域命令如下:network 网络地址反掩码area 区域号修改接口优先级:router ospf模式:IP ospf priority 数值优先级(0~255)设置为0时不参与选举DR为指定路由器,BDR为备份指定路由器!修改COST值:接口模式:IP ospf cost 数值(1~65535)数值小的优先级大。
查看ospf配置:路由表:show IP route邻居列表及状态:show IP router ospf neighborospf配置:show IP ospfospf 多区域配置ABR(区域边界路由器):连接一个或多个区域到骨干区域的路由器,并且这些路由器会作为间通信量的路由网关ASBR:(自治系统边界路由器):可以认为它是ospf域外部的通信量进入ospf域的网关路由器洪扩散。
●组成员LSA(LSA6):是用在OSPF协议的一个增强版本――组播OSPF协议(MOSPF协议)中的。
MOSPF协议将数据包从一个单一的源地址转发到多个目的地,或者是一组共享D类组播地址的成员。
●NSSA外部LSA(LSA7):是指在非纯末梢区域(Not-So-Stubby Area,NSSA)内始发于ASBR路由器的LSA通告。
NSSA外部LSA通告几乎和自主系统外部LSA通告是相同的。
只是不像自主系统外部LSA通告那样在整个OSPF自主系统内进行泛洪扩散,NSSA外部LSA通告仅仅在始发这个NSSA外部LSA通告的非纯末梢区域内部进行泛洪扩散。
●外部属性LSA(LSA8):是被提议作为运行内部BGP协议(iBGP协议)的另一种选择,以便用来传送BGP协议的信息穿过一个OSPF域。
ospf配置实验报告《OSPF配置实验报告》在网络配置和管理中,Open Shortest Path First(OSPF)是一种常用的路由协议,用于在IP网络中进行动态路由选择。
本实验报告将介绍如何进行OSPF配置,并通过实验验证其功能和效果。
实验环境:- 两台路由器设备- 一台交换机设备- 一台PC设备- 网线、电源线等相关设备实验步骤:1. 连接设备:将两台路由器设备和交换机设备通过网线连接起来,确保连接正确稳定。
2. 配置路由器:登录路由器设备的管理界面,进行OSPF配置。
首先配置路由器的IP地址和子网掩码,然后启用OSPF协议,并配置相关参数,如区域ID、网络地址等。
3. 配置交换机:登录交换机设备的管理界面,配置VLAN和端口,确保路由器和PC设备能够正常通信。
4. 验证网络:通过ping命令验证PC设备能够与路由器设备进行正常通信,检查网络连接是否正常。
5. 测试路由选择:在路由器设备上进行路由表查看和调试命令,验证OSPF协议是否能够正确选择最佳路径。
实验结果:经过以上步骤的配置和验证,实验结果表明OSPF协议能够成功实现动态路由选择,并且网络通信正常稳定。
通过查看路由表和调试信息,可以清晰地看到OSPF协议选择了最佳路径,并且能够动态调整路由信息以适应网络拓扑的变化。
结论:本实验验证了OSPF配置的功能和效果,证明了OSPF协议在IP网络中的重要性和实用性。
通过OSPF协议,网络管理员可以轻松实现动态路由选择和网络优化,提高网络性能和稳定性。
总结:OSPF配置实验报告详细介绍了OSPF协议的配置步骤和验证方法,通过实验结果验证了OSPF协议的功能和效果。
希望本实验报告能够帮助读者更加深入了解和掌握OSPF协议的配置和应用,为网络管理工作提供参考和指导。
ospf协议的实验一、实验目的本实验的目的是通过搭建OSPF(Open Shortest Path First)协议实验环境,掌握OSPF协议的配置与运行原理,深入理解动态路由协议的工作机制和网络拓扑变化对路由表的影响。
二、实验环境1. 路由器:至少两台支持OSPF协议的路由器,如Cisco系列路由器。
2. 网络交换机:用于连接路由器和主机,提供网络通信功能。
3. 主机:用于模拟网络上的真实设备,可以是PC机或虚拟机。
三、实验步骤1. 搭建实验环境:a. 将路由器和交换机连接起来,并连接至主机。
b. 配置各个设备的IP地址,保证网络连通性。
c. 确保路由器上的OSPF协议已开启。
2. 配置OSPF协议:a. 在路由器上配置OSPF协议,通过以下命令启用OSPF进程:```router ospf <process-id>```b. 配置OSPF协议的区域和网络:```network <network-address> <wildcard-mask> area <area-id> ```c. 配置路由器的接口类型:```interface <interface-type> <interface-number>```d. 配置OSPF协议的优先级:```ip ospf priority <priority-value>```3. 验证OSPF协议配置:a. 查看OSPF邻居关系:```show ip ospf neighbor```b. 查看路由表:```show ip route```c. 查看OSPF协议配置信息:```show ip ospf```四、实验结果分析通过以上步骤,我们搭建了OSPF协议的实验环境,并进行了相应的配置。
可以通过查看OSPF邻居关系、路由表以及OSPF协议配置信息等命令来验证配置的正确性。
OSPF协议的配置
1.配置ospf的stub区域
【 quidway】ospf [process-id]
【 quidway】area area-id
【 quidway】stub [no-summary]配置当前区域为STUB区域
Stub命令只有当在ABR上配置时,可选参数no-summary 才能对该区域起作用(所有连接到stub区域的路由器必须使用stub命令将该区域配置成stub区域
2.配置ospf的Nssa区域
【 quidway】ospf [process-id]
【 quidway】area area-id
【 quidway】nssa [default-route-advertise|no-import-route|no-summary]
配置一个区域为NSSA区域,所有连接到NSSA区域的路由器使用NSSA命令将
该区域配置为NSSA属性
3.配置ospf的虚连接
【 quidway】ospf [process-id]
【 quidway】area area-id
【 quidway】vlink-peer router-id连接到对方的router-id
4.配置ospf的网络类型
介绍:OSPF根据类型分为四种,由于NBMA网络必须是全连接通的,所有网络中任意两台路由器之间都必须可达,很多情况下,这个要求无法满足,这时需要修改网络类型,如果部分路由器之间没有直接可达的链路时,应将接口配置成P2MP方式,如果路由器在NBMA 网络中只有一个对端,可以将接口类型改为P2P方式
【 quidway】interface interface-type interface-number
【 quidway】ospf network-type {broadcast|nbma|p2mp|p2p}配置ospf接口的网络类型5.配置ospf的路由聚合
【 quidway】ospf [process-id]
【 quidway】area area-id
【 quidway】abr(asbr)-summary ip-address mask配置abr和asbr的路由聚合
6.配置过滤ospf接收的路由
【Quidway】ospf
【Quidway】area area-id
【Quidway】filter-policy acl-number import(基于ACL过滤学到的路由信息) 【Quidway】filter-policy gateway ip-prefix-name import(基于目的地址前缀过滤邻居发布路由信息)
7.配置ospf引入缺省路由
【Quidway】ospf
【Quidway】default-route-advertise[always][cost cost][type type][route- Policy route-policy-name]使用这个命令配置always参数时,可以强制OSPF引入一条缺省路由,否则必须本地有缺省路由才可以
引入。
8.配置ospf的区域认证
【Quidway】ospf
【Quidway】area area-id
【Quidway】authentication-mode simple{[plain]plain-text|cipher cipher Cipher-text}简单认证
【Quidway】authentication-mode{md5|hmac-md5}[key-id{plain plain-text| [cipher]cipher-text}MD5认证
9.配置ospf的接口认证模式
【Quidway】interface interface-type interface-number
【Quidway】ospf authentication-mode simple{[plain]plain-text|
cipher cipher Cipher-text]端口简单认证
【Quidway】 ospf authentication-mode{md5|hmac-md5}
[key-id{plain plain-text|[cipher]cipher-text}MD5认证
10.配置ospf中的DR
【Quidway】interface interface-type interface-number
【Quidway】ospf dr-priority 100配置优先级,在这里数字越大优先级越高【Quidway】quit
11.配置接口属性为BFD特性
【Quidway】interface interface-type interface-number
【Quidway】ospf enable
【Quidway】ospf bfd min-tx-interval 100 min-rx-interval 100 【Quidway】quit
解释:在接口上配置BFD属性,并指定最小发送和接收间隔为100ms
11. 设置DR的优先级
[RTB]interface interface-type interface-number
[RTB-Ethernet0/0]ospf dr-priority 100
路由器DR与BDR的优先级是在接口上配置的
12. OSPF的区域认证配置
在区域0视图下通告网络
[RTA-ospf-1-area-0.0.0.0]net 10.1.1.0 0.0.0.3
[RTA-ospf-1-area-0.0.0.0]net 1.1.1.1 0.0.0.0
运行区域认证
[RTA-ospf-1-area-0.0.0.0]authentication-mode md5
端口使用认证
[RTA-Ethernet0/0]ospf authentication-mode md5 1 huawei
配置RTB
指定Router ID
[RTB]router id 2.2.2.2
运行OSPF
[RTB]ospf
创建区域0
[RTB-ospf-1]area 0
在区域0视图下通告网络
[RTB-ospf-1-area-0.0.0.0]net 10.1.1.0 0.0.0.3
[RTB-ospf-1-area-0.0.0.0]net 2.2.2.2 0.0.0.0
运行区域认证
[RTB-ospf-1-area-0.0.0.0]authentication-mode md5
端口使用认证
[RTB-Ethernet0/0]ospf authentication-mode md5 1 huawei
13. 路由的聚合
RTA增加L1、L2接口,并通告网络
[RTA-LoopBack1]ip add 110.1.1.1 32
[RTA-LoopBack2]ip add 110.1.1.2 32
[RTA-ospf-1-area-0.0.0.1]network 110.1.1.1 0.0.0.0
[RTA-ospf-1-area-0.0.0.1]network 110.1.1.2 0.0.0.0
RTB在AREA1上进行路由聚合
[RTB-ospf-1-area-0.0.0.1]abr-summary 110.1.1.0
255.255.255.0 advertise。