医疗废物分类收集与处置流程
- 格式:doc
- 大小:29.33 KB
- 文档页数:2
医疗废物分类处理处置流程
1.医疗废物的分类:
首先,将医疗废物进行分类,主要包括:医疗垃圾、医疗废水、医疗固体废物、医疗秤砣、放射性废物等。
2.医疗垃圾处理:
医疗垃圾主要是指与医疗活动相关的一次性用品、废药品、废液体、废病体等。
医疗垃圾应进行专门收集,包装密封,并在临时存放处进行暂时存储。
3.医疗废水处理:
医疗废水主要是指医院排放的含有病原微生物、药物残留和重金属等物质的废水。
医疗废水需要经过集中处理,通常通过生化处理、深度处理等方式,去除其中的污染物质,使其达到环境排放标准。
4.医疗固体废物处理:
医疗固体废物主要是指医院产生的包括病床单、手术刀片和各种创口敷料在内的固体废物。
这些废物应根据其危险程度进行分类和包装,然后送往指定的危险废物处理场所,进行集中处置。
5.医疗秤砣处置:
医疗秤砣是指医院内使用的放射性同位素的包装容器或设备。
使用完之后,应按照规定对其进行回收,并进行中性化处置或重新加工使用。
6.放射性废物处理:
放射性废物主要包括使用放射性同位素的医疗设备产生的废物。
这些废物应根据其放射性级别进行分类、安全包装,并送往专门的放射性废物处理场所进行集中处理和贮存。
总之,医疗废物分类处理处置流程是一个复杂而重要的过程,需要严格依照相关法律法规和规范进行操作。
通过正确的分类、包装和处置,可以有效地防止医疗废物对环境和人类健康造成的危害。
医疗废物处置是指对医疗机构产生的废弃物进行分类、包装、收集、运输和处理的过程。
以下是一般的医疗废物处置流程:
1. 分类:首先,将医疗废物按照类型进行分类,通常分为感染性医疗废物、化学性医疗废物、放射性医疗废物和一般医疗废物等。
2. 包装:根据不同类型的医疗废物,使用相应的包装材料进行包装。
例如,感染性医疗废物需要用密封性较好的红色或黄色医疗废物袋进行包装,并加密封标识。
3. 标识:对不同类型的医疗废物,进行相应的标识,确保废物被正确识别和处理。
常见的标识包括废物名称、来源单位、包装日期等。
4. 收集:已正确包装和标识的医疗废物,由专门的人员进行收集。
收集容器必须符合规定要求,例如带有密封盖、防漏等功能。
5. 运输:收集容器中的医疗废物,经过专门的运输车辆进行运输。
在运输过程中,需要保证废物不会发生泄漏或对环境造成污染。
6. 处理:医疗废物的处理方式根据不同的类型有所区别。
感染性医疗废物通常通过高温高压灭菌器进行无害化处理,化学性医疗废物需要经过特殊处理以确保安全,放射性医疗废物则需要交由专门的机构进行处理。
7. 监管和审核:整个医疗废物处置流程需要受到监管机构的审核和监督。
相关部门会对医疗废物处置的各个环节进行检查,确保符合法律法规和卫生要求。
需要注意的是,医疗废物处置必须遵守相关的法律法规,并按照规定的程序和要求进行操作,以确保对环境和人体健康的保护。
具体的医疗废物管理方式可能根据不同地区和医疗机构的要求而有所差异。
医疗废物的处理流程医疗废物是指在医疗活动中产生的废弃物,包括感染性废物、化学性废物、尖锐刺激性废物、药物废物等。
由于医疗废物具有较高的危害性和传染性,因此其处理流程至关重要。
下面将介绍医疗废物的处理流程。
首先,医疗废物的收集是整个处理流程的第一步。
医疗机构应当配备专门的医疗废物收集容器,对不同类型的废物进行分类收集。
感染性废物应当使用红色医疗废物袋进行收集,化学性废物使用黄色医疗废物袋进行收集,尖锐刺激性废物使用蓝色医疗废物容器进行收集,药物废物使用绿色医疗废物袋进行收集。
其次,医疗废物的运输是非常重要的一环。
医疗废物应当由具有相关资质和许可的医疗废物处理单位进行运输。
运输过程中,应当采取密封、防漏的措施,避免废物泄漏造成污染。
然后,医疗废物的处理应当符合相关的法律法规和标准。
医疗废物处理单位应当具备相应的资质和技术,对医疗废物进行无害化处理,确保不会对环境和人体造成危害。
常见的医疗废物处理方式包括高温焚烧、化学处理、微生物处理等。
最后,医疗废物的最终处置是整个处理流程的最关键环节。
经过处理的医疗废物应当得到合法的最终处置,可以选择填埋、焚烧、无害化处理等方式,确保医疗废物不会再次对环境和人体造成危害。
总之,医疗废物的处理流程涉及到收集、运输、处理和最终处置等多个环节,每个环节都至关重要。
只有严格按照规定进行处理,才能有效减少医疗废物对环境和人体的危害,保障公共卫生安全。
希望医疗机构和医疗废物处理单位能够高度重视医疗废物的处理工作,确保医疗废物得到规范、安全、有效的处理。
医院医疗废物处理流程医院医疗废物指的是在医疗过程中产生的一切废弃物,包括医疗废物、医疗器械废物、化学药品废物、放射性废物等。
由于这些废物具有强烈的传染性、有害性和毒性,如果不正确处理和处置将会对人体和环境造成极大的危害。
因此,医院对医疗废物的处理流程非常重要。
1.收集:医院内的每个科室都应设立医疗废物收集点,收集点要紧靠就近的工作区域,方便医务人员将废物及时投放。
一般来说,有两种收集方法:分立型和整体型。
分立型收集是根据废物的性质,分别设置不同的收集容器,如:普通垃圾、医疗废物、化学废物、放射性废物等。
整体型收集是将所有废物放入一个容器内进行收集。
2.分类:收集到的医疗废物需要进行分类,将不同性质的废物分别装入不同的包装袋或容器。
常见的分类包括:感染性废物、尖锐刺激性废物、化学性废物、药物性废物、放射性废物等。
分类的目的是为了方便后续的包装和处理。
3.包装:经过分类后的医疗废物需要进行包装,将其密封在专用的包装袋或容器中。
包装材料一般为防渗漏、防穿刺的材料,例如:聚乙烯塑料袋、刚性容器等。
在包装过程中需要注意,包装袋或容器的容量不能超过标注的限制,以免超负荷运输和处置。
4.运输:包装完成后的医疗废物需要进行运输,将其送往指定的处置场所。
运输过程中要注意避免废物泄漏和交叉污染,运输工具一般为封闭式车辆,车厢内部要保持清洁、无异味。
5.处置:医疗废物到达处置场所后,需要经过相应的处理方式进行最终的处置。
常见的医疗废物处理方式包括焚烧、高温、高压、蒸汽灭菌、化学灭菌等。
不同的废物类型和特殊要求会采用不同的处理方式,但总体原则是要确保对废物进行有效消毒和无害化处理。
需要注意的是,在医院医疗废物处理流程中,医务人员和相关管理人员需要进行专业的培训和授权。
他们需要了解并遵守相关的法律法规和规章制度,熟悉医疗废物的分类、包装和处理要求,掌握正确的操作方法,以确保医疗废物的安全处理。
综上所述,医院医疗废物处理流程包括收集、分类、包装、运输和处置五个环节。
医疗垃圾的正确处理流程
1. 分类收集。
医疗垃圾产生后,医务人员应根据垃圾的性质和处理方法将其分为具有感染性的医疗垃圾、有害医疗垃圾和一般医疗垃圾三类进行收集。
不同类别的垃圾放入指定的密闭容器或包裹内。
2. 标识标注。
在医疗垃圾收集容器或包裹上标注内容应包括:产生部门、分类、密封日期、处理方法等相关信息。
此外,还应设置显著标识以区分具有感染性的医疗垃圾。
3. 中转运输。
各产生部门应定点收集各类医疗垃圾,交由指定的医院医疗垃圾运输车定点中转运输至集中处理室。
运输途中严禁倾倒或丢弃医疗垃圾。
4. 集中处理。
运输至集中处理室的医疗垃圾应进行进一步处理处置,如高温蒸汽灭菌、化学处置、综合利用等。
处理后再进入环境卫生部门统一管理,达标方可最终处置。
5. 最终处置。
经过集中处理的医疗垃圾,可采取无害化处理后方可进入垃圾填埋或生物处理。
经过高温灭菌的可回收医疗垃圾可采取资源化利用。
处置过程中应设置专门的监测系统进行监测,确保达到国家医疗废物处理标准。
6. 职业安全防护。
医务人员和清洁工应接受专业培训,佩戴防护用品,预防感染和受伤。
操作区应设置’禁止入内‘标志,非相关人员不得进入。
医疗废物的分类及处理流程一、引言随着我国医疗卫生事业的发展,医疗废物的产生量逐年增加。
医疗废物具有高度传染性、生物危害性和环境污染性,如不妥善处理,将对人类健康和生态环境造成严重威胁。
因此,对医疗废物进行科学分类和处理,已成为我国环保工作的重要组成部分。
本文将对医疗废物的分类及处理流程进行详细阐述。
二、医疗废物分类根据《医疗废物分类目录》,医疗废物分为五大类:1.感染性废物:指携带病原微生物,具有引发感染性疾病传播危险的医疗废物。
如:棉球、棉签、一次性手套、注射器、输液器等。
2.病理性废物:指诊疗过程中产生的人体废弃物和医学实验动物尸体等。
如:手术切除的组织、器官、医学实验动物尸体等。
3.损伤性废物:指能够刺伤或割伤人体的废弃的医疗器械。
如:针头、刀片、玻璃试管等。
4.药物性废物:指过期、淘汰、变质或实验用的废弃药品及其包装物。
如:抗生素、消毒剂、疫苗等。
5.化学性废物:指具有毒性、腐蚀性、易燃性、反应性或危害性的废弃化学物品。
如:化学试剂、消毒剂、汞血压计等。
三、医疗废物处理流程1.收集:医疗机构应根据医疗废物的类别,分别使用符合国家标准的包装物和容器进行收集。
包装物和容器应完好无损,并标注明显标识。
2.暂时贮存:医疗机构应设立暂时贮存设施,对收集的医疗废物进行暂时贮存。
暂时贮存设施应具备防渗漏、防鼠、防蚊蝇、防蟑螂、防盗等功能。
3.转运:医疗废物转运单位应取得相应许可,使用专用车辆和人员将医疗废物运送到处置单位。
转运过程中应确保医疗废物不泄漏、不丢失。
4.处置:医疗废物处置单位应采用高温蒸煮、化学消毒、焚烧、微波消毒等技术对医疗废物进行处置。
处置后的医疗废物应达到国家环保部门规定的排放标准。
5.监督管理:各级环保、卫生、公安等部门应加强对医疗废物收集、贮存、转运和处置的监督管理,确保医疗废物得到安全、有效处理。
四、结论医疗废物的分类及处理是保障人民群众身体健康、维护生态环境安全的重要举措。
各级政府、医疗机构及社会各界应共同努力,加强医疗废物的规范化管理,提高医疗废物处理水平,为建设美丽中国、实现人与自然和谐共生作出贡献。
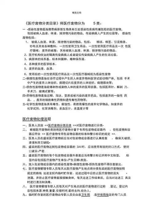
精选文档《医疗废物分类目录》将医疗废物分为5类:一•感染性废物是指携带病原微生物具有引发感染性疾病传播危险的医疗废物,包括被病人血液、体液、排泄物污染的物品,传染病病人产生的垃圾等;感染性废物包括:1、被病人血液、体液、排泄物污染的物品,包括:棉球、棉签、引流棉条、纱布及其他各种敷料;一次性使用卫生用品、一次性使用医疗用品及一次性医疗器械;废弃的被服;其他被病人血液、体液、排泄物污染的物品。
2、医疗机构收治的隔离传染病病人或者疑似传染病病人产生的生活垃圾。
3、病原体的培养基、标本和菌种、毒种保存液。
4、各种废弃的医学标本。
5、废弃的血液、血清。
6、使用后的一次性使用医疗用品及一次性医疗器械视为感染性废物二•病理性废物是指在诊疗过程中产生的人体废弃物和医学试验动物尸体,包括手术中产生的废弃人体组织、病理切片后废弃的人体组织、病理腊块等;三•损伤性废物是指能够刺伤或割伤人体的废弃的医用锐器,包括医用针、解剖刀、手术刀、玻璃试管等;四•药物性废物是指过期、淘汰、变质或被污染的废弃药品,包括废弃的一般性药品,,废弃的细胞毒性药物和遗传毒性药物等;五•化学性废物是指具有毒性、腐蚀性、易燃易爆性的废弃化学物品,如废弃的化学试剂、化学消毒剂、汞血压计、汞温度计等医疗废物处理流程一、医务人员按<<医疗废物分类目录>>对医疗废物进行分类•二、根据医疗废物的类别将医疗废物分置于专用包装物或容器内,但包装物和容器应符合<< 医疗废物专用包装物容器的标准和警示标识的规定>>.三、医务人员在盛装医疗废物前应当对包装物或容器进行认真检查,确保无破损,渗液和其它缺陷•四、盛装的医疗废物达到包装物或容器的3/4时,应当使用有效的封口方式,使封口紧实•严密.五、盛装医疗废物的每个包装物或容器外表面应当有警示标记并附中文标签,标签内容包括医疗废物产生单位•产生日期•类别。
六、放入包装物或容器内的感染性废物•病理性废物•损伤性废物不得任意取出。
医疗废物分类收集回收处理流程医疗废物是指医疗机构在诊疗、预防、护理等工作过程中产生的具有潜在感染性、化学性、放射性危害的废弃物。
对医疗废物进行有效的分类、收集、回收和处理是保护环境和人民健康的重要环节。
下面是医疗废物的分类、收集、回收和处理流程。
1.医疗废物分类:医疗废物根据危险程度和性质的不同可以分为四类:-感染性废物:包括被患者体液污染的废弃物,如废弃的纱布、注射器、棉签等。
-化学性废物:包括过期药品、化学试剂、废弃农药、废弃溶剂等。
-放射性废物:包括用过的放射性药物、废弃的放射源、放射性仪器等。
-一般性废物:不具有感染性、化学性和放射性的废弃物,如废纸张、饮料瓶等。
2.医疗废物收集:医疗机构应根据不同类别的医疗废物有针对性地设置相应的收集容器,确保废物分类准确、安全存放。
收集容器包括红色、黄色、蓝色、黑色四种颜色,分别对应感染性废物、化学性废物、放射性废物和一般性废物。
收集容器应做好密封,防止废物泄漏和扩散。
3.医疗废物回收:医疗废物回收主要是指对一般性废物和部分化学性废物进行资源化利用。
一般废纸张、瓶罐等可回收物以及可回收的废旧设备会被专门的回收单位进行回收,再加工制成新产品或者进行再利用,减少对环境的压力。
4.医疗废物处理:医疗废物处理是指对感染性废物、化学性废物和放射性废物进行无害化处理的过程。
-感染性废物处理:感染性废物应通过高压蒸汽灭菌或高温高压消毒器进行处理,彻底杀灭病原体。
处理后的废物可以作为一般废物进行填埋或焚烧处理。
-化学性废物处理:化学性废物首先需要进行分离分类,然后根据其性质选择不同的处理方式,如酸性废物可以中和后进行安全填埋。
化学性废物的处理需要依法依规操作,以免对环境造成污染。
-放射性废物处理:放射性废物应由专门的单位进行收集和存放,最终通过放射性废物处置中心进行无害化处理,如固化硬化、深埋或隔离。
综上所述,医疗废物的分类、收集、回收和处理是一个系统性的过程,需要医疗机构和相关部门共同努力,确保医疗废物被正确处理,最大限度地减少对环境和人民健康的影响。
医疗废物具体分类及处理流程医疗废物是指在医疗、预防、保健以及其他相关活动中产生的具有直接或者间接感染性、毒性以及其他危害性的废物。
医疗废物的分类和处理对于保护环境和公共卫生具有重要意义。
根据我国《医疗废物分类和处理标准》的规定,医疗废物主要分为五类,具体分类和处理流程如下:一、感染性废物1. 感染性废物是指携带病原微生物具有感染性的废物,包括:(1)棉球、棉签、纱布、绷带等敷料;(2)一次性使用卫生用品、一次性使用医疗用品;(3)废弃的医学标本;(4)病理切片后废弃的人体组织、病理蜡块;(5)废弃的血液、血清、分泌物、排泄物等;(6)其他具有感染性的废物。
处理流程:感染性废物应先进行消毒处理,然后按照危险废物进行包装、标记、运输和处置。
在处理过程中,应采取措施防止病原微生物的扩散和污染。
二、毒性废物1. 毒性废物是指含有有毒有害化学物质的废物,包括:(1)废弃的化学消毒剂、消毒剂包装物;(2)废弃的汞血压计、汞温度计;(3)废弃的含汞荧光灯管;(4)废弃的放射性药品和放射性废物;(5)其他含有有毒有害化学物质的废物。
处理流程:毒性废物应按照危险废物进行分类、包装、标记、运输和处置。
在处理过程中,应采取措施防止有毒有害化学物质的泄漏和污染。
三、损伤性废物1. 损伤性废物是指能够刺伤或者割伤人体的废物,包括:(1)废弃的锐器,如:针头、刀片、剪刀等;(2)废弃的玻璃安瓿、玻璃瓶等;(3)其他能够刺伤或者割伤人体的废物。
处理流程:损伤性废物应先进行毁形处理,然后按照危险废物进行包装、标记、运输和处置。
在处理过程中,应采取措施防止人员伤害和污染。
四、药物性废物1. 药物性废物是指废弃的药物和药品,包括:(1)废弃的麻醉药品、精神药品;(2)废弃的抗生素、抗肿瘤药物;(3)废弃的各类化学治疗药物、抗病毒药物、免疫抑制剂等;(4)其他废弃的药物和药品。
处理流程:药物性废物应按照危险废物进行分类、包装、标记、运输和处置。
医疗废物分类处置流程1.感染性医疗废物:包括病原体、感染性器官、血液样品等可引起传染的废物。
2.医疗废液:包括注射剂、输液瓶、药瓶等已使用的液体医疗废物。
3.医疗废固体:包括手术废弃物、器械废弃物、药品包装等已使用的固体医疗废物。
4.医疗废气体:包括手术和治疗中产生的可燃性或有毒气体如乙醚、氧化剂等。
医疗废物的处置流程一般遵循以下几个步骤:1.临时存储:医疗机构应设立临时储存区域,对不同类别的医疗废物进行分类储存,确保废物不会混合。
2.包装和封存:将废物放入特殊的耐酸碱、防腐蚀的塑料袋中,按照分类进行包装,并严密封存。
3.运输:将封存好的废物装入特定的医疗废物容器中,运输到指定的处置场所。
运输过程中要注意防止破损和泄漏。
4.处置:对不同类别的医疗废物,采取不同的处理方法。
一般有以下几种处理方式:-感染性医疗废物:进行高温高压蒸汽处理或化学消毒,确保病原体的彻底灭活。
-医疗废液:进行集中处理或经过专门的污水处理设施进行处理。
-医疗废固体:进行分类、压缩、烘干等处理,然后送往专门的垃圾处理设施进行焚烧或填埋。
-医疗废气体:通过特殊的气体处理系统进行处理,确保废气不对环境造成污染。
5.监管和检测:对医疗废物的处理过程进行监管和检测,确保废物得到妥善处理,不对环境和人体造成危害。
值得注意的是,医疗机构在进行医疗废物分类及处置时需要遵循相关的法律法规和标准。
医疗废物处置过程中要注意保护人员的健康和安全,避免接触污染物。
同时,医疗机构也应加强对医务人员和相关人员的培训,提高他们的废物分类和处置意识。
总之,医疗废物分类及处置流程是保障医疗废物安全处理的关键环节。
只有正确分类和妥善处置医疗废物,才能保护环境和人体健康。
医疗机构应加强管理,确保医疗废物按照标准进行分类和处置,做好废物管理工作,减少对环境的污染和人体的危害。
医疗废物收集处置流程医疗废物是指医疗机构在诊疗和研究活动中产生的与人类或动物健康有潜在风险的废弃物。
这些废弃物可能携带病原体或其他有害物质,因此需要进行专门的收集和处置。
医疗废物管理的主要目标是防止污染和传播疾病,保护公众和环境的健康。
1.废物分类:医疗废物按照危险性和具体属性进行分类。
通常分为感染性废物、化学废物、药物废物、尖锐物品等。
对于不同类别的废物,应采取不同的收集和处置方式。
2.废物收集容器:医疗机构应使用符合相关标准的专门收集容器。
感染性废物通常采用红色或黄色密封袋,化学废物和药物废物通常使用特殊的容器,尖锐物品采用刚性或防穿刺容器。
这些容器应具备密封性能,防止废物泄漏和传播。
3.收集过程:医疗机构内设立临时收集点或固定收集点,工作人员对产生的废物进行分类和收集。
收集过程应注意个人防护,避免直接接触废物,防止感染或受到药物等有害物质影响。
4.运输和标识:收集好的医疗废物需要及时进行运输,并进行适当的标识。
运输过程中,应选择专门的运输工具,确保废物不会泄漏或污染环境。
废物容器上应标明废物类型、危险性等信息,以提醒运输人员和处理人员注意安全。
5.处置方式:医疗废物的处置方式主要包括物理处置、化学处置和焚烧处置。
物理处置包括破碎和压实等操作,以减小废物体积。
化学处置通常采用化学反应或溶解等方式处理有害物质。
焚烧处置是常见的废物处理方式,通过高温热解、高温燃烧将废物转化为无害物质。
6.处置记录:医疗机构应建立废物处置记录,详细记录废物的产生和处置情况,包括废物类别、数量、处置方式、处置单位等信息。
这有助于监督和管理废物处理过程,确保废物处理符合相关规定和标准。
7.监督和培训:医疗机构应设立废物管理部门或负责人,负责监督和管理废物收集和处置工作。
此外,还应定期进行废物管理培训,提高工作人员对废物处理的认识和技能,提高操作安全性和效率。
总结起来,医疗废物收集处置的流程包括废物分类、收集容器、收集过程、运输和标识、处置方式、处置记录以及监督和培训。
医疗废物分类收集与处置的工作流程下载温馨提示:该文档是我店铺精心编制而成,希望大家下载以后,能够帮助大家解决实际的问题。
文档下载后可定制随意修改,请根据实际需要进行相应的调整和使用,谢谢!并且,本店铺为大家提供各种各样类型的实用资料,如教育随笔、日记赏析、句子摘抄、古诗大全、经典美文、话题作文、工作总结、词语解析、文案摘录、其他资料等等,如想了解不同资料格式和写法,敬请关注!Download tips: This document is carefully compiled by theeditor. I hope that after you download them,they can help yousolve practical problems. The document can be customized andmodified after downloading,please adjust and use it according toactual needs, thank you!In addition, our shop provides you with various types ofpractical materials,such as educational essays, diaryappreciation,sentence excerpts,ancient poems,classic articles,topic composition,work summary,word parsing,copy excerpts,other materials and so on,want to know different data formats andwriting methods,please pay attention!1. 分类收集:医疗废物产生科室:医务人员按照医疗废物的分类标准,将产生的医疗废物分别放入相应的收集容器中。
医疗废物分类与处置流程[正文]在医疗机构中,每天都会产生大量的医疗废物,包括废弃药品、废液体、废注射器等等。
正确分类和妥善处置这些废物对于保护环境和维护公共健康至关重要。
本文将介绍医疗废物分类与处置的流程,以确保废物处理的安全和有效性。
一、医疗废物分类医疗废物按照其性质和处理要求可分为以下几类:1. 常规废物:这类废物主要包括纸张、塑料、玻璃等一般性的废弃物品。
常规废物可以经过一般的生活垃圾分类处理,不需要特殊处置。
2. 感染性废物:这类废物包括与传染病相关的废物,如感染性器械、被污染的敷料等。
感染性废物需要进行严格的分类和处理,以防止传播病原体。
3. 化学废物:医疗机构中使用的一些化学试剂和药品,在使用后会产生废弃物。
这些废物需要根据其化学性质进行分类和妥善处理,以防止对环境和人体造成危害。
4. 放射性废物:部分医疗机构可能会进行放射性治疗或诊断操作,产生放射性废物。
这些废物需要特殊的分类和处置,以确保放射性物质不会对环境和人体造成危害。
二、医疗废物处置流程正确的医疗废物分类与处置流程如下:1. 分类收集:首先,医疗机构需要设置合适的废物分类储存容器。
根据不同的废物性质,将废物分别投放到相应的容器中,保证分类的准确性。
2. 密闭储存:为了避免感染和污染风险,各类废物在收集后需要被储存在密闭的容器中。
这些容器应具备防漏、防火、防爆等特性,以确保废物不会对环境和人员造成危害。
3. 封装和标识:将储存好的废物进行二次封装,确保密闭性。
在封装过程中,应在容器上明确标示所含废物的性质、来源和处理要求,避免交叉感染和混淆处理。
4. 运输流程:就近选择合法的医疗废物处理中心或卫生环保部门进行废物的收运。
在废物运输过程中,应采取防震、防倾泻等措施,以预防废物泄漏和污染。
5. 安全处理:医疗机构应委托专业的医疗废物处理单位进行废物的安全处理。
根据废物的性质和法律法规要求,采取合适的处理方式,包括焚烧、消毒、化学处理等。
医疗废物收集与处理流程随着医疗事业的快速发展,医疗废物的产生量也在不断增加。
对医疗废物进行科学、规范的收集与处理,既是保护环境的需求,也是对公众健康的负责。
本文将介绍医疗废物收集与处理的流程,并探讨其中的关键环节。
一、医疗废物分类与包装医疗废物按照其特性和危害程度可以分为四类:感染性废物、化学性废物、药物性废物和一般性废物。
对于不同类别的医疗废物,需要采取相应的包装措施。
1. 感染性废物:将感染性废物放入专用的红色医疗废物袋中,并进行密封。
2. 化学性废物:将化学性废物放入耐酸碱的容器中,并进行密封。
3. 药物性废物:将废弃的药物或过期药品放入密封的袋子中,并贴上标签。
4. 一般性废物:将一般性废物放入普通垃圾袋中,并进行密封。
二、医疗废物收集医疗废物收集是指将医疗机构产生的各类医疗废物进行集中,以便后续的处理和处置。
医疗废物收集需要遵循一定的操作规程,确保安全和卫生。
1. 收集容器设置:医疗机构应根据废物产生量和类别设置合适的收集容器,并对容器进行编号和分类标识。
2. 定期收集:医疗废物收集应定期进行,避免废物滞留时间过长。
3. 收集人员培训:医疗机构应对从事医疗废物收集的人员进行培训,提高其安全操作和应急处置的能力。
三、医疗废物运输医疗废物的运输需要遵循一定的规定,以确保运输过程中不发生外泄和交叉污染。
1. 运输容器选择:医疗废物应放入专用的密闭容器中进行运输,避免泄漏。
2. 运输标识:运输容器应贴上医疗废物的标识,并注明废物的类别和危险特性。
3. 运输路线规划:医疗废物的运输路线应避开敏感区域和居民区,减少对公众的风险。
四、医疗废物处理医疗废物处理是指将医疗废物进行无害化处理或合理处置,以减少对环境和人类健康的影响。
1. 无害化处理:对感染性废物进行高温蒸煮、高压灭菌或化学处理等,以达到无害化处理的要求。
2. 循环利用:对可回收的废物进行分类收集和再利用,如废纸、废塑料等。
3. 焚烧焚化:对无法进行无害化处理的废物进行焚烧焚化,将其转化为无害的灰渣和烟气。
医用垃圾处理流程随着现代医疗技术的不断发展,医疗机构产生的医用垃圾数量越来越多,如何安全、有效地处理医用垃圾成为社会关注的焦点。
本文将介绍医用垃圾的分类、收集与处理流程。
一、医用垃圾的分类医用垃圾包括感染性医用废物、化学性医用废物、放射性医用废物和普通医用废物四类。
感染性医用废物包括医疗机构产生的病原体及其感染物。
化学性医用废物是指含有防腐、漂白、消毒等化学药品成分的医疗废物。
放射性医用废物包括医疗机构产生的放射性物质废弃物。
普通医用废物包括医疗机构走廊、病房、手术室内的各种垃圾。
二、医用垃圾的收集医用垃圾产生后,首先需要进行分拣和分类,将不同种类的医用垃圾分别装入不同的垃圾袋中。
垃圾袋应严格按照标准制定,使用人员在分拣过程中应遵守依据垃圾袋颜色和记号的规定。
医疗机构的医用垃圾应设专门的收集容器,并在每个收集点配备专人负责收集垃圾。
收集点应设置在医疗废物产生现场附近,并应固定设置,做到垃圾的送达和搬运安全。
收集的垃圾袋应定期更换,保持容器的清洁卫生。
三、医用垃圾的处理医用垃圾的处理方式包括垃圾消毒和垃圾无害化处理两种方式。
对于不同种类的医用垃圾,采用不同的处理方式。
对于感染性医用废物,应采取高温和加压消毒的方式。
首先将感染性医用废物装入特殊的消毒设备,设备内部通过高温和加压对垃圾进行消毒。
消毒后的垃圾应该经过分类处理,以免交叉感染。
对于化学性医用废物,应尽量采取物理方式无害化处理,如高温焚烧、微波处理等。
对于放射性医用废物,则应采取专业的处理方式,如封存、深层地下处置等。
普通医用废物经分类后,可以通过填埋或焚烧方式进行处理。
总之,医用垃圾处理是一项非常重要的工作,需要采用科学、安全的处理方式,以确保环境和人类的健康安全。
医疗废物处置流程
附件1:医疗废物处置工作流程
临床和医技科室产生的废物需要得到妥善处置。
医务人员应该按照废物种类进行分类投放,如损伤性废物、感染性废物、放射性废物和生活垃圾等。
不同种类的废物需要分别投放到锐器盒、黑色污物袋、红色污物袋和黄色污物袋中。
当科室清洁工人发现污物袋装满3/4时,需要更换并密封
污物袋。
医疗废物存放池应该设在科室污物存放处,而生活垃圾则应该放置在生活垃圾存放处。
医院专职人员需要对生活垃圾和医疗垃圾进行密封,并在中文标签上注明垃圾贮存点。
最后,医疗废物需要暂存到医疗废物暂存点,双方进行交接并签名确认。
市医疗废物处置中心环卫部门会对医疗废物进行处理。
表一为XXX医院医疗废物交接登记表,需要记录科室、
时间、种类、重量、交接时间、交收签名、接收签名和最终去
向。
此表一式两份,每月由护士长签名后一份交总务科存档,一份科室保存,资料保存三年。