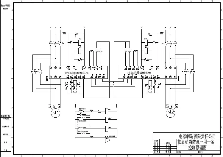
潜水泵控制原理图(一用一备)
- 格式:dwg
- 大小:76.88 KB
- 文档页数:1
一用一备潜污泵电气控制系统[摘要]本文着重介绍了一用一备排污控制系统工作原理,并详述其具体控制过程。
[关键词]潜污泵一用一备一、引言在一个积水池中放置有两台潜污泵,积水池不停地汇集各处的渗沥水后,水位在缓慢地上升,当升到某一高度后就要将积水池中的水排出。
要求兼有手动和自动两种工作方式,并有故障和超高水位报警功能。
二、系统手动控制原理两台潜污泵要能单独起停控制,两台泵之间不会自动轮换运行。
控制过程如下。
当将旋钮开关SA1扳到手动位置,即SA1(L13-25)和SA1(L23-27)闭合,系统处于手动运行状态。
按动按钮SB4时,1泵接触器KM1接通自锁,1泵运行,1泵运行指示灯HL4点亮,1泵停止指示灯HL3熄灭。
当按下1泵停按钮SB3时,1泵接触器KM1断电而失去自锁,1泵停止,1泵运行指示灯HL4熄灭,1泵停止指示灯HL3点亮。
而当按动按钮SB6时,2泵接触器KM2接通自锁,2泵运行,2泵运行指示灯HL6点亮,2泵停止指示灯HL5熄灭。
当按下2泵停按钮SB5时,2泵接触器KM2断电而失去自锁,2泵停止,2泵运行指示灯HL6熄灭,2泵停止指示灯HL5点亮。
三、系统自动控制原理要求当水位上升到设定的高水位时线缆浮球开关S1保持闭合,系统启动其中的一台泵将水排出,直到水位降到低水位时线缆浮球开关S1断开并保持,水泵停止。
当下一次积水池的水位又上升到高水位时,线缆浮球开关S1再次闭合,这时会启动另一台泵工作,直到液面降到低水位时线缆浮球开关S1再次断开而停止。
当然,如果某一台泵工作时出现故障,系统能自动切换到另一台泵工作,这就是所谓的一用一备,轮换工作。
控制过程如下。
当将旋钮开关SA1扳到自动位置,即SA1(L13-26)和SA1(L23-28)闭合,系统处于自动运行状态。
当积水池水位达到高水位时线缆浮球开关S1闭合,接通中间继电器KA1,KA1(26-29)、KA1(28-31)闭合,因这时继电器KA3和接触器KM2都没得电,即KA3(29-35)、KM2(35-37)是接通的,故此时时间继电器KT1得电自锁,1泵接触器KM1吸合,使KM1(L13-30)和KM1(36-38)断开,1泵运行,开始排水,1泵运行指示灯HL4点亮,1泵停止指示灯HL3熄灭。
一用一备潜污泵控制系统设计1. 引言1.1 背景介绍潜污泵控制系统设计是为了解决潜水泵在污水处理系统中的自动化运行和故障监测问题而提出的一种解决方案。
随着城市化进程的加快和工业化水平的不断提高,污水处理工艺和设备也面临着越来越大的挑战。
传统的污水处理设备存在运行不稳定、能耗高等问题,需要人工干预和监控,效率低下且易发生故障。
潜污泵控制系统的出现,可以有效地解决这些问题,提高污水处理系统的运行效率和稳定性。
潜污泵控制系统可以实现对潜水泵的自动启停、速度调节、故障监测等功能,提升了污水处理系统的自动化水平和管理效率。
通过设定合理的控制策略和通信协议,潜污泵控制系统可以实现与其他设备的联动和信息共享,进一步提高整个污水处理系统的运行效率和整体管理水平。
研究和设计一套高效稳定的潜污泵控制系统具有重要的意义,能够为城市环境保护和污水处理领域的发展做出积极贡献。
1.2 研究目的研究目的部分内容需要包括:本文的研究目的是探讨一用一备潜污泵控制系统设计的可行性和优势。
通过对系统组成、控制策略、通信协议、电气设计等方面进行深入研究和分析,旨在优化潜污泵控制系统的性能,提高系统的稳定性和可靠性。
通过总结系统优势和展望未来的发展方向,为相关领域的研究和实践提供参考和借鉴。
通过本研究,我们希望为潜污泵控制系统的设计和应用提供理论支持和实践指导,促进污水处理领域的技术进步和发展,为保护环境和改善生活质量做出贡献。
2. 正文2.1 系统组成潜污泵控制系统是由多个组成部分构成的,每个部分的功能都是关键的,一起协同工作才能完成对污水泵站的控制。
系统主要由以下几个部分组成:1. 主控制器: 主控制器是整个系统的核心,负责接收传感器采集的数据,进行逻辑判断和控制指令的下发。
主控制器通常采用PLC或者单片机等控制器。
2. 传感器: 传感器是用来采集污水泵站运行状态的重要部件,主要包括液位传感器、流量传感器、压力传感器等。
通过传感器采集的数据,主控制器可以实时监测泵站的运行状态。
Framo泄漏水泵 SD100/80-C No. 1000-0242-4 Rev. 27.Sep.12说明书目录1总体描述 (3)1.1液压动力单元 (4)1.2管柱 (5)1.3泵头 (5)1.4技术参数 - SD100/80-C (6)2储存和安装 (7)2.1货物接收 (7)2.2保养、包装、标记 (7)2.3Framo设备的吊运 (8)2.4浸没式货油/压载泵的吊运 (9)2.5在施工现场的存放 (14)2.6泵在洞库内的安装 (16)2.7泵压力试验/加注液压油 (18)2.8液压油的选用 (18)2.9要求 (20)3操作信息 (21)3.1泵的加油/泄放、初次启动 (21)3.2泵的操作 (22)3.3隔离空腔监控 (22)4液压动力单元的保养 (23)4.1电机的拆除 (23)4.2液压泵单元的拆除 (23)4.3更换滤器需要进行的拆解工作 (24)4.4装复 (24)5泵头的保养 (26)5.1拆解叶轮/耐磨环 (26)5.2拆除货油机械密封和唇口密封. (28)5.3液压油的泄放. (29)5.4拆除液压油机械密封 (30)5.5检修后的装复 (34)6压力试验 (35)6.1泵头压力试验 (35)6.2整泵压力试验 (36)7故障检查 (37)1 总体描述Framo泄漏水泵主要由三部分组成:液压动力单元 (HPU)一个内置的液压动力单元直接安装在泵的顶板上。
液压动力单元有一个电机,电机驱动液压泵,电机和液压泵之间通过弹性联轴节连接。
液压泵为变量泵,位于液压油箱内(部分浸没在液压油内)。
管柱连接泵头和顶板/液压动力单元的管束,称为管柱。
泵头泵头位于底部,连接到管柱上。
图11.1 液压动力单元液压动力单元有一个电机,电机驱动液压泵,电机和液压泵之间通过弹性联轴节连接。
液压泵提供高压液压油给位于泵头内的液压马达。
一个压力控制器(安全阀)直接安装在液压泵上,用于控制最大允许压力。
从液压马达回来的回油,经过滤器过滤后,通过安装在液压油箱内盘管进行冷却。
GKYX2A/1是两台泵一用一备直接启动设计方案,采用GKY液位传感器和仪表来实现。
现在的液位(水位)传感器种类很多,但使用寿命一般不超过三年,而且大部分不能于污水和热水。
详细分析可参见本文附录“各类液位传感器检测原理和性能分析”。
GKY液位(水位)传感器可以在污水、清水和温度不高的热水中使用。
但在80、90度高温的热水中还是建议采用传统玻璃管液位计加装光电监控探头的方法比较好。
为什么选择GKY液位传感器?是因为GKY液位(水位)传感器是目前液位传感器市场上唯一一款敢于承诺三年内包换的液位传感器。
GKYX2A/1水泵控制箱采用直接启动方式,具有液位显示,供水排水选择,手动、自动控制双台泵,手动自动转换的功能。
其中,A为水泵功率等级。
直接启动一般用于功率较小的水泵,如小于22KW。
因为功率大的水泵,直接启动会对电网产生冲击波,影响周围的用电同时对电机也会造成伤害,影响水泵寿命。
所以功率较大的水泵可以通过软启方式或变频方式启动。
GKYX2A/1具体设计方案如下:1、GKYX2A/1控制箱一般配上限、下限2个GKY液位传感器,如果需要配更多,则在其后标注传感器数量就可以了。
如需要配4个传感器,则在其后增加标注“-4T”。
如果不标传感器数量则默认为2个传感器。
2、该控制箱具有排水或供水选择功能。
选择排水型则高液位启动,低液位停泵。
选择供水型则低液位启动,高液位停泵。
3、GKY液位传感器适用于污水、清水和70°C以下的热水。
如果要用于控制高温热水,则需采用传统玻璃管液位计加装光电监控探头的方式,在其后加标“-BLR”。
4、一用一备是指转换开关打在中间位置时,双台泵可以手动控制。
转换开关打在左边位置时,1号泵自动。
转换开关打在右边位置时,2号泵自动。
5、如果需要配通讯接口的仪表,则在其后加标传感器数量和“TR”。
比如,3个传感器加标“-3TR”,4个传感器加标“-4TR”等。
这类控制箱的仪表支持MODBUS通信协议,具有RS485接口。