高浓度电解质、化疗药物等高危药品存放区域、标识和贮存的规定
- 格式:doc
- 大小:15.50 KB
- 文档页数:2
高浓度电解质、化疗药物等高危药品存放区域、标识和贮存的规定高危险药品是指药理作用显著且迅速、易危害人体的药品。
为促进该药品的合理使用,减少不良反应,制订如下规定:1、高危险药品应设置专门的存放区域/药架/药柜,不得与其他药品混合存放。
需要冷藏的应放在冷库的专用区域。
2、高危险药品存放区域/药架/药柜的醒目位置应有“高危药品”的标识牌,提醒药学人员注意。
该柜发药时须单独发放,并用专用药盒存放。
3、高危药品必须凭临床医师的处方、住院医师医嘱、调剂,药房在对外发放高危药品前应查对药品的名称、规格、数量与处方是否一致,发出药品时应使之与其他普通药品有效区分,并明确告知领药者该高危药品的名称、规格、用法用量、注意事项等必要信息。
4、高危险药品使用前要进行充分安全性论证,有确切适应症时才能使用。
5、高危险药品的领用、发放和调剂要实行双人复核,双人签字,高危药品注射液的高浓度溶液的稀释和临床使用应实行双人复核,确保准确无误。
6、药库、各药房及病区小药柜对高危药品应做到每周盘点,账目与实物数量一致。
对特殊高危药品实行严格的数量管理,做到每日清点帐物相符。
7、护理站要求严格控制高危药品的备用种类,临床确需立即要用的药品才列入备用目录。
护理站备用的高危药品药盒上应贴有“高危药品”的醒目标签,不得与其他药物混合存放。
8、护士在使用高危药品过程中,必须提高警惕。
在给药时,药严格执行给药的5R原则,病人对、药品对、剂量对、给药时间对、给药途径对,确保准确给药。
9、加强高危险药品的效期管理,保持先进先出,保持安全有效。
10、定期和临床医护人员沟通,加强高危险药品的不良反应监测,并定期总结汇总,及时反馈给临床医护人员。
11、新引进高危险药品要经过充分论证,引进后要及时将药品信息告知临床,促进临床合理应用。
高浓度电解质贮存要求及目录
高浓度电解质制剂属于高危药品,为促进该类药品的安全发放,合理使用,制订如下制度:
一、高浓度电解质制剂各药库药房应设置专门的存放药架,不得与其他药品混合存放。
二、高浓度电解质制存放的药架应标识醒目,设置黑色警示牌提示牌提醒药学人员注意。
三、各护理单位储备高浓度电解质注射液按基数管理。
四、高危险药品调配发放要实行双人复核,确保发放准确无误
五、加强高浓度电解质制剂的效期管理,保持先进先出,保持安全有效
六、加强和临床医护人员沟通,加强高浓度电解质的不良反应监测,发生不良反应时临床药师及时配合医护人员进行处理
目录:。
中医院高浓度电解质化疗药品等高危药品贮存规定及医院药事管理制度一、中医院高浓度电解质化疗药品等高危药品的贮存规定1.药品贮存环境:中医院应建立符合GSP要求的药物储存条件。
高危药品应存放在温度适宜、通风良好、光线充足、干燥清洁、无异味及独立的专用药品储藏室和储柜中,并应在药柜上标明用药禁忌、单剂量容量、有效期等必要的信息。
2.药品标识:高危药品容器上应标注药名、生产厂商、批号、生产日期、有效期、规格、数量、贮存条件,以便于药品管理人员使用和监管。
3.药品分类贮存:高危药品应根据药物的性质及安全等级进行分类贮存。
不同药物之间应有明确的区分标志,避免混淆及使用错误。
4.药品防护措施:高危药品需在贮藏、装卸、运输等环节上加强防护,防止药品因外界因素受损。
同时将高危药品贮存位置限制在非公共区域,并配备相应的门禁、监控、安保等设施。
5.药品储存记录:对高危药品的贮存情况应及时进行记录,包括进货日期、药品批号、规格、数量、有效期等。
并按照药品的有效期进行定期复核,确保及时清理过期药物。
1.药事管理机构:中医院应设立药事管理部门或专职药事管理人员,负责药品管理、配药核对、库存管理、合理用药指导等工作。
2.药品管理流程:建立规范的药品管理流程,包括药品进货审批、入库验收、库存管理、药品配发、药品销售、药品分发、药品报损处理等环节,并明确责任人和操作流程。
3.药品的采购与供应:中医院应根据临床需要和药物需求,制定科学合理的药品采购计划,确保药品的质量和供应稳定,同时建立供应商的档案,定期对供应商进行评估。
5.药品分发与管理:药房应根据医嘱要求配发药品,确保药品的准确性和完整性。
同时,要建立合理的库存管理制度,包括药品分类、库存清点、理货审核等,避免因库存管理不善导致药物短缺或浪费。
6.药品使用记录与管理:医院应建立完善的药品使用记录系统,对每一次的药品使用情况进行记录,包括患者姓名、药品名称、剂量、给药途径、使用时间等,及时准确地记录用药情况。
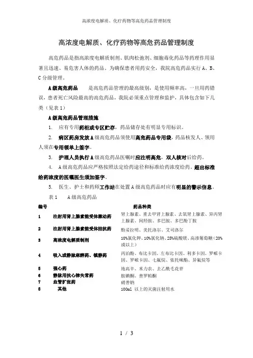
高浓度电解质、化疗药物等高危药品管理制度高危药品是指高浓度电解质制剂、肌肉松弛剂、细胞毒化药品等药理作用显著且迅速、易危害人体的药品。
为确保患者用药安全,我院高危药品实行A、B、C分级管理。
A级高危药品是高危药品管理的最高级别,是使用频率高,一旦用药错误,患者死亡风险最高的高危药品,我院必须重点管理和监护,具体包含如下几类(见表1)A级高危药品管理措施1. 应有专用药柜或专区贮存,药品储存处有明显专用标识。
2. 病区药房发放A级高危药品须使用高危药品专用袋,药品核发人、领用人须在专用领单上签字。
3. 护理人员执行A级高危药品医嘱时应注明高危,双人核对后给药。
4. A级高危药品应严格按照法定给药途径和标准给药浓度给药。
超出标准给药浓度的医嘱医生须加签字。
5. 医生、护士和药师工作站在处置A级高危药品时应有明显的警示信息。
表1 A级高危药品编号药品种类1注射用肾上腺素能受体激动药肾上腺素、重去甲肾上腺素、去氧肾上腺素、异丙肾上腺素、间羟胺、多巴胺、多巴酚丁胺2注射用肾上腺素能受体拮抗药酚妥拉明、美托洛尔、艾司洛尔3高浓度电解质制剂10%氯化钾、10%氯化钠、25%硫酸镁、高渗葡萄糖(20%或以上)4吸入或静脉麻醉药、镇静药丙泊酚、布比卡因、左布比卡因、利多卡因、罗哌卡因、罗哌卡因、七氟烷、依托咪酯、异氟烷等5强心药地高辛、米力农、去乙酰毛花苷6静脉用抗心律失常药胺碘酮、普罗帕酮7血管扩张药硝普钠8其他100ml 以上的灭菌注射用水9胰岛素,皮下或静脉用胰岛素(普通)、重组甘精胰岛素、精蛋白生物合成人胰岛素(诺和灵30R)、精蛋白锌重组人胰岛素(优泌林)、精蛋白锌重组人胰岛素混合(优泌林70/30)、赖脯胰岛素(优泌乐)、精蛋白锌重组赖脯胰岛素(优泌乐 25)、精蛋白锌重组赖脯胰岛素(优泌乐50)、门冬胰岛素30(诺和锐30)、门冬胰岛素(诺和锐笔芯)、精蛋白合成人胰岛素(诺和灵30R)B级高危药品是高危药品管理的第二层,包含的高危药品使用频率较高,一旦用药错误,会给患者造成严重伤害,但给患者造成伤害的风险等级较A 级低,具体有如下几类(见表2)B级高危药品管理措施1 药库、药房和病区小药柜等药品储存处有明显专用标识。
高危药品管理制度【6篇】【第1篇】高危药品管理制度高危险药品是指药理作用显著且迅速、易危害人体的药品。
为促进该药品的合理使用,减少不良反应,制订如下管理制度。
一.高危险药品包裹高浓度电解质制剂、肌肉松弛剂及细胞毒化药品等,具体品种见附录。
二.高危险药品应设置专门的存放药架,不得与其他药品混合存放。
三.高危险药品存放药架应标识醒目,设置黑色警示牌提示牌提醒药学人员注意。
四.高危险药品使用前要进行充分安全性论证,有确切适应症时才能使用。
五.高危险药品调配发放、注射剂稀释和护士临床使用实行双人复核,确保准确无误。
六.加强高危险药品的效期管理,保持先进先出,保持安全有效。
七.定期和临床医护人员沟通,加强高危险药品的不良反应监测,并定期总结汇总,及时反馈给临床医护人员。
八.新引进高危险药品要经过充分论证,引进后要及时将药品信息告知临床,促进临床合理应用。
【第2篇】附二医院高危药品管理制度第三医院高危药品管理制度高危险药品是指药理作用显着且迅速、易危害人体的药品。
为促进该类药品的合理使用,减少不良反应,制订如下管理制度。
1.高危险药品包括高浓度电解质制剂、肌肉松弛剂及细胞毒化药品等,具体品种见附录。
2.高危险药品应设置专门的存放药架,不得与其他药品混合存放。
3.高危险药品存放药架应标识醒目,设置黑色警示牌提示牌提醒药学和护理人员注意。
4.高危险药品调配发放要实行双人复核,确保发放准确无误。
5.加强高危险药品的效期管理,保持先进先出,保持安全有效。
6.定期和临床医护人员沟通,加强高危险药品的不良反应监测,并定期总结汇总,及时反馈给临床医护人员。
7.新引进高危险药品要经过充分论证,引进后要及时将药品信息告知临床,促进临床合理应用。
附录:10%氯化钾注射液10%氯化钠注射液尼莫司汀胰岛素制剂25%硫酸镁注射液维库溴铵替加氟琥珀胆碱环磷酰胺异环磷酰胺甲氨喋呤顺铂氟尿嘧啶阿糖胞苷卡培他滨平阳霉素卡铂柔红霉素多柔比星表柔比星吡柔比星紫杉醇羟基喜树碱长春新碱依托泊苷他莫昔芬多西他赛来曲唑甲羟孕酮奥沙利铂亚叶酸钙【第3篇】调高医院高危药品管理试行制度第一人民医院高危药品管理试行制度一、高危药品定义高危药品的定义:由于使用错误而可能对病人造成严重伤害的药物。
高浓度电解质贮存要求及目录
高浓度电解质制剂属于高危药品,为促进该类药品的安全发放,合理使用,制订如下制度:
一、高浓度电解质制剂各药库药房应设置专门的存放药架,不得与其他药品混合存放。
二、高浓度电解质制存放的药架应标识醒目,设置黑色警示牌提示牌提醒药学人员注意。
三、各护理单位储备高浓度电解质注射液按基数管理。
四、高危险药品调配发放要实行双人复核,确保发放准确无误
五、加强高浓度电解质制剂的效期管理,保持先进先出,保持安全有效
六、加强和临床医护人员沟通,加强高浓度电解质的不良反应监测,发生不良反应时临床药师及时配合医护人员进行处理
目录:。
高危药品贮存管理制度(2份)
一、高危药品是指药理作用显著且迅速,由于使用错误而可能对病人造成严重伤害的药物。
包括高浓度电解质制剂、肌肉松弛剂、细胞毒化疗药物等。
为促进高危药品的安全、合理使用,最大限度减少用药风险发生,对高危药品实施特殊管理。
二、结合医院实际工作需求,筛选并建立高危药品目录。
按给药极量、给药途径、配伍禁忌、储存条件等分类存放,并定期对目录进行调整和更新。
三、高危药品应设置专门的存放药架,不得与其他药品混合存放。
严格按照药品说明书贮存规定存放,需要冷藏保存的高危药品配备冰箱分类存放。
四、高危药品存放药架应标识醒目,设置色标警示牌提醒医、护、药人员注意,如10%Kcl注射液专柜设置醒目色标。
五、高危药品调配发放实行双人复核,确保发放准确无误。
六、加强高危药品的效期管理,先进先出,保证安全有效;定期盘点,确定数量符合。
七、定期检查院内使用药品中与高危药品外观相似或发音相似的药品清单,并采取因药品外观相似或发音相似导致
混淆错误的防范措施。
八、门诊、急诊、住院药房配发高危药品使用专用特制器具,与其他普通药品分开发放。
九、护理工作站原则上不存放高危药品(抢救药品除外),如确有需要,可提出申请,限量存放。
高浓度电解质、化疗药物等高危药品管理制度高危药品是指高浓度电解质制剂、肌肉松弛剂、细胞毒化药品等药理作用显著且迅速、易危害人体的药品。
为确保患者用药安全,我院高危药品实行A、B、C分级管理。
A 级高危药品是高危药品管理的最高级别,是使用频率高,一旦用药错误,患者死亡风险最高的高危药品,我院必须重点管理和监护,具体包含如下几类(见表 1)A级高危药品管理措施1.应有专用药柜或专区贮存,药品储存处有明显专用标识。
2.病区药房发放 A 级高危药品须使用高危药品专用袋,药品核发人、领用人须在专用领单上签字。
3.护理人员执行 A 级高危药品医嘱时应注明高危,双人核对后给药。
4.A 级高危药品应严格按照法定给药途径和标准给药浓度给药。
超出标准给药浓度的医嘱医生须加签字。
5.医生、护士和药师工作站在处置 A 级高危药品时应有明显的警示信息。
表 1 A 级高危药品编号药品种类1注射用肾上腺素能受体激动药肾上腺素、重去甲肾上腺素、去氧肾上腺素、异丙肾上腺素、间羟胺、多巴胺、多巴酚丁胺2注射用肾上腺素能受体拮抗药酚妥拉明、美托洛尔、艾司洛尔3高浓度电解质制剂10%氯化钾、 10%氯化钠、 25%硫酸镁、高渗葡萄糖( 20%或以上)4吸入或静脉麻醉药、镇静药丙泊酚、布比卡因、左布比卡因、利多卡因、罗哌卡因、罗哌卡因、七氟烷、依托咪酯、异氟烷等5强心药地高辛、米力农、去乙酰毛花苷6静脉用抗心律失常药胺碘酮、普罗帕酮7血管扩张药硝普钠8其他100ml 以上的灭菌注射用水胰岛素(普通)、重组甘精胰岛素、精蛋白生物合成人胰岛素(诺和灵30R)、精蛋白锌重组人胰岛素(优泌林)、精蛋白锌重组人胰岛素混合(优泌林 70/30 )、胰岛素,皮下或静脉用赖脯胰岛素(优泌乐)、精蛋白锌重组赖脯胰岛素(优泌乐25 )、精蛋白锌重组赖脯胰岛素(优泌乐50)、门冬胰岛素 30(诺和锐 30)、门冬胰岛素(诺和锐笔芯)、精蛋白合成人胰岛素(诺和灵30R)B 级高危药品是高危药品管理的第二层,包含的高危药品使用频率较高,一旦用药错误,会给患者造成严重伤害,但给患者造成伤害的风险等级较A级低,具体有如下几类(见表2)B级高危药品管理措施1 药库、药房和病区小药柜等药品储存处有明显专用标识。
高浓度电解质、化疗药品等高危药品贮存规定高危险药品是指药理作用显著且迅速、易危害人体的药品。
为促进该药品的合理使用减少不良反应制订如下规定1 高危陶药品应役詈-匕门的存放]乂域/药架/药柜不彳!y J其他药品混合存放。
需妥冷藏的应放在冷库的方用区域。
2 高危险药品存妝i c或/药架/药柜的醒目位置应红底黒字标识“高危药品即的标识牌提醒药学人员注意勺该柜发药时须单独发放并用专用药盒存放。
3 高危跖品必须凭临床I矢师打处方住院快师快嘱训剂药疗在对外发放高危药品前应查对药品的名称、规格、数量与处方是否一致发出药品时应便之©其他普通药品有效区分并明确告知领药者该高危药品的名称、规格、用法用量、注意事项等必要信息。
4 高危险幼常贞川前耍迸仃允分安个性论证仃确切适应症时才能使用。
5 高危险药佃的领川、发放和训剂耍实仃双人勿垓戏人签T 高危药品注射液的高浓度溶液的稀释和临床使用应实行双人复核确保准确无误。
6 塑臥各约庁及病区小妁柜对亮危药品应做到待周盘山账冃与实物数量一致’对特殊高危药品丈行严格的数量管理做到每H淸点帐物相符。
7护坯站翌求严格控制高危药品的备川种类临床确需皿即耍兀的药品才列入备用目录。
护理站备用的高危药品药盒上应贴有“高危药用「的曜目标签不彳!宀具他药物混合存乩 8护M披打高血药品过程中必须提高警惕戶探给药时药严格执行给药的5R原则病人对、药品对、剂量对、给药时间对、给药途径对确保准确绘药。
9 加愼高危险药品的效期管理保持先进冗川保持安个有效•10 疋期和临床快护人员沟通加强高危险药品的不良反应阵测并定期总结汇总及时反馈给临床保护人员。
11 新引进髙危险药品要经过允分论证引逹后史及时将药品佶息告知临床促进临床合理应用。
第1篇第一章总则第一条为加强高警示药品的管理,确保医疗安全,根据《中华人民共和国药品管理法》、《医疗机构药品管理规定》等法律法规,制定本规定。
第二条本规定适用于我国境内各级医疗机构高警示药品的采购、储存、使用、运输和销毁等环节。
第三条高警示药品是指具有高度危险性、容易引起严重不良反应或事故的药品,包括但不限于以下几类:(一)麻醉药品和第一类精神药品;(二)放射性药品;(三)高浓度电解质溶液;(四)抗肿瘤药物;(五)生物制品;(六)其他具有高度危险性的药品。
第四条各级医疗机构应当建立健全高警示药品管理制度,加强药品安全管理,确保患者用药安全。
第二章采购与验收第五条医疗机构采购高警示药品,应当严格按照《中华人民共和国药品管理法》等法律法规的要求,选择具有合法经营资格的药品供应商。
第六条医疗机构采购高警示药品,应当索取并保存药品的生产企业、生产批号、有效期、批准文号等证明材料。
第七条医疗机构应当对采购的高警示药品进行验收,验收内容包括:(一)药品名称、规格、批号、有效期、批准文号等;(二)药品的外观、性状、色泽等;(三)药品的质量检验报告;(四)其他相关证明材料。
第八条验收不合格的高警示药品,医疗机构应当立即停止使用,并按照相关规定进行退回或销毁。
第三章储存与养护第九条医疗机构应当设置专门的高警示药品储存区域,并符合以下要求:(一)储存区域应当通风、干燥、防潮、防尘、防虫、防鼠、防霉;(二)储存区域应当有明显标识,标明药品名称、规格、批号、有效期等信息;(三)储存区域应当有专人负责管理。
第十条高警示药品的储存,应当按照药品说明书的要求,根据药品的性质、稳定性等因素,采取适当的储存条件,如冷藏、冷冻、避光等。
第十一条医疗机构应当定期对高警示药品进行检查,检查内容包括:(一)药品的外观、性状、色泽等;(二)药品的有效期;(三)储存环境的温度、湿度等;(四)其他相关指标。
第十二条发现储存的高警示药品存在质量问题或安全隐患,医疗机构应当立即采取措施,停止使用,并按照相关规定进行处理。
高浓度电解质、化疗药物等高危药品管理制度1高浓度电解质、化疗药物等高危药品管理制度高危药品是指高浓度电解质制剂、肌肉松弛剂、细胞毒化药品等药理作用显著且迅速、易危害的药品。
为确保患者用药安全,我院高危药品实行A、B、C分级管理。
高危药品是高危药品管理的最高级别,是使用频率高,一旦用药错误,患者死亡风险最高的高危药品,我院必须重点管理和监护,具体包含如下几类(见)高危药品管理措施1.应有专用药柜或专区贮存,药品储存处有明显专用标识。
2. 病区药房发放高危药品须使用高危药品专用袋,药品核发人、领用人须在专用领单上签字.3. 护理人员执行高危药品医嘱时应注明高危,双人核对后给药。
4。
高危药品应严格按照法定给药途径和标准给药浓度给药。
超出标准给药浓度的医嘱医生须加签字。
5.医生、和药师工作站在处置高危药品时应有明显的警示信息。
高危药品编号药品种类射用肾上腺素能受体激动药肾上腺素、重去甲肾上腺素、去氧肾上腺素、异丙肾上腺素、间羟胺、多巴胺、多巴酚丁胺2注射用肾上腺素能受体拮抗药酚妥拉明、美托洛尔、艾司洛尔3高浓度电解质制剂10%氯化钾、10%氯化钠、25%硫酸镁、高渗葡萄糖(20%或以上)4吸入或静脉药、镇静药丙泊酚、布比卡因、左布比卡因、利多卡因、罗哌卡因、罗哌卡因、七氟烷、依托咪酯、异氟烷等5强心药地高辛、米力农、去乙酰毛花苷6静脉用抗心律失常药胺碘酮、普罗帕酮7血管扩张药硝普钠8其他100ml以上的灭菌注射用水9胰岛素,皮下或静脉用胰岛素(普通)、重组甘精胰岛素、精蛋白生物合胰岛素(诺和灵30R)、精蛋白锌重组人胰岛素(优泌林)、精蛋白锌重组人胰岛素混合(优泌林70/30)、赖脯胰岛素(优泌乐)、精蛋白锌重组赖脯胰岛素(优泌乐25)、精蛋白锌重组赖脯胰岛素(优泌乐50)、门冬胰岛素30(诺和锐30)、门冬胰岛素(诺和锐笔芯)、精蛋白合胰岛素(诺和灵30R)B级高危药品是高危药品管理的第二层,包含的高危药品使用频率较高,一旦用药错误,会给患者造成严重伤害,但给患者造成伤害的风险等级较 A 级低,具体有如下几类(见表2)B级高危药品管理措施1药库、药房和病区小药柜等药品储存处有明显专用标识。
药品存放区域、标识和贮存方法规定药品存放区域、标识和贮存方法规定一、保持药柜清洁整齐对于从药房领回的药品必须认真核对药品规格和数量、质量,按效期前后摆放,遵守左进右出、先进先出的原则,效期远的放到后面;只有一盒的药品放在左边。
所有药品建账贮存,每月定期清点,做好记录,以求帐物相符。
二、一般药物妥善贮存对于一般药品按照法定药品贮存标准规定的贮存条件妥善保存。
药品的存放应按药品的性质、剂型,分门别类妥善保管。
注射药、内服药与外用药分柜存放。
不可和消毒药品、化学试剂混放;酸类和碱类、强氧化剂和还原剂分开存放;同名不同规格的药品及药名近似,容易混淆搞错的药品分开存放。
贮存的药品要按规定粘贴标签,标明名称、规格,剂量;内服药品贴蓝边标签,外用药品贴红边标签,若药品没有标签、标签不清、标签污染或脱落,应及时粘贴或更换。
三、病人自备药品管理护士遵医嘱收取和保存病人自带药品时,应评估药物在病人身边保存是否符合要求,胰岛素笔还应评估开封时间,护士严格查对床号、姓名、药物名称、效期、批号、性状,如药物发生沉淀、变色、过期、药品标签与瓶内药品不符、标签模糊或涂改者不能使用,原则上效期在一个月内的药品不接收,如病人坚持要用,应汇报医生,在黑板和药物上做好警示标识,专人每天检查并记录,失效前一天必须报废,防止过期。
四、毒、麻、精神药品依法贮存1.病房毒、麻药品只能供应住院患者按医嘱使用,其他人员不得私自取用、借用。
2.设专柜存放,毒麻药品保险柜双锁管理,并持续监控。
精神药品加锁管理,并按需保持一定基数,每班交接班时,必须交接点清,作好记录。
3.医师开医嘱及专用处方后,方可给该患者使用,使用后保留空安瓿。
4.建立毒、麻药使用登记本,注明患者姓名、床号、年龄,使用药品、剂量、使用日期、时间,护士正楷签名____。
5.如 PRN 医嘱患者需要使用时,仍需有医师所开的医嘱、专用处方,并保留空安瓿。
五、高危药品的存放规范在病区不得混合存放高浓度电解质制剂(包括氯化钾、磷化钾及超过 0.9的氯化钠等)、肌肉松弛剂与细胞毒等高危药品,必须单独存放有醒目的标志,并有使用剂量的限制,要求每日清点。
高浓度电解质、化疗药物等高危药品存放区域、标识和贮存的规定
高危险药品是指药理作用显著且迅速、易危害人体的药品。
为促进该药品的合理使用,减少不良反应,制订如下规定:
1、高危险药品应设置专门的存放区域/药架/药柜,不得与其他药品混合存放。
需要冷藏的应放在冷库的专用区域。
2、高危险药品存放区域/药架/药柜的醒目位置应有“高危药品”的标识牌,提醒药学人员注意。
该柜发药时须单独发放,并用专用药盒存放。
3、高危药品必须凭临床医师的处方、住院医师医嘱、调剂,药房在对外发放高危药品前应查对药品的名称、规格、数量与处方是否一致,发出药品时应使之与其他普通药品有效区分,并明确告知领药者该高危药品的名称、规格、用法用量、注意事项等必要信息。
4、高危险药品使用前要进行充分安全性论证,有确切适应症时才能使用。
5、高危险药品的领用、发放和调剂要实行双人复核,双人签字,高危药品注射液的高浓度溶液的稀释和临床使用应实行双人复核,确保准确无误。
6、药库、各药房及病区小药柜对高危药品应做到每周盘点,账目与实物数量一致。
对特殊高危药品实行严格的数量管理,做到每日清点帐物相符。
7、护理站要求严格控制高危药品的备用种类,临床确需立即要用的药品才列入备用目录。
护理站备用的高危药品药盒上应贴有“高危药品”的醒目标签,不得与其他药物混
合存放。
8、护士在使用高危药品过程中,必须提高警惕。
在给药时,药严格执行给药的5R原则,病人对、药品对、剂量对、给药时间对、给药途径对,确保准确给药。
9、加强高危险药品的效期管理,保持先进先出,保持安全有效。
10、定期和临床医护人员沟通,加强高危险药品的不良反应监测,并定期总结汇总,及时反馈给临床医护人员。
11、新引进高危险药品要经过充分论证,引进后要及时将药品信息告知临床,促进临床合理应用。
兴文县人民医院。