螺栓螺母尺寸、强度等级、扭矩对照表
- 格式:doc
- 大小:151.00 KB
- 文档页数:4
M6~M24螺钉或螺母的拧紧力矩(操作者参考)未注明拧紧力矩要求时,参考下表(普通螺栓拧紧力矩)未注明拧紧力矩要求时,参考下表(普通螺栓拧紧力矩)公制螺栓扭紧力矩 Q/STB 12.521.5-2000范围:本标准适用于机械性能10.9级,规格从M6-M39的螺栓的扭紧力矩,对于使用尼龙垫圈、密封垫圈、其它非金属垫圈★对于设计图纸有明确力矩要求的,应按图纸要求执行。
套管螺母紧固力矩 Q/STB B07833-1998材料 HPb63-3Y2直通式压注油杯 Q/STB B07020-1998(螺纹M6、M8*1、M10*1)紧固力矩:0.3-0.5Kg.m。
安全阀 Q/STB B07029-1998(螺纹R1/8)紧固力矩:2.9-4.9Nm。
通气塞 Q/STB B07030-1998 (螺纹R1/4)紧固力矩:2.94-5.88Nm。
螺塞 Q/STB B07040-1998(公称直径08-10螺距1.25,12-36螺距1.5)螺栓(排气) Q/STB B07060-1998(M12*1.5)紧固力矩:58.8-78.4N.m。
软管(锥形密封)Q/STB B07100-1998软管(锥形密封) Q/STB B07123-1998(接头部螺母拧紧力矩)螺母(球头式管接头用) Q/STB B07201-1998 拧紧力矩:N.m 材料:(Q235)管接头螺母 Q/STB B07202-1998拧紧力矩(Q235 / HPb 59-1)铰接螺栓 Q/STB B07206-1998拧紧力矩(Q235)球头式端直通接头 Q/STB B07211-1998 拧紧力矩(Q235 HPb 60-1 )表中拧紧力矩适用于钢制接头管接头 Q/STB B07212-1998紧固力矩(区分代号为5、7的件材料Q235)套管螺母 Q/STB B07221-1998拧紧力矩(材料Q235)管接头 Q/STB B07230-1998拧入紧固力矩(Q235)弯头(带座) Q/STB B07235-1998 、 B07236-1998 拧紧力矩喉箍 Q/STB B07281-1998拧紧力矩U形管夹与座 Q/STB B07283-1998螺母的紧固力矩(区分代号 2、3使用)管夹 Q/STB B07289-1998(有效紧固直径φ25-φ232) 紧固力矩:8.8±05Nm套管接头 Q/STB B07290-1998套管螺母 Q/STB B07833-1998软管(空调器用) Q/STB B09488-1998。
德国BAIER螺栓规格及扭矩对照表拜尔液压动力(武汉)股份有限公司按螺栓,螺母的尺寸及强度等级,确定扳手使用最大扭矩,在处理具体联接时,应确认工程的制造商的使用参数。
六角尺寸S(mm)螺纹尺寸D(mm)六角尺寸J(mm)17M10819M121022M141224M161427M181430M201732M221736M241941M271946M302250M332455M362760M3927(30)65M423270M45-75M483680M523685M564190M604695M6446100M6850105M7255110M7660115M8065120M8570130M9070(75)135M95-145M10085150M105-155M110-165M115-170M120-180M125-185M130-200M140-210M150-重要:下表列出的六角尺寸仅用于参考。
在特定系统中的特别尺寸应单独检查。
六角尺寸S(mm)螺纹尺寸D(mm)六角尺寸J(mm)11/16"5/8"1/2"11/4"3/4"5/8"17/16"7/8"3/4"15/8"1"3/4"113/16"11/8"7/8"2"11/4"7/8"23/16"13/8"1"23/8"11/2"1"29/16"15/8"-23/4"13/4"11/4"215/16"17/8"13/8"3"2"11/2"31/8"2"15/8"33/8"21/4"13/4"31/2"21/4"13/4"33/4"21/2"13/4"37/8"21/2"17/8"41/8"23/4"2"41/4"23/4"2"45/8"3"21/4"5"31/4"21/4"重载套筒必须符合:ISO2725,ISO1174,DIN3129DIN3121,ASME-B107.2/1995选择扳手时请务必注意拆松扭矩强度等级 4.8 6.88.810.912.9最小破断强度392Mpa588Mpa784Mpa941Mpa1176Mpa材质一般构造用钢机械构造用钢铬铝合金钢镍铬铝合金钢镍铬钼合金钢螺栓螺母对边扭矩值扭矩值扭矩值扭矩值扭矩值Nm Nm Nm Nm NmM14226998137165225M162498137206247353M1827127206284341480M2030176296402569480M2232225333539765911M24363144706869811176M2741441637102914721764M3046588882122519622352M33507351127147020602450M36559801470176424532940M396011761764215629433626M426515192352274438264606M457017642744313644155390M487522543430392055926664M528027444116470465738330M5685352851495978843710290M60904018597877421079113230M649549987448882012600-M68100568485261078015400-M72105646898001264218060-M761107350107801470021000-M801158143122501813025900-M851208820137202205031500-M9013010584161702450035000-M1001451372020090---M1101551636624990---M1201751989429890---1、以上是德国工业标准,表中扭矩为螺栓达到屈服极限的70%时所测定。
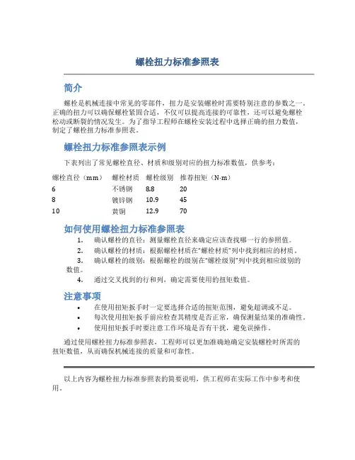
螺栓扭力标准参照表
简介
螺栓是机械连接中常见的零部件,扭力是安装螺栓时需要特别注意的参数之一。
正确的扭力可以确保螺栓紧固合适,不仅可以提高连接的可靠性,还可以避免螺栓松动或断裂的情况发生。
为了指导工程师在螺栓安装过程中选择正确的扭力数值,制定了螺栓扭力标准参照表。
螺栓扭力标准参照表示例
下表列出了常见螺栓直径、材质和级别对应的扭力标准数值,供参考:
螺栓直径(mm)螺栓材质螺栓级别推荐扭矩(N·m)
6 不锈钢8.8 20
8 镀锌钢10.9 45
10 黄铜12.9 70
如何使用螺栓扭力标准参照表
1.确认螺栓的直径:测量螺栓直径来确定应该查找哪一行的参照值。
2.确认螺栓的材质:根据螺栓材质在“螺栓材质”列中找到相应的材质。
3.确认螺栓的级别:根据螺栓的级别在“螺栓级别”列中找到相应级别的
数值。
4.通过交叉找到的行和列,确定需要使用的扭矩数值。
注意事项
•在使用扭矩扳手时一定要选择合适的扭矩范围,避免超调或不足。
•每次使用扭矩扳手前应检查其精度是否正常,确保测量结果的准确性。
•使用扭矩扳手时要注意工作环境是否有干扰,避免误操作。
通过使用螺栓扭力标准参照表,工程师可以更加准确地确定安装螺栓时所需的
扭矩数值,从而确保机械连接的质量和可靠性。
以上内容为螺栓扭力标准参照表的简要说明,供工程师在实际工作中参考和使用。
最全螺栓扭矩表螺栓、螺母扭矩推荐值强度等级 4.8 6.88.810.912.9最⼩破断强度392Mpa588Mpa784Mpa941Mpa1176Mpa 材质⼀般结构钢机械结构钢铬钼合⾦钢镍铬钼合⾦钢镍铬钼合⾦钢螺栓M螺母S 扭矩值扭矩值扭矩值扭矩值扭矩值mm mm KGM NM KGM NM KGM NM KGM NM KGM NM 14227691098141371716523225 1624109814137212062524736353 18271413721206292843534149480 20301817628296414025856969676 22322322534333555397876593911 24363231448470706861009811201176 27414544165637105102915014721801764 30466058890882125122520019622402352 3350757351151127150147021020602502450 36551009801501470180176425024533002940 396012011761801764220215630029433703626 426515515192402352280274439038264704606 457018017642802744320313645044155505390 487523022543503430400392057055926806664 528028027444204116480470467065738508330 56853603528530514961059788608437105010290 6090410401861059787907742110010791135013230 6495510499876074489008820 68100580568487085261100107807210566064681000980012901264276110750735011001078015001470080115830813412501225018501813085120900882014001372022502205090430108010584165016170250024500 1001451400137202050200901101551670163662550249901201752030198943050298901、以上是德国⼯业标准,表中扭矩值为螺栓达到屈服极限的70%时所测定。
德国BAIER螺栓规格及扭矩对照表拜尔液压动力(武汉)股份有限公司按螺栓,螺母的尺寸及强度等级,确定扳手使用最大扭矩,在处理具体联接时,应确认工程的制造商的使用参数。
六角尺寸S(mm)螺纹尺寸D(mm)六角尺寸J(mm)17M10819M121022M141224M161427M181430M201732M221736M241941M271946M302250M332455M362760M3927(30)65M423270M45-75M483680M523685M564190M604695M6446100M6850105M7255110M7660115M8065120M8570130M9070(75)135M95-145M10085150M105-155M110-165M115-170M120-180M125-185M130-200M140-210M150-重要:下表列出的六角尺寸仅用于参考。
在特定系统中的特别尺寸应单独检查。
六角尺寸S(mm)螺纹尺寸D(mm)六角尺寸J(mm)11/16"5/8"1/2"11/4"3/4"5/8"17/16"7/8"3/4"15/8"1"3/4"113/16"11/8"7/8"2"11/4"7/8"23/16"13/8"1"23/8"11/2"1"29/16"15/8"-23/4"13/4"11/4"215/16"17/8"13/8"3"2"11/2"31/8"2"15/8"33/8"21/4"13/4"31/2"21/4"13/4"33/4"21/2"13/4"37/8"21/2"17/8"41/8"23/4"2"41/4"23/4"2"45/8"3"21/4"5"31/4"21/4"重载套筒必须符合:ISO2725,ISO1174,DIN3129DIN3121,ASME-B107.2/1995选择扳手时请务必注意拆松扭矩强度等级 4.8 6.88.810.912.9最小破断强度392Mpa588Mpa784Mpa941Mpa1176Mpa材质一般构造用钢机械构造用钢铬铝合金钢镍铬铝合金钢镍铬钼合金钢螺栓螺母对边扭矩值扭矩值扭矩值扭矩值扭矩值Nm Nm Nm Nm NmM14226998137165225M162498137206247353M1827127206284341480M2030176296402569480M2232225333539765911M24363144706869811176M2741441637102914721764M3046588882122519622352M33507351127147020602450M36559801470176424532940M396011761764215629433626M426515192352274438264606M457017642744313644155390M487522543430392055926664M528027444116470465738330M5685352851495978843710290M60904018597877421079113230M649549987448882012600-M68100568485261078015400-M72105646898001264218060-M761107350107801470021000-M801158143122501813025900-M851208820137202205031500-M9013010584161702450035000-M1001451372020090---M1101551636624990---M1201751989429890---1、以上是德国工业标准,表中扭矩为螺栓达到屈服极限的70%时所测定。
螺栓规格及扭矩对照表添加时间:[2009-7-25] 点击数:1939按螺栓,螺母的尺寸及强度等级,确定扳手使用最大扭矩,在处理具体联接时,应确认工程的制造商的使用参数。
六角尺寸S(mm)螺纹尺寸D(mm)六角尺寸J(mm)17M108 19M1210 22M1412 24M1614 27M1814重要:下表列出的六角尺寸仅用于参考。
在特定系统中的特别尺寸应单独检查。
六角尺寸S(mm)螺纹尺寸D(mm)六角尺寸J(mm)1 1/16"5/8"1/2"1 1/4"3/4"5/8"1 7/16"7/8"3/4"1 5/8"1"3/4"113/16"1 1/8"7/8"强度等级 4.8 6.88.810.912.9最小破断强度392Mpa588Mpa784Mpa941Mpa1176Mpa材质一般构造用钢机械构造用钢铬铝合金钢镍铬铝合金钢镍铬钼合金钢螺栓螺母对边扭矩值扭矩值扭矩值扭矩值扭矩值Nm Nm Nm Nm NmM14226998137165225M162498137206247353M1827127206284341480M2030176296402569480M2232225333539765911M24363144706869811176M2741441637102914721764M3046588882122519622352M33507351127147020602450M3655980147017642453294030M201732M221736M241941M271946M302250M332455M362760M3927(30)65M423270M45-75M483680M523685M564190M604695M6446100M6850105M7255110M7660115M8065120M8570130M9070(75)135M95-145M10085150M105-2" 1 1/4"7/8"2 3/16" 1 3/8"1"2 3/8" 1 1/2"1"2 9/16" 1 5/8"-2 3/4" 1 3/4" 1 1/4"215/16"1 7/8" 1 3/8"3"2" 1 1/2"3 1/8"2" 1 5/8"3 3/8" 2 1/4" 1 3/4"3 1/2" 2 1/4" 1 3/4"3 3/4" 2 1/2" 1 3/4"3 7/8" 2 1/2" 1 7/8"4 1/8" 2 3/4"2"4 1/4" 2 3/4"2"4 5/8"3" 2 1/4"5" 3 1/4" 2 1/4"重载套筒必须符合:ISO2725,ISO1174,DIN3129DIN3121,ASME-B107.2/1995M396011761764215629433626M426515192352274438264606M457017642744313644155390M487522543430392055926664M528027444116470465738330M5685352851495978843710290M60904018597877421079113230M649549987448882012600-M68100568485261078015400-M72105646898001264218060-M761107350107801470021000-M801158143122501813025900-M851208820137202205031500-M9013010584161702450035000-M1001451372020090---M1101551636624990---M1201751989429890---1、以上是德国工业标准,表中扭矩为螺栓达到屈服极限的70%时所测定。
螺栓规格及扭矩对照表添加时间:[2009-7-25] 点击数:1939按螺栓,螺母的尺寸及强度等级,确定扳手使用最大扭矩,在处理具体联接时,应确认工程的制造商的使用参数。
六角尺寸S(mm)螺纹尺寸D(mm)六角尺寸J(mm)17M108 19M1210 22M1412 24M1614 27M1814重要:下表列出的六角尺寸仅用于参考。
在特定系统中的特别尺寸应单独检查。
六角尺寸S(mm)螺纹尺寸D(mm)六角尺寸J(mm)1 1/16"5/8"1/2"1 1/4"3/4"5/8"1 7/16"7/8"3/4"1 5/8"1"3/4"113/16"1 1/8"7/8"强度等级 4.8 6.88.810.912.9最小破断强度392Mpa588Mpa784Mpa941Mpa1176Mpa材质一般构造用钢机械构造用钢铬铝合金钢镍铬铝合金钢镍铬钼合金钢螺栓螺母对边扭矩值扭矩值扭矩值扭矩值扭矩值Nm Nm Nm Nm NmM14226998137165225M162498137206247353M1827127206284341480M2030176296402569480M2232225333539765911M24363144706869811176M2741441637102914721764M3046588882122519622352M33507351127147020602450M3655980147017642453294030M201732M221736M241941M271946M302250M332455M362760M3927(30)65M423270M45-75M483680M523685M564190M604695M6446100M6850105M7255110M7660115M8065120M8570130M9070(75)135M95-145M10085150M105-2" 1 1/4"7/8"2 3/16" 1 3/8"1"2 3/8" 1 1/2"1"2 9/16" 1 5/8"-2 3/4" 1 3/4" 1 1/4"215/16"1 7/8" 1 3/8"3"2" 1 1/2"3 1/8"2" 1 5/8"3 3/8" 2 1/4" 1 3/4"3 1/2" 2 1/4" 1 3/4"3 3/4" 2 1/2" 1 3/4"3 7/8" 2 1/2" 1 7/8"4 1/8" 2 3/4"2"4 1/4" 2 3/4"2"4 5/8"3" 2 1/4"5" 3 1/4" 2 1/4"重载套筒必须符合:ISO2725,ISO1174,DIN3129DIN3121,ASME-B107.2/1995M396011761764215629433626M426515192352274438264606M457017642744313644155390M487522543430392055926664M528027444116470465738330M5685352851495978843710290M60904018597877421079113230M649549987448882012600-M68100568485261078015400-M72105646898001264218060-M761107350107801470021000-M801158143122501813025900-M851208820137202205031500-M9013010584161702450035000-M1001451372020090---M1101551636624990---M1201751989429890---1、以上是德国工业标准,表中扭矩为螺栓达到屈服极限的70%时所测定。
标准螺纹、螺栓、螺母拧紧扭矩表每一种螺丝的扭紧用的力道大小,也就是扭矩都有不同的国家标准。
而扭螺丝,则会用到一项工具,那就是扳手(好吧,大家都知道),常见的扳手主要有:呆扳手、活动扳手、两用扳手、梅花扳手、内六角扳手、套筒扳手、力矩扳手等......扭螺丝很平常,但螺丝紧固的质量好坏,则很有可能会影响到设备的安全运行。
螺栓扭矩国家标准(kg/m)螺栓直径尺寸日本标准德国标准M6 10 1.2M8 13 2.5 2.4M10 17 5.5 4.6M12 19 9 8M14 22 14M16 24 23.5 19.9M18 27 32M20 30 47 38.8M22 32 66.5M24 36 82.5 67M27 41 120 98.3M30 46 155 134M33 50 200M36 55 250 233M39 60 300 303M42 65 373M48 75 561M52 725M56 85 907M56X4 957M64 95 1360M64X4 1450M72 105 2090M76X4 2460M80 115 2870M90 130 4110M100 145 5670下表螺栓扭矩表是德国工业标准,螺栓扭矩表中扭矩为螺栓达到屈服极限的70%时所测定。
强度等级 4.8 6.88.810.912.9最小破断强度392Mpa588Mpa784Mpa941Mpa1176Mpa材质一般构造用钢机械构造用钢铬铝合金钢镍铬铝合金钢镍铬钼合金钢螺栓螺母对扭矩值扭矩值扭矩值扭矩值扭矩值Nm Nm Nm Nm Nm边M14226998137165225M162498137206247353M1827127206284341480M2030176296402569480M2232225333539765911M24363144706869811176M2741441637102914721764M3046588882122519622352M33507351127147020602450M36559801470176424532940M396011761764215629433626M426515192352274438264606M457017642744313644155390M487522543430392055926664M528027444116470465738330M5685352851495978843710290M60904018597877421079113230M649549987448882012600-M68100568485261078015400-M72105646898001264218060-M761107350107801470021000-M801158143122501813025900-M851208820137202205031500-M9013010584161702450035000-M1001451372020090---M1101551636624990---M1201751989429890---例如:M48,8.8级螺栓,则锁紧力矩为:注:建议锁紧力矩值为:表中数值×(70-80)% 3920×80%=3136Nm 拆松力矩为锁紧力矩的1.5-2.5倍。
螺母标准扭矩及预紧力速查表
这份文档旨在提供螺母标准扭矩及预紧力的速查表,以帮助您确定正确的扭矩数值和预紧力值。
螺母标准扭矩
以下是一些常见螺母标准扭矩数值的速查表:
请注意,以上速查表中的数值仅供参考,具体扭矩数值可能受到特定应用和材料等因素影响,建议在使用时参考相关标准和厂商建议。
预紧力计算
下面是一个简单的预紧力计算公式:
预紧力 (N) = 螺母标准扭矩 (Nm) / 螺杆施力臂 (mm)
根据您使用的螺纹尺寸和螺杆长度,以及上述螺母标准扭矩速查表中的数值,可以计算出相应的预紧力。
如何使用速查表和计算预紧力
1. 确定您使用的螺纹尺寸 (直径 x 螺距);
2. 在螺母标准扭矩速查表中找到相应的标准扭矩数值;
3. 根据螺纹尺寸和扭矩数值计算出螺杆施力臂长度;
4. 使用预紧力计算公式计算出预紧力值。
请记住,以上只是简单的参考信息,在实际使用过程中应根据具体需求和情况进行进一步验证和调整。
欢迎使用螺母标准扭矩及预紧力速查表!如有任何问题或需要进一步帮助,请随时向我们咨询。
References。
最全螺栓扭矩表螺栓、螺母扭矩推荐值强度等级 4.8 6.88.810.912.9最⼩破断强度392Mpa588Mpa784Mpa941Mpa1176Mpa 材质⼀般结构钢机械结构钢铬钼合⾦钢镍铬钼合⾦钢镍铬钼合⾦钢螺栓M螺母S 扭矩值扭矩值扭矩值扭矩值扭矩值mm mm KGM NM KGM NM KGM NM KGM NM KGM NM 14227691098141371716523225 1624109814137212062524736353 18271413721206292843534149480 20301817628296414025856969676 22322322534333555397876593911 24363231448470706861009811201176 27414544165637105102915014721801764 30466058890882125122520019622402352 3350757351151127150147021020602502450 36551009801501470180176425024533002940 396012011761801764220215630029433703626 426515515192402352280274439038264704606 457018017642802744320313645044155505390 487523022543503430400392057055926806664 528028027444204116480470467065738508330 56853603528530514961059788608437105010290 6090410401861059787907742110010791135013230 6495510499876074489008820 68100580568487085261100107807210566064681000980012901264276110750735011001078015001470080115830813412501225018501813085120900882014001372022502205090430108010584165016170250024500 1001451400137202050200901101551670163662550249901201752030198943050298901、以上是德国⼯业标准,表中扭矩值为螺栓达到屈服极限的70%时所测定。