GDRS-403绝缘油酸值测定仪(沸腾乙醇抽出试样中的酸性成分)
- 格式:doc
- 大小:201.50 KB
- 文档页数:5
电力设备预防性试验规程Preventive test code for electric power equipmentDL/T596—1996中华人民共和国电力行业标准DL/T596—1996电力设备预防性试验规程Preventive test code forelectric power equipment中华人民共和国电力工业部1996-09-25批准1997-01-01实施前言预防性试验是电力设备运行和维护工作中的一个重要环节,是保证电力系统安全运行的有效手段之一。
预防性试验规程是电力系统绝缘监督工作的主要依据,在我国已有40年的使用经验。
1985年由原水利电力部颁发的《电气设备预防性试验规程》,适用于330kV及以下的设备,该规程在生产中发挥了重要作用,并积累了丰富的经验。
随着电力生产规模的扩大和技术水平的提高,电力设备品种、参数和技术性能有较大的发展,需要对1985年颁布的规程进行补充和修改。
1991年电力工业部组织有关人员在广泛征求意见的基础上,对该规程进行了修订,同时把电压等级扩大到500kV,并更名为《电力设备预防性试验规程》。
本标准从1997年1月1日起实施。
本标准从生效之日起代替1985年原水利电力部颁发的《电气设备预防性试验规程》,凡其它规程、规定涉及电力设备预防性试验的项目、内容、要求等与本规程有抵触的,以本标准为准。
本标准的附录A、附录B是标准的附录。
本标准的附录C、附录D、附录E、附录F、附录G是提示的附录。
本标准由中华人民共和国电力工业部安全监察及生产协调司和国家电力调度通信中心提出。
本标准起草单位:电力工业部电力科学研究院、电力工业部武汉高压研究所、电力工业部西安热工研究院、华北电力科学研究院、西北电力试验研究院、华中电力试验研究所、东北电力科学研究院、华东电力试验研究院等。
本标准主要起草人:王乃庆、王火昆明、冯复生、凌愍、陈英、曹荣江、白健群、樊力、盛国钊、孙桂兰、孟玉婵、周慧娟等。
水中油的测定2.5.1 方法一红外光度法(GB12152—89)1)主要内容与适用范围本标准适用于锅炉用水及冷却水分析。
油含量0.1~100mg/L。
2)引用标准:GB6903锅炉用水和冷却水分析方法通则。
3)方法概要矿物油的甲基、次甲基在3.14um波长处有明显的吸收,在一定浓度范围内其吸收值与油含量成正比。
本法以四氯化碳萃取水样中油,然后用红外光度法进行定量测定。
通常情况下,本法则定火电厂锅炉给水、生产返回水不存在干扰,测定循环冷却水时,有机磷类在一般使用剂量下亦不干扰测定。
测定所用标准油可有如下两种选择:a.以正十六烷和异辛烷等体积混合物作为标准“油”,称之为标准混合物。
这时测定结果应当乘以校正因子1.4。
b.以从生产返回水或循环冷却水中萃取出来的油或组成上与被测定油相近的矿物油作为标准油。
4)试剂4.1)四氯化碳,AR4.2)无水硫酸钠,AR4.3)硫酸(1+1)4.4)正十六烷,AR4.5)异辛烷,AR4.6)标准油,萃取或矿物油5)仪器5.1)红外分光光度计或红外油份测定仪,1cm,5cm吸收池。
5.2)分液漏斗,1000mL。
5.3)容量瓶,100mL。
6)分析步骤6.1)标准溶液的配制。
6.1.1)标准混合物:用移液管吸取15mL正十六烷和15mL异辛烷置入同一具塞三角瓶中,混合后塞紧备用。
6.1.2)标准溶液A:取约20mL四氯化碳于100mL容量瓶中,塞上塞子,称量。
取1mL标准混合物迅速加入该瓶中,塞上塞子,重新称量(均称准至0.2mg)。
两次称量之差即为标准混合物的质量。
加四氯化碳至刻度。
计算此标准混合物的准确浓度(mg/L)。
该浓度值约为730mg/L,乘以校正因子1.4,折合为标准油浓度约为1022mg/L。
6.1.3)标准溶液B:取4mL标准溶液A,于100mL容量瓶中,用四氯化碳稀释至刻度,计算其准确浓度。
此溶液浓度折合为标准油浓度约为41mg/100mL.6.1.4)标准溶液C:取3mL标准溶液A,于100mL容量瓶中,用四氯化碳稀释至刻度,计算其准确浓度。
电力设备预防性试验规程Preventive test code for electric power equipmentDL/T596—1996中华人民共和国电力行业标准DL/T596—1996电力设备预防性试验规程Preventive test code forelectric power equipment中华人民共和国电力工业部1996-09-25批准1997-01-01实施前言预防性试验是电力设备运行和维护工作中的一个重要环节,是保证电力系统安全运行的有效手段之一。
预防性试验规程是电力系统绝缘监督工作的主要依据,在我国已有40年的使用经验。
1985年由原水利电力部颁发的《电气设备预防性试验规程》,适用于330kV及以下的设备,该规程在生产中发挥了重要作用,并积累了丰富的经验。
随着电力生产规模的扩大和技术水平的提高,电力设备品种、参数和技术性能有较大的发展,需要对1985年颁布的规程进行补充和修改。
1991年电力工业部组织有关人员在广泛征求意见的基础上,对该规程进行了修订,同时把电压等级扩大到500kV,并更名为《电力设备预防性试验规程》。
本标准从1997年1月1日起实施。
本标准从生效之日起代替1985年原水利电力部颁发的《电气设备预防性试验规程》,凡其它规程、规定涉及电力设备预防性试验的项目、内容、要求等与本规程有抵触的,以本标准为准。
本标准的附录A、附录B是标准的附录。
本标准的附录C、附录D、附录E、附录F、附录G是提示的附录。
本标准由中华人民共和国电力工业部安全监察及生产协调司和国家电力调度通信中心提出。
本标准起草单位:电力工业部电力科学研究院、电力工业部武汉高压研究所、电力工业部西安热工研究院、华北电力科学研究院、西北电力试验研究院、华中电力试验研究所、东北电力科学研究院、华东电力试验研究院等。
本标准主要起草人:王乃庆、王火昆明、冯复生、凌愍、陈英、曹荣江、白健群、樊力、盛国钊、孙桂兰、孟玉婵、周慧娟等。
电气设备预防性试验标准————————————————————————————————作者:————————————————————————————————日期:电力设备预防性试验规程Preventive test code for electric power equipmentDL/T596—1996中华人民共和国电力行业标准DL/T596—1996电力设备预防性试验规程Preventive test code forelectric power equipment中华人民共和国电力工业部1996-09-25批准1997-01-01实施前言预防性试验是电力设备运行和维护工作中的一个重要环节,是保证电力系统安全运行的有效手段之一。
预防性试验规程是电力系统绝缘监督工作的主要依据,在我国已有40年的使用经验。
1985年由原水利电力部颁发的《电气设备预防性试验规程》,适用于330kV及以下的设备,该规程在生产中发挥了重要作用,并积累了丰富的经验。
随着电力生产规模的扩大和技术水平的提高,电力设备品种、参数和技术性能有较大的发展,需要对1985年颁布的规程进行补充和修改。
1991年电力工业部组织有关人员在广泛征求意见的基础上,对该规程进行了修订,同时把电压等级扩大到500kV,并更名为《电力设备预防性试验规程》。
本标准从1997年1月1日起实施。
本标准从生效之日起代替1985年原水利电力部颁发的《电气设备预防性试验规程》,凡其它规程、规定涉及电力设备预防性试验的项目、内容、要求等与本规程有抵触的,以本标准为准。
本标准的附录A、附录B是标准的附录。
本标准的附录C、附录D、附录E、附录F、附录G是提示的附录。
本标准由中华人民共和国电力工业部安全监察及生产协调司和国家电力调度通信中心提出。
本标准起草单位:电力工业部电力科学研究院、电力工业部武汉高压研究所、电力工业部西安热工研究院、华北电力科学研究院、西北电力试验研究院、华中电力试验研究所、东北电力科学研究院、华东电力试验研究院等。
电力设备预防性试验规程Preventive test code for electric power equipmentDL/T596—1996中华人民共和国电力工业部1996—09-25批准1997-01-01实施前言预防性试验是电力设备运行和维护工作中的一个重要环节,是保证电力系统安全运行的有效手段之一.预防性试验规程是电力系统绝缘监督工作的主要依据,在我国已有40年的使用经验。
1985年由原水利电力部颁发的《电气设备预防性试验规程》,适用于330kV及以下的设备,该规程在生产中发挥了重要作用,并积累了丰富的经验.随着电力生产规模的扩大和技术水平的提高,电力设备品种、参数和技术性能有较大的发展,需要对1985年颁布的规程进行补充和修改.1991年电力工业部组织有关人员在广泛征求意见的基础上,对该规程进行了修订,同时把电压等级扩大到500kV,并更名为《电力设备预防性试验规程》。
本标准从1997年1月1日起实施。
本标准从生效之日起代替1985年原水利电力部颁发的《电气设备预防性试验规程》,凡其它规程、规定涉及电力设备预防性试验的项目、内容、要求等与本规程有抵触的,以本标准为准.本标准的附录A、附录B是标准的附录。
本标准的附录C、附录D、附录E、附录F、附录G是提示的附录。
本标准由中华人民共和国电力工业部安全监察及生产协调司和国家电力调度通信中心提出。
本标准起草单位:电力工业部电力科学研究院、电力工业部武汉高压研究所、电力工业部西安热工研究院、华北电力科学研究院、西北电力试验研究院、华中电力试验研究所、东北电力科学研究院、华东电力试验研究院等.本标准主要起草人:王乃庆、王焜明、冯复生、凌愍、陈英、曹荣江、白健群、樊力、盛国钊、孙桂兰、孟玉婵、周慧娟等.1范围本标准规定了各种电力设备预防性试验的项目、周期和要求,用以判断设备是否符合运行条件,预防设备损坏,保证安全运行.本标准适用于500kV及以下的交流电力设备.本标准不适用于高压直流输电设备、矿用及其它特殊条件下使用的电力设备,也不适用于电力系统的继电保护装置、自动装置、测量装置等电气设备和安全用具.从国外进口的设备应以该设备的产品标准为基础,参照本标准执行.2引用标准下列标准所包含的条文,通过在本标准中引用而构成为本标准的条文。
成品检验工业甲醇指标一、密度的测定1.方法提要在规定温度范围内测定甲醇密度(单位体积内所含甲醇的质量,其单位g/cm3)由视密度换算200C时的密度。
2.仪器密度计:0.700-0.800g/cm3,分刻度0.001g/cm3,经校正过。
温度计:0-1000C水银温度计,分刻度0.50C量筒:容量200-250mL3.测定步骤取适量甲醇试样置于清洁、干燥量筒内,调节试样温度在15-35℃范围内,准确至0—2℃,将干净的密度计慢慢地放入,使其下端距离量筒底部20mm以上,待其稳定后,记录试样温度。
按甲醇试样液面水平线与密度计管颈相交处读取视密度,读数时须注意密度计不应与量筒壁接触,视线与液面成水平线。
4.分析结果的计算200C时的密度ρ20(g/cm3)按下计算:ρ20=ρt+0.00093(t-20)式中:ρt-甲醇试样在t ℃时的视密度,g/cm3;t-测定时甲醇试样的温度,0C;0.00093-甲醇在15-350C范围内温度变化10C时的温度密度校正值。
5.允许差两次平行测定结果的差值不大于0.0005g/cm3,取两次平行测定的算术平均值为测定结果。
.二.PH 值的测定适用范围1.1 本方法适用于净化装置废热锅炉排液和甲醇溶液的PH测定.1方法概述2.1 本方法引用GB1576—2001。
2.2 当氢离子选择电极PH电极与甘汞参比电极同时侵入溶液后,即组成电池对,其中PH电极的电位随溶液中氢离子的活度而变化。
用仪态高阻抗输入的毫伏计测量,即可获得同水溶液中氢离子活度相对应的电极电位以PH表示即 PH == -lgαH+PH电极的电位与被测溶液中氢离子活度的关系符合能斯特公式,RT即E=E0+2.306―――lgαH+nFaH+可得:0.0581g-------=△EVα’H+0.058(PH-PH’)= △EVPH=PH’+△E/0.058式中: E--- PH电极所产生的电位,VE0 --- 当氢离子活度为1时,PH电极所产生的电位,VR-- 气体常数T—绝对温度,Kn-- 被测离子的电荷价数F—法拉第常数αH+-- 水溶液中氢离子活度,mol/Lα’H+---定位溶液的氢离子活度,mol/LPH’--- -lgα’H+△E--- 被测溶液与定位溶液的氢离子浓度相对应的电极电位差值.因此,在20℃时,当PH- PH’=1时, △E=58mV.2、仪器和设备2.1HS-3C酸度计2.2PH玻璃电极2.3饱和甘汞电极3、试剂和材料3.1标准缓冲液:磷苯二甲酸氢钾、中性磷酸盐、硼砂3.2塑料杯4、操作步骤电极准备新电极或长时间干燥保存的电极在使用前应将电极在蒸馏水中侵泡过夜,使其不对称电位趋于稳定。
电力设备预防性试验规程Preventive test code for electric power equipmentDL/T 596—1996中华人民国电力行业标准DL/T 596—1996电力设备预防性试验规程Preventive test code forelectric power equipment中华人民国电力工业部 1996-09-25批准 1997-01-01实施前言预防性试验是电力设备运行和维护工作中的一个重要环节,是保证电力系统安全运行的有效手段之一。
预防性试验规程是电力系统绝缘监督工作的主要依据,在我国已有40年的使用经验。
1985年由原水利电力部颁发的《电气设备预防性试验规程》,适用于330kV及以下的设备,该规程在生产中发挥了重要作用,并积累了丰富的经验。
随着电力生产规模的扩大和技术水平的提高,电力设备品种、参数和技术性能有较大的发展,需要对1985年颁布的规程进行补充和修改。
1991年电力工业部组织有关人员在广泛征求意见的基础上,对该规程进行了修订,同时把电压等级扩大到500kV,并更名为《电力设备预防性试验规程》。
本标准从1997年1月1日起实施。
本标准从生效之日起代替1985年原水利电力部颁发的《电气设备预防性试验规程》,凡其它规程、规定涉及电力设备预防性试验的项目、容、要求等与本规程有抵触的,以本标准为准。
本标准的附录A、附录B是标准的附录。
本标准的附录C、附录D、附录E、附录F、附录G是提示的附录。
本标准由中华人民国电力工业部安全监察及生产协调司和国家电力调度通信中心提出。
本标准起草单位:电力工业部电力科学研究院、电力工业部高压研究所、电力工业部热工研究院、华北电力科学研究院、西北电力试验研究院、华中电力试验研究所、东北电力科学研究院、华东电力试验研究院等。
本标准主要起草人:王乃庆、王火、复生、凌愍、英、荣江、白健群、樊力、盛国钊、桂兰、孟玉婵、周慧娟等。
1 围本标准规定了各种电力设备预防性试验的项目、周期和要求,用以判断设备是否符合运行条件,预防设备损坏,保证安全运行。
Q/GDW07 国网冀北电力有限公司企业标准Q/GDW07 001-2013-10501代替 Q/GDW07 001-2012-10501电力设备交接和检修后试验规程2013-12-31发布2013-12-31实施目次前言........................................................................ 1范围...................................................................... 2规范性引用文件.. (1)3术语、定义和符号.......................................................... 4总则...................................................................... 5电力变压器及电抗器........................................................ 6互感器.................................................................... 7开关设备.................................................................. 8套管...................................................................... 9支柱绝缘子、悬式绝缘子、复合绝缘子、RTV涂料.............................. 10电力电缆线路............................................................. 11电容器................................................................... 12绝缘油和六氟化硫气体 (33)13避雷器................................................................... 14母线..................................................................... 15二次回路.................................................................16 1kV及以下的配电装置和馈电线路............................................17 1kV以上的架空电力线路.................................................... 18接地装置................................................................. 19串联补偿装置............................................................. 附录A(规范性附录)电力变压器的交流试验电压........................... 附录B(规范性附录)油浸电力变压器绕组直流泄漏电流参考值............... 附录C(规范性附录)分接开关的试验项目开展要求和标准................... 附录D(规范性附录)高压电气设备的工频耐压试验电压标准................. 附录E(资料性附录)气体绝缘金属封闭开关设备老练试验方法............... 附录F(资料性附录)断路器回路电阻厂家标准............................. 附录G(资料性附录)绝缘子的交流耐压试验电压标准....................... 附录H(规范性附录)复合绝缘子和RTV涂料憎水性测量方法及判断准则.... 附录I(资料性附录)橡塑电缆内衬层和外护套被破坏进水确定方法........... 附录J(资料性附录)橡塑电缆附件中金属层的接地方法. (59)附录K(资料性附录)接触电位差和跨步电位差的计算.......................附录L(资料性附录)污秽等级与等值盐密/灰密的关系....................... 附录M(资料性附录)绝缘子表面灰密测量与计算方法....................... 编制说明....................................................................前言Q/GDW07 001-2013-10501《电力设备交接和检修后试验规程》根据最新的国家标准、行业标准、反事故技术措施以及冀北电网的具体情况,修订并明确了最新技术要求。
(电力行业)电力设备交接和预防性试验规程(试行)目次目次 (I)前言 ................................................................................................................................................................... I I1 范围 (1)2 规范性引用文件 (1)3 定义、符号 (2)4 总则 (3)5 电力变压器及电抗器 (4)6 互感器 (18)7 开关设备 (28)8 套管 (45)9 支柱绝缘子和悬式绝缘子 (47)10 电力电缆线路 (49)11 电容器 (55)12 变压器油和六氟化硫气体 (61)13 避雷器 (68)14 母线 (71)15二次回路 (72)16 1kV及以下的配电装置和电力布线 (73)17 1kV以上的架空电力线路 (73)18接地装置 (74)19 电除尘器 (77)20 旋转电机 (79)21 带电设备红外检测 (92)附录 A (95)附录 B (96)附录 C (97)附录 D (98)附录 E (99)附录 F (101)附录G (102)附录H (103)附录I (104)附录J (105)附录K (109)附录L (110)附录M (111)附录N (115)前言《电力设备的交接和预防性试验规程》(试行)分两部分:修订说明(Q/FJG10029.1-2004)与标准主体部分(Q/FJG10029.2-2004)。
电力设备的交接和预防性试验是安装、运行和维护工作中的重要环节,是保证电力系统安全运行的有效手段之一。
交接和预防性试验规程是电力系统绝缘监督工作的主要依据,1999年原福建省电力工业局制定颁发了《福建省电网电力设备交接及预防性试验规程实施细则》,多年来对电力生产起到了重要的作用,并积累了丰富的经验。
GB 13454-1992 GB 12672-1990 GB 8655-1988 GB 1404-1995 GB 15592-1995 GB 12671-1990 GB 12670-1990 GB 15593-1995 HG/T 3314-1999 HG/T 3315-1999 HG/T 3604-1999 HG/T 3605-1999 HG/T 2001-1991 HG/T 2002-1991 HG/T 2106-1991 HG/T 2107-1991 HG/T 2232-1991 HG/T 2235-1991 HG/T 2350-1992 HG/T 2364-1992 HG/T 2365-1992 HG/T 2361-1992 HG/T 2362-1992 HG/T 2704-2002 HG/T 2705-1995 HG/T 2706-1995 HG/T 2707-1995 HG/T 2708-1995 HG/T 2709-1995 HG/T 2710-1995 HG/T 2711-1995 HG/T 2712-1995 HG/T 2899-1997 HG/T 2900-1997 HG/T 2901-1997HG/T 2903-1997 HG/T 2904-1997 HG/T 2905-1997 HG/T 3021-1999 HG/T 3028-1999 HG/T 3029-1999 HG/T 3032-1999 GB/T 9341-2000 GB/T 9342-1988 GB 9343-1988GB/T 9349-2002 GB/T 9350-2003 GB/T 10723-2002 GB/T 12000-2003 GB/T 12004.4-2003 GB/T 12598-2001 GB 11115-1989GB 11116-1989GB/T 13453.1-1992 GB/T 13453.2-1992 GB/T 13453.3-1992 GB/T 13455-1992 GB/T 13525-1992 GB/T 13937-1992 GB/T 13940-1992 GB/T 14153-1993 GB/T 14189-1993 GB/T 14190-1993 GB/T 14483-1993 GB/T 14484-1993 GB/T 14485-1993 GB/T 14486-1993 GB/T 14572-1993 GB/T 14590-1993 GB/T 14694-1993 GB/T 15047-1994 GB/T 15182-1994 GB/T 15585-1995 GB/T 15595-1995 GB/T 15596-1995 GB/T 15598-1995GB/T 16420-1996 GB/T 16421-1996 GB/T 16422.1-1996 GB/T 16422.2-1999 GB/T 16422.3-1997 GB/T 16422.4-1996 GB/T 16579-1996 GB/T 16580-1996 GB/T 16582-1996 GB/T 16613-1996 GB/T 17037.1-1997 GB/T 17037.3-2003 GB/T 17037.4-2003 GB/T 17391-1998 GB/T 14519-1993 GB/T 14520-1993 GB/T 13657-1992 GB/T 13659-1992 GB/T 13660-1992 GB/T 18964.2-2003 GB/T 19275-2003 GB/T 19276.1-2003 GB/T 19276.2-2003 GB/T 19277-2003 GB/T 19466.1-2004 GB/T 19466.2-2004 GB/T 19466.3-2004 GB/T 19467.1-2004 GB/T 19467.2-2004 GB 17931-2003GB 1033-1986GB/T 1034-1998 GB/T 1035-1970 GB/T 1036-1989 GB/T 1039-1992 GB/T 1041-1992 GB/T 1632-1993 GB/T 1633-2000 GB/T 1634.1-2004 GB/T 1634.2-2004 GB/T 1634.3-2004GB 1841-1980GB/T 1842-1999GB/T 1843-1996GB/T 1845.1-1999 GB/T 2035-1996GB/T 2406-1993GB/T 2407-1980GB/T 2408-1996GB/T 2409-1980GB 2410-1980GB 2411-1980(1989) GB 2412-1980(1989) GB/T 2546-1988GB/T 2546.2-2003 GB/T 2547-1981GB/T 2571-1995GB 2895-1982GB 2913-1982GB/T 2914-1999GB/T 2915-1999GB/T 2916-1997GB/T 2917.1-2002 GB/T 3398-1982GB/T 3399-1982GB/T 3400-2002GB/T 3401-1999GB/T 3402-1994GB/T 3403-1982GB/T 3681-2000GB/T 3682-2000GB 3960-1983GB/T 4608-1984GB/T 4610-1984GB 4612-1984GB/T 4613-1984GB/T 4615-1984GB/T 4616-1984GB/T 4617-1984GB/T 4618-1984GB/T 4726-1984GB/T 4850-2002GB/T 5471-1985 GB/T 5472-1985 GB/T 5473-1985 GB/T 5474-1985 GB/T 5475-1985 GB/T 5476-1996 GB/T 5478-1985 GB/T 5757-1986 GB/T 5758-2001 GB/T 5759-2000 GB/T 5760-2000 GB/T 5761-1993 GB/T 6594.1-1998 GB/T 6594.2-2003 GB/T 6598-1986 GB/T 6599-1986 GB/T 7139-2002 GB/T 7141-1992 GB/T 7142-2002 GB/T 7193.1-1987 GB/T 7193.2-1987 GB 7193.3-1987 GB/T 7193.4-1987 GB/T 7193.5-1987 GB/T 7193.6-1987 GB/T 7193.7-1992 GB/T 7194-1987 GB/T 8324-1987 GB 8807-1988GB 8808-1988GB/T 8810-1988 GB 8811-1988GB/T 8812-1988 GB/T 8813-1988 SH/T 1591-1994 QB/T 2591-2003 QB/T 1868-2004 QB/T 2665-2004 QB/T 2666-2004 SH/T 1750-2005 HG/T 3791-2005GB/T 4611-1993GB 6595-1986GB 8144-1987GB 8325-1987GB 8330-1987GB 8331-1987GB 8661-1988GB 9345-1988GB 9347-1988GB 9348-1988GB 9352-1988GB/T 9638-1988GB/T 11546-1989 GB/T 11547-1989 GB 11548-1989GB/T 11991-1989 GB 11992-1989GB 11997-1989GB 11998-1989GB/T 12001.1-1989 GB/T 12001.2-1989 GB/T 12001.3-1989 GB/T 12004.1-1989 GB/T 12004.2-1996 GB/T 12004.3-1989 GB/T 12004.5-1992 GB 12005.1-1989 GB/T 12005.2-1989 GB/T 12005.3-1989 GB/T 12005.4-1989 GB 12005.5-1989 GB/T 12005.6-1989 GB/T 12005.7-1989 GB/T 12005.8-1989 GB/T 12005.9-1992 GB/T 12005.10-1992 GB/T 12006.1-1989 GB/T 12006.2-1989 GB/T 12006.3-1989 GB/T 12006.4-1989 GB 12007.1-1989GB/T 12007.2-1989 GB/T 12007.3-1989 GB 12007.7-1989 GB 12008.1-1989 GB/T 12008.2-1989 GB 12008.3-1989 GB 12008.4-1989 GB 12008.5-1989 GB 12008.6-1989 GB/T 12008.7-1992 GB/T 12008.8-1992 GB/T 12009.1-1989 GB/T 12009.2-1989 GB/T 12009.3-1989 GB/T 12009.4-1989 GB/T 12009.5-1992 GB/T 12010.1-1989 GB/T 12010.2-1989 GB/T 12010.3-1989 GB/T 12010.4-1989 GB/T 12010.5-1989 GB/T 12010.6-1989 GB 12010.7-1989 GB/T 12010.8-1989 GB/T 12010.9-1989 GB/T 12010.10-1989 GB/T 12010.11-1989 GB/T 12010.12-1989 GB/T 12007.4-1989 GB/T 12007.5-1989 GB/T 12007.6-1989 GB/T 14966-1994 GB/T 4614-1984GB 1847-1980GB 1846-1980GB/T 19811-2005 GB/T 19860-2005 GB/T 19861-2005 GB/T 20022-2005 GB/T 3402.1-2005 GB/T 1634-1979GB/T 5479-1985GB/T 9353-1988 GB/T 12000-1989 GB/T 12004.4-1989 GB/T 3400-1993 GB/T 7139-1986 GB/T 7142-1986 GB/T 9349-1988 GB/T 9350-1988 GB/T 8655-2006 GB/T 2546.1-2006 GB/T 1845.2-2006 GB/T 6038-2006 GB/T 20417.2-2006 SH 2605.01-2003 SH 2605.02-2003 SH 2605.03-2003 SH 2605.04-2003 SH 2605.05-2003 SH 2605.06-2003 SH 2605.07-2003 SH 2605.08-2003 SH 2605.09-2003 HJ/T 245-2006HJ/T 246-2006Q/CNPC 99-2004Q/CNPC 100-2004 HJ/T 231-2006SH/T 1541-2006 SN/T 1513-2005 HG/T 3836-2006 HG/T 3837-2006 HG/T 3838-2006 HG/T 3839-2006 HG/T 3840-2006 HG/T 3841-2006 HG/T 3862-2006 HG/T 3865-2006 HG/T 3866-2006 HG/T 3867-2006 HG/T 3868-2006 HG/T 3869-2006 HG/T 3870-2006HG/T 3872-2006GB/T 1040.1-2006GB/T 1040.2-2006GB/T 1040.4-2006GB/T 12829-2006GB/T 16422.1-2006GB/T 5761-2006GB/T 6030-2006GB/T 13253-2006GB/T 13934-2006SH/T 1758-2007HG/T 3943-2007HG/T 3944-2007HG/T 3945-2007HG/T 3946-2007GB/T 21059-2007GB/T 21060-2007QB/T 2891-2007GB/T 2916-2007GB/T 3401-2007GB/T 21460.2-2008GB/T 21461.2-2008GB/T 21511.1-2008GB/T 21511.2-2008GB/T 12670-2008HG/T 4076-2008SH/T 1761.1-2008/det ail/74910.htmlICS国际标准分类目录之83.080塑料址: 电话:400-7255 888 QQ:569872709 MSN/Email:csres@氨基模塑料丙烯腈-丁二烯-苯乙烯(ABS)树脂丁苯橡胶(SBR)1500酚醛模塑料糊用聚氯乙烯树脂聚苯乙烯树脂聚丙烯树脂输血(液)器具用软聚氯乙烯塑料阳离子羟基硅油乳液阴离子羟基硅油乳液聚甲醛树脂稀溶液粘数和特性粘数测定聚氯醚树脂稀溶液粘数和特性粘数测定301-G30阻燃增强聚对苯二甲酸丁二醇酯(PBT)工程塑料涂料用过氯乙烯树脂耐酸酚醛塑料 耐酸度的测定耐酸酚醛塑料 丙酮可溶物的测定改性聚苯醚工程塑料聚酰胺熔点的测定方法模塑和挤塑用聚酰胺(PA)均聚物命名聚对苯二甲酸烷撑二酯稀溶液 粘数的测定聚对苯二甲酸烷撑二酯粒料 含水量的测定聚对苯二甲酸丁二醇酯(PBT) 热塑性材料命名聚甲醛模塑材料命名氯化聚乙烯210松香改性酚醛树脂聚酯多元醇命名聚酯多元醇规格聚酯多元醇中酸值的测定聚酯多元醇中羟值的测定液体酚醛树脂水混溶性的测定液体酚醛树脂非挥发物的常规测定液态和溶液状酚醛树脂粘度的测定聚四氟乙烯材料命名聚四氟乙烯树脂体积密度试验方法聚四氟乙烯树脂粒径试验方法模塑用聚四氟乙烯树脂模塑用细粒聚四氟乙烯树脂模塑和挤塑用聚全氟乙丙烯树脂酚醛树脂萃取液电导率的测定未增塑乙酸纤维素水解乙酸值的测定糊状挤出用聚四氟乙烯树脂乙酸纤维素模塑时粘度下降测定方法三聚氰胺甲醛模塑制品中可提取甲醛测定方法塑料弯曲性能试验方法塑料洛氏硬度试验方法塑料燃烧性能试验方法 闪点和自燃点的测定聚氯乙烯、相关含氯均聚物和共聚物及其共混物热稳定性的测定 变色法塑料 氯乙烯均聚和共聚树脂水萃取液pH值的测定用ASTM参比炭黑改善炭黑试验 再现性的标准方法塑料暴露于湿热、水喷雾和盐雾中影响的测定聚氯乙烯增塑糊表观粘度的测定 Brookfield试验法离子交换树脂渗磨圆球率、磨后圆球率的测定低密度聚乙烯树脂高密度聚乙烯树脂氯乙烯均聚物和共聚物树脂水中筛析方法聚氯乙烯树脂甲醇或乙醇萃取物含量的测定方法聚氯乙烯灰分和硫酸化灰分的测定氨基模塑料挥发物测定方法塑料拉伸冲击性能试验方法分级用硫化橡胶动态性能的测定 强迫正弦剪切应变法聚丙烯酰胺硬质塑料落锤冲击试验方法 通则纤维级聚酯切片纤维级聚酯切片分析方法塑料负载变形试验方法塑料承载强度试验方法工程塑料硬质塑料板材及塑料件耐冲击性能试验方法 落球法工程塑料模塑塑料件尺寸公差热塑性塑料树脂产品检验规则及标志、包装、贮运规定钮扣用液体不饱和聚酯树脂塑料压缩弹性模量的测定塑料扭转刚性试验方法线型低密度聚乙烯树脂热塑性塑料注射成型收缩率的测定聚氯乙烯树脂热稳定性试验方法 白度法塑料暴露于玻璃下日光或自然气候或人工光后颜色和性能变化的测定塑料剪切强度试验方法 穿孔法塑料弯曲性能小试样试验方法塑料冲击性能小试样试验方法塑料拉伸性能小试样试验方法塑料实验室光源曝露试验方法 第1部分:通则塑料实验室光源暴露试验方法 第2部分:氙弧灯塑料实验室光源暴露试验方法 第3部分:荧光紫外灯塑料实验室光源曝露试验方法 第4部分:开放式碳弧灯D001大孔强酸性苯乙烯系阳离子交换树脂D201大孔强碱性苯乙烯系阴离子交换树脂部分结晶聚合物熔点试验方法 毛细管法试验用聚氯乙烯(PVC)糊的制备 分散器法热塑性塑料材料注塑试样的制备 第1部分:一般原理及多用途试样和长条试样的制备塑料 热塑性塑料材料注塑试样的制备 第3部分:小方试片塑料 热塑性塑料材料注塑试样的制备 第4部分:模塑收缩率的测定聚乙烯管材与管件热稳定性试验方法塑料在玻璃板过滤后的日光下间接曝露试验方法气相色谱分析法测定不饱和聚酯树脂增强塑料中的残留苯乙烯单体含量双酚--A型环氧树脂001x7强酸性苯乙烯系阳离子交换树脂201x7强碱性苯乙烯系阴离子交换树脂塑料 抗冲击聚苯乙烯(PS-I)模塑和挤出材料水 第2部分:试样制备和性能测定材料在特定微生物作用下潜在生物分解和崩解能力的评价水性培养液中材料最终需氧生物分解能力的测定 采用测定密闭呼吸计中需氧量的方法水性培养液中材料最终需氧生物分解能力的测定 采用测定释放的二氧化碳的方法受控堆肥条件下材料最终需氧生物分解和崩解能力的测定 采用测定释放的二氧化碳的方法塑料 差示扫描量热法(DSC)第1部分:通则塑料 差示扫描量热法(DSC)第2部分:玻璃化转变温度的测定塑料 差示扫描量热法(DSC)第3部分:熔融和结晶温度及热焓的测定塑料 可比单点数据的获得和表示 第1部分:模塑材料塑料 可比单点数据的获得和表示 第2部分:长纤维增强材料瓶用聚对苯二甲酸乙二醇酯(PET)树脂塑料密度和相对密度试验方法塑料吸水性试验方法塑料耐热性(马丁)试验方法塑料线膨胀系数测定方法塑料力学性能试验方法总则塑料压缩性能试验方法聚合物稀溶液粘数和特性粘数测定热塑性塑料维卡软化温度(VST)的测定塑料 负荷变形温度的测定 第1部分:通用试验方法塑料 负荷变形温度的测定 第2部分:塑料、硬橡胶和长纤维增强复合材料塑料 负荷变形温度的测定 第3部分:高强度热固性层压材料聚烯烃树脂稀溶液粘度试验方法聚乙烯环境应力开裂试验方法塑料悬臂梁冲击试验方法聚乙烯(PE)模塑和挤出材料 第1部分:命名系统和分类基础塑料术语及其定义塑料燃烧性能试验方法 氧指数法塑料燃烧性能试验方法 炽热棒法塑料燃烧性能试验方法 水平法和垂直法塑料黄色指数试验方法透明塑料透光率和雾度试验方法塑料邵氏硬度试验方法聚丙烯等规指数测试方法聚丙烯和丙烯共聚物材料命名塑料 聚苯烯(PP)模塑和挤出材料 第2部分:试样制备和性能测定塑料树脂取样方法树脂浇注铸体冲击试验方法不饱和聚脂树脂酸值的测定塑料白度试验方法塑料 氯乙烯均聚和共聚树脂 挥发物(包括水)的测定聚氯乙烯树脂水萃取物电导率的测定塑料--氯乙烯均聚和共聚树脂--用空气喷射筛装置的筛分析以氯乙烯均聚和共聚物为主的共混物及制品在高温时放出氯化氢和任何其他酸性产物的测定 刚果红法塑料球压痕硬度试验方法塑料导热系数试验方法 护热平板法塑料 通用型氯乙烯均聚和共聚树脂室温下增塑剂吸收量的测定聚氯乙烯树脂稀溶液粘数的测定氯乙烯均聚物和共聚物树脂命名氨基模塑料命名塑料大气暴露试验方法热塑性塑料熔体质量流动速率和熔体体积流动速率的测定塑料滑动摩擦磨损试验方法部分结晶聚合物熔点试验方法 光学法塑料燃烧性能试验方法 点着温度的测定环氧化合物环氧当量的测定环氧树脂和缩水甘油脂无机氯的测定聚氯乙烯树脂中残留氯乙烯单体含量测定方法酚醛模塑料丙酮可溶物(未模塑态材料的表观树脂含量)的测定酚醛模塑制品丙酮可溶物的测定环氧树脂和有关材料易皂化氯的测定树脂浇铸体扭转试验方法压敏胶粘带低速解卷强度的测定热固性模塑料压塑试样制备方法热固性模塑料矩道流动固化性试验方法酚醛模塑制品游离氨的检定酚醛模塑制品游离氨和铵化合物的测定 比色法离子交换树脂取样方法离子交换树脂预处理方法塑料滚动磨损试验方法离子交换树脂含水量测定方法离子交换树脂粒度、有效粒径和均一系数的测定氢氧型阴离子交换树脂含水量测定方法氢氧型阴离子交换树脂交换容量测定方法悬浮法通用型聚氯乙烯树脂聚苯乙烯(PS)模塑和挤出材料 第1部分:命名系统和分类基础塑料 聚苯乙烯(PS)模塑和挤出材料 第2部分:试样制备和性能测定小角激光光散射法测定聚苯乙烯标准样品的重均分子量体积排斥色谱法测定聚苯乙烯标准样品的平均分子量及分子量分布塑料 氯乙烯均聚物和共聚物氯含量的测定塑料热空气暴露试验方法塑料长期热暴露后时间-温度极限的测定不饱和聚酯树脂 粘度测定方法不饱和聚酯树脂 羟值测定方法不饱和聚酯树脂 固体含量测定方法不饱和聚酯树脂 80℃下反应活性测定方法不饱和聚酯树脂 80℃热稳定性测定方法不饱和聚酯树脂 25℃凝胶时间测定方法液态不饱和聚酯树脂颜色试验方法不饱和聚酯树脂浇铸体耐碱性测定方法模塑料体积系数试验方法塑料镜面光泽试验方法软质复合塑料材料剥离试验方法硬质泡沫塑料吸水率试验方法硬质泡沫塑料尺寸稳定性试验方法硬质泡沫塑料弯曲试验方法硬质泡沫塑料压缩试验方法乙烯-乙酸乙烯酯共聚物(E/VAC)中乙酸乙烯酯含量测定方法抗菌塑料-抗菌性能试验方法和抗菌效果聚对苯二甲酸乙二醇酯(PET)碳酸饮料瓶热灌装用聚对苯二甲酸乙二醇酯(PET)瓶双向拉伸聚丙烯包装标签冷热水管道系统用无规共聚聚丙烯(PP-R)专用料氯乙烯-纳米碳酸钙原位聚合悬浮法聚氯乙烯树脂塑料拉伸性能试验方法通用型聚氯乙烯树脂鱼眼测试方法聚丙烯树脂鱼眼测试方法阳离子交换树脂交换容量测定方法聚合物和共聚物水分散体 pH值试验方法离子交换树脂湿真密度测定方法离子交换树脂湿视密度测定方法用气相色谱法测定丙腈/丁二希/苯乙烯(ABS)树脂中残留丙烯腈单体含量塑料灰分通用测定方法氯乙烯-乙酸乙烯酯共聚物中乙酸乙烯酯的测定方法聚氯乙烯树脂的杂质与外来物粒子数的测定方法热塑性塑料压缩试样的制备塑料燃烧烟尘的测定 称量法塑料拉伸蠕变测定方法塑料耐液体化学药品(包括水)性能测定方法硬质塑料板材耐冲击性能试验方法 落锤法离子交换树脂转型膨胀率测定方法氯型强碱性阴离子交换树脂交换容量测定方法塑料多用途试样的制备和使用塑料玻璃化温度测定方法(热机械分析法)未增塑聚氯乙烯窗用模塑料 第一部分:命名未增塑聚氯乙烯窗用模塑料 第二部分:质量规格未增塑聚氯乙烯窗用模塑料 第三部分:性能试验方法聚氯乙烯糊树脂中杂质粒子数测定方法聚氯乙烯糊树脂 糊的制备聚氯乙烯增塑糊表观粘度测定方法聚氯乙烯增塑糊刮板细度的测定聚丙烯酰胺特性粘数测定方法聚丙烯酰胺固含量测定方法聚丙烯酰胺中残留丙烯酰胺含量测定方法 溴化法聚丙烯酰胺中残留丙烯酰胺含量测定方法 液相色谱法聚丙烯酰胺中残留丙烯酰胺含量测定方法 气相色谱法部分水解聚丙烯酰胺水解度测定方法粉状聚丙烯酰胺粒度测定方法粉状聚丙烯酰胺溶解速度测定方法聚丙烯酰胺命名聚丙烯酰胺分子量测定 粘度法聚酰胺粘数 测定方法聚酰胺含水量测定方法聚酰胺灰分测定方法聚酰胺均聚物 沸腾甲醇可提取物测定方法环氧树脂颜色测定方法 加德纳色度法环氧树脂钠离子测定方法环氧树脂总氯含量测定方法环氧树脂凝胶时间测定方法聚醚多醇命名聚醚多醇规格聚醚多醇中羟值测定方法聚醚多醇中钠和钾测定方法聚醚多醇中酸值测定方法聚醚多醇中水分含量测定方法聚醚多醇中不饱和度的测定聚醚多醇的粘度测定异氰酸酯中总氯含量测定方法异氰酸酯中水解氯含量测定方法多亚甲基多苯基异氰酸酯粘度测定方法多亚甲基多苯基异氰酸酯中异氰酸根含量测定方法异氰酸酯中酸度的测定聚乙烯醇树脂命名聚乙烯醇树脂规格聚乙烯醇树脂粘度测定方法聚乙烯醇树脂挥发分测定方法聚乙烯醇树脂残留乙酸根(或醇解度)测定方法聚乙烯醇树脂乙酸钠含量测定方法聚乙烯醇树脂灰分测定方法聚乙烯醇树脂pH值测定方法聚乙烯醇树脂平均聚合度测定方法聚乙烯醇树脂粒度测定方法聚乙烯醇树脂氢氧化钠含量测定方法聚乙烯醇树脂透明度测定方法环氧树脂粘度测定方法环氧树脂密度的测定方法 比重瓶法环氧树脂软化点测定方法 环球法尼龙 6树脂及成型品中已内酰胺卫生标准的分析方法用气相色谱法测定聚苯乙烯中残留的苯乙烯单体聚甲醛树脂稀溶液粘度试验方法聚氯醚树脂稀溶液粘度试验方法在定义堆肥化中试条件下塑料材料崩解程度的测定弱酸性阳离子交换树脂氢型率测定方法丙烯酸系阴离子交换树脂强碱基团、弱碱基团和弱酸基团交换容量测定方法塑料 氯乙烯均聚和共聚树脂 表观密度的测定塑料 氯乙烯均聚和共聚树脂 第1部分:命名体系和规范基础塑料弯曲负载热变形温度 (简称热变形温度) 试验方法塑料对应术语用气相色谱法测定丙烯腈-丁二烯-苯乙烯 (ABS)树脂中残留苯乙烯单体塑料在恒定湿热条件下曝露试验方法聚氯乙烯增塑糊Brookfield粘度测定方法通用型聚氯乙烯树脂在室温下增塑剂吸收量的测定氯乙烯均聚物和共聚物中氯的测定塑料长期受热作用后的时间-温度极限的测定聚乙烯均聚物共聚物树脂及组合物热稳定性的测定 变色法氯乙烯均聚物和共聚物树脂水萃取液pH值测定方法苯乙烯-丁二烯橡胶 (SBR) 1500塑料 聚丙烯(PP〕模塑和挤出材料 第1部分:命名系统和分类基础塑料 聚乙烯 (PE) 模塑和挤出材料 第2部分: 试样制备和性能测定橡胶试验胶料的配料、混炼和硫化设备及操作程序塑料 丙烯腈-丁二烯-苯乙烯 (ABS) 模塑和挤出材料 第2部分:试样制备和性能测定001×7强酸性苯乙烯系阳离子交换树脂(附附录)D001大孔强酸性苯乙烯系阳离子交换树脂(附附录)002SC强酸性苯乙烯系阳离子交换树脂(附附录)D111大孔弱酸性丙烯酸系阳离子交换树脂(附附录)D113大孔弱酸性丙烯酸系阳离子交换树脂(附附录)201×7强碱性苯乙烯系阴离子交换树脂(附附录)D201大孔强碱性苯乙烯系阴离子交换树脂(附附录)D202大孔Ⅱ型强碱性苯乙烯系阴离子交换树脂(附附录)D301大孔弱碱性苯乙烯系阴离子交换树脂(附附录)环境保护产品技术要求 悬挂式填料环境保护产品技术要求 悬浮填料丙烯腈—丁二烯—苯乙烯(ABS)树脂聚苯乙烯树脂环境标志产品技术要求 再生塑料制品热塑性塑料颗粒外观试验方法聚乙烯和聚丙烯树脂密度的测定 常温浮定法硫化橡胶滑动磨耗的测定硫化橡胶中橡胶含量的测定 管式炉热解法橡胶 游离硫的测定 电位滴定法塑料剪切强度试验方法 穿孔法塑料弯曲性能小试样试验方法塑料冲击性能小试样试验方法塑料黄色指数试验方法热固性模塑料矩道流动固化性试验方法硫化橡胶压缩耐寒系数的测定硫化橡胶拉伸耐寒系数的测定硫化橡胶高温拉伸强度和扯断伸长率的测定橡胶压缩或剪切性能的测定 (扬子尼机械示波器)硫化橡胶溶胀指数测定方法体积排斥色谱法测定聚苯乙烯标准样品的平均分子量及分子量分布塑料 拉伸性能的测定 第1部分:总则塑料 拉伸性能的测定 第2部分:模塑和挤塑塑料的试验条件塑料 拉伸性能的测定 第4部分:各向同性和正交各向异性纤维增强复合材料的试验条件硫化橡胶或热塑性橡胶小试样(德尔夫特试样)撕裂强度的测定塑料实验室光源暴露试验方法第1部分:总则悬浮法通用聚氯乙烯树脂橡胶中炭黑和炭黑/二氧化硅分散的评估快速比较法橡胶中锰含量的测定 原子吸收光谱法硫化橡胶或热塑性橡胶 屈挠龟裂和裂口增长的测定(德墨西亚型)给水管道系统用聚乙烯(PE)专用料聚氯乙烯树脂 甲苯含量的测定聚氯乙烯树脂 金属离子含量的测定 ICP法氯乙烯单体 有机杂质含量的测定聚氯乙烯树脂 腈基团含量的测定塑料 液态或乳液态或分散体系聚合物/树脂 用旋转黏度计在规定剪切速率下黏度的测定塑料 流动性的测定3-羟基丁酸/戊酸酯共聚物(PHBV)塑料 氯乙烯均聚和共聚树脂 用空气喷射筛装置的筛分析用毛细管黏度计测定聚氯乙烯树脂稀溶液的黏度塑料 苯乙烯-丙烯腈(SAN)模塑和挤出材料 第2部分: 试样制备和性能测定塑料 超高分子量聚乙烯(PE-UHMW)模塑和挤出材料 第2部分: 试样制备和性能测定纳米磷灰石/聚酰胺复合材料 第1部分: 命名纳米磷灰石/聚酰胺复合材料 第2部分:技术要求聚丙烯(PP)树脂本体法聚氯乙烯树脂聚丙烯树脂粉料 第1部分:间歇法1993/4/1 1991/10/1 1988/12/1 1996/6/1 1995/12/1 1991/10/1 1991/10/1 1995/12/1 2000/11/1 2000/11/1 2001/1/1 2001/1/1 1992/1/1 1992/1/1 1992/1/1 1992/1/1 1992/7/1 1992/7/1 1993/1/1 1994/12/1 1994/12/1 1994/12/1 1994/12/1 2003/6/1 1996/1/1 2001/3/1 2001/3/1 2001/3/1 2001/3/1 2001/3/1 2001/3/1 2001/3/1 2001/3/1 2001/3/1 2001/3/12001/3/1 2001/3/1 2001/3/1 1997/9/1 2000/6/1 2000/6/1 2000/6/1 2000/6/1 2001/5/1 1989/2/1 1989/2/1 2002/12/1 2004/2/1 2002/12/1 2004/6/1 2004/2/1 2002/3/1 1990/4/1 1990/4/1 1993/4/1 1993/4/1 1993/10/1 1993/4/1 1993/3/1 1993/10/1 1993/10/1 1993/10/1 1993/8/1 1993/8/1 1994/5/1 1994/5/1 1994/5/1 1994/5/1 1994/7/1 1994/7/1 1994/7/1 1994/12/1 1995/6/1 1995/1/2 1995/1/2 1995/1/2 1995/1/21997/4/1 1997/4/1 1997/4/1 2000/6/1 1998/2/1 1997/4/1 1997/5/1 1997/5/1 1997/5/1 1997/5/1 1998/4/1 2003/7/1 2003/7/1 1999/2/1 1994/4/1 1994/4/1 1993/7/1 1993/7/1 1993/7/1 2003/7/1 2004/2/1 2004/2/1 2004/2/1 2004/2/1 2004/12/1 2004/12/1 2004/12/1 2004/12/1 2004/12/1 2004/8/1 1987/10/1 1999/5/1 1970/10/1 1989/12/25 1993/4/1 1993/4/1 1993/1/2 2001/3/1 2004/12/1 2004/12/1 2004/12/11980/10/1 2000/6/1 1997/4/1 2000/6/1 1997/4/1 1994/4/1 1981/9/1 1997/4/1 1981/9/1 1981/9/1 1981/9/1 1981/9/1 1989/5/1 2003/7/1 1982/3/1 1996/8/1 1982/10/1 1983/2/1 2000/6/1 2000/6/1 1998/2/1 2002/12/1 1983/10/1 1983/10/1 2003/4/1 2000/6/1 1995/8/1 1983/10/1 2001/3/1 2001/5/1 1984/11/1 1985/5/1 1985/5/1 1985/5/1 1985/5/1 1985/5/1 1985/5/1 1985/5/1 1985/5/1 1985/9/1 2002/12/11986/7/1 1986/7/1 1986/7/1 1986/7/1 1986/7/1 1998/6/1 1986/7/1 1986/10/1 2002/3/1 2000/9/1 2000/9/1 1993/10/1 1999/2/1 2003/7/1 1987/7/1 1987/7/1 2003/4/1 1993/10/1 2002/12/1 1987/11/1 1987/11/1 1981/11/1 1987/11/1 1987/11/1 1987/11/1 1993/4/1 1987/1/1 1988/8/1 1988/7/1 1988/7/1 1988/7/1 1988/7/1 1988/7/1 1988/7/1 1994/10/1 2003/10/1 2005/6/1 2005/6/1 2005/6/1 2005/9/1 2006/1/11993/10/1 1987/7/1 1988/1/1 1988/8/1 1988/8/1 1988/8/1 1988/12/1 1989/2/1 1989/2/1 1989/2/1 1989/5/1 1989/2/1 1990/7/1 1990/7/1 1990/7/1 1990/11/1 1990/11/1 1990/11/1 1990/11/1 1990/11/1 1990/11/1 1990/11/1 1990/11/1 1997/5/1 1990/11/1 1993/10/1 1990/11/1 1990/11/1 1990/11/1 1990/11/1 1990/11/1 1990/11/1 1990/11/1 1990/11/1 1993/4/1 1993/10/1 1990/11/1 1990/11/1 1990/11/1 1990/11/1 1990/11/11990/11/1 1990/11/1 1990/11/1 1990/11/1 1990/11/1 1990/11/1 1990/11/1 1990/11/1 1993/4/1 1993/4/1 1990/11/1 1990/11/1 1990/11/1 1990/11/1 1993/4/1 1990/11/1 1990/11/1 1990/11/1 1990/11/1 1990/11/1 1990/11/1 1990/11/1 1990/11/1 1990/11/1 1990/11/1 1990/11/1 1990/11/1 1990/11/1 1990/11/1 1990/11/1 1994/9/1 1985/5/1 1980/10/1 1980/10/1 2005/10/1 2006/2/1 2006/2/1 2006/5/1 2006/5/11987/10/11990/11/1 1990/11/1 1993/10/1 1987/10/1 1987/10/1 1989/2/1 2002/12/1 2006/10/1 2006/11/1 2006/11/1 2006/12/1 2006/11/1 2004/1/1 2004/1/1 2004/1/1 2004/1/1 2004/1/1 2004/1/1 2004/1/1 2004/1/1 2004/1/1 2006/6/1 2006/6/1 2004/6/1 2004/6/1 2006/3/1 2006/11/1 2005/7/1 2006/10/11 2006/10/11 2006/10/11 2006/10/11 2006/10/11 2006/10/11 2006/10/11 2006/10/11 2006/10/11 2006/10/11 2006/10/11 2006/10/11 2006/10/112007/1/1 2007/2/1 2007/2/1 2007/2/1 2007/2/1 2007/2/1 2007/2/1 2007/6/1 2007/6/1 2008/1/1 2008/1/1 2008/1/1 2008/1/1 2008/1/1 2008/2/1 2008/2/1 2008/1/1 2008/2/1 2008/2/1 2008/8/1 2008/8/1 2008/8/1 2008/8/1 2008/8/1 2008/10/1 2008/10/1。
DL-T-596—1996-电力设备预防性试验规程电力设备预防性试验规程Preventive test code for electric powerequipmentDL/T596—1996中华人民共和国电力行业标准DL/T596—1996 电力设备预防性试验规程Preventive test code forelectric power equipment中华人民共和国电力工业部1996-09-25批准1997-01-01实施前言预防性试验是电力设备运行和维护工作中的一个重要环节,是保证电力系统安全运行的有效手段之一。
预防性试验规程是电力系统绝缘监督工作的主要依据,在我国已有40年的使用经验。
1985年由原水利电力部颁发的《电气设备预防性试验规程》,适用于330kV及以下的设备,该规程在生产中发挥了重要作用,并积累了丰富的经验。
随着电力生产规模的扩大和技术水平的提高,电力设备品种、参数和技术性能有较大的发展,需要对1985年颁布的规程进行补充和修改。
1991年电力工业部组织有关人员在广泛征求意见的基础上,对该规程进行了修订,同时把电压等级扩大到500kV,并更名为《电力设备预防性试验规程》。
本标准从1997年1月1日起实施。
本标准从生效之日起代替1985年原水利电力部颁发的《电气设备预防性试验规程》,凡其它规程、规定涉及电力设备预防性试验的项目、内容、要求等与本规程有抵触的,以本标准为准。
本标准的附录A、附录B是标准的附录。
本标准的附录C、附录D、附录E、附录F、附录G是提示的附录。
本标准由中华人民共和国电力工业部安全监察及生产协调司和国家电力调度通信中心提出。
本标准起草单位:电力工业部电力科学研究院、电力工业部武汉高压研究所、电力工业部西安热工研究院、华北电力科学研究院、西北电力准的各方应探讨使用下列标准最新版本的可能性。
GB261—83石油产品闪点测定法GB264—83石油产品酸值测定法GB311—83高压输变电设备的绝缘配合高电压试验技术GB/T507—86绝缘油介电强度测定法GB/T511—88石油产品和添加剂机械杂质测定法GB1094.1~5—85电力变压器GB2536—90变压器油GB5583—85互感器局部放电测量GB5654—85液体绝缘材料工频相对介电常数、介质损耗因数和体积电阻率的测量GB6450—86干式电力变压器GB/T6541—86石油产品油对水界面张力测定法(圆环法)GB7252—87变压器油中溶解气体分析和判断导则GB7328—87变压器和电抗器的声级测定GB7595—87运行中变压器油质量标准GB/T7598—87运行中变压器油、汽轮机油水溶性酸测定法(比色法)GB/T7599—87运行中变压器油、汽轮机油酸值测定法(BTB法)GB7600—87运行中变压器油水分含量测定法(库仑法)GB7601—87运行中变压器油水分含量测定法(气相色谱法)GB9326.1~.5—88交流330kV及以下油纸绝缘自容式充油电缆及附件GB11022—89高压开关设备通用技术条件GB11023—89高压开关设备六氟化硫气体密封试验导则GB11032—89交流无间隙金属氧化物避雷器GB12022—89工业六氟化硫DL/T421—91绝缘油体积电阻率测定法DL/T423—91绝缘油中含气量测定真空压差法DL/T429.9—91电力系统油质试验方法绝缘油介电强度测定法DL/T450—91绝缘油中含气量的测定方法(二氧化碳洗脱法)DL/T459—92镉镍蓄电池直流屏定货技术条件DL/T492—92发电机定子绕组环氧粉云母绝缘老化鉴定导则DL/T593—1996高压开关设备的共用定货技术导则SH0040—91超高压变压器油SH0351—92断路器油3定义、符号3.1预防性试验为了发现运行中设备的隐患,预防发生事故或设备损坏,对设备进行的检查、试验或监测,也包括取油样或气样进行的试验。
标准化制度C-执行类制度名称电力设备交接和预防性试验规程制度编号制度文号制度版本主办部门所属业务类别中类会签部门监督检查者设备物资科审核部门解释权归属元坝净化厂签发日期废止说明/ 生效日期制定目的电气设备试验工作,提前解决处理电气设备隐患,保障设备平稳运行制定依据《电气装置安装工程电气设备交接试验标准》GB50150-2006《电气设备预防性试验规程》(DL/T596—1996)适用范围元坝净化厂电力工作约束对象元坝净化厂,局、分公司炼油化工及公用工程装置参照执行涉及的相关制度《电气装置安装工程电气设备交接试验标准》GB50150-2006;《电气设备预防性试验规程》(DL/T596—1996);《中石化总公司引进电气设备预防性试验规程》(1992年版);业务类别中类所属层级元坝净化厂管理制度会签表文件编号:元坝净化厂电力设备交接和预防性试验规程发布时间:2014年5月实施时间:2014年5月西南油气分公司元坝净化厂目录1 范围 02 规范性引用文件 03 术语与定义 (5)4 总则 (8)5 电力变压器及电抗器 (11)5.1 电力变压器 (11)5.2 油浸式电抗器 (31)5.3 消弧线圈 (43)5.4 干式变压器 (45)5.5 干式电抗器 (49)5.6 接地变压器和变压器中性点高阻装置 (50)6 互感器 (54)6.1 电流互感器 (54)6.2 电磁式电压互感器 (61)6.3 电容式电压互感器(CVT) (68)7 开关设备 (71)7.1 SF6断路器 (71)7.3 GIS(含H-GIS、PASS) (83)7.4 油断路器 (87)7.5 真空开关 (92)7.6 12kV重合器 (95)7.7 12kV分段器 (95)7.8 隔离开关 (95)7.9 高压开关柜 (97)8 套管 (100)9 绝缘子 (104)9.1 支柱绝缘子和悬式绝缘子 (104)9.2 复合绝缘子 (105)10 电力电缆线路 (106)10.1 一般规定 (106)10.2 纸绝缘电力电缆线路 (107)10.3 橡塑绝缘电力电缆 (108)10.4 自容式充油电缆线路 (110)10.5 交叉互联系统 (114)11 电容器 (116)11.1 串联电容器和交流滤波电容器 (116)11.2 耦合电容器和CVT的电容分压器 (117)11.3 断路器电容器 (118)11.4 高压并联电容器装置 (118)12 绝缘油和SF6气体 (121)12.1 变压器用绝缘油 (121)12.2 断路器用绝缘油 (125)12.3 SF6气体 (126)13 避雷器 (128)13.1 普阀、磁吹型避雷器 (128)13.2 金属氧化物避雷器 (130)14 母线 (132)14.1 金属封闭母线 (132)14.2 一般母线 (133)15. 1kV以上的架空电力线路 (134)16 接地装置 (135)17 旋转电机 (140)17.1 直流电机 (140)17.2 交流电动机 (142)18 附录 (146)19 附则 (164)1《电力设备交接和预防性试验规程》(试行)1 范围1.1本标准规定了各种电力设备交接和预防性试验的项目、范围、周期和要求,用以判断设备是否符合运行条件,预防设备损坏,保证安全运行。
霜花店电力设备预防性试验规程Preventive test code for electric power equipmentDL/T596—1996中华人民共和国电力行业标准DL/T596—1996电力设备预防性试验规程Preventive test code forelectric power equipment中华人民共和国电力工业部1996-09-25批准1997-01-01实施前言预防性试验是电力设备运行和维护工作中的一个重要环节,是保证电力系统安全运行的有效手段之一。
预防性试验规程是电力系统绝缘监督工作的主要依据,在我国已有40年的使用经验。
1985年由原水利电力部颁发的《电气设备预防性试验规程》,适用于330kV及以下的设备,该规程在生产中发挥了重要作用,并积累了丰富的经验。
随着电力生产规模的扩大和技术水平的提高,电力设备品种、参数和技术性能有较大的发展,需要对1985年颁布的规程进行补充和修改。
1991年电力工业部组织有关人员在广泛征求意见的基础上,对该规程进行了修订,同时把电压等级扩大到500kV,并更名为《电力设备预防性试验规程》。
本标准从1997年1月1日起实施。
本标准从生效之日起代替1985年原水利电力部颁发的《电气设备预防性试验规程》,凡其它规程、规定涉及电力设备预防性试验的项目、内容、要求等与本规程有抵触的,以本标准为准。
本标准的附录A、附录B是标准的附录。
本标准的附录C、附录D、附录E、附录F、附录G是提示的附录。
本标准由中华人民共和国电力工业部安全监察及生产协调司和国家电力调度通信中心提出。
本标准起草单位:电力工业部电力科学研究院、电力工业部武汉高压研究所、电力工业部西安热工研究院、华北电力科学研究院、西北电力试验研究院、华中电力试验研究所、东北电力科学研究院、华东电力试验研究院等。
本标准主要起草人:王乃庆、王火昆明、冯复生、凌愍、陈英、曹荣江、白健群、樊力、盛国钊、孙桂兰、孟玉婵、周慧娟等。
化验室操作规程石油产品蒸馏测定法 .................................. - 3 -润滑油及燃料油中总氮含量的测定....................... - 8 -石油产品残炭测定法 ................................. - 15 -石油产品减压镏程测定法.............................. - 18 -石油产品灰分测定法 ................................. - 30 -石油产品碱性氮测定法 ............................... - 33 -石油产品冷滤点测定法 ............................... - 38 -石油产品硫含量测定法(燃灯法)...................... - 42 -石油产品密度实验室测定法............................ - 47 -石油产品闭口闪点测定法(闭口杯法).................. - 51 -石油产品闪点与燃料测定法(开口杯法)................ - 54 -石油产品运动粘度测定法与动力粘度计算法.............. - 59 -石油产品凝点测定法 ................................. - 64 -发动机燃料实际胶质测定法............................ - 68 -石油产品水分测定法 ................................. - 73 -循环水电导率测定法 ................................. - 75 -循环水碱度测定法 ................................... - 79 -循环水中铁离子测定法 ............................... - 83 -气相色谱仪操作规程 ................................. - 86 -石油产品蒸馏测定法1 目的测定石油产品的馏程,以确定产品具有适当的挥发性能。
DRT-1131C沸程测定仪1.3.1设备用途:GB/T615-2006化学试剂沸程的测定、GB/T7534-2004工业用挥发性有机液体沸程的测定,测定甲醇和醇类产品的馏程。
SH/T1053-1991工业用二乙二醇沸程的测定方法GB/T2282-2000酚类产品蒸馏试验方法。
GB/T3146苯及苯类产品馏程的测定、GB/T2282焦化轻油类产品馏程的测定、GB/T18255-2000焦化粘油类产品馏程的测定的标准要求设计制造的DRT-1131全自动沸程测定仪一:产品用途:该仪器采用为单管模块化结构,采用低电压集中直接的蒸馏加热方式,小循环组块的冷浴恒温、美国进口红外线量筒读数系统、自动恒温的回收室,采用多单片机的主控部件,并具有自动完成大气压采的实时检测自动修正,使其功能强大、工作稳定可靠,德国JUMO 原装测温传感器及国际先进的数控光学检测系统,可自动完成化学试剂、甲醇、酚类、焦化油类、苯类产品馏程实验。
二:使用标准:按国家标准 :GB/T14457.2-2013单离及合成香料沸程测定法、GB/T615-2006化学试剂沸程的测定、 GB/T7534-2004工业用挥发性有机液体沸程的测定,测定甲醇和醇类产品的馏程。
SH/T1053-1991工业用二乙二醇沸程的测定方法GB/T2282-2000酚类产品蒸馏试验方法。
GB/T3146苯及苯类产品馏程的测定、GB/T2282焦化轻油类产品馏程的测定、GB/T18255-2000焦化粘油类产品馏程的测定的标准要求设计制造的三:技术参数 :1. 温度范围:0~400℃,测温元件:PT100(德国JUMO 公司PT100石英温度传感器)2. 温度精度:±0.01℃;3. 体积测量范围:0-100ml ;4. 体积测量精度: 0.01ml ;(美国进口红外线量筒读数系统)每次步进0.01 ml5. 冷凝管温度范围:-10 到70 ℃任意设定;控温精度:±0.1℃压缩机制冷(德国进口丹拂撕)浴槽内添加防冻液,并带循环系统,恒温均匀,并不以挥发和可燃,长时间不用更换,6. 量筒控温范围:0 到 60℃;回收室里带风扇使温度达到均匀并密封性好,防止空气对流7. 蒸馏速率: 4~5ml/min8. 加热器功率:最大. 1200W ;低电压集中直接的蒸馏加热方式9、显示系统:7 寸彩色点阵液晶LED显示屏。
电力设备预防性试验规程Preventive test code for electric power equipmentDL/T596—1996中华人民共和国电力行业标准DL/T596—1996电力设备预防性试验规程Preventive test code forelectric power equipment中华人民共和国电力工业部1996-09-25批准1997-01-01实施前言预防性试验是电力设备运行和维护工作中的一个重要环节,是保证电力系统安全运行的有效手段之一。
预防性试验规程是电力系统绝缘监督工作的主要依据,在我国已有40年的使用经验。
1985年由原水利电力部颁发的《电气设备预防性试验规程》,适用于330kV及以下的设备,该规程在生产中发挥了重要作用,并积累了丰富的经验。
随着电力生产规模的扩大和技术水平的提高,电力设备品种、参数和技术性能有较大的发展,需要对1985年颁布的规程进行补充和修改。
1991年电力工业部组织有关人员在广泛征求意见的基础上,对该规程进行了修订,同时把电压等级扩大到500kV,并更名为《电力设备预防性试验规程》。
本标准从1997年1月1日起实施。
本标准从生效之日起代替1985年原水利电力部颁发的《电气设备预防性试验规程》,凡其它规程、规定涉及电力设备预防性试验的项目、内容、要求等与本规程有抵触的,以本标准为准。
本标准的附录A、附录B是标准的附录。
本标准的附录C、附录D、附录E、附录F、附录G是提示的附录。
本标准由中华人民共和国电力工业部安全监察及生产协调司和国家电力调度通信中心提出。
本标准起草单位:电力工业部电力科学研究院、电力工业部武汉高压研究所、电力工业部西安热工研究院、华北电力科学研究院、西北电力试验研究院、华中电力试验研究所、东北电力科学研究院、华东电力试验研究院等。
本标准主要起草人:王乃庆、王火昆明、冯复生、凌愍、陈英、曹荣江、白健群、樊力、盛国钊、孙桂兰、孟玉婵、周慧娟等。
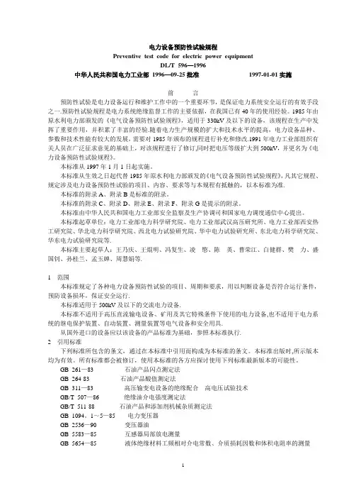
GDRS-403 绝缘油酸值测定仪
一、概述
本仪器符合GB/T 264“石油产品酸值测定法”(见附件),适用于测
定石油产品的酸值。原理是采用沸腾乙醇抽出试样中的酸性成分,然后用
氢氧化钾乙醇溶液进行滴定而测定其酸值。仪器外观结构如图一所示:
图一
二、主要技术指标
1.锥形烧瓶:250毫升
2.球形回流冷凝管:长约300毫米
3.微量滴定管
4.水浴:
浴槽尺寸:220×120×160毫米
浴槽孔尺寸:Φ100毫米两孔
控温范围:室温~95℃连续可调
加热功率:600W可调
GDRS-403 绝缘油酸值测定仪
2
电 源:AC220V±20V、50Hz
三、结构特点
本仪器由恒温浴、锥形烧瓶、球形回流冷凝管、微量滴定管组成。其
特点是:
1.仪器采用不锈钢外壳、浴槽及支杆等采用不锈钢材料,防腐耐用。
电器控制采用模块化结构,稳定可靠。
2.温度由可控硅调压器调节,室温~95℃范围内任意可调。电气原理
如图二所示。
图二
四、使用说明
1.仪器接上电源线,接上地线。
2.浴槽内加入适量的水(参照GB/T264)。
3.将温度计插入浴中,打开电源开关,加热器开始加热。
4.开始加热时,将电压调到最大值以提高升温速度,当温度达到所需
温度时,调节降低电压,以达到热平衡。
GDRS-403 绝缘油酸值测定仪
3
5.移动仪器或清洁仪器时,必须拔下电源插头,以免触电危险。
6.按试验方法进行试验。
7.仪器出现故障,应请专业人员进行维修,切勿乱拆乱卸。
五、生命周期
产品生命周期结束后,按国家的相关规定合规处理。
六、附件
GDRS-403 绝缘油酸值测定仪
4
GDRS-403 绝缘油酸值测定仪
5