施工安全检查标准评分表(含铁路营业线)
- 格式:doc
- 大小:465.50 KB
- 文档页数:24
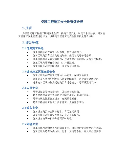
交通工程施工安全检查评分表1. 序言为保障交通工程施工期间安全生产,提高工程质量,制定了本评分表,对交通工程施工安全检查进行评分,以确定工程施工的安全性和质量符合标准。
2. 评分标准2.1 道路施工场地•施工区域是否设置警示标志牌,是否清晰明了。
•施工区域是否有明显的标线划分,是否与交通干道分开。
•施工区域周边是否设置围挡,并设置警示标志牌,是否符合标准。
•施工区域内是否有安全出口,并且通畅。
•施工现场是否有消防设备,并保持使用状态。
2.2 进出施工区域交通安全•施工区域是否有施工交通员引导施工,保障交通安全。
•进出施工区域的车辆是否按指定路线通行,是否遵守交通规则。
•进出施工区域的行人通行是否有遵守规定,是否设置指示牌。
2.3 人员安全•是否进行必要的安全培训,并建立档案记录。
•是否穿戴符合施工规定的安全防护用品,并及时更换。
•是否按规定使用施工设备,有无异常操作。
•是否严格按照工程设计要求施工,没有随意改动。
2.4 设备安全•施工设备是否符合国家标准,有无过期使用。
•设备操作是否符合安全规范,有无违规操作。
•施工设备的维护和保养是否及时到位。
2.5 环境卫生•施工区域内杂物是否及时清理干净,每日根据实际情况进行清洁。
•施工区域内是否分类垃圾、污水、污泥等杂物,并及时处理妥善。
3. 评分标准说明以上评分标准细节更加详细明了,也便于管理人员更好的对施工过程进行监管。
根据评分标准,现场监理人员应每周对工程施工安全情况进行检查,并做好记录,每月对得分情况进行一次综合评分。
总评分要求从100分开始计算,最高分为100分,最低为60分。
具体计分方法如下:•每条标准设定分值,综合满分为100分,每一分为100/综合满分。
•每周每次检查,分别以得分、记录结果、记录人员、检查日期、及出现问题的具体描述作为评分依据。
•每月进行综合评分,初始总得分为100分,每个问题减分相应分数,并做好记录,及时纠正问题。
•每个月末与所有监理人员进行评分反馈,随时修正评分标准以达到最佳效果。
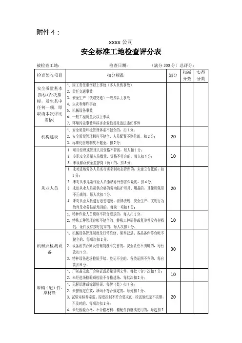
建筑施工安全检查评分汇总表表3.0.1 企生名称:厦门市杏林建筑安装公司经济类型:资质等级:三级年月日此表号为(建筑施工安全检查标准)中“3检查评分表的表序,下同。
安全管理检查评分表表3.0.2 施工单位:厦门市杏林建筑安装公司工程名称:智芯(厦门)微电子有限公司—厂房二续表注:1.每项最多扣减分数不大于该项应得分数。
2.保证项目有一项不得分或保证项目小计得分不足40分,检查评分表计零分。
3.该表换算到表3.0.1后得分=10×该表检查项目实得分数合计100检查人签名:受检人员签名:年月日文明施工检查评分表表3.0.3 施工单位:厦门市杏林建筑安装公司工程名称:智芯(厦门)微电子有限公司—厂房二续表注:1.每项最多扣减分数不大于该项应得分数。
2.保证项目有一项不得分或保证项目小计得分不足40分,检查评分表计零分。
3.该表换算到表3.0.1后得分=20×该表检查项目实得分数合计。
100检查人签名:受检人员签名:年月日落地式外脚手架检查评分表表3.0.4-1 施工单位:厦门市杏林建筑安装公司工程名称:智芯(厦门)微电子有限公司—厂房二续表注:1.发现脚手架钢本、钢竹混合搭设或竹脚手架搭设单排架,检查评分表计零分。
2.每项最多扣减分数不大于该项应得分数。
3.保证项目有一项不得分或保证项目小计得分不足40分,检查评分表计零分。
4.该表换算到表3.0.1后得分=10×该表检查项目实得分数合计。
100检查人签名:受检人员签名:年月日悬挑式脚手架检查评分表表3.0.4-2施工单位:厦门市杏林建筑安装公司工程名称:智芯(厦门)微电子有限公司—厂房二注:1.发现脚手架钢木、钢竹混合搭设,检查评分表计零分。
2.每项最多扣减分数不大于该项应得分数。
3.保证项目有一项不得分或保证项目小计得分不足40分,检查评分表计零分。
4.该表换算到表3.0.1后得分=10×该表检查项目实得分数合计。
建筑施工安全检查评分汇总表(市政、地铁)工程 名称 监理 单位施工 单位建筑面积(m 2)结构 类型项目名称及分值安全管理(满分10分) 文明施工(满分15分) 脚手架(满分10分) 基坑工程(满分10分) 模板支架(满分10分) 高处作业(满分10分) 施工用电(满分10分)塔式起重机与起重吊装 (满分10分)施工机具(满分5分)总计得分(满分90分)专家组长:专家组检查意见:年 月 日表B.1 安全管理检查评分表(市政、地铁)序号 检查项目 扣 分 标 准 应得分数扣减分数实得分数1 资质资格和安全生产责任制●无安全生产许可证,安全管理检查资料为0分;●企业负责人、项目负责人、专职安全生产管理人员无省级建设行政主管部门颁发的安全生产考核合格证,该项为0分;●未建立安全生产责任制,扣10分;●安全生产责任制未经责任人签字确认,扣3分;●未配备各工种安全技术操作规程,扣2~10分;●未按规定配备专职安全员,扣2~10分;●工程项目部承包合同中未明确安全生产考核指标,扣5分;●未制定安全生产资金保障制度,扣5分;●未编制安全资金使用计划或未按计划实施,扣2~5分;●未制定伤亡控制、安全达标、文明施工等管理目标,扣5分;●未进行安全责任目标分解,扣5分;●未建立对安全生产责任制和责任目标的考核制度,扣5分;●未按考核制度对管理人员定期考核,扣2~5分。
102 施工组织设计及专项施工方案●施工组织设计中未制定安全技术措施,扣10分;●危险性较大的分部分项工程未编制安全专项施工方案,扣10分;●未按规定对超过一定规模危险性较大的分部分项工程专项施工方案进行专家论证,扣10分;●施工组织设计、专项施工方案未经审批,扣10分;●安全技术措施、专项施工方案无针对性或缺少设计计算,扣2~8分;●未按施工组织设计、专项施工方案组织实施,扣2~10分;●未落实重大危险源的辨识、登记、公示与检查等工作,扣6分。
103 安全技术交底●未进行书面安全技术交底,扣10分;●未按分部分项进行交底,扣5分;●交底内容不全面或针对性不强,扣2~5分;●交底未履行签字手续,扣4分。
表3.0.1建筑施工安全检查评分汇总表企业名称:经济类型:资质等级:表3.0.2安全管理检查评分表表3.0.2安全管理检查评分表续表3.0.2安全管理检查评分表注:1、每项最多扣减分数不大于该项应得分数;2、保证项目有一项不得分或保证项目小计得分不足40分的,检查评分表计零分;10 X该表检查项目实得分数合计续表3.0.2安全管理检查评分表3、该表换算到表3.0.1后得分=—表3.0.3文明施工检查评分表表3.0.3文明施工检查评分表续表3.0.3文明施工检查评分表注:i.每项最多扣减分数不大于该项应得分数;2•保证项目有一项不得分或保证项目小计得分不足40分的,检查评分表计零分20 X该表检查项目实得分数合计1003.该表换算到表3.0.1后得分=续表3.0.4-1 落地式外脚手架检查评分表注:1、发现脚手架钢木、钢竹混合搭设或竹脚手架搭设单排架,检查评分表计算;2、每项最多扣减分数不大于应得分数;3、保证项目有一项不得分或保证项目小计得分不足40分的,检查评分表计零分;10 x该表检查项目实得分数合计100续表3.0.4-1 落地式外脚手架检查评分表4、该表换算到表 3.0.1后得分=100表3.0.4-2悬挑式脚手架检查评分表注发现脚手架钢木、钢竹混合搭设检查评分表记零分2•每项最多扣减分数不大于该项应得分数;3•保证项目有一项不得分或保证项目小计得分不足40分的,检查评分表计零分4•该表换算到表3.0.1后得分=100表3.0.4-4挂脚手架检查评分表10 x该表检查项目实得分数合计4•该表换算到表3.0.1后得分=100表3.0.4-4挂脚手架检查评分表注发现脚手架钢木、钢竹混合搭设检查评分表记零分2•每项最多扣减分数不大于该项应得分数;3•保证项目有一项不得分或保证项目小计得分不足40分的,检查评分表计零分4•该表换算到表3.0.1后得分=100表3.0.4-4挂脚手架检查评分表10 x该表检查项目实得分数合计4•该表换算到表3.0.1后得分=100续表3.0.4-5吊篮脚手架检查评分表注:1、每项最多扣减分数不大于该项应得分数;2、保证项目有一项不得分或保证项目小计得分不足40分的,检查评分表计零分10 x该表检查项目实得分数合计100表3.0.5基坑支护安全检查评分表3、该表换算到表3.0.1后得分=表3.0.5基坑支护安全检查评分表续表3.0.5基坑支护安全检查评分表注:i.每项最多扣减分数不大于该项应得分数;2•保证项目有一项不得分或保证项目小计得分不足40分的,检查评分表计零分10 x该表检查项目实得分数合计100表3.0.6模板工程安全检查评分表3.该表换算到表3.0.1后得分=表3.0.6模板工程安全检查评分表续表3.0.6模板工程检查评分表注:i.每项最多扣减分数不大于该项应得分数;2•保证项目有一项不得分或保证项目小计得分不足40分的,检查评分表计零分10 x该表检查项目实得分数合计3•该表换算到表3.0.1后得分=—注:i.每项最多扣减分数不大于该项应得分数;10 x该表检查项目实得分数合计2•该表换算到表3.0.1后得分=续表3.0.8施工用电检查评分表注:1、每项最多扣减分数不大于该项应得分数2、保证项目有一项不得分或保证项目小计得分不足40分的,检查评分表计零分10 x该表检查项目实得分数合计100续表3.0.8施工用电检查评分表3、该表换算到表3.0.1后得100表3.0.9物料提升机(龙门架、井字架)检查评分表续表3.0.9物料提升机(龙门架、井字架)检查评分表注:i.每项最多扣减分数不大于该项应得分数;2•保证项目有一项不得分或保证项目小计得分不足40分的,检查评分表计零分10 x该表检查项目实得分数合计1003•该表换算到表3.0.1后得分=表3.0.10外用电梯(人货两用电梯)检查评分表100续表3.0.10外用电梯(人货两用电梯)检查评分表注:i.每项最多扣减分数不大于该项应得分数;2•保证项目有一项不得分或保证项目小计得分不足40分的,检查评分表计零分10 x该表检查项目实得分数合计1003.该表换算到表3.0.1后得分=100表3.0.11塔吊检查评分表续表3.0.11塔吊检查评分表注:i.每项最多扣减分数不大于该项应得分数;2•保证项目有一项不得分或保证项目小计得分不足40分的,检查评分表计零分10 x该表检查项目实得分数合计3.该表换算到表3.0.1后得分=100表3.0.13施工机具检查评分表续表3.0.13施工机具检查评分表注:1、每项最多扣减分数不大于该项应得分数;5X该表检查项目实得分数合计2、该表换算至卩表3.0.1 后得100。
建筑施工安全检查标准1总则1.0.1为了科学地评价建筑施工安全生产情况,提高安全生产工作和文明施工的管理水平,预防伤亡事故的发生,确保职工的安全和健康,实现检查评价工作的标准化、规范化,制定本标准。
1.0.2本标准适用于建筑施工企业及其主管部门对建筑施工安全工作的检查和评价。
1.0.3本标准主要采用安全系统工程原理,结合建筑施工中伤亡事故规律,依据国家有关当选法规、标准和规程而编制。
1.0.4在按本标准检查时,除应符合本标准外,尚应符合国家现行强制性标准的规定。
2检查分类及评分方法2.0.1对建筑施工中易发生伤亡事故的主要环节、部位和工艺等的完成情况做安全检查评价时,应采用检查评分表的形式,分为安全管理、文明施工、脚手架、基坑支护与模板工程、“三宝”“四口”防护、施工用电、物料提升机与外用电梯、塔吊、起重吊装和施工机具共十项分项检查评分表和一张检查评分汇总表。
注:三宝系指安全帽、安全带和安全网。
四口系指通道口、预留洞口、楼梯口、电梯井口。
2.0.2在安全管理、文明施工、脚手架、基坑支护与模板工程、施工用电、物料提升机与外用电梯、塔吊和起重吊装八项检查评分表中,设立了保证项目和一般项目,保证项目应是安全检查的重点和关键。
2.0.3各分项检查评分表中,满分为100分。
表中各检查项目得分应为按规定检查内容所得分数之和。
每张表总得分应为各自表内各检查项目实得分数之和。
2.0.4在检查评分中,遇有多个脚手架、塔吊、龙门架与井字架等时,则该项得分应为各单项实得分数的算术平均值。
2.0.5检查评分不得采用负值,各检查项目所扣分总和不得超过该项应得分数。
2.0.6在检查评分中,当保证项目中有一项不得分或保证项目得分不足40分时,此检查评分表不应得分。
2.0.7汇总表满分为100分。
各分项检查表在汇总表中所占的分分值应分别为:安全管理10分、文明施工20分、脚手架10分、基坑支护与模板工程10分、“三宝”“四口”防护10分、施工用电10分、物料提升机与外用电梯10分、塔吊10分、起重吊装5分和施工机具5分。
建筑施工安全检查评分汇总表表3.0.1安全管理检查评分表表3.0.2 项目名称:检查时间:注:1.每项最多扣减分数不大于该项应得分数。
2该表换算到《施工安全检查评分汇总表》(表3.0.1)后得分=10×该表检查项目实得分数合计÷100。
2《建筑施工安全检查标准》JGJ59—2011文明施工检查评分表表3.0.3 项目名称:检查时间:注:1.每项最多扣减分数不大于该项应得分数。
2.该表换算到《施工安全检查评分汇总表》(表3.0.1)后得分=20×该表检查项目实得分数合计÷100。
3落地式外脚手架查评分表表3.0.4-1 项目名称:检查时间:注:1.每项最多扣减分数不大于该项应得分数。
2.该表换算到《施工安全检查评分汇总表》(表3.0.1)后得分=10×该表检查项目实得分数合计÷100。
4《建筑施工安全检查标准》JGJ59—2011悬挑式脚手架检查评分表表3.0.4-2 项目名称:检查时间:注:1.发现脚手架钢木、钢竹混合搭设,检查评分表计零分。
2.每项最多扣减分数不大于该项应得分数。
3.该表换算到《施工安全检查评分汇总表》(表3.0.1)后得分=10×该表检查项目实得分数合计÷100。
5门型脚手架检查评分表表3.0.4-3 项目名称:检查时间:注:1.每项最多扣减分数不大于该项应得分数。
2.该表换算到《施工安全检查评分汇总表》(表3.0.1)后得分=10×该表检查项目实得分数合计÷100。
6《建筑施工安全检查标准》JGJ59—2011挂脚手架检查评分表表3.0.4-4 项目名称:检查时间:注:1.发现脚手架钢木、钢竹混合搭设,检查评分表计零分。
2.每项最多扣减分数不大于该项应得分数。
3.该表换算到《施工安全检查评分汇总表》(表3.0.1)后得分=10×该表检查项目实得分数合计÷100。