差分放大电路仿真
- 格式:doc
- 大小:817.00 KB
- 文档页数:8
Multisim模拟电路仿真1 Multisim用户界面及基本操作1.1 Multisim用户界面在众多的EDA仿真软件中,Multisim软件界面友好、功能强大、易学易用,受到电类设计开发人员的青睐。
Multisim用软件方法虚拟电子元器件及仪器仪表,将元器件和仪器集合为一体,是原理图设计、电路测试的虚拟仿真软件。
Multisim来源于加拿大图像交互技术公司(Interactive Image Technologies,简称IIT公司)推出的以Windows为基础的仿真工具,原名EWB。
IIT公司于1988年推出一个用于电子电路仿真和设计的EDA工具软件Electronics Work Bench(电子工作台,简称EWB),以界面形象直观、操作方便、分析功能强大、易学易用而得到迅速推广使用。
1996年IIT推出了EWB5.0版本,在EWB5.x版本之后,从EWB6.0版本开始,IIT对EWB进行了较大变动,名称改为Multisim(多功能仿真软件)。
IIT后被美国国家仪器(NI,National Instruments)公司收购,软件更名为NI Multisim,Multisim经历了多个版本的升级,已经有Multisim2001、Multisim7、Multisim8、Multisim9 、Multisim10、Multisim11、Multisim12等版本,9版本之后增加了单片机和LabVIEW虚拟仪器的仿真和应用。
下面以Multisim12为例介绍其基本操作。
图1-1是Multisim12的用户界面,包括菜单栏、标准工具栏、主工具栏、虚拟仪器工具栏、元器件工具栏、仿真按钮、状态栏、电路图编辑区等组成部分。
图1-1 Multisim12用户界面菜单栏与Windows应用程序相似,如图1-2所示。
图1-2 Multisim菜单栏其中,Options菜单下的Global Preferences和Sheet Properties可进行个性化界面设置,Multisim12提供两套电气元器件符号标准:ANSI:美国国家标准学会,美国标准,默认为该标准,本章采用默认设置;DIN:德国国家标准学会,欧洲标准,与中国符号标准一致。
差分电路放大电路实验报告差分电路放大电路实验报告引言:差分放大电路是电子工程中常用的一种电路,它具有放大信号、抵消噪声等优点。
本实验旨在通过搭建差分电路放大电路,探究其工作原理和性能表现。
一、实验目的通过差分电路放大电路的实验,达到以下目的:1. 掌握差分放大电路的基本原理;2. 了解差分放大电路的性能指标;3. 实际搭建差分放大电路,观察其放大效果。
二、实验原理差分放大电路由两个输入端和一个输出端组成,其中输入端的信号被分别送入两个放大器中,再将两个放大器的输出信号相减得到差分输出信号。
差分放大电路的工作原理基于放大器的放大特性,通过差分输入信号的放大,可以得到更高的输出信号。
三、实验步骤1. 准备实验所需材料:电源、电阻、电容、运放等;2. 按照电路图搭建差分放大电路,注意连接的正确性和稳定性;3. 调整电源电压,使其符合放大电路的工作要求;4. 输入不同的信号,观察输出信号的变化,并记录数据;5. 对比不同输入信号的放大效果,分析差分放大电路的性能。
四、实验结果与分析通过实验,我们得到了一系列的实验数据,并进行了分析。
在不同的输入信号下,差分放大电路的输出信号均有所放大,而且在抵消噪声方面表现出色。
这验证了差分放大电路的工作原理和性能。
五、实验总结差分放大电路是电子工程中常用的一种电路,它具有放大信号、抵消噪声等优点。
通过本次实验,我们对差分放大电路的原理和性能有了更深入的了解。
在实际应用中,差分放大电路可以用于信号放大、噪声抑制等方面,具有广泛的应用前景。
六、实验心得通过本次实验,我对差分放大电路有了更加深入的认识。
在搭建电路的过程中,我学会了正确连接电路元件,保证电路的稳定性。
在观察实验结果时,我发现不同的输入信号对输出信号的影响,这让我对差分放大电路的性能有了更加直观的认识。
通过实验,我不仅提高了实验操作能力,还加深了对电子工程的理解。
七、参考文献[1] 电子电路设计与仿真实验教程. 邓志东, 陈乃渊. 电子工业出版社, 2009.[2] 电子电路实验与设计教程. 刘同英, 刘红刚. 电子工业出版社, 2016.[3] 电子电路基础与实验. 赵文瑞, 姚文涛. 电子工业出版社, 2018.注:本实验报告仅供参考,实际操作请遵循实验室安全规定。
题目:分析差分放大电路的差模电压增益、共模电压增益和共模抑制比绘制差分放大电路原理图如图所示,其中vs+和vs-为正弦源。
另存为chadong1.sch一、分析双端输入时的差模电压增益1.设置信号源的属性。
vs+,vs-为差分放大电路的信号源。
vs+的属性设置如下:Vs-的属性设置如下:vs+的“AC”项设为10mv,vs-的“AC”项设为-10mv。
这样才能起到差模输入的作用。
2. 设置分析类型3. AnalysisÆSimulate,调用Pspice A/D对电路进行仿真计算。
4.测得恒流源给出的静态电流为1.849mA,晶体管Q1和Q2的发射极电流相等,都为0.9246mA。
(思考为什么是相等的)5. 在probe下,单击TraceÆAdd,在Trace Expression中输入要显示的变量。
若要观察单端输出时的差模电压增益,编辑表达式为:V(out1) / (V(Vs+:+)-V(Vs-:+));若要观察双端输出时的差模电压增益,编辑表达式为:(V(out1)-V(out2)) / (V(Vs+:+)-V(Vs-:+))。
得到结果如下:6. 用游标测量,双端输出时的差模电压增益为100.68,单端输出时的差模电压增益为50.34.是双端输出时的一半(为什么)。
两条曲线的上限截止频率点都是3.3843Mhz。
二、分析双端输入时的共模电压增益将原理图chadong1.sch打开,另存为chadong2.sch1.设置信号源的属性。
vs+的属性设置不变。
Vs-的“AC”属性设置为10mv,使其和信号源vs+一样,这样就相当于在两个输入端加上了相同的信号,起到共模输入的作用。
2. 设置分析类型3. AnalysisÆSimulate,调用Pspice A/D对电路进行仿真计算。
4. 在probe下,单击TraceÆAdd,在Trace Expression中输入要显示的变量。
利用multisim设计惠斯通电桥差分放大器电路1.引言1.1 概述概述部分的内容:概述部分旨在介绍本文的主题,即利用Multisim设计惠斯通电桥差分放大器电路。
在当前电子技术的发展中,电路设计和仿真软件的应用越来越广泛,Multisim作为一款功能强大、易于使用的电路设计工具,被广泛应用于电子教学、科研和工程实践领域。
而惠斯通电桥差分放大器电路作为一种常用的信号放大器电路,具有放大稳定性好、噪声水平低等优点,在传感器信号放大、测量控制系统等领域得到了广泛应用。
本文将重点讨论如何利用Multisim这一工具进行惠斯通电桥差分放大器电路的设计。
在引言部分,首先将简要介绍本文的结构和目的,为读者提供概览。
接着,文章将通过正文部分详细阐述设计的关键要点和步骤,包括电路分析、参数计算和电路优化等内容。
最后,在结论部分对所设计的电路进行总结,并展望未来的发展方向。
通过本文的阅读,读者将能够了解到如何利用Multisim这一工具进行惠斯通电桥差分放大器电路的设计,掌握设计的关键要点,并能够根据实际需求进行电路参数的计算和优化,从而能够更好地应用于实际工程和科研中。
1.2文章结构文章结构部分的内容应该包括对整篇文章的组织结构进行介绍和说明。
下面是一种可能的写法:文章结构本文按照以下结构进行组织。
首先在引言部分进行概述,介绍了设计惠斯通电桥差分放大器电路的目的和意义。
接下来,正文部分将详细介绍设计过程中的两个关键要点。
其中,第一个要点将重点阐述如何使用Multisim软件进行电路设计和仿真,包括电路元件的选取、参数设置以及仿真结果的分析。
第二个要点将着重讲解惠斯通电桥差分放大器电路的原理及其在实际应用中的优势。
最后,结论部分对整个设计过程进行总结,并展望了未来该电路在相关领域中的应用前景。
通过以上结构的设计,本文将全面介绍利用Multisim设计惠斯通电桥差分放大器电路的过程和关键要点,旨在帮助读者更好地了解该电路的原理和应用价值。
一.实验目的1.熟悉差分放大电路的结构。
2.了解差分放大电路抑制零点漂移的原理。
3.掌握差分放大电路静态工作点的估算方法及仿真分析方法。
4.掌握差分放大电路的电压放大倍数、输入电阻、输出电阻的估算方法及仿真分析方法。
5.了解差分放大电路的大信号特性。
6.理解差分放大电路提高共模抑制比的方法。
二、实验原理1.单端输出差模电压放大倍数可正可负,当信号从3端口输出时,1端口称为同相输入端,2端口称为反相输入端;当信号从4端口输出时,1端口称为同相输入端,2端口称为反相输入端。
2.单端输出差模电压放大倍数与双端输出差模放大倍数的比值与负载大小有关系,当RL=RC时比值为4:3,当负载为空载时比值为2:1。
3.共模电压放大倍数为负值。
4.恒流源差分放大电路抑制共模信号的能力远大于长尾差分放大电路。
5.对于长尾差分放大电路而言,增大RE的值能提高抑制共模信如图为长尾差放(J1开关拨到右边即为恒流源差放)当信号由3端口输出时,估算电路的电压放大倍数示波器观察到的1、3端口波形如图。
仿真分析差模放大倍数:长尾差放的输出电压和输入电压:恒流源差放的输出电压和输入电压:2):如图为长尾差放(J1开关拨到右边即为恒流源差放),当信号由4端口输出时,估算电路的电压放大倍数示波器观察到的1、3端口波输入端1加上ib另一端2加上-i在Re上压降Vre=Re*(1+β)*ib+Re*(1+β)*(-ib)=0,Vb=Vbe+Vre=Vbe+0=Vbe即没有使Vbe减小,(Vb=常数)5.共模电压放大倍数总是负值吗?为什么?不是。
所谓的共模信号是指两个差动放大管VT1和VT2的基极接入幅度相同、极性相同的信号。
共模电压放大倍数就是接入的信号是电压信号的放大倍数。
共模信号对两个管子的作用是同相的,若两个电压信号均为正,将引起两个管子电流同量增加,而两个管子集电极电压将同量减少,故从两个管子集电极输出的共模电压为零。
所以,共模电压放大倍数为零。
模拟电路课程设计报告题目:差分放大器设计专业年级:2012级通信工程组员:20121342104 王开鹏20121342105 王娜20121342107 王象指导教师:方振国2014年11月27日差分放大器设计一、实验内容设计一具有恒流源的单端输入一双端输出差动放大器。
VCC =12V,VEE=-12V,R L =20kΩ,Uid=20Mv。
性能指标要求R id>25kΩ,A vd≥25,K CMR>60Db。
二、实验原理图3.3.31、恒流源差分放大器在生产实践中,常需要对一些变化缓慢的信号进行放大,此时就不能用阻容耦合放大电路了。
为此,若要传送直流信号,就必须采用直接耦合。
差分式直流放大电路是一种特殊的直接耦合放大电路,要求电路两边的元器件完全对称,即两管型号相同、特性相同、各对应电阻值相等。
为了改善差分式直流放大电路的零点漂移,利用了负反馈能稳定工作点的原理,在两管公共发时极回路接入了稳流电阻R E和负电源V EE,R E愈大,稳定性愈好。
但由于负电源不可能用得很低,因而限制了R E阻值的增大。
为了解决这一矛盾,实际应用中常用晶体管恒流源来代替R E,形成了具有恒流源的差分放大器,电路如图3.3.3所示。
具有恒流源的差分放大器,应用十分广泛。
特别是在模拟集成电路中,常被用作输入级或中间放大级。
图3.3.3中,V1、V2称为差分对管,常采用双三极管,如5G921、BG319或FHIB等,它与信号源内阻R b1、R b2、集电极电阻R Cl、R C2及电位器RP共同组成差动放大器的基本电路。
V3、V4和电阻R e3、R e4、R共同组成恒流源电路,为差分对管的射极提供恒定电流I o。
电路中R1、R2是取值一致而且比较小的电阻,其作用是使在连接不同输入方式时加到电路两边的信号能达到大小相等、极性相反,或大小相等、极性相同,以满足差模信号输入或共模信号输入时的需要。
晶体管V1与V2、V3与V4是分别做在同一块衬底上的两个管子,电路参数应完全对称,调节RP 可调整电路的对称性。
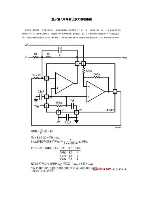
差分输入单端输出放大器电路图该电路是一款用于将一个差分输入转换为一个单端输出的电路。
当增益等于 1 时 (R1 = R2 = 604W 和 VOUT = V2 – V1),输入参考差分电压噪声为 9nV/√Hz,差分输入信噪比为 (对于位于 4MHz 噪声带宽内的输入信号)。
输入 AC 共模抑制取决于电阻器 R1 和 R3 的匹配以及LT1567 负输出转换器的增益容差 (在高达 1MHz 频率下,当电阻器匹配误差为 1% 和负输出转换器增益容差为 2% 时,共模抑制至少为 40dB)。
怎样采用多种单端信号驱动低功率的16 位ADC[导读]?匹配传感器输出和 ADC 输入范围可能很难,尤其是要面对当今传感器所产生的多种输出电压摆幅时。
本文为不同变化范围的差分、单端、单极性和双极性信号提供简便但高性能的 ADC 输入驱动器解决方案,本文的所有电路采用了 LTC2383-16 ADC 单独工作或与 LT6350 ADC 驱动器一起工作来实现 92dB SNR。
匹配传感器输出和 ADC 输入范围可能很难,尤其是要面对当今传感器所产生的多种输出电压摆幅时。
本文为不同变化范围的差分、单端、单极性和双极性信号提供简便但高性能的 ADC 输入驱动器解决方案,本文的所有电路采用了 LTC2383-16 ADC 单独工作或与 LT6350 ADC 驱动器一起工作来实现 92dB SNR。
LTC2383-16 是一款低噪声、低功率、1Msps、16 位 ADC,具备±的全差分输入范围。
LT6350 是一款轨至轨输入和输出的、低噪声、低功率单端至差分转换器/ADC 驱动器,具备快速稳定时间。
运用 LT6350,0V 至、0V 至 5V 和±10V 的单端输入范围可以很容易转换为 LTC2383-16 的±全差分输入范围。
全差分驱动图 1 显示了用于本文所述所有电路的基本构件。
该基本构件用于至 LTC2383-16 模拟输入的DC 耦合全差分信号。
差分—共集负反馈放大电路的理论计算与仿真分析杨一军;陈得宝;曲惠勤;张勇【摘要】构建了直接耦合方式下的差分-共集电压负反馈放大电路,在输入变化量采用直流差分形式的基础上,运行EWB仿真软件,结果表明:按定义所得开环和闭环互阻增益满足反馈中的基本关系式.在合理的近似下,计算了静态电流.根据多级放大器的增益和增益间转换关系,理论上计算了开环互阻增益.同时用微变等效电路方法,得到反馈放大器的互阻增益,两者也满足反馈中的基本关系.另外仿真与理论计算对应的互阻增益彼此间很接近,最大相对误差不超过1.02%,说明它们的一致性.【期刊名称】《合肥师范学院学报》【年(卷),期】2012(030)006【总页数】3页(P29-31)【关键词】负反馈;差分—运放放大电路;EWB【作者】杨一军;陈得宝;曲惠勤;张勇【作者单位】淮北师范大学物理与电子信息学院,安徽淮北235000;淮北师范大学物理与电子信息学院,安徽淮北235000;合肥师范学院学报编辑部,安徽合肥230061;淮北师范大学物理与电子信息学院,安徽淮北235000【正文语种】中文【中图分类】TN7211 引言差分-共集电压并联负反馈放大电路是一类优良的互阻放大器,其输入电阻低,输出电阻高,适用于高内阻信号源,大电阻负载场合。
直接耦合方式下差分电路的突出优点是抑制共模信号。
近年来差分-共射、差分-运放负反馈放大电路屡见报道,引起人们的关注[1,2],然而差分-共集电路结构尚未见到。
本文设计了直接耦合方式下的差分-共集电压并联负反馈放大电路,以直流差分信号作为输入变化量,以单端输入、输出方式在EWB环境下对电路仿真,按定义得到开、闭环互阻增益,其满足反馈放大器中的基本关系式。
理论计算的开环采用先求电压增益,再转换为互阻增益的方法;闭环则采用微变等效电路。
结果表明,仿真与理论计算一致。
图1 差分-共集电压并联负反馈放大电路2 仿真2.1 电路由差分放大器和共集放大器级联组合而成的直接耦合多级放大电路如图1所示。
基于HSPICE的共模反馈全差分运算放大器仿真分析作者:仝刚来源:《现代信息科技》2020年第24期摘要:全差分运算放大器因其噪声较低、输出电压摆幅较大,共模噪声抑制及谐波失真抑制性能较好而得到大面积推广应用,HSPICE是目前应用较广的的模拟集成电路设计辅助工具,基于HSPICE对设计的共模反馈全差分运算放大器进行交流参数、直流参数、瞬态特性等主要性能参数进行了仿真分析,仿真分析结果表明,该电路各方面均具有综合良好的特性。
关键词:HSPICE;共模反馈;运算放大器中图分类号:TN722.7;TP342 文献标识码:A 文章编号:2096-4706(2020)24-0053-05Simulation Analysis of Common Mode Feedback Fully Differential Operational Amplifier Based on HSPICETONG Gang(Xiamen Shunfuxin Technology Co.,Ltd.,Xiamen 361006,China)Abstract:Fully differential operational amplifier has been widely popularization and application because of its low noise,big output voltage swing,and better performance in common mode noise suppression and harmonic distortion suppression. HSPICE is the auxiliary tool for analog integrated circuit design that is used more widely at present. Based on HSPICE,an simulation analysis is made to the main performance such as the AC parameters,DC parameters,instantaneous characteristic of the designed common mode feedback fully differential operational amplifier. The simulation analysis results show that the circuit has good comprehensive characteristics in all aspects.Keywords:HSPICE;common mode feedback;operational amplifier0 引言在实际的芯片设计工作中,作者所从事的电源管理类集成电路芯片设计基本上都会用到运算放大器(也称作“运放”)。
multisim单电源差分放大电路多数情况下,电子电路需要使用双电源来提供正负电压以供电路工作。
然而,有一些应用需要使用单电源差分放大电路,这种电路只需一种电源即可。
在本篇文章中,我将介绍单电源差分放大电路的工作原理、关键设计要点以及其在实际应用中的优缺点。
单电源差分放大电路是一种基于差分放大器的电路。
差分放大器是一种常见的电路结构,用于放大输入信号。
它由两个输入端口和一个输出端口组成,通过对两个输入信号进行放大,可以得到一个放大的差分输出信号。
在传统的差分放大器中,通常需要两种电源,一种为正电源,另一种为负电源。
然而,当需要使用单电源时,可以通过添加偏置电压来实现。
这个偏置电压可以通过将一个电阻分压器连接到一个电源电压上来产生。
单电源差分放大器的输入通过一个电阻和一个偏置电压连接到一个输入端口,将输入信号加到偏置电压上。
和传统的差分放大器一样,单电源差分放大器也有两个输入端口,一个为正极性输入端口,另一个为负极性输入端口。
但是,由于只有一个电源电压,所以只能将一个输入端口连接到偏置电压上,而另一个输入端口需要通过一个电容连接到地。
单电源差分放大器的输出端口则通过一个负反馈电阻连接到输入端口。
这个负反馈电阻可以帮助稳定电路的增益,并提供更好的抗干扰能力。
在实际设计单电源差分放大电路时,有几个关键的要点需要考虑。
首先,偏置电压的选择非常重要。
偏置电压应该为输入信号的中间值,以便使差分放大器处于最佳工作状态。
其次,输入电容的值也需要合理选择,以确保输入信号的完整性。
此外,负反馈电阻的值和差分放大器的增益也需要根据具体要求进行选择和调整。
使用单电源差分放大器有许多优点。
首先,使用单电源可以简化电路结构,减少成本和尺寸。
其次,单电源差分放大器适用于许多应用场景,包括音频放大、信号传感器等。
此外,由于使用了负反馈电阻,单电源差分放大器在增益和输出电平方面具有很好的稳定性和可控性。
然而,单电源差分放大器也有一些限制和缺点。
本文由andy864807078贡献 doc文档可能在WAP端浏览体验不佳。建议您优先选择TXT,或下载源文件到本机查看。 题目:分析差分放大电路的差模电压增益、 题目:分析差分放大电路的差模电压增益、共模电压增益和共模抑制比 绘制差分放大电路原理图如图所示,其中 vs+和 vs-为正弦源。另存为 chadong1.sch 一、分析双端输入时的差模电压增益 1.设置信号源的属性。 设置信号源的属性。 设置信号源的属性 vs+,vs-为差分放大电路的信号源。vs+的属性设置如下: Vs-的属性设置如下: vs+的“AC”项设为 10mv,vs-的“AC”项设为-10mv。这样才能起到差模输入的作用。 2. 设置分析类型 3. Analysis Simulate,调用 Pspice A/D 对电路进行仿真计算。 对电路进行仿真计算 仿真计算。 , 4.测得恒流源给出的静态电流为 1.849mA,晶体管 Q1 和 Q2 的发射极电流相等,都为 的发射极电流相等, . , 0.9246mA。 思考为什么是相等的) 。 思考为什么是相等的) ( 5. 在 probe 下,单击 Trace Add,在 Trace Expression 中输入要显示的变量。 中输入要显示的变量。 , 若要观察单端输出时的差模电压增益,编辑表达式为:V(out1) / (V(Vs+:+)-V(Vs-:+)); 若要观察双端输出时的差模电压增益,编辑表达式为: (V(out1)-V(out2)) / (V(Vs+:+)-V(Vs-:+))。 得到结果如下: 6. 用游标测量, 用游标测量 双端输出时的差模电压增益为 100.68, 标测量, 单端输出时的差模电压增益为 50.34. 是双端输出时的一半(为什么) 。两条曲线的上限截止频率点都是 3.3843Mhz。 二、分析双端输入时的共模电压增益 分析双端输入时的共 打开, 将原理图 chadong1.sch 打开,另存为 chadong2.sch 1.设置信号源的属性。 设置信号源的属性。 设置信号源的属性 vs+的属性设置不变。 Vs-的“AC”属性设置为 10mv,使其和信号源 vs+一样,这样就相当于在两个输入端加上 了相同的信号,起到共模输入的作用。 2. 设置分析类型 3. Analysis Simulate,调用 Pspice A/D 对电路进行仿真计算。 , 对电路进行仿真计算。 4. 在 probe 下,单击 Trace Add,在 Trace Expression 中输入要显示的变量。 中输入要显示的变量。 , 若要观察单端输出时的共模电压增益,编辑表达式为:V(out1) / V(Vs+:+); 若要观察双端输出时的共模电压增益,编辑表达式为:(V(out1)-V(out2)) / V(Vs+:+)。 得到结果如下: 5. 用游标测量, 用游标测量, 双端输出时的共模电压增益为 1.000E-30, (Pspice 中用 1.000E-30 表示 0) ,所以双端时的共 模电压增益为 0。 在中低频段的单端输出共模电压增益为 0.000733, 也已经非常小, 说明单端输出情况下也具 有良好的抑制共模信号的特性。但随着频率的进一步增大,共模电压增益将会急剧增大,增 加到一定程度后,将不会再有剧烈的增减,但是共模电压增益总是小于 1。 三、分析差分放大电路的共模抑制比 第一步: 第一步:打开 chadong1.sch,作如下修改,以建立底层的电路图文件: ,作如下修改,以建立底层的电路图文件: 1. 将其另存为 x1.sch。 。 2. 删除信号源 vs+和 vs-。 将电阻 RS1 和 RS2 移到合适位置,并设置其阻值为 1000g(Pspice 中不允许有悬空的 节点,当某些节点确实要悬空时,就需要在它与地之间接一个特别大的电阻) 。 3.设置层次电路的接口。 .设置层次电路的接口。 Get New Part IF IN 和 IF OUT。 IF IN 表示输入端口。 IF OUT 表示输出端口。 修改后的电路图如下所示: 4.保存,并将其另存为 x2.sch。 保存, 保存 。 第二步:设计高层次的电路。 第二步:设计高层次的电路。 1. 在 schematics 下,单击 File New 新建立一个电路图文件。并另存为 CMMR.sch。 2. Draw Block,取出两个块,分别命名为 Cmod 和 Dmod,分别表示测量共模增益和差模 增益的块。如图所示: 3. 双击 Cmod Browser 选择电路图文件 x1.sch, 双击 Dmod Browser 选择电路图文件 x2.sch。 这样使高层次电路图中的各个模块与低层次的电路图文件连接了起来。如图所示: 4. 放置两个正弦源作为信号源。最后绘制好的测量差分放大电路共模抑制比的高层次电 路原理图如图所示: 正弦源 v1 的属性设置如下: 正弦源 v2 的属性设置如下: 它们的 AC 属性分别设置为 10mv 和-10mv。其它属性均设为 0. 5. 设置分析类型 6. Analysis Simulate,调用 Pspice A/D 对电路进行仿真计算。 7. 在 probe 下,单击 Trace Add,在 Trace Expression 中输入要显示的变量。 共模抑制比的表达式为 20 lg AVD AVC = 20 lg AVD 20 lg Avc ,所以编辑表达式为: DB(V(Dmod:out+)/(V(Dmod:vin+)-V(Dmod:vin-)))- DB(V(Cmod:out+)/V(Cmod:vin+)) 得到仿真结果图如下: 8. 利用游标测得在中低频段共模抑制比为 96.9DB。上限截止频率为 37.832kHz。
苏州市职业大学实验报告姓名:学号:班级:
图2 差分放大器电路调零
图5 差模输入差分放大电路输入、输出波形图
3. 测量共模放大倍数
将函数信号发生器XFG1的“+”端接放大电路的共同输入端,COM 接地,构成共模输入方式,如图6所示。
在输出负载端用万用表测量输出电压值,打开仿真开关,测得8R 两端输出电压值为pV 038.1,几乎为0,所以共模双端输出放大倍数也就近似为0。
图6 共模输入、双端输出电压放大倍数测量示波器观察到的差分放大电路输入、输出波形如图7所示。
图7共模输入差分放大电路输入、输出波形
R1 2k¦¸
R2
2k¦¸R3
6.8k¦¸
R4
6.8k¦¸
R5
5.1k¦¸
R6 510¦¸R7 510¦¸
R8
12k¦¸
Rp1
100¦¸
Key=A
50%
V1
12 V
V2
12 V
Q1
2N3903
Q2
2N3903
16
7
10
11
0 2
XSC1
A B Ext Trig
+
+
_
_+_
5
XFG1
34
8
9
图8 单端输出差分放大电路
图9 单端输出差分放大电路波形图
总结
通过这次实验仿真,对Multisim仿真软件的了解,在实践过程中也不断地积累了经验,能够独立完成电路的连接,并且能够熟练使用仪表元件进行测试。
通过仿真实验可以看到,差分放大电路只放大差模信号,对共模信号有很强的抑制作用。
这次仿真加深了对差分放大器性能及特点的理解,它利用电路参数的对称性和发射极电阻的负反馈作用,有效地抑制零点漂移。