2019浙江中国科学技术发展战略研究院招聘财务会计笔试试题及答案解析 .doc
- 格式:doc
- 大小:73.50 KB
- 文档页数:61
2019中国科学院科技战略咨询研究院教育助理岗位招聘试题及答案解析1、按照我国法律的有关规定,下列选项中个人所得不应免纳个人所得税的是()。
单项选择题A、劳模赵某享受工厂每月体恤金500元B、王教授每月的退休工资4000元C、部队军人小林的转业费15万元D、IT公司的职员小王在某设计大赛中获得的奖金5万元【答案】D【解析】D。
《个人所得税法》第4条规定,下列各项个人所得,免纳个人所得税:(1)省级人民政府、国务院部委和中国人民解放军军以上单位,以及外国组织、国际组织颁发的科学、教育、技术、文化、卫生、体育、环境保护等方面的奖金;(2)国债和国家发行的金融债券利息;(3)按照国家统一规定发给的补贴、津贴;(4)福利费、抚恤金、救济金;(5)保险赔款;(6)军人的转业费、复员费;(7)按照国家统一规定发给干部、职工的安家费、退职费、退休工资、离休工资、离休生活补助费;(8)依照我国有关法律规定应予免税的各国驻华使馆、领事馆的外交代表、领事官员和其他人员的所得;(9)中国政府参加的国际公约、签订的协议中规定免税的所得;(10)经国务院财政部门批准免税的所得。
体恤金、退休金、军人的转业费都应免纳个人所得税。
ABC项排除。
故本题答案选D。
2、在社会主义市场经济体制下,个人收入分配要坚持以按劳分配为主体、多种分配方式并存的制度。
()判断题对错【答案】正确【解析】略。
3、请示与报告的不同之处在于()。
多项选择题A、行文方向不同B、行文目的不同C、行文内容不同D、行文时间不同【答案】B,C,D【解析】请示与报告的区别在于:(1)行文目的不同。
请示是有所恳求,要求上级机关批复;报告主要是下情上传,不要求直接批复。
(2)行文时间不同。
请示必须在事前行文,不允许“先斩后奏”;报告主要是事后行文,也可根据情况在事中、事前行文()汇报工作进展情况或开展工作、活动的打算等)。
(3)行文内容不同。
请示主要写带有迫切性、需上级机关明确指示或批准的事项,行文时只能一文一事;报告则着眼于汇报或反映情况,既可一文一事,亦可一文数事。
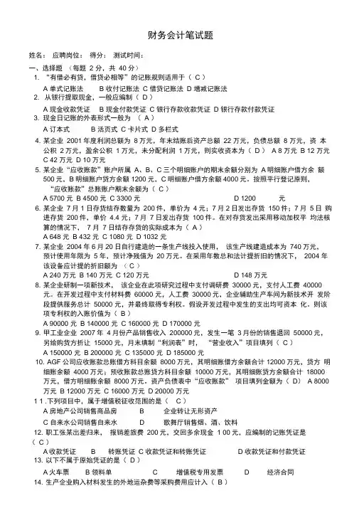
财务会计笔试题姓名:应聘岗位:得分:测试时间:一、选择题(每题 2 分,共40分)1. “有借必有贷,借贷必相等”的记账规则适用于(C )A 单式记账法B 收付记账法C 借贷记账法D 增减记账法2. 从银行提取现金,一般应编制(D )A 现金收款凭证B 现金付款凭证C 银行存款收款凭证D 银行存款付款凭证3. 现金日记账的外表形式一般为(A )A 订本式B 活页式C 卡片式D 多栏式4. 某企业2001年度利润总额为8万元,年末结账后资产总额22 万元,负债总额8 万元,资本公积2万元,盈余公积1万元,未分配利润1万元,则实收资本为( D ) A 8 万元 B 12 万元C 42 万元D 10 万元5. 某企业“应收账款”账户所属A、B、C三个明细账户的期末余额分别为A明细账户借方余额500元,B明细账户贷方余额1200元,C明细账户借方余额4000元。
按照平行登记原则,“应收账款”总账账户期末余额为( C )A 5700 元B 4500 元C 3300 元D 1200 元6. 某企业7月1 日存货结存数量为200件,单价为4元;7月2日发出存货150件;7月5日购进存货200件,单价 4.4 元;7月7日发出存货100件。
在对存货发出采用移动加权平均法核算的情况下,7 月7日结存存货的实际成本为( A )A 648 元B 432 元C 1080 元D 1032 元7. 某企业2004年6月20日自行建造的一条生产线投入使用,该生产线建造成本为740万元,预计使用年限为 5 年,预计净残值为20万元。
在采用年数总和法计提折旧的情况下,2004 年该设备应计提的折旧额为( C )A 240 万元B 140 万元C 120 万元D 148 万元8. 某企业研制一项新技术,该企业在此项研究过程中支付调研费30000元,支付人工费40000元。
在开发过程中支付材料费60000 元,人工费30000元,企业辅助生产车间为新技术开发阶段提供服务总计50000 元,并最终取得专利权。
2019年中核财务有限责任公司招聘真题及答案解析1、与其他文献形式相比,公文具有的无法替代的功能是()。
单项选择题A、执行性功能B、强制性功能C、权威性功能D、通用性功能【答案】C【解析】公务文书是法定机关与组织在公务活动中,按照特定的体式、经过一定的处理程序形成和使用的书面材料,又称公务文件。
公文具有法定的权威性,各级党政机关根据法定的职责和权限制发公文,体现党和国家行政机关的权威意见、要求等。
故本题选C。
2、现在统计中常用的人均可支配收入由四部分构成,分别是工资性收入、转移性收入、经营性收入和财产性收入。
财产性收入一般是指家庭拥有的动产(如银行存款、有价证券等)、不动产(如房屋、土地等)所获得的收入。
它包括出让财产使用权所获得的利息、租金、专利收入等,财产营运所获得的红利收入、财产增值收益等。
根据上述定义,下列属于财产性收入的是()。
单项选择题A、王某家传的青花瓷器在展览上被专家估价为200万元’B、李某买了一辆载重10吨的货车跑运营,每年收入8万元以上C、赵某为公司做出重大贡献,公司给予10万元的奖励D、高某在闹市有一间房屋,某厂家在房顶安放了广告牌,并支付给他一定费用【答案】D【解析】题目中给出的定义是“财产性收入”,但定义项所使用的方法就是采用列举的方法让我们理解什么是财产性收入。
那我们就直接看选项,看其中是否有符合该列举的,符合的即为我们要找的。
代入定义,发现选项A中只是一个估价,并不是收入;B项属于经营性收入,C项属于工资性收入,均不符合定义;D项属于不动产所获得的收入,是财产性收入。
故本题答案选D。
3、通过下列方式能够予以规范,可以不设行政许可的有()。
多项选择题A、市场竞争机制能够有效调节的B、行业组织或者中介机构能够自律管理的C、公民、法人或者其他组织能够自主决定的D、设定行政许可不便民的【答案】A,B,C【解析】《行政许可法》第13条规定,本法第十二条所列事项,通过下列方式能够予以规范的,可以不设行政许可:(一)公民、法人或者其他组织能够自主决定的;(二)市场竞争机制能够有效调节的;(三)行业组织或者中介机构能够自律管理的;(四)行政机关采用事后监督等其他行政管理方式能够解决的。
科学技术局国企____考试第一次考试卷(附答案解析)一、单选题1、媒介的诞生是为了推动人类社会的发展,而人们使用媒介的独特性也是为了不断提升和完善自己的生活,这两者本来都要良好的。
然而,科学技术与人类意识发展上的失衡,导致媒介在被过度使用的过程中有时会脱离人的。
依此填入划横线部分最恰当的一项是()A、出发点掌控B、适应性规划C、侧重点控制D、目的性约束【答案】:A【解析】:。
由第一句话可知,两个“为了”表明此处谈的是“出发点”,“目的性”本无好坏之别,不选。
从“然而”一词看出,后一空处用“掌控”较为合适,规划:指比较全面的长远的发展计划;控制:掌握住对象不使任意活动或超出范围,或使其按控制者的意愿活动。
2、在Word中打开新文档的快捷键是()。
A、Ctrl+FB、Ctrl+HC、Ctrl+OD、Ctrl+P【答案】:C【解析】:Ctrl+0是在word中打开新文档的快捷键。
故选C。
3、在一些地区的城市化发展过程中,由于劳动密集型企业和私营企业的过度发展,使城镇经济建设对流动人口产生了强烈的依赖。
尽管流动人口给城市带来了生机和活力,增加了财税收入,但因为他们文化水平普遍较低,综合素质不高,因此造就了数量惊人的小商小贩和庞大的“民工”队伍。
随着这些地区产业的不断升级,对简单劳动力的需求必然会越来越少,流动人口将面临失业的危险,势必会引起更严重的问题,从而阻碍这些地区城市化的进程。
这段话支持的主要观点是( )。
A、流动人口的增加对一些地区城市化发展具有负作用B、劳动密集型企业和私营企业的过度发展导致大量流动人口的增加C、大量低素质流动人口的存在,不利于城市化的发展D、大量流动人口的失业问题是城市化地区的潜在危机【答案】:C【解析】:略4、暖气对于()相当于()对于黑暗A、冬天明亮B、炎热光明C、寒冷台灯D、温暖灯光【答案】:C【解析】:暖气用来抵御寒冷,台灯用来驱赶黑暗。
5、蜂鸟∶鸵鸟A、梵蒂冈∶加拿大B、北冰洋∶大西洋C、马尔马拉海∶珊瑚海D、鄱阳湖∶青海湖【答案】:C【解析】:C 蜂鸟、鸵鸟一个是最小的鸟、一个是最大的鸟,所以选项要符合最大、最小的特点,A 梵蒂冈是最小的国家,但加拿大不是最大的国家, B 大西洋不是最大的洋, D 鄱阳湖是中国最大的淡水湖,青海湖是中国最大的咸水湖, C 马尔马拉海是世界上最小的海,珊瑚海是世界上最大的海,所以答案为 C 。
2019浙江大学发展战略研究院招聘试题及答案解析1、最早在《新青年》上提倡以白话文代替文言文,成为文学革命先声的文章是()。
单项选择题A、鲁迅的《狂人日记》B、胡适的《文学改良刍议》C、陈独秀的《文学革命论》D、李大钊的《庶民的胜利》【答案】B【解析】著名学者胡适是积极推动白话诗的先驱者。
他的《文学改良刍议》,是倡导文学革命的第一篇文章,发表在陈独秀主编的《新青年上。
接着,陈独秀在下一期刊出了自己撰写的文学革命论》进行声援。
翌年,鲁迅又在该刊发表了《狂人日记》。
于是,中国现代文学迈出了艰辛的.第一步。
故本题答案选B。
2、我国实行积极财政政策,下列不属于积极财政政策的措施是()。
单项选择题A、地方政府增加生态文明建设方面的投人B、中国人民银行安排增加支农再贷款100亿元C、国家财政部决定扩大国债发行规模D、中央人民银行下调存款基准利率【答案】D【解析】D。
积极财政政策,是以增加财政支出为主要内容的宏观调控政策,其中包括扩大政府公共投资,着力加强重点建设;推进税费改革,实行结构性减税。
据此,ABC属于积极的财政政策。
D项中央人民银行下调存款基准利率属于货币政策,不属于财政政策,故本题答案为D。
3、下列关于中国坚持走向和平发展道路的论述,正确的有()。
多项选择题A、它始于毛泽东对中国社会主义道路的探索B、它是基于当今世界发展潮流的必然选择C、它是基于中国特色社会主义的必然选择D、和平发展是科学发展观的应有之义【答案】B,C,D【解析】中国和平发展战略,最初又称为“和平崛起战略”。
最早提出观点的是前中央党校常务副校长郑必坚在2003年10月博鳌亚洲论坛上的发言:“中国的和平崛起,则是亚洲和平崛起的一部分”。
同年11月底,龙永图在武汉大学演讲中提出“中国的崛起将是和平的崛起”。
据此,A选项不选。
中国坚持走和平发展道路的必然性包括:第一,这是基于中国特色社会主义的必然选择。
第二,这是基于中国历史文化传统的必然选择。
杭州招聘会计考试题目及答案一、单项选择题(每题1分,共10分)1. 会计的基本职能是()。
A. 核算和监督B. 预测和决策C. 计划和控制D. 组织和领导答案:A2. 会计要素中的资产是指()。
A. 企业拥有或控制的资源B. 企业预期未来经济利益的流入C. 企业过去的交易或事项形成的D. 企业所有者权益的变动答案:A3. 下列哪项不是会计信息质量要求()。
A. 可靠性B. 相关性C. 及时性D. 可比性答案:C4. 会计核算的基本原则不包括()。
A. 历史成本原则B. 权责发生制原则C. 收付实现制原则D. 配比原则答案:C5. 会计科目的设置应遵循()。
A. 统一性原则B. 灵活性原则C. 经济性原则D. 可比性原则答案:A6. 会计报表中,资产负债表是()。
A. 动态报表B. 静态报表C. 利润表D. 现金流量表答案:B7. 会计核算的主体是()。
A. 企业B. 个人C. 政府D. 非营利组织答案:A8. 会计核算的货币计量假设是()。
A. 持续经营B. 货币计量C. 会计分期D. 历史成本答案:B9. 会计核算的会计分期假设是()。
A. 持续经营B. 货币计量C. 会计分期D. 历史成本答案:C10. 会计核算的持续经营假设是()。
A. 持续经营B. 货币计量C. 会计分期D. 历史成本答案:A二、多项选择题(每题2分,共10分)11. 会计信息的基本特征包括()。
A. 可靠性B. 相关性C. 及时性D. 可理解性答案:ABCD12. 会计核算的基本原则包括()。
A. 历史成本原则B. 权责发生制原则C. 收付实现制原则D. 配比原则答案:ABD13. 会计要素包括()。
A. 资产B. 负债C. 所有者权益D. 利润答案:ABC14. 会计报表包括()。
A. 资产负债表B. 利润表C. 现金流量表D. 所有者权益变动表答案:ABCD15. 会计核算的基本方法包括()。
A. 会计科目设置B. 会计凭证编制C. 会计账簿登记D. 会计报表编制答案:ABCD三、判断题(每题1分,共5分)16. 会计核算的目的是提供财务信息,帮助投资者、债权人和其他利益相关者做出经济决策。
招聘会计岗位笔试题及解答(某大型国企)一、单项选择题(本大题有10小题,每小题2分,共20分)1、下列哪项不是会计的基本假设?A. 会计主体B. 持续经营C. 货币计量D. 权责发生制答案:D解析:会计的基本假设是会计理论和实务的基础,主要包括会计主体、持续经营、会计分期和货币计量四项。
权责发生制是会计确认和计量的一项基本原则,而非基本假设。
它规定了会计确认收入和费用归属期间的方法,即凡是当期已经实现的收入和已经发生或应当负担的费用,无论款项是否收付,都应当作为当期的收入和费用;凡是不属于当期的收入和费用,即使款项已在当期收付,也不应当作为当期的收入和费用。
2、在编制资产负债表时,企业从银行借入的期限为3年的长期借款,其利息尚未支付,应计入哪个科目?A. 长期借款B. 应付利息C. 短期借款D. 其他应付款答案:B解析:在编制资产负债表时,对于企业的长期借款,其本金部分应计入“长期借款”科目。
而对于尚未支付的利息,由于其性质属于流动负债(通常在一年内需要支付),因此应计入“应付利息”科目,而不是与本金一起计入“长期借款”科目。
同时,由于借款期限是3年,不属于短期借款的范畴,因此不应计入“短期借款”科目。
另外,“其他应付款”科目通常用于核算企业除应付票据、应付账款、预收账款、应付职工薪酬、应付利息、应付股利、应交税费、长期应付款等以外的其他各项应付、暂收的款项,因此也不适用于此处。
3、某企业购入原材料一批,价值50,000元,增值税专用发票上的税额为6,500元。
若采用实际成本法核算,则记账时应计入“原材料”科目的金额是多少?A. 50,000元B. 56,500元C. 6,500元D. 43,500元答案:A. 50,000元解析:在实际成本法下,购入材料的成本仅包括材料本身的购买价格,不包括增值税。
因此,“原材料”科目应当按不含税的价格50,000元入账。
增值税部分应当单独记录在“应交税费—应交增值税(进项税额)”科目中。
招聘财务总监岗位笔试题及解答(答案在后面)一、单项选择题(本大题有10小题,每小题2分,共20分)1、财务总监在公司的组织结构中通常属于以下哪个层级?A、基层管理人员B、中层管理人员C、高层管理人员D、顾问级管理人员2、下列哪项不是财务报表分析中常用的比率分析指标?A、流动比率B、速动比率C、资产负债率D、净利润率3、以下哪项不属于财务报告的基本要素?A、资产B、负债C、所有者权益D、收入4、在编制财务报表时,下列哪个会计准则要求企业采用公允价值计量?A、国际财务报告准则(IFRS)B、美国通用会计准则(US GAAP)C、中国会计准则(CAS)D、国际会计准则(IAS)5、以下关于会计要素的定义,错误的是()A、资产是指企业过去的交易或者事项形成的,由企业拥有或者控制的,预期会给企业带来经济利益的资源。
B、负债是指企业过去的交易或者事项形成的,预期会导致经济利益流出企业的现时义务。
C、收入是指企业在日常活动中形成的,会导致所有者权益增加的,与所有者投入资本无关的经济利益的总流入。
D、费用是指企业在日常活动中发生的,会导致所有者权益减少的,与向所有者分配利润无关的经济利益的总流出。
6、关于企业会计准则体系,以下说法正确的是()A、企业会计准则体系是指国家统一的会计制度,包括会计准则、会计制度和其他规范性文件。
B、企业会计准则体系仅包括会计准则和会计制度,不包括其他规范性文件。
C、企业会计准则体系不包括企业内部控制规范。
D、企业会计准则体系是指国际会计准则。
7、根据我国税法规定,以下哪种情况下可以享受企业所得税的减免?A. 企业取得的技术转让所得B. 企业购买的固定资产C. 企业发生的广告费支出D. 企业支付的职工工资8、以下哪个不是财务报表中的资产负债表项目?A. 流动资产B. 长期投资C. 流动负债D. 所有者权益9、关于财务报表分析,以下哪种方法不属于财务报表分析的基本方法?()A. 比率分析B. 比较分析C. 结构分析D. 预测分析 10、以下哪个选项不是企业内部控制的基本要素?()A. 控制环境B. 风险评估C. 信息与沟通D. 成本控制二、多项选择题(本大题有10小题,每小题4分,共40分)1、以下哪些是财务总监在制定公司财务战略时需要考虑的关键因素?A. 公司的经营战略B. 行业竞争态势C. 法律法规要求D. 公司内部财务状况E. 股东的期望回报2、以下关于企业内部控制制度的描述,正确的是:A. 内部控制制度是企业为了实现经营目标而制定的一系列制度B. 内部控制制度的主要目的是防止和发现错误与舞弊C. 内部控制制度的设计应考虑成本效益原则D. 内部控制制度主要依靠外部审计来执行E. 内部控制制度应定期进行评估和改进3、关于财务报表的编制原则,以下哪些是正确的?A. 以历史成本为计量基础B. 以权责发生制为记账基础C. 坚持会计分期原则D. 以货币计量为基本形式E. 以上都是4、在财务分析中,以下哪些指标属于偿债能力分析指标?A. 流动比率B. 资产负债率C. 存货周转率D. 利润率E. 现金流量比率5、以下哪些是财务总监应具备的专业技能?()A、财务分析能力B、战略规划能力C、风险管理能力D、人力资源管理能力E、信息技术管理能力6、以下哪些是财务总监在财务管理中应遵循的原则?()A、合规性原则B、效益最大化原则C、稳健性原则D、公开性原则E、保密性原则7、以下哪些是财务总监在制定企业财务战略时需要考虑的因素?()A. 公司经营战略B. 行业发展趋势C. 国家经济政策D. 市场竞争状况E. 财务风险控制8、以下哪些行为属于内部控制的关键要素?()A. 权责分明B. 信息交流C. 控制活动D. 监督检查E. 风险评估9、以下哪些选项是财务总监在制定公司财务战略时需要考虑的因素?A. 公司的长期愿景和目标B. 行业的经济状况C. 法律法规的要求D. 税收政策的变化E. 市场竞争状况 10、以下哪些会计准则或规定是财务总监在工作中必须遵守的?A. 国际财务报告准则(IFRS)B. 美国通用会计准则(US GAAP)C. 企业会计准则(CAS)D. 上市公司信息披露规则E. 预算管理相关规定三、判断题(本大题有10小题,每小题2分,共20分)1、公司资产负债表中的资产总额总是等于负债与所有者权益之和。
财务会计试卷及答案分析财务会计试卷及答案分析1.下列项目中,属于其他业务收入的是()。
A.罚款收入 B.出售固定资产收入 C.材料销售收入D.出售无形资产收入2.某单位出纳小李发现单位账上一笔无法查明原因的现金短缺,经批准后应该作如下账务处理。
A.借:管理费用-现金短缺贷:待处理财产损溢-待处理流动资产损溢B.借:营业外收入贷:待处理财产损益-待处理流动资产损溢C.借:其他应收款贷:待处理财产损益-待处理流动资产损溢D.借:财务费用贷:待处理财产损益-待处理流动资产损溢3.某企业购入股票20万股,划分为交易性金融资产,支付的价款为103万元,其中包含已宣告发放的现金股利3万元和支付交易费用3万元。
该项交易性金融资产的入账价值为()万元。
A.103B.97C.100D.105 10.下列金融资产中,应作为可供出售金融资产的是()。
A.企业从二级市场购入准备随时出售的普通股票 B.企业购入有意图和有能力持有至到期的公司债券C.企业购入没有公开报价且不准备随时变现的A公司6%的股权D.企业购入有公开报价但不准备随时变现的A公司6%的流通股票 11.某一般纳税企业委托外单位加工一批应税消费税产品,材料成本50万元,加工费5万元(不含税),受托方增值税率为17%,受托方代收代交消费税0.5万元。
该批材料加工后委托方用于连续生产应税消费品,则该批材料加工完毕入库时的成本为()万元。
A. 59 B. 55.5 C. 58.5D. 55 12.甲股份有限公司对期末存货采用成本与可变现净值孰低法计价。
2007年12月31 日库存用于生产A产品的原材料的实际成本为 40 万元,预计进一步加工所需费用为16万元。
预计销售费用及税金为 8 万元。
该原材料加工完成后的产品预计销售价格为60万元。
假定该公司以前年度未计提存货跌价准备。
2007年12月31日该项存货应计提的跌价准备为()万元。
A.0B.4C.16D.20甲企业于2007年1月1日将一批原材料对乙企业进行长期股权投资,占乙企业80%的股权。
国企应聘会计笔试题库及答案一、选择题1. 会计的基本职能是()A. 核算和监督B. 计划和控制C. 决策和评价D. 组织和领导答案:A2. 下列哪项不属于会计要素?()A. 资产B. 负债C. 利润D. 所有者权益答案:C3. 会计核算的基本原则不包括()A. 真实性原则B. 谨慎性原则C. 重要性原则D. 随意性原则答案:D4. 企业会计准则规定,企业应当以()为基础进行会计核算。
A. 权责发生制B. 收付实现制C. 现金制D. 预算制答案:A5. 在会计核算中,资产的计价原则是()A. 历史成本B. 公允价值C. 重置成本D. 净现值答案:A二、判断题1. 会计信息的可靠性要求是指会计信息应当真实、准确、完整。
()答案:正确2. 会计政策变更必须经过股东大会的批准。
()答案:错误3. 会计估计变更属于会计政策变更。
()答案:错误4. 会计年度是指从每年的1月1日到12月31日。
()答案:正确5. 会计信息的及时性要求是指会计信息应当在经济业务发生后立即记录。
()答案:错误三、简答题1. 简述会计信息的可靠性和相关性的要求。
答案:会计信息的可靠性要求是指会计信息应当真实、准确、完整,反映企业经济活动的实际情况,不含有虚假或误导性的信息。
相关性要求会计信息应当与用户的决策需要相关,能够影响或改变用户的经济决策。
2. 什么是会计政策?请举例说明。
答案:会计政策是指企业在会计核算中所采用的具体原则、基础和方法。
例如,企业选择使用历史成本法进行资产计价,或者选择使用直线法进行固定资产折旧等。
四、计算题1. 某企业2019年1月1日购买一项固定资产,原值为100万元,预计使用年限为5年,预计净残值为5万元。
请计算该固定资产2019年度的折旧额。
答案:首先计算年折旧率:(100万 - 5万) / 5年 = 19万。
2019年度的折旧额为19万。
2. 某企业2019年实现营业收入500万元,营业成本300万元,营业税金及附加20万元,销售费用50万元,管理费用30万元,财务费用10万元。
2019浙江杭州财税会计学校招聘试题及答案解析1、按行政管理事务的性质划分,可分为()。
多项选择题A、宏观行政管理事务B、微观行政管理事务C、基层行政管理事务D、高层行政管理事务【答案】A,B【解析】按行政管理事务的性质划分可分为:宏观行政管理事务(行政领导事务);微观行政管理事务(日常行政管理事务)。
故本题选AB。
2、下列有关我国选举制度基本原则的论述正确的是()。
单项选择题A、选举权的普遍性原则要求我国公民只要年满18周岁,就拥有选举权和被选举权B、选举权的平等性原则要求在各级人民代表大会中,每一代表所代表的人口数都是相同的C、秘密投票原则要求如果选民是文盲就不能参加投票,因为其如果委托别人代写,就违背了秘密投票原则D、直接选举和间接选举并用原则表明我国各级人大代表并非都是选民直接选举产生【答案】D【解析】选举权的普遍性原则并不表明公民只要年满18周岁就当然地享有选举权利,因为若其被剥夺政治权利,则不享有选举权利。
故A不正确;选举权的平等性原则意味着选民平等地享有选举权和被选举权,不允许任何选民在选举中享有特权,不得非法限制或歧视任何选民对选举权的行使。
故B不正确;选民是文盲的,可以委托其他人代写选票,这是变通规定,有利于选民选举权的保障,没有违背秘密投票原则。
故C不正确;在间接选举时,人大代表就不是由选民直接选举产生的,所以D项正确。
故本题答案选D。
3、治疗脚气病可选用()。
单项选择题A、维生素AB、维生素BC、维生素CD、维生素D【答案】B【解析】造成脚气病的原因,主要是人体内缺乏维生素氏。
所以一旦患有脚气病,应及时给予维生素B制剂来治疗,可迅速好转。
故本题答案选B。
4、在日常生活中,我们经常可以看到小鸟两脚站在高压输电线上,高压输电线电压高达数万伏,小鸟却不会触电致死,这是因为()。
单项选择题A、小鸟两脚之间的电阻非常大B、小鸟的脚是绝缘体C、小鸟的身体没有电流通过D、小鸟两脚之间的电压很小【答案】D【解析】小鸟两脚站在同一根电线上,相当于小鸟和小鸟脚下的一段电线形成了并联电路,由于电线的电阻很小,由并联电路特性可知,其总体电阻很小。
2019浙江中国科学技术研究所公益岗位招聘试题及答案解析1、()是以画马著称的国画家。
单项选择题A、徐悲鸿B、齐白石C、唐寅D、董仲舒【答案】A【解析】我国以画马著称的国画家是徐悲鸿,其代表作有《奔马图》、《群马》等。
故本题答案选A。
2、关于老子说法不正确的是()。
单项选择题A、道德经是其主要作品B、主张无为而治C、被道教尊为道祖D、接受并发展了庄子的哲学思想【答案】D【解析】D.老子是先秦道家思想的奠基人,庄子则是老子之后道家思想的又一重要集大成者。
故本题答案选D。
3、中华人民共和国正式恢复对澳门行使主权的时间是()。
单项选择题【答案】D【解析】略。
4、《老人与海》是马克吐温最著名的作品之一。
()判断题对错【答案】错误【解析】《老人与海》是美国作家海明威于1951年在古巴写的一篇中篇小说。
它描写了一位老年古巴渔夫与一条巨大的马林鱼在离岸很远的湾流中搏斗的故事。
《老人与海》奠定了海明威在世界文学中的突出地位,对于他1954年获得诺贝尔文学奖也起了重要作用。
5、老李系某事业单位退休人员,被聘用到另一事业单位担任管理工作,以下说法正确的是()。
单项选择题A、该事业单位不必按照国家规定与老李签订聘用合同B、老李已经退休,不能再被聘用C、该事业单位应与老李签订劳动合同D、老李属于该事业单位正式在职人员【答案】A【解析】聘用单位不得与其他单位中建立了人事关系或者经政府劳动行政部门批准录用而建立了劳动关系且上述关系存续期间的工作人员(包括退休、退职人员)订立具有人事关系性质的聘用合同。
老李是某事业单位的退休人员,因此不能再与其他聘用单位签订具有人事关系的劳动合同。
6、唐朝时期,是我国封建社会的繁荣时期,出现了社会长期安定、经济发展迅速的()局面。
多项选择题A、文景之治B、贞观之治C、光武中兴D、开元盛世【答案】B,D【解析】参考答案:B,D答案解释:BDAC项都发生在汉朝,文景之治是指西汉汉文帝、汉景帝统治时期出现的治世。
2019浙江中国科学院植物研究所财务资产处招聘试题及答案解析1、()标志着邓小平理论作为马克思主义中国化的一个新的理论成果开始形成。
单项选择题A、党的十届二中全会B、党的十一大C、十一届三中全会D、党的十三大【答案】C【解析】十一届三中全会,邓小平成为党的第二代中央领导集体的核心,也标志着邓小平理论作为马克思主义中国化的一个新的理论成果开始形成。
故本题答案选C。
2、危害行为,危害结果,犯罪方法、时间、地点是所有犯罪必备的构成要件。
()判断题对错【答案】错误【解析】犯罪构成的共同要件应为犯罪客体、客观方面、主体、主观方面。
在犯罪未遂的情况下,往往没有危害结果出现。
3、鲁迅是我国伟大的文学家,思想家,革命家,其作品不包括()。
单项选择题A、《狂人日记》B、《孔乙己》C、《朝花夕拾》D、《家》【答案】D【解析】《家》是巴金的作品。
4、下列选项中不属于网页浏览器的是()。
单项选择题A、IntenetExplorerB、FirefoxC、FoxProD、Chrome【答案】C【解析】选项A、B、D均属于网页浏览器,选项C属于数据库开发软件。
故本题答案选C。
5、下列关于行政诉讼法的目的,表述正确的是()。
多项选择题A、维护和监督行政机关依法行使职权B、保障人民法院正确、及时地审理行政案件C、我国行政诉讼法的目的包括程序上和实体上的目的两个方面D、保护公民、法人和其他组织的合法权益。
【答案】A,B,C,D【解析】。
我国《行政诉讼法》第一条规定,为保证人民法院公正、及时审理行政案件,解决行政争议,保护公民、法人和其他组织的合法权益,监督行政机关依法行使行政职权,根据宪法,制定本法。
据此,ABD三个选项正确。
我国行政诉讼法的目的包括程序上和实体上的目的:(1)程序上的目的:行政诉讼法的直接目的是保障人民法院正确、及时地审理行政案件;(2)实体上的目的由两方面组成:一是维护和监督行政机关依法行使职权;二是保护公民、法人和其他组织的合法权益。
财务会计岗位笔试题目及答案财务会计岗位笔试题目及答案一、选择题1、利润表是反映企业()的会计报表。
A、一定会计期间经营成果B、特定日期经营成果C、一定会计期间财务状况D、特定日期财务状况答案:A2、处置固定资产的收到的现金属于()A、投资活动的现金流量B、经营活动的现金流量C、筹资活动的现金流量D、不影响现金流量答案:A3、某小规模纳税企业本期购入原材料,取得增值税专用发票,原材料价款为450000值税76500元,商品到达验收入库时发现短缺,其中5%短缺属于途中合理损耗,15%的短缺原因待查。
则该材料入库的实际成本是()A、421200B、500175C、447525D、382500答案:C解析:52650080%+5265005%=447525(元)4、甲公司6日甲原材料结存300件,单价2万元,6进200件,单价2.20万元,6月15日发出200件。
企业采用移动平均法计算发出存货成月15日结存的原材料成本为()万元。
A、400B、416C、420D、440答案:C解析:(300-100+200-200)(2002+2002.2)/(300-100+200)=420(万元)5、票据金额以中文大写和数码同时记载,如二者不一致的,则()A、以中文大写为准B、以数码为准C、以中文大写和数码记载较小者为准D、该票据无效答案:D6、实行税控的商业企业购进货物,其进项税额申报抵扣的时间是()A、向销货方支付货款后B、购进的货物已经验收入库后C、购销合同签订后D、认证通过当月答案:D7、某公司2003年营业收入净额为1000万元,该公司当年发生业务招待费15万元,且能提供有效凭证在计算企业所得税应纳税所得额时,可以抵扣的业务招待费为()万元A、15B、10答案:C解析:(1)纳税人全年销售(营业)收入净额在1500万元以下的,扣除标准为其销售(营业)收入净额的5‰;(2)在1500万元以上的部分,扣除标准为该部分销售(营业)收入净额的3‰。
会计笔试题题目和答案总结会计笔试题题目和答案1、合并会计报表的主体为( )A、母公司B、母公司和子公司组成的企业集团C、总公司D、总公司和分公司组成的企业集团2、国际会计准则委员会制定发布的有关会计报表的准则以及我国关于会计报表的暂行规定中采用的合并理论为( )A、所有权理论B、经济实体理论C、子公司理论D、母公司理论3、新设合并是指合并是两个或两个以上的企业联合成立一个新的企业,用新企业的股份交换原来各公司的股份。
通过合并( )。
A、原有的企业均失去法人资格,全部解散B、只有一个企业保留法人资格C、企业对市场增加了控制力D、企业减少了竞争风险4、通过企业规模的扩张,达到扩大经营规模,增强竞争优势,降低管理成本与费用,获取规模效益;拓展行业专属管理资源,这种合并属于( )。
A、混合合并B、横向合并C、纵向合并D、控股合并5、下列各项中,( )不属于企业合并购买法的特点。
A、购买企业在合并日资产负债表中以公允价值确定被购买企业可辨认资产和负债B、购买企业将购买成本与取得的被购买企业可辨认净资产的公允价值的差额作商誉处理。
C、被购买企业合并前的收益与留存收益不纳入合并后主体的报表中D、被购买企业合并前的收益与留存收益纳入合并后主体的报表中6、购买企业对于购入的房屋、建筑物、机器设备等固定资产,如果属于可以继续使用的,其公允价值应按照( )确定。
A、可变现净值B、账面价值C、重置成本D、现行市价7、购买企业在确定所承担的负债的公允价值时,一般应按( )确定。
A、可变现净值B、账面价值C、重置成本D、现行市价8、第二期以及以后各期连续编制会计报表时,编制基础为( )。
A、上一期编制的合并会计报表B、上一期编制合并会计报表的合并工作底稿C、企业集团母公司与子公司的个别会计报表D、企业集团母公司和子公司的账簿记录9、甲公司拥有乙公司60%的股份,拥有丙公司30%的股份,乙公司拥有丙公司25%的股份,在这种情况下,甲公司编制合并会计报表时,应当将( )纳入合并会计报表的合并范围。
财务笔试题目及答案财务笔试题目及答案账务是指实现会计处理进行原始单证的收集、整理、记载、计算、结报等会计处理的具体事务,它要求规范、准确,保证会计核算,会计监督和会计准则的有效实施。
那么,下面是小编给大家分享的财务笔试题目及答案,内容仅供参考。
财务笔试题目及答案篇1一、单项选择题(每小题的备选答案中,有一个正确答案。
请把你认为正确的答案填在括号里。
本类题共25分,每小题1分。
多选、错选不选均不得分)。
1.在企业设立管理上,我国国内投资设立的企业或公司适用于( )。
A、实收资本制B、授权资本制C、折衷资本制D、混合资本制[答案)A[解析]根据我国公司法规定:由我国机构、社会团体和个人投资,在国内设立的企业,其资本进筹集制度适用于实收资本制。
2.某企业按年利率10%向银行借款10万元,银行要求保留20%的补偿性余额。
那么,企业该项借款的实际利率为( )。
A、10%B、12.5%C、20%D、15%[答案]B[解析]实际利率=名义利率/(1—补偿性余额)=10%/(1—20%)=12.5%3. 某公司从银行取得借款20 000元,期限1年,年利率5%。
银行要求按贴现法付息,则企业借款的实际利率为( )。
A、5%B、5.26%C、5.5%D、6%[答案]B4.某企业2001年总资产周转率为0.8,销售成本率75%,成本费用利润率30%,则投资利润率为( )。
A、18%B、24%C、60%D、22.5%[答案]A[解析]投资利润率=资本周转率×销售成本率×成本费用利润率=0.8 ×75%×30%=18%5. 商业信用筹资,在信用期后付款,属于( )。
A、免费信用B、有代价信用C、展期信用D、长期信用[答案]C[解析] 展期信用是在信用期后付款,可以降低企业不享受现金折扣的机会成本,但会增加企业资信损失。
6.非系统风险( )。
A、归因于广泛的经济趋势和事件B、归因于某一投资企业特有的经济因素或事件C、不能通过多角化投资得以分散D、通常以β系数进行衡量[答案]B[解析]系统风险是公司特有风险,能够通过多角化投资分散。
国企会计岗位笔试试题及答案解析(分享)最新国企会计笔试试题及答案(分享)一、单项选择题( 从下列每小题的四个选项中,选择一个正确的,将其顺序号填在答题纸上-每小题 2 分,共20分)1. 对辞退福利的正确列支方法是( )A. 计人管理费用B. 计入营业外支出C. 计入制造费用D. 计入销售费用2. 下列资产负债表项目中,可根据相应账户期末余额直接填列的是( )A. 应付债券B. 持有至到期投资C. 应付账款D. 交易性金融资产3. 下列有关利润表的表述中,不正确的是( )A. 属于中报与年报B. 属于动态报表C. 反映经营成果D. 采用“本期营业观”编制4. Z 公司涉及一桩诉讼,根据以往经验及公司所聘请律师本期的意见判断,公司在该桩诉讼中胜诉的可能性为30% ,败诉的可能性有70% 。
如果败诉,公司将要支付40 万元~60 万元的赔偿款。
据此,Z 公司应在本期末资产负债表中确认预计负债金额( )A. 40 万元B. 50 万元C. 60 万元D. 100 万元5. 因采购商品开具面值40 万元,票面利率4% ,期限 3 个月的商业汇票一张。
该应付票据到期时,公司一共应偿付( )A. 440 000 元B. 412 000 元C. 404 000 元D. 400 000 元6.12 月31 日“长期借款”账户余额600 万元,其中明年 4 月末到期应偿还的金额为200 万元。
则本年末资产负债表中“长期借款”项目填列的金额应为( )A. 200 万元B. 400 万元C. 500 万元D. 600 万元7. 会计实务中,某项会计变化如果不易分清会计政策变更与会计估计变更时,正确的做法是( )A. 按会计估计变更处理B. 按会计政策变更处理C. 不作处理,待分清后再处理D. 在会计政策变更、会计估计变更的处理方法中任选一种8. 年末预提商品保修费15 万元,但税法规定该项支出在实际发生时准予扣除。
该项负债产生的暂时性差异类型为( )A. OB. 可抵扣暂时性差异15 万元C. 不确定D. 应纳税暂时性差异15 万元9. 企业现有注册资本 2 000 万元,法定盈余公积余额400 万元。
2019浙江中国科学技术发展战略研究院招聘财务会计笔试试题及答案解析1、著有奠定了中医治疗学基础的《伤寒杂病论》的医学家是()。
单项选择题A、扁鹊B、张仲景C、华佗D、孙思邈【答案】B【解析】B。
《伤寒杂病论》是中国最早的理论联系实际的临床诊疗专书,作者是东汉的张仲景。
2、事业单位现行的(),对应管理岗位十级职员岗位。
单项选择题A、办事员B、科员C、科级副职D、科级正职【答案】A【解析】本题考查事业单位岗位设置。
管理岗位分为10个等级,即一到十级职员岗位。
事业单位现行的部级正职、部级副职、厅级正职、厅级副职、处级正职、处级副职、科级正职、科级副职、科员、办事员依次分别对应管理岗位一到十级职员岗位。
因此,事业单位现行的办事员,对应管理岗位十级职员岗位,故本题选A项。
3、十九大报告中指出,坚决打赢脱贫攻坚战,深入实施东西部扶贫协作,重点攻克深度贫困地区脱贫任务,确保到()年我国现行标准下农村贫困人口实现脱贫,贫困县全部摘帽,解决区域性整体贫困,做到脱真贫、真脱贫。
单项选择题【答案】B【解析】十九大报告中指出,坚决打赢脱贫攻坚战,深入实施东西部扶贫协作,重点攻克深度贫困地区脱贫任务,确保到二〇二〇年我国现行标准下农村贫困人口实现脱贫,贫困县全部摘帽,解决区域性整体贫困,做到脱真贫、真脱贫。
4、下列行为不属于行政处罚的是()。
单项选择题A、安监局对企业因安全生产管理不到位责令其停产停业B、交警对不按照道路标志行驶的驾驶员王某予以警告C、公安局对吸食毒品的社会无业人员李某实施拘留D、规划局对某企业的房地产开发项目申请作出不予许可的决定【答案】D【解析】《行政处罚法》第8条规定:“行政处罚的种类:(一)警告;(二)罚款;(三)没收违法所得、没收非法财物;(四)责令停产停业;(五)暂扣或者吊销许可证、暂扣或者吊销执照;(六)行政拘留;(七)法律、行政法规规定的其他行政处罚。
”D项行政机关对申请作出不予许可的决定不属于行政处罚。
故本题选D。
5、事业单位人事制度改革的基本思路是人员能进能出,职务能上能下,待遇能升能降。
()判断题对错【答案】错误【解析】我国事业单位人事制度改革的基本思路是按照“脱钩、分类、放权、搞活”的路子,逐步取消事业单位的行政级别,不再按照行政级别确定事业单位人员的待遇;根据社会职能、经费来源的不同和岗位工作性质的不同,建立符合不同类型事业单位特点和不同岗位特点的人事制度,实行分类管理。
故本题判断错误。
6、下列属于合法的IP地址的是()。
单项选择题A、192.168:112:50B、192.168.112.50C、192,168,112,50D、192/168/112/50【答案】B【解析】IP地址是一个32位的二进制数,通常被分割为4个“8位二进制数”(也就是4个字节)。
IP地址通常用“点分十进制”表示成(a.b.c.d)的形式,其中,a,b,c,d都是0—255之间的十进制整数。
因此答案选B。
7、在我国政治生活中,()是居于领导地位的,加强党的集中统一领导,支持人大、政府、政协和法院、检察院依法依章程履行职能、开展工作、发挥作用,这两个方面是统一的。
单项选择题A、党B、人民C、国家D、政府【答案】A【解析】在我国政治生活中,党是居于领导地位的,加强党的集中统一领导,支持人大、政府、政协和法院、检察院依法依章程履行职能、开展工作、发挥作用,这两个方面是统一的。
8、社会主义国家对国民经济实行直接调控与实行间接调控的主要区别在于()。
单项选择题A、企业是否有自主经营权B、是否实行政企分开C、是否通过企业进行调控D、是否通过市场中介进行调控【答案】D【解析】宏观经济调控有直接调控和间接调控两种方式。
直接调控就是国家用行政手段和指令性计划,而不通过市场机制来进行的宏观调控。
间接调控是国家用经济手段通过市场机制来实现的经济宏观调控。
两种宏观调控方式相区别的主要标志是国家采取的宏观调控手段是否通过市场机制这一中间环节来发挥作用。
故本题答案选D。
9、高级软件工程师的工资高于普通工人的工资,是因为他们的劳动体现的是两种不同性质的劳动,即()。
单项选择题A、具体劳动与抽象劳动B、简单劳动与复杂劳动C、个别劳动与社会劳动D、必要劳动和剩余劳动【答案】B【解析】生产商品的劳动有简单劳动和复杂劳动的区分。
简单劳动是指不需经过专门训练和培养,一般劳动者都能胜任的劳动。
而复杂劳动则是指需要经过专门的训练和培养、具有一定的文化知识和技能的劳动者才能从事的劳动。
在同样的时间里,复杂劳动创造的价值量等于倍加或自乘的简单劳动创造的价值量。
故本题答案选B。
10、下列有关事业单位的说法正确的是()。
单项选择题A、建立聘用关系可以不订立聘用合同B、试用期不包括在聘用合同期限内C、聘用合同必须由聘用单位法定代表人与受聘人员以书面形式订立D、聘用单位法定代表人变更后,原聘用合同效力不变【答案】D【解析】建立聘用关系需要签订聘用合同,故A项错误;试用期包括在聘用合同期限内,故B项错误;聘用合同可以由聘用单位法定代表人或者其委托代理人与受聘人员以书面形式订立,故C项错误;聘用单位法定代表人变更后,原聘用合同效力不变,由新的法定代表人继续履行,故D项正确。
11、公文的行文方式,函一般是平行文,答复函可以是下行文。
()判断题对错【答案】正确【解析】函适用于不相隶属机关之间商洽工作、询问和答复问题、请求批准和答复审批事项,一般为平行文。
答复函为函的一种,是上级针对下级询问有关方针、政策等问题作出回答时而使用的“函”,此时,则为下行文。
故本题判断正确。
12、下面作者与作品对应错误的是()。
单项选择题A、李宝嘉《官场现形记》B、王实甫《西厢记》C、汤显祖《长生殿》D、吴沃尧《二十年目睹之怪现状》【答案】C【解析】《长生殿》是清初剧作家洪升作品,讲的是唐玄宗和贵妃杨玉环之间的爱情故事。
汤显祖的代表作为《牡丹亭》。
故本题答案选C。
13、十九大报告上,构成新时代坚持和发展中国特色社会主义的基本方略,其中不包括的是()多项选择题A、坚持党对一切工作的领导,坚持以人民为中心B、坚持社会主义核心价值体系,坚持在发展中保障和改善民生C、坚持人与自然和谐共生,坚持建设美丽中国D、坚持总体社会安全观、坚持党对军队的绝对领导【答案】C,D【解析】14个坚持:坚持党对一切工作的领导,坚持以人民为中心,坚持全面深化改革,坚持新发展理念,坚持人民当家作主,坚持全面依法治国,坚持社会主义核心价值体系,坚持在发展中保障和改善民生,坚持人与自然和谐共生,坚持总体国家安全观,坚持党对人民军队的绝对领导,坚持“一国两制”和推进祖国统一,坚持推动构建人类命运共同体,坚持全面从严治党。
C项,没有坚持建设美丽中国D是坚持总体国家安全观14、下列对于空间技术发展表述不正确的是()单项选择题A、1957年前苏联发射了第一个人造地球卫星B、1969年美国宇航员首次登上月球C、1971年美国发射了人类第一个空间站“和平号空间站”D、中国是世界上第三个独立掌握载人航天技术的国家【答案】C【解析】参考答案:C答案解释:“和平号空间站”是前苏联建造的一个轨道空间站,苏联解体后归俄罗斯。
故本题答案选C。
15、下列属于奖惩性决定正文的开头部分内容的是()。
单项选择题A、分析评价B、做出决定C、概述情况D、希望或号召【答案】C【解析】C奖惩性决定的正文部分一般包括:①概述先进事迹,表明通报发出单位对通报事项的态度;②指出先进单位或个人的主要做法经验,或叙述事情发生的经过并分析事件的意义;③提出要求和希望,号召大家学习。
其中奖惩性决定正文的开头部分是情况概述。
本题选C。
16、下列关于法与道德关系的表述,正确的有()。
多项选择题A、二者调整范围不同,法律比道德调整的范围更为广泛B、法律具有权利和义务的两面性,道德具有重义务的一面性C、法律具有确定的表现形式,而道德没有固定的表现形式D、法律具有国家强制力,而道德仅存在于社会舆论、习俗和人们内心的信念中【答案】B,C,D【解析】法与道德都是调整人们行为的规范,但两者也有明显的不同,主要表现在:,二者调整范围不同,道德比法律调整的范围更为广泛;第二,内容不同,法律具有权利和义务的两面性,道德具有重义务的一面性;第三,表现形式不同,法律具有确定的表现形式,而道德没有固定的表现形式;第四,强制力不同,法律具有强制力,而道德仅存在于社会舆论、习俗和人们内心的信念中。
故本题答案选BCD。
17、目前,我国水土流失最严重的地区是()。
单项选择题A、澜沧江和怒江沿岸B、长江中下游丘陵地区C、晋陕峡谷地区D、四川盆地边缘【答案】C【解析】目前,我国水土流失最严重的地区是黄土高原,黄河晋陕峡谷山西区域,位于黄河干流东岸,黄土高原的中心地带,生态环境十分脆弱。
故本题答案选C。
18、10GB等于()。
单项选择题A、10240MBB、1024MBC、10240KBD、1024KB【答案】A【解析】1GB=1024MB,1MB=1024KB,所以10GB=10240MB。
19、关于我国国情,下列叙述正确的是()单项选择题A、陆地面积960万平方公里,仅次于俄罗斯,是世界第二大国。
B、大陆海岸线长1.8万公里,海岸地势平坦,多优良港海,且大部分为终年不冻港C、从南至北呈现出赤道带,热带,亚热带,暖温带和退带五个温度带D、耕地主要集中在东部,草原多分布在中部和西部,而森林大部分集中在东北和西南边远地区。
【答案】B【解析】中国国土面积世界第三。
A错误:中国大陆海岸线长约1.8万公里。
海岸地势平坦,多优良港湾,且大部分为终年不冻港。
B正确:中国从南至北呈现出赤道带、热带、亚热带、暖温带、温带、寒温带六个温度带,C错误:我国耕地主要集中在东部,草原多分布在北部和西部.而森林大都集中在东北和西南边远地区。
D错误。
故选B。
20、人体必需的六类营养素中有三大热能营养素,在体内氧化可产生能量,下列不属于热能营养素的是()。
单项选择题A、碳水化合物B、维生素C、月旨肪D、蛋白质【答案】B【解析】人体的三大热能营养素是碳水化合物、脂肪和蛋白质。
故本题答案选B。
21、根据无因管理之债的构成要件,下列事实中,不构成无因管理之债的是()。
单项选择题A、未受委托,雇人为邻居的危险房屋加固,以免遭台风袭击而损毁B、受委托,雇人为他人照看病人C、抢救溺水儿童D、饲养他人失散的动物并寻找其主人【答案】B【解析】没有约定或者法定义务,管理他人事务,为无因管理。
B项受他人委托,履行义务,不属于无因管理,故本题答案为B。
22、面对电视广告,有人说“可以了解新产品”,有人说“广告多,令人心烦”,总之,众说纷纭,这说明()。
多项选择题A、意识的同一主体在不同条件下,具有差异性B、意识的不同主体间具有主观差异性C、对同一对象,不同的主体会有不一致的反映D、意识的主观性表现为对客观对象的歪曲反映【答案】B,C【解析】材料中“众”为不同主体,对“广告”这一对象作出不同的反应,这说明意识的不同主体间具有主观差异性;对同一对象,不同的主体会有不一致的反映。