项目管理计划进度表
- 格式:xlsx
- 大小:15.18 KB
- 文档页数:2
项目管理进度表一、简介项目管理进度表是一种用于管理项目进度的工具,它可以帮助项目管理者准确地跟踪项目进度,确保项目按照计划完成。
项目管理进度表通常由项目管理者负责编制,它可以帮助项目管理者更好地控制项目进度,并及时发现和解决项目中出现的问题。
二、项目管理进度表的核心要素1. 项目任务:项目管理进度表应列出项目中的所有任务,以便项目管理者可以清楚地了解项目的全部任务,并为后续任务进行计划。
2. 任务完成时间:项目管理进度表应列出每项任务的完成时间,以便项目管理者可以清楚地掌握任务的完成时间,并及时发现任务完成的延误情况。
3. 任务完成情况:项目管理进度表应列出每项任务的完成情况,以便项目管理者可以清楚地掌握任务的完成情况,并及时发现任务完成情况的变化。
4. 任务责任人:项目管理进度表应列出每项任务的责任人,以便项目管理者可以清楚地掌握任务的责任人,并及时发现任务责任人的变化。
5. 任务进度:项目管理进度表应列出每项任务的进度,以便项目管理者可以清楚地掌握任务的进度,并及时发现任务进度的变化。
三、项目管理进度表的实施1. 项目管理进度表的制定:首先,项目管理者应根据项目的实际情况,编制项目管理进度表,确定每项任务的完成时间、完成情况、责任人和进度等内容,以便更好地控制项目进度。
2. 项目管理进度表的执行:其次,项目管理者应根据项目管理进度表,及时跟踪项目进度,发现并解决项目中出现的问题。
3. 项目管理进度表的审查:最后,项目管理者应定期审查项目管理进度表,以确保项目按照计划完成。
四、项目管理进度表的实例下图是一个项目管理进度表的实例,它清楚地列出了项目中的每项任务的完成时间、完成情况、责任人和进度等内容,可以为项目管理者更好地控制项目进度提供参考。
五、结论项目管理进度表是一种用于管理项目进度的工具,它可以帮助项目管理者准确地跟踪项目进度,确保项目按照计划完成。
项目管理进度表应包括项目任务、任务完成时间、任务完成情况、任务责任人和任务进度等内容,以便项目管理者可以更好地控制项目进度,并及时发现和解决项目中出现的问题。
pmp 进度计划的几种表格PMP进度计划的几种表格项目管理专业(Project Management Professional,PMP)认证是世界上最具权威性和广泛认可的项目管理证书之一。
而项目的进度计划是项目管理的重要步骤之一,它可以帮助项目经理和相关团队有效地组织和控制项目的进度。
在PMP中,进度计划的编制通常会用到一些特定的表格,本文将介绍其中几种常见的表格及其用途。
一、项目进度计划表项目进度计划表是制定和管理项目进度的核心工具,也是PMP认证考试中的重要内容之一。
项目经理可以使用项目进度计划表来记录项目的阶段、任务和里程碑,并设置预计的开始和结束时间,以便全面地了解项目的进度情况。
项目进度计划表的编制需要考虑项目的活动依赖关系、资源分配情况以及时间约束等因素,从而合理地安排项目的进度。
二、甘特图表甘特图表是一种常用的项目进度计划工具,它以时间为横轴,以任务或活动为纵轴,以条形图的方式展示项目的进度安排。
甘特图表直观地显示了项目的关键活动、持续时间和重要里程碑,使项目团队能够清楚地了解项目的进展情况。
项目经理可以通过甘特图表进行进度跟踪和资源分配,在项目执行的过程中及时进行调整和优化。
三、里程碑进度表里程碑进度表是一种用于跟踪项目进度的简明工具,它将项目的关键里程碑和预计的完成时间列在一张表中,有助于项目经理和相关团队全面了解项目的进展情况。
里程碑进度表通常包括里程碑名称、开始日期、预计完成日期以及实际完成日期等关键信息,通过对比实际完成日期和预计完成日期,可以及时发现项目进度上的偏差并采取相应措施。
四、网络图表网络图表是一种用于展示项目活动之间逻辑关系的工具,它能够清晰地显示活动的依赖关系和流程,帮助项目经理和团队成员规划工作和优化进度安排。
网络图表通常由活动节点和箭头所组成,活动节点代表任务或活动,箭头表示活动之间的依赖关系。
通过网络图表,项目经理可以进行进度计算和路径分析,找到项目关键路径并进行相应的优化和控制。
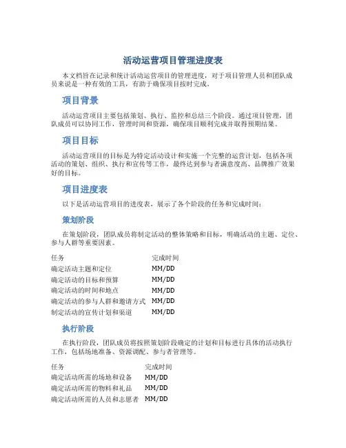
活动运营项目管理进度表本文档旨在记录和统计活动运营项目的管理进度,对于项目管理人员和团队成员来说是一种有效的工具,有助于确保项目按时完成。
项目背景活动运营项目主要包括策划、执行、监控和总结三个阶段。
通过项目管理,团队成员可以协同工作,管理时间和资源,确保项目顺利完成并取得预期结果。
项目目标活动运营项目的目标是为特定活动设计和实施一个完整的运营计划,包括各项活动的策划、组织、执行和宣传等工作,最终达到参与者满意度高、品牌推广效果好的目标。
项目进度表以下是活动运营项目的进度表,展示了各个阶段的任务和完成时间:策划阶段在策划阶段,团队成员将制定活动的整体策略和目标,明确活动的主题、定位、参与人群等重要因素。
任务完成时间确定活动主题和定位MM/DD确定活动的目标和预算MM/DD确定活动的时间和地点MM/DD确定活动的参与人群和邀请方式MM/DD制定活动的宣传计划和渠道MM/DD执行阶段在执行阶段,团队成员将按照策划阶段确定的计划和目标进行具体的活动执行工作,包括场地准备、资源调配、参与者管理等。
任务完成时间确定活动所需的场地和设备MM/DD确定活动所需的物料和礼品MM/DD确定活动所需的人员和志愿者MM/DD管理参与者报名和签到MM/DD活动执行和现场管理MM/DD监控阶段在监控阶段,团队成员将对活动的执行情况进行监控和评估,及时发现和解决问题,确保活动的顺利进行。
任务完成时间监控活动执行情况MM/DD收集活动反馈和评估数据MM/DD分析活动数据和结果,评估活动效果MM/DD针对问题和改进建议进行调整MM/DD撰写活动总结和报告MM/DD项目风险和应对措施活动运营项目可能面临以下风险,需要制定相应的应对措施,以最大程度地减少风险对项目进度和质量产生的影响。
1.预算不足:及时调整活动策划和执行,避免超出预算。
2.人员变动:制定项目管理计划和流程,确保人员变动不会影响项目进度。
3.活动场地和设备问题:提前进行场地和设备的筛选和测试,确保其可靠性和适配性。
项目管理的各类表格
以下是项目管理的各类表格:
1.项目计划表:列出项目的目标、任务、里程碑、时间表和负责人。
2.项目进度表:显示项目的当前进度,包括已完成的任务和未完成
的任务。
3.项目风险评估表:列出项目可能面临的风险,以及应对这些风险
的策略。
4.项目资源需求表:列出项目所需的人员、物资和资金。
5.项目质量管理表:列出项目的质量标准和质量控制措施。
6.项目沟通计划表:列出项目团队成员的沟通需求和沟通方式。
7.项目变更控制表:记录项目的变更请求、审批和处理结果。
8.项目成本估算表:估算项目的成本,包括人力、物资、设备和资
金等成本。
9.项目合同管理表:记录项目的合同信息,包括合同内容、合同变
更和合同执行情况等。
10.项目收尾总结表:在项目结束时,总结项目的成果、经验和教训,
用于项目复盘和经验传承。
以上是常见的项目管理表格,根据实际项目需要,可能还需要其他特定的表格。
使用这些表格可以帮助项目团队更好地管理和控制项目的各个方面,确保项目按时、按质、按预算完成。
4张项目经理必备的项目计划进度表1. 项目计划进度表的重要性项目计划进度表是项目经理在项目管理中必备的工具之一。
它用于跟踪和管理项目的进度,帮助项目团队了解任务的安排和时间要求。
一个完善的项目计划进度表可以帮助项目经理有效地分配资源、控制项目进展,并及时发现和解决潜在的风险和问题。
在项目管理中,时间是一项宝贵的资源,合理安排和控制项目进度可以确保项目按时交付,并提高项目的成功率。
2. 项目计划进度表的基本要素一个高质量的项目计划进度表应包含以下基本要素:(1) 项目活动清单:列出项目中的所有活动和任务,保证每个任务都得到管理和追踪。
(2) 任务起止日期:明确定义每个任务的开始和结束日期,使得项目团队能够及时了解项目进展。
(3) 任务持续时间:计算出每个任务的持续时间,在项目进度管理中起到关键作用。
(4) 里程碑与关键路径:标记出项目计划中的里程碑节点和关键路径,帮助项目经理识别任务的优先级和关联性。
3. 项目计划进度表的详细内容为了使项目计划进度表更加全面和有用,除了基本要素外,还应包含以下内容:(1) 资源分配:明确每个任务所需的资源,并分配给相应的团队成员,确保任务可以按时完成。
(2) 任务依赖性:确定任务之间的逻辑关系,确保任务的执行顺序和前后关联性。
(3) 风险评估:对项目计划中的风险进行评估,并在进度表中进行标记,以便项目团队及时应对潜在的风险。
(4) 里程碑与关键路径管理:管理并监控项目中的里程碑和关键路径,确保项目按时交付。
(5) 项目进展报告:定期生成项目进展报告,将实际进度与计划进度进行比较,帮助项目经理及时调整计划并采取相应措施。
4. 个人观点和理解作为项目经理,我认为一个优秀的项目计划进度表是一个高效项目管理的基础。
只有准确地掌握项目中每个任务的安排和时间要求,才能确保项目按时、高质量地完成。
项目计划进度表还可以帮助项目团队识别风险和问题,并及时采取措施加以解决。
一个清晰、详细的项目计划进度表也可以提高项目团队的合作效率,每个成员都清楚自己的任务和时间安排,从而更好地协同工作,推动项目的进展。
软件工程项目管理进度表软件工程项目管理进度表1. 项目概述1.1 项目名称: _________1.2 项目描述: _________1.3 项目目标: _________1.4 项目范围: _________1.5 项目交付要求: _________1.6 项目预算: _________2. 项目计划2.1 项目启动日期: _________2.2 项目结束日期: _________2.3 项目阶段划分:2.3.1 需求分析阶段:- 任务1: _________- 任务2: _________- 任务3: _________ 2.3.2 设计阶段:- 任务1: _________ - 任务2: _________ - 任务3: _________ 2.3.3 开发阶段:- 任务1: _________ - 任务2: _________ - 任务3: _________ 2.3.4 测试阶段:- 任务1: _________ - 任务2: _________ - 任务3: _________ 2.3.5 交付阶段:- 任务1: _________ - 任务2: _________ - 任务3: _________2.4 里程碑计划:- 里程碑1: _________ - 里程碑2: _________ - 里程碑3: _________ 2.5 项目资源分配:- 人员1: _________ - 人员2: _________ - 人员3: _________ 3. 风险管理3.1 风险识别:- 风险1: _________ - 风险2: _________ - 风险3: _________ 3.2 风险评估与优先级:- 风险1: _________ - 风险2: _________ - 风险3: _________3.3 风险应对策略:- 风险1: _________ - 风险2: _________ - 风险3: _________ 4. 沟通和协作4.1 会议计划:- 会议1: _________ - 会议2: _________ - 会议3: _________ 4.2 沟通渠道:- 渠道1: _________ - 渠道2: _________ - 渠道3: _________ 4.3 团队协作工具:- 工具1: _________ - 工具2: _________ - 工具3: _________5. 项目评估与进展报告5.1 项目评估指标:- 指标1: _________- 指标2: _________- 指标3: _________5.2 进展报告频率:- 计划报告: _________ - 实际报告: _________ 5.3 进展报告内容:- 内容1: _________- 内容2: _________- 内容3: _________ 6. 项目问题跟踪6.1 问题记录:- 问题1: _________- 问题2: _________- 问题3: _________6.2 问题解决方案:- 解决方案1: _________ - 解决方案2: _________ - 解决方案3: _________ 7. 项目变更管理7.1 变更请求:- 请求1: _________- 请求2: _________- 请求3: _________7.2 变更审批流程:- 流程1: _________- 流程2: _________- 流程3: _________7.3 变更实施管理:- 管理1: _________- 管理2: _________- 管理3: _________附件:无法律名词及注释:1. 项目启动日期:项目正式开始执行的日期。
项目进度基准表
项目进度基准表是项目管理中一项重要的工具,用于记录和跟踪项目的进展情况。
它是一个时间线,按照项目的不同阶段和任务,列出了各项工作的开始时间、结束时间以及进度状态。
通过项目进度基准表,项目团队可以清晰地了解项目的进展情况,及时发现并解决潜在的问题,确保项目按时完成。
在项目进度基准表中,通常包含以下内容:
1. 项目阶段和任务:列出项目的各个阶段和任务,确保项目的工作内容被细分为可管理的小任务。
2. 开始时间和结束时间:记录每个任务的开始时间和结束时间,以便项目团队能够了解任务的时间安排。
3. 进度状态:对每个任务的完成情况进行标记,如已完成、正在进行中或延迟。
4. 里程碑和关键节点:标记项目的关键里程碑和节点,以便项目团队能够了解项目的重要节点和进展情况。
5. 负责人:指定每个任务的负责人,确保每个任务都有明确的责任人。
通过项目进度基准表,项目团队可以实时跟踪项目的进展情况,及时发现和解决可能的问题。
同时,项目进度基准表也可以作为项目
管理的参考依据,帮助项目团队合理安排工作时间和资源,提高项目的执行效率。
项目进度基准表是项目管理中不可或缺的工具,它可以帮助项目团队了解项目的进展情况,及时发现和解决问题,确保项目按时完成。
通过合理使用项目进度基准表,项目团队能够更好地管理项目,最大限度地实现项目的目标和价值。
项目管理三张表项目管理是指在一定的资源限制下,为了达到特定目标而对项目进行规划、组织、监控与控制的过程。
在项目管理中,三张表被广泛应用于项目的规划和跟踪,它们分别是:1.项目进度表:项目进度表是项目管理中常用的一种工具,用于记录项目的各个阶段的计划与实际进展对比情况。
项目进度表通常包括项目的起止日期、工作任务、负责人以及完成情况等。
通过项目进度表,团队可以及时了解项目的整体进展情况,及时发现并解决延迟或滞后的问题,以确保项目按时完成。
项目进度表的制作流程一般包括以下几个步骤:–明确项目目标和工作任务:根据项目的范围和要求,明确项目的目标和工作任务,并将其分解为具体的子任务。
–确定项目进度计划:根据项目的工作任务和剩余时间,确定项目的进度计划,包括任务的起止日期和预计完成时间。
–跟踪项目进展:根据项目的进度计划,定期跟踪项目的进展情况,并记录在项目进度表中。
–分析项目进度差异:对比项目实际进展与计划进度的差异,分析造成差异的原因并制定相应的调整措施。
–调整项目进度计划:根据项目进度差异的分析结果,调整项目的进度计划,并及时通知相关人员。
2.项目成本表:项目成本表是用于记录项目的成本预算和实际开支情况的表格。
项目成本表通常包括项目的预算金额、实际开支金额、支出日期、费用类型等。
通过项目成本表,项目管理人员可以监控和控制项目的成本,确保项目在经费范围内顺利完成。
制作项目成本表的流程一般包括以下几个步骤:–明确项目的费用构成和预算:根据项目的需求和要求,明确项目的费用构成,并制定项目的费用预算。
–记录实际的开支情况:在项目实施过程中,及时记录和跟踪项目的实际开支情况,并按照费用类型进行分类整理。
–比较预算与实际开支:将实际开支与项目的预算进行比较,分析成本差异的原因,并制定相应的控制措施。
–调整项目的预算和支出计划:根据成本差异的分析结果,适时调整项目的费用预算和支出计划,以确保项目的成本控制在合理范围内。
项目进度紧急管理表格
项目进度紧急管理表格可以帮助项目经理跟踪和管理项目的进度,以确保项目按时完成。
以下是一个简单的项目进度紧急管理表格的示例:
这个表格包括以下列:
1.项目名称:项目的名称。
2.项目描述:项目的简要描述。
3.开始日期:项目的开始时间。
4.结束日期:项目的结束时间。
5.当前进度:项目当前的完成进度,可以使用百分比表示。
6.紧急任务:需要优先完成的任务列表。
7.负责人:负责执行紧急任务的负责人列表。
你可以根据需要自定义表格列,并根据项目的具体情况填写表格内容。
这个表格可以帮助项目经理快速了解每个项目的进度和紧急任务,以便采取适当的措施来确保项目按时完成。
项目管理进度表模板【实用版】目录1.项目管理进度表模板概述2.项目管理进度表模板的内容3.如何使用项目管理进度表模板4.项目管理进度表模板的优点和局限性正文【项目管理进度表模板概述】项目管理进度表模板是一种用于记录和跟踪项目进度的工具,它可以帮助项目经理和团队成员清晰地了解项目的完成情况,及时发现问题并采取措施进行调整。
项目管理进度表模板通常包括项目的基本信息、各项任务的详细描述、完成时间以及实际完成情况等。
【项目管理进度表模板的内容】项目管理进度表模板主要包括以下几个部分:1.项目基本信息:包括项目名称、项目编号、项目经理、项目开始和结束时间等。
2.项目任务分解:将项目分解为若干个可操作的任务,每个任务都应包含任务名称、任务描述、预计完成时间等。
3.项目进度记录:记录每个任务的实际开始和结束时间、完成情况以及遇到的问题和解决方案等。
4.项目进度分析:通过对比预计完成时间和实际完成时间,分析项目进度是否按计划进行,以及可能存在的偏差和风险。
【如何使用项目管理进度表模板】使用项目管理进度表模板可以按照以下几个步骤进行:1.根据项目需求,制定项目任务分解,明确每个任务的目标和完成时间。
2.定期更新项目进度表,记录每个任务的实际完成情况,以及遇到的问题和解决方案。
3.对比预计完成时间和实际完成时间,分析项目进度是否按计划进行,以及可能存在的偏差和风险。
4.根据项目进度分析结果,调整项目计划和资源分配,确保项目按计划完成。
【项目管理进度表模板的优点和局限性】项目管理进度表模板的优点包括:1.帮助项目经理和团队成员清晰地了解项目进度,及时发现问题并采取措施进行调整。
2.提高项目管理的透明度和沟通效率,促进团队协作。
3.便于跟踪和分析项目进度,为决策提供有力支持。
然而,项目管理进度表模板也存在一定的局限性,如:1.制定和更新进度表需要花费一定的时间和精力,可能增加项目成员的工作负担。
2.如果项目发生变化,可能导致进度表与实际情况不符,需要及时调整。
项目结算进度管理表摘要:一、项目结算进度管理表的概念和作用二、项目结算进度管理表的内容和构成三、项目结算进度管理表的使用方法和技巧四、项目结算进度管理表在项目管理中的重要性五、如何提高项目结算进度管理的效率正文:项目结算进度管理表是项目管理中一个重要的工具,主要用于监控和记录项目的结算进度,以确保项目的顺利进行。
项目结算进度管理表可以帮助项目经理和项目团队及时发现问题,调整计划,确保项目按期完成。
项目结算进度管理表的内容通常包括项目的基本信息、项目的阶段划分、各阶段的开始和结束时间、各阶段的工作内容和负责人、项目的预算和实际支出等。
通过这些信息,项目经理可以清晰地了解项目的整体状况,对项目的进度和成本进行有效控制。
使用项目结算进度管理表时,需要注意以下几点技巧:1.确保项目结算进度管理表的信息准确无误,这有助于项目经理做出正确的决策。
2.项目结算进度管理表需要定期更新,以便项目经理及时了解项目的最新状况。
3.项目团队需要积极参与项目结算进度管理表的制定和维护,这有助于提高项目的执行效率。
4.项目经理需要关注项目结算进度管理表中的预警信息,及时采取措施解决潜在问题。
项目结算进度管理表在项目管理中的重要性不言而喻。
一个有效的项目结算进度管理表可以帮助项目经理和项目团队更好地理解项目的目标和期限,更好地分配资源和任务,更好地监控项目的执行过程,从而提高项目的成功率。
提高项目结算进度管理的效率,可以从以下几个方面入手:1.提高项目团队对项目结算进度管理表的认识和重视程度,增强团队成员的参与意识。
2.采用先进的项目管理方法和工具,提高项目结算进度管理的效率和精度。
3.建立有效的项目沟通机制,确保项目信息的及时传递和反馈。