排列组合常用几种基本方法
- 格式:ppt
- 大小:1.48 MB
- 文档页数:14
探析排列组合常见的十六种解题方法ʏ福建省泉州市第七中学 彭耿铃高考排列组合试题能有效地考查同学们的阅读判断能力㊁转化与化归处理能力及应用意识㊂这类试题新颖别致,联系社会实际,贴近生活,反映了排列组合应用领域的广阔,体现了数学的应用价值㊂本文特精选一些排列组合例题予以分类探析,旨在探究题型及解题方法,希望同学们能决胜于高考㊂求解排列㊁组合问题的常见方法有以下几种㊂(1)限制条件排除法:先求出不考虑限制条件的个数,然后排除不符合条件的个数,相当于减法原理;(2)相邻问题捆绑法:在特定条件下,将几个相关元素当作一个元素来考虑,待整个问题排好之后再考虑它们 内部 的排列数,主要用于解决相邻问题;(3)插空法:先把不受限制的元素排列好,然后把特定元素插在它们之间或两端的空当中;(4)特殊元素㊁位置优先安排法:对问题中的特殊元素或位置优先考虑排列,然后排列其他一般元素或位置;(5)多元问题分类法:将符合条件的排列分为几类,根据分类计数原理求出排列总数;(6)元素相同隔板法:若把n 个不加区分的相同元素分成m 组,可通过n 个相同元素排成一排,在元素之间插入m -1块隔板来完成分组,此法适用于同元素分组问题;(7) 至多 ㊁ 至少 间接法: 至多 ㊁ 至少 的排列组合问题,需分类讨论且一般分类的情况较多,所以通常用间接法,即排除法,它适用于反面明确且易于计算的问题;(8)选排问题先取再排法:选排问题很容易出现重复或遗漏的错误,因此常先取出元素(组合)再排列,即先取再排;(9)定序问题消序法:甲㊁乙㊁丙顺序一定,采用消序法,即除法,用总排列数除以顺序一定的排列数;(10)有序分配逐分法:有序分配是指把元素按要求分成若干组,常采用逐分的方法求解㊂一㊁定位问题优先法(特殊元素和特殊位置优先考虑)例1 由0,1,2,3,4,5可以组成多少个没有重复数字的五位奇数?解析:由于末位和首位有特殊要求,应该优先安排,以免不合要求的元素占了这两个位置㊂先排末位共有C 13种方法;然后排首位共有C 14种方法;最后排其他位置共有A 34种方法㊂由分步计数原理得,有C 14C 13A 34=288(个)满足要求的数㊂例2 6个人从左至右排成一行,最左端只能排甲或乙,最右端不能排甲,则不同的排法共有( )㊂A.192种 B .216种C .240种D .288种解析:若最左端排甲,其他位置共有A 55=120(种)排法;若最左端排乙,最右端共有4种排法,其余4个位置有A 44=24(种)排法㊂所以共有120+4ˑ24=216(种)排法,选B ㊂小结:位置分析法和元素分析法是解决排列组合问题最常用也是最基本的方法,若以元素分析为主,需先安排特殊元素,再处理其他元素㊂若以位置分析为主,需先满足特殊位置的要求,再处理其他位置㊂若有多个约束条件,往往是考虑一个约束条件的同时还要兼顾其他条件㊂二㊁相邻元素捆绑法例3 7人站成一排,其中甲乙相邻且丙丁相邻,共有多少种不同的排法?解析:可先将甲乙两个元素捆绑成整体并看成一个复合元素,同时丙丁也看成一个复合元素,再与其他元素进行排列,同时对相邻元素内部进行自排㊂由分步计数原理可得,共有A55A22A22=480(种)不同的排法㊂例4某人射击了8枪,命中4枪,4枪命中且恰好有3枪连在一起的情形共有种㊂解析:命中的3枪捆绑在一起,与命中的另一枪插入到未命中4枪形成的5个空位,共有A25=20(种)情况㊂小结:要求某几个元素必须排在一起的问题,可以用捆绑法来解决㊂即将需要相邻的元素合并为一个元素,再与其他元素一起进行排列,同时要注意合并元素内部也必须排列㊂三㊁不相邻问题插空法例5某次联欢会要安排3个歌舞类节目,2个小品类节目和1个相声类节目的演出顺序,则同类节目不相邻的排法种数是()㊂A.72B.120C.144D.168解析:歌舞类节目设为a1,a2,a3,小品类节目设为b1,b2,相声类节目设为c㊂先排a1,a2,a3不相邻,顺序如ˑb1ˑb2ˑcˑ,共A33A34种方法,b1b2相邻前提下,ˑb1b2ˑcˑ插空法共A22A33A22种方法,所以同类节目不相邻的排法种数为A33A34-A22A33A22=A33㊃(A34-4)=6ˑ20=120,选B㊂例66把椅子摆成一排,3人随机就座,任何2人不相邻的坐法种数为()㊂A.144B.120C.72D.24解析:先把3把椅子隔开摆好,它们之间和两端有4个位置,再把3人带椅子插放在四个位置,共有A34=24(种)方法,故选D㊂例7(2022年新高考Ⅱ卷)有甲乙丙丁戊5名同学站成一排参加文艺汇演,若甲不站在两端,丙和丁相邻的不同排列方式有()种㊂A.12B.24C.36D.48解析:因为丙丁要在一起,先把丙丁捆绑,看作一个元素,连同乙,戊看成三个元素排列,有A33种排列方式㊂为使甲不在两端,必须且只需甲在此三个元素的中间两个位置任选一个位置插入,有2种插空方式㊂注意到丙丁两人的顺序可交换,有2种排列方式,故安排这5名同学共有A33ˑ2ˑ2=24(种)不同的排列方式,选B㊂小结:元素相离问题可先把没有位置要求的元素进行排队,再把不相邻元素插入中间和两端㊂四㊁定序问题除序(去重复)㊁空位㊁插入法例87人排队,其中甲乙丙3人顺序一定,共有多少种不同的排法?解析:法一(除序法):对于某几个元素顺序一定的排列问题,可先把这几个元素与其他元素一起进行排列,然后用总排列数除以这几个元素之间的全排列数,则共有不同排法种数是A77A33=840㊂法二(空位法):设想有7把椅子,让除甲乙丙以外的4人就座共有A47种方法,其余的三个位置甲乙丙共有1种坐法,则共有1ˑA47=840(种)方法㊂法三(插入法):先选三个座位让甲乙丙三人坐下,共有C37种方法,余下4个空座位让其余四人就座,共有A44种方法,则共有C37A44=840(种)方法㊂小结:定序问题可以用除序法,还可转化为空位法㊁插入法㊂五㊁重排问题求幂法例9把6名实习生分配到7个车间实习,共有多少种不同的分法?解析:完成此事共分六步,把第一名实习生分配到车间有7种分法,把第二名实习生分配到车间也有7种分法, ,由分步计数原理知共有76种不同的分法㊂小结:允许重复的排列问题的特点是以元素为研究对象,元素不受位置的约束,可以逐一安排各个元素的位置㊂一般地,n个不同的元素没有限制地安排在m 个位置上的排列数为m n ㊂六㊁环排问题线排法例10 8人围桌而坐,共有多少种坐法?解析:围桌而坐与坐成一排的不同点在于,坐成圆形没有首尾之分,所以固定1人并从此位置把圆形展成直线,其余7人共有(8-1)!=7!=5040(种)排法㊂小结:一般地,n 个不同元素作圆形排列,共有(n -1)!种排法㊂如果从n 个不同元素中取出m 个元素作圆形排列,共有1nA mn ㊂七㊁排列组合混合问题先选后排法例11 有5个不同的小球,装入4个不同的盒内,每盒至少装一个球,共有多少种不同的装法解析:第一步从5个球中选出2个组成复合元素,共有C 25=10(种)方法;再把4个元素(包含一个复合元素)装入4个不同的盒内,有A 44=24(种)方法㊂根据分步计数原理,装球的方法共有C 25A 44=240(种)㊂例12 (2021年全国乙卷)将5名北京冬奥会志愿者分配到花样滑冰㊁短道速滑㊁冰球和冰壶4个项目进行培训,每名志愿者只分配到1个项目,每个项目至少分配1名志愿者,则不同的分配方案共有( )㊂A.60种 B .120种C .240种D .480种解析:根据题意,有一个项目中分配2名志愿者,其余各项目中分配1名志愿者,可以先从5名志愿者中任选2人组成一个小组,有C 25种选法;然后连同其余3人,看成4个元素,4个项目看成4个不同的位置,4个不同的元素在4个不同的位置的排列方法数为A 44㊂根据乘法原理,完成这件事共有C 25ˑA 44=240(种)不同的分配方案,选C ㊂例13 (2020年全国Ⅱ卷)4名同学到3个小区参加垃圾分类宣传活动,每名同学只去1个小区,每个小区至少安排1名同学,则不同的安排方法共有种㊂解析:因为4名同学到3个小区参加垃圾分类宣传活动,每名同学只去1个小区,每个小区至少安排1名同学,所以先取2名同学看作一组,选法有C 24种㊂现在可看成是3组同学分配到3个小区,分法有A 33种㊂根据分步乘法原理,可得不同的安排方法有C 24A 33=6ˑ6=36(种)㊂小结:解决排列组合混合问题,先选后排是最基本的指导思想,此法与相邻元素捆绑策略相似㊂八㊁元素相同问题隔板法例14 有10个运动员名额,分给7个班,每班至少1人,有多少种分配方案?解析:10个名额没有差别,把它们排成一排,相邻名额之间形成9个空隙㊂在9个空隙中选6个位置插个隔板,可把名额分成7份,对应地分给7个班级,每一种插板方法对应一种分法,共有C 69=84(种)分法㊂小结:将n 个相同的元素分成m 份(n ,m 为正整数),每份至少一个元素,可以用m -1块隔板,插入n 个元素排成一排的n -1个空隙中,所有分法数为C m -1n -1㊂九㊁正难则反总体淘汰法例15 从1,3,5,7,9这5个数中,每次取出2个不同的数分别记为a ,b ,共可得到l g a -l gb 的不同值的个数是( )㊂A.9 B .10 C .18 D .20解析:l g a -l g b =l gab,从1,3,5,7,9中任取2个数分别记为a ,b ,共有A 25=20(种)结果㊂其中l g13=l g 39,l g 31=l g 93,故共可得到不同值的个数为20-2=18,选C ㊂例16 某学校安排甲㊁乙㊁丙㊁丁4位同学参加数学㊁物理㊁化学竞赛,要求每位同学仅报一科,每科至少有一位同学参加,且甲㊁乙不能参加同一学科,则不同的安排方法有种㊂解析:把4位同学分成3组,有C 24=6(种)方法,然后进行全排列,即有C 24A 33=36(种)方法,去掉甲㊁乙在一个组的情况,当甲㊁乙在一个组时,参加的方法有A 33=6(种)㊂故符合题意的安排方法有36-6=30(种)㊂小结:有些排列组合问题,正面直接考虑比较复杂,而它的反面往往比较简捷,可以先求出它的反面,再从整体中淘汰㊂十㊁平均分组问题除法例17将5名同学分到甲㊁乙㊁丙3个小组,若甲小组至少2人,乙㊁丙组至少1人,则不同的分配方案种数为()㊂A.80B.120C.140D.50解析:先将5名同学分成3组,有两种分配方案,一是3组人数分别为2,2,1,分组方法有C25C23C11A22=15(种),然后将有2人的两组分给甲㊁乙或甲㊁丙,分配方法是15ˑ(A22+ A22)=60(种);二是3组人数分别为3,1,1,分组方法有C35C12C11A22=10(种),然后将有1人的两组分给乙㊁丙两组,分配方法有10ˑA22 =20(种)㊂共有60+20=80(种)方案,选A㊂小结:平均分成的组,不管它们的顺序如何,都是一种情况,所以分组后一定要除以A n n(n为平均分的组数)避免重复计数㊂十一㊁合理分类与分步法例18甲㊁乙两人进行乒乓球比赛,先赢3局者获胜,决出胜负为止,则所有可能出现的情形(各人输赢局次的不同视为不同情形)共有()㊂A.10种B.15种C.20种D.30种解析:由题意知比赛局数至少为3局,至多为5局㊂当局数为3局时,情况为甲或乙连赢3局,共2种㊂当局数为4局时,若甲赢,则前3局中甲赢2局,最后一局甲赢,共有C23=3(种)情况㊂同理,若乙赢,也有3种情况,共有3+3=6(种)情况㊂当局数为5局时,前4局,甲㊁乙各赢2局,最后1局胜出的人赢,共有2C24=12(种)情况㊂综上可知,共有2+6+12=20(种)情况㊂选C㊂十二㊁构造模型法例19马路上有编号为1,2,3,4,5, 6,7,8,9的9盏路灯,现要关掉其中的3盏,但不能关掉相邻的2盏或3盏,也不能关掉两端的2盏,求满足条件的关灯方法有多少种㊂解析:把此问题当作一个排队模型,在6盏亮灯的5个空隙中插入3盏不亮的灯有C35 =10(种)㊂小结:一些不易理解的排列组合题如果能转化为非常熟悉的模型,如占位填空模型,排队模型,装盒模型等,可使问题直观解决㊂十三㊁分解与合成法例2030030能被多少个不同的偶数整除?解析:先把30030分解成质因数的乘积形式30030=2ˑ3ˑ5ˑ7ˑ11ˑ13,依题意可知偶因数必先取2,再从其余5个因数中任取若干个组成乘积,所有的偶因数有C05+C15+C25+C35+C45+C55=32(个)㊂例21正方体的8个顶点可连成多少对异面直线解析:我们先从8个顶点中任取4个顶点构成四面体,共有C48-12=58(个),每个四面体有3对异面直线,正方体中的8个顶点可连成3ˑ58=174(对)异面直线㊂例22从正方体六个面的对角线中任取两条作为一对,其中所成的角为60ʎ的共有()㊂A.24对B.30对C.48对D.60对解析:(1)方法一:与正方体的一个面上的一条对角线成60ʎ角的对角线有8条,故共有8对,正方体的12条面对角线共有8ˑ12 =96(对),且每对均重复计算一次,故共有962 =48(对)㊂选C㊂方法二:正方体的面对角线共有12条,两条为一对,共有C212=66(对)㊂同一个面上的对角线不满足题意,对面中的对角线也不满足题意,一组平行平面共有6对不满足题意的对角线对数,所以不满足题意的共有3ˑ6=18(对)㊂从正方体六个面的对角线中任取两条作为一对,其中所成的角为60ʎ的共有66-18=48(对)㊂选C㊂小结:分解与合成策略是排列组合问题的一种最基本的解题策略,把一个复杂问题分解成几个小问题逐一解决,然后依据问题分解后的结构,用分类计数原理和分步计数原理将问题合成,从而得到问题的答案,每个比较复杂的问题都要用到这种解题策略㊂十四㊁复杂问题化归法例2325人排成5ˑ5方阵,现从中选3人,要求3人不在同一行也不在同一列,不同的选法有多少种?解析:将这个问题退化成9人排成3ˑ3方阵,现从中选3人,要求3人不在同一行也不在同一列,有多少种选法㊂这样每行必有1人,从其中的一行中选取1人后,把这人所在的行列都划掉,如此继续下去㊂从3ˑ3方队中选3人的方法有C13C12C11=6(种)㊂再从5ˑ5方阵选出3ˑ3方阵便可解决问题㊂从5ˑ5方队中选取3行3列,有C35C35=100(种)选法,所以从5ˑ5方阵选不在同一行也不在同一列的3人,有C35C35C13C12C11=600(种)选法㊂例24用a代表红球,b代表蓝球,c 代表黑球,由加法原理及乘法原理,从1个红球和1个蓝球中取出若干个球的所有取法可由(1+a)(1+b)的展开式1+a+b+a b表示出来,如: 1 表示一个球都不取㊁ a 表示取出一个红球,而 a b 表示把红球和蓝球都取出来㊂以此类推,下列各式中,其展开式可用来表示从5个无区别的红球㊁5个无区别的蓝球㊁5个有区别的黑球中取出若干个球,且所有的蓝球都取出或都不取出的所有取法的是()㊂A.(1+a+a2+a3+a4+a5)(1+b5)㊃(1+c)5B.(1+a5)(1+b+b2+b3+b4+b5)(1+c)5C.(1+a)5(1+b+b2+b3+b4+b5)㊃(1+c5)D.(1+a5)(1+b)5(1+c+c2+c3+c4+c5)解析:分三步:第一步,5个无区别的红球可能取出0个,1个, ,5个,则有(1+a+ a2+a3+a4+a5)种不同的取法;第二步,5个无区别的蓝球都取出或都不取出,则有(1+b5)种不同的取法;第三步,5个有区别的黑球看作5个不同色,从5个不同色的黑球任取0个,1个, ,5个,有(1+c)5种不同的取法㊂所以所求的取法种数为(1+a+a2+ a3+a4+a5)(1+b5)(1+c)5,选A㊂小结:处理复杂的排列组合问题时可以把一个问题退化成一个简单的问题,通过先解决这个简单问题,从而下一步解决原来的问题㊂十五㊁数字排序问题查字典法例25用数字0,1,2,3,4,5组成没有重复数字的五位数,其中比40000大的偶数共有()㊂A.144个B.120个C.96个D.72个解析:首位填4时,比40000大的偶数有2ˑ4ˑ3ˑ2=48(个);首位填5时,比40000大的偶数有3ˑ4ˑ3ˑ2=72(个)㊂故共有48+72=120(个)数满足题意,选B㊂小结:数字排序问题可用查字典法,查字典的法应从高位向低位查,依次求出其符合要求的个数,根据分类计数原理求出其总数㊂十六㊁住店法例267名学生争夺五项冠军,每项冠军只能由一人获得,获得冠军的可能的种数为㊂解析:因同一学生可以同时夺得n项冠军,故学生可重复排列,将7名学生看作7家 店 ,五项冠军看作5名 客 ,每个 客 有7种住宿法,由乘法原理知有75种可能㊂小结:解决 允许重复排列问题 要注意区分两类元素:一类元素可以重复,另一类不能重复,把不能重复的元素看作 客 ,能重复的元素看作 店 ,再利用乘法原理直接求解㊂排列组合历来是高中学习中的难点,同学们只要对基本的解题策略熟练掌握,就可以选取不同的技巧来解决问题㊂对于一些比较复杂的问题,我们可以将几种策略结合起来应用,把复杂的问题简单化㊂请同学们对以上排列组合的几种常见的解题策略加以复习巩固,能举一反三,触类旁通,进而为后续的概率学习打下坚实的基础㊂(责任编辑徐利杰)。
排列组合方法归纳大全复习巩固1.分类计数原理(加法原理)完成一件事,有n 类办法,在第1类办法中有1m 种不同的方法,在第2类办法中有2m 种不同的方法,…,在第n 类办法中有n m 种不同的方法,那么完成这件事共有:种不同的方法.2.分步计数原理(乘法原理)完成一件事,需要分成n 个步骤,做第1步有1m 种不同的方法,做第2步有2m 种不同的方法,…,做第n 步有n m 种不同的方法,那么完成这件事共有:种不同的方法.3.分类计数原理分步计数原理区别分类计数原理方法相互独立,任何一种方法都可以独立地完成这件事。
分步计数原理各步相互依存,每步中的方法完成事件的一个阶段,不能完成整个事件. 解决排列组合综合性问题的一般过程如下: 1.认真审题弄清要做什么事2.怎样做才能完成所要做的事,即采取分步还是分类,或是分步与分类同时进行,确定分多少步及多少类。
3.确定每一步或每一类是排列问题(有序)还是组合(无序)问题,元素总数是多少及取出多少个元素.4.解决排列组合综合性问题,往往类与步交叉,因此必须掌握一些常用的解题策略 一.特殊元素和特殊位置优先策略例1.由0,1,2,3,4,5可以组成多少个没有重复数字五位奇数.解:由于末位和首位有特殊要求,应该优先安排,先排末位共有13C 然后排首位共有14C 最后排其它位置共有34A由分步计数原理得113434288C C A =练习题:7种不同的花种在排成一列的花盆里,若两种葵花不种在中间,也不种在两端的花盆里,问有多少不同的种法?二.相邻元素捆绑策略例2. 7人站成一排 ,其中甲乙相邻且丙丁相邻, 共有多少种不同的排法.解:可先将甲乙两元素捆绑成整体并看成一个复合元素,同时丙丁也看成一个复合元素,再与其它元素进行排列,同时对相邻元素内部进行自排。
由分步计数原理可得共有522522480A A A =种不同的排法443练习题:某人射击8枪,命中4枪,4枪命中恰好有3枪连在一起的情形的不同种数为20三.不相邻问题插空策略例3.一个晚会的节目有4个舞蹈,2个相声,3个独唱,舞蹈节目不能连续出场,则节目的出场顺序有多少种? 解:分两步进行第一步排2个相声和3个独唱共有55A 种,第二步将4舞蹈插入第一步排好的6个元素中间包含首尾两个空位共有种46A 不同的方法,由分步计数原理,节目的不同顺序共有5456A A 种练习题:某班新年联欢会原定的5个节目已排成节目单,开演前又增加了两个新节目.如果将这两个新节目插入原节目单中,且两个新节目不相邻,那么不同插法的种数为 30 四.定序问题倍缩空位插入策略例4.7人排队,其中甲乙丙3人顺序一定共有多少不同的排法解:(倍缩法)对于某几个元素顺序一定的排列问题,可先把这几个元素与其他元素一起进行排列,然后用总排列数除以这几个元素之间的全排列数,则共有不同排法种数是:7373/A A(空位法)设想有7把椅子让除甲乙丙以外的四人就坐共有47A 种方法,其余的三个位置甲乙丙共有 1种坐法,则共有47A 种方法。
排列组合方法归纳大全复习巩固1.分类计数原理(加法原理) 完成一件事,有n 类办法,在第1类办法中有1m 种不同的方法,在第2类办法中有2m 种不同的方法,…,在第n 类办法中有n m 种不同的方法,那么完成这件事共有:种不同的方法.2。
分步计数原理(乘法原理)完成一件事,需要分成n 个步骤,做第1步有1m种不同的方法,做第2步有2m 种不同的方法,…,做第n 步有n m 种不同的方法,那么完成这件事共有:种不同的方法.3.分类计数原理分步计数原理区别分类计数原理方法相互独立,任何一种方法都可以独立地完成这件事。
分步计数原理各步相互依存,每步中的方法完成事件的一个阶段,不能完成整个事件. 解决排列组合综合性问题的一般过程如下: 1。
认真审题弄清要做什么事 2.怎样做才能完成所要做的事,即采取分步还是分类,或是分步与分类同时进行,确定分多少步及多少类。
3.确定每一步或每一类是排列问题(有序)还是组合(无序)问题,元素总数是多少及取出多少个元素. 4。
解决排列组合综合性问题,往往类与步交叉,因此必须掌握一些常用的解题策略 一。
特殊元素和特殊位置优先策略例1。
由0,1,2,3,4,5可以组成多少个没有重复数字五位奇数.解:由于末位和首位有特殊要求,先排末位共有13C 然后排首位共有14C最后排其它位置共有34A由分步计数原理得113434288C C A =练习题:7种不同的花种在排成一列的花盆里,若两种葵花不种在中间,也不种在两端的花盆里,问有多少不同的种法?二.相邻元素捆绑策略例2. 7人站成一排 ,其中甲乙相邻且丙丁相邻, 共有多少种不同的排法。
解:可先将甲乙两元素捆绑成整体并看成一个复合元素,同时丙丁也看成一个复合元素,再与其它元素进行排列,同时对相邻元素内部进行自排。
由分步计数原理可得共有522522480A A A =种不同的排法练习题:某人射击8枪,命中4枪,4枪命中恰好有3枪连在一起的情形的不同种数为 20三.不相邻问题插空策略例3。
排列组合常见的九种方法
1. 直接排列法:将元素按照一定次序排列,每种排列方案都是一个不同的结果。
例如,3个元素的排列数为 3! = 3 × 2 × 1 = 6。
2. 递归法:将问题逐步分解成每一步只有相对简单的子问题,从而不断求解。
通过递归,经过一系列不同的子过程,得到最终的结果。
3. 循环法:使用循环来枚举所有的可能的排列组合情况。
通常用于数组、字符串等元素的排列组合问题。
4. 分组排列法:将待排列的元素按照一定属性分组,再对每组内的元素进行排列组合,最终将每组的结果进行组合得到最终的结果。
5. 交换法:通过元素间的交换,对所有可能的排列组合进行枚举。
该方法需要注意元素交换时的顺序。
6. 邻项对换法:将相邻的两项进行对换,直到所有项都被排列组合了一遍。
7. 插入法:将新的元素依次插入已有元素的任意位置,直到所有元素都被排列组合了一遍。
8. 非递增排列法:将待排列的元素按照一定属性进行排序,然后将元素从最大的开始进行排列组合。
9. 非递减排列法:将待排列的元素按照一定属性进行排序,然后将元素从最小的开始进行排列组合。
排列组合常用的十五种方法一.特殊元素和特殊位置优先策略例1.由0,1, 2, 3, 4, 5可以组成多少个没有重复数字五位奇数.解:由于末位和首位有特殊要求,应该优先安排,以免不合要求的元素占了这两个位置.先排末位共有C;.〔I.然后排首位共有C:, 甲最后排其它位置共有& | | J由分步计数原理得C:C;A; = 288 C] A:C;练习题:1. 7种不同的花种在排成一列的花盆里,若两种葵花不种在中间,也不种在两端的花盆里,问有多少不同的种法?二.相邻元素捆绑策略例2. 7人站成一排,其中甲乙相邻且丙丁相邻,共有多少种不同的排法. 解:可先将甲乙两元素捆绑成整体并看成一个复合元素,同时丙丁也看成一个复合元素,再与其它元素进行排列,同时对相邻元素内部进行自排。
由分步计数原理可得共有疋斎崙=480种不同的排法要求某几个元素必须排在一起的问题,可以用捆绑法来解决问题•即将需要相邻的元素合并为一个元素,再与其它元素一起作排列,同时要注意合并元素内部也必须排列.练习题:2.某人射击8枪,命中4枪,4枪命中恰好有3枪连在一起的情形的不同种数为_____________ 三•不相邻问题插空策略例3. 一个晚会的节目有4个舞蹈,2个相声,3个独唱,舞蹈节目不能连续出场, 则节目的出场顺序有多少种?解:分两步进行第一步排2个相声和3个独唱共有&种,第二步将4舞蹈插入第一步排好的6个元素中间包含首尾两个空位共有种犹不同的方法,由分步计数原理,节目的不同顺序共有貳处____________ 种元素相离问题可先把没有位宜要求的元素进行排队再把不相邻元素插入中间和两练习题:3.某班新年联欢会原定的5个节目己排成节目单,开演前又增加了两个新节目.如果将这两个新节目插入原节目单中,且两个新节目不相邻,那么不同插法的种数为 _______四•定序问题倍缩空位插入策略例4. 7人排队,其中甲乙丙3人顺序一定共有多少不同的排法解:(倍缩法)对于某几个元素顺序一定的排列问题,可先把这几个元素与其他元素一起进行排列,然后用总排列数除以这几个元素之间的全排列数,则共有不同排法种数是:(空位法)设想有7把椅子让除甲乙丙以外的四人就坐共有种方法,其余的三个位置甲乙丙共有丄种坐法,则共有A;丽法。
排列组合的5种方法排列组合是数学中一个重要的概念,用于解决许多实际问题。
在这篇文章中,我们将介绍五种常见的方法来解决排列组合问题。
第一种方法是使用乘法原则。
乘法原则是指如果一个事件有m种可能的方式发生,另一个事件有n种可能的方式发生,那么这两个事件同时发生的方式有m * n种。
例如,如果有3个人可以选择一个水果和2种颜色的衣服,那么总共有3 * 2 = 6种可能性。
第二种方法是使用加法原则。
加法原则是指如果一个事件有m种可能的方式发生,另一个事件有n种可能的方式发生,那么这两个事件至少有m + n种可能性。
例如,如果有3个人可以选择两种不同的水果,那么至少有3 + 3 = 6种可能性。
第三种方法是使用排列。
排列是指从一组对象中选择有序的一部分对象。
如果有n个对象,要从中选择r个对象进行排列,那么排列的数量可以用以下公式来计算:P(n, r) = n! / (n - r)!。
其中,n!表示n的阶乘,即n * (n - 1) * (n - 2) * ... * 2 * 1。
例如,如果有4个人要站成一排,那么有P(4, 4) = 4! / (4 - 4)! = 4! / 0! = 4! = 4 * 3 * 2 * 1 = 24种可能性。
第四种方法是使用组合。
组合是指从一组对象中选择无序的一部分对象。
如果有n个对象,要从中选择r个对象进行组合,那么组合的数量可以用以下公式来计算:C(n, r) = n! / (r! * (n - r)!)。
例如,如果有4个人要从中选择2个人进行分组,那么有C(4, 2) = 4! / (2! * (4 - 2)!) = 4! / (2! * 2!) = (4 * 3 * 2 * 1) / ((2 * 1) * (2 * 1)) = 6种可能性。
第五种方法是使用二项式定理。
二项式定理是一个用于展开二项式的公式。
它可以用于计算排列和组合的值。
二项式定理可以表示为:(a + b)^n = C(n, 0) * a^n * b^0 + C(n, 1) * a^(n-1) * b^1 + C(n, 2) * a^(n-2) * b^2 + ... + C(n, n) * a^0 * b^n。
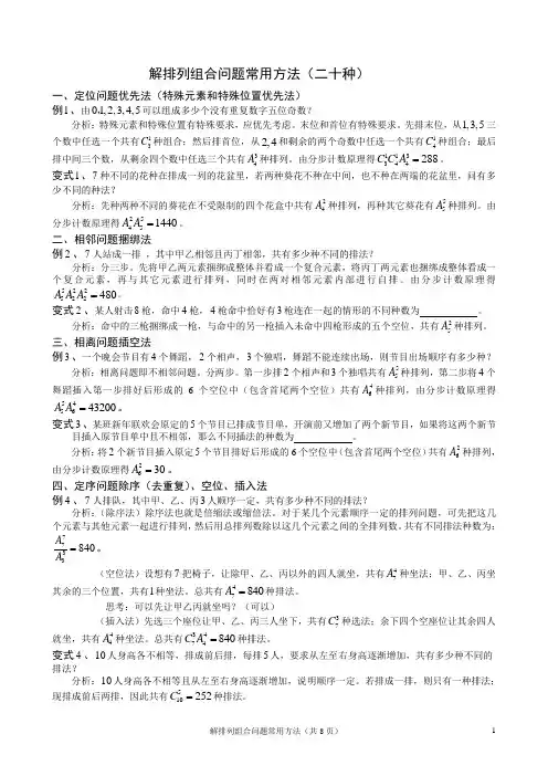
解排列组合问题常用方法(二十种)一、定位问题优先法(特殊元素和特殊位置优先法)例1、由01,2,3,4,5,可以组成多少个没有重复数字五位奇数? 分析:特殊元素和特殊位置有特殊要求,应优先考虑。
末位和首位有特殊要求。
先排末位,从1,3,5三个数中任选一个共有13C 种组合;然后排首位,从2,4和剩余的两个奇数中任选一个共有14C 种组合;最后排中间三个数,从剩余四个数中任选三个共有34A 种排列。
由分步计数原理得113344288C C A =。
变式1、7种不同的花种在排成一列的花盆里,若两种葵花不种在中间,也不种在两端的花盆里,问有多少不同的种法?分析:先种两种不同的葵花在不受限制的四个花盒中共有24A 种排列,再种其它葵花有55A 种排列。
由分步计数原理得25451440A A =。
二、相邻问题捆绑法例2、7人站成一排 ,其中甲乙相邻且丙丁相邻,共有多少种不同的排法?分析:分三步。
先将甲乙两元素捆绑成整体并看成一个复合元素,将丙丁两元素也捆绑成整体看成一个复合元素,再与其它元素进行排列,同时在两对相邻元素内部进行自排。
由分步计数原理得522522480A A A =。
变式2、某人射击8枪,命中4枪,4枪命中恰好有3枪连在一起的情形的不同种数为 。
分析:命中的三枪捆绑成一枪,与命中的另一枪插入未命中四枪形成的五个空位,共有25A 种排列。
三、相离问题插空法例3、一个晚会节目有4个舞蹈,2个相声,3个独唱,舞蹈不能连续出场,则节目出场顺序有多少种?分析:相离问题即不相邻问题。
分两步。
第一步排2个相声和3个独唱共有55A 种排列,第二步将4个舞蹈插入第一步排好后形成的6个空位中(包含首尾两个空位)共有46A 种排列,由分步计数原理得545643200A A =。
变式3、某班新年联欢会原定的5个节目已排成节目单,开演前又增加了两个新节目,如果将这两个新节目插入原节目单中且不相邻,那么不同插法的种数为 。
排列组合20种常用方法
1. 列出所有可能的组合
2. 使用递归排列组合
3. 使用循环排列组合
4. 使用动态规划排列组合
5. 使用回溯法排列组合
6. 使用数学公式计算排列组合
7. 使用位运算排列组合
8. 使用逆序排列组合
9. 使用有序集合排列组合
10. 使用栈数据结构排列组合
11. 使用队列数据结构排列组合
12. 使用重复排列组合
13. 使用有限制条件的排列组合
14. 使用自定义函数进行排列组合计算
15. 使用字符串拆分和拼接进行排列组合
16. 使用二叉树进行排列组合
17. 使用堆进行排列组合
18. 使用图进行排列组合
19. 使用集合进行排列组合计算
20. 使用贪心算法进行排列组合。
一、相临问题——捆绑法例1.7名学生站成一排,甲、乙必须站在一起有多少不同排法?解:两个元素排在一起的问题可用“捆绑”法解决,先将甲乙二人看作一个元素与其他五人进行排列,并考虑甲乙二人的顺序,所以共有种。
评注:一般地: 个人站成一排,其中某个人相邻,可用“捆绑”法解决,共有种排法。
二、不相临问题——选空插入法例2.7名学生站成一排,甲乙互不相邻有多少不同排法?解:甲、乙二人不相邻的排法一般应用“插空”法,所以甲、乙二人不相邻的排法总数应为:种 .评注:若个人站成一排,其中个人不相邻,可用“插空”法解决,共有种排法。
三、复杂问题——总体排除法在直接法考虑比较难,或分类不清或多种时,可考虑用“排除法”,解决几何问题必须注意几何图形本身对其构成元素的限制。
例3.(1996年全国高考题)正六边形的中心和顶点共7个点,以其中3个点为顶点的三角形共有多少个.解:从7个点中取3个点的取法有种,但其中正六边形的对角线所含的中心和顶点三点共线不能组成三角形,有3条,所以满足条件的三角形共有-3=32个.四、特殊元素——优先考虑法对于含有限定条件的排列组合应用题,可以考虑优先安排特殊位置,然后再考虑其他位置的安排。
例4.(1995年上海高考题) 1名老师和4名获奖学生排成一排照像留念,若老师不排在两端,则共有不同的排法种.解:先考虑特殊元素(老师)的排法,因老师不排在两端,故可在中间三个位置上任选一个位置,有种,而其余学生的排法有种,所以共有=72种不同的排法.例5.(2000年全国高考题)乒乓球队的10名队员中有3名主力队员,派5名队员参加比赛,3名主力队员要安排在第一、三、五位置,其余7名队员选2名安排在第二、四位置,那么不同的出场安排共有种.解:由于第一、三、五位置特殊,只能安排主力队员,有种排法,而其余7名队员选出2名安排在第二、四位置,有种排法,所以不同的出场安排共有=252种.五、多元问题——分类讨论法对于元素多,选取情况多,可按要求进行分类讨论,最后总计。
排列组合的5种方法
1. 互斥事件与独立事件
互斥事件是指两个或多个事件不包括共同的事件,而独立事件则是指一个事件的发生不受另一个事件的影响。
在排列组合中,这两个概念经常被用来确定事件的概率。
例如,在掷骰子时,每次投掷的结果是独立的,即每次投掷都不会影响下一次投掷的结果。
2. 古典概型
古典概型是排列组合中最常用的方法之一,它涉及到事件的概率和组合物的构造。
在古典概型中,我们通常考虑有限个样本点,每个样本点都有一个与之相关的概率。
例如,在掷硬币时,正面和反面出现的概率都是1/2。
3. 几何概型
几何概型涉及到将一个随机事件映射到一个几何空间中,并计算该空间中的概率。
例如,在投掷飞镖时,飞镖落在靶子上的任何位置都是随机的,我们可以将靶子划分为若干个区域,并计算每个区域出现的概率。
4. 超几何分布
超几何分布是一种概率分布,它描述了在有限个样本中选取若干个样本的随机事件发生的概率。
超几何分布可以用来描述诸如抽取产
品、分配任务等类似的情况。
例如,如果我们有一个包含10个白球和2个黑球的箱子,我们要计算从中随机抽取3个球其中至少有1个黑球的概率。
5. 帕斯卡三角形与二项式定理
帕斯卡三角形是排列组合中的一个重要工具,它可以用来计算组合数和排列数。
二项式定理则可以用来计算组合数的近似值,特别是在组合数较大而指数较小的情况下。
例如,我们可以使用帕斯卡三角形来计算C(n, k)的值,其中n是总数量而k是要选择的数量。
排列组合的各种方法
排列组合是一种数学问题,描述的是从给定的元素集合中选择一部分元素来形成一组对象的方法。
下面是一些常见的排列组合方法:
1. 排列
排列是从给定的元素集合中选择一定数量的元素,按照一定的顺序来排列形成一组序列。
常见的排列方法有:
- 全排列:将集合中的所有元素按照不同的顺序排列成一组序列。
- 循环排列:将集合中的元素排列成一组序列,并且其中的某些元素可以循环使用。
2. 组合
组合是从给定的元素集合中选择一定数量的元素,无需考虑元素的顺序。
常见的组合方法有:
- 无重复组合:从集合中选择不同的元素来组成一组对象,元素之间没有重复。
- 有重复组合:从集合中选择元素来组成一组对象,元素之间可以重复。
3. 全排列组合
全排列组合是将排列和组合结合起来,从给定的元素集合中选择一定数量的元素,按照一定的顺序来排列形成一组序列。
其中可以包括全排列和有重复排列两种形式。
这些方法可以通过数学公式或递归算法来实现。
具体的实现方法可以参考相关的数学教材或计算机算法书籍。
排列组合常用十三种解题方法方法一:捆绑法例题:甲、乙、丙、丁、卯五人并排成一排,如果甲、乙必须相邻且甲在乙的右边,那么不同的排法有多少种?方法二:插空法例题:甲、乙、丙、丁、卯五人并排成一排,如果甲、乙必须不相邻,那么不同的排法有多少种?例题:晚会原定的5个节目已排成节目单,开演前又加了2个节目,若将这2个节目插入原节目单中,则不同的插法有种。
方法三:隔板法例题:小明有10块糖,他每天可以吃1块到10块不等,现在要求小明3天把10块糖吃完,问小明一共有多少种不同的吃糖方法?例题:将10个保送生预选指标分配给某重点中学高三年级六个班,每班至少一名,共有多少种分配方案?方法四:定位问题优先法例题:一个老师和四名学生排成一排,老师不在两端,且老师不能跟其中某个学生相邻,则不同的排法有种例题:2位男生和3位女生共5位同学站成一排.若男生甲不站两端,3位女生中有且只有两位女生相邻,则不同排法的种数为方法五:多排问题单排法例题:共有8个人分别站前后2排,每排4人,其中要求某2人站前排,某1人站在后排,则共有__ 种排法。
例题:现有12人排成3行,每行4人,其中小明不站第二行,小红只站第一行,小白不站第三行,问一共有多少种不同的站队方法?方法六:乱坐问题分步法例题:将数字1,2,3,4,填入标号为1,2,3,4的四个方格,每格填一个数,则每个方格的标号与所填数字均不相同的填法有种。
例题:将标有1,2,3,4,5编号的五个小球分别填入标号为1,2,3,4,5的五个箱子,每个箱子放一个球,则每个箱子的标号与放小球标号均不相同的填法有种。
方法七:多元问题罗列法例题:由0,1,2,3,4,5组成没有重复数字的六位数,其中个位数字小于十位数字的共有个。
例题:用数字0,1,2,3组成数字可以重复的四位数, 其中有且只有一个数字出现两次的四位数的个数为?方法八:至少问题间接法 例题:有9名男生与4名女生共13人,现在要求从所有学生中任选 5人参加知识竞赛,问选择的5人中至少有1名女生的选择情况有多 少种? 例题:甲、乙两人从4门课程中各选修 2门,则甲、乙所选的课程中至少有 1 门不相同的选法共有 种 方法九:条件问题排除法 例题:正六边形中心和顶点共7个点,以其中任意3个点为顶点 的三角形共有 个。
排列组合方法归纳大全复习巩固1.分类计数原理(加法原理) 完成一件事,有n 类办法,在第1类办法中有1m 种不同的方法,在第2类办法中有2m 种不同的方法,…,在第n 类办法中有n m 种不同的方法,那么完成这件事共有:种不同的方法.2.分步计数原理(乘法原理)完成一件事,需要分成n 个步骤,做第1步有1m 种不同的方法,做第2步有2m 种不同的方法,…,做第n 步有n m 种不同的方法,那么完成这件事共有:种不同的方法.3.分类计数原理分步计数原理区别分类计数原理方法相互独立,任何一种方法都可以独立地完成这件事。
分步计数原理各步相互依存,每步中的方法完成事件的一个阶段,不能完成整个事件. 解决排列组合综合性问题的一般过程如下: 1.认真审题弄清要做什么事2.怎样做才能完成所要做的事,即采取分步还是分类,或是分步与分类同时进行,确定分多少步及多少类。
3.确定每一步或每一类是排列问题(有序)还是组合(无序)问题,元素总数是多少及取出多少个元素.4.解决排列组合综合性问题,往往类与步交叉,因此必须掌握一些常用的解题策略 一.特殊元素和特殊位置优先策略例1.由0,1,2,3,4,5可以组成多少个没有重复数字五位奇数.解:由于末位和首位有特殊要求,应该优先安排,先排末位共有13C 然后排首位共有14C 最后排其它位置共有34A由分步计数原理得113434288C C A =练习题:7种不同的花种在排成一列的花盆里,若两种葵花不种在中间,也不种在两端的花盆里,问有多少不同的种法?二.相邻元素捆绑策略例2. 7人站成一排 ,其中甲乙相邻且丙丁相邻, 共有多少种不同的排法.解:可先将甲乙两元素捆绑成整体并看成一个复合元素,同时丙丁也看成一个复合元素,再与其它元素进行排列,同时对相邻元素内部进行自排。
由分步计数原理可得共有522522480A A A =种不同的排法练习题:某人射击8枪,命中4枪,4枪命中恰好有3枪连在一起的情形的不同种数为 20三.不相邻问题插空策略例3.一个晚会的节目有4个舞蹈,2个相声,3个独唱,舞蹈节目不能连续出场,则节目的出场顺序有多少种?解:分两步进行第一步排2个相声和3个独唱共有55A 种,第二步将4舞蹈插入第一步排好的6个元素中间包含首尾两个空位共有种46A 不同的方法,由分步计数原理,节目的不同顺序共有5456A A 种目插入原节目单中,且两个新节目不相邻,那么不同插法的种数为 30 四.定序问题倍缩空位插入策略例4.7人排队,其中甲乙丙3人顺序一定共有多少不同的排法解:(倍缩法)对于某几个元素顺序一定的排列问题,可先把这几个元素与其他元素一起进行排列,然后用总排列数除以这几个元素之间的全排列数,则共有不同排法种数是:7373/A A(空位法)设想有7把椅子让除甲乙丙以外的四人就坐共有47A 种方法,其余的三个位置甲乙丙共有 1种坐法,则共有47A 种方法。