《计数原理》解排列组合题的几种常见方法一
- 格式:ppt
- 大小:241.00 KB
- 文档页数:15
复习巩固1.分类计数原理(加法原理)完成一件事,有类办法,在第1类办法中有种不同的方法,在n 1m 第2类办法中有种不同的方法,…,在第类办法中有种不2m n n m 同的方法,那么完成这件事共有:12nN m m m =+++L 种不同的方法.2.分步计数原理(乘法原理)完成一件事,需要分成个步骤,做第1步有种不同的方法,做n 1m 第2步有种不同的方法,…,做第步有种不同的方法,那2m n n m 么完成这件事共有:12nN m m m =⨯⨯⨯L 种不同的方法.3.分类计数原理分步计数原理区别分类计数原理方法相互独立,任何一种方法都可以独立地完成这件事。
分步计数原理各步相互依存,每步中的方法完成事件的一个阶段,不能完成整个事件.一.特殊元素和特殊位置优先策略例1.由0,1,2,3,4,5可以组成多少个没有重复数字五位奇数.解:由于末位和首位有特殊要求,应该优先安排,以免不合要求的元素占了这两个位置.先排末位共有13C 然后排首位共有14C 最后排其它位置共有34A 由分步计数原理得113434288C C A =练习题:7种不同的花种在排成一列的花盆里,若两种葵花不种在中间,也不种在两端的花盆里,问有多少不同的种法?二.相邻元素捆绑策略例2. 7人站成一排 ,其中甲乙相邻且丙丁相邻, 共有多少种不同的排法.解:可先将甲乙两元素捆绑成整体并看成一个复合元素,同时丙丁也看成一个复合元素,再与其它元素进行排列,同时对相邻元素内部进行自排。
由分步计数原理可得共有种不同522522480A A A =的排法练习题:某人射击8枪,命中4枪,4枪命中恰好有3枪连在一起的情形的不同种数为 20三.不相邻问题插空策略例3.一个晚会的节目有4个舞蹈,2个相声,3个独唱,舞蹈节目不能连续出场,则节目的出场顺序有多少种?练习题:1、某班新年联欢会原定的5个节目已排成节目单,开演前又增加了两个新节目.如果将这两个新节目插入原节目单中,且两个新节目不相邻,那么不同插法的种数为 302、某人射击8枪,命中4枪,4枪命中恰好有3枪连在一起的情形的不同种数为 20四.定序问题倍缩空位插入策略例4.7人排队,其中甲乙丙3人顺序一定共有多少不同的排法解:(倍缩法)对于某几个元素顺序一定的排列问题,可先把这几个元素与其他元素一起进行排列,然后用总排列数除以这几个元素之间的全排列数,则共有不同排法种数是:7373/A A (空位法)设想有7把椅子让除甲乙丙以外的四人就坐共有种47A 方法,其余的三个位置甲乙丙共有1种坐法,则共有种方法。
探析排列组合常见的十六种解题方法ʏ福建省泉州市第七中学 彭耿铃高考排列组合试题能有效地考查同学们的阅读判断能力㊁转化与化归处理能力及应用意识㊂这类试题新颖别致,联系社会实际,贴近生活,反映了排列组合应用领域的广阔,体现了数学的应用价值㊂本文特精选一些排列组合例题予以分类探析,旨在探究题型及解题方法,希望同学们能决胜于高考㊂求解排列㊁组合问题的常见方法有以下几种㊂(1)限制条件排除法:先求出不考虑限制条件的个数,然后排除不符合条件的个数,相当于减法原理;(2)相邻问题捆绑法:在特定条件下,将几个相关元素当作一个元素来考虑,待整个问题排好之后再考虑它们 内部 的排列数,主要用于解决相邻问题;(3)插空法:先把不受限制的元素排列好,然后把特定元素插在它们之间或两端的空当中;(4)特殊元素㊁位置优先安排法:对问题中的特殊元素或位置优先考虑排列,然后排列其他一般元素或位置;(5)多元问题分类法:将符合条件的排列分为几类,根据分类计数原理求出排列总数;(6)元素相同隔板法:若把n 个不加区分的相同元素分成m 组,可通过n 个相同元素排成一排,在元素之间插入m -1块隔板来完成分组,此法适用于同元素分组问题;(7) 至多 ㊁ 至少 间接法: 至多 ㊁ 至少 的排列组合问题,需分类讨论且一般分类的情况较多,所以通常用间接法,即排除法,它适用于反面明确且易于计算的问题;(8)选排问题先取再排法:选排问题很容易出现重复或遗漏的错误,因此常先取出元素(组合)再排列,即先取再排;(9)定序问题消序法:甲㊁乙㊁丙顺序一定,采用消序法,即除法,用总排列数除以顺序一定的排列数;(10)有序分配逐分法:有序分配是指把元素按要求分成若干组,常采用逐分的方法求解㊂一㊁定位问题优先法(特殊元素和特殊位置优先考虑)例1 由0,1,2,3,4,5可以组成多少个没有重复数字的五位奇数?解析:由于末位和首位有特殊要求,应该优先安排,以免不合要求的元素占了这两个位置㊂先排末位共有C 13种方法;然后排首位共有C 14种方法;最后排其他位置共有A 34种方法㊂由分步计数原理得,有C 14C 13A 34=288(个)满足要求的数㊂例2 6个人从左至右排成一行,最左端只能排甲或乙,最右端不能排甲,则不同的排法共有( )㊂A.192种 B .216种C .240种D .288种解析:若最左端排甲,其他位置共有A 55=120(种)排法;若最左端排乙,最右端共有4种排法,其余4个位置有A 44=24(种)排法㊂所以共有120+4ˑ24=216(种)排法,选B ㊂小结:位置分析法和元素分析法是解决排列组合问题最常用也是最基本的方法,若以元素分析为主,需先安排特殊元素,再处理其他元素㊂若以位置分析为主,需先满足特殊位置的要求,再处理其他位置㊂若有多个约束条件,往往是考虑一个约束条件的同时还要兼顾其他条件㊂二㊁相邻元素捆绑法例3 7人站成一排,其中甲乙相邻且丙丁相邻,共有多少种不同的排法?解析:可先将甲乙两个元素捆绑成整体并看成一个复合元素,同时丙丁也看成一个复合元素,再与其他元素进行排列,同时对相邻元素内部进行自排㊂由分步计数原理可得,共有A55A22A22=480(种)不同的排法㊂例4某人射击了8枪,命中4枪,4枪命中且恰好有3枪连在一起的情形共有种㊂解析:命中的3枪捆绑在一起,与命中的另一枪插入到未命中4枪形成的5个空位,共有A25=20(种)情况㊂小结:要求某几个元素必须排在一起的问题,可以用捆绑法来解决㊂即将需要相邻的元素合并为一个元素,再与其他元素一起进行排列,同时要注意合并元素内部也必须排列㊂三㊁不相邻问题插空法例5某次联欢会要安排3个歌舞类节目,2个小品类节目和1个相声类节目的演出顺序,则同类节目不相邻的排法种数是()㊂A.72B.120C.144D.168解析:歌舞类节目设为a1,a2,a3,小品类节目设为b1,b2,相声类节目设为c㊂先排a1,a2,a3不相邻,顺序如ˑb1ˑb2ˑcˑ,共A33A34种方法,b1b2相邻前提下,ˑb1b2ˑcˑ插空法共A22A33A22种方法,所以同类节目不相邻的排法种数为A33A34-A22A33A22=A33㊃(A34-4)=6ˑ20=120,选B㊂例66把椅子摆成一排,3人随机就座,任何2人不相邻的坐法种数为()㊂A.144B.120C.72D.24解析:先把3把椅子隔开摆好,它们之间和两端有4个位置,再把3人带椅子插放在四个位置,共有A34=24(种)方法,故选D㊂例7(2022年新高考Ⅱ卷)有甲乙丙丁戊5名同学站成一排参加文艺汇演,若甲不站在两端,丙和丁相邻的不同排列方式有()种㊂A.12B.24C.36D.48解析:因为丙丁要在一起,先把丙丁捆绑,看作一个元素,连同乙,戊看成三个元素排列,有A33种排列方式㊂为使甲不在两端,必须且只需甲在此三个元素的中间两个位置任选一个位置插入,有2种插空方式㊂注意到丙丁两人的顺序可交换,有2种排列方式,故安排这5名同学共有A33ˑ2ˑ2=24(种)不同的排列方式,选B㊂小结:元素相离问题可先把没有位置要求的元素进行排队,再把不相邻元素插入中间和两端㊂四㊁定序问题除序(去重复)㊁空位㊁插入法例87人排队,其中甲乙丙3人顺序一定,共有多少种不同的排法?解析:法一(除序法):对于某几个元素顺序一定的排列问题,可先把这几个元素与其他元素一起进行排列,然后用总排列数除以这几个元素之间的全排列数,则共有不同排法种数是A77A33=840㊂法二(空位法):设想有7把椅子,让除甲乙丙以外的4人就座共有A47种方法,其余的三个位置甲乙丙共有1种坐法,则共有1ˑA47=840(种)方法㊂法三(插入法):先选三个座位让甲乙丙三人坐下,共有C37种方法,余下4个空座位让其余四人就座,共有A44种方法,则共有C37A44=840(种)方法㊂小结:定序问题可以用除序法,还可转化为空位法㊁插入法㊂五㊁重排问题求幂法例9把6名实习生分配到7个车间实习,共有多少种不同的分法?解析:完成此事共分六步,把第一名实习生分配到车间有7种分法,把第二名实习生分配到车间也有7种分法, ,由分步计数原理知共有76种不同的分法㊂小结:允许重复的排列问题的特点是以元素为研究对象,元素不受位置的约束,可以逐一安排各个元素的位置㊂一般地,n个不同的元素没有限制地安排在m 个位置上的排列数为m n ㊂六㊁环排问题线排法例10 8人围桌而坐,共有多少种坐法?解析:围桌而坐与坐成一排的不同点在于,坐成圆形没有首尾之分,所以固定1人并从此位置把圆形展成直线,其余7人共有(8-1)!=7!=5040(种)排法㊂小结:一般地,n 个不同元素作圆形排列,共有(n -1)!种排法㊂如果从n 个不同元素中取出m 个元素作圆形排列,共有1nA mn ㊂七㊁排列组合混合问题先选后排法例11 有5个不同的小球,装入4个不同的盒内,每盒至少装一个球,共有多少种不同的装法解析:第一步从5个球中选出2个组成复合元素,共有C 25=10(种)方法;再把4个元素(包含一个复合元素)装入4个不同的盒内,有A 44=24(种)方法㊂根据分步计数原理,装球的方法共有C 25A 44=240(种)㊂例12 (2021年全国乙卷)将5名北京冬奥会志愿者分配到花样滑冰㊁短道速滑㊁冰球和冰壶4个项目进行培训,每名志愿者只分配到1个项目,每个项目至少分配1名志愿者,则不同的分配方案共有( )㊂A.60种 B .120种C .240种D .480种解析:根据题意,有一个项目中分配2名志愿者,其余各项目中分配1名志愿者,可以先从5名志愿者中任选2人组成一个小组,有C 25种选法;然后连同其余3人,看成4个元素,4个项目看成4个不同的位置,4个不同的元素在4个不同的位置的排列方法数为A 44㊂根据乘法原理,完成这件事共有C 25ˑA 44=240(种)不同的分配方案,选C ㊂例13 (2020年全国Ⅱ卷)4名同学到3个小区参加垃圾分类宣传活动,每名同学只去1个小区,每个小区至少安排1名同学,则不同的安排方法共有种㊂解析:因为4名同学到3个小区参加垃圾分类宣传活动,每名同学只去1个小区,每个小区至少安排1名同学,所以先取2名同学看作一组,选法有C 24种㊂现在可看成是3组同学分配到3个小区,分法有A 33种㊂根据分步乘法原理,可得不同的安排方法有C 24A 33=6ˑ6=36(种)㊂小结:解决排列组合混合问题,先选后排是最基本的指导思想,此法与相邻元素捆绑策略相似㊂八㊁元素相同问题隔板法例14 有10个运动员名额,分给7个班,每班至少1人,有多少种分配方案?解析:10个名额没有差别,把它们排成一排,相邻名额之间形成9个空隙㊂在9个空隙中选6个位置插个隔板,可把名额分成7份,对应地分给7个班级,每一种插板方法对应一种分法,共有C 69=84(种)分法㊂小结:将n 个相同的元素分成m 份(n ,m 为正整数),每份至少一个元素,可以用m -1块隔板,插入n 个元素排成一排的n -1个空隙中,所有分法数为C m -1n -1㊂九㊁正难则反总体淘汰法例15 从1,3,5,7,9这5个数中,每次取出2个不同的数分别记为a ,b ,共可得到l g a -l gb 的不同值的个数是( )㊂A.9 B .10 C .18 D .20解析:l g a -l g b =l gab,从1,3,5,7,9中任取2个数分别记为a ,b ,共有A 25=20(种)结果㊂其中l g13=l g 39,l g 31=l g 93,故共可得到不同值的个数为20-2=18,选C ㊂例16 某学校安排甲㊁乙㊁丙㊁丁4位同学参加数学㊁物理㊁化学竞赛,要求每位同学仅报一科,每科至少有一位同学参加,且甲㊁乙不能参加同一学科,则不同的安排方法有种㊂解析:把4位同学分成3组,有C 24=6(种)方法,然后进行全排列,即有C 24A 33=36(种)方法,去掉甲㊁乙在一个组的情况,当甲㊁乙在一个组时,参加的方法有A 33=6(种)㊂故符合题意的安排方法有36-6=30(种)㊂小结:有些排列组合问题,正面直接考虑比较复杂,而它的反面往往比较简捷,可以先求出它的反面,再从整体中淘汰㊂十㊁平均分组问题除法例17将5名同学分到甲㊁乙㊁丙3个小组,若甲小组至少2人,乙㊁丙组至少1人,则不同的分配方案种数为()㊂A.80B.120C.140D.50解析:先将5名同学分成3组,有两种分配方案,一是3组人数分别为2,2,1,分组方法有C25C23C11A22=15(种),然后将有2人的两组分给甲㊁乙或甲㊁丙,分配方法是15ˑ(A22+ A22)=60(种);二是3组人数分别为3,1,1,分组方法有C35C12C11A22=10(种),然后将有1人的两组分给乙㊁丙两组,分配方法有10ˑA22 =20(种)㊂共有60+20=80(种)方案,选A㊂小结:平均分成的组,不管它们的顺序如何,都是一种情况,所以分组后一定要除以A n n(n为平均分的组数)避免重复计数㊂十一㊁合理分类与分步法例18甲㊁乙两人进行乒乓球比赛,先赢3局者获胜,决出胜负为止,则所有可能出现的情形(各人输赢局次的不同视为不同情形)共有()㊂A.10种B.15种C.20种D.30种解析:由题意知比赛局数至少为3局,至多为5局㊂当局数为3局时,情况为甲或乙连赢3局,共2种㊂当局数为4局时,若甲赢,则前3局中甲赢2局,最后一局甲赢,共有C23=3(种)情况㊂同理,若乙赢,也有3种情况,共有3+3=6(种)情况㊂当局数为5局时,前4局,甲㊁乙各赢2局,最后1局胜出的人赢,共有2C24=12(种)情况㊂综上可知,共有2+6+12=20(种)情况㊂选C㊂十二㊁构造模型法例19马路上有编号为1,2,3,4,5, 6,7,8,9的9盏路灯,现要关掉其中的3盏,但不能关掉相邻的2盏或3盏,也不能关掉两端的2盏,求满足条件的关灯方法有多少种㊂解析:把此问题当作一个排队模型,在6盏亮灯的5个空隙中插入3盏不亮的灯有C35 =10(种)㊂小结:一些不易理解的排列组合题如果能转化为非常熟悉的模型,如占位填空模型,排队模型,装盒模型等,可使问题直观解决㊂十三㊁分解与合成法例2030030能被多少个不同的偶数整除?解析:先把30030分解成质因数的乘积形式30030=2ˑ3ˑ5ˑ7ˑ11ˑ13,依题意可知偶因数必先取2,再从其余5个因数中任取若干个组成乘积,所有的偶因数有C05+C15+C25+C35+C45+C55=32(个)㊂例21正方体的8个顶点可连成多少对异面直线解析:我们先从8个顶点中任取4个顶点构成四面体,共有C48-12=58(个),每个四面体有3对异面直线,正方体中的8个顶点可连成3ˑ58=174(对)异面直线㊂例22从正方体六个面的对角线中任取两条作为一对,其中所成的角为60ʎ的共有()㊂A.24对B.30对C.48对D.60对解析:(1)方法一:与正方体的一个面上的一条对角线成60ʎ角的对角线有8条,故共有8对,正方体的12条面对角线共有8ˑ12 =96(对),且每对均重复计算一次,故共有962 =48(对)㊂选C㊂方法二:正方体的面对角线共有12条,两条为一对,共有C212=66(对)㊂同一个面上的对角线不满足题意,对面中的对角线也不满足题意,一组平行平面共有6对不满足题意的对角线对数,所以不满足题意的共有3ˑ6=18(对)㊂从正方体六个面的对角线中任取两条作为一对,其中所成的角为60ʎ的共有66-18=48(对)㊂选C㊂小结:分解与合成策略是排列组合问题的一种最基本的解题策略,把一个复杂问题分解成几个小问题逐一解决,然后依据问题分解后的结构,用分类计数原理和分步计数原理将问题合成,从而得到问题的答案,每个比较复杂的问题都要用到这种解题策略㊂十四㊁复杂问题化归法例2325人排成5ˑ5方阵,现从中选3人,要求3人不在同一行也不在同一列,不同的选法有多少种?解析:将这个问题退化成9人排成3ˑ3方阵,现从中选3人,要求3人不在同一行也不在同一列,有多少种选法㊂这样每行必有1人,从其中的一行中选取1人后,把这人所在的行列都划掉,如此继续下去㊂从3ˑ3方队中选3人的方法有C13C12C11=6(种)㊂再从5ˑ5方阵选出3ˑ3方阵便可解决问题㊂从5ˑ5方队中选取3行3列,有C35C35=100(种)选法,所以从5ˑ5方阵选不在同一行也不在同一列的3人,有C35C35C13C12C11=600(种)选法㊂例24用a代表红球,b代表蓝球,c 代表黑球,由加法原理及乘法原理,从1个红球和1个蓝球中取出若干个球的所有取法可由(1+a)(1+b)的展开式1+a+b+a b表示出来,如: 1 表示一个球都不取㊁ a 表示取出一个红球,而 a b 表示把红球和蓝球都取出来㊂以此类推,下列各式中,其展开式可用来表示从5个无区别的红球㊁5个无区别的蓝球㊁5个有区别的黑球中取出若干个球,且所有的蓝球都取出或都不取出的所有取法的是()㊂A.(1+a+a2+a3+a4+a5)(1+b5)㊃(1+c)5B.(1+a5)(1+b+b2+b3+b4+b5)(1+c)5C.(1+a)5(1+b+b2+b3+b4+b5)㊃(1+c5)D.(1+a5)(1+b)5(1+c+c2+c3+c4+c5)解析:分三步:第一步,5个无区别的红球可能取出0个,1个, ,5个,则有(1+a+ a2+a3+a4+a5)种不同的取法;第二步,5个无区别的蓝球都取出或都不取出,则有(1+b5)种不同的取法;第三步,5个有区别的黑球看作5个不同色,从5个不同色的黑球任取0个,1个, ,5个,有(1+c)5种不同的取法㊂所以所求的取法种数为(1+a+a2+ a3+a4+a5)(1+b5)(1+c)5,选A㊂小结:处理复杂的排列组合问题时可以把一个问题退化成一个简单的问题,通过先解决这个简单问题,从而下一步解决原来的问题㊂十五㊁数字排序问题查字典法例25用数字0,1,2,3,4,5组成没有重复数字的五位数,其中比40000大的偶数共有()㊂A.144个B.120个C.96个D.72个解析:首位填4时,比40000大的偶数有2ˑ4ˑ3ˑ2=48(个);首位填5时,比40000大的偶数有3ˑ4ˑ3ˑ2=72(个)㊂故共有48+72=120(个)数满足题意,选B㊂小结:数字排序问题可用查字典法,查字典的法应从高位向低位查,依次求出其符合要求的个数,根据分类计数原理求出其总数㊂十六㊁住店法例267名学生争夺五项冠军,每项冠军只能由一人获得,获得冠军的可能的种数为㊂解析:因同一学生可以同时夺得n项冠军,故学生可重复排列,将7名学生看作7家 店 ,五项冠军看作5名 客 ,每个 客 有7种住宿法,由乘法原理知有75种可能㊂小结:解决 允许重复排列问题 要注意区分两类元素:一类元素可以重复,另一类不能重复,把不能重复的元素看作 客 ,能重复的元素看作 店 ,再利用乘法原理直接求解㊂排列组合历来是高中学习中的难点,同学们只要对基本的解题策略熟练掌握,就可以选取不同的技巧来解决问题㊂对于一些比较复杂的问题,我们可以将几种策略结合起来应用,把复杂的问题简单化㊂请同学们对以上排列组合的几种常见的解题策略加以复习巩固,能举一反三,触类旁通,进而为后续的概率学习打下坚实的基础㊂(责任编辑徐利杰)。
-.排列组合难题二十一种方法排列组合问题联系实际生动有趣,但题型多样,思路灵活,因此解决排列组合问题,首先要认真审题,弄清楚是排列问题、组合问题还是排列与组合综合问题;其次要抓住问题的本质特征,采用合理恰当的方法来处理。
教学目标1.进一步理解和应用分步计数原理和分类计数原理。
2.掌握解决排列组合问题的常用策略;能运用解题策略解决简单的综合应用题。
提高学生解决问题分析问题的能力3.学会应用数学思想和方法解决排列组合问题.复习稳固1.分类计数原理(加法原理)完成一件事,有n类方法,在第1类方法中有m种不同的方法,在第2类1方法中有m种不同的方法,…,在第n类方法中有n m种不同的方法,那么2完成这件事共有:种不同的方法.2.分步计数原理〔乘法原理〕完成一件事,需要分成n个步骤,做第1步有m种不同的方法,做第2步1有m种不同的方法,…,做第n步有n m种不同的方法,那么完成这件事共2有:种不同的方法.3.分类计数原理分步计数原理区别分类计数原理方法相互独立,任何一种方法都可以独立地完成这件事。
分步计数原理各步相互依存,每步中的方法完成事件的一个阶段,不能完成整个事件.解决排列组合综合性问题的一般过程如下:1.认真审题弄清要做什么事2.怎样做才能完成所要做的事,即采取分步还是分类,或是分步与分类同时进展,确定分多少步及多少类。
3.确定每一步或每一类是排列问题(有序)还是组合(无序)问题,元素总数是多少及取出多少个元素.-.4.解决排列组合综合性问题,往往类与步穿插,因此必须掌握一些常用的解题策略一.特殊元素和特殊位置优先策略例1.由0,1,2,3,4,5可以组成多少个没有重复数字五位奇数.解:由于末位和首位有特殊要求,应该优先安排,以免不合要求的元素占了这两个位置.先排末位共有13C然后排首位共有14C 最后排其它位置共有34A由分步计数原理得113434288C C A =练习题:7种不同的花种在排成一列的花盆里,假设两种葵花不种在中间,也不种在两端的花盆里,问有多少不同的种法?二.相邻元素捆绑策略例2. 7人站成一排 ,其中甲乙相邻且丙丁相邻, 共有多少种不同的排法. 解:可先将甲乙两元素捆绑成整体并看成一个复合元素,同时丙丁也看成一个复合元素,再与其它元素进展排列,同时对相邻元素部进展自排。
排列组合是每年高考数学必考的内容之一.排列组合问题侧重于考查分类计数原理和分步计数原理.解答此类问题,需仔细审题,辨别问题的类型,然后选用合适的计数原理进行求解.本文主要介绍几种求解排列组合问题的常用措施.一、优先法大部分的排列组合问题都会涉及有特殊要求的元素或位置,此时需采用优先法求解.采用优先法解题,可以从两个角度入手:(1)特殊元素.先排列特殊元素的顺序,再排列其他元素的顺序;(2)特殊位置.先将满足要求的元素安排在特殊位置上,再将其他元素安排在剩下的位置上.例1.1名歌手和4名观众排成一排照相,若歌手不排在两端,则一共有多少种排法.分析:本题中的歌手为特殊元素,两端的位置为特殊位置,需采用优先法求解.可从特殊元素、特殊位置两个角度进行考虑.解法一:优先安排歌手的位置.因为歌手不排在两端,所以歌手只能安排在中间的3个位置,有A13种排法,然后随意安排4名观众,有A44种排法.由分步计数原理可知,一共有A13∙A44=72种排法.解法二:优先考虑两端的位置.先从4名观众中选2人排在两端,有A24种排法,再排剩下的3个位置,有A33种排法.由分步计数原理知,一共有A24∙A33=72种排法.当有多个特殊元素或位置时,往往要分步逐一安排每个特殊的元素或位置,最后根据分步计数原理求解.二、捆绑法指定某些元素必须排在一起的问题称为相邻问题.当遇到相邻问题时,常需采用捆绑法求解.把相邻的若干元素捆绑在一起作为一个整体或者一个大元素进行排列,便可保证相邻的元素不会分开.采用捆绑法解答排列组合问题,需分步进行,首先排列捆绑起来的大元素以及没有被捆绑的元素的排列顺序,然后排列捆绑起来的几个元素的顺序,最后运用分步计数原理求解.例2.(1)7个人排成一排,其中甲、乙必须相邻的排法有多少种?(2)7个人排成一排,其中甲、乙中间相隔2人的排法有多少种?解:(1)先将甲、乙两人捆绑在一起作为1个元素,与其他5个人一起排列,有A66种排法;又甲、乙两人有A22种排法,则一共有A66∙A22=1440种排法.(2)先从7人中任选2人放在甲、乙中间作为一个大元素,有A25种排法,且甲、乙两人有A22种排法,再将这个大元素与剩下的3人一起排列有A44种排法,则一共有A25∙A22∙A44=960种排法.运用捆绑法解题时,要注意排列大元素内部的几个元素的顺序,这是很多同学容易忽略或忘记的一个步骤.三、间接法对于含“至多”或“至少”字眼的排列组合问题,采用直接法求解,往往需要进行很复杂的讨论,且会出现遗漏或重复计数的情况.此时从问题的反面入手,采用间接法求解比较便捷.先求出所有的排列数,再排除不符合条件的排列数即可解题.这样往往会收到意想不到的效果.例3.某校开设3门A类选修课,4门B类选修课.某同学一共选了3门选修课,若要求从两类课程中各至少选择一门,则一共有多少种选法?解:先不考虑限制条件,从7门选修课中任选3门,一共有C37种选法.所选的3门选修课均为A类,有C33种选法,均为B类,有C34种选法,由分步计数原理可知,一共有C37-C33-C34=30种选法.此题中含有“至少”的字眼,用直接法求解,要考虑的情况太多,需运用间接法,先不考虑任何限制条件,从7门选修课中任选3门,求出所有的情况数,再考虑不符合条件的情况:所选的3门选修课均为A类或B类,排除不满足要求的情况数,即可快速解题.上述三种方法都是解答排列组合问题的常用方法,但是其适用条件均不同.优先法适用于解答含有特殊元素和位置的题目,捆绑法适用于求解元素相邻的题目,间接法适用于解答从正面求解困难的题目.对于排列组合问题,同学们要多总结归纳,提炼方法,这样才能在解题时做到游刃有余.(作者单位:江苏省如东县马塘中学)方法集锦44Copyright©博看网. All Rights Reserved.。
排列组合问题经常出现在各类试题中,此类问题常与生活实际相结合,要求同学们根据已有的生活经验和所学的分类计数原理、分步计数原理来求解.那么求解排列组合问题有哪些途径呢?下面我们一起来探讨.一、利用插空法插空法是解答元素相邻问题的重要方法.运用插空法解题,要将问题中要求不相邻的元素插入其他元素排列之间的空隙中,再根据分步计数原理计数.其解题步骤为:①明确题目中要求不相邻元素的个数m ,以及其他没有要求的元素的个数n ;②对没有要求的n 个元素进行排列,这时n 个元素之间形成n -1个空位;③将m 个元素随机插入这n -1个空位和两端的位置中;④根据分步计数原理,将所得的排列数相乘,即可得出问题的答案.例1.公元5世纪,数学家祖冲之估计出圆周率π的范围是:3.1415926<π<3.1415927,为纪念祖冲之在圆周率方面的成就,把3.1415926称为“祖率”.小明是个数学迷,在设置手机的数字密码时,打算将圆周率前6位数字“3,1,4,1,5,9”进行某种排列得到密码,并确保两个“1”不相邻,则小明可以设置的不同密码有()个.A.240B.360C.600D.720分析:题目中没有要求的数字有3、4、5、9共4个数字,要使两个“1”不相邻,需先分两步进行:首先排列3、4、5、9这4个数字的顺序;再将两个“1”插入其他4个数字之间的空位和两端的位置中即可.解:先排列3、4、5、9这4个数字的顺序,共有A 44种排法;然后将两个“1”插入之间的空位和两端的位置中,有C 25种方法,根据分步计数原理得,共有A 44C 25=240个不同的密码.例2.某音乐会的节目单上原定有3首歌曲,如果保持这3首歌曲的相对顺序不变,再安排2首歌曲A 、B 插入其中播放,则不同的安排方法有多少种?解:将所有的歌曲看作几个元素,则原有的3首歌曲之间形成2个空位,加上两端的位置,共有4个空位.先将首歌A 曲插入4个空位中,有C 14=4种插法.这样就排好了4首歌曲的顺序,它们之间形成3个空位,加上两端的位置,共有5个空位.再将首歌曲B 插入这5个空位中,有C 15=5种插法,故不同的安排方法有:C 14C 15=20种.按照题目要求,我们需将2首新歌曲插入到已有固定顺序的3首歌曲中间的空位或两端的位置,这就要求新增的2首歌曲不相邻,故需采用插空法求解.例3.某学校组织6×100接力跑比赛,某班级决定派出6位同学A 、B 、C 、D 、E 、F 参加比赛,要求同学D 和F 的参赛顺序不能相邻,则一共有____种排列方案.解:先排列A 、B 、C 、E 4名同学的顺序,有A 44=24种排列方案,此时4名同学之间形成3个空位,加上两端的位置,共有5个空位;然后将D 、F 2名同学插入这5个空位中,有A 25=10种方案,根据分步计数原理得,一共有A 44A 25=240种排列方案.分析问题可知,不相邻的元素有2个,即D 、F 两名同学,其他4名同学A 、B 、C 、E 没有要求,于是采用插空法,先排列其他4名同学的参赛顺序;然后将D 、F 2名同学插入5个空位中;最后根据分步计数原理求解.二、采用优先法解答元素有特殊要求的问题,常用优先法.运用该方法解题的思路为:①根据题意确定特殊元素的个数、位置、顺序;②将这些特殊元素分类进行排列;③对剩余的元素进行排列;④根据分类计数原理、分步计数原理进行求解.例4.用0,2,3,4,5这5个数字组成一个没有重复的3位数(一个数字只出现一次),则这个3位数是偶数的情况有种.解:①当0排在末位时,其他数字2,3,4,5有A 24种排列方式;②当0不排在末位时,其他的数字2,3,4,5有A 12A 13A 13种排列方式,根据分类计数原理可知,这个3位数是偶数的情况有:A 24+A 12A 13A 13=30种.要使这个3位数是偶数,需使个位数为0、2、4,其中0较为特殊,不能在首位,于是采用优先法,对0的位置进行分类讨论,并在排列各个数字的顺序时,需先对0的位置和末位数字进行排列,再排列其他的数字和位置.运用优先法解题,需先排列特殊元素的位置和顺序,再考虑其他元素的位置和顺序.三、运用间接法间接法适用于解答直接排列顺序或分类比较复杂的排列组合问题.运用该方法解题,需先讨论不满足题意的排列组合数,求得满足题意的所有排列组合数;然后用总数减去不满足题意的排列组合数,即可间接求得满足题意的排列组合数.46例5.某电影院的倒数第二排共有6个座位,最后一排共7个座位,现有2名学生购票选座,若倒数第二排中间的两个座位已被售出,且这两名学生不想相邻而坐,则有多少种不同的选座方法?解:电影院的最后两排共有11个座位,这2名同学有C 211A 22=110选法;2名同学相邻而坐,有(2+6)A 22=16种选法.因此,这两名同学不相邻而坐的选法有C 211A 22-(2+6)A 22=94种.若直接求两名同学不相邻,且倒数第二排中间两个位置不能坐的方案数,则需分几种情况进行讨论,解题的过程比较繁琐.于是采用间接法,分别求出2名同学随意选座位以及相邻而坐的方案数,然后将二者相减,即可快速解题.例6.某公司准备从4个重点城市和6个普通县区中各选择2处扩大规模进行建设,要求重点城市甲和普通县区A 至少有一个被选中,则有多少种不同的选择方法?解:从4个重点城市和6个普通县区中各任意选择2处,有C 24C 26=90种不同的方案,若重点城市甲和普通县区A 都没有被选中,则有C 23C 25=30种方案,故重点城市甲和普通县区A 至少有一个被选中的方案有90-30=60种.采用常规方法求解本题,需要分3种情况进行讨论,且容易重复计数,运用间接法求解更直接、简洁.分别求出从4个重点城市和6个普通县中各任意选择2处的方案数以及重点城市甲和普通县区A 都没有被选中的方案数,最后将两者相减,即可得到问题答案.四、使用捆绑法捆绑法是把几个要求相邻的元素捆绑在一起,看作一个整体,与其他元素一起排列的方法.该方法适用于求解元素相邻的问题.若要求n 个元素中有m 个元素相邻排列,则需先把这m 个元素捆绑起来,并将其看作一个整体,与其他元素n-m 个元素,即n -m +1个元素一起排列;然后根据分步计数原理进行求解.例7.7个人一起排队,若小明、小红、小凯3人要求相邻,则不一样的排法有多少种?解:先将小明、小红、小凯3个人进行捆绑,有A 33种排法;然后将其看作一个“大元素”,与其余4个人,一共5个元素一起全排排列,有A 55种排法,因此符合题意的排法有A 55A 33=720种.分析题意可知,7名同学中有3个人要求相邻,于是采用捆绑法,先将小明、小红、小凯这3名同学捆绑,然后与其他同学一起排列.例8.A 、B 、C 、D 、E 5个小朋友并排站成一排,如果A 、B 必须相邻,且B 在A 的右边,则不同的排法有().A.60种B.48种C.36种D.24种解:要使A 、B 必须相邻,且B 在A 的右边,则只有BA 一种排法,此时可将A 、B 两个小朋友捆绑起来,当作一个元素,与另外3个小朋友一起排列,有A 44=24种排法.因此,满足题意的排列方式有24种.在运用捆绑法解题时,要先分别求得捆绑起来的“大元素”内部元素的排序以及外部元素的顺序,再运用分步计数原理求解.五、借助缩倍法缩倍法适用于求解部分元素的顺序固定的问题.若m 个元素中有n 个元素的顺序固定,则需分别求得m 、n 个元素全排列数,然后将二者相除,即可求得这m 个元素的排列数.例9.为纪念某活动顺利举办,现有12名工作人员排队留影.(1)若工作人员甲排在乙的左边(从左往右排列),有多少种排法?(2)若工作人员甲排在乙的左边,丙排在乙的右边(从左往右排列),有多少种排法?解:(1)12名人员排成一列,有A 1212种排法,甲排在乙的左边和右边的机会是均等的,故一共有A 12122种排法.(2)甲、乙、丙3人排列,有A 33种排法,“甲排在乙的左边,丙排在乙的右边”情况有A 33种,故一共有A 1212A 33种排法.本题中甲、乙、丙3人的顺序固定,于是采用缩倍法求解,分别求得12人的全排数,以及甲乙2人、甲乙丙3人有固定顺序的排列数,然后将所得的结果相除.一般地,作除法的目的是为消序.例10.某大学三年级某系一共有6个班级,这个学期来了4名留学生,现要将他们安排在其中的2个班级中,且每个班级有2名留学生,一共有____种安排方案.解:设4名留学生为A 、B 、C 、D ,若A 、B 为一组,C 、D 为另外一组,则有C 24C 22A 26=300种安排方案.由于C 、D 为一组和A 、B 为一组的分法相同,故一共有C 24C 22A 26A 22=150种不同的安排方案.本题实际上是要求对4名留学生进行平均分组,再分配到2个班级中,所以采用倍缩法,将总的排列数除以A 22,使得4名留学生均分成2组.在求解排列组合问题的过程中,同学们一定要先明确题目中是否存在相邻或不相邻元素,判断是否有特殊要求的元素或位置;然后选用捆绑法、优先法、插空法、间接法、缩倍法等方法进行求解.只有明确题目的类型和对应的解题方法,才能准确解题,有效地提高解题的效率.(作者单位:甘肃省礼县实验中学)47。
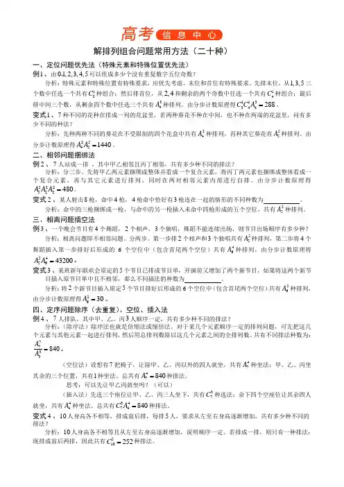
解排列组合问题常用方法(二十种)一、定位问题优先法(特殊元素和特殊位置优先法)例1、由01,2,3,4,5,可以组成多少个没有重复数字五位奇数? 分析:特殊元素和特殊位置有特殊要求,应优先考虑。
末位和首位有特殊要求。
先排末位,从1,3,5三个数中任选一个共有13C 种组合;然后排首位,从2,4和剩余的两个奇数中任选一个共有14C 种组合;最后排中间三个数,从剩余四个数中任选三个共有34A 种排列。
由分步计数原理得113344288C C A =。
变式1、7种不同的花种在排成一列的花盆里,若两种葵花不种在中间,也不种在两端的花盆里,问有多少不同的种法?分析:先种两种不同的葵花在不受限制的四个花盒中共有24A 种排列,再种其它葵花有55A 种排列。
由分步计数原理得25451440A A =。
二、相邻问题捆绑法例2、7人站成一排 ,其中甲乙相邻且丙丁相邻,共有多少种不同的排法?分析:分三步。
先将甲乙两元素捆绑成整体并看成一个复合元素,将丙丁两元素也捆绑成整体看成一个复合元素,再与其它元素进行排列,同时在两对相邻元素内部进行自排。
由分步计数原理得522522480A A A =。
变式2、某人射击8枪,命中4枪,4枪命中恰好有3枪连在一起的情形的不同种数为 。
分析:命中的三枪捆绑成一枪,与命中的另一枪插入未命中四枪形成的五个空位,共有25A 种排列。
三、相离问题插空法例3、一个晚会节目有4个舞蹈,2个相声,3个独唱,舞蹈不能连续出场,则节目出场顺序有多少种?分析:相离问题即不相邻问题。
分两步。
第一步排2个相声和3个独唱共有55A 种排列,第二步将4个舞蹈插入第一步排好后形成的6个空位中(包含首尾两个空位)共有46A 种排列,由分步计数原理得545643200A A =。
变式3、某班新年联欢会原定的5个节目已排成节目单,开演前又增加了两个新节目,如果将这两个新节目插入原节目单中且不相邻,那么不同插法的种数为 。
排列组合应用题的常见解法作者:杜剑骅来源:《读写算》2013年第01期排列组合问应用题高考中多以客观题出现,每年必考。
它们具有较强的灵活性和抽象性,故解题时要求我们认真地审题,对题目中的信息进行科学地加工与处理。
本文说明几种常见的解法:一、直接法例1:n个人参加某项资格考试,能否通过,有多少种可能的结果?解法1:用分类计数原理。
没有人通过,有C0n种结果;1个人通过,有C01种结果,……;n个人通过,有Cnn种结果。
所以一共有C0n+C1n+…Cnn=2n种可能的结果。
解法2:用分步计数原理。
第一个人有通过与不通过两种可能,第二个人也是这样,……,第n个人也是这样。
所以一共有种可能的结果。
二、间接法(排除法)例2.8个人站成一排,其中A与B、A与C都不能站在一起,一共有多少种排法?解:无限制条件有A88种排法。
A与B或A与C在一起各有A22A77种排法,A、B、C 三人站在一起且A在中间有A22A66种排法,所以一共有A88-2A22A77+A22A66=21600种排法。
例3:以一个长方体的顶点为顶点的四面体的个数。
解:从8个点中取4个点,共有C48种方法,其中取出的4个点共面的有6+6=12种,所以符合条件的四面体的个数为个C48-12=58个。
三、特殊元素(位置)法例4:从0,1,……,9这10个数字中选取数字组成偶数,一共可以得到不含相同数字的五位偶数多少个?解:个位选0,有A49个,个位不选0且万位不能选0,有C14C18C38个,所以一共可以得到A49+C14C18C38=13775个偶数。
例5:8人站成两排,每排4人,甲在前排,乙不在后排的边上,一共有多少种排法?解:先排甲,有A14种排法。
再排乙,有A15种排法,再排其余的人,又有A66种排法,所以一共有A14A15A66=14400种排法。
四、查字典法例6:由0,1,2,3,4,5六个数字可以组成多少个无重复数字且比324105大的数?解:(1)查首位,有4×××××与5×××××,共有2A55个;(2)查头两位,有34××××与35××××两种,共有2A44个;(3)查头三位,有325×××一种,共A33个;(4)查头四位,有3245××,共A22个;(5)查头五位,仅324150一个,故共有2A55+2A44+A33+A22+1=297个。
解排列组合题的两种方法一、基本计数原理与排列组合公式法基本计数原理是解排列组合题最基本的方法之一,通过分步骤求解问题中的每个小步骤,然后将结果相乘来得到最终的答案。
排列组合公式法是另一种常见的解题方法,通过应用排列组合计算公式来解决问题。
在排列组合问题中,我们经常会遇到排列数、组合数、多重集合的排列与组合等问题。
下面通过几个具体的例子来说明这两种方法的应用。
例1:有5个不同的球,将其放入3个不同的盒子中,要求每个盒子至少放一个球。
问有多少种放法?基本计数原理方法:1.第一个球有3种放置方法,放入三个盒子中的任一个;2.第二个球有3种放置方法,放入三个盒子中的任一个;3.第三个球有3种放置方法,放入三个盒子中的任一个;4.第四个球有3种放置方法,放入三个盒子中的任一个;5.第五个球有3种放置方法,放入三个盒子中的任一个。
根据基本计数原理,将每个步骤的种类数相乘,即可得到最终的答案:3×3×3×3×3=3^5=243排列组合公式法:将问题转化为将5个球放进3个盒子中,每个盒子可以为空的情况下根据排列组合公式,可以得到答案:C(5+3-1,3-1)=C(7,2)=7!/(2!×5!)=7×6/(2×1)=21例2:由4个字母A、B、C、D组成2位或3位的字母排列。
基本计数原理方法:有两种情况:1.2位字母排列:第一位字母有4种选择,第二位字母有3种选择,共有4×3=12种排列;2.3位字母排列:第一位字母有4种选择,第二位字母有3种选择,第三位字母有2种选择,共有4×3×2=24种排列。
根据基本计数原理,将每个情况的种类数相加,即可得到最终的答案:12+24=36种排列。
排列组合公式法:将问题转化为选择2位字母排列和选择3位字母排列两种情况根据排列组合公式,可以得到答案:P(4,2)+P(4,3)=4!/2!+4!/1!=12+24=36种排列。
考点透视常见的排列组合问题有分组问题、排队问题、分配问题、计数问题等.解答排列组合问题,需重点讨论完成一件事情所需要的步数、方法数,通常需灵活运用分类计数原理和分步计数原理来求解.那么对于不同的事情,如何计算步数、方法数呢?下面介绍三种方法.一、优先法若题目中的元素有特殊要求,则需采用优先法求解.首先分析题目中有特殊要求的元素的排列方式,再分析题目中其他没有特殊要求的元素的排列方式,最后利用分步计数原理进行求解.例1.小明有A 、B 、C 、D 、E 、F 、G 7个不同的小球,现将这7个小球放进标号分别为1、2、3、4、5、6、7的盒子里,每个盒子只装1个小球.若A 小球必须放进4号盒子里,有多少种不同的放法?剖析:本题中的特殊元素为A 小球,则需采用优先法,优先考虑A 小球的位置,再考虑剩下的6个小球以及盒子的放置顺序.解:先将A 小球放进4号盒子里,有1种放法;再将剩下的6个小球任意放进6个盒子里,有A 66=720种放法;所以一共有A 66A 11=720种不同的放法.二、捆绑法有些题目中要求几个元素必须相邻排列,此时可以运用捆绑法求解.先将必须相邻排列的元素捆绑起来看成“一个整体”,当做1个元素,与其他元素一起排列;然后考虑这个“整体”内部元素的排列顺序;最后根据分步计数原理求解.例2.小明有A 、B 、C 、D 、E 、F 、G 7个不同的小球,现将这7个小球放进标号分别为1、2、3、4、5、6、7的盒子里,每个盒子只装1个小球.若放A 、B 、C 小球的3个盒子的标号相邻,则一共有多少种不同的放法?剖析:根据题意可知,要使放A 、B 、C 小球的3个盒子的标号相邻,需将放有A 、B 、C 3个球的盒子捆绑起来,视为一个“整体”,采用捆绑法求解.解:将放有A 、B 、C 3个球的盒子捆绑起来,视为一个“整体”,与其他4个盒子一起排列,有A 55=120种放法;将A 、B 、C 3个小球放进标号相邻的盒子,有A 33=6种放法;因此一共有A 55A 33=720种不同的放法.三、插空法有些题目要求某些元素不能相邻排列,对于这类问题,需运用插空法求解.先将没有要求的元素排列;再将要求不能相邻排列的元素插入已排列好的元素间的空隙中;最后利用分步计数原理求解即可.例3.小明有A 、B 、C 、D 、E 、F 、G 7个不同的小球,现将这7个小球放进标号分别为1、2、3、4、5、6、7的盒子里,并按照盒子的顺序摆成一排,每个盒子只装1个小球.要求放A 、B 、C 3个小球的盒子的标号不相邻,且也不放在第一个位置,则一共有多少种不同的放法?剖析:由题意可知,要使放A 、B 、C 3个小球的盒子的标号不相邻,则需采用插空法,先将放D 、E 、F 、G 4个小球的盒子排列好,再将放A 、B 、C 3个小球的盒子放在其他盒子间的缝隙中.解:先将放D 、E 、F 、G 4个小球的盒子的顺序排列,有A 44=24种方法;这4个盒子之间有3个空隙,加上最后的位置,有4个位置,再将装有A 、B 、C 3个小球的盒子任意放置在这4个位置中,有C 34=4种放法;所以一共有A 44C 34=96种不同的放法.优先法、捆绑法、插空法都是解答排列组合问题的常用方法,但每种方法的适用情形不同,优先法适用于求解有特殊要求的元素问题;捆绑法适用于求解元素相邻问题;插空法适用于求解元素不相邻问题.同学们在解题时,要仔细审题,先明确题目对元素的要求,确定是否有特殊元素,元素是否相邻,然后再选择与之相应的方法进行求解.(作者单位:湖北省十堰市竹山县第一中学)李家森42Copyright ©博看网. All Rights Reserved.。
探索探索与与研研究究排列组合问题常以填空题或选择题的形式出现在各类试题中,通常要求一些元素的排列数.这类问题的难度不大,却是出错率较高的一类题目.本文重点谈一谈求解排列组合问题的几种常用方法.一、插空法插空法是指把一些要求不相邻的元素插入其他已排列好的元素之间的间隙中,进而求得这些元素的排列数.若要求M 个元素中的n 个元素不相邻,则需先安排没有要求的M -n 个元素,有A M -nM -n 种可能的情况;然后把要求不相邻的n 个元素插入M -n 个元素之间的M -n -1空隙和两端的位置中,有A nM -n +1种可能的情况;最后根据分步计数原理计算,可得总共有A M -n M -n A n M -n +1种可能的情况.例1.4名男生和6名女生排成一排,要求男生不相邻,且不站在队伍的两端,则共有____种排法.分析:4名男生不相邻,且不站在队伍的两端,需采用插空法,先将没有要求的其他6名女生排好,这6名女生之间就有5个空位,再将4名男生插入这5个空位中,就能确保4名男生不相邻,且不站在队伍的两端.解:6个女生排成一排共有A 66种排法,把4个男生放在6个女生中间的5个空位中,有A 45种排法,根据分步计数原理可得,满足要求的排法有A 66A 45=86400种.例2.一条长街上原有6个路灯,假设保持这几个路灯的相对顺序不变,再多安装3个路灯,则一共有多少种不同的安装方法?分析:要保持原来的6个路灯的相对顺序不变,就需采用插空法求解.原来6个路灯的中间空隙和两端共有7个空位,先将一个路灯插入,那么此时7个路灯的中间空隙和两端共有8个空位,再插入第二个路灯,那么此时8个路灯的中间空隙和两端共有9个空位,将最后一个路灯插入,最后利用乘法计数原理求解即可.解:原来6个路灯的中间空隙和两端共有7个空位,将其中一个路灯插入这些空位中,则A 17=7种方法;7个路灯的中间空隙和两端共有8个空位,再插入第二个路灯,有A 18=8种方法;8个路灯的中间空隙和两端共有9个空位,将最后一个路灯插入,有A 19=8种方法,由乘法计数原理可得,共有A 17⋅A 18⋅A 19=504种不同的安装方法.二、隔板法隔板法适用于求解一些相同元素的分组问题.若要将n 个相同的元素分成m 组,需将m -1个板插入n 个元素之间的n -1空隙中,使其分为m 组,则共有C m -1n -1种分法.例3.将7个相同的小球放入4个不同的盒子中,则每一个盒子至少有1个小球的放法有_____种.分析:7个小球相同,要将其放入4个不同的盒子中,只需采用隔板法,在7个小球之间的6个空位中随意插入3块隔板,将小球分成4组,再将其放入4个盒子中即可.解:7个小球之间有6个空位,将3个隔板插入,便把7个小球分成4份,有C 36=20种分法,故使每个盒子至少有1个小球的不同分法共有20种.例4.体育老师将10个完全相同的篮球分给7个小组,要使每个小组至少有1个篮球,则一共有多少种分配方案?分析:10个篮球完全相同,要将其分给7个小组,需采用隔板法,将10个篮球排成一排,在篮球之间的空隙中插入6块隔板,就能将篮球分为7份,且使每一份中至少有一个篮球.解:将10个篮球排成一排,那么在篮球之间形成9个空隙中,插入6块隔板,就将篮球分为7份,有C 69=84种分法,所以一共有84种分配方案.三、优先法优先法适用于求解某个或某些元素有特殊要求的排列组合问题.优先法有两种:特殊位置优先法和特54探索探索与与研研究究殊元素优先法.采用优先法解题,要先明确哪些元素或位置有特殊要求,然后优先对特殊元素、位置进行排列,最后再安排没有特殊要求的元素的排列顺序.例5.从6人中选取4人对每道生产程序进行检验,若第1道生产程序只能由甲、乙两人完成,第4道生产程序只能由甲、丙两人完成,则共有______种不同安排的方案.分析:问题对甲、乙、丙都有特殊要求,其中甲的情况较为复杂,需分三种情况:(1)检验第1道生产程序;(2)检验第4道生产程序;(3)既不检验第1道生产程序,也不检验第4道生产程序.分别求得各种情况下的安排方法数,再根据分类计数原理和分布计数原理进行求解。
排列组合常用方法题型总结【知识内容】1.基本计数原理⑴加法原理分类计数原理:做一件事,完成它有n 类方法,在第一类方法中有1m 种不同的方法,在第二类方法中有2m 种方法,……,在第n 类方法中有n m 种不同的方法.那么完成这件事共有12n N m m m =+++种不同的方法.又称加法原理.⑵乘法原理分步计数原理:做一件事,完成它需要分成n 个子步骤,做第一个步骤有1m 种不同的方法,做第二个步骤有2m 种不同方法,……,做第n 个步骤有n m 种不同的方法.那么完成这件事共有12n N m m m =⨯⨯⨯种不同的方法.又称乘法原理.⑶加法原理与乘法原理的综合运用如果完成一件事的各种方法是相互独立的,那么计算完成这件事的方法数时,使用分类计数原理.如果完成一件事的各个步骤是相互联系的,即各个步骤都必须完成,这件事才告完成,那么计算完成这件事的方法数时,使用分步计数原理.分类计数原理、分步计数原理是推导排列数、组合数公式的理论基础,也是求解排列、组合问题的基本思想方法,这两个原理十分重要必须认真学好,并正确地灵活加以应用.2. 排列与组合⑴排列:一般地,从n 个不同的元素中任取()m m n ≤个元素,按照一定的顺序排成一列,叫做从n 个不同元素中取出m 个元素的一个排列.〔其中被取的对象叫做元素〕排列数:从n 个不同的元素中取出()m m n ≤个元素的所有排列的个数,叫做从n 个不同元素中取出m 个元素的排列数,用符号A m n 表示.排列数公式:A (1)(2)(1)m n n n n n m =---+,m n +∈N ,,并且m n ≤. 全排列:一般地,n 个不同元素全部取出的一个排列,叫做n 个不同元素的一个全排列. n 的阶乘:正整数由1到n 的连乘积,叫作n 的阶乘,用!n 表示.规定:0!1=.⑵组合:一般地,从n 个不同元素中,任意取出m ()m n ≤个元素并成一组,叫做从n 个元素中任取m 个元素的一个组合.组合数:从n 个不同元素中,任意取出m ()m n ≤个元素的所有组合的个数,叫做从n 个不同元素中,任意取出m 个元素的组合数,用符号C m n 表示.组合数公式:(1)(2)(1)!C !!()!m n n n n n m n m m n m ---+==-,,m n +∈N ,并且m n ≤. 组合数的两个性质:性质1:C C m n m n n -=;性质2:11C C C m m m n n n -+=+.〔规定0C 1n =〕⑶排列组合综合问题解排列组合问题,首先要用好两个计数原理和排列组合的定义,即首先弄清是分类还是分步,是排列还是组合,同时要掌握一些常见类型的排列组合问题的解法:1.特殊元素、特殊位置优先法元素优先法:先考虑有限制条件的元素的要求,再考虑其他元素; 位置优先法:先考虑有限制条件的位置的要求,再考虑其他位置;2.分类分步法:对于较复杂的排列组合问题,常需要分类讨论或分步计算,一定要做到分类明确,层次清楚,不重不漏.3.排除法,从总体中排除不符合条件的方法数,这是一种间接解题的方法.4.捆绑法:某些元素必相邻的排列,可以先将相邻的元素“捆成一个”元素,与其它元素进行排列,然后再给那“一捆元素”内部排列.5.插空法:某些元素不相邻的排列,可以先排其它元素,再让不相邻的元素插空.6.插板法:n 个相同元素,分成()m m n ≤组,每组至少一个的分组问题——把n 个元素排成一排,从1n -个空中选1m -个空,各插一个隔板,有11m n C --.7.分组、分配法:分组问题〔分成几堆,无序〕.有等分、不等分、部分等分之别.一般地平均分成n 堆〔组〕,必须除以n !,如果有m 堆〔组〕元素个数相等,必须除以m !8.错位法:编号为1至n 的n 个小球放入编号为1到n 的n 个盒子里,每个盒子放一个小球,要求小球与盒子的编号都不同,这种排列称为错位排列,特别当2n =,3,4,5时的错位数各为1,2,9,44.关于5、6、7个元素的错位排列的计算,可以用剔除法转化为2个、3个、4个元素的错位排列的问题.1.排列与组合应用题,主要考查有附加条件的应用问题,解决此类问题通常有三种途径:①元素分析法:以元素为主,应先满足特殊元素的要求,再考虑其他元素; ②位置分析法:以位置为主考虑,即先满足特殊位置的要求,再考虑其他位置;③间接法:先不考虑附加条件,计算出排列或组合数,再减去不符合要求的排列数或组合数.求解时应注意先把具体问题转化或归结为排列或组合问题;再通过分析确定运用分类计数原理还是分步计数原理;然后分析题目条件,防止“选取”时重复和遗漏;最后列出式子计算作答.2.具体的解题策略有:①对特殊元素进行优先安排;②理解题意后进行合理和准确分类,分类后要验证是否不重不漏; ③对于抽出部分元素进行排列的问题一般是先选后排,以防出现重复; ④对于元素相邻的条件,采取捆绑法;对于元素间隔排列的问题,采取插空法或隔板法; ⑤顺序固定的问题用除法处理;分几排的问题可以转化为直排问题处理; ⑥对于正面考虑太复杂的问题,可以考虑反面.⑦对于一些排列数与组合数的问题,需要构造模型.【排列组合题型总结】直接法1 .特殊元素法例1用1,2,3,4,5,6这6个数字组成无重复的四位数,试求满足以下条件的四位数各有多少个〔1〕数字1不排在个位和千位〔2〕数字1不在个位,数字6不在千位。
排列组合问题联系实际生动有趣,但题型多样,思路灵活,因此解决排列组合问题,首先要认真审题,弄清楚是排列问题、组合问题还是排列与组合综合问题;其次要抓住问题的本质特征,采用合理恰当的方法来处理。
教学目标1.进一步理解和应用分步计数原理和分类计数原理。
2.掌握解决排列组合问题的常用策略;能运用解题策略解决简单的综合应用题。
提高学生解决问题分析问题的能力3.学会应用数学思想和方法解决排列组合问题. 复习巩固1.分类计数原理(加法原理)完成一件事,有n 类办法,在第1类办法中有1m 种不同的方法,在第2类办法中有2m 种不同的方法,…,在第n 类办法中有n m 种不同的方法,那么完成这件事共有:种不同的方法.2.分步计数原理(乘法原理)完成一件事,需要分成n 个步骤,做第1步有1m 种不同的方法,做第2步有2m 种不同的方法,…,做第n 步有n m 种不同的方法,那么完成这件事共有:种不同的方法.3.分类计数原理分步计数原理区别分类计数原理方法相互独立,任何一种方法都可以独立地完成这件事。
分步计数原理各步相互依存,每步中的方法完成事件的一个阶段,不能完成整个事件. 解决排列组合综合性问题的一般过程如下: 1.认真审题弄清要做什么事2.怎样做才能完成所要做的事,即采取分步还是分类,或是分步与分类同时进行,确定分多少步及多少类。
3.确定每一步或每一类是排列问题(有序)还是组合(无序)问题,元素总数是多少及取出多少个元素.4.解决排列组合综合性问题,往往类与步交叉,因此必须掌握一些常用的解题策略 一.特殊元素和特殊位置优先策略例1.由0,1,2,3,4,5可以组成多少个没有重复数字五位奇数.解:由于末位和首位有特殊要求,应该优先安排,先排末位共有13C 然后排首位共有14C 最后排其它位置共有34A 443由分步计数原理得113434288C C A =练习题:7种不同的花种在排成一列的花盆里,若两种葵花不种在中间,也不种在两端的花盆里,问有多少不同的种法 二.相邻元素捆绑策略例2. 7人站成一排 ,其中甲乙相邻且丙丁相邻, 共有多少种不同的排法.解:可先将甲乙两元素捆绑成整体并看成一个复合元素,同时丙丁也看成一个复合元素,再与其它元素进行排列,同时对相邻元素内部进行自排。
排列组合解题技巧归纳总结教学内容1.分类计数原理(加法原理)完成一件事,有n 类办法,在第1类办法中有1m 种不同的方法,在第2类办法中有2m 种不同的方法,…,在第n 类办法中有n m 种不同的方法,那么完成这件事共有:种不同的方法.2.分步计数原理(乘法原理) 完成一件事,需要分成n 个步骤,做第1步有1m 种不同的方法,做第2步有2m 种不同的方法,…,做第n 步有n m 种不同的方法,那么完成这件事共有:种不同的方法.3.分类计数原理分步计数原理区别分类计数原理方法相互独立,任何一种方法都可以独立地完成这件事。
分步计数原理各步相互依存,每步中的方法完成事件的一个阶段,不能完成整个事件. 解决排列组合综合性问题的一般过程如下: 1.认真审题弄清要做什么事2.怎样做才能完成所要做的事,即采取分步还是分类,或是分步与分类同时进行,确定分多少步及多少类。
3.确定每一步或每一类是排列问题(有序)还是组合(无序)问题,元素总数是多少及取出多少个元素.4.解决排列组合综合性问题,往往类与步交叉,因此必须掌握一些常用的解题策略 一.特殊元素和特殊位置优先策略例1.由0,1,2,3,4,5可以组成多少个没有重复数字五位奇数.解:由于末位和首位有特殊要求,应该优先安排,以免不合要求的元素占了这两个位置.先排末位共有13C然后排首位共有14C最后排其它位置共有34A 由分步计数原理得113434288C C A =练习题:7种不同的花种在排成一列的花盆里,若两种葵花不种在中间,也不种在两端的花盆里,问有多少不同的种法? 二.相邻元素捆绑策略例2. 7人站成一排 ,其中甲乙相邻且丙丁相邻, 共有多少种不同的排法.解:可先将甲乙两元素捆绑成整体并看成一个复合元素,同时丙丁也看成一个复合元素,再与其它元素进行排列,同时对相邻元素内部进行自排。
由分步计数原理可得共有522522480A A A =种不同的排法练习题:某人射击8枪,命中4枪,4枪命中恰好有3枪连在一起的情形的不同种数为 20 三.不相邻问题插空策略例3.一个晚会的节目有4个舞蹈,2个相声,3个独唱,舞蹈节目不能连续出场,则节目的出场顺序有多少种?443解:分两步进行第一步排2个相声和3个独唱共有55A 种,第二步将4舞蹈插入第一步排好的6个元素中间包含首尾两个空位共有种46A 不同的方法,由分步计数原理,节目的不同顺序共有5456A A 种练习题:某班新年联欢会原定的5个节目已排成节目单,开演前又增加了两个新节目.如果将这两个新节目插入原节目单中,且两个新节目不相邻,那么不同插法的种数为 30 四.定序问题倍缩空位插入策略例4.7人排队,其中甲乙丙3人顺序一定共有多少不同的排法解:(倍缩法)对于某几个元素顺序一定的排列问题,可先把这几个元素与其他元素一起进行排列,然后用总排列数除以这几个元素之间的全排列数,则共有不同排法种数是:7373/A A(空位法)设想有7把椅子让除甲乙丙以外的四人就坐共有47A 种方法,其余的三个位置甲乙丙共有 1种坐法,则共有47A 种方法。
解答排列组合应用题的常用方法(一)教学目标:要求学生在掌握分步计数原理与分类计数原理的基础上,能用它们分析和解决一些简单的应用问题。
要求学生掌握并能灵活运用解应用题的一些常用方法。
教学重难点:题型的分析和方法的灵活选用。
教材分析:解决排列组合问题首先必须分清它是排列问题还是组合问题;其次,分析求解过程要注意掌握处理排列与组合问题的基本思想,即按元素的性质分类或按事件发生过程分步。
另外,对于同一个问题应从多个角度去思考,一题多解,这样既可防止重复与遗漏问题,又可提高分析问题的能力。
解排列组合应用题,首先必须认真审题,明确问题是排列问题,还是组合问题,其次是抓住问题的本质特征,灵活运用基本原理和公式进行分析解答,同时,还要注意讲究一些基本策略和方法技巧,使一些看似复杂的问题迎刃而解。
教学过程:总的原则—合理分类和准确分步解排列(或)组合问题,应按元素的性质进行分类,事情的发生的连续过程分步,做到分类标准明确,分步层次清楚,不重不漏。
例1 、6个同学和2个老师排成一排照相,2个老师站中间,学生甲不站排头,学生乙不站排尾,共有多少种不同的排法?练习(1)0,1,2,3,4,5可组成多少个无重复数字的五位偶数?(2)0,1,2,3,4,5可组成多少个无重复数字且能被五整除的五位数?(3)0,1,2,3,4,5可组成多少个无重复数字且大于31250的五位数?(4)31250是由0,1,2,3,4,5组成的无重复数字的五位数中从小到大第几个数?解题方法(一)特殊优先,一般在后对于问题中的特殊元素、特殊位置要优先安排。
对实际问题,有时“元素优先”,有时“位置优先”。
例 2 用0,1,2,3,4这五个数,组成没有重复数字的三位数,其中偶数共有()A.24B.30C.40D.60(二)排列组合混合,先选后排对于排列组合混合问题,宜先用组合选取元素,再进行排列。
例:4个不同的小球放入编号为1、2、3、4的四个盒内,则恰有一个空盒的放法有几种?(三)正难则反,间接处理(间接法)对于某些排列组合问题的正面情况较复杂,而反面情况较简单时,可先考虑无限制条件的排列,再减去其反面情况的总数,此时应注意既不能多减又不能少减。