5分钟学会用Word制作精美组织结构图
- 格式:doc
- 大小:258.00 KB
- 文档页数:7
Word快速生成组织架构图纵向和横向在日常工作中,组织架构图是一种重要的工具,它可以清晰地展示一个组织的内部结构和人员之间的关系。
在Microsoft Word中,我们可以通过快速、简便的方式生成组织架构图。
本文将介绍如何在Word中快速生成组织架构图,包括纵向和横向两种不同的排列方式。
纵向组织架构图在Word中生成纵向组织架构图非常简单。
首先,打开Word文档,在插入菜单中找到“形状”选项,选择“矩形”形状并绘制一个长方形,代表组织的最顶层,一般为总经理或公司领导。
接下来,在总经理的下方绘制更多矩形,分别代表不同部门的负责人或中层管理人员。
通过连接线将这些矩形连接起来,表示他们之间的关系。
在每个部门下,再继续绘制更多矩形,代表部门内的员工或团队负责人,同样通过连接线连接起来。
在Word中,可以通过调整形状的位置和连接线的样式,实现对组织架构图的定制化设计。
最后,可以添加文本框注明每个角色的具体职责或职称,使组织架构图更加清晰明了。
横向组织架构图如果需要生成横向排列的组织架构图,同样可以在Word中轻松实现。
首先,在文档中绘制一个横向的长方形,代表公司的最顶层领导。
然后在旁边绘制更多长方形,分别代表各部门的负责人或主管。
通过画线将这些长方形连接在一起,表示他们之间的关系。
接着在每个部门下面绘制更多长方形,代表具体的员工或团队负责人,同样通过线条连接在一起。
在横向组织架构图中,可以根据需要对连接线的样式和形状进行调整,以展示组织结构的复杂性和层次性。
在每个角色的旁边添加文本框,说明职责和职称,使组织架构图更加直观易懂。
通过这种简单而有效的方法,在Word中快速生成纵向和横向组织架构图是非常容易的。
这种可视化呈现可以帮助员工更好地理解组织的结构和层级关系,促进组织内部的沟通和合作。
(字数 412)。
word组织结构图的绘制方法
组织结构图是一种表示复杂结构的便捷方式,常用于汇集、表示和传达信息的可视化工具。
它可以帮助我们快速了解一个系统的结构,便于理解系统的组织结构和运行原理,是一种强大的管理手段和沟通工具。
组织结构图可以通过各种图形工具如word来绘制,下面就word 组织结构图的绘制方法进行详细介绍。
首先,准备绘制组织结构图所需的数据。
可以先为该系统的所有层级构建一个信息表,也可以制定一些关系表。
这些表可以非常准确地描述出系统的架构,包括所有组织的名称、目的、职责、控制和决策权等。
接下来,打开word程序,进入绘图窗口,点击“插入”-->“组织结构图”,在新窗口中,点击“添加”按钮,选择新组织结构图,
并输入系统的类型,比如部门结构、项目组织、公司结构等;点击“添加新的单位”,选择需要的值,比如部门名称、负责人名称;点击“新增部门”,将新的部门指定到指定的位置;这样,系统就可以一步步
完成组织结构图的制作了。
组织结构图绘制完成后,可以给不同结构块添加不同的颜色,以显示其所处的位置、行动范围和职责,可以添加文本框,用来说明重要信息,还可以添加连线等。
组织结构图与传统的表格或文字描述相比,具有更清晰的可视化效果,有助于发现结构中的隐藏规律,加快经理的决策,节省篇幅,也让组织结构图变得更易懂易操作,是一种非常实用的工具。
通过本文介绍,相信读者可以轻松通过word绘制一份完整的组织结构图,从而加快系统组织管理,提高工作效率。
word组织结构图的绘制方法Word组织结构图的绘制方法。
在Word文档中,我们经常需要使用组织结构图来展示某个项目、部门或者团队的结构和人员关系。
组织结构图可以清晰地展示出各个部门之间的层级关系,帮助人们更好地理解整个组织的架构。
那么,在Word中,我们该如何绘制一个清晰、美观的组织结构图呢?本文将为大家详细介绍Word中组织结构图的绘制方法。
首先,打开Word文档,在需要插入组织结构图的位置点击鼠标,然后选择“插入”菜单中的“SmartArt图形”选项。
在弹出的对话框中,选择“层次结构”分类下的任意一种样式,比如“层次结构”、“组织结构”等,点击确定按钮即可插入一个基本的组织结构图。
接下来,我们可以对插入的组织结构图进行进一步的编辑。
首先,双击组织结构图中的文本框,输入相应的部门名称、人员姓名等信息。
然后,可以通过点击文本框周围的小方框来添加新的部门或者人员,也可以通过点击“SmartArt工具”菜单中的“增加形状”按钮来添加新的层级。
在编辑组织结构图的过程中,我们还可以对图形的样式、颜色进行调整。
点击组织结构图,然后在“SmartArt工具”菜单中选择“设计”选项卡,可以选择不同的样式、颜色方案,使得组织结构图更加美观、清晰。
除了基本的插入和编辑操作之外,Word还提供了一些高级的功能,可以帮助我们更好地绘制组织结构图。
比如,我们可以通过“SmartArt工具”菜单中的“布局”选项来调整组织结构图的布局方式,使得图形更加紧凑、美观。
同时,还可以通过“SmartArt工具”菜单中的“样式”选项来对组织结构图进行更加细致的样式调整,比如添加阴影、边框等效果,使得图形更加立体、生动。
在绘制组织结构图的过程中,我们还需要注意一些细节问题。
比如,在输入文本时,要保持文字的统一性,字体大小、颜色要保持一致,以便整个组织结构图看起来更加整洁、统一。
另外,要注意控制组织结构图的大小,避免图形过大导致文字显示不全,或者过小导致文字难以辨认。
利用Word绘制流程图和组织结构图的方法在现代社会中,流程图和组织结构图被广泛应用于各个领域。
无论是企业管理、项目规划还是学术研究,这两种图表都是非常重要的工具。
Word作为一款常见的办公软件,提供了绘制流程图和组织结构图的功能,方便用户进行图表的制作和编辑。
本文将介绍利用Word绘制流程图和组织结构图的方法,以帮助读者更好地利用这一功能。
首先,我们来看如何绘制流程图。
流程图是一种用于表示工作流程的图表,它能够清晰地展示每个步骤之间的关系和顺序。
在Word中,绘制流程图的方法如下:1. 打开Word文档,点击“插入”选项卡,在“插入”选项卡中找到“形状”按钮,点击下拉菜单中的“流程图”选项。
2. 在弹出的菜单中,可以选择不同的流程图形状,如开始/结束、过程、判断等。
根据需要选择相应的图形。
3. 点击所选图形,将其添加到文档中。
4. 在图形上双击,可以编辑图形的文本内容,如添加步骤名称、说明等。
5. 在图形上右键单击,可以选择添加连接线,连接不同的步骤。
连接线的样式可以通过右键单击连接线进行调整。
6. 绘制完毕后,可以调整图形的位置和大小,以及字体的样式和大小,以使流程图更加美观和易读。
接下来,我们来了解一下如何绘制组织结构图。
组织结构图是一种用于展示组织内部成员和职责分工的图表,它能够清晰地展示各个职位之间的关系和层级。
在Word中,绘制组织结构图的方法如下:1. 打开Word文档,点击“插入”选项卡,在“插入”选项卡中找到“形状”按钮,点击下拉菜单中的“层次结构”选项。
2. 在弹出的菜单中,可以选择不同的组织结构图形状,如总经理、部门经理、员工等。
根据需要选择相应的图形。
3. 点击所选图形,将其添加到文档中。
4. 在图形上双击,可以编辑图形的文本内容,如添加人员姓名、职位等。
5. 在图形上右键单击,可以选择添加连接线,连接不同的职位。
连接线的样式可以通过右键单击连接线进行调整。
6. 绘制完毕后,可以调整图形的位置和大小,以及字体的样式和大小,以使组织结构图更加美观和易读。
如何在Word中制作组织架构图在日常工作中,制作清晰简洁的组织架构图对于展示团队各个成员之间的关系和职责分工至关重要。
虽然专业的图形设计软件可以提供更多的功能和定制性,但在很多情况下,我们可能更倾向于使用已经熟悉和经常使用的软件来制作组织架构图,比如Microsoft Word。
在本文中,我们将介绍如何在Word中制作一个简单而美观的组织架构图。
步骤一:准备工作在开始制作组织架构图之前,首先需要明确整个组织的结构以及各个部门和成员之间的关系。
可以先在草图纸上草拟一下整体的布局,以便更好地在Word中呈现出来。
步骤二:使用形状工具绘制组织架构图在Word中,我们可以利用形状工具来绘制组织架构图。
首先,在Word文档中插入一个普通的矩形形状,作为整个组织架构图的基础。
然后,利用线条工具在矩形的边缘画出连接各个部门的线条。
接着,在每个部门对应的位置插入矩形或者圆形形状,代表不同的部门或成员。
利用文字框工具添加部门的名称或成员的姓名。
通过适当的排版和调整,可以使组织架构图看起来更加清晰和整洁。
步骤三:编辑和美化组织架构图在绘制完组织架构图之后,我们可以对其进行一些编辑和美化,使其更具有专业感和美观性。
可以修改形状的颜色、样式,调整文字的字体和大小,以及添加阴影或渐变效果。
在Word的“格式”选项中,提供了丰富的编辑功能,可以根据个人需求来进行设置。
步骤四:保存和分享组织架构图最后,在完成组织架构图的制作和美化之后,别忘了保存文档。
可以将其保存为Word文档或者图片格式,方便日后查阅和分享。
如果需要在PPT演示中使用,也可以将其直接复制粘贴到幻灯片中。
此外,还可以使用Word提供的在线共享功能,将组织架构图分享给团队成员或合作伙伴。
通过以上简单的步骤,我们可以在Word中快速制作一个清晰美观的组织架构图,展示团队成员之间的关系和职责分工。
希望以上内容对您有所帮助!。
Word快速生成组织架构图纵向1. 引言组织架构图是一种展示企业、机构或团队内部关系的图形化工具。
在组织管理中,组织架构图起到了关键的作用,可以帮助人们更好地理解组织内部的层级关系和人员分布情况。
而Word作为一款功能强大的办公软件,提供了快速生成组织架构图的功能,使得用户可以轻松创建和编辑这些图表。
本文将介绍如何在Word中快速生成纵向组织架构图,让您可以在几分钟内完成这项任务。
2. 步骤以下是生成纵向组织架构图的具体步骤:2.1 打开Word文档首先,打开一个新的Word文档,或者在已有的文档中选择您希望插入组织架构图的位置。
2.2 进入“编辑”功能点击Word工具栏中的“编辑”选项卡,在下拉菜单中选择“插入对象”。
在弹出的对话框中,选择“组织架构”。
2.3 选择纵向布局在“组织架构”对话框中,选择“纵向布局”选项,并点击“确定”按钮。
2.4 编辑组织架构图在弹出的组织架构图编辑页面中,您可以根据实际需求添加和编辑各级组织架构。
您可以通过单击“添加形状”按钮来添加新的组织结构的节点,也可以通过选择节点并单击“删除形状”按钮来删除特定节点。
2.5 设置布局和样式通过选择节点并点击“布局”选项卡,您可以更改组织架构图的布局方式。
您可以选择“紧凑”布局、层次布局或其他可用的布局选项来更好地呈现组织的结构。
您还可以通过点击“样式”选项卡来选择不同的样式主题,使组织架构图更具吸引力。
2.6 完成组织架构图在完成组织架构图的编辑和设置后,单击“关闭”按钮。
组织架构图将自动插入到您之前选择的位置。
3. 注意事项以下是在使用Word生成组织架构图时需要注意的事项:•组织架构图一般适用于较小规模的组织,如果您的组织规模非常庞大,可能会导致图表不清晰。
在这种情况下,建议使用专业的组织架构图绘制软件。
•在编辑组织架构图时,可以在每个节点上添加文本描述,以便更清晰地说明每个节点的职责和角色。
•如果需要进一步修改组织架构图,您可以双击图表来重新进入编辑模式。
如何用Word快速制作公司的组织架构图要用Word快速制作公司的组织架构图,可以遵循以下步骤:第一步:准备工作在开始制作组织架构图之前,需要进行一些准备工作。
首先,收集公司的组织结构信息,包括各部门的名称、职位和员工姓名等信息。
其次,确定组织架构图的样式和布局。
Word提供了多种组织架构图的样式和布局选择,可以根据具体需求选择合适的模板。
接下来,在Word中创建组织架构图。
可以通过以下方式进行操作:1. 打开Word,并选择“插入”选项卡中的“智能图形”。
2.在下拉菜单中选择“层级图”作为组织架构图的样式。
3.点击“绘制”按钮,然后在文档中绘制出组织架构图的大纲结构,比如公司名称、总经理、各部门、职位等。
4.在图形中添加文本框,填写各个部门的名称和职位,并根据需要添加或删除文本框。
可以通过在空白地方右键单击,选择“添加文本”并输入名称或职位。
第三步:设置格式和样式创建完组织架构图后,需要对其进行格式和样式的设置,使其更加清晰和专业。
可以通过以下方式进行操作:1.选择图形或文本框,然后在“开始”选项卡中选择合适的字体、字号和颜色等样式设置。
2.调整图形的大小和位置,使其适应文档的页面大小。
3.可以对各个文本框进行格式设置,例如添加背景颜色、边框等,以吸引读者注意。
第四步:连接和调整布局为了使组织架构图更加完整和清晰,需要连接各个部门和职位。
可以通过以下方式进行操作:1.选择一个文本框,然后选择“智能连接线”工具栏按钮。
拖动连接线到另一个文本框上,并自动调整线的形状和角度。
2.调整连接线的样式和格式,例如颜色、线宽、箭头等。
3.为了使组织架构图更加紧凑,可以调整文本框的位置和大小,使其排列更紧密。
1. 选择“文件”选项卡,点击“另存为”选择合适的文件格式,例如Word文档(.docx)或图片(.jpeg, .png)等。
2.命名文件并选择保存的位置。
3.如果需要在其他文档中使用组织架构图,可以将其复制并粘贴到其他文档中。
怎么用Word制作组织架构图
在工作中,经常需要制作组织架构图来展示公司的组织结构和人员关系。
Word作为广泛使用的办公软件,其功能十分齐全,也可以用来制作简单的组织架构图。
接下来,我们将介绍如何在Word中制作组织架构图。
步骤一:打开Word并创建新文档
首先,打开Word软件,并创建一个新的文档。
在文档中你可以开始设计你的组织架构图。
步骤二:插入绘图对象
在Word的“插入”选项卡中,有一个“形状”功能,你可以在这里选择合适的形状来表示组织架构图中的各个部门或人员。
点击“形状”,然后在文档中拖动鼠标以绘制你需要的形状。
步骤三:连接形状
一旦你绘制好各个形状代表的部门或人员,接下来你需要连接它们以显示各部门之间的联系。
在“形状”功能下有“连接形状”选项,点击后可以选择线条连接各个形状。
步骤四:添加文本
在各个形状中添加文本,说明该部门或人员的具体信息。
你可以双击对应的形状,然后输入所需文本。
步骤五:调整布局
在Word中,你可以随意调整组织架构图的布局。
你可以拖动形状,调整线条的位置,使整个图看起来更加美观。
步骤六:保存并导出
在制作完组织架构图后,记得保存文档。
你可以选择保存为Word文档或者导出为PDF格式,以方便分享给他人。
通过上述步骤,你可以在Word中制作简单的组织架构图,展示公司的组织结构和人员关系。
希望这些步骤对你有所帮助!。
Word中组织结构图模板怎么做1、单击“插入”选项卡,在“插图”控件组中单击“SmartArt”,在“选择SmartArt图形”对话框中单击左侧的“层次结构”,在中间栏中选择一种样式,最后点“确定”。
2、在左侧“文本窗格”中从组织结构的最高级开始输入组织结构图中每个小方框中的文字。
3、如发现结构图中的小方框不够用,如想添加一个后勤副校长框,可以右键单击副书记框,在弹出的快捷菜单中单击“添加形状”,根据实际情况选择“在后面添加形状”或者是“在前面添加形状”、“在上边添加形状”、“在下边添加形状”。
在文本窗格中或直接单击插入的小方框,把其中输入文字。
右键单击后勤副校长框,在弹出的快捷菜单中单击“添加形状”→在下边添加形状,添加出其下级组织结构框。
把新插入的组织结构框中输入文字。
4、在组织结构图总框内空白处单击左键后按Ctrl+A(选择所有),然后单击“开始”选项卡,在“字体”控件组中设置字体、字号等。
5、可以拖动组织结构图总框周围的控制点,来调整组织结构图的大小。
6、在新出现的“SmartArt工具”下单击“设计”选项卡,在“SmartArt样式”控件组中可以选择“三维”组织结构图样式。
在“SmartArt样式”控件组中单击“更改颜色”可以选择预设的组织结构图颜色。
7、在“设计”选项卡下的“创建图形”控件组中可以通过选择“从右向左”来改变组织结构图的左右顺序。
8、如要删除组织结构图的某个小方框,可以右键单击该小方框的四框,在弹出的快捷菜单中选择“剪切”即可。
9、在“设计”选项卡下的“布局”控件组中选择“组织结构图”样式(先前的其实是层次结构图)来改换组织结构图样式,改为真正组织结构图后,就可以给某小方框添加“助理”了。
10、单击某小方框后,在“格式”选项卡下的“形状”控件组中单击“更改形状”,可单独更改组织结构图中的每个小方框的形状。
在组织结构图总框内空白处单击左键后按Ctrl+A选中所有组织结构图,然后在“形状样式”控件组中可以重新选择一种形状样式。
Word快速生成组织架构图全部指向一个在日常工作中,组织架构图是一种常见且重要的方式,用于展示一个组织的层级结构和人员关系。
Word作为办公软件的一部分,也提供了生成组织架构图的功能。
本文将介绍如何在Word中快速生成一个组织架构图,且所有指向都汇聚到一个节点。
准备工作在开始之前,确保你已经打开了Microsoft Word软件并且准备好制作组织架构图的内容。
首先,选择“插入”选项卡,然后点击“智能图表”按钮。
选择组织架构图类型在弹出的智能图表对话框中,选择“组织图”类型。
接着,从下拉菜单中选择样式,以及确定架构的大致规模。
添加员工和部门开始添加员工和部门信息。
对于每个部门,单击“部门形状”并输入部门的名称。
然后在每个部门下方添加员工的名称。
设置层级和连接一旦添加了所有的部门和员工信息,现在开始设置不同层级之间的连接。
选中一个部门或者员工形状,然后将鼠标放在形状的四周出现的小圆圈上,拖动连接线到另一个形状。
确保所有的连接线都汇聚到一个节点。
调整布局根据需要,对组织架构图的布局进行调整。
可以拖动部门和员工形状来重新排列它们,以便更清晰地展示组织结构。
添加文本和样式最后,可以为组织架构图添加额外的文本和样式。
通过双击部门或员工形状,可以输入更详细的信息。
在“格式”选项卡中,还可以更改字体、颜色和形状样式。
完成和保存完成所有设置后,给组织架构图一个最后的检查,并保存文档。
记得不断保存,以防止意外丢失。
通过这些简单的步骤,你可以在Word中快速生成一个组织架构图,且所有指向都汇聚到一个节点。
这个功能可以帮助你清晰地展示组织的层级结构,方便团队成员了解各自在组织中的位置与关系。
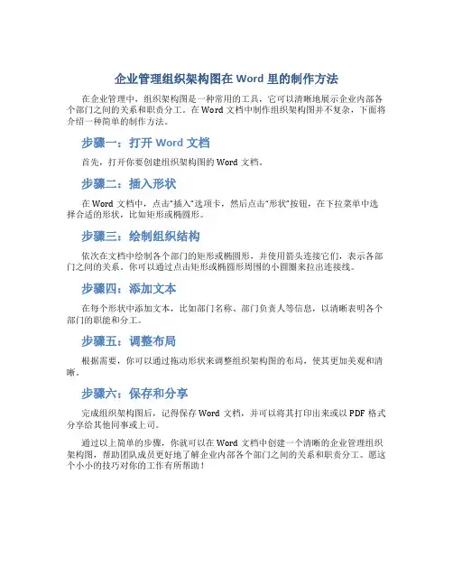
企业管理组织架构图在Word里的制作方法
在企业管理中,组织架构图是一种常用的工具,它可以清晰地展示企业内部各个部门之间的关系和职责分工。
在Word文档中制作组织架构图并不复杂,下面将介绍一种简单的制作方法。
步骤一:打开Word文档
首先,打开你要创建组织架构图的Word文档。
步骤二:插入形状
在Word文档中,点击“插入”选项卡,然后点击“形状”按钮,在下拉菜单中选择合适的形状,比如矩形或椭圆形。
步骤三:绘制组织结构
依次在文档中绘制各个部门的矩形或椭圆形,并使用箭头连接它们,表示各部门之间的关系。
你可以通过点击矩形或椭圆形周围的小圆圈来拉出连接线。
步骤四:添加文本
在每个形状中添加文本,比如部门名称、部门负责人等信息,以清晰表明各个部门的职能和分工。
步骤五:调整布局
根据需要,你可以通过拖动形状来调整组织架构图的布局,使其更加美观和清晰。
步骤六:保存和分享
完成组织架构图后,记得保存Word文档,并可以将其打印出来或以PDF格式分享给其他同事或上司。
通过以上简单的步骤,你就可以在Word文档中创建一个清晰的企业管理组织架构图,帮助团队成员更好地了解企业内部各个部门之间的关系和职责分工。
愿这个小小的技巧对你的工作有所帮助!。
Word快速生成组织架构图左右两边都有文字在日常工作中,制作组织架构图是一项必不可少的任务。
通过组织架构图,可以清晰地展示公司的层级关系和人员分工,方便员工了解整个组织的结构。
Word作为常用的办公软件之一,提供了方便快捷的功能,可以快速生成具有左右两边文字信息的组织架构图。
制作步骤1.打开Word首先,打开Word文档,准备开始制作组织架构图。
2.插入SmartArt图形在Word的菜单栏中找到“插入”选项,选择“SmartArt图形”。
3.选择组织架构图在弹出的对话框中,可以看到各类SmartArt图形,在“层次结构”或“组织结构”中选择适合的组织架构图形式。
4.编辑内容一旦插入组织架构图形后,可以双击对应的文本框,输入组织的具体信息,包括部门名称、人员姓名等。
左右两侧的文本框可以分别添加相关信息,清晰展示组织架构。
5.更改样式Word提供了多种不同风格的组织架构图,可以在“SmartArt工具”中的“设计”选项中选择适合的样式,使组织架构图更符合公司整体风格。
6.调整尺寸和位置在设计完成后,可以对组织架构图进行调整,包括改变大小、拖曳位置等,使其更好地融入文档内容。
7.保存和导出完成组织架构图后,记得及时保存Word文档,以便日后查看或修改。
如果需要分享组织架构图,可以选择将文档另存为图片或PDF格式,方便传播。
总结通过这些简单的步骤,我们可以在Word中快速生成具有左右两边文字信息的组织架构图,帮助团队成员更清晰地了解公司的组织结构。
利用Word的便捷功能,可以轻松完成组织架构图的制作,提高工作效率,为企业管理和沟通带来便利。
希望以上信息对您有所帮助,祝您工作顺利!。
原创Word快速生成组织架构图左右两边都有摘要在处理组织架构图时,通常需要对左右两边进行精确控制,以确保信息的清晰可读性。
本文将介绍一种基于Word的原创方法,快速生成组织架构图并同时保证左右两边的对称性。
该方法可以提高工作效率,减少手动绘制的繁琐过程。
1. 简介组织架构图是一种用来展示组织内部成员之间关系的图形表达方式。
在日常工作中,组织架构图被广泛应用于组织结构的展示、人员编制的规划以及工作任务的分配等方面。
Word作为一种常用的文档编辑工具,具备强大的排版功能,可以用于快速生成组织架构图。
2. 创建左侧组织架构在Word中,可以通过绘制图形的方式来创建组织架构图。
首先,可以使用直线工具绘制一个竖直的直线,作为组织架构图的中轴线。
然后,通过绘制矩形工具来创建组织架构图中的各个节点,每个节点代表一个组织成员或部门。
通过调整矩形的大小、位置和样式,可以实现节点之间的层级关系。
3. 创建右侧组织架构在左侧组织架构绘制完成后,可以使用Word的复制和粘贴功能来快速创建右侧组织架构。
首先,选中左侧组织架构图的所有节点,然后使用复制命令。
接下来,在文档的右侧位置,使用粘贴命令将节点粘贴过来。
由于粘贴操作会引起组织架构图中节点的位置错乱,需要进行微调。
在右侧组织架构图中,可以使用移动工具将每个节点依次移动到对应的位置。
通过对节点的位置进行微调,可以保持组织架构图的左右对称性。
4. 调整组织架构图布局在完成左右两侧组织架构的绘制后,需要调整组织架构图的布局,以增强视觉效果。
可以通过以下几种方式进行布局调整:•居中对齐:选中组织架构图的所有节点,使用居中对齐命令将整个图形居中对齐。
•节点对齐:选中组织架构图中的每个层级,使用左对齐命令将节点在同一水平线上对齐。
•节点间距调整:通过调整节点之间的水平间距,可以使组织架构图更加紧凑。
5. 添加文本内容在组织架构图的每个节点中,可以添加文本内容,用于显示成员或部门的相关信息。
原创Word快速生成组织架构图电子版引言组织架构图在企事业单位中被广泛应用,它能清晰地展示组织内部的各个部门、岗位以及人员之间的关系,方便管理层进行决策和人员调配。
在过去,创建一个组织架构图通常需要借助专业的设计软件或在线工具,但它们往往需要一定的学习成本并且操作繁琐。
本文将介绍一个简单有效的方法,通过使用 Microsoft Word,快速生成组织架构图的电子版。
步骤一:准备数据在创建组织架构图之前,我们首先需要准备好组织的相关数据。
这些数据包括部门名称、岗位名称以及人员信息。
你可以将这些数据整理成表格形式,方便后续在 Word 中导入使用。
步骤二:创建组织架构图1.打开 Microsoft Word,并创建一个新的文档。
2.在Word 的菜单栏中,找到“插入”选项卡,并点击其中的“智能图形”。
3.在弹出的菜单中,选择“组织图”选项。
步骤三:导入数据1.在组织图的模板中,你可以看到一个初始的根节点,表示组织的最高层级。
2.在根节点下方,你可以看到一个小箭头,点击该箭头可以添加子节点。
3.根据你的组织结构,逐层添加子节点,表示不同的部门、岗位以及人员。
4.如果你已经准备好了数据表格,可以将表格的内容复制粘贴到组织图模板中,这样可以更快速地生成组织架构图。
步骤四:美化组织架构图1.在 Word 中,你可以对组织架构图进行进一步的美化,使其更加清晰和易读。
2.你可以调整节点的大小和形状,以展示不同的层级关系。
3.你还可以添加文本框,用于显示部门名称、岗位名称以及人员信息。
4.Word 还提供了丰富的字体、颜色以及线条样式,你可以根据需要进行调整,使组织架构图更具视觉效果。
步骤五:保存和分享1.当你完成组织架构图的创建和美化后,可以将其保存为 Word 文档或者导出为图片格式。
2.可以选择将组织架构图分享给同事、上级或其他相关人员,以便他们了解组织的结构和人员分布。
结论通过使用 Microsoft Word,我们可以快速创建和美化组织架构图的电子版。
怎样编辑word中的组织机构图细心的OfficeXP用户会发现,OfficeXP除了提供基本的绘图工具外,还专门提供了组织结构图的绘制。
如图1所示,点击组织结构图,就可使用“绘图”工具栏上的图示工具创建组织结构图以说明层次关系。
图1 那如何使用这一绘图工具让组织结构图绘制的非常有特点而且美观呢?下面,就跟笔者一起开始绘制吧。
1、首先,当然是点击“组织结构图”。
除了上面介绍的办法之外,您还可以点击如图2所示的按钮。
图2 2、当点击确定后,就会在页面上看到一个组织结构图,在组织结构图的周围将出现绘图空间,其周边是非打印边界和尺寸控点。
您可通过使用尺寸调整命令扩大绘图区域以拥有更大的工作空间,或者也可通过使边界更适合图示来消除多余的空间。
图3 3、接下来执行下列一项或多项操作: (1) 若要向一个形状中添加文字,请用鼠标右键单击该形状,单击“编辑文字”并键入文字,如图所示。
要注意,您无法向组织结构图中的线段或连接符添加文字。
图4 (2) 若要添加形状,请选择要在其下方或旁边添加新形状的形状,单击“组织结构图”工具栏上“插入形状”按钮上的箭头,再单击下列一个或多个选项,如图5所示。
“同事”— 将形状放置在所选形状的旁边并连接到同一个上级形状上。
“下属”— 将新的形状放置在下一层并将其连接到所选形状上。
“助手”— 使用肘形连接符将新的形状放置在所选形状之下。
图5 (3) 下图即为已经绘制好的默认格式的组织结构图,是不是很方便?不过好象有些简陋,能不能美化一下呢?当然可以啊。
接着往下看吧。
图6 4、首先先更改组织图的样式。
点击组织结构图工具条的自动套用格式。
图7 5、看到组织图样式库了吧,在其中选一个您喜欢的样式,点击应用,图8 看刚才的组织图就变漂亮了。
变成下图所示的那个样子,您喜欢吗?图9 6、嗯,可能您还是不大满意,您是不是觉得这个组织图的悬挂方式太呆板了?来,选择需要改变悬挂方式的形状,点击鼠标右键,点击版式。
Word制作组织架构图在日常的工作中,我们经常需要呈现公司、部门或团队的组织结构,以便更清晰地展示各个层级之间的关系和联系。
而使用Microsoft Word软件,一个广泛使用且功能强大的办公工具,可以方便地制作出精美的组织架构图。
本文将介绍如何在Word中快速简单地制作组织架构图。
步骤一:插入智能图形在Word文档中,点击菜单栏中的“插入”选项,在下拉菜单中选择“智能图形”。
智能图形是Word中的一种功能强大的图形类型,可以帮助我们快速制作出各种类型的图表和图形。
步骤二:选择组织架构图样式在弹出的智能图形窗口中,可以看到多种不同类型的图表样式。
找到适合组织架构的图表样式,比如“组织图”、“层次图”等,选择其中一个作为基础图表。
步骤三:编辑图表内容一旦插入了基础图表,就可以进行内容的编辑。
双击图表内的文字框,输入公司名称、部门名称、人员信息等内容,根据实际情况填写各层级的信息。
步骤四:调整图表样式Word提供了丰富的样式和布局选项,可以对组织架构图进行进一步的美化和调整。
可以修改颜色、字体、线条样式等,使图表更加清晰、美观。
步骤五:保存和导出完成组织架构图的制作后,别忘了保存文档。
可以选择将文档保存为Word格式,以便日后继续编辑;也可以导出为PDF格式或图片格式,方便在其他场合使用。
通过上述简单的几个步骤,我们就可以在Microsoft Word中制作出漂亮的组织架构图,方便地展示公司或团队的组织结构。
Word作为一款常用的办公软件,不仅具有文字处理的能力,还可以辅助我们完成各种图表和图形的制作,提高工作效率,提升文档的专业程度。
希望这篇文章能帮助到有需要的读者,顺利完成组织架构图的制作工作。
Word组织架构图横向制作方法
在Word中创建横向组织架构图并非难事,只需遵循以下简单步骤即可完成。
横向排列的组织架构图在某些情况下可以提供更好的展示效果,让信息更直观地呈现给阅读者。
步骤一:打开Word并创建新文档
首先打开Word文档,新建一个空白文档用于制作组织架构图。
步骤二:插入形状
在Word文档中点击“插入”选项卡,然后选择“形状”菜单下的“SmartArt”按钮,这将打开SmartArt图形库。
步骤三:选择组织结构图形式
在SmartArt图形库中,在左侧选择“层次”分类,然后选择任意一种组织结构图形式,如“横向组织结构图”。
步骤四:编辑组织结构
SmartArt会自动插入一个组织结构框,点击框内的文字,并填入相应的信息,添加新的框和连接线以完善组织结构图。
步骤五:调整横向排列
若默认生成的图形是竖向排列的,可以通过调整布局选项来实现横向排列。
点击SmartArt工具栏中的“设计”选项卡,在“布局”组中选择“方向”,并选择“从左到右”,这将使组织结构图横向排列。
步骤六:美化组织结构图
可以对组织结构框进行自定义,调整颜色、字体、形状等属性。
可以通过“样式”选项来选择不同的风格,或者手动调整每个框的样式。
步骤七:保存及导出
完成组织架构图后,记得保存文档。
如果需要在其他地方使用,可以导出为图片或PDF格式,或直接复制粘贴到其他文档中。
通过以上简单步骤,您可以在Word中轻松创建出横向排列的组织架构图。
这样的图形结构清晰、易懂,适合用于展示公司组织结构、团队关系等信息,提升信息传达的效果。
OfficeXP除了提供基本的绘图工具外,细心的用户会发现OfficeXP还专门提供了组织结构图的绘制。
如图1所示,点击组织结构图,就可使用“绘图”工具栏上的图示工具创建组织结构图以说明层次关系。
图1
那如何使用这一绘图工具让组织结构图绘制的非常有特点而且美观呢?下面,就跟笔者一起开始绘制吧。
1、首先,当然是点击“组织结构图”。
除了上面介绍的办法之外,您还可以点击如图2所示的按钮。
图2
2、当点击确定后,就会在页面上看到一个组织结构图,在组织结构图的周围将出现绘图空间,其周边是非打印边界和尺寸控点。
您可通过使用尺寸调整命令扩大绘图区域以拥有更大的工作空间,或者也可通过使边界更适合图示来消除多余的空间。
图3
3、接下来执行下列一项或多项操作:
(1) 若要向一个形状中添加文字,请用鼠标右键单击该形状,单击“编辑文字”并键入文字,如图所示。
要注意,您无法向组织结构图中的线段或连接符添加文字。
图4
(2) 若要添加形状,请选择要在其下方或旁边添加新形状的形状,单击“组织结构图”工具栏上“插入形状”按钮上的箭头,再单击下列一个或多个选项,如图5所示。
“同事”—将形状放置在所选形状的旁边并连接到同一个上级形状上。
“下属”—将新的形状放置在下一层并将其连接到所选形状上。
“助手”—使用肘形连接符将新的形状放置在所选形状之下。
图5
(3) 下图即为已经绘制好的默认格式的组织结构图,是是很方便?不过好象有些简陋,能不能美化一下呢?当然可以啊。
接着往下看吧。
图6
4、首先先更改组织图的样式。
点击组织结构图工具条的自动套用格式。
图7
5、看到组织图样式库了吧,在其中选一个您喜欢的样式,点击应用,
图8
看刚才的组织图就变漂亮了。
变成下图所示的那个样子,您喜欢吗?
图9
6、嗯,可能您还是不大满意,您是不是觉得这个组织图的悬挂方式太呆板了?来,选择需要改变悬挂方式的形状,点击鼠标右键,点击版式。
好了,修改成你喜欢的样式吧。
图10
瞧,我把它改成两边悬挂的了,就像这样。
图11
那还有没有可以修改的地方呢?有,当然有。
比如,形状的填充颜色,文字的字体等都是可以修改的。
接下来,我们来逐条介绍吧。
·更改文字颜色
首先选取要更改的文字,比如要将文字“秘书”的颜色改成红的。
在“绘图”工具栏上,单击“字体颜色”旁的箭头。
选择红色,就可以了。
如果要将文字颜色更改回其默认值,请单击“自动”。
若要更改为另一种颜色,请单击“自动”下的一种颜色。
图12
·更改形状的填充颜色
选择您要更改的形状。
在“绘图”工具栏上,单击“填充颜色”旁的箭头。
比如仍然要修改“秘书”这一形状,将其填充的颜色改成蓝色。
要注意将自动套用各式的功能取消。
图13
对了,注意到填充颜色的功能中有个填充效果了吗?点击这一功能,可以更改颜色的纹理、图案的填充。
比如,将秘书这一形状的填充效果改为斜纹布的纹理。
图14
ok了,最后看一看我们的组织结构图,效果不错吧。