小学教育心理学小学生品德心理
- 格式:pptx
- 大小:120.08 KB
- 文档页数:12
第一章教育心理学概述1.教育心理学:是一门研究教育情境中的学与教的基本心理规律的科学。
是应用心理学的一种,是心理学与教育学的交叉学科.2.教学内容:是学与教的过程中有意传递的主要信息部分,一般表现为:教学大纲、教材、课程。
3.教学媒体:是教学内容的载体,是教学内容的表现形式,是师生之间传递信息的工具。
(影响教学内容的呈现方式和容量;影响教学组织形式及学生的学习方法)4.教学环境:包括物质环境(课堂自然条件、教学设施及空间布置)和社会环境(课堂纪律、同学关系、校风、社会文化),影响学生的学习过程和方法、教师的教学过程和教学方法,影响学生的认知、情感和社会性等心理特性的发展,是教育心理学研究的重要内容。
5.学习过程:是指学生在教学情境中,通过与教师、同学以及教学信息的相互作用获得知识、技能和态度的过程.(它是教育心理学研究的核心内容) 6.教学过程:是教师设计教学情境,组织教学活动,与学生进行信息交流,从而引导学生的理解、思考、探索和发现的过程,使其获得知识、技能和态度。
7.观察法:是指研究者通过感官或借助一定的科学仪器,在一定的时间内有目的、有计划地记录、描述客观对象的表现来收集资料的方法。
8.实验法:是指创设一定的情境,对某些变量进行操纵或控制以揭示教育心理现象的原因和发展规律的研究方法。
9.访谈法:是指研究者通过与研究对象进行口头交谈来收集有关心理和行为资料的一种研究方法。
第二章小学生的心理发展与教育1.心理发展:是指个体从出生、成熟、衰老直至死亡的整个生命中所发生的一系列心理变化。
2.学习准备:指学生原有的知识水平或心理发展水平对新的学习的适应性,即学生在学习新知识时,那些促进或防碍学习的个人生理、心理发展的水平和特点。
3.关键期:是个体早期生命中一个比较短暂的时期,在此期间,个体对某种刺激特别敏感,过了这一时期,同样的刺激对之影响很小或没有影响。
4.最近发展区:前苏联心理学家维果斯基认为,儿童有两种发展水平,一是儿童现有水平,二是即将达到的发展水平,这两种水平之间的差异,即最近发展区.5.人格:又称个性,是指决定个体的外显行为和内隐行为并使其与他人的行为有稳定区别的综合心理特征.6.自我意识:是作为主体的我对自己以及自己与周围事物的关系,尤其是人我关系的意识。
小学教育心理学复习资料小学教育心理学是指对小学生在学习、生活、心理方面产生的影响进行研究的学科。
学习小学教育心理学,可以更好地了解小学生的思维、情感、行为等,从而更好地指导教育实践。
以下是小学教育心理学的一些复习资料。
一、小学生发展心理特征1. 身体发育特征:小学生身体发育迅速,大小运动技能逐渐成熟,耐力与力量提高,但还存在一些差异。
男生多数较女生高,但在有些方面如灵活度、肢体协调方面却不如女生。
2. 思维发展特征:小学生在思维方面开始进入综合思维和抽象思维的发展阶段。
他们的注意力会更加专注,记忆力及联想能力也随之提高。
在问题解决方面,他们会更多地运用逻辑思维。
同时,还会表现出好奇、探索、快乐等情感特征。
3. 社会发展特征:小学生在这一阶段,开始具备社会交往能力。
他们更容易与同龄人进行交流,也能逐步了解不同年龄的人群。
此外,他们还会逐渐掌握社会观念、价值观念等方面的知识。
二、小学生学习心理特征1. 学习兴趣特征:小学生的学习兴趣会随着年龄的增长而发生变化。
在这其中,一些社会化因素则会对小学生的学习产生影响。
2. 学习认知特征:小学生的学习认知特征包括注意力、记忆力、思维能力和智力水平等。
在学习中,他们会表现出观察能力、思考能力、集中力、记忆力等多方面的认知特征。
3. 学习态度特征:小学生具备积极乐观的学习态度。
他们期待成功、饱受挫败时仍充满信心,偏向把失败解释为外部因素等。
三、教育调节小学生心理特征的原则1. 注意针对性和有效性:教育活动的形式、内容、模式固然重要,但是否针对性突出和有效依然是教育实践中的关键因素。
2. 强化过程与内在动力:强化过程是指以积极的方式去引导小学生内在学习动机的过程。
3. 适度的端正、快乐的心态:适当的开始和结束、适度的竞争、有利于自我控制及取得成就感,排除心理上的障碍,是保证小学生身心健康的必要前提。
以上是小学教育心理学的一些复习资料。
在教育实践中,我们可以根据这些心理特征和原则进行教学设计,更有利于促进小学生的健康成长。
谈小学生品德形成的心理过程与教育中图分类号:G626.8文献标识码:A文章编号:ISSN1001-2982 (2018)07-185-02小学生品德的形成是社会通过包括舆论和教育再内的各种渠道把道德规范传递给年轻一代的过程,也是学生在群体生活中通过自己的实践由被动到主动地去掌握这些规范并形成道德习惯的过程。
教师要想更好地完成德育的任务,就应当了解小学生思想品德形成的过程并探索其中的心理规律。
然后才有可能酌情采取较合理的方法去引导学生前进。
下面分五个部分对小学生思想品德形成过程进行阐述。
一、学生的态度定势与心理准备教师把社会道德规范直接传授给学生,学生是否接受或在多大程度上接受教师的教诲和要求,取决于许多因素,首先依赖于他们对教师的态度或已形成的态度定势。
态度定势常常支配着人对事物的预料与评价,从而影响着是否接受有关的信息及接受的质量。
苏联心理学家施巴林斯基做过一个实验。
他把进修班的学员分为四组,请一位副教授分别向他们作关于“阿尔及利亚学校教育情况”的讲演。
讲演者每次穿一样的衣服,用同样的讲稿,有相同的教态,但在第一组以副教授的身份出现,在第二组以“中学教师”的身份出现,在第三组以参加过阿尔及利亚国际赛“运动员”的身份出现,在第四组以“保健工作者”的身份出现,发现效果有明显的差异。
由于学员有“不是专家就讲不清教育问题”的定势,第三、第四组的学员反映,讲演者语言贫乏、内容枯燥无味,教态沉不住气,甚至有人埋怨“白浪费时间”,而第一组学员普遍地给予好评,认为讲演者“学识渊博、对问题及其特点研究得很细致”,而且语言生动活泼,教态落落大方,因而感到颇有收获。
学生如果对教师有消极的态度定势,那么教师的要求和教诲往往会成为“耳旁风”,听不进去也不会认真执行,甚至还会跟老师发生冲突;相反,学生如果对老师具有积极的态度定势,那么教师的一切要求与教诲都会被顺利地接受并努力执行,甚至教师的缺点也可以得到原谅。
我觉得,学生在入学或调换老师时往往存有态度定势。
新东⽅课推荐:
第⼆节⼩学⽣品德发展的基本特征
⼀、品德发展的阶段理论
(⼀)⽪亚杰的道德发展阶段论
⽪亚杰提出⼉童的道德判断是⼀个从他律到⾃律的发展过程。
具体可分为四个阶段:
1.⾃我中⼼阶段(2-5岁)
是⼀种⽆道德规则阶段,规则对⼉童没有约束⼒。
2.权威阶段(6-8岁)
⼜称他律道德阶段。
3.可逆性阶段(8-10岁)
是⾃律道德阶段的开始,⼉童开始依据⾃⼰的内在标准进⾏道德判断。
4.公正阶段(10-12岁)
⼉童的道德观念倾向于主持公道、平等,体验到公正、平等应符合每个⼈的特殊情况。
(⼆)柯尔伯格的道德发展阶段论
美国⼼理学家柯尔伯格提出了⼈类道德发展的顺序原则,并认为道德认知是可以通过教育过程加以培养的。
柯尔伯格研究道德发展的⽅法是两难故事法。
柯尔伯格提出了三⽔平六阶段的道德发展阶段论,即前习俗⽔平,第⼀阶段:惩罚服从取向阶段,第⼆阶段:相对功利取向阶段;习俗⽔平,第三阶段:寻求认可取向阶段,第四阶段:遵守法规取向阶段:后习俗⽔平,第五阶段:社会契约取向阶段,第六阶段:普遍伦理取向阶段。
⼆、⼩学⽣品德发展的基本特征
(⼀)逐步形成和谐的道德认识能⼒
(⼆)道德⾔⾏从⽐较协调到逐步分化
(三)明显地表现出⾃觉纪律的形成
总体来看,⼩学⽣的品德发展是从依附性向⾃觉性、从外部监督向⾃我监督、从服从型向习惯型过渡,发展较为平稳,显⽰出协调性。
在过渡的过程中,存在着转折或质变的时期,即关键年龄。
从整体发展来看,关键年龄⼤致在三年级(9岁左右)。
内容简介《小学教育心理学》研究介绍了学习动机、知识与技能学习、学习策略、创新教育和品德形成等学习心理学理论,阐述了教学心理、群体心理、差异心理和教师心理等理论知识。
在介绍教育心理学的基本理论的同时列举了大量的小学教育、教学的案例和实验。
目录第一章:绪论第一节:小学教育心理学研究的对象第二节:教育心理学的产生和发展第三节:学习小学教育心理学的任务和意义第四节:小学教育心理学的研究方法第二章:学习心理的概述第一节:学习及其概念第二节:学习的基本理论第三节:学习与发展的关系第三章:学习动机第一节:学习动机的概述第二节:学习动机的理论第三节:小学生学习动机的培养与激发第四章:小学生知识技能的学习第一节:知识的理解第二节:知识的巩固与转化第三节:知识应用第四节:技能的掌握第五节:学习迁移第五章:学习策略第一节:学习策略概述第二节:几种常用的学习策略第三节:学习策略的培养与训练第六章:小学生创新教育心理第一节:创新与创造第二节:创造的心理过程第三节:创新的心理基础第四节:小学生创新心理与教育第七章:品德心理的概述第一节:品德及其结构第二节:影响品德形成的因素第三节:关于品德发展的主要理论第八章:小学生品德心理发展与教育第一节:小学生道德认识发展与教育第二节:小学生道德情感发展与教育第三节:小学生道德意志发展与教育第四节:小学生道德行为发展与培养第九章:群体心理与班级管理第一节:群体心理的概述第二节:良好班集体的形成第三节:有效的课堂管理第十章:小学生的心理差异与因材施教第一节:小学生心理差异概述第二节:小学生心理发展水平的差异与因材施教第三节:小学生智力类型、认知风格的差异与因材施教第四节:小学生的个性差异与因材施教第十一章:教学设计第一节:教学设计概述第二节:教学设计的基础分析与教学目标的制定第三节:教学策略的制定第四节:教学媒体的选用和教学设计成果的评价第十二章:小学教师心理第一节:小学教师的角色第二节:小学教师的威信第三节:教师的主要心理特征第四节:师生关系主要参考书目。
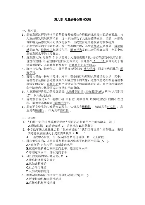
第九章儿童品德心理与发展一、填空题:1、品德发展过程的基本矛盾是教育者依据社会道德向儿童提出的道德要求,与儿童品德发展现状的矛盾,这一矛盾推动了儿童品德的发展。
当然,外部教育影响是品德发展不可缺少的条件,自我教育是品德发展的根本动力。
2、品德发展是四个因素协调、统一发展的过程,其中道德认识是基础,道德情感是动力,道德意志起调控作用,道德行为是前三者的综合表现,也是个体品德发展水平的主要标志。
3、皮亚杰认为,儿童在6 岁以前处于无道德规则阶段,他们在游戏中没有合作,也没有规则,社会规则对他们没有约束力;而儿童在6——10 岁期间处于他律道德阶段,其道德判断都基于对规则的无条件服从。
4、班杜拉认为,社会学习主要不是直接强化的操作学习,而是替代强化的观察学习。
5、道德认识是一种对于是非、好坏、善恶的行动准则及其意义的认识。
其中,道德观念是指社会道德现象在人脑里留下的表象;道德概念是指社会道德本质特征的反映;道德信念是个体坚信自己的道德观念正确,并使这种道德观念伴随着内心体验而成为自己的行动指南。
6、儿童道德评价能力的发展趋势:从他律到自律;从效果到动机;从“对人”到“对己”;从片面到全面。
7、道德意志就是人在道德行动中自觉克服困难以实现预定目的的心理过程,道德意志体现在道德行为中。
8、品德不良学生的心理特点表现在:认识具有模糊性;情绪具有对立性;意志具有脆弱性;行为具有逆反性。
二、选择题:1.人们用一定的道德标准评价他人或自己言行时所产生的体验是(B )A.道德认识B.道德情感C.道德意志D.道德行为2.小学低年级儿童往往会将“我妈妈说的”“我们老师说的”挂在嘴边,表明其道德发展阶段处于皮亚杰所说的( B )A.自我中心阶段B.权威阶段C可逆阶段.D.公正阶段3、科尔伯格认为,儿童道德判断的前习俗水平包括两个阶段( A )。
A.“好孩子”定向水平、权威定向水平B.权威和维护社会秩序定向水平、原则定向水平C.原则定向水平、良心定向水平4、班杜拉提出的学习理论是( C )。
小学生的心理发展与教育一、小学生心理发展概述在小学阶段,孩子的心理发展经历着许多重要的变化。
从认知、情感、社会到道德发展,都对孩子整个人格的形成起着关键作用。
这个阶段是孩子逐渐独立、自我意识逐渐丰富的时期,教育者需要了解孩子心理发展的特点,以更好地引导他们成长。
二、小学生的认知发展1.感知与觉察–学龄前儿童时期,孩子开始形成更加复杂的感知和觉察能力,比如对颜色、形状的敏感性增强。
–在小学阶段,孩子的感知能力更加精细,能够辨别更加微小的差异,并且开始建立自己对于世界的认知模型。
2.认知结构和发展–学龄前儿童时期,孩子开始建立起一些基本的认知结构,比如时间观念、空间观念等。
–小学生时期,这些认知结构逐渐加深、扩展,开始形成对于抽象概念的理解,思维模式逐渐由具体思维向抽象思维发展。
三、小学生的情感发展1.情绪管理–小学生的情绪切换速度较快,他们可能会更加容易情绪激动或沮丧。
–教育者在教育中需要给予孩子情感的关怀和支持,引导他们正确处理情绪波动,建立积极的情感表达方式。
2.社交关系–孩子在小学生阶段逐渐开始意识到他人的感受和观点,社交关系也更加复杂。
–教育者需要帮助孩子建立良好的人际关系,培养合作、分享和互助的价值观。
四、小学生的社会发展1.社会角色认知–在小学时期,孩子逐渐开始认识到自己在社会中的位置和角色,对家庭、学校和社区的关系有了更清晰的认识。
–教育者应该引导孩子正确认识这些社会角色,并促进他们积极融入社会生活中。
2.社会道德意识–学龄前儿童时期,孩子主要在家庭中形成基本的道德观念。
–到了小学阶段,学校和社会会对孩子的道德观念产生更大的影响,教育者需要加强道德教育,培养孩子的社会责任感和价值观念。
五、小学生的心理教育策略1.情感教育–培养学生正确的情感表达方式,教会他们积极应对情绪波动,建立良好的情感管理能力。
2.认知教育–鼓励学生思考、独立分析问题,引导他们建立健康的认知结构和学习方法。
3.社交教育–培养学生的团队合作意识,教会他们与他人和谐相处、尊重差异,提升社会适应能力。
培养小学生心理素质心理素质是指个体在面对困难和挑战时所表现出的心理特质和适应能力。
培养小学生的心理素质是教育的重要内容之一,它关系着孩子们的心理健康和全面发展。
本文以培养小学生心理素质为题,将从家庭、学校和社会三个方面进行探讨。
一、家庭篇家庭是小学生的第一课堂,也是孩子们性格和行为习惯形成的地方。
在家庭中,父母要给予孩子们关爱和指导,并充分尊重和理解他们的个性差异。
父母应该给孩子创造良好的家庭环境,让他们感受到家庭的温暖和支持。
与此同时,父母还应该教会孩子一些解决问题的方法,例如倾听他们的感受,鼓励他们表达情感,并帮助他们寻找解决困难的办法。
此外,父母还应该给孩子树立正确的人生观和价值观,培养他们的自信心和责任感。
二、学校篇学校是小学生学习和成长的重要场所。
在学校中,教师起着至关重要的作用。
教师应该关注每个学生的心理健康,注重培养他们的自尊心和自信心。
在教育过程中,教师应该注重培养学生的学习兴趣和创造力,帮助他们树立正确的人生观和价值观。
此外,学校还应该建立健全的心理健康教育机制,开设相应的课程和活动,帮助学生了解和管理自己的情感,提高他们的心理素质。
三、社会篇社会是小学生接触外部环境的重要场所。
家庭和学校的培养只是基础,通过参与社会活动,小学生才能更好地锻炼和提高自己的心理素质。
社会中存在各种挑战和变化,小学生需要逐渐适应和应对这些情况。
对于小学生来说,参加一些社会实践活动可以帮助他们增强自信心和独立思考的能力。
同时,社会环境中的各种问题也给了小学生学习解决问题的机会。
通过这样的体验,小学生可以增加对社会和人生的认识,提高他们的心理素质水平。
总结:培养小学生的心理素质是教育的重要任务之一。
在家庭、学校和社会三个方面,我们应该为小学生提供合适的环境和培养机会,帮助他们树立正确的人生观和价值观,培养他们的自信心和责任感。
只有这样,我们才能培养出具备健康心理素质的小学生,为他们的全面发展和未来的成功奠定良好的基础。
第十二章品德心理(一)什么是品德1、识记品德:品德是指个依据一定的道德行为准则行动时所表现出来的某种稳定的心理特征,这旨个性中具有道德评价意义的核心部分。
2、领会品德与道德的关系:品德与道德既有联系又有区别。
从联系说,离开道德就谈不上有个人品德,个人品德的内容是道德在个体身上的具体表现。
个人品德的发生、发展与道德一样都受社会发展规律的制约。
但是,两者又有区别。
道德的产生、发展和变化服从于整个社会发展的规律,它不以个人的存在、品德的好坏为转移;而品德的发生、发展则有赖于某一个体的存在。
道德是伦理学与社会学研究的对象,品德则是心理学与教育学研究的对象。
(二)品德的结构1、识记道德认识:是指个人本对道德知识和行为远规范的了解、领会及掌握。
道德情感:是指在道德认识基础上产生的,是人的道德需要是否得到满足而产生的内心体验。
道德意志:道德意志是一个自觉地确定道德目的和动机,并支配、调节行动,克服困难,以实现一定道德目的和动机的心理过程。
道德行为:是在一定道德意识支配下所采取的各种行动。
2、领会我国传统的品德结构观点:在我国,许多学者认为,品德由道德认识、首先情感、道德意志和道德行为组成,四者紧密相联,彼此依存。
这一方面反映了我国学者对知、情、意、行见解,另一方面也体现了我国学者对中国古代心理学思想的继承。
1、道德认识;2、道德情感;3、道德意志;4、道德行为。
林崇德的品德系统结构观点:其认为,品德结构是个多侧面、多形态、多水平、多联系、多序列的动态开放性的整体与系统。
它主要包括三个子系统:1、品德的深层结构与表层结构的关系系统,即道德动机系统和道德行为方式系统。
2、品德的心理过程和行为活动的关系系统,即道德认识、道德情感、道德意志和道德行为的品德心理特征系统。
3、品德的心理活动和外部活动的关系及其组织形式系统,即品德的定向、操作和反馈系统。
章志光的品德形成三维结构:其认为,品德结构可以从生成结构、执行结构和定型结构三个断面或维度进行探讨,这些结构和宏观的社会环境及微观的群体环境发生关联或相互制约,就构成了一个包括品德机制在内的大的社会动力系统。
二、品德心理结构品德的心理结构包括道德认识、道德情感和道德行为三个成分。
1.道德认识是对道德规范及其执行意义的认识。
道德认识的结果是获得有关的道德观念、形成道德信念。
道德认识是个体品德的核心部分。
道德观念、道德信念的形成有赖于道德认识。
当个体对某一道德准则有了较系统的认识,感到确实是这样时,就形成有关的道德观念。
当认识继续深入,达到坚信不移的程度,并能指导自己的行动时,就形成了道德信念。
道德信念对行为具有稳定的调节与支配作用,只有道德观念而无道德信念时,就经常会发生诸如明知故犯之类的错误行为。
2.道德情感道德情感是伴随着道德认识而产生的一种内心体验。
它既可以表现为个体根据道德观念来评价他人或自己行为时产生的内心体验,也可以表现为在道德观念的支配下采取行动的过程中所产生的内心体验。
道德情感渗透在人的道德观念和道德行为中。
道德情感的内容主要包括爱国主义情感、集体主义情感、义务感、责任感、事业感、自尊感和羞耻感,其中,义务感、责任感和羞耻感对于儿童和青少年尤为重要。
缺乏义务感、责任感和羞耻感,也就无所谓品德的发展。
道德情感从表现形式上看,主要包括三种:一是直觉的道德情感,即由于对某种具体的道德情境的直接感知而迅速发生的情感体验。
由于其产生非常迅速,因而当事人往往不能明显意识到这个过程。
二是想象的道德情感,即通过对某种道德形象的想象而发生的情感体验。
道德形象之所以能引起人们的情感,是因为它是以社会道德标准的化身而存在的,又具有极大的鲜明性,因而能使人更容易理解道德规范的要求及其社会意义,也更容易使人受到感染和激励。
三是伦理的道德情感,即以清楚地意识到道德概念、原理和原则为中介的情感体验。
它具有清晰的意识性和明确的自觉性,具有较大的概括性和较强的理论性,具有稳定性和深刻性。
例如,爱国主义情感和集体主义情感就属于伦理的道德情感。
3.道德行为道德行为是个体在一定的道德认识指引和道德情感激励下所表现出来的对他人或社会具有道德意义的行为。