GB150-XXXX压力容器-制造、检验和验收
- 格式:pptx
- 大小:362.54 KB
- 文档页数:78
GB150-1998《钢制压力容器》一、前言1、简介本标准是原国家质量技术监督局98年3月20日批准,要求98年10月1日实施。
此为GB150-89颁布后第一次修改,GB150-98是我国目前压力容器标准体系中的基础标准,基础标准服务于量大面广的产品,采用共性技术,在行业中处于举足轻重的地位,GB150修改,其他相关标准均需做相应修改。
如:GB151、GB12337、JB4710《钢制塔式容器》、JB4731等。
2、中外有关标准、规范中国:JB/T4735-97《钢制焊接常压容器》GB150-98《钢制压力容器》JB4732-95《钢制压力容器-分析设计标准》美国:ASMEⅧ-1《锅炉压力容器规范》第八卷第1分篇《压力容器常规设计》ASMEⅧ-2《锅炉压力容器规范》第八卷第2分篇《压力容器分析设计》ASMEⅧ-3《锅炉压力容器规范》第八卷第3分篇《压力容器疲劳设计》日本:JIS B8270《压力容器》(基础标准)JIS B8271-8285《压力容器单项标准》英国:BS5500《非直接受火压力容器》德国:AD《压力容器规范》TRB《压力容器技术规程》法国:CODAP《非直接受火压力容器建造规范》3、基本原则GB150参照或等效采用了ASMEⅧ-1、JIS B8270,并体现中国特色,考虑我国的实际情况,如:等效采用——圆度概念附录B 爆轰1000M/S参照采用——焊接接头分类(原为对接、角接、纵缝、环缝)中国特色——焊缝返修次数,不宜超过二次。
二、适应范围1、GB150-1998《钢制压力容器》是钢制压力容器设计、制造、检验与验收的标准。
本标准适用范围如下:1)、设计压力大于等于0.1MPa,小于等于35MPa的钢制压力容器和真空度高于O的钢制压力容器;的设2000mmH22)、设计温度范围根据钢材允许的使用温度确定;3)、管辖范围为容器及与其连为整体的连通受压零部件,即开孔接管与外管道连接的第一道环向接头坡口端面;螺纹连接的第一个螺纹接头;螺栓紧固连接的第一个法兰密封面;管件连接的第一个密封面;接管、人孔、手孔等的承压封头、平盖及其紧固件;非受压元件与受压元件的焊接接头;直接连在容器上的超压泄放装置以及容器上的安全附件。
10制造、检验与验收10.1总则10.1.1本章适用于单层焊接、多层包扎、热套及锻焊压力容器。
对于设计温度低于或等于—20℃的容器,还应符合附录C(标准的附录)的规定。
注:热套压力容器是指套合而经机械加工或不经机械加工,各层之间以过盈相互配合,其套合预应力须经热处理尽量消除的容器。
10.1.2容器的制造、检验与验收除应符合本章规定外,还应符合图样的要求。
10.1.3容器的制造单位应具有符合国家压力容器安全监察机构有关法规要求的质量体系或质量保证体系。
10.1.4容器的焊接应由持有相应类别的“锅炉压力容器焊工合格证书”的人员担任。
10.1.5容器的无损检测应由持有相应方法的“锅炉压力容器无损检测人员资格证书”的人员担任。
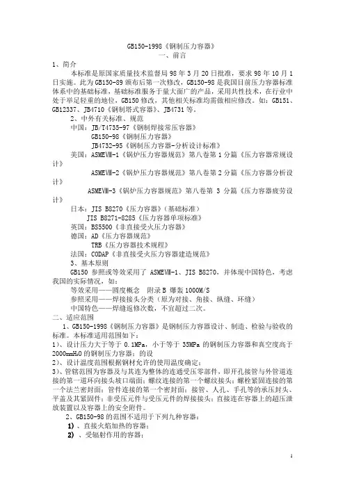
10.1.6容器主要受压部分的焊接分为A、B、C、D四类,如图10-1所示。
a)圆筒部分的纵向接头(多层包扎容器层板层纵向接头除外)、球形封头与圆筒连接的环向接头、各类凸形封头中的所有拼焊接头以及嵌入式接管与壳体对接连接的接头,均属A类焊接接头。
b)壳体部分的环向接头、锥形封头小端与接管连接的接头、长颈法兰与接管连接的接头,均属B类焊接接头,但已规定为A、C、D类的焊接接头除外。
c)平盖、管板与圆筒非对接连接的接头,法兰与壳体、接管连接的接头,内封头与圆筒的搭接接头以及多层包扎容器层板层纵向接头,均属C类焊接接头。
d)接管、人孔、凸缘、补强圈等与壳体连接的接头,均属D类焊接接头,但已规定为A、B 类的焊接接头除外。
D D D C CCB B B B BB A AA AA A AA A A图10-110.1.7凡制造受压组件的材料应有确认的标记。
在制造过程中,如原有确认标记被裁掉或材料分成几块,应于材料切割前完成标记的移植。
确认标记的表达方式由制造单位规定。
对于有防腐要求的不锈钢以及复合钢板制容器,不得在防腐蚀面采用硬印作为材料的确认标记。
10.2冷热加工成形10.2.1根据制造工艺确定加工裕量,以确保凸形封头和热卷筒节成形后的厚度不小于该部件的名义厚度减去钢板的负偏差。
10制造、检验与验收10.1总则10.1.1本章适用于单层焊接、多层包扎、热套及锻焊压力容器。
对于设计温度低于或等于—20℃的容器,还应符合附录C(标准的附录)的规定。
注:热套压力容器是指套合而经机械加工或不经机械加工,各层之间以过盈相互配合,其套合预应力须经热处理尽量消除的容器。
10.1.2容器的制造、检验与验收除应符合本章规定外,还应符合图样的要求。
10.1.3容器的制造单位应具有符合国家压力容器安全监察机构有关法规要求的质量体系或质量保证体系。
10.1.4容器的焊接应由持有相应类别的“锅炉压力容器焊工合格证书”的人员担任。
10.1.5容器的无损检测应由持有相应方法的“锅炉压力容器无损检测人员资格证书”的人员担任。
10.1.6容器主要受压部分的焊接分为A、B、C、D四类,如图10-1所示。
a)圆筒部分的纵向接头(多层包扎容器层板层纵向接头除外)、球形封头与圆筒连接的环向接头、各类凸形封头中的所有拼焊接头以及嵌入式接管与壳体对接连接的接头,均属A类焊接接头。
b)壳体部分的环向接头、锥形封头小端与接管连接的接头、长颈法兰与接管连接的接头,均属B类焊接接头,但已规定为A、C、D类的焊接接头除外。
c)平盖、管板与圆筒非对接连接的接头,法兰与壳体、接管连接的接头,内封头与圆筒的搭接接头以及多层包扎容器层板层纵向接头,均属C类焊接接头。
d)接管、人孔、凸缘、补强圈等与壳体连接的接头,均属D类焊接接头,但已规定为A、B 类的焊接接头除外。
D D D C CCB B B B BB A AA AA A AA A A图10-110.1.7凡制造受压组件的材料应有确认的标记。
在制造过程中,如原有确认标记被裁掉或材料分成几块,应于材料切割前完成标记的移植。
确认标记的表达方式由制造单位规定。
对于有防腐要求的不锈钢以及复合钢板制容器,不得在防腐蚀面采用硬印作为材料的确认标记。
10.2冷热加工成形10.2.1根据制造工艺确定加工裕量,以确保凸形封头和热卷筒节成形后的厚度不小于该部件的名义厚度减去钢板的负偏差。
GB150钢制压力容器是压力容器行业标准体系中的核心标准,本标准规定了钢制压力容器的设计、制造、检验和验收要求。
该标准第10条中对制造检验与验收进行了原则性规定。
壳体直径是压力容器的一个重要性能参数,在设计图纸上给出了理论(公称)数值,其公差要求由GB150中相应条款给以限定。
在GB150中,第10.2.7款规定了非机加面的尺寸公差,第10.2.4.10款规定了圆度公差,第10.2.4.2款规定了壳体上焊缝形成的棱角E的允差值。
用公差原理对这几款进行分析后,笔者认为GB150中对壳体直径的规定是清楚和确定的。
但这一规定是不尽合理的。
它既不符合公差原理中尺寸公差应大于形状偏差的包容原则,又必使制造、检验与验收中出现不必要的争议。
为此,笔者就这一问题进行分析,提出改进建议。
2公差原理零件在图样上表达的所有要素都有一定的公差要求,无功能要求的要素是不存在的。
通常对于线性尺寸的公差有的标注于图纸,而图纸未标注的(未注公差)也均在技术条件中给定。
给出的尺寸公差是该尺寸要素的极限值,即所谓的包络线,也就是最大尺寸与最小尺寸的界线。
而该尺寸要素的形状偏差应在该要素的尺寸公差范围内,这是公差理论中的一个基本原理和准则,即是说要素的形状偏差不能超出要素的尺寸公差。
要素为圆的尺寸公差,是指以理论圆心为中心的两个以圆的直径上下公差为数值的两个同心理论圆。
而圆的形状偏差不规则,应在两个同心圆的中间。
如果图纸和技术要求给出的形状偏差超出尺寸公差,那就违背了公差原理。
3GB150相关条款及其分析对于压力容器壳体直径(一般指壳体内径Di)是一个重要参数,在实际图纸中只给出理论值,而不标注公差,其公差要求在GB150中进行了规定。
3.1尺寸公差第10.2.7中规定,非机械加工表面的线性尺寸的极限偏差,按GBT1804中C级的规定。
查GBT1804-92的,C级的各尺寸段(括号内)的偏差数值分别为:(>120-400mm)?1.2mm,(>400-1000mm)?2.0mm,(>1000-2000mm)?3.0mm,(>2000-4000mm)?4.0mm;换言之,公差相对尺寸的百分比分别为2.0-0.6,1.0-0.4,0.6-0.3,0.4-0.2;由上看出,直径尺寸大于240mm时,其直径尺寸公差与直径尺寸数值之比均小于1.3.2圆度在第10.2.4.10中规定,内压容器(针对锅炉压力容器制造质量体系的分析)组装后的壳体圆度,同一截面上最大内径与最小内径之差e,应不大于该截面内径Di的1,且不大于25mm.壳体圆度是直径的形状偏差,本条是说圆度允差为壳体直径的1,与3.1条对比,明显看出,当直径尺寸大于240mm时,直径的圆度偏差超出了直径的尺寸公差。
GB150-2011宣贯主讲:杨建平(一)GB150.1~GB150.4-2011《压力容器》作为我国压力容器建造的基础标准替代了原GB150-1998《钢制压力容器》,于2011年11月21日发布,2012年3月1日实施。
标准的结构:第1部分:通用要求;第2部分:材料;第3部分:设计;第4部分:制造、检验和验收。
种编排方式在组合使用(包括GB150以外的)时对设计人员提出了更高的要求。
如:(1)、GB150.1的1.3.2钢制容器不得超过按GB150.2中列入材料的允许使用温度范围;2、GB150.1的1.4.1本标准适用钢制容器的结构形式按本部分以及GB150.2-GB150.4的相应规定;(2)、GB150.1的4.1.4《固定式压力容器安全技术监察规程》管辖范围内的压力容器设计应接受特种设备安全监察机构的监察;(3)、GB150.1的4.1.6对不能按GB150.3确定结构尺寸的容器或受压元件,可以采用以下方法进行设计:附录C、D、E(而这些都要按《容规》1.9不符合本规程时的特殊处理规定——报国家质量监督检疫总局(简称国家质检总局),由国家质检总局委托有关的技术组织或者技术机构进行技术评审)(二)标准的内容1、GB150.1《压力容器》第1部分:通用要求本标准的第1部分由四章正文和六个规范性附录构成。
四章正文的内容分别是:范围、规范性引用文件、名词术语与符号和通用要求:六个规范性附录分别是:附录A——标准的符合性声明及修订、附录B——超压泄放装置、附录C——以验证性爆破试验确定容器设计压力、附录D——对比经验设计方法、附录E——局部结构应力分析和评定和附录F ——风险评估报告。
GB150.1《压力容器-通用要求》代替GB150-1998《钢制压力容器》中的部分内容(第1章-第3章、附录B、附录C),主要技术变化如下:(1)扩大了标准的使用范围,使用各种金属材料制压力容器;(2)修订了确定许用应力的安全系数;(3)增加了满足特种设备安全技术规范所规定的基本安全要求的符合性声明;(4)增加了采用标准规定之外的设计方法的实施细则;(5)增加了进行容器设计阶段风险评估的要求和实施细则。
GB150钢制压力容器是压力容器行业标准体系中的核心标准,本标准规定了钢制压力容器的设计、制造、检验和验收要求。
该标准第10条中对制造检验与验收进行了原则性规定。
壳体直径是压力容器的一个重要性能参数,在设计图纸上给出了理论(公称)数值,其公差要求由GB150中相应条款给以限定。
在GB150中,第10.2.7款规定了非机加面的尺寸公差,第10.2.4.10款规定了圆度公差,第10.2.4.2款规定了壳体上焊缝形成的棱角E的允差值。
用公差原理对这几款进行分析后,笔者认为GB150中对壳体直径的规定是清楚和确定的。
但这一规定是不尽合理的。
它既不符合公差原理中尺寸公差应大于形状偏差的包容原则,又必使制造、检验与验收中出现不必要的争议。
为此,笔者就这一问题进行分析,提出改进建议。
2公差原理零件在图样上表达的所有要素都有一定的公差要求,无功能要求的要素是不存在的。
通常对于线性尺寸的公差有的标注于图纸,而图纸未标注的(未注公差)也均在技术条件中给定。
给出的尺寸公差是该尺寸要素的极限值,即所谓的包络线,也就是最大尺寸与最小尺寸的界线。
而该尺寸要素的形状偏差应在该要素的尺寸公差范围内,这是公差理论中的一个基本原理和准则,即是说要素的形状偏差不能超出要素的尺寸公差。
要素为圆的尺寸公差,是指以理论圆心为中心的两个以圆的直径上下公差为数值的两个同心理论圆。
而圆的形状偏差不规则,应在两个同心圆的中间。
如果图纸和技术要求给出的形状偏差超出尺寸公差,那就违背了公差原理。
3GB150相关条款及其分析对于压力容器壳体直径(一般指壳体内径Di)是一个重要参数,在实际图纸中只给出理论值,而不标注公差,其公差要求在GB150中进行了规定。
3.1尺寸公差第10.2.7中规定,非机械加工表面的线性尺寸的极限偏差,按GBT1804中C级的规定。
查GBT1804-92的,C级的各尺寸段(括号内)的偏差数值分别为:(>120-400mm)?1.2mm,(>400-1000mm)?2.0mm,(>1000-2000mm)?3.0mm,(>2000-4000mm)?4.0mm;换言之,公差相对尺寸的百分比分别为2.0-0.6,1.0-0.4,0.6-0.3,0.4-0.2;由上看出,直径尺寸大于240mm时,其直径尺寸公差与直径尺寸数值之比均小于1.3.2圆度在第10.2.4.10中规定,内压容器(针对锅炉压力容器制造质量体系的分析)组装后的壳体圆度,同一截面上最大内径与最小内径之差e,应不大于该截面内径Di的1,且不大于25mm.壳体圆度是直径的形状偏差,本条是说圆度允差为壳体直径的1,与3.1条对比,明显看出,当直径尺寸大于240mm时,直径的圆度偏差超出了直径的尺寸公差。