电机学matlab仿真大作业报告
- 格式:doc
- 大小:882.00 KB
- 文档页数:17
MATLAB/Simulink 电力系统建模与仿真实验报告姓名:******专业:电气工程及其自动化班级:*******************学号:*******************实验一无穷大功率电源供电系统三相短路仿真1.1 无穷大功率电源供电系统仿真模型构建运行MATLAB软件,点击Simulink模型构建,根据电路原理图,添加下列模块:(1)无穷大功率电源模块(Three-phase source)(2)三相并联RLC负荷模块(Three-Phase Parallel RLC Load)(3)三相串联RLC支路模块(Three-Phase Series RLC Branch)(4)三相双绕组变压器模块(Three-Phase Transformer (Two Windings))(5)三相电压电流测量模块(Three-Phase V-I Measurement)(6)三相故障设置模块(Three-Phase Fault)(7)示波器模块(Scope)(8)电力系统图形用户界面(Powergui)按电路原理图连接线路得到仿真图如下:1.2 无穷大功率电源供电系统仿真参数设置1.2.1 电源模块设置三相电压110kV,相角0°,频率50Hz,接线方式为中性点接地的Y形接法,电源电阻0.00529Ω,电源电感0.000140H,参数设置如下图:1.2.2 变压器模块变压器模块参数采用标幺值设置,功率20MVA,频率50Hz,一次测采用Y型连接,一次测电压110kV,二次侧采用Y型连接,二次侧电压11kV,经过标幺值折算后的绕组电阻为0.0033,绕组漏感为0.052,励磁电阻为909.09,励磁电感为106.3,参数设置如下图:1.2.3 输电线路模块根据给定参数计算输电线路参数为:电阻8.5Ω,电感0.064L,参数设置如下图:1.2.4 三相电压电流测量模块此模块将在变压器低压侧测量得到的电压、电流信号转变成Simulink信号,相当于电压、电流互感器的作用,勾选“使用标签(Use a label)”以便于示波器观察波形,设置电压标签“Vabc”,电流标签“Iabc”,参数设置如下图:1.2.5 故障设置模块勾选故障相A、B、C,设置短路电阻0.00001Ω,设置0.02s—0.2s发生短路故障,参数设置如下图:1.2.6 示波器模块为了得到仿真结果准确数值,可将示波器模块的“Data History”栏设置为下图所示:1.3 无穷大功率电源供电系统仿真结果及分析得到以上的电力系统参数后,可以首先计算出在变压器低压母线发生三相短路故障时短路电流周期分量幅值和冲击电流的大小,短路电流周期分量的幅值为Im=10.63kA,时间常数Ta=0.0211s,则短路冲击电流为Iim=17.3kA。
《机电控制系统分析与设计》课程大作业一基于MATLAB的直流电机双闭环调速系统的设计与仿真学院:专业:班级:学号:姓名:1.前言从七十年代开始,由于晶闸管直流调速系统的高效、无噪音和快速响应等优点而得到广泛应用。
双闭环直流调速系统就是一个典型的系统,该系统一般含晶闸管可控整流主电路、移相控制电路、转速电流双闭环调速控制电路、以及缺相和过流保护电路等.给定信号为0~10V直流信号,可对主电路输出电压进行平滑调节。
采用双PI调节器,可获得良好的动静态效果。
根据转速、电流双闭环调速系统的设计方法,用MATLAB做了双闭环直流调速系统仿真综合调试,分析系统的动态性能,并进行校正,得出正确的仿真波形图。
本文还对实际中可能出现的各种干扰信号进行了仿真,另外本文还介绍了实物验证的一些情况。
关键词:MATLAB 直流调速双闭环转速调节器电流调节器一、 应用现状带电流截止负反馈环节、采用PI 调节器的单闭环调速系统,既保证了电动机的安全运行,又具有较好的动、静态性能。
然而仅靠电流截止环节来限制起动和升速时的冲击电流,性能并不令人满意,为充分利用电动机的过载能力来加快起动过程,专门设置一个电流调节器,从而构成电流、转速双闭环调速系统,实现在最大电枢电流约束下的转速过渡过程最快的“最优”控制。
本节介绍双闭环调速系统。
二、 设计参数转速、电流双闭环直流调速系统,采用双极式H 桥PWM 方式驱动。
电机参数:额定功率 200W ; 额定电压 48V ; 额定电流 4A ;额定转速 500r/min ;电枢回路总电阻 R=8Ω; 允许电流过载倍数 λ=2; 电势系数C e =0.04V ·min/r ; 电磁时间常数T L =0.008s ; 机电时间常数 T m =0.5;电流反馈滤波时间常数T oi =0.2ms ; 转速反馈滤波时间常数T on =1ms要求转速调节器和电流调节器的最大输入电压U *nm =U *im =10V ; 两调节器的输出限幅电压为10V ;PWM 功率变换器的的开关频率f=10kHz ; 放大倍数K=4.8; 动态参数设计指标: 稳态无静差;电流超调量i δ≤5%;空载启动到额定转速时的转速超调量δ≤25%; 过渡过程时间t s =0.5s 。
基于MATLAB的电机仿真分析一、电机仿真基础在进行电机仿真分析之前,我们首先需要了解电机的工作原理和基本参数。
电机是一种将电能转换为机械能的设备,根据其工作原理的不同,可以分为直流电机和交流电机。
在进行仿真分析时,需要考虑到电机的电气和机械特性,例如电压、电流、转速、转矩等参数。
电机仿真分析的基础是建立电机的数学模型,通常采用的是电路模型或者有限元模型。
电路模型适用于小功率电机,其基本原理是根据电机的电气特性建立等效电路,并通过电路方程进行仿真分析。
有限元模型适用于大功率电机,其基本原理是根据电机的物理结构建立有限元模型,并通过有限元分析进行仿真分析。
在MATLAB中,可以利用Simulink或者PDE Toolbox等工具进行电路模型和有限元模型的建模和仿真。
三、基于MATLAB的电机仿真应用1. 电机性能分析基于MATLAB的电机仿真分析可以帮助工程师了解电机的性能和特点,例如电流波形、转速响应、转矩曲线等参数。
通过仿真分析,可以优化电机设计和控制系统,提高电机的效率和可靠性。
2. 电机故障诊断基于MATLAB的电机仿真分析还可以用于电机的故障诊断,例如定子短路、转子断路、轴承故障等。
通过对电机的电气特性和机械特性进行仿真分析,可以检测和诊断电机的故障类型和位置,从而及时进行维修和保养。
3. 电机控制系统设计基于MATLAB的电机仿真分析还可以用于电机控制系统的设计和优化。
通过搭建电机模型和控制系统模型,进行仿真分析和参数调节,可以得到最优的控制系统参数,提高电机的动态性能和稳定性。
四、结论基于MATLAB的电机仿真分析是一种有效的工具,可以帮助工程师更好地了解电机的性能和特点,优化电机设计和控制系统。
在实际工程中,可以根据电机的具体要求和情况选择合适的仿真方法和工具,进行仿真分析和应用研究。
随着MATLAB工具的不断更新和完善,电机仿真分析将得到更广泛的应用和发展。
matlab仿真实验报告Matlab仿真实验报告引言:Matlab是一种广泛应用于科学和工程领域的数值计算软件,它提供了强大的数学和图形处理功能,可用于解决各种实际问题。
本文将通过一个具体的Matlab 仿真实验来展示其在工程领域中的应用。
实验背景:本次实验的目标是通过Matlab仿真分析一个电路的性能。
该电路是一个简单的放大器电路,由一个输入电阻、一个输出电阻和一个放大倍数组成。
我们将通过Matlab对该电路进行仿真,以了解其放大性能。
实验步骤:1. 定义电路参数:首先,我们需要定义电路的各个参数,包括输入电阻、输出电阻和放大倍数。
这些参数将作为Matlab仿真的输入。
2. 构建电路模型:接下来,我们需要在Matlab中构建电路模型。
可以使用电路元件的模型来表示电路的行为,并使用Matlab的电路分析工具进行仿真。
3. 仿真分析:在电路模型构建完成后,我们可以通过Matlab进行仿真分析。
可以通过输入不同的信号波形,观察电路的输出响应,并计算放大倍数。
4. 结果可视化:为了更直观地观察仿真结果,我们可以使用Matlab的图形处理功能将仿真结果可视化。
可以绘制输入信号波形、输出信号波形和放大倍数的变化曲线图。
实验结果:通过仿真分析,我们得到了以下实验结果:1. 输入信号波形与输出信号波形的对比图:通过绘制输入信号波形和输出信号波形的变化曲线,我们可以观察到电路的放大效果。
可以看到输出信号的幅度大于输入信号,说明电路具有放大功能。
2. 放大倍数的计算结果:通过对输出信号和输入信号的幅度进行计算,我们可以得到电路的放大倍数。
通过比较不同输入信号幅度下的输出信号幅度,可以得到放大倍数的变化情况。
讨论与分析:通过对实验结果的讨论和分析,我们可以得出以下结论:1. 电路的放大性能:根据实验结果,我们可以评估电路的放大性能。
通过观察输出信号的幅度和输入信号的幅度之间的比值,可以判断电路的放大效果是否符合设计要求。
任务一:利用Simpowersystem里面自带的DC电机模块,完成他励直流电机单闭环调速仿真,速度调节用PI控制方法,要求封装PI模块,给定速度100rad/s,负载由空载到1s时跳变到20N。
调节不同的PI参数,观察仿真结果总结速度波形、转矩波形的变化规律。
另外要求将scope图中的4条曲线参数导出到工作空间,并用subplot和plot函数画在同一个窗口中,每个子图加上对应的标题。
写报告时必须仿真模型图和绘制的曲线图电机相关参数如下:任务二:利用Simulink 基本模块搭建他励直流电机闭环调速系统直流电机子模块,根据以下电机数学模型搭建e M a T C I =Φe L m d T T B J dtωω--= 电机模块要求封装,参数20.05kg m J =⋅,0.02N m s m B =⋅⋅,165m C =,0.01Wb f Φ=点击封装模块时输入。
PI 控制模块要求封装,调节不同的PI 参数,得到不同的速度波形。
写报告时,要给出仿真模型和不同PI 参数的速度波形。
任务三:修改任务二的模型,使其PI 控制参数来自外部变量设定,将速度偏差的仿真结果导出到工作空间(workspace ),用m 文件编写一段循环程序调用任务二的仿真模型(调用函数为sim ),在m 文件中实现对PI 参数的调整,处理数据,得到满意的控制参数,绘制仿真结果曲线图。
M 文件中包含:设定PI 参数――调用仿真模型――速度偏差的最后100个数据点平均值是否小于某个设定值eps ――不满足,则修改PI 参数(用循环的方式修改)……最后用plot 画出速度和转矩波形,用subplot 将两个图画在一个窗口。
求数组长度函数length(),求平均值函数mean(),Subplot ,plot任务四:异步电机调速方法仿真从Help-Demos-SimPowerSystems-General Demos中调出AC Motor Drive - Vector Control (discrete) (power_acdrive.mdl)和Asynchronous Machine (power_pwm.mdl),运行看看结果,并找到相应的模块在哪,并试着自己建立同样的模型。
机电控制系统大作业—直流电机双闭环调速系统matlab仿真Harbin Institute of Technology Harbin Institute of Technology机电控制系统分析与设计课程大作业,一,课程名称,机电控制系统分析与设计设计题目,基于MATLAB的直流电机双闭环调速系统的设计与仿真院系,机电工程学院班级,分析者,学号,设计时间,2012年7月1日哈尔滨工业大学Harbin Institute of Technology Harbin Institute of Technology机电控制系统分析与设计课程大作业,二,课程名称,机电控制系统分析与设计设计题目,四相反应式步进电机环形分配器的设计与分析院系,机电工程学院班级,0908107分析者,吴东学号,1093210417 设计时间,2012年7月1日哈尔滨工业大学1.计算电流和转速反馈系数*U10im电流反馈系数:, ,,,1.25(V/A),I2,4nom*U10nm转速反馈系数: ,,,,0.02(Vmin/r)n500nom2.电流环的设计(1)确定时间常数题目给出电流反馈滤波时间常数,由PWM功率变换器的开T,0.2ms,0.0002soi 11T,,,0.0001s关频率10kHz得调制周期按电流环小时间常数f,sf10,1000的近似处理方法,取T,T,T,0.0001,0.0002,0.0003s,isoi(2)选择电流调节器结构电流环可按?型系统进行设计。
电流调节器选用PI调节器,其传递函数为,s,1iG(s),K ACRi,si(3)选择调节器参数超前时间常数:。
,,T,0.008sil电流环按超调量考虑,电流环开环增益:取,因此 ,,5%KT,0.5iI,i0.50.5K,,,1666.6667 IT0.0003,i于是,电流调节器的比例系数为,R0.008,8iKK,,1666.6667,,17.7778 iI,K1.25,4.8s(4)检验近似条件电流环的截止频率。
基于MATLAB的电机仿真分析电机是现代工业中最为基础的设备之一,其广泛应用于机械、电力、交通、信息、通讯等领域。
因此,电机的仿真分析对于电机的设计、制造和控制具有重要的意义。
本文将基于MATLAB进行电机仿真分析,包括电机的基本原理、仿真模型、仿真参数设置等内容。
一、电机的基本原理电机是将电能转换成机械能的设备,其基本原理是利用磁场作用于导体上的电荷,导致导体发生运动。
电机的工作原理分为电磁感应和电动力学两种。
电磁感应:通过运动绕组在磁场中的运动产生感应电动势,从而使绕组中的电流发生变化,产生电磁力,最终将电能转换成机械能。
电动力学:通过在磁场中通电来产生电流,因为导体中的电流在磁场作用下会发生力的作用,从而使电机转动。
二、电机的仿真模型电机的仿真模型主要包括机械模型、电气模型和控制模型三个部分。
机械模型:电机的机械模型建模主要是考虑电机的转动部分,包括转子、轴承、机壳等。
通常需要建立转子的惯性模型和轴承的阻尼模型等,来模拟电机的转动特性。
电气模型:电机的电气模型主要是建立电机的等效电路模型,包括电阻、电感和电势等元件。
电机的电气特性可以通过等效电路模型来表示。
控制模型:控制模型主要是建立电机的控制策略,包括速度控制、位置控制等。
需要根据电机的电气特性和机械特性综合考虑。
三、仿真参数设置在进行电机的仿真分析前,需要进行相应的仿真参数设置,包括电机的物理参数、仿真算法和仿真步骤等。
电机的物理参数:电机的物理参数包括电机的电气参数、机械参数和磁学参数等。
需要根据实际的电机设计和规格进行设置。
仿真算法:电机的仿真算法主要包括有限元法、等效电路法和系统动力学方法等。
需要根据仿真的目的和需要选择相应的仿真方法。
仿真步骤:电机的仿真步骤包括仿真前数据处理、模型建立、仿真参数设置、仿真运行和仿真结果分析等步骤。
需要按照这些步骤进行仿真分析,才能得到准确的仿真结果。
四、结论。
电机测试仿真设计报告总结引言电机是工业自动化中非常重要的一种设备,通过将电能转变为机械能来驱动各种机械装置的运动。
电机的性能测试和仿真设计对于实际应用至关重要。
本报告总结了我们团队在电机测试仿真设计方面的工作。
研究方法我们团队采用了以下两个主要的研究方法:1. 理论分析:通过对电机的结构和工作原理进行深入研究,建立了电机测试仿真的理论模型。
我们分析了电机的各种参数和特性,并将其运用到仿真设计中。
2. 仿真软件:我们使用了MATLAB/Simulink等仿真软件进行模型建立和测试。
通过对电机系统进行仿真,我们可以对电机的运行状态和性能进行准确的预测,并找出可能存在的问题。
设计流程我们的电机测试仿真设计包括以下几个主要步骤:1. 电机参数测定:通过实验和测试,我们准确测定了电机的各种参数,包括电压、电流、转速等。
这些参数是模型建立和仿真分析的基础。
2. 建立电机模型:我们基于理论分析的结果,建立了电机的数学模型。
模型考虑了电机的各种特性和非线性因素,能够准确地描述电机的行为。
3. 参数辨识:通过对电机模型进行参数辨识,我们可以校正模型的参数,使其更加准确地反映实际电机的性能。
这一步骤对于后续的仿真分析非常重要。
4. 仿真分析:基于准确的电机模型和参数,我们进行了大量的仿真分析。
对于不同的工况和负载条件,我们能够预测到电机的转速、电流、功率等关键指标,并分析其稳定性和效率。
5. 结果评估:我们对仿真结果进行了全面的评估和分析。
通过与实际测试数据的对比,我们发现仿真结果与实际情况非常吻合,证明了我们的仿真模型和设计方法的有效性。
结果和讨论经过我们团队的努力,我们成功地建立了准确可靠的电机测试仿真设计方法。
通过仿真分析,我们能够在实际测试前对电机的性能和工作状态进行准确预测,提前发现潜在问题并采取相应措施。
然而,我们也意识到,电机测试仿真设计仍然面临一些挑战。
首先,模型的准确性和参数的辨识仍然需要进一步研究和改进。
调研报告在现代化的生产和生活中,电动机一直起着十分重要的作用,无论是交通运输、国防、航空航天、医疗卫生、农业生产、商务与办公设备,还是日常中的家用电器,都大量地使用各种各样的电动机。
因此,常常通过对电动机的控制来实现运动控制。
MATLAB是由美国mathworks公司发布的主要面对科学计算、可视化以及交互式程序设计的高科技计算环境。
它将数值分析、矩阵计算、科学数据可视化以及非线性动态系统的建模和仿真等诸多强大功能集成在一个易于使用的视窗环境中,为科学研究、工程设计以及必须进行有效数值计算的众多科学领域提供了一种全面的解决方案,并在很大程度上摆脱了传统非交互式程序设计语言(如C、Fortran)的编辑模式,代表了当今国际科学计算软件的先进水平。
MATLAB和Mathematica、Maple并称为三大数学软件。
它在数学类科技应用软件中在数值计算方面首屈一指。
1 课题来源及意义异步电机作为交流传动系统中的一个主要执行环节,其本身是一个高阶次\非线性、强耦合的多变量系统,其动态和静态特性相当复杂。
为了提高系统的性能,优化控制模式以及改进设计方法,必须深人研究异步电机的数学模型。
本文利用MATLAB/SIMULINK对异步电机建立数学模型。
近年来,电力电子技术、大规模集成电路和计算机技术的飞速发展,为交流调速技术的发展创造了有利条件,使交流电动机调速和控制提高到了一个新的水平。
近代交流异步电动机调速是集电力电子、微电子及电机等学科于一体的高科技领域,其社会、经济效益十分巨大,有专家预言,如果说计算机技术带来的是一场智力革命,那么以交流调速为代表的动力自动化将引发一场动力革命。
交流调速技术在工业领域的各个方面应用很广,对于提高电力传动系统的性能有着重要的意义,由于电力传动系统的复杂性和被控对象的特殊性,使得对它的建模与仿真一直是研究的热点。
对其仿真研究不能像控制系统那样可用各环节简化传递函数来表示,这样会有很多重要环节被忽略,完全体现不了交流调速系统的整体结构和各个环节点上的信号状态。
MATLAB期末综合实验报告
学院:数理与信息工程学院
专业:电子信息工程
班级: 091班
姓名: 朱莉莉
学号:09220321
指导老师:许秀玲
日期:2011/5/29
1、利用matlab语言的simulink仿真数字电路中的8-3线编码器。
分析:根据8-3编码器的逻辑表达式:
Y0=I1+I3+I5+I7
Y1=I2+I3+I6+I7
Y2=I4+I5+I6+I7
可连接出如下图所示的SIMULINK仿真图:
2、设计仿真模块仿真:汽车沿直线山坡向上行驶,要求设计一个简
单的比例放大器,使汽车能以指定的速度运动,其中牵引力Fe最大为1000, 最大制动力为2000, 即-2000<Fe<1000, 空气阻力为Fw=0.001(v+20sin(0.001t))2, v为速度,重力分量为Fh=30sin(0.0001x) . x为位移,汽车质量m为100个质量单位。
3、已知系统的状态方程为:⎩
⎨⎧=--=1222
211y 'y y )y 1(y 'y ,其中25.0)0(y 1=,25.0)0(y 2=。
请构建该系统的仿真模型,并用XY Graph 模块观察相轨迹。
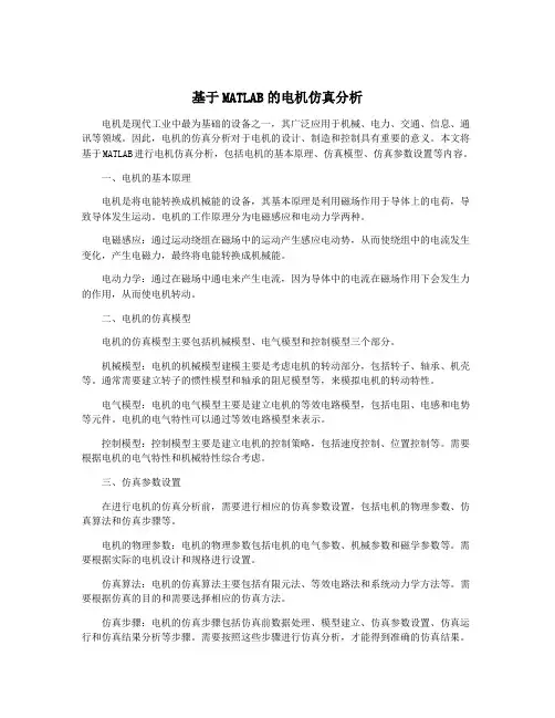
实验一:Mat lab 仿真实验1.1直流电机的阶跃响应给直流电机一个阶跃,直流电机的传递函数如下:画出阶跃响应如下:Step Resp onse零极点分布:POle-ZeroMap0.8 0.60.4-0.4 -0.6 -0.8g m-0.2 -1-10000-9000 -8000 -7000 -6000 ReaWi@ -4000 -3000 -2000 -1000s A 0.2G(s)=50(0.1s 1)(1 10*s 1)分析:直流电机的传递函数方框图如下:所以传递函数可以写成:n (s) 1/C EU a (S )FaS 2 T m S T式中,T mJ^,T a =L分别为电动机的机电时间常数与电磁时间常数。
一般 C M C ER相差不大。
而试验中的传递函数中,二者相差太大,以至于低频时:(低频时)0.1s 1所以对阶跃的响应近似为:x °(t) = 50(1 - e 处)G(s)二 _______ 50(0.1s 1)(1 10,s 1)直流电机传递函数方块图1.2直流电机的速度闭环控制如图1-2,用测速发电机检测直流电机转速,用控制器Gc(s)控制加到电机电枢上 的电压。
图1-2氏流电机速度闭环控1.2.1假设Gc(s)=100,用matlab 画出控制系统开环Bode 图,计算增益剪切频率、相位 裕量、相位剪切频率、增益裕量Bode Diagram5d^MTno0050O■ ■90sa&—80 ^17021、10幅值裕量Gm1 2 310 10 10Freque ncy (rad/sec)=11.1214410510610相位裕量Pm = 48.1370幅值裕量对应的频率值(相位剪切) wcg =3.1797e+003相位裕量对应的频率值(幅值剪切)wcp =784.3434从理论上,若G c(s) =100,那么开环传递函数为:G(s)=100-4(0.1s 1)(0.001s 1)(1 10 s 1)1001 (0.1 )2 J (0.001 )2 1 (1 10A )21 1 1.G(j H 一[tan (0.1 ) tan (0.001 ■) tan (0.0001 ■)]令G(j%)|=1,假设J1+(0.佃J托0.1灼,J+(1汉10鼻国)2屯1 得:c=786.15 继而,.G(j c)二-[tan d(0.1 c) tan'(0.001 c) tan'(0.0001 c)] = 48.06 1.2.2 通过分析bode图,选择合适的K p作为G c(s),使得闭环超调量最小。
学号:课程设计题目异步电机矢量控制Matlab仿真实验(矢量控制部分)学院专业班级姓名指导教师2015 年 1 月7 日目录1 设计任务及要求 (1)2 异步电动机按转子磁链定向的矢量控制系统基本原理 (1)2.1异步电动机矢量控制的基本思想 (1)2.2异步电动机矢量控制系统具体分析 (2)2 坐标变换 (3)2.1 坐标变换基本思路 (3)2.2 三相——两相坐标系变换 (4)2.3 静止两相——旋转正交变换 (5)3 转子磁链计算 (6)4 矢量控制系统设计 (7)4.1 矢量控制系统的电流闭环控制方式思想 (7)4.2 异步电动机矢量控制MA TLAB系统仿真系统设计 (8)4.3 PI调节器设计 (10)5 仿真结果 (11)5.1 电机定子侧的电流仿真结果 (11)5.2 电机输出转矩仿真结果 (12)5.3 电机的转子速度及转子磁链仿真结果 (12)心得体会 (14)参考文献 (15)摘要异步电动机具有非线性、强耦合、多变量的性质,要获得高动态性能,必须从动态模型出发,分析异步电动机的转矩和磁链控制规律。
异步电动机的物理模型是一个高阶、非线性、强耦合的多变量系统,需要用一组非线性方程组来描述,所以控制起来极为不便。
异步电机的物理模型之所以复杂,关键在于各个磁通间的耦合。
如果把异步电动机模型解耦成有磁链和转速分别控制的简单模型,就可以模拟直流电动机的控制模型来控制交流电动机。
矢量控制系统是一种优越的交流电机控制方式,它模拟直流电机的控制方式使得交流电机也能取得与直流电机相媲美的控制效果。
本文研究了按转子磁链定向矢量控制系统的电流闭环控制的设计方法。
并用MATLAB进行仿真。
关键词:异步电动机矢量控制电流闭环 MATLAB仿真异步电机矢量控制Matlab 仿真实验(矢量控制部分)1 设计任务及要求异步电动机额定数据:三相20050 2.21430r/min,14.6,0.877, 1.47s r V Hz kW N m R R ∙=Ω=Ω,,, 2015.0,2,8.160,,142.165m kg J n mH L L L mH L p m s r s ∙=====采用二相静止坐标系(α-β)下异步电机数学模型,利用MATLAB/SIMULINK 完成异步电机的矢量控制系统仿真实验。
matlab仿真实验报告,Matlab仿真及其应⽤实验报告.doc Matlab仿真及其应⽤ 实验报告温州⼤学物理与电⼦信息⼯程学院Matlab仿真及其应⽤ 实验报告课程名称:Matlab仿真及其应⽤班 级:10电信姓名:吴** 学号:1011000****实验地点:5B305⽇期:12.25实验⼆ Matlab 基本编程基础[实验⽬的和要求]熟悉MATLAB环境与⼯作空间熟悉变量与矩阵的输⼊、矩阵的运算熟悉M⽂件与M函数的编写与应⽤熟悉MATLAB控制语句与逻辑运算掌握if语句、switch语句、try语句的使⽤。
掌握利⽤for语句、while语句实现循环结构的⽅法。
[实验内容]1⾏100列的Fibonacc 数组a,a(1)=a(2)=1,a(i)=a(i-1)+a(i-2),⽤for循环指令来寻求该数组中第⼀个⼤于10000的元素,并之处其位置i。
编写M函数表⽰曲线以及它的包络线,并从命令窗⼝输⼊命令语句绘制曲线。
t的取值范围是[0,4π]。
设,编写⼀个M函数⽂件,使得调⽤f(x)时,x可⽤矩阵代⼊,得出的f(x)为同阶矩阵。
根据,求时的最⼤n值;与(1)的n值对应的y值。
已知求中,最⼤值、最⼩值、各数之和,以及正数、零、负数的个数。
输⼊⼀个百分制成绩,要求输出成绩等级A,B,C,D,E。
其中,90~100分为A,80~89分为B,70~79分为C,60~69分为D,60分以下为E。
求分段函数的值。
⽤if语句实现输出x=-5.0, -3.0, 1.0, 2.0, 2.5, 3.0, 5.0时的y值。
编写⼀M函数,实现近似计算指数,其中x为函数参数输⼊,当n+1步与n步的结果误差⼩于0.00001时停⽌。
编写⼀M函数,a和x作为M函数参数输⼊,函数⾥⾯分别⽤if结构实现函数表⽰实验结果及分析:1.a=ones(1,100); %定义数组for i=3:100a(i)=a(i-1)+a(i-2);if(a(i)>10000)a(i),break;endend ,i2.function y=ff(t)y1=exp(-t/3);y2=exp(-t/3).*sin(3*t); y=[y1;y2]3.function y=f(x);a=input('输⼊a值:');x=input('输⼊x值:');if(x<=-a)y=-1;elseif(x-a)y=x/a;elsey=1;endend4.for n=1:100f(n)=1./(2*n-1);y=sum(f)if y>=3my=y-f(n)breakendendmy5.f(1)=1,f(2)=0,f(3)=1; for n=4:100f(n)=f(n-1)-2*f(n-2)+f(n-3);enda=sum(f);b=max(f);c=min(f);p=f==0,d=sum(p);%p等于f为0的个数p1=f>0,e=sum(p1);p2=f<0,f=sum(p2);a,b,c,d,e,f6.clear;n=input('输⼊成绩:');m=floor(n/10);%取整switch mcase num2cell(9:10)disp('A'); %显⽰在控制框case 8disp('B');case 7disp('C');case 6disp('D');case num2cell(0:5)disp('E');otherwisedisp('error')end7.function y=ex3_4(x)for i=1:length(x)if (x(i)<0)&(x(i)~=-3)y(i)=x(i)^2+x(i)-6elseif (x(i)>=0)&(x(i)<5)&(x(i)~=2)&(x(i)~=3) y(i)=x(i)^2-5*x(i)+6else y(i)=x(i)^2-x(i)-1 endendy8.function t=ex3_4(x) n=0;t=1;y=1;x=input(‘’);while y>=0.00001n=n+1;y=x^n/factorial(n);t=t+y;endn9.function y=f(x);a=input('输⼊a值:'); x=input('输⼊x值:'); if。
基于MATLAB的电机仿真分析1. 引言1.1 研究背景电机是现代工业中常见的电气设备,广泛应用于各种机械设备中,如风力发电机组、电动汽车等。
电机的性能直接影响到设备的工作效率和稳定性,因此对电机进行仿真分析具有重要意义。
随着计算机技术的不断发展,电机仿真在工程领域中得到了广泛应用。
利用MATLAB软件进行电机仿真可以更准确地分析电机的设计和工作性能,帮助工程师优化设计方案和提高电机的效率。
通过仿真分析,可以在电机实际制造之前评估其性能,从而节约时间和成本。
在电机仿真中,研究背景至关重要。
对于新型电机的设计和性能评估,需要充分了解电机的工作原理和特性,以便在仿真分析中准确模拟电机的性能。
对电机的研究背景做深入探讨,可以帮助工程师更好地理解电机的工作机制,为电机仿真提供准确的参数和条件。
【字数不足,需要继续补充】1.2 研究目的电机是现代工业中常见的电力转换设备,其性能直接影响到整个系统的运行效果。
对电机进行仿真分析具有重要的意义。
本文旨在利用MATLAB软件对电机进行仿真分析,探讨其在电机设计和优化中的应用。
通过对电机的仿真,可以更好地理解电机的运行原理和特性,为电机的设计和调试提供依据。
1. 分析MATLAB在电机仿真中的应用,探索其在电机设计过程中的优势和限制。
2. 揭示电机仿真的基本原理,帮助读者了解电机仿真的基本过程和方法。
3. 探讨电机仿真的步骤,包括建模、参数设置、仿真运行等方面的技术细节。
4. 分析电机仿真的结果,对仿真结果进行定量和定性分析,评估电机性能。
5. 探讨电机仿真的优势,比较仿真与实验的优缺点,为电机设计提供技术支持。
通过以上研究,本文旨在为电机仿真技术的应用提供理论基础和实践指导,推动电机设计和优化工作的进展。
【内容结束】2. 正文2.1 MATLAB在电机仿真中的应用MATLAB在电机仿真中的应用涉及了多个方面,包括电机建模、控制算法设计、性能分析等。
MATLAB提供了丰富的电机模型库,用户可以根据实际情况选择合适的电机模型进行仿真。
1、编写Matlab函数命令M文件,完成下列功能,要求程序语句尽可能简洁:(1)函数输入参数为正整数n,要求3<n<10,如果输入的参数不符合3<n<10,则给出提示。
(2)生成n阶随机矩阵A;(3)生成n阶矩阵B,B的每个元素是对应位置上A矩阵元素的自然对数;(4)求矩阵B的所有对角线元素之和m。
(5)返回值为矩阵B和m。
(6)要求:进行上机编程,调试完成后将程序书写在大作业报告中、并加以注释,将调试结果截图打印粘贴在大作业报告中。
解:①根据题目要求编写一个函数文件,设函数名为heer ,则函数文件名为heer.m②因为题目要求最终的返回值为B和m,故在定义函数时可设置为 function [B,m]=heer(n)③根据要求,矩阵的阶数n是有限定范围(3<n<10)的,故可采用if语句实现④在这个大前提下,矩阵A是系统产生的,且矩阵B在A的基础上进行对数运算,可以直接用赋值语句实现:A=rand(n,n)B=log(A)⑤因为题目还要求矩阵B的所有对角线上的元素和,考虑到对角线上元素为B[i,i], 即元素下标相等,则可以用for 循环语句实现:for i=1:1:nsum=sum+B(i,i);end这样,整个M文件的内容就确定下来,只需在软件中先编写好该文件,再保存,即可在命令窗口直接调用该文件。
下面为M文件的截图如下图所示,设置n=2,则系统显示错误信息如下图所示,设置n=7.,程序运行结果如下2、一个50Hz的简单电力系统如下图所示,试在Simulink中建立仿真模型研究该系统性能。
k1GTLD2LLD1系统建模要求如下:(1) 发电机G 采用“Synchronous Machine pu Fundamental ”模型,变压器T 采用“Three-Phase Transformer (Two Windings)”模型,输电线路L 采用“Three-Phase Series RLC Branch ”模型,负荷LD1、LD2采用“Three-Phase Parelell RLC Load ”模型。
基于matlab的电力电子仿真设计报告通过整理的基于matlab的电力电子仿真设计报告相关文档,渴望对大家有所扶植,感谢观看!课程设计(综合试验)报告( 2021-- 2021 年度第 1 学期) 名称:电力电子技术课程设计院系:电气与电子工程学院班级:电气班学号:学生姓名:指导老师:设计周数:20--21周成绩:日期:2021年1月13日摘要和关键词摘要:随着电力电子技术的不断发展,可控整流电路在直流电动机限制、可变直流电源、高压直流输电等方面得到广泛应用。
本文建立了基于MATLAB软件中simulink中powersystem模块编写的单相半波可控整流电路、单相全控桥式整流电路、三相全控桥式整流电路、升降压斩波、三相桥式SPWM逆变电路的仿真模型,以下给出了仿真实例与仿真结果。
验证了模型的正确性,并呈现了simulink 仿真具有的快捷、机敏、便利、直观等优点。
从而为电力电子电路的教学及设计供应了有效工具。
关键词: 整流电路; 电力电子; MATLAB; simulink;仿真目录课程设计的任务************************************ 2 前言********************************************** 2 报告正文(几个电力电子电路仿真实例)************** 2 课程设计总结或结论******************************** 21 参考文献***************************************** 22 一、课程设计的任务(一)建立单相半波可控整流电路仿真模型:1、对教材P43图2-1、P44图2-2和P46图2-4进行验证(沟通电压有效值为220伏)。
2、变更直流侧负载电阻与电感值,视察各波形的变更。
3、变更晶闸管触发角,视察各波形的变更。
(二)建立单相全控桥式整流电路仿真模型:1、对教材P47图2-5、P48图2-6进行验证(假设三相沟通线电压有效值为380伏)。
矿产资源开发利用方案编写内容要求及审查大纲
矿产资源开发利用方案编写内容要求及《矿产资源开发利用方案》审查大纲一、概述
㈠矿区位置、隶属关系和企业性质。
如为改扩建矿山, 应说明矿山现状、
特点及存在的主要问题。
㈡编制依据
(1简述项目前期工作进展情况及与有关方面对项目的意向性协议情况。
(2 列出开发利用方案编制所依据的主要基础性资料的名称。
如经储量管理部门认定的矿区地质勘探报告、选矿试验报告、加工利用试验报告、工程地质初评资料、矿区水文资料和供水资料等。
对改、扩建矿山应有生产实际资料, 如矿山总平面现状图、矿床开拓系统图、采场现状图和主要采选设备清单等。
二、矿产品需求现状和预测
㈠该矿产在国内需求情况和市场供应情况
1、矿产品现状及加工利用趋向。
2、国内近、远期的需求量及主要销向预测。
㈡产品价格分析
1、国内矿产品价格现状。
2、矿产品价格稳定性及变化趋势。
三、矿产资源概况
㈠矿区总体概况
1、矿区总体规划情况。
2、矿区矿产资源概况。
3、该设计与矿区总体开发的关系。
㈡该设计项目的资源概况
1、矿床地质及构造特征。
2、矿床开采技术条件及水文地质条件。
. . 基于MATLAB的电机学计算机辅助分析与仿真 实验报告 .
. 一、实验内容及目的 1.1 单相变压器的效率和外特性曲线 1.1.1 实验内容 一台单相变压器,NS=2000kVA, kVkVUUNN11/127/21,50Hz,变压器的参数和损耗为008.0*)75(CkoR,0725.0*kX,kWP470,kWPCKNo160)75(。 (1)求此变压器带上额定负载、)(8.0cos2滞后时的额定电压调整率和额定效率。 (2)分别求出当0.1,8.0,6.0,4.0,2.0cos2时变压器的效率曲线,并确定最大效率和达到负载效率时的负载电流。 (3)分析不同性质的负载(),(8.0cos0.1cos),(8.0cos222超前,滞后)对变压器输出特性的影响。 1.1.2 实验目的 (1)计算此变压器在已知负载下的额定电压调整率和额定效率 (2)了解变压器效率曲线的变化规律 (3)了解负载功率因数对效率曲线的影响 (4)了解变压器电压变化率的变化规律 (5)了解负载性质对电压变化率特性的影响 1.1.3 实验用到的基本知识和理论 (1)标幺值、效率区间、空载损耗、短路损耗等概念 (2)效率和效率特性的知识 (3)电压调整率的相关知识 1.2串励直流电动机的运行特性
1.2.1实验内容 一台16kw、220V的串励直流电动机,串励绕组电阻为0.12Ω,电枢总电阻为0.2Ω。电动势常数为.电机的磁化曲线近似的为直线。其中为比例常数。假设电枢电流85A 时,磁路饱和(为比较不同饱和电流对应的效果,饱和电流可以自己改变)。. . 试分析该电动机的工作特性和机械特性。 1.2.2实验目的 (1)了解并掌握串励电动机的工作特性和机械特性 (2)了解磁路饱和对电动机特性的影响 1.2.3实验用到的基本知识和理论 (1)电动机转速、电磁转矩、电枢电流、磁化曲线等 (2)串励电动机的工作特性和机械特性,电动机磁化曲线的近似处理 二、实验要求及要点描述
2.1 单相变压器的效率和外特性曲线 (1)采用屏幕图形的方式直观显示; (2)利用MATLAB编程方法或SIMULINK建模的方法实现; (3)要画出对应不同2cos的效率曲线; (4)要画出对应阻性、感性、容性三种负载性质的特性曲线,且通过额定点; (5)要给出特征性的结论。 2.2串励直流电动机的运行特性 (1)采用屏幕图形的方式直观显示 (2)利用编程方法或MATLAB的函数调用方法实现; (3)画出串励直流电动机的运行特性和机械特性曲线; (4)给出特征性的结论。 三、基本知识及实验方法描述
3.1 单相变压器的效率和外特性曲线 3.1.1基本知识 (1)变压器一次侧接额定电压,二次侧空载时的电压就是额定电压。当二次侧接入负载后,即使一次侧电压不变,二次侧的电压也不再是额定值,变化后的电压大小与负载电流、负载性质和短路参数阻抗有关。表征该变化的物理量就是电压变化率Δu。在电机学中,电压变化率为: . . )sincos(12*2**2*21'21222kkNNNNXRIUUUUUUUu ① 式中 *2I—— 负载电流的标幺值 **,kkXR——短路电阻、短路电抗的标幺值 2—— 负载的功率因数角 根据上式,即使负载电流和变压器的短路参数不变,负载性质发生变化,电压变化率也会发生变化,进而影响输出电压的大小,为了直观,以变压器的输出特性来表示电压变化率的变化。 (2)在所有种类的电机中,变压器的效率是最高的,而且效率工作区间很宽。电机学中变压器的效率表示为:
KNNKNPIPSIPIPPPPPP2*202*22*20
221
cos11
②
式中 P0——额定电压时的空载损耗 KNP——额定电流时的短路损耗
*2I——负载电流的标幺值
NS——变压器的额定容量
2cos——负载功率因数
根据上式,就可以求出对应不同的2cos,变压器的效率曲线了。 3.1.2实验分析 对于第(1)问,根据电机学知识和题中给出变压器的基本参数,直接把1*2I,*kR,*kX,2sin,2cos带入(1)式中,把 1*2I,P0,KNP,NS,2cos带入式
②中,就可求得额定效率和额定电压调整率。 对于第(2)问,直接把 P0,KNP,NS,2cos带入①式中就可以得到随*2I的变化规律,即变压器的效率特性曲线。通过改变2cos的值,就可以得到不同的负载功率因数对应的效率特性曲线。利用matlab中的max函数,可以得到效率的最. . 大值及其对应的负载电流标幺值,通过公式NIII2*22*即可得到最大效率时的负载电流。 第(3)问的其基本思想和第(2)问相同。 3.2串励直流电动机的运行特性
3.2.1基本知识 <1>串励电动机的工作特性指U=时,转速n、转矩和电枢电流的关系。转速公式为:
(1) 转矩公式为: (2) (3)
式中 —电枢电流 --电枢总电阻 --励磁绕组总电阻 --电动势常数 --转矩常数 --电机磁化曲线比例系数 --电机一个极下的磁通量 <2>串励直流电动机的机械特性指U=时,转速n和转矩的关系。 转速公式为:
(4) 3.2.2实验分析 . . 由转速与电枢电流的公式可知,转速和电枢电流大体上成双曲线的关系。当电枢电流较小时(磁路未达到饱和),如公式(2),转矩与电枢电流成平方关系;当电枢电流较大时(磁路达到饱和),如公式(3)所示,转矩与电枢电流成线性关系,总体而言,转矩与转速的关系曲线前半段为平方曲线,后半段几乎为直线。由转速与转矩公式(4)知,随着转矩增大,转速下降。 四、实验源程序
4.1 单相变压器的效率和外特性曲线 clear % 单相变压器的效率曲线 clc P0=47e3; %赋变压器的初值 PkN=160e3; SN=2e7; I2N=1818.2; Xk=0.0725; Rk=0.008;
%第(1)问计算并显示额定电压调整率和额定效率 '额定电压调整率' uN1=Rk*0.8+Xk*0.6 '额定效率' N=1-(P0+PkN)/(SN*0.8+P0+PkN)
%第(2)问求变压器的效率曲线 A=[0.05 0.4 0.6 0.8 1.0]; %功率因数向量 for j=1:5 %对于不同的功率因数,分别计算其效率与I2标幺值的值 for i=1:500 I(i,j)=i/400; K(i,j)=1-(P0+I(i,j).^2*PkN)/(SN*I(i,j)*A(j)+P0+(I(i,j).^2*PkN)); m(j)=max(K(:,j)); %求最大效率 if K(i,j)==m(j) x(j)=I(i,j); y(j)=K(i,j); end end Kmax(j)=y(j); I0(j)=x(j); I2(j)=I0(j)*I2N; end figure(1); %第一张图,做变压器的效率特性曲线 plot(I,K); . . hold on; text(x(1),y(1),'最大效率'); text(x(1),y(1)-0.1,'功率因数=[0.2 0.4 0.6 0.8 1.0]'); C1=[0:0.05:y(1)]; %用虚线画出最大效率及其对应的标幺值 D1=[0:0.05:x(1)]; E1=x(1)*ones(1,length(C1)); B1=y(1)*ones(1,length(D1)); plot(D1,B1,'--'); plot(E1,C1,'--'); C2=[0:0.01:y(2)]; D2=[0:0.01:x(2)]; E2=x(2)*ones(1,length(C2)); B2=y(2)*ones(1,length(D2));
plot(E2,C2,'--'); C3=[0:0.01:y(3)]; D3=[0:0.01:x(3)]; E3=x(3)*ones(1,length(C3)); B3=y(3)*ones(1,length(D3)); plot(D3,B3,'--r'); plot(E3,C3,'--'); C5=[0:0.01:y(5)]; D5=[0:0.01:x(5)]; E5=x(5)*ones(1,length(C5)); B5=y(5)*ones(1,length(D5)); plot(D5,B5,'--m'); plot(E5,C5,'--'); C4=[0:0.01:y(4)]; D4=[0:0.01:x(4)]; E4=x(4)*ones(1,length(C4)); B4=y(4)*ones(1,length(D4));
plot(E4,C4,'--'); P=[0:0.05:1]; N=[0:0.05:1]; M=ones(1,21); plot(M,P,':'); plot(N,M,':'); hold off; axis([0 1.2 0 1.2]) %定制坐标轴 '最大效率' %输出最大效率 Kmax '发生最大效率时的负载电流值:' %输出最大效率对应的标幺值 I2