择菜工岗位职责
- 格式:doc
- 大小:22.00 KB
- 文档页数:1
抚州市国税局机关食堂聘用人员岗位职责及绩效考核办法一、岗位职责(一)炉台厨师1、协助管理员做好厨房的组织管理工作(指挥在岗勤杂工做事)。
做好工作餐和接待用餐的菜品制作工作。
2、安排好厨房的生产出品工作,做好切配、炉灶、打荷等工作程序。
注意合理安排准备时间和工序。
3、协助管理员制订菜肴规格和制作标准。
向采购员提供采购原料的规格标准和数量,并积极研究开发新品种。
厨师有权利拒收采购员采购的不合格原材料,并及时报告管理员。
4、负责冰箱、炉台、猛火灶等厨具的正确使用和情况反馈工作,及时检查和报修,保证设施设备运行良好。
5、节约能源,合理使用调料,降低成本,减少浪费。
6、负责厨师包干区卫生(炉台及台面四周、操作、调料台及台面四周、操作区域窗户和地面、油烟机表面),负责操作工具的卫生清洁和有序摆放。
下班后关好水电气开关。
7、及时按规定烹制各类菜肴,提前做好开餐前各项准备工作,确保开餐的顺利进行。
做好生、熟食品分类存放工作。
8、做好领用调味料、采购原材料、菜单等工作表格的填写工作。
9、遵守工作纪律,参与食堂其他团队工作(大扫除、加班、集体活动),完成管理员交办的其他工作任务。
工作时间早:6:30—早餐结束(早班安排一名厨师)中:9:00—中餐结束晚:16:30—晚餐结束(有接待任务的15:30上班)(二)白案厨师1、做好工作餐早餐面点的制作和足量供应工作,并且根据干部需求及时更新和安排花色品种。
2、协助管理员制订面点规格和制作标准。
向采购员提供采购原料的规格和标准,并积极研究开发新品种。
白案厨师将所需原料开单交由采购员采购,所需工具物品由管理员采购。
3、节约能源,减少浪费。
4、负责蒸灶和白案物品的使用和维护,及时检查和报修,保证设施设备运行良好。
5、负责白案区卫生清洁。
(工作台、工作台四周墙壁和窗户、工作台地面)下班后关好水电气。
6、遵守工作纪律,参与食堂其他团队工作(大扫除、加班、集体活动),完成管理员交办的其他工作任务。
食堂各岗位职责及工作流程一、食堂主管(一)岗位职责1、在总务主任领导下全面负责食堂的经营管理工作,带领全体职工完成学校交给的各项工作任务。
2、制定食堂工作计划和食堂各项规章制度,并检查落实情况。
3、认真抓好食堂的饮食、环境、炊事人员个人卫生的管理工作,贯彻执行《食品卫生法》,公用餐具做到每餐消毒,防止流行疾病和食物中毒事件的发生。
认真抓好食堂的安全教育和治安消防工作,经常检查用电、用火、用气、机械设备运行情况,明确岗位责任,发现事故隐患,及时采取措施整改,杜绝各类事故发生;食堂主管是食堂安全工作第一责任人。
4、加强食堂员工的教育管理,经常进行业务技能、生产安全的培训,注意发挥和调动员工的积极性。
5、负责食堂伙食的成本核算,要降低伙食成本,提高伙食质量;扩大服务项目,增加花样品种、风味特色;把热情周到为师生员工服务作为根本宗旨,不断改进食堂各项管理工作。
6、协助上级领导指导并监督采购员工作,严把进货关,坚持从正规单位、正当渠道、以正常价格采购,并落实索证存档制,建立进货登记制度,分类设置采购相关档案。
7、食堂供应学生的膳食应注重营养搭配,保持新鲜,严格执行《食品卫生法》。
8、保持食堂内外的环境卫生,要经常对餐具用具进行清洁消毒,多项操作区域要明确分开管理。
9、指导并监督食堂保管员工作,每日定期查看一次主、副食仓库,保证存放食品的仓库干燥、通风,各种防备设施齐全,贮存食品的容器安全、无毒,防止食品污染。
不定期抽查入库食品的数量和质量。
10、认真做好防盗、防火、防毒、用电用气安全,确保食堂各项工作按规范操作.11、爱护食堂财产,非正常的损坏或丢失要视其情况追究责任人的赔偿责任。
12、认真接受卫生、防疫、质监、工商等部门的工作人员对食堂的检查,对检查发现的问题应及时处置。
13、每年对食堂人员至少进行一次体检,对不符合健康要求的人员,及时调离工作岗位,体检情况要保存记录。
14、掌握厨房设备、用具的使用情况,制定年度购置计划,报总务主任审核后,上报公司后勤部审批。
餐饮勤杂工岗位职责及每日工作流程餐饮勤杂工岗位职责及每日工作流程五凌电力黑糜峰会所工作卡适用部门:餐饮部类别:餐饮部管理工作等级:工作项目:餐饮勤杂工作一、工作职责负责餐饮部餐具洗涤、用具及洗碗间的保洁、择菜的工作,遵从上级指派之命令及工作,如有疑问应以“先完成后发问”的宗旨办事。
二、工作内容1.负责餐具洗涤消毒、(遇则由厨师及餐厅各派一名员工共同负责);2.负责每日择菜的工作(休假由厨房替补);3.负责洗碗间的保洁及保养工作(物品、操作台、餐具保洁柜、餐具消毒柜、下水沟、垃圾桶等);4.负责洗碗间的财产保管及各项物料补充,5.严格遵守会所规章制度,完成上司交代的一切工作;三、每日工作流程1.上班前5分钟签到或打上班卡,整理好仪容仪表;2.参加班前例会,了解当日接待任务及早会传达内容(主管不在时,由主管指定带班人员负责);3.准备好洗碗相关用具(手套、围兜、洗洁精、洗碗盆等);4.将早餐后餐具洗涤后消毒,并分类摆放在相应保洁柜内;5.协助厨房根据当日菜单择菜,并清洗干净;6.随时将餐具、洁具清洗干净,消毒后分类摆放在保洁柜中;7.定期定时对相关用具进行保养(不锈钢柜台、消毒柜、保洁柜等);8.餐厅、厨房送来脏餐具注意检查是否有破损,并做好破损登记;9.随时保证洗碗机地面干净,避免地面滑而导致员工摔倒情况;10.根据每日适用情况补充相关物品;11.下班前将洗碗间卫生清洁到位,检查设施设备电源是否切断,水是否关好;12.主管若无其他工作交代,可签退或打卡下班。
卡号:对象:餐具、菜品周期:1天页号:第1页/共1页控制工时:7.5小时扩展阅读:餐厅服务员岗位职责及每日工作流程五凌电力黑糜峰会所工作卡适用部门:餐饮部类别:餐饮服务工作等级:一、工作职责负责及时向顾客提供热情礼貌及有效率的饮食服务,遵从上级指派之命令及工作,如有疑问应以“先完成后发问”的宗旨办事。
二、工作内容1.懂得管理阶层设立的概念和服务标准,熟悉中餐服务程序及各类会议服务程序;2.服从分配到不同岗位及轮班工作;3.保持良好的个人仪容及卫生,礼貌的语言及微笑接待每一个顾客;4.按照实际营业需要,做好餐前、会前的各项准备工作和餐后收尾工作;5.按照上级人员指示,负责定期对家私及座位摆设、卫生保洁、物品保养,随时保持餐厅环境卫生及物品,餐具摆放整齐;6.熟悉当日厨房沽清,厨师特别介绍和急销菜式,了解菜牌、酒水牌及价格以便向顾客推销菜式,并了解会议场地的接待情况,以便随时回答客人的相关问题;7.按照规格及顾客所订菜式填写菜单;8.盛情款待及注意顾客的需求;9.随时保持餐台的整洁,并确保食物和饮料准确无误送至顾客餐台,菜品及饮品上桌时必须配备相应物品,如干锅配干锅架、鼎汤配备汤勺、刺身类食品配备芥末及生抽、菊花茶配备糖枸杞搅拌等;10.及时将客人意见或投诉报告上级;11.向顾客介绍会所其他服务设施;12.做好送客服务,及时清理台面并检查是否有遗留物品;13.负责餐厅所有器具、布草、酒水及杂项的替换补充及保管,收发干净及脏布草到相应地点,负责定期财产盘存;14.通过参加培训,不断提高服务素质;15.与同事保持良好的合作关系,负责餐台服务及传菜工作,协助厨房择菜工作;16.勤杂工休假时,由员工轮流替补餐具洗涤保洁工作;17.须服从上述服务及职责范围各条款外合理任务指令。
酒店厨师工作职责一、按酒店规定的原料除废标准方法,做好各种原材料的粗处理工作。
二、做好自己岗位及规定卫生区的卫生工作,做好随脏随清。
三、严格按照酒店打荷岗卫生标准做好菜肴卫生工作。
四、按照酒店规定的菜肴盛装标准,使用规定器具,使外型达到标准形状。
五、按照菜肴的汤汁标准,把握好各道菜的汤汁份量。
六、注意发菜指令,做好切配师与烹调师之间的协调工作,协助师傅提高上菜速度。
七、按时领料,协助师傅备齐调料,做好上菜前的准备工作。
八、做好粗处理岗,剩余原材料的保管,做好上干下湿、防鼠、防盗。
九、听从厨师长的工作指示,认真落实。
十、节约使用水电,下班前做好安全检查,关闭水电才可离去。
十一、遵守酒店的各项规章制度,工作纪律。
切配岗工作职责一、对自己加工的原材料进行验收,不合生产要求的及时向厨师长反映,要求采购员退换并通知复称员下帐。
二、严格按照规定的刀功规格进行加工切配。
三、按照生产计划单下达的生产量做好切配加工工作。
四、配菜时严格按每道菜肴规定的配量标准进行称量配制。
五、根据加工切配的要求,向择菜班长说明原材料粗处理的要求,并对原材料净料进行验收,做好成本控制工作,并检验是否造成人为浪费。
六、原料改刀时应做分档处理,物尽其用,尽量减少人为浪费。
七、负责做好自己使用的原料贮藏、保鲜工作,严格遵循生熟分开、上干下湿,分类分区放置的原则。
八、做好各自岗位及卫生区的卫生。
九、落实厨师长下达的各项工作要求,会议指示。
十、遵守酒店的各项工作纪律,规章制度。
十一、根据库存量与销售量及时通知吧台,菜品计划员应重点推销的产品。
十二、根据库存量与生产计划单,认真确定原料申购量并开具原料申购单。
注:以上工作由切配主管负责管理,并协助厨师长做好工资考评工作。
酒店厨师工作职责(2)酒店厨师的工作职责包括但不限于以下几个方面:1. 准备食材:负责检查、洗净和切割食材,确保食材的质量和卫生,为烹饪做好准备。
2. 烹饪食物:根据菜单或客人的需求,烹饪各种菜肴。
学校食堂厨工岗位工作职责
一、职责
1.协助厨师领料。
2.协助厨师按时做好主副食加工。
3.按时完成各自岗位任务。
4.完成饭后的厨具、餐具回收清洗工作。
5.做好各项消毒工作(紫外线消毒、餐具、厨具消毒、空间消毒等)。
6.完成学校安排的临时性工作。
二、工作流程
1.协助厨师按照食谱领取主、副食原料。
2.在厨师的指导下,洗米、蒸饭、分饭;择菜、洗菜、切菜、打肉
等工作。
3.每餐前5分钟把饭菜摆到配餐间,站好岗位准备配发食品。
4.在上午11:10前把饭、菜分别分配在餐桶里、菜盆里。
5.每餐后,对餐厅进行清洁,每月在厨师的组织下对食堂进行一次
大扫除。
(清洁消毒范围:动植物粗加工间、工作台、地面、窗台、墙壁、地沟、走廊等)
6.做好厨具的清洗消毒,对厨具进行整理存放。
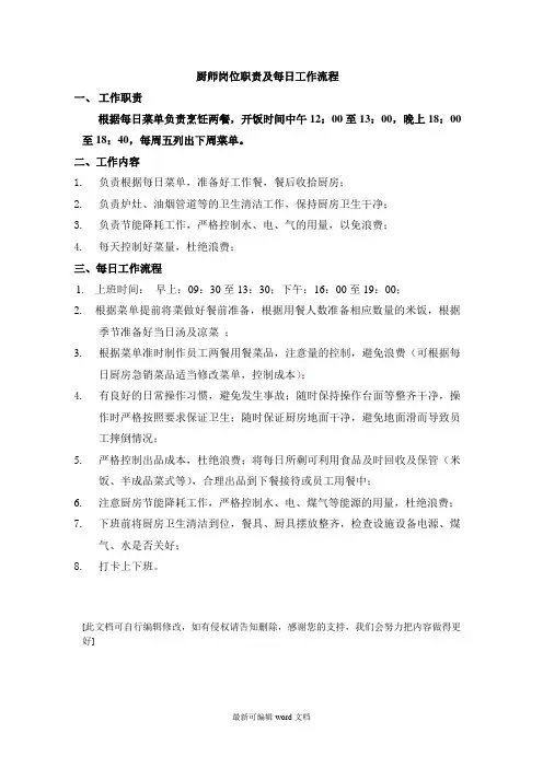
厨师岗位职责及每日工作流程
一、工作职责
根据每日菜单负责烹饪两餐,开饭时间中午12:00至13:00,晚上18:00至18:40,每周五列出下周菜单。
二、工作内容
1.负责根据每日菜单,准备好工作餐,餐后收拾厨房;
2.负责炉灶、油烟管道等的卫生清洁工作,保持厨房卫生干净;
3.负责节能降耗工作,严格控制水、电、气的用量,以免浪费;
4.每天控制好菜量,杜绝浪费;
三、每日工作流程
1.上班时间:早上:09:30至13:30;下午:16:00至19:00;
2.根据菜单提前将菜做好餐前准备,根据用餐人数准备相应数量的米饭,根据
季节准备好当日汤及凉菜;
3.根据菜单准时制作员工两餐用餐菜品,注意量的控制,避免浪费(可根据每
日厨房急销菜品适当修改菜单,控制成本);
4.有良好的日常操作习惯,避免发生事故;随时保持操作台面等整齐干净,操
作时严格按照要求保证卫生;随时保证厨房地面干净,避免地面滑而导致员工摔倒情况;
5.严格控制出品成本,杜绝浪费;将每日所剩可利用食品及时回收及保管(米
饭、半成品菜式等),合理出品到下餐接待或员工用餐中;
6.注意厨房节能降耗工作,严格控制水、电、煤气等能源的用量,杜绝浪费;
7.下班前将厨房卫生清洁到位,餐具、厨具摆放整齐,检查设施设备电源、煤
气、水是否关好;
8.打卡上下班。
[此文档可自行编辑修改,如有侵权请告知删除,感谢您的支持,我们会努力把内容做得更好]
最新可编辑word文档。
厨工岗位职责厨工岗位职责1(一)择菜、洗菜、传菜工1、负责原材料清洗,选摘,确保送达厨房作业的原材料清洁,卫生、无异物,无腐烂变质物2、负责按照原材料不同分类存放3、负责清理打扫操作间4、按照厨师及前厅服务员安排,负责宴席传菜(二)洗碗1、严格执行“四过关”(1刷2洗3清4消毒),保证餐具的卫生质量2、严格执行消毒程序,防止病菌传染或交叉感染3、清洗、消毒过程中,轻拿、轻洗、轻放、保护好餐具,减少损耗4、保持洗碗用具和工作区域的.清洁卫生,及时清倒垃圾,清洁工具排放整齐,放于指定位置,爱护清洁工具及用品,杜绝浪费5、节约用水、用电,养成随手关灯关水的习惯,合理使用洗涤用品,注意节约,减少浪费厨工岗位职责2幼儿园厨房人员工作职责1、热爱本职工作,树立一切为幼儿服务的思想,努力提高服务质量,根据幼儿生理和年龄特点制作营养丰富、易于消化适合幼儿的饭菜,促进幼儿身体健康。
2、努力钻研业务,提高烹调技术,做到色香味俱全,米饭软硬适当,花色品种多样,促进幼儿的食欲,保证营养的质量。
3、严格执行营养卫生要求,把好食物验收关,青菜先洗后切,做到无沙、无尘、无杂质,食具餐餐消毒,熟食加盖,生熟分开,凡已腐烂变质食物不能给幼儿吃,严防食物中毒。
4、搞好厨房的清洁卫生,保持厨房干净、整洁,每天小扫,每周大扫,厨房用具要定期擦洗干净五、注意个人卫生,上班要戴好工作衣帽,上厕所或干脏活后要用肥皂把手洗干净,定期进行体格检查。
5、落实食谱计划,坚持按时开餐,做好食物保温工作,做到公私分明,禁止多吃多占现象,团结协作,不断改进服务态度。
6、做好安全工作,防火、防毒、防盗,不出事故。
7、同事之间要相互团结,互帮互助,严禁出现分歧,矛盾。
洗碗要求:1、洗碗时着装整齐、干净,做到四勤:勤洗澡、勤理发、勤剪指甲、勤更衣。
2、餐具消毒前应当洗净,避免油垢影响消毒效果。
3、严格按规定及程序对餐具进行消毒。
餐具在放入消毒柜前要沥干水。
摆放餐具时按消毒常规要求,竖式摆放。
后厨岗位职责后厨岗位职责1(一)择菜、洗菜、传菜工1、负责原材料清洗,选摘,确保送达厨房作业的.原材料清洁,卫生、无异物,无腐烂变质物2、负责按照原材料不同分类存放3、负责清理打扫操作间4、按照厨师及前厅服务员安排,负责宴席传菜(二)洗碗1、严格执行“四过关”(1刷2洗3清4消毒),保证餐具的卫生质量2、严格执行消毒程序,防止病菌传染或交叉感染3、清洗、消毒过程中,轻拿、轻洗、轻放、保护好餐具,减少损耗4、保持洗碗用具和工作区域的清洁卫生,及时清倒垃圾,清洁工具排放整齐,放于指定位置,爱护清洁工具及用品,杜绝浪费5、节约用水、用电,养成随手关灯关水的习惯,合理使用洗涤用品,注意节约,减少浪费后厨岗位职责2一、归后厨厨师长管理,并对其负责;二、熟知凉菜间的'各项安全、卫生规章制度;三、熟练掌握切配料头及水果蔬菜的装饰艺术和技能;四、雕刻要具备相应制作工艺水准;五、熟练掌握占板切配的各种刀法;六、检查所进原料的质量,发现问题及时向经理汇报。
七、无单出菜,按原单子双倍处罚当事人,先出菜后补单的按原价单倍处罚。
后厨岗位职责3一、根据菜肴烹调的要求,切配主料、配料、料头,并将经刀工处理的原料加以适当的搭配,负责原料的.保存;二、各项规章制度和卫生要求必须严格遵守三、具有较高的刀工技术,保证出品率;四、防止遗漏切配菜品,拒收不合格菜品原料,发现问题及时向经理汇报;五、分清上菜单、备菜单,配好菜品传递准确,配菜完全,不错配漏配;六、对货仓、冰柜中的烹饪原料进行妥善的管理和使用;七、不断提高业务技能、手工刀法和协调默契。
八、负责申报次日所需的物料,对各种原材料由于储存不当出现有异味应及时上报厨师长,坚决不允许销售,否则,一经发现双倍罚款。
后厨岗位职责41、切配员应检查食品原料,不得使用变质、过期食品,在丢弃前应报告给茶楼主管。
2、蔬菜类原料要去净杂菜、枯叶、泥沙、杂物,按照不同的.要去削皮、去筋、籽。
叶类蔬菜至少清洗两遍、瓜类(土豆等)去皮后至少清洗一遍。
厨师工作岗位职责(精选24篇)厨师工作岗位职责篇11、协助厨师长做好厨房生产组织工作,制定厨房人员的工作安排,每日上班后检查厨房人员到岗情况,卫生情况及原料准备情况。
2、督促分部主管做好原料供应,检查原料质量,在生产过程中有效控制各类物品的消耗,保证食品的成本率。
3、检查库房原料储存,协助成本核算员做好生产过程中的成本核算控制,监督投料,降低用料消耗,控制成本。
4、巡视各部门的食品卫生和环境卫生,监督厨房人员的个人卫生,严格监督冷荤原料质量检查,食品留样抽样化验,保证客人食品绝对安全。
5、经常与下属员工接触,沟通了解分析员工心态,使每一位员工都安心工作,安全生产。
6、组织下属员工参加培训、研究菜肴、创新品种、学习企业理念加强消防意识,确保工作安全进行。
7、每月配合财务部成本核算员进行原料库存盘点工作和员工考勤表工作。
厨师工作岗位职责篇21.负责厨房考勤及班次安排2.安排厨房员工工作及假日3.协调厨房员工工作关系4.协助厨师长负责厨房安全及卫生5.负责打领货单及日常采购单6.负责盘点及核算7.协助厨师长制定菜单8.负责安排好零点及自助、剔肉的准备工作9.随时检查设备保养与维修情况打工程维修单10.协助厨师长负责检查食品质量冷库及厨房的卫生、食品摆放情况11.厨师长不在岗时代理厨师长工作12.货物的验收与监督13.配合厨师长负责员工仪容仪表标准14.协助厨师长搞好食品质量员工纪律上传下达贯彻落实厨师长指令15.随时检查厨房运转状态出品情况协助厨师长搞好员工培训16.向厨师长负责厨师工作岗位职责篇31.各类冷荤的烹调制作,根据卫生标准严格操作安全生产,保证食品的质量。
2.严格遵守每个工作流程,妥善保管各种冷荤原材料,合理用料,降低消耗成本。
3.负责对专用工具、砧板、容器等消毒工作,同时也要保持冰柜、烤箱等清洁卫生。
4.检查每日餐后的原料消耗,及时申购、补充。
5.配合食品检验部抽查菜品及留样品种并进行化验,确保宾客食品的.绝对安全。
厨房择菜工岗位职责厨房择菜工是指负责在厨房中进行食材的采购和择菜工作的职位。
他们的主要职责是根据菜单需求和厨师的要求,选择新鲜、优质的食材,并确保供应充足以满足菜品制作的需要。
以下是厨房择菜工的具体职责:1. 了解菜品需求:厨房择菜工首先要根据菜单需求和预定菜品的数量,了解厨师对于食材的要求,包括食材的种类、新鲜度和品质等方面的要求。
2. 采购食材:根据厨师的要求和菜品的需求,厨房择菜工要联系食材供应商并进行食材的采购工作。
他们需要对市场行情和各类食材的价格有所了解,以便选择性价比高的食材。
3. 检查食材质量:在采购过程中,厨房择菜工需要定期进行食材的检查和验证。
他们要检查食材的新鲜度、质量和成色,确保采购到的食材符合要求。
4. 确保食材供应充足:厨房择菜工还需要根据菜品制作的需求和销售量的预估,确保食材的供应充足。
他们需要与食材供应商保持良好的沟通和合作关系,及时了解食材的库存情况,并及时补货。
5. 维护食材储存环境:为了保持食材的新鲜度和质量,厨房择菜工还需要负责维护食材的储存环境。
他们需要确保食材储存区域的清洁、卫生,适当控制温度和湿度,避免食材受损。
6. 质量控制:厨房择菜工在采购和择菜过程中,要时刻注意食品安全和品质控制。
他们要确保所采购的食材符合卫生标准,避免食材中带有病菌或其他有害物质。
同时,他们还要观察食材的保质期,避免采购过多的食材导致浪费。
7. 库存管理和损耗控制:厨房择菜工还需要进行库存管理和损耗控制。
他们要定期对食材的库存进行检查和盘点,确保库存的准确性和及时补货。
同时,他们也要注意控制食材的损耗,避免食材的浪费。
总的来说,厨房择菜工的职责是确保厨房食材的供应充足,食材的质量和新鲜度符合要求,食材的储存和管理符合卫生标准,并保证食材的合理利用和损耗控制。
他们在厨房中扮演着重要的角色,为菜品的制作提供了有力的保障。
摘菜人员岗位职责摘菜人员是农田种植过程中的重要岗位之一,他们负责通过手工或机械方式,将农作物从农田中采摘出来,以保证农作物的品质和产量。
以下是摘菜人员的岗位职责:1. 种植计划执行:摘菜人员需根据种植计划和农田情况,了解每种作物的生长周期、成熟期和收获时间。
他们要及时掌握作物生长的情况,合理安排摘菜时间,确保农作物能够达到最佳品质。
2. 采摘技巧和工具使用:摘菜人员需要熟练掌握采摘技巧,包括正确的摘菜姿势、保持作物完整性等。
同时,他们还需要熟悉和正确使用各种采摘工具,比如剪刀、割刀等,以提高采摘效率和减少作物损伤。
3. 采摘速度和产量:摘菜人员的工作效率对农作物的保质保量具有重要影响。
他们应该保持较高的工作速度,快速有效地采摘农作物,确保农田中的作物能够及时收获。
同时,他们应努力提高产量,尽可能采摘更多的农作物,以满足市场需求。
4. 病虫害防控:摘菜人员在采摘过程中,要及时发现并报告农田中的病虫害情况。
他们应该了解常见的病虫害种类和防控方法,如何识别受病虫害影响的农作物,以及如何进行病虫害的简单处理和预防控制。
5. 作物包装和分类:摘菜人员在采摘后,还需要进行作物的包装和分类工作。
他们要根据农田中各种作物的特点,进行分类、分装,保证作物的品质和外观。
在包装过程中,他们还要参照相关的卫生和安全标准,确保作物的卫生和质量。
6. 清理工作:摘菜人员在摘菜过程中,会产生一些农作物残渣和废弃物。
他们需要及时清理这些残渣,保持农田的整洁和干净。
同时,他们还需要合理处理废弃物,如进行堆肥或其他环保处理,以减少对环境的影响。
7. 安全保障:摘菜人员在工作中需注意自身安全和农田安全。
他们需要正确使用各种工具和设备,遵守操作规程,确保自身不受伤害。
他们还需要注意农田中的安全隐患,如地势不平、野生动物等,确保工作过程中的安全。
总结起来,摘菜人员在农田种植过程中扮演着重要的角色。
他们需要根据种植计划,合理安排摘菜时间;熟练掌握采摘技巧和工具使用;提高采摘速度和产量;关注作物的病虫害情况;进行作物的包装和分类工作;清理农田和处理废弃物;注意安全保障等方面的工作。
择菜员岗位职责风险点及岗位措施
一、岗位名称:择菜员
二、直接上级:初加工主管
三、岗位要求:在主管的带领下,严格遵照岗位职责和原料质量的标准,每日提前做好各部门所需要提供原材料工作。
四、岗位风险点及管控措施:
1、风险点:申购回来的蔬菜不检查直接入库,导致原材料有不合格的风险。
管控措施:对每日申购回来的各种蔬菜水果,逐一拆包装进行检查,对腐烂变质、虫子多的进行退货处理。
2、风险点:蔬菜直接堆放地上,导致细菌污染。
管控措施:对每日申购回来的蔬菜要求及时上架,如果发现堆放在地上的。
3、风险点:蔬菜不进行清洗直接给炒制师傅,农药残留过多导致食品安全事故发生。
风险等级:一级
管控措施:
1、要求每种蔬菜必须要经过漫泡十分钟,之后在进行清洗二遍。
2、蔬菜交由炒锅师傅如果没有进行清洗就直接烹饪的。
4、风险点:蔬菜清洗完毕直接进入冷藏库,导致原材料腐烂。
管控措施:清洗完的蔬菜先进行控水,沥千水分之后方可进入冷藏库进行保鲜。
5、风险点:冷藏库温度设定过于太低,导致蔬菜冻坏。
管控措施:冷藏温度设定在0-8℃,起到保鲜作用即可。
6、风险点:蔬菜切片机每天不进行清洗,导致细菌滋生感染。
管控措施:对蔬菜机每日进行冲洗,把残留的渣子冲洗干净,刀片每日进行酒精擦拭消毒处理。
7、风险点:未检查水、电、气以及设备设施关闭情况,导致漏水、漏电、漏气等事故发生。
风险点:一级
管控措施:每日下班对部门水、电、气以及所有相关设备设施进行检查,合格后拍照上传厨政群,并邀请部门主管进行检查,检查合格后方可下班。
专业点菜师岗位职责(共5篇)点菜员岗位职责1、严格遵守酒店规章制度,服从上级工作安排,上岗必须着装整洁,化淡妆,头发按照规定挽起,发型整齐大方,不可佩戴多余首饰,允许佩戴一枚结婚戒指。
2、上班期间不得擅自离岗,及时做好点菜部的卫生及事前准备工作,准时立岗。
3、服务客人要热情、周到,语言准确。
点菜时注意新菜品及高档菜品的推销,及时了解清楚急推与沽清的菜品。
4、熟知酒店主要菜系及菜名、价格、口感、主要成份,了解酒店特色菜、新菜式等。
5、点菜时要通过听、看、问等方式了解客户的籍贯、身份、宴请的类型,根据客户不同的口味、消费水平及具体情况,提供个性化的点菜服务。
9、点菜时,应耐心听取客人问题幵回答。
客人有特别要求,应向后厨或餐厅服务员特别说明。
10、使用规范的礼貌用语,为客人进行点菜服务,做到准确,不得多点或漏点。
中餐点菜员岗位职责1、点菜员岗位职责1、按照领班安排认真做好桌椅、餐厅卫生,餐厅铺台,准备好各种用品,确保正常营业使用。
2、接待顾客应主动、热情、礼貌、耐心、周到,使顾客有宾至如归之感;3、运用礼貌语言,为客人提供点菜服务,4、会用点菜宝,善于向顾客介绍和推销本餐厅饮品及特色菜点;5、配合领班工作,服从领班或以上领导指挥,团结及善于帮助同事工作;6、积极参加培训,不断提高服务技能。
2、餐饮点菜员岗位职责一、主要负责为客人推销餐饮产品,注意合理的菜品,酒水搭配,为客人着想不要一味的推销高价格的食品,酒水。
二、注意仪容仪表,衣冠整洁,彬彬有礼,面带笑容,待人热情。
四、及时了解客人的心态需求,满足客人的需要,服务做到“四快”:眼快、口快、手快、脚快,及时清洁台面,撤换用过的盘碟、烟盅。
五、熟悉各厅房的设备设施和服务项目,能解答客人提出的要求和问题。
熟悉餐饮的所有产品,协助服务员为客提供优质的服务。
六、关注客人携带的衣物的安全,提醒客人自己妥善保管好贵重物品,做好防盗工作。
七、随时留意顾客的服务需求,及时满足顾客的需要,确保服务到位。
洗摘工的岗位职责1.上班前整理好仪容仪表,保持良好的精神状况,按时参加例会等。
2.随时保持菜架、菜篮内外的干净卫生。
3.定时清扫地面菜叶,保持菜房的清洁卫生。
4.定时到厨房查看各类蔬菜的销量情况,决定清洗各类蔬菜的数量,保证正常供应厨房生产。
不能洗过多的蔬菜,以免造成积压、不新鲜。
5.做好蔬菜的保鲜工作,定时到菜棚洒水,保持蔬菜的新鲜度。
6.了解各类蔬菜的特性及清洗方法。
(蔬菜分为硬质菜和软质菜两种,硬质菜清洗时可以用盐水来浸泡,如奶白菜、菜心等;软质菜清洗时绝不能用盐水浸泡,如生菜、菠菜等)。
7.炎热夏天是害虫生长最多的季节,故菜农施农药时一般会过量,所以清洗各类蔬菜时,必须用清水浸泡10分钟后再进行正常的清洗。
硬质菜要用盐水浸泡,以达到杀虫、除农药的目的。
8.对于每天剩下的菜要除掉黄叶作报废处理。
9.知道干净菜的标准:无沙、无虫、无草、无头发、无泥等。
10.根据公司规定的牛肉、肉筋、板筋、心管等配比标准对原料进行解冻、去血水、过水等初步加工。
11.按照公司操作规定将牛肉、肉筋、板筋、心管等切成指定形状。
12.负责向冰箱内存取原料,确保食品原料的质量。
13.保养所使用的冰箱、用具等,使之处于良好的工作状态。
14.把牛肉、肉筋、板筋等原料进行认真清洗,保证原料的清洁卫生。
15.根据客情在厨师长指导下及时请购各类原料,协助把好原料进货的质量、数量关。
16.每日必须认真检查所有物品的数量,以便于及时补充。
17.将市场采购来的青菜进行挑选,清理,洗净留作备用。
保持色香味形,不破坏其营养成分。
18.熟悉原料性能、掌握原料库存、合理安排生产、准确控制成本充分利用原料。
注意下脚料的综合利用,降低菜品成本。
19.搞好厨房卫生,个人卫生,保持衣服整洁,保养好各类用具和设备。
20.积极参加各种培训,端正思想和工作态度。
多和同行交流心得,努力提高自身的业务知识和专业水平等。
21.认真做好上级交代的其他事情。
蔬菜岗岗位职责
1.负责对菜品认识,荤菜,素菜的摆平分类储存保管
2.对菜品摆平的要求做到标准化,精细化,量重化,严格做到三不出原则,品质不好不出,总量不足不出,摆设不好不出
3.菜品出堂按,< 先到先配,先急后缓,先烩后素>的程序原则
4.对工序加工的产品质量进行检查监督的职责,如发现不合格,有产品做出退回的权利。
5.熟知菜品摆盘入柜的程序并掌控菜品入柜的合适温度与调控,分类做好标签储存,对水发原材料有一定意识。
6负责区域卫生清洁工作,做到工作台每时每刻都保持干净整洁7.做好收尾工作,节约水,电,气,做到人走气关,水停,灯灭8正确使用设备用具所有用具清理干净后在规定位置列放整齐。
9.认真配合店内的盘点工作,完成厨师长交派的其他任务。
择菜工岗位职责
1.服从完成上级交代的工作,不许顶撞上司,对同事相互尊重,工作相互配合。
2.按照餐厅规定统一着装上岗,按时到岗,不得早退。
3,当天菜品必须及时清洗完成,每日留值班人员。
4.工作过程中应节约成本,避免人为浪费。
5.择菜工由厨师长负责管理。
6.工作中途如需上卫生间的必须换衣服上二楼卫生间。
7. 上班期间严禁带包。
8.违反以上规定者每次罚款100元。
9.如发现偷盗酒店物品者除照价赔偿外扣除当月全部工资和押金,开除出店,数额巨大者移送司法机关。
10.员工离职应提前一月向酒店提出书面申请,在酒店招到替补员工后方可离职,否则扣除当月全部工资和押金。