《机电传动控制》实验指导书(1,4必做;2,3,5,6选作2个)
- 格式:pdf
- 大小:333.11 KB
- 文档页数:14
机电传动控制实验指导书实验1 三相异步电动机正反转控制一.实验目的1.熟悉常用电器的构造和工作原理。
2.掌握互锁触点在电路中的作用。
3.掌握三相异步电动机正反转的控制原理。
4.学会看懂电路图并按图接线的方法,培养分析、检查和排除电气故障的能力。
二.实验内容掌握三相异步电动机正反转的控制方法。
按图1(b)所示接好实验控制线路图,分别控制三相异步电动机正转、停止、反转运行,观察电器工作情况和电动机运行情况。
图1实验步骤正向起动控制:按下正向起动按钮FSB,使控制正向运转的接触器FKM得电并自锁,FKM的主触点接通电动机M的三相电源,电动机M正向起动并运转。
停止控制:按下停止按钮SB,FKM失电,电动机M脱离三相电源而停车。
反向起动控制:按下反向起动按钮RSB,使控制反向运转的接触器RKM得电并自锁,RKM的主触点接通电动机M的反相序三相电源,电动机M反向起动并运转。
三.实验设备器件自制电动机继电器-接触器控制接续板。
1.三相异步电动机1台2.交流接触器2个3.热继电器1个4.单控制按钮3个5.导线若干四.实验报告要求及注意事项1.画出三相异步电动机正反转控制的电气原理图。
2.简明写出正反转的操作步骤,并说明各电器工作情况和电动机运行情况。
3.认真弄清实验所用元器件的结构及电气原理图。
4.实验时使用电压比较高,特别要注意安全。
接线时,一定要断开电源进行;试车时,一定要经指导老师检查无误后再通电。
5.注意三相异步电动机的定子绕组接法,按规定要求接续。
五.思考题1.实验中如果发现按下正(或反)转按钮,电动机旋转方向不变,分析故障原因。
2.若电动机在运行中主电路有一相熔断器熔断,可能会发生什么情况?3.画出实验中出现故障现象的原理图,并分析故障原因及排除方法。
4.按图1(c)接续,电动机从正转到反转,需要不需要先使电动机停止?为什么?实验2 三相异步电动机Y-∆降压起动控制一.实验目的1.了解电动机Y-∆降压起动的意义。
机电传动控制实验指导书太原理工大学机械工程学院实验中心实 验 注 意 事 项接线时,先接控制回路,线接好经检查无误后,再接主回路。
只有当所有电路经代课或实验指导教师后检查无误后,方可进行整体回路的通电及操作。
实验一、三相异步电动机点动和自锁控制线路一、实验目的1、通过对三相异步电动机点动控制和自锁控制线路的实际安装接线, 掌握由电气原理图变换成安装接线图的知识。
2、通过实验进一步加深理解点动控制和自锁控制的特点以及在机床控制中的应用。
二、试验设备CDKJ-09型电机及自动化控制实验装置、EM-16、EM-17继电接触控制挂箱、M03三相鼠笼异步电动机(△/220V)。
三、实验方法 1、三相异步电动机点动控制线路:所谓点动控制就是指:按下启动按钮,电动机就得电运转,松开按钮电动机就失电停转。
按下“关”按钮切断交流电源。
按图1-1接线。
K M Q 1L 2L 3220V1(1)按下控制屏上“开”按钮;(2)先合Q 1,接通三相交流220V 电源;(3)按下启动按钮SB 1,对电动机M 进行点动操作,比较按下SB 1和松开SB 1时电动机M 的运转情况。
2、三相异步电动机自锁(长动)控制线路:所谓电动机自锁控制是指:当按下启动按钮后电动机能够在得电状态下持续运转。
按下控制屏上的“关”按钮以切断三相交流电源。
按图1-2接线,检查无误后,启动电源进行实验:图1-2 自锁控制线路(1) 合上开关Q 1,接通三相交流220V 电源;(2) 按下起动按钮SB 2,松手后观察电动机M 运转情况; (3) 按下停止按钮SB 1,松手后观察电动机M 运转情况。
3、三相异步电动机点动又可自锁的混合控制线路:所谓电动机既可点动又可自锁混合控制线路是指:在一个控制回路可同时实K Q 1L 1L 2L 3220V 1K M 1现上述两个实验回路的功能。
按图1-3接线,检查无误后,启动电源进行实验:(1) 合上Q 1接通三相交流220V 电源;(2) 按下起动按钮SB 2,松手后观察电机M 是否继续运转;(3) 运转半分钟后按下SB 3,然后松开,电机M 是否停转;连续按下和松开SB 3,观察此时属于什么控制状态;(4) 按下停止按钮SB 1,松手后观察M 是否停转。
机电传动控制实验指导书华北电力大学实验一电动机基本控制实验1.实验目的认识常用控制电器,熟悉常用控制电器的工作原理及使用,掌握利用继电器、接触器等电器实现对电动机的基本控制方法。
2.实验内容与要求利用继电器、接触器等电器实现对电动机启停、正反转、正反转均能独立点动等基本控制。
设计控制线路(主电路、控制电路)并实际连线,运行系统观察结果是否符合控制要求。
3.实验装置机电综合实验装置:D61继电接触器控制实验挂箱(一)、D62继电接触器控制实验挂箱(二)、 D63继电接触器控制实验挂箱(三)。
4.实验方法与步骤①阅读实验指导书,复习教材中有关内容。
②设计控制线路(主电路、控制电路)。
③实际连线并检查线路。
④接上电源,运行系统观察结果。
5.实验报告要求画出控制线路(主电路、控制电路),分析实验过程中出现的问题、原因及解决方法。
实验二电动机联锁自动控制实验1.实验目的熟悉时间继电器的工作原理及使用,掌握利用继电器、接触器等电器实现对多台电动机的按某种联锁制约关系的联锁控制。
2.实验内容与要求利用继电器、接触器等电器实现对二台电动机的顺序启停联锁控制。
具体控制要求为:M1启动后延时一段时间M2自行启动, M2启动后,M1立即停车,M1、 M2均能点动。
设计控制线路(主电路、控制电路)并实际连线,运行系统观察结果是否符合控制要求。
3.实验装置机电综合实验装置:D61继电接触器控制实验挂箱(一)、D62继电接触器控制实验挂箱(二)、 D63继电接触器控制实验挂箱(三)。
4.实验方法与步骤①阅读实验指导书,复习教材中有关内容。
②设计控制线路(主电路、控制电路)。
③实际连线并检查线路。
④接上电源,运行系统观察结果5.实验报告要求画出控制线路(主电路、控制电路),分析实验过程中出现的问题、原因及解决方法。
实验三 PLC基本控制实验1.实验目的理解PLC基本组成、工作原理,熟悉PLC的基本指令功能及编程方法,熟悉PLC的I/O连接方法,掌握利用PLC实现对电动机的运行控制方法。
1实验一 PLC 认识实验一、实验目的1)通过实验了解和熟悉PLC 的结构和外部接线方法; 2)熟悉编程软件的使用方法;3)掌握简单程序的写入、编辑、监视和模拟运行的方法,了解PLC 的基本指令。
二、实验装置1)FX1N 系列PLC 1台;2)装有编程软件的计算机1台(附连接电缆); 3)开关量输入电路板1块。
三、实验内容(1)PLC 外部接线 PLC 外部接线图如图3-1所示,用开关量输入电路板上的按钮或开关信号作为PLC 的输入,PLC 输出可不接,直接通过在PLC 输出指示灯上观察输出情况。
图3-1 PLC 的外部接线图 图3-2 简单梯形图程序(2)程序的写入、检查及修改 将装有编程软件的计算机接到PLC 上,并将PLC 上的“RUN ”开关拨到“STOP ”位置,接通PLC 的电源。
按编程软件的操作方法将PLC 用户程序存储器中的内容全部清除,并在编程软件编程环境下编辑如图3-2a 对应的梯形图或指令表程序,认真从第0步开始逐条检查程序,并及时修改程序,确认无误后,单击转换按钮,并将已创建的程序写入到PLC 中。
(3)程序模拟调试及监视 程序写入到PLC 中后,断开实验板上的全部输入开关,将“RUN ”开关拨到RUN 位置,写入的程序开始运行,同时“RUN ”的LED 灯亮。
按编程软件的操作方法进行PLC 的运行监视。
调试方法:按照表3-1所示操作X0-X2对应的钮子开关,通过PLC 上的LED 观察Y0和Y1的状态,并填入表3-1中。
表中0、1分别表示开关断开和接通。
四、实验报告1、说明实验中所用PLC的型号及其意义?2、说明PLC由几部分组成?输入电源规格为多少伏?3、如何利用编程软件检查PLC程序的对错?4、整理出模拟运行各程序及监视操作时所观察到的现象。
2实验二基本指令实验一、实验目的1.熟悉PLC编程软件及方法2.掌握与、或、非等指令3.熟悉SET置位、RST复位、PLS上升沿微分、PLF下降沿微分指令的编程及使用。
《机电传动与控制》实验指导书桂林电子科技大学《机电传动与控制》实验指导书实验前必读为保障师生在实验教学过程中的人身安全、保证教学的质量、保持仪器设备的完好,在实验之前请务必仔细阅读下列内容,并在实验中切实遵守:一、进入实验室后必须严格遵守实验室各项规章制度、注意安全、爱护仪器设备。
要按规程操作指导教师允许使用的仪器设备,未经允许或不按规程操作而造成仪器设备损坏的,要按学院规定严肃处理并赔偿经济损失。
二、实验前,认真阅读实验指导书和理论课教材中的相关章节。
到实验室做实验要携带理论课教材、实验指导书、笔和草稿纸,并在动手操作之前认真听取指导教师的指导。
三、实验中,保持安静、遵守秩序、不随意走动、保持实验室的整洁。
珍惜实验时间,抓紧时间完成技能训练,如实记录测试数据,认真完成实验报告。
提倡严谨、科学的工作作风。
四、实验后,做好仪器设备和实验器材的整理工作,将仪器设备断电并摆放整齐,摆放好实验凳。
经指导教师同意后方可离开实验室。
实验一综合照明电路的连接一、实验目的1、通过综合照明电路的连接,掌握根据原理图接线的技能。
2、通过实验,加深理解该电路的工作原理。
二、实验仪器及元器件1、指针万用表1只2、电笔1支3、螺丝刀1把4、综合照明线路板1块三、主要电器原理1、单相电度表图1-1与图1-2所示为单相电度表的基本结构和原理图。
图1-1 结构图图1-2 原理图2、日光灯电路日光灯电路由灯管、镇流器、启辉器组成。
日光灯管是一根普通的真空玻璃管,在管的两端各有一根灯丝,管内充有少量氩气和低压水银蒸汽,管的内壁涂有一层薄而均匀的荧光粉。
当灯丝通电后受热发射电子,这时如果灯管两端加上足够的电压,管内的氩气就电离放电,并放出紫外线,紫外线激发荧光粉发出近似日光的可见光。
启辉器是一个充有氩气的玻璃泡,内部装有一个固定的静触片和一个膨胀系数不同的双金属片制成的倒U型的动触片。
如果启辉器两端加上适当的电压,就能在两触片的间隙中产生辉光放电,使动触片受热膨胀并与静触片相碰。
吉林大学珠海学院《机电传动控制》课程实验指导书(第二版)主编:刘向阳谭颖琦机电工程系2009年9月前言本书是针对我院机电工程系机械设计制造及其自动化专业,配合《机电传动控制》这门必修专业基础课所编写的一本机电传动控制实验指导书。
《机电传动控制》课程实验是与《机电传动控制》这门课相配套的电机系统综合实验。
这门实验课是为了使学生更深刻地理解书本上的原理与结论,亲自动手进行验证,提高感性认识和解决问题的能力,使学生能更好地掌握理论知识。
所以《机电传动控制》课程实验指导书是紧密结合学生学习的理论知识,根据教学大纲要求以实验报告形式所编写的一本实验指导书。
本实验指导书根据课时要求与课程的重点内容,一共编写了五个实验:直流他励电动机启动和调速实验,鼠笼式异步电动机启动、调速和机械特性实验,线绕式异步电动机启动、调速和机械特性实验,步进电动机实验,交流伺服电动机实验。
实验内容包括实验目的、预习要点、实验项目、实验设备及仪器、实验说明及操作步骤。
由于编者水平有限,加之时间仓促,书中错误在所难免,恳请读者批评指正。
编者2009年9月目录实验安全注意事项 (1)实验一直流他励电动机启动和调速实验 (2)实验二鼠笼式异步电动机的启动、调速和机械特性 (6)实验三线绕式异步电动机的启动、调速和机械特性 (11)实验四步进电动机实验 (16)实验五交流伺服电机实验 (20)实验安全注意事项一、在实验之前检查实验台和各实验面板是否处于安全状态,检查联轴器是否连接可靠、电机是否固定、涡流测功机是否连接好等;在整个实验过程中注意人身、设备安全;二、在实验之前,熟悉实验台和各实验面板的功能、使用方法和注意事项;三、在实验之前,必须先结合教材预习实验指导书,完成实验指导书上的预习要点题目方可进行实验;四、在实验过程中,各小组按照实验指导书上的接线图接好线后必须经过实验老师检查通过后,才准予上电;五、在上电之前,应检查导线是否缠绕在电机轴上,人不要紧挨电机,避免上电后,电机轴高速运转时转轴伤到人;六、在实验过程中,如果发现不正常现象或不安全因素等,应立即“断开”;完成实验后,应按正确的顺序依次切断各电源,最后要断开控制屏上的漏电保护器,将实验用具摆放整齐,经实验老师许可后方可离开实验台,要养成良好的实验习惯。
电机与设备电气控制实验指导书电机与设备电气控制是机械电子工程专业一门重要的专业技术基础课。
它从机电一体化技术的需要出发,综合了电机、控制器、电力拖动等多项强电教学内容于一体。
其课程内容主要包括:常用交直流电机和控制电机的工作原理、特性及其应用;典型生产机械常用的低压电器工作原理、图形符号及选用,典型设备的电气控制线路分析和设计等。
通过本课程的教学,使学生了解电机与设备电气控制的一般原理和基础知识,掌握分析、设计和使用电气控制系统和装置、器件的基本技能,获得工程师必备的知识储备和技能训练。
由于这些教学内容实践性较强,所以必须加强实践教学环节。
为此,需开设必要的实验。
本课程开设的实验有:一:直流电动机性能实验二:三相异步电动机性能实验三:步进电动机控制实验四:LD4-C6132数控刀架继电器控制系统实验五:三相异步电动机的正反转实验六:典型设备的电气控制电路实验实验一:直流电动机性能实验一、实验目的:1、掌握直流电动机的起动和反向方法2、掌握直流电动机的机械特性曲线n f T3、掌握直流电动机的调速方法二、实验设备被测试直流电动机(M )一.台直流发电机(G)一台(M与G机械相连,G是M的负载)起动电阻R q励磁电阻R e发电机负载电阻R L直流电流表A,A, A G三只直流电压表V a,V G两只转速表一只三、实验接线图四、实验步骤1、起动实验:(1 )首先将励磁电阻R e调到最小(R e 0 )处,使I f最大,即在满磁通下起动;(2 )再将起动电阻R q调到最大;(3)然后电源合闸,注意观察电动机起动时的冲击电流;(4 )待电机转动后逐渐减小起动电阻 R q,使电动机起动起来。
注意:起动时必须在全磁通下,且起动电阻 R q应足够大以免起动电流过大产生换向火花而烧坏电机整流子。
2、电机反转实验:(1)切换电枢电源,将电枢两端电源进线互调再重新按起动方法起动电机,观察电机转向是否发生改变。
(2)切换励磁电源,将励关绕组两端电源接线互调,再重新按起动方法起动电机。
机电传动控制——课程设计指导书一、课程设计的目的课程设计在整个教学过程中,是一个非常重要的实践性教学环节。
通过机电传动控制课程的学习,在掌握了机电传动控制技术的基本工作原理和方法后,为使学生更进一步加深对机电传动控制技术应用特点理解和提高应用技术水平,结合生产工艺和机械设备的要求,通过课程设计教学环节进行初步的工程训练。
课程设计以培养工程应用能力为主,在独立完成设计任务的同时,还要进行多方面能力的培养和提高,为毕业设计以及毕业后的工作能力打下良好的基础。
二、课程设计的基本要求机电传动控制的课程设计的主要目的,是通过对某个自动化生产设备、某条自动化生产线、某些工艺过程的调查研究,使学生明确生产工艺对电气控制提出的各项要求。
根据这些要求,进行系统的原理设计、工艺设计和操作设计,使学生在课程设计的全过程中,进一步明确设计任务中的各项要求,建立机电系统设计工作的整体概念,从工程环境、实现手段和操作方式的各个环节入手来设计控制系统,通过不断的调试和完善软硬件设计,最终能够满足这些要求。
1.工作要求:课程设计以学生独立工作为主,教师的辅导为辅。
要充分调动学生的积极性,培养学生的自主性和创新意识。
(1)正确理解设计任务,熟悉相关工艺工程的要求,明确设计要求和设计指标。
(2)方案设计——根据控制要求,确定设计方案。
(3)具体设计——合理选择控制装置,确定所需要的I/O点数,使用三菱PLC 编程软件(GX,FXGPWIN)编写控制程序,并使用GX Simulator软件调试程序等。
(4)完成课程设计说明书(5)答辩、考核2.工作进度:三、课程设计说明书的主要内容1.目录目录是整个设计的导引,按照设计的顺序分章节(第一章,第二章),次标题可按照数字的顺序,如1.1,1.1.1,通常列出三级标题即可。
2.引言引言是在课程设计正文前的简短介绍。
在引言中,要写明本课题的研究背景、设计目的及设计任务的分析。
3.控制方案的选择从工程实际出发,在制定控制系统的方案时,要充分考虑功能的组成及实现,主要从以下方面考虑:(1)机械部件的动作顺序、动作条件、必要的保护和联锁(2)系统的工作方式(如手动、自动、半自动)(3)安全保护措施及紧急情况处理4.I/O分配表根据工艺要求确定哪些是输入点,哪些是输出点,然后针对PLC进行地址分配,并设计出I/O分配表5.PLC硬件接线图在建立了I/O地址表之后,还要根据I/O地址表绘制I/O接线图。
实验一步进电机基本原理实验一、实验目的1、了解步进电动机的基本结构和工作原理。
2、掌握步进电机驱动程序的设计方法。
二、实验原理步进电动机又称为脉冲电机,是工业过程控制和仪表中一种能够快速启动、反转和制动的执行元件。
其功能是将电脉冲转换为相应的角位移或直线位移。
步进电动机的运转是由电脉冲信号控制的,步进电动机的角位移量或线位移量与脉冲数成正比,每给一个脉冲,步进电机就转动一个角度(步距角)或前进/倒退一步。
步进电机旋转的角度由输入的电脉冲数确定,所以,也有人称步进电动机为一个数字/角度转换器。
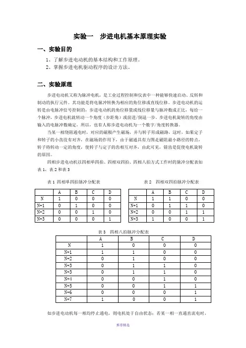
当某一相绕阻通电时,对应的磁极产生磁场,并与转子形成磁路,这时,如果定子和转子的小齿没有对齐,在磁场的作用下,由于磁通具有力图走磁阻最小路径的特点,转子将转动一定的角度,使转子与定子的齿相互对齐,由此可见,错齿是促使电机旋转的原因。
四相步进电动机以四相单四拍、四相双四拍、四相八拍方式工作时的脉冲分配表如表1,表2和表3表1 四相单四拍脉冲分配表表2 四相双四拍脉冲分配表表3 四相八拍脉冲分配表如步进电动机每一相均停止通电,则电机处于自由状态;若某一相一直通直流电时,则电机可以保持在固定的位置上,即停在最后一个脉冲控制的角位移的终点位置上,这样,步进电动机可以实现停车时转子定位。
这就是步进电动机的自锁功能。
当步进电机处于自锁时,若用手旋转它,感觉很难转动。
三、实验步骤:1.将DRYDC-A型运动控制台的电源线和串行通信接口线连接好。
2.打开DRMU-ME-B综合实验台的电源总开关,开关电源的开关,采集仪开关。
启动硬件设备。
3.打开计算机,从桌面或程序组运行DRLink主程序,然后点击DRLink快捷工具条上的“联机注册”图标,选择“DRLink采集主卡检测”进行注册。
没有使用信号采集主卡的用户可选择:“局域网服务器”进行注册,此时,必需在对话框中填入DRLink服务器的主机IP地址。
4.点击DRLink快捷工具条上“文件夹”图标,出现文件选择对话框,在实验目录中选择“步进电机基本原理”实验,并启动该实验。
机电传动控制实验指导书2022年3月-1-实验一他励直流电动机(2节)一、实验目的1、学习电机实验的基本要求与安全操作注意事项。
2、掌握他励直流电动机的接线方法,以及启动、换向、调速和制动的方法。
3、掌握使用相关仪器仪表测量他励直流电动机的工作特性和机械特性。
二、实验设备及仪器1、NMEL系列电机教学实验台的主控制屏(NMCL-II)。
2、电机导轨及涡流测功机、转矩/转速调节及测量组件(NMEL-13)。
3、可调直流稳压电源(NMEL-18,含直流电压、电流、毫安表)4、直流电压、毫安、安培表(NMEL-0010)。
5、直流他励电动机(M03)。
6、波形测试及开关板(NMEL-05)。
7、可调电阻箱(NMEL-03/4)三、实验内容及步骤实验电路图1-1M:他励直流电动机(M03)。
U1:可调直流稳压电源(NMEL-18/1),为电枢绕组供电。
Uf:可调直流稳压电源(NMEL-18/2),为励磁绕组供电。
R1:电枢调节电阻(NMEL-03/4)。
-2-+AR112SRLIaV2M-mA+RfIf+U1V1UfUa--GIRf:励磁调节电阻(NMEL-03/4)。
RL:能耗制动限流电阻(NMEL-03/4中的900Ω可变电阻)。
S:能耗制动开关(NMEL-05)。
V1:可调直流稳压电源自带直流电压表(NMEL-18/1)。
A:可调直流电源自带直流电流表(NMEL-18/1),或量程为2A的直流电流表(NMEL-0010)。
V2:量程300V的直流电压表(NMEL-0010)。
mA:可调直流电源自带直流毫安表(NMEL-18/2),或量程为200mA的直流电流表(NMEL-0010)。
G:涡流测功机,涡流测功机的转矩/转速调节(NMEL-13)。
按实验电路图1-1所示连接好实验设备和线路。
经检查无误后,按以下项目及步骤进行实验,测量实验数据。
根据数据计算分析后完成实验报告。
1、他励直流电动机的启动(先励磁通电,后电枢通电)(1)将R1调至最大,Rf调至最小,将MEL-13“转速控制/转矩控制”选择开关扳向“转矩控制”,“转矩设定”电位器逆时针旋到底(转矩最小)。
实验一交流接触器应用一、实验目的1、熟悉一些常用的控制电器和保护电器。
2、熟悉常用低压电器的结构、工作原理、型号规格及使用方法。
3、掌握交流接触器在控制电路中应用。
4、学会实验线路的接法和控制线路的连接。
5、培养电气线路安装操作能力。
二、实验器材1.刀开关(1个)、按钮(1个)、熔断器(2个)、调压器(1个)、接触器(1个)、空气阻尼式时间继电器(1个)、电动机(1台)和万用表(1个)等。
2.连接导线若干。
三、实验原理1. 继电─接触控制在各类生产机械中获得广泛地应用,凡是需要进行前后、上下、左右、进退等运动的生产机械,均采用传统的典型的正、反转继电─接触控制。
交流电动机继电─接触控制电路的主要设备是交流接触器,其主要构造为:(1) 电磁系统─铁心、吸引线圈和短路环。
(2) 触头系统─主触头和辅助触头,还可按吸引线圈得电前后触头的动作状态,分动合(常开)、动断(常闭)两类。
(3) 消弧系统─在切断大电流的触头上装有灭弧罩,以迅速切断电弧。
(4) 接线端子,反作用弹簧等。
2. 在控制回路中常采用接触器的辅助触头来实现自锁和互锁控制。
要求接触器线圈得电后能自动保持动作后的状态,这就是自锁,通常用接触器自身的动合触头与起动按钮相并联来实现,以达到电动机的长期运行,这一动合触头称为“自锁触头”。
使两个电器不能同时得电动作的控制,称为互锁控制,如为了避免正、反转两个接触器同时得电而造成三相电源短路事故,必须增设互锁控制环节。
为操作的方便,也为防止因接触器主触头长期大电流的烧蚀而偶发触头粘连后造成的三相电源短路事故,通常在具有正、反转控制的线路中采用既有接触器的动断辅助触头的电气互锁,又有复合按钮机械互锁的双重互锁的控制环节。
3. 控制按钮通常用以短时通、断小电流的控制回路,以实现近、远距离控制电动机等执行部件的起、停或正、反转控制。
按钮是专供人工操作使用。
对于复合按钮,其触点的动作规律是:当按下时,其动断触头先断,动合触头后合;当松手时,则动合触头先断,动断触头后合。
淮阴工学院《机电传动控制课程设计》指导书及任务书2015年6月15日一、课程设计任务及要求1.根据设计题目要求并查阅参考资料,正确选择设计方案;2.确定电机及其拖动系统的总体结构,根据任务书要求设计硬件电路并计算参数;3.根据设计硬件电路,验证设计方案,验证方法可采取仿真或测试;4.编写完整的设计说明书、设计小结;5.任务分工:学号尾数1和0(题目一),学号尾数2和7(题目二),学号尾数3和8(题目三),学号尾数4和9(题目四),学号尾数5(题目五),学号尾数6(题目六)。
二、课程设计内容:本课程设计主要包括以下六个方面内容:1)拖动系统分析;2)电机选型设计;3)电机容量选择;4)相关参数校验;5)控制电路设计。
三、课程设计参考题目题目一:提升料车电机拖动系统设计【题目说明】拖动对象为一料车提升系统。
右图所示,料车在轨道下部装料,装完料后提升至上部料仓卸载。
装料时间为3分钟,卸载时间不计,提升及下放速度最大值不超过0.4米/秒,料仓距轨道底部15米,料车自重40公斤,每次装料100公斤,企业每天分三班工作,每班提升25次,提升为接班后即开始至提升25次结束。
系统提升使用钢丝绳,钢丝绳轮的直径为0.4米。
工作现场只有三相四线制380v交流电源,电网最大电压波动 5%,通风良好,环境干燥,现场无防爆要求。
【设计任务及要求】1)要求电机拖动系统能够可靠工作,电机温升在允许范围内。
2)设三个手动操作按钮控制电机运转,即提升、下放、停止。
3)系统应能实现在提升到轨道顶部和下放到底部时自动停止。
【设计指导】为简化设计,提升系统钢丝绳重量及摩擦阻力均可不计。
设计时要先算出负载转矩,可根据提升速度、电机速度选择减速机。
选择电机时要先确定电机类型,确定电机容量,然后还要考虑是否需要校验起动转矩、电机温升等。
电气控制系统要设计为能够实现自锁功能。
对料车提升到轨道顶部和下放到底部时自动停止问题,建议选择行程开关,通过行程开关的常开或常闭触点来设计控制电路。
机电传动与控制实验要求实验要求:1.实验分为两大部分,第一大部分需要4 个学时完成,第二大部分需要4 个学时完。
2.每小组4-5 人,实验前需提交一份实验报告,主要内容包括:实验的目的、实验方法、实验所需设备、实验步骤、实验用到程序。
3.实验完成后,请在实验报告后面继续完成每个实验的思考题,以及分析在做实验的过程中遇到那些问题,问题产生的原因和解决方法。
4.实验结束后一周内,请班长将班里同学的实验报告电子版收齐,统一刻录成光盘交给指导老师。
第一大类:电气控制技术实验实验一三相异步电机Y—△换接起动控制一、实验目的1.了解时间继电器的使用方法及在控制系统中的应用。
2.熟悉异步电动机Y-△降压起动控制的运行情况和操作方法。
二、原理说明1.按时间原则控制电路的特点是各个动作之间有一定的时间间隔,使用的元件主要是时间继电器。
时间继电器是一种延时动作的继电器,它从接受信号(如线圈带电)至朋行动作(如触点动作)具有一定的时间间隔。
此时间间隔可按需要预先整定,以协调和控制生产机械的各种动作。
时间继电器的种类通常有电磁式、电动式、空气式和电子式等。
其基本功能可分为两类,即通电延时式和断电延时式,有的还带有瞬时动作式的触头。
2 •按时间原则控制鼠笼式电动机Y—△降压自动换接起动的控制线路如下图所示。
从主回路看,当接触器KM1 KM2主触头闭合,KM3主触头断开时,电动机三相定子绕组作Y 连接;而当接触器KM1和KM3主触头闭合,KM2主触头断开时,电动机三相定子绕组作△连接。
因此,所设计的控制线路若能先使KM1和KM2得电闭合,后经一定时间的延时,使KM2失电断开,而后使KM3得电闭合,则电动机就能实现降压起动后自动转换到正常工作运转。
该线路具有以下特点:(1)接触器KM3与KM2通过动断触头KM3(5-7)与KM2(5-11)实现电气互锁,保证KM3与KM2不会同时得电,以防止三相电源的短路事故发生。
(2)依靠时间继电器KT延时动合触头(11-13)的延时闭合作用,保证在按下SB1后,使KM2先得电,并依靠KT(7-9)先断,KT(11-13)后合的动作次序,保证KM2先断,而后再自动接通KM3也避免了换接时电源可能发生的短路事故。
《机电传动控制》实验指导书(适用专业:机械设计制造及其自动化)机电液控制教学团队.吴何畏编湖北文理学院机械与汽车工程学院实验一机床典型电气控制线路设计及运行一、实验目的1、认识交流异步电动机;2、了解常用机床电气控制线路构成;3、了解常用控制电器在电机控制中所起的作用。
二、实验器材序号名称数量备注1 CA6132普通车床电气原理展示柜(自制) 1 直流24V供电2 MQ 8260A曲轴磨床电气原理展示柜(自制) 1 直流24V供电3 双电机互锁控制电气控制柜(自制) 1 交流380V供电4 CA6132普通车床电气控制柜(自制) 1 交流380V供电5 C650-2普通车床电气控制实训装置 1 交流380V供电6 M7130K平面磨床电气控制实训装置 1 交流380V供电7 KH-T68W卧式镗床电气控制实训装置 1 交流380V供电8 KH-X62W万能铣床电气控制实训装置 1 交流380V供电9 KH-Z3040B摇臂钻床电气控制实训装置 1 交流380V供电10 三相异步电动机(拆装) 3三、实验内容步骤1、观察常用低压电器元件的接线方法和使用方法;2、确定连线正确无误后,操作MQ 8260A曲轴磨床电气原理展示柜,观察电动机的启动和制动过程;观察接触器动作情况;观察电动机的停止过程;观察中间继电器和时间继电器动作过程;3、对CA6132普通车床电气原理展示柜和电气控制柜分别进行操作,观察理论电路和实用电路之间的差异性;观察电动机的启动和制动过程;观察接触器动作情况;观察电动机的停止过程;观察中间继电器和时间继电器动作过程;4、操作双电机互锁控制的电气控制柜,观察两台电动机在运转切换过程中的规律和现象。
5、操作序号5-9的各种机床电气控制实训装置,分析各个电路的动作过程。
四、实验说明及重要告知:1、由于采用380V工业用电操作,操作人员务必注意人身安全;2、操作人员将连线检查完毕后,必须请实验指导老师复查一遍;3、出现任何异常状况,立刻切断总电源(使用急停按钮)。
五、思考题1、交流接触器动作太频繁时为什么会过热?2、电动机中的短路保护、长期过载(热)保护和过电流保护有什么区别?3、为什么热继电器不能做短路保护而只能作长期过载保护?而熔断器则相反?为什么?4、在电动机由于过载而停车以后,若立刻按启动按纽则不能开车,这可能是什么原因?实验二 继电-接触器线路的设计与调试一、实验目的1、设计一个继电器-接触器控制线路,绘制该线路的电气原理图,掌握继电-接触器控制线路的一般性设计方法;2、连接线路,掌握常用低压元器件的使用和操作方法,掌握电气原理图和电气安装接线图的转换方法;3、调试线路,培养诊断电路故障、排除电路故障的能力。
二、实验设备继电-接触器开放性实验装置(自制、24V 安全电压) 1套二、实验电路本次实验由同学们自行设计线路,在实验设备上完成安装与调试工作,也可参考如下图两个典型控制线路完成实验。
图2-1 正反转控制线路 图2-2 Y-Δ降压启动控制线路12KM 313三、实验器材序号名称型号数量备注1 电源变压器BKC-100W 1输入AC 220V;输出DC 24V2 电源总开关DZ-20A 1 LO3(三联动)3 插朴AC 6/16 204 单芯铜导线 2.5平方405 灯泡L-01 4 工作电压 DC 24V6 熔断器RL1-10A 57 复合按钮LA19-11J 5 工作电压 DC24V8 带灯复合按钮LAD19 5 工作电压 DC24V9 接触器CJ10-1OA 4 线圈电压 DC24V10 中间继电器JZ7-10A 1 线圈电压 DC24V11 热继电器 NR2(JR28)-10A 112 总停按钮 1 蘑菇头13 组合开关HZ10-10 114 时间继电器JZ7-2A 1 得电延时型15 时间继电器JZ7-4A 1 得电延时型四、实验内容步骤1、按照电气原理图连接器材;2、对照电气原理图,检查连线是否正确;3、检查完毕后,必须请实验指导老师复查;4、给电路通电,观察接触器动作情况。
5、完成此实验后,可以在指导老师的允许下,添加更多的接触器、按纽、时间继电器,进行继电-接触器的电气控制开放性和创新性实验;但要求先绘制出电器原理图。
五、思考题1、分析电路设计中存在的问题和缺陷;实验三工作台自动往返循环控制线路一、实验目的1、通过对工作台自动往返循环控制线路的实际安装接线、掌握由电气原理图变换成安装接线图的方法、掌握行程控制中行程开关的作用、以及在机床电路中的应用。
2、通过实验进一步加深自动往返循环控制在机床电路中的应用场合。
二、实验设备序号型号名称数量1 THDK-1 工厂电气控制(电力拖动)实验装置1台2 DJ24 三相鼠笼异步电动机(△/220V) 1件3 D61-2 继电接触控制(一)1件4 D62-2 继电接触控制(二)1件三、实验方法1、图3-1为示意图,3-2为控制线路图。
当工作台的档块停在行程开关ST1和ST2之间任何位置时,可以按下任一启动按钮SB1或SB2使之运行。
例如按下SB1,电动机正转带动工作台左进,当工作台到达终点时档块压下终点行程开关ST1,使其常闭触点ST1-1断开,接触器KM1因线圈断电而释放,电机停转;同时行程开关ST1的常开触电ST1-2闭合,使接触器KM2通电吸合且自锁,电动机反转,拖动工作台向右移动;同时ST1复位,为下次正转作准备,当电机反转拖动工作台向右移动到一定位置时,档块2碰到行程开关ST2,使ST2-1断开,KM2断电释放,电动机停电释放,电动机停转;同时常开触点ST2-2闭合,使KM1通电并自锁,电动机又开始正转,如此反复循环,使工作台在预定行程内自动反复运动。
2、按图3-2接线。
图中SB1、SB2、SB3、FR1、KM1、KM2选用D61-2挂件,FU1、FU2、FU3、FU4、Q1、ST1、ST2、ST3、ST4选用D62-2挂件,电机选用DJ24(△/220V)。
经指导老师检查无误后通电操作:ST4图3-2 工作台自动往返循环控制线路(1) 合上开关Q1,接通220V 三相交流电源。
(2) 按SB1按钮,使电动机正转约十秒钟。
(3) 用手按ST1(摸拟工作台左进到终点,档块压下行程开关ST1),观察电动机应停止正转并变为反转。
(4) 反转约半分钟,用手压ST2(模拟工作台右进到终点,档块压下行程开关ST2),观察电动机应停止反转并变为正转。
(5) 正转十秒钟后按下ST3和反转十秒钟后按下ST4,观察电机运转情况。
(6) 重复上述步骤,线路应能正常工作。
四、思考题1、行程开关主要用于什么场合,它是运用什么来达到行程控制,行程开关一般安装在什么地方?2、图中ST3、ST4在行程控制中起什么作用? 3、列举几种限位保护的机床控制实例。
Q 1220V 1-2实验四运料车的PLC控制一、实验目的1、了解和认识现代直线运动控制系统的组成;2、学习子程序在编程中的应用;3、掌握可编程控制器在实际小车综合运行控制系统中的应用。
二、实验设备序号 名 称 型号与规格 数量 备注 1PLC实验台 THPFSL-2 12小车运动模型 THPFXC-1A 13可编程控制器 数字量10入/8出 14导线 3号 若干5SC-09通讯电缆 16计算机 1三、控制要求1、系统启动,小车复位运行至位置4处;2、当选择“手动运行”时,系统调用“手动子程序”,小车按手动方式运行;3、当选择“自动运行”时,系统调用“自动子程序”,小车按自动方式运行;4、位置显示单元实时显示当前小车所处位置。
四、程序流程图图一主程序流程图图二自动子程序流程图图三 手动子程序流程图五、外部接线图PLC地址面板端子功能说明X0 1“1”号键值信号输出X1 2“2”号键值信号输出X2 3“3”号键值信号输出X3 4“4”号键值信号输出X4 A(传感器信号)左侧电感式传感器信号输出X5 B(传感器信号)电容式传感器信号输出X6 C(传感器信号)光电式传感器信号输出X7 D(传感器信号)右侧电感式传感器信号输出X10 手/自动手动/自动模式选择开关X11 启动/停止启动/停止选择开关Y0 A(位置显示)数码显示控制端子AY1 B(位置显示)数码显示控制端子BY2 C(位置显示)数码显示控制端子CY3 电机正转电机电源端附加正向电压Y4 电机反转电机电源端附加反向电压Y5 快速电机电源端附加+24V电压Y6 慢速电机电源端附加+12V电压Y7 报警系统报警信号输出接线的重要说明:1、PLC输入端的COM公共端,连接至模型电源输入“COM”端;2、PLC输出端COM0、COM1、COM2等公共端,连接至模型电源输入“COM”端;3、直流24V电源正端,连接至模型电源输入“+24V”端;4、直流24V电源地端,连接至模型电源输入“COM”端。
六、实验步骤1、按照端口分配表及接线图连接PLC与小车运动实物模型;2、将“启动/停止”拨至“ON”状态,将“手动/自动”开关首先拨至“自动”状态,观察小车运行状态,记录小车运行规律;3、将“手动/自动”开关首先拨至“自动”状态,点击“1、2、3、4”键值输出按钮,观察小车运动状态及系统报警状态;4、尝试编译新的控制程序,实现与示例程序不同的控制效果。
七、注意事项实验期间,模型应保持整洁,不可随意放置杂物,特别是导电的工具和多余的导线等,以免发生短路等故障。
实验完毕,应及时断开电源输入,并及时清理实验板,整理好连接导线并放至规定的位置。
实验五三相异步电机带延时正反转控制(选做)一、实验目的了解用PLC控制代替传统接线控制的方法,编制程序通过延时来控制电机的正反转。
二、实验设备序号 名 称 型号与规格 数量 备注7PLC实验台 THPFSL-2 18挂箱 B20-1 19三相鼠笼异步电机 WDJ26 110导线 3号 若干11SC-09通讯电缆 112计算机 1三、实验说明启动:按启动按钮SB1,X0的动合触点闭合,Y3的线圈得电,Y0的线圈也同时得电,此时电机正转,延时3S后,Y0的线圈失电,Y1的线圈得电,此时电机反转;按启动按钮SB2,X1的动合触点闭合,Y3的线圈得电,Y1的线圈也同时得电,此时电机反转,延时4S,Y1的线圈失电,Y0的线圈得电,此时电机正转;按停止按钮SB3电机停止运转。
四、实验面板图五、实验内容及步骤1、输入输出接线SB1 SB2 SB3 KM1 KM2KM4 输 入X0X1X2输 出Y0Y1Y3所有的COM 端均短接,24V+接V+。
注:电机接线端子与实训面板接线端子相对应(例如:电机A→面板A) 2、打开主机电源将程序下载到主机中。
3、启动并运行程序观察实训现象。