直线运动基础知识精讲资料
- 格式:pptx
- 大小:5.58 MB
- 文档页数:38
高三直线运动知识点直线运动是物理学中最基础的运动形式之一,也是高中物理的重要内容之一。
本文将介绍高三直线运动的相关知识点,包括运动学公式、速度和加速度的概念、运动图像以及常见问题的解答等。
一、运动学公式在直线运动中,我们经常使用以下运动学公式来描述物体的运动情况:1. 位移公式:s = vt,其中s表示位移,v表示速度,t表示时间。
2. 平均速度公式:v = Δs / Δt,其中Δs表示位移变化量,Δt表示时间变化量。
3. 加速度公式:a = Δv / Δt,其中a表示加速度,Δv表示速度变化量,Δt表示时间变化量。
二、速度和加速度的概念1. 速度(v):速度是物体运动的快慢程度,是单位时间内位移的大小。
速度的单位可以是米每秒(m/s)或千米每小时(km/h)等。
2. 加速度(a):加速度是速度变化的快慢程度,是单位时间内速度的变化量。
加速度的单位可以是米每二次方秒(m/s²)或千米每小时每秒(km/h/s)等。
三、运动图像通过画出运动图像,我们可以更直观地了解物体的运动情况。
1. 匀速直线运动:在位移-时间坐标系中,匀速直线运动可以表示为一条斜率恒定的直线。
2. 匀加速直线运动:在位移-时间坐标系中,匀加速直线运动可以表示为一个抛物线。
3. 自由落体运动:自由落体运动是一种特殊的匀加速直线运动,位移-时间坐标系中呈现出一个开口向下的抛物线。
四、常见问题解答1. 如何计算物体的加速度?加速度可以通过速度变化量除以时间变化量来计算,即a =Δv / Δt。
2. 如何计算物体的位移?位移可以通过速度乘以时间来计算,即s = vt。
3. 如何判断物体的运动状态?通过绘制运动图像,我们可以判断物体的运动状态:如果是直线且斜率恒定,那么物体呈现匀速直线运动;如果是抛物线,则为匀加速直线运动或自由落体运动。
4. 在直线运动过程中,速度为正数表示什么意思?速度为正数表示物体运动的方向与所选正方向一致。
高一物理直线运动知识点直线运动是物理学中的一个基本概念,它是物体沿着一条直线路径的运动。
在高中物理教学中,直线运动的知识点是非常重要的基础内容,对于培养学生的物理思维和解决实际问题的能力具有重要意义。
本文将详细介绍高一物理中关于直线运动的相关知识。
一、直线运动的分类直线运动根据速度的变化可以分为匀速直线运动和变速直线运动。
匀速直线运动指的是物体在直线路径上以恒定速度移动,而变速直线运动则是指物体在直线路径上速度发生变化的运动。
二、直线运动的描述1. 位移:位移是描述物体在直线运动中位置变化的物理量,它是从初位置指向末位置的有向线段。
位移的大小不等同于路程,路程是物体运动的总路径长度,而位移则关注起点和终点的位置关系。
2. 速度:速度是描述物体运动快慢的物理量,它等于位移对时间的导数。
在匀速直线运动中,速度是一个恒定值;而在变速直线运动中,速度是时间的函数。
3. 加速度:加速度是描述物体速度变化快慢的物理量,它等于速度对时间的导数。
当物体做匀速直线运动时,加速度为零;当物体做变速直线运动时,加速度不为零。
三、直线运动的计算公式1. 匀速直线运动的公式:对于匀速直线运动,其位移公式为 \( s =vt \),其中 \( s \) 表示位移,\( v \) 表示速度,\( t \) 表示时间。
2. 变速直线运动的公式:对于变速直线运动,位移公式可以表示为\( s = ut + \frac{1}{2}at^2 \),其中 \( u \) 表示初速度,\( a\) 表示加速度,\( t \) 表示时间。
速度公式可以表示为 \( v = u+ at \)。
四、直线运动的图像分析1. 位移-时间图像:在位移-时间图像中,物体的位移随时间的变化关系被绘制在坐标系中。
匀速直线运动的图像是一条斜率为速度的直线,而变速直线运动的图像则是一条曲线。
2. 速度-时间图像:在速度-时间图像中,物体的速度随时间的变化关系被绘制在坐标系中。
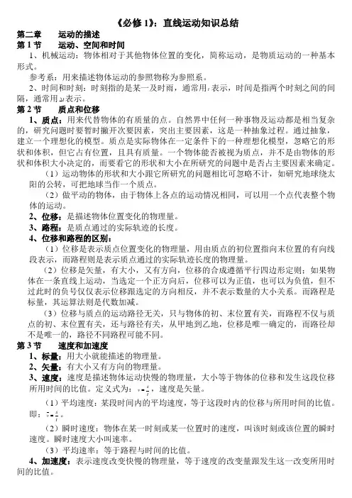
《必修1》:直线运动知识总结第二章 运动的描述第1节 运动、空间和时间1、机械运动:物体相对于其他物体位置的变化,简称运动,是物质运动的一种基本形式。
参考系:用来描述物体运动的参照物称为参照系。
2、时间和时刻:时刻指的是某一及时雨,通常用t 表示,时间是指两个时刻之间的间隔,通常用t ∆表示。
第2节 质点和位移1、质点:用来代替物体的有质量的点。
自然界中任何一种事物及运动都是相当复杂的,研究问题时要暂时撇开次要因素,突出主要因素,这是一种抽象过程。
通过抽象,建立一个理想化的模型。
质点是实际物体在一定条件下的一种理想化模型,忽略它的形状和体积,但它占有位置,且具有质量。
一个物体能否被视为质点,并不是由物体的形状和体积大小决定的,而要看它的形状和大小在所研究的问题中是否占主要因素来确定。
(1)运动物体的形状和大小跟它所研究的问题相比可忽略不计,如研究地球绕太阳的公转,可把地球当作一个质点。
(2)做平动的物体,由于物体上各点的运动情况相同,可以用一个点代表整个物体的运动。
2、位移:是描述物体位置变化的物理量。
3、路程:是质点通过的实际轨迹的长度。
4、位移和路程的区别:(1)位移是表示质点位置变化的物理量,用由质点的初位置指向末位置的有向线段表示,而路程则是表示质点通过的实际轨迹长度的物理量。
(2)位移是矢量,有大小,又有方向,位移的合成遵循平行四边形定则;如果物体在一条直线上运动,当选定一个正方向后,位移可以为正值,也可以为负值,但不过此时的负号仅仅表示位移跟选定的方向相反,并不表示数量的大小关系。
而路程是标量,其运算法则是代数加减。
(3)位移与质点的运动路径无关,只与物体的初、末位置有关,而路程不仅与质点的初、末位置有关,还与路径有关,从甲地到乙地,位移是唯一确定的,而路径却不是唯一的,路径不同路程可能不同。
第3节 速度和加速度1、标量:用大小就能描述的物理量。
2、矢量:有大小又有方向的物理量。
第一章:直线运动一.复习要点1.机械运动,参照物,质点、位置与位移,路程,时刻与时间等概念的理解。
2.匀速直线运动,速度、速率、位移公式S=υt,S~t图线,υ~t图线3.变速直线运动,平均速度,瞬时速度4.匀变速直线运动,加速度,匀变速直线运动的基本规律:S v t at=+021 2、atvvt+=匀变速直线运动的υ~t图线5.匀变速直线运动规律的重要推论6.自由落体运动,竖直上抛运动7.运动的合成与分解。
第一模块:描述运动和物理量『夯实基础知识』1、机械运动一个物体相对于另一个物体的位置的改变,叫做机械运动,简称运动,它包括平动、转动和振动等运动形式.①运动是绝对的,静止是相对的。
②宏观、微观物体都处于永恒的运动中。
2、参考系(参照物)参考系:在描述一个物体运动时,选作标准的物体(假定为不动的物体)①描述一个物体是否运动,决定于它相对于所选的参考系的位置是否发生变化,由于所选的参考系并不是真正静止的,所以物体运动的描述只能是相对的。
②描述同一运动时,若以不同的物体作为参考系,描述的结果可能不同③参考系的选取原则上是任意的,但是有时选运动物体作为参考系,可能会给问题的分析、求解带来简便,一般情况下如无说明,通常都是以地球作为参考系来研究物体的运动.3、平动与转动平动:物体不论沿直线还是沿曲线平动时,都具有两个基本特点:(a)运动物体上任意两点所连成的直线,在整个运动过程中始终保持平行(b)在同一时刻,平动物体上各点的速度和加速度都相同,因此在研究物体的运动规律时,可以不考虑物体的大小和形状,而把它作为质点来处理。
转动:分为定轴转动和定点转动,定轴转动的特点为:(a)在转动过程中,物体上有一条直线(轴)的位置不变,其它各点都绕轴做圆周运动,且轨迹平面与轴垂直。
(b)物体上各点的状态参量,除角速度之外都不相等。
定点转动的特点是运动过程中,物体内某一点保持不动的机械运动,绕定点转动的物体只有一点不动,其它各点分别在以该固定点为中心的同心球面上运动。
高三直线运动知识点总结直线运动是物体按照一定的轨迹在直线上运动的过程,是物理学中的基础内容。
在高三阶段,学生们需要掌握直线运动的相关知识,下面将对高三直线运动知识点进行总结。
一、直线运动的基本概念1. 位移:物体从初始位置到终止位置所经过的路程,与运动的轨迹和运动方向有关。
2. 速度:物体单位时间内位移的变化量,即速度等于位移与时间的比值。
3. 加速度:速度单位时间内的变化率,即加速度等于速度与时间的比值。
二、匀速直线运动1. 定义:物体在同样时间内位移相等的运动称为匀速直线运动。
2. 速度的概念:匀速直线运动的速度是恒定不变的,即速度大小和方向始终不变。
3. 速度与位移的关系:匀速直线运动的速度等于位移与时间的比值。
4. 加速度的概念:匀速直线运动的加速度为零,表示物体在运动过程中不受到力的作用。
三、变速直线运动1. 定义:物体在同样时间内位移不相等的运动称为变速直线运动。
2. 平均速度概念:变速直线运动的平均速度等于总位移与总时间的比值。
3. 瞬时速度概念:变速直线运动的瞬时速度是在某一时刻的速度,即时间非常短的瞬间速度。
4. 加速度的概念:变速直线运动的加速度表示速度随时间的变化率,是速度和时间的导数。
四、匀加速直线运动1. 定义:在单位时间内,加速度大小保持不变的运动称为匀加速直线运动。
2. 速度-时间关系:匀加速直线运动的速度随时间的变化是线性变化,即速度与时间成正比。
3. 位移-时间关系:匀加速直线运动的位移随时间的变化是二次函数关系,即位移与时间成二次函数关系。
4. 速度-位移关系:匀加速直线运动的速度与位移的关系为一次函数关系,即速度与位移成线性关系。
5. 加速度的概念:匀加速直线运动的加速度是恒定的,可以通过速度差除以时间得到。
五、自由落体运动1. 定义:物体在竖直方向上仅受重力作用的运动称为自由落体运动。
2. 自由落体的特点:自由落体运动的加速度在地球上近似为重力加速度,大小约为9.8米/秒的平方。
直线运动知识点总结一、运动的基本概念1. 运动的基本概念运动是物体位置相对于某个参考点的变化,它是物质的内在属性,并且是客观存在的。
运动状态包括位置、速度和加速度三个方面。
位置是运动物体在空间中的几何位置,速度是运动物体在单位时间内所运动的距离,加速度是速度的变化率。
2. 参考系参考系是描述运动的观察系统,它是用来观察运动的相对位置变化的坐标系。
在直线运动中,通常会选择一个固定的地面或者一个固定的点作为参考系。
3. 速度和位移速度是一个矢量量,它包括大小和方向两个方面。
速度的大小称为速率,速度的方向则是速度的方向。
位移是一个矢量量,它表示物体从一个位置移动到另一个位置的距离和方向。
4. 加速度加速度是速度的变化率,它表示单位时间内速度的变化量。
当物体的速度增加时,加速度为正;当物体的速度减小时,加速度为负;当物体的速度方向发生变化时,加速度的方向也会发生变化。
5. 位移、速度和加速度的关系位移是速度对时间的积分,速度是加速度对时间的积分。
二、直线运动的运动规律1. 匀速直线运动在匀速直线运动中,物体在单位时间内所运动的距离是相等的,速度的大小和方向保持不变。
2. 加速直线运动在加速直线运动中,物体的速度会随着时间的推移而发生改变,加速度是速度的变化率,它表示单位时间内速度的变化量。
3. 公式直线运动中,位移、速度、加速度之间满足一些基本的数学关系。
常见的公式有:位移的定义:$s=v_0t+\frac{1}{2}at^2$速度和加速度的关系:$v=v_0+at$位移、速度和加速度之间的关系:$v^2=v_0^2+2as$4. 动力学方程牛顿第二定律给出了动力学方程:$F=ma$,它描述了物体受力运动的规律。
当物体受到一个力的作用时,它会产生加速度,从而改变其速度和位置。
5. 自由落体运动自由落体运动是一种特殊的加速直线运动,物体受到地球引力的作用而在垂直方向上运动。
自由落体运动的加速度大小和方向是固定的,在地球表面上的大小约为9.8m/s^2,方向向下。
初中物理运动知识点整理之直线运动直线运动是物理学中最基本的运动形式之一,是我们日常生活中常见的运动形式。
在初中物理学习中,我们需要了解和掌握直线运动的相关知识点,以便更好地理解和解决与直线运动相关的问题。
一、直线运动的基本概念直线运动是指物体在运动过程中,其运动轨迹是一条直线的运动形式。
直线运动有三个基本要素:位移、速度和加速度。
1. 位移:位移是指物体从其初始位置到最终位置之间的位置变化。
位移可以是正值、负值或零值,表示物体的运动方向和距离。
2. 速度:速度是指物体在单位时间内所走过的位移。
速度可以是正值、负值或零值,表示物体的运动方向和快慢程度。
速度的单位是米每秒(m/s)。
3. 加速度:加速度是指物体在单位时间内速度的变化量。
加速度可以是正值、负值或零值,正加速度表示速度增加,负加速度表示速度减小,零加速度表示速度不变。
加速度的单位是米每秒平方(m/s²)。
二、直线运动的相关公式直线运动中,有一些重要的公式与知识点需要掌握。
下面是直线运动中常用的一些公式:1. 平均速度:平均速度是指物体在某段时间内的位移与时间的比值。
平均速度的计算公式为:速度(v)=位移(Δx)/时间(Δt)。
2. 匀速直线运动的速度:在匀速直线运动中,物体的速度恒定不变。
速度为常数时,匀速直线运动的速度公式为:速度(v)=位移(Δx)/时间(Δt)。
3. 匀加速直线运动的速度:在匀加速直线运动中,物体的加速度恒定不变。
加速度为常数时,匀加速直线运动的速度公式为:速度(v)=初始速度(v0)+加速度(a)×时间(t)。
4. 匀加速直线运动的位移:在匀加速直线运动中,物体的位移与时间的关系式为:位移(Δx)=初始速度(v0)×时间(t)+加速度(a)×时间的平方(t²)/2。
5. 物体的加速度与速度之间的关系:物体的速度与时间的关系式可以简化为:速度(v)=初始速度(v0)+加速度(a)×时间(t)。
高考直线运动知识点一、引言高考是每个学生人生中的一次重要考试,而物理是高考科目中的一项难点。
直线运动作为物理中的基础知识点,在高考中占据很大的比例。
本文将从直线运动的定义、速度、加速度以及相关计算等方面深入探讨,旨在帮助考生更好地掌握这一知识点。
二、直线运动的定义直线运动是指物体沿直线轨迹运动的一种运动形式。
在直线运动中,物体在空间的位置随着时间的推移而改变。
直线运动通常用位置、速度和加速度这三个物理量来描述。
三、速度的概念与计算速度是物体在单位时间内所走过的距离与所经过的时间之比。
用符号v表示,公式为v=s/t,其中s表示位移,t表示时间。
在直线运动中,速度的方向与位移的方向一致。
四、加速度的概念与计算加速度是物体单位时间内速度变化量与时间的比值。
加速度的符号为a,公式为a=(v-u)/t,其中v表示末速度,u表示初速度,t表示时间。
在直线运动中,加速度的方向与速度变化的方向一致。
五、匀速直线运动一种特殊情况是匀速直线运动,即物体在单位时间内走过的距离相等。
在匀速直线运动中,速度始终保持不变,加速度为零。
这使得计算更加简单。
六、变速直线运动另一种常见情况是变速直线运动,即物体在单位时间内速度发生变化。
在变速直线运动中,速度和加速度均不为零。
对于变速直线运动,我们需要使用速度-时间图、位移-时间图以及加速度-时间图等工具来帮助我们理解和计算。
七、直线运动的应用直线运动是物理中的基本知识点,也是很多实际问题的基础。
例如,我们可以利用直线运动的概念来计算行驶车辆的速度、位置和加速度,从而提高交通运输的效率。
此外,直线运动还与测速仪器、摄像头等设备联系紧密,为我们提供了很多实用的工具和方法。
八、总结高考直线运动知识点是物理中的重要内容,对于考生来说,掌握这一知识点是提高物理成绩的关键。
通过深入理解直线运动的定义、速度、加速度以及相关计算方法,考生可以更好地应对高考中的物理问题。
希望本文对于高考物理的备考有所帮助。
第一章运动的描述和匀变速直线运动第一节直线运动的基本概念一、质点和参考系1.质点(1)用来代替物体的有质量的点叫做质点。
(2)研究一个物体的运动时,如果物体的形状和大小对所研究问题的影响可以忽略,就可以看做质点。
(3)质点是一种理想化模型,实际并不存在。
2.参考系(1)参考系可以是运动的物体,也可以是静止的物体,但被选为参考系的物体,我们都假定它是静止的。
(2)比较两物体的运动情况时,必须选同一参考系。
(3)选取不同的物体作为参考系,对同一物体运动的描述可能不同.通常以地球为参考系。
二、位移和速度1.位移和路程(1)平均速度:在变速运动中,物体发生的位移与发生这段位移所用时间的比值,即v=ΔxΔt,是矢量,其方向就是对应位移的方向。
(2)瞬时速度:运动物体在某一时刻或经过某一位置的速度,是矢量,其方向是物体的运动方向或运动轨迹的切线方向。
(3)速率:瞬时速度的大小,是标量。
(4)平均速率:物体运动实际路程与发生这段路程所用时间的比值,不一定等于平均速度的大小。
三、加速度1.物理意义:描述物体速度变化快慢和方向的物理量,是状态量。
2.定义式:a=ΔvΔt=v-vΔt。
3.决定因素:a不是由v、Δt、Δv来决定,而是由Fm来决定。
4.方向:与Δv的方向一致,由合外力的方向决定,而与v0、v的方向无关。
考点一对质点、参考系、位移的理解1.三个概念的进一步理解(1)质点不同于几何“点”,它无大小但有质量,能否看成质点是由研究问题的性质决定,而不是依据物体自身大小和形状来判断。
(2)参考系是为了研究物体的运动而假定为不动的物体。
(3)位移是由初位置指向末位置的有向线段,线段的长度表示位移大小。
2.三点注意(1)对于质点要从建立理想化模型的角度来理解。
(2)在研究两个物体间的相对运动时,选择其中一个物体为参考系,可以使分析和计算更简单。
(3)位移的矢量性是研究问题时应切记的性质。
跟随练习:1.(对质点的理解)(多选)为了提高枪械射击时的准确率,制造时会在枪膛上刻上螺旋形的槽。
高中物理直线运动知识点(6篇)高中物理直线运动知识点1匀变速直线运动重要知识点讲解基本概念:物体在一条直线上运动,如果在相等的时间内速度的变化相等,这种运动就叫做匀变速直线运动。
也可定义为:沿着一条直线,且加速度不变的运动,叫做匀变速直线运动。
沿着一条直线,且加速度方向与速度方向平行的运动,叫做匀变速直线运动。
如果物体的速度随着时间均匀减小,这个运动叫做匀减速直线运动。
如果物体的速度随着时间均匀增加,这个运动叫做匀加速直线运动。
●最核心公式末速度与时间关系:Vt=Vo+at位移与时间关系:x=Vot+at^2/2速度与位移关系:Vt^2-Vo^2=2as●重要公式补充(1)平均速度V=s/t;(2)中间时刻速度V(t)=(Vt+Vo)/2=x/t;(3)中间位置速度V(s)=[(Vo^2+Vt^2)/2]1/2;(4)公式推论Δs=aT^2;备注:式子中Δs为连续相邻相等时间(T)内位移之差,这个公式也是打点计时器求加速度实验的原理方程。
●物体作匀变速直线运动须同时符合下述两条:⑴受恒外力作用⑴合外力与初速度在同一直线上。
●重要比例关系由Vt=at,得Vt⑴t。
由s=(at^2)/2,得s⑴t^2,或t⑴2√s。
由Vt^2=2as,得s⑴Vt^2,或Vt⑴√s。
今天的内容就介绍到这里了。
高中物理直线运动知识点2一、基本关系式v=v0+at x=v0t+1/2at2 v2-vo2=2ax v=x/t=(v0+v)/2二、推论1、vt/2=v=(v0+v)/22、⑴x=at2 { xm-xn=(m-n)at2 }3、初速度为零的匀变速直线运动的比例式(1)初速度为0的n个连续相等的时间末的速度之比:V1:V2:V3: :Vn=1:2:3: :n(2)初速度为0的n个连续相等时间内全位移X之比:X1: X2: X3: :Xn=1:2(3)初速度为0的n个连续相等的时间内S之比:S1:S2:S3::Sn=1:3:5::(2n—1)(4)初速度为0的n个连续相等的位移内全时间t之比t1:t2:t3::tn=1:√2:√3::√n(5)初速度为0的n个连续相等的位移内t之比:t1:t2:t3::tn=1:(√2—1):(√3—√2)::(√n—√n—1) 应用基本关系式和推论时注意:(1)、确定研究对象在哪个运动过程,并根据题意画出示意图。
高三直线运动基础知识点直线运动是物理学的重要基础知识点之一,它描述了物体在直线上做匀速或变速运动的规律。
在高三物理学习中,直线运动是一个重要的考点,掌握相关的基础知识对于理解和解决与运动相关的问题至关重要。
本文将介绍高三直线运动的基础知识点,包括平均速度、瞬时速度、加速度、速度-时间图和位移-时间图等。
一、平均速度平均速度通常指的是物体在某段时间内所移动的距离与所用时间的比值。
用数学公式表示为:平均速度(v)=位移(Δx)/时间(Δt)。
其中,位移是物体由初位置到末位置的位移,时间是物体在这段时间内所用的时间。
二、瞬时速度瞬时速度是指物体在某个特定时间点的速度,可以理解为在瞬间的瞬时速度。
我们可以将时间间隔缩小到趋近于零,这样就可以得到瞬时速度。
用数学公式表示为:瞬时速度(v)=dx/dt。
其中,dx表示时间间隔Δt无限缩小时物体的位移。
三、加速度加速度是指物体单位时间内速度的变化量,也可以理解为速度的变化率。
用数学公式表示为:加速度(a)=dv/dt。
其中,dv为时间间隔Δt内速度的变化量。
四、速度-时间图速度-时间图是一种用来描述物体速度随时间变化规律的图表。
横轴代表时间,纵轴代表速度。
在速度-时间图中,直线斜率表示物体的加速度,直线斜率的正负代表加速度的方向。
五、位移-时间图位移-时间图是一种用来描述物体位移随时间变化规律的图表。
横轴代表时间,纵轴代表位移。
在位移-时间图中,斜率表示物体的速度。
六、匀速直线运动匀速直线运动是指物体在直线上以匀速运动的情况。
匀速直线运动的特点是速度大小保持不变,速度-时间图上的直线呈水平线。
在匀速直线运动中,物体的位移随时间的增加而均匀增加。
七、变速直线运动变速直线运动是指物体在直线上以变速运动的情况。
变速直线运动的特点是速度大小随时间的变化而变化,速度-时间图上的曲线不是一条直线。
在变速直线运动中,物体的位移随时间的增加呈现出不均匀的变化。
通过掌握以上的基础知识点,我们可以更好地理解和解决与高三直线运动相关的问题。
直线运动知识点总结直线运动是物体在直线上运动的一种运动形式。
直线运动在生活中随处可见,例如汽车在直路上行驶、人在跑道上奔跑等。
直线运动是研究物体的位置、速度和加速度随时间的变化规律的基础。
下面就直线运动的知识点进行总结。
一、位置、位移和速度1. 位置:物体在直线运动过程中所处的位置通常用坐标轴上的坐标来表示。
当物体沿着X 轴的正方向移动时,坐标为正,负方向移动时,坐标为负。
2. 位移:物体由一个位置移到另一个位置所经过的路径长度,称为位移。
通常用Δx表示位移,即Δx=x2-x1。
3. 平均速度:物体从A点到B点的平均速度为v(平均)=Δx/Δt,即位移与时间的比值。
4. 瞬时速度:物体在某一时刻的速度称为瞬时速度,通常用v表示。
当时间间隔Δt趋于零时,平均速度就趋于瞬时速度。
5. 速度的方向:速度是有方向的,当物体在直线上做匀速直线运动时,速度的大小不随时间而变,只有方向改变,则称为匀速直线运动。
二、加速度1. 加速度:物体在直线上运动时速度发生改变的情况称为直线运动,其加速度a定义为a=Δv/Δt,即速度变化量与时间的比值。
2. 加速度的方向:加速度的方向与速度变化的方向一致时,加速度是正值,与速度变化的方向相反时,加速度是负值。
3. 正加速度和负加速度:当速度增大时,加速度为正,称为正加速度;当速度减小时,加速度为负,称为负加速度。
4. 匀变速直线运动:当物体的加速度保持不变时,称为匀变速直线运动。
此时,速度的变化量随时间成正比,速度-时间图是一条直线。
5. 牛顿定律:牛顿第二定律指出,一个物体受到一个合力时,其加速度与合力成正比,与物体的质量成反比。
即F=ma。
在直线运动中,牛顿第二定律可以描述物体受力时速度、加速度的变化规律。
6. 自由落体:自由落体是一种特殊的直线运动,物体只受到重力的作用。
在无阻尼的情况下,自由落体的加速度是恒定的,等于重力加速度g≈9.8m/s^2。
三、运动图像1. 位移-时间图像:位移-时间图像是描述物体位移随时间变化规律的图像。
第一章直线运动第一节 直线运动的基本概念【知识整理】1. 位移和路程的区别:质点运动所经历的轨迹长度叫做路程,路程是标量;质点位置的变化叫做位移,其大小等于质点从起点到终点的直线距离,位移是矢量,其方向从起点指向终点。
2. 时间和时刻的区别:时间指的是一段时间间隔,而时刻则是一个时间点3. 速度和速率,平均速度和平均速率的区别:速度表示物体运动的快慢和方向,速率是指物体速度的大小。
一般来说速度都是指瞬时速度,即某一时刻物体的速度,而平均速度则反映了物体在一段时间内运动的快慢,与瞬时速度没有直接关系。
平均速度和平均速率也没有直接的关系,其定义如下:时间运动的路程平均速率= 时间运动的位移平均速度= 想一想:一个同学围着学校操场跑了一圈,全程四百米,用时7分钟,则他整个运动过程的平均速率和平均速度各为多大?4. 匀速直线运动的概念及图像:任意相等的时间内物体的位移都相等的运动叫做匀速直线运动,即速度始终不变的运动。
匀速直线运动的位移随时间变化的图像如图1-1所示,斜率代表物体的速度,斜率的大小代表速度的大小,斜率的正负代表速度的正负。
图1-2则表示物体的运动速度越来越小。
5. 分运动和合运动的关系:如果某物体同时参与几个运动,那么这个物体实际的运动就叫做这几个运动的合运动。
和所有的矢量合成一样,分运动和合运动之间满足平行四边形法则。
几个分运动具有同时性、独立性的特点。
【例题精析】一、如何求解平均速度和瞬时速度例1.有一高为H 的同学在100m 直线赛跑中,在跑完全程时间的中间时刻6.25s 时速度为7.8m/s ,到达终点时跑道旁边的同学用照相机给他拍摄冲线动作,所用相机的光圈(控制进光量的多少)是16,快门(曝光时间)是1/60s 。
得到照片后,测得照片中人的高度为h ,胸前号码布上模糊部分的宽度是ΔL ,则:(1) 该同学跑完全程的平均速度为多少?(2) 到达终点时的瞬时速度为多少?【解析】(1)在变速直线运动中,平均速度为全程的位移与时间的比值,而不是图1-1 图1-2中间时刻的速度7.8m/s ,所以该同学的平均速度s m t s v /85.12100===。
初三物理直线运动知识点直线运动是物体沿着直线路径进行的运动。
在初中物理中,直线运动主要涉及以下几个知识点:1. 速度:速度是描述物体运动快慢的物理量,用符号 \( v \) 表示,单位是米每秒(m/s)。
速度的大小表示物体在单位时间内通过的路程。
2. 匀速直线运动:物体在直线路径上以恒定速度运动,即速度大小和方向都不改变的运动。
匀速直线运动的特点是速度不变。
3. 变速直线运动:物体在直线路径上速度大小或方向发生变化的运动。
变速直线运动中,物体的速度随时间变化。
4. 加速度:加速度是描述物体速度变化快慢的物理量,用符号 \( a \) 表示,单位是米每秒平方(m/s²)。
加速度是速度变化量与变化时间的比值。
5. 匀加速直线运动:物体在直线路径上以恒定加速度运动。
在匀加速直线运动中,速度随时间线性增加。
6. 位移:位移是描述物体位置变化的物理量,用符号 \( s \) 表示,单位是米(m)。
位移是物体从初始位置到最终位置的直线距离,有大小和方向。
7. 时间:时间是描述物体运动持续的物理量,用符号 \( t \) 表示,单位是秒(s)。
8. 路程:路程是物体实际走过的路径长度,与位移不同,路程不区分方向。
9. 速度公式:匀速直线运动的速度公式为 \( v = \frac{s}{t} \),其中 \( v \) 是速度,\( s \) 是位移,\( t \) 是时间。
10. 匀加速直线运动的公式:- 速度与时间的关系:\( v = v_0 + at \)- 位移与时间的关系:\( s = v_0t + \frac{1}{2}at^2 \)- 位移与速度的关系:\( v^2 = v_0^2 + 2as \)11. 牛顿第一定律:又称惯性定律,指出物体在没有外力作用下,将保持静止或匀速直线运动状态。
12. 牛顿第二定律:描述力与加速度的关系,公式为 \( F = ma \),其中 \( F \) 是作用力,\( m \) 是物体的质量,\( a \) 是加速度。
《直线运动》知识清单一、直线运动的基本概念1、质点质点是一个理想化的物理模型。
当物体的大小和形状对研究问题的影响可以忽略不计时,就可以把物体看作质点。
比如在研究地球绕太阳公转时,地球就可以看成质点,但研究地球自转时,就不能把地球看成质点。
2、参考系要描述一个物体的运动,首先要选定一个其他物体作为参考,这个被选定的物体就叫做参考系。
参考系的选取是任意的,但选择不同的参考系,对同一物体运动的描述可能会不同。
比如坐在行驶的汽车里,看到路边的树木在向后运动,是以汽车为参考系;而如果以地面为参考系,树木是静止的。
3、位移和路程位移是描述物体位置变化的物理量,是从初位置指向末位置的有向线段。
位移是矢量,既有大小又有方向。
路程是物体运动轨迹的长度,是标量,只有大小没有方向。
比如,一个人绕操场跑一圈,位移是零,而路程是操场的周长。
4、时间和时刻时刻是指某一瞬时,在时间轴上用点表示;时间是两个时刻之间的间隔,在时间轴上用线段表示。
比如 8 点上课,8 点就是时刻;一节课45 分钟,45 分钟就是时间。
二、直线运动的速度1、速度速度是描述物体运动快慢和方向的物理量,等于位移与发生这段位移所用时间的比值。
速度是矢量,其方向就是物体运动的方向。
2、平均速度平均速度等于总位移除以总时间,它只能粗略地描述物体在一段时间内运动的快慢。
3、瞬时速度瞬时速度是指物体在某一时刻或经过某一位置时的速度,它能精确地描述物体在某一时刻的运动快慢和方向。
4、速率速率是指速度的大小,是标量。
三、直线运动的加速度1、加速度加速度是描述物体速度变化快慢的物理量,等于速度的变化量与发生这一变化所用时间的比值。
加速度也是矢量,其方向与速度变化量的方向相同。
2、加速度与速度的关系加速度与速度的大小和方向都没有必然的联系。
加速度大,速度不一定大;速度大,加速度也不一定大。
加速度为正,速度不一定增加;加速度为负,速度不一定减小。
四、匀变速直线运动1、匀变速直线运动的特点匀变速直线运动是指加速度恒定不变的直线运动。