2024年研究生中医综合考纲
- 格式:docx
- 大小:38.21 KB
- 文档页数:6
2024年中医方剂考研大纲
2024年中医方剂考研大纲的具体内容目前还未正式发布,但根据以往的规律和教育部门的工作周期,通常会在考前几个月由教育部考试中心或相关院校研究生招生办公室公布。
由于我不能实时更新,请您关注当年最新的官方通知。
不过,我们可以推测该大纲一般会涵盖以下主要内容:
1. 方剂学基础理论:包括方剂学的发展简史、方剂与治法的关系、方剂组成原则(君臣佐使)、剂型与用法等基本知识。
2. 历代名方解析:对《伤寒论》《金匮要略》《温病条辨》等经典著作中的重要方剂进行详细解读,包括方剂组成、功效、主治、配伍特点及临床应用等内容。
3. 常用方剂分类学习:如解表剂、清热剂、泻下剂、和解剂、温里剂、补益剂、固涩剂、安神剂、开窍剂、理气剂、理血剂、祛湿剂等各类方剂的代表方及其运用。
4. 现代方剂研究进展:包括方剂的药效物质基础、作用机制、配伍规律的现代研究以及临床新用等方面的内容。
5. 方剂学实验技能:考核学生对方剂煎煮、服用方法的实际操作能力以及对实验设计、数据分析的理解与应用。
考生在备考时需要密切关注目标学校或考试机构发布的最新大纲,并结合往年的考试情况,系统复习方剂学的基础理论知识,深入理解并掌握大量方剂的组方原理、临床应用等核心内容。
2024考研大纲307
2024年考研大纲307是针对中医学科的考试大纲,涵盖了中医基础理论、中医诊断学、中医内科学、中医外科学、中医妇科学、中医儿科学、中医针灸推拿学等主要内容。
具体包括中医基本理论、经络学、中医四诊合参、方剂学、中药学等知识点,并要求考生能够灵活运用于临床实践中。
此外,还要求考生对中医典籍、现代中医研究进展、中医药法律法规等有所了解。
备考建议:
1. 深入理解中医基本理论,掌握基本概念和原理。
2. 熟悉中医四诊合参的方法和技巧,掌握常见症状的诊断和鉴别诊断。
3. 系统学习中药学和方剂学,掌握常用中药的分类、功效和应用。
4. 了解中医典籍和现代中医研究进展,掌握中医药最新研究成果和发展趋势。
5. 熟悉中医药法律法规和行业标准,掌握中医药临床实践的规范和要求。
6. 多做真题和模拟试题,提高解题能力和应试技巧。
7. 注重理论与实践相结合,积极参与临床实习和实践,积累临床经验。
希望以上信息能对您有所帮助,如有任何疑问,请咨询法律专业人士或专业机构。
2024全国研究生入学考试笔试《中医综合》典型题题库(含答案)学校:________ 班级:________ 姓名:________ 考号:________一、单选题(35题)1.金元时期,朱震亨“相火论”的基本观点是()。
A.阳常有余,阴常不足B.阴常有余,阳常不足C.五志过极,皆能化火D.六气郁久,皆能化火2.患者眩晕,心重昏蒙,视物旋转,胸闷恶心,呕吐痰涎,食少多寐,舌淡红苔白腻,脉弦滑,其辨证为()。
A.瘀血阻窍证B.肝阳上亢证C.痰湿中阻证D.痰热上扰证3.苏合香入丸散服的剂量()。
A.0.06~0.1gB.0.3~1gC.1.5~3gD. 5~10g4.常用冰片而不用麝香治疗的是()。
A.水火烫伤B.血滞经闭C.咽喉肿痛D.跌打损伤5.因情志变化导致头晕头疼,甚则昏厥、呕吐的理论根据()。
A.怒则气上B.悲则气缓C.喜则气消D.思则气结6.脏腑热极与血分热盛均可见的表现()。
A.裂纹舌B.齿痕舌C.点刺舌D.胖大舌7.下列叙述中,体现人与自然的关系是()。
A.尝贵后贱,可至脱营B.形与神俱,不可分离C.视其外应,以知其内脏D.四季变动,脉与之上下8.患者胃脘疼痛,痛处固定,按之痛甚,痛时持久,食后加剧,入夜尤甚,舌质紫暗,脉涩()。
A.益气养阴,活血通脉B.化瘀通络,理气止痛C.温中健脾,活血化瘀D.疏肝解郁,理气止痛9.患者腹部胀痛,有索状物隆起,纳呆,舌淡红苔白腻,弦滑脉()。
A.食滞痰阻之聚证B.肝气郁结之聚证C.瘀血内结之积证D.气滞血阻之积证10.天南星的功效是()。
A.燥湿化痰,祛风止痉,散结消肿B.燥湿化痰,祛风止痉,消痞散结C.温肺豁痰,利气散结,通络止痛D.温肺化饮,祛痰开窍,散结消肿11.患者心悸胸闷,下肢水肿,小便短少,胃寒肢冷,朦胧欲睡,口唇紫暗,舌淡紫苔白滑,脉沉细无力,其诊断是()。
A.心阳虚证B.肾虚水泛证C.心肾阳虚证D.脾肾阳虚证12.患者咳嗽喘促,胸闷气短,动则加重,痰稀色白,下肢浮肿,舌淡苔白滑,脉弱,证属()。
中药综合考试是为高等院校和科研院所招收中药学专业的硕士研究生而设置具有选拔性质的考试科目,其目的是科学、公平、有效地测试考生是否具有备继续攻读硕士学位所需要中药学的基础知识和基础技能,评价的标准是高等学校中药学专业优秀本科毕业生能达到的及格或及格以上水平,以利于各高等院校和科研院所择优选拔,确保硕士研究生的招生质量。
中药综合考试范围为中药学、中药化学、中药鉴定学、中药药剂学、中药药理学。
要求考生系统掌握上述中药学科中的基本理论、基本知识和基本技能,能够运用所学的基本理论、基本知识和基本技能综合分析、判断和解决有关理论问题和实际问题。
一、试卷满分及考试时间本试卷满分为300分,考试时间为180分钟。
二、答题方式答题方式为闭卷、笔试。
三、试卷内容结构其中:中药学约10%;中药化学约40%;中药鉴定学约15%;中药药剂学约20%;中药药理学约15%。
四、参考书目1、周祯祥,唐德才.《中药学》,全国中医药行业高等教育“十三五”规划教材、全国高等中医药院校规划教材(第十版),中国中医药出版社,2016年。
2、匡海学.《中药化学》,全国中医药行业高等教育“十三五”规划教材、全国高等中医药院校规划教材(第十版),中国中医药出版社,2017年。
3、康廷国.《中药鉴定学》,全国中医药行业高等教育“十三五”规划教材、全国高等中医药院校规划教材(第十版),中国中医药出版社,2019年。
4、杨明.《中药药剂学》,全国中医药行业高等教育“十三五”规划教材、全国高等中医药院校规划教材(第十版),中国中医药出版社,2016年。
5、彭成.《中药药理学》,全国中医药行业高等教育“十三五”规划教材、全国高等中医药院校规划教材(第十版),中国中医药出版社,2018年。
一、中药学1.中药、中药学、本草的概念,中药学的发展概况,历代本草学的主要成就及其主要代表作。
2.道地药材的概念、产地与药效的关系,研究道地药材的方法及目的;适时采集中药的目的,中药炮制的概念、目的和主要方法。
2024年中医内科学主治考试大纲一、考试内容概述2024年中医内科学主治考试的内容主要包括中医内科学的理论知识、临床应用和诊断治疗能力。
考试将对考生的中医内科学的基础知识、诊断方法、治疗原则和药物运用等方面进行综合评价。
二、考试题型及分值比例考试采用多种题型,包括单项选择题、多项选择题、判断题、临床案例分析题和论述题等,总分为100分。
具体分值比例如下:单项选择题:30%多项选择题:20%判断题:10%临床案例分析题:30%论述题:10%三、考试内容详述1. 中医内科学理论基础(15分)1.1 中医内科学的基本概念和特点1.2 中医内科学的基本理论体系1.3 中医内科学的诊断要点和治疗原则2. 中医内科学临床应用(20分)2.1 常见中医内科疾病的病因病机及临床表现2.2 中医内科疾病的辨证论治方法2.3 中医内科常用药物的运用与禁忌3. 中医内科学诊断与治疗能力(35分)3.1 中医内科学病史采集和四诊合参技巧3.2 中医内科学常用辅助检查方法与结果分析3.3 中医内科学常用治疗方法的选择与应用4. 中医内科学知识综合运用(30分)4.1 能够针对临床案例进行中医诊断和治疗方案设计4.2 能够提供全面的中医内科治疗服务4.3 具备针对不同病情进行综合中医内科治疗方案的能力四、考试要求1. 考生需熟悉并掌握中医内科学的理论体系和临床应用。
2. 考生需了解中医内科学的诊断方法和治疗原则。
3. 考生需具备中医内科学的病史采集、辨证论治及常用药物运用能力。
4. 考生需具备针对复杂病情进行中医诊断和治疗方案设计的能力。
五、考试参考书目1. 《中医内科学》(第三版):作者张志勇等2. 《中医内科学》:作者喻国良等3. 《中医内科学教程》:作者彭国兆等以上为2024年中医内科学主治考试大纲的内容概述和要求,希望考生能够按照大纲要求,系统学习并全面掌握相关知识与技能,为日后从事中医内科学的临床工作奠定坚实的基础。
2022年考研中医大纲原文及变化解读中医内科学、针灸学部分备考解读一、中医内科学中医内科学是最能体现临床思维与能力考查的科目,且中医内科学也是中综考试中的重头系,所占比例50%,且难度相对于其他几门要大一点,因为记忆的内容多,易混淆点也多,如果不深入理解记忆,就很容易丢分。
且今年新增了一类疾病如阳痿。
故记忆难度会增加,但并不影响之前的复习。
针对于这门课如何复习才能有高效性才能拿高分呢?老师给各位考生总结了以下几点:1.分证论证是中医内科学考试的主要内容,但是历史沿革、病因病机、病证鉴别、辩证要点和治疗原则也是出题点。
复习的时候,要在掌握整体框架的同时,把重心放在概念和分证论证之前的内容上,重点是理解记忆,这部分要拿分主要是通过后面的刷题来把握常考考点来解决。
2.分证论证的掌握,首先要知道每个章节有几个病,每个病有几个证型,证型名一定要记牢;其次要在理解的基础上记忆每个证型的症状,无非就是八纲辩证里的内容:阴阳、表里、寒热、虚实,以及气滞痰凝血瘀证,这部分内容要基于前期中基、中诊的掌握才行,这样通过理解记忆就可以和熟记的证型名对应起来了。
3.代表方剂的记忆,除了理解记忆,也要对比记忆,不但是同一章节的对比,还要跨章节对比,还要总结运用同一方剂的证型,这都是出题点所在,比如在肺系疾病中涉及到很多治疗肺系咳嗽、哮病、哮喘等的方剂;在治疗中多涉及同一病机却有不同方剂治疗的也要对比记忆,如气滞,为什么有些用柴胡疏干散、有些用逍遥散、一贯煎等,都要对比着来记忆。
针对于这些总结的内容,中公考研的老师都已经完善,考生多关注我们的推送或者加入我们就可以了解到更多。
二、针灸学针灸学2007年加入考研考试,重视程度逐年增大,内容也不断增加。
但今年考纲与去年一致。
针灸学包含的考点较多,内容混杂,记忆难度较大,主要内容包括经络、腧穴、刺法灸法以及针灸治疗。
2017年改革后出题方向偏重于临床实践,所以针灸治疗出题增多。
关于经络部分,出题相对较少,因为中医基础理论中也会学习。
701中药综合考纲
一、考试科目
本次考试共涉及中药学基础、中药学研究进展以及中药鉴定学等三个科目。
二、考试内容
1.中药学基础
⏹中药药性理论:包括四气、五味、升降浮沉、归经等基本概念及中药配伍
原则。
⏹中药分类与功效:各类中药的性能特点、主治病症及其配伍使用注意事项。
⏹中药化学成分:各类中药主要化学成分的结构特点、生物活性及药理作用。
1.中药学研究进展
⏹现代中药研究方法:包括中药药理学、药代动力学、毒理学等方面的研究
方法及技术。
⏹中药新药研发:新药的发现、研制及临床试验等方面的知识。
⏹中药现代化技术:如中药制剂技术、中药提取分离技术等。
1.中药鉴定学
⏹中药材的鉴别:包括性状鉴别、显微鉴别及理化鉴别等方法。
⏹中药材的质量评价:依据《中国药典》等相关法规,对中药材进行质量评
价及控制。
⏹地方药材的鉴别与评价:针对地方特色药材,掌握其鉴别及质量评价方法。
三、考试形式与时长
1.闭卷笔试;
2.考试时长:180分钟。
四、试卷结构
1.选择题:约占40%;
2.简答题:约占30%;
3.论述题:约占20%;
4.实验设计题:约占10%。
五、评分标准
1.选择题:每题1分,共40分;
2.简答题:每题5分,共15分;
3.论述题:每题10分,共20分;
4.实验设计题:每题8分,共8分。
2024年医学类硕士研究生考试大纲
2024年全国硕士研究生考试大纲中,医学类考试大纲包括临床医学、口腔
医学、公共卫生、护理等专业。
具体来说,临床医学专业考试科目包括临床医学人文精神、医学影像与核医学、内科学、外科学、妇产科学、儿科学、神经病学、精神病与精神卫生学、皮肤病与性病学、眼科学、耳鼻咽喉科学、口腔科学、肿瘤学、麻醉学、急诊医学等学科。
口腔医学专业考试科目包括口腔基础医学、口腔临床医学等学科。
公共卫生专业考试科目包括流行病学、卫生统计学、环境卫生学、营养与食品卫生学、职业卫生与职业医学等学科。
护理专业考试科目包括护理学基础、内科护理学、外科护理学、妇产科护理学、儿科护理学等学科。
此外,根据专业方向不同,考试科目也会有所不同。
例如,临床医学专业有多个方向,包括临床医学学术型和专业型硕士研究生考试科目为思想政治理论、英语一或英语二、临床医学综合能力等;而麻醉学方向考试科目为思想政治理论、英语一或英语二、麻醉学综合等。
总体来说,2024年医学类硕士研究生考试大纲对于考生来说非常重要,因
为它可以帮助考生了解考试要求和考试内容,为备考提供指导和方向。
考生需要根据自己的专业方向和考试科目,认真备考,掌握相关知识和技能,提高自己的综合素质和竞争力。
2024年临床医学综合能力(中医)考试大纲2024年全国硕士研究生招生考试临床医学综合能力(中医)考试大纲主要考察考生是否具备继续攻读中医临床医学专业学位硕士所需要的医学基础理论和临床基本技能。
考试内容包括中医基础理论、中医临床基础、中药学、方剂学、中医诊断学、中医内科学、针灸学、临床医学人文精神等部分。
具体考试科目和分值分配如下:1.中医基础理论:约30%(36分),包括中医学的基本概念、基本理论、基本知识以及中医学的历史、现状和未来发展趋势等内容。
2.3.中医临床基础:约15%(18分),包括中医临床实践中的基本概念、基本理论和基本知识,以及中医学对人体生理病理的认识和诊断治疗原则等内容。
4.5.中药学:约15%(18分),包括中药的基本概念、基本理论和基本知识,以及常用中药的性味、功效、用法用量和使用注意事项等内容。
6.7.方剂学:约15%(18分),包括方剂的基本概念、基本理论和基本知识,以及常用方剂的组成、功效、用法用量和使用注意事项等内容。
8.9.中医诊断学:约10%(12分),包括中医诊断的基本概念、基本理论和基本知识,以及望、闻、问、切四诊和病案书写等内容。
10.11.中医内科学:约25%(30分),包括中医内科疾病的基本概念、基本理论和基本知识,以及常见内科疾病的病因病机、辨证论治和常用中药方剂等内容。
12.13.针灸学:约5%(6分),包括针灸的基本概念、基本理论和基本知识,以及常用穴位和针灸治疗方法等内容。
14.15.临床医学人文精神:约5%(6分),包括医学伦理学、医学心理学和卫生法律法规等方面的内容。
16.以上信息仅供参考,具体考试内容和分值分配可能会根据实际情况有所调整,建议考生及时关注官方通知和公告,以便更好地备考。
2024年全国硕⼠研究⽣⼊学统⼀考试临床医学综合能⼒(中医)考试⼤纲⼀、考试性质临床医学综合能⼒(中医)考试是为⾼等院校和科研院所招收中医药学学术学位和专业学位硕⼠研究⽣⽽设置的具有选拔性质的全国招⽣考试科⽬。
其⽬的是科学、公平、有效地测试学⽣掌握中医药学学科基础知识和基本理论、基本技能的⽔平和综合运⽤所学知识分析、解决问题的能⼒,评价的标准是⾼等学校中医药学学科优秀本科⽣所能达到的及格或及格以上⽔平,以利于各⾼等院校和科研院所择优选拔,确保硕⼠研究⽣的招⽣质量。
⼆、考查⽬标临床医学综合能⼒(中医)考试范围包括中医基础理论、中医临床基础、中药学、⽅剂学、中医诊断学、中医内科学、针灸学、临床医学⼈⽂精神等⼋部分,主要考查考⽣是否准确掌握学科基本概念、基础知识和基本理论,是否具有综合运⽤所学知识分析问题和解决问题的能⼒,以及是否具备医德医⻛和职业素养。
三、考试形式和试卷结构(⼀)试卷满分及考试时间本试卷满分为300分,考试时间为180分钟。
(⼆)答题⽅式答题⽅式为闭卷、笔试。
试卷由试题和答题卡两部分组成,考⽣在答题卡上作答。
(三)试卷内容结构各部分内容所占分值为:中医基础理论30分;中医临床基础35分;中药学35分;⽅剂学30分;中医诊断学25分;中医内科学90分;针灸学30分;临床医学⼈⽂精神25分。
(四)试卷题型结构A型题:每⼩题1.5分,共120分。
A型题分为单项选择题和多项选择题两种形式。
其中单项选择题120道,每题1.5分;多项选择题30道,每题1.5分。
B型题:每⼩题1.5分,共60分。
B型题全部为单项选择题。
X型题:每⼩题2分,共40分。
X型题全部为多项选择题。
四、考试内容和要求(⼀)中医基础理论考试内容:中医学的基本特点、哲学基础、精⽓学说、阴阳学说、五⾏学说、藏象学说、⽓⾎津液、经络学说、病因病机、体质学说、防治原则等。
考试要求:1.掌握中医学的基本特点。
2.掌握中医学的哲学基础,理解精⽓学说、阴阳学说和五⾏学说的基本概念和原理。
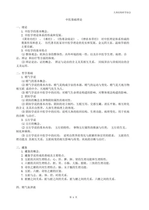
中医基础理论一、绪论1.中医学的基本概念。
2.中医学理论体系的形成和发展。
《黄帝内经》、《难经》、《伤寒杂病论》、《神农本草经》对中医理论体系形成的奠基作用和意义。
历代著名医家对中医学理论的充实和发展。
金元四大家,温病学派的主要贡献。
3.中医学的基本特点(1)整体观念:机体自身的整体性,内外环境的统一性,以及在中医学生理、病理、诊法、辨证和治疗等方面的体现。
(2)辨证论治:证的概念,辨证与论治的含义及其相互关系,同病异治与异病同治的含义及运用。
二、哲学基础1.精气学说(1)精气的基本概念。
(2)精气学说的基本内容:精气是构成宇宙的本源,精气的运动与变化,精气是天地万物相互联系的中介,天地精气化生为人。
(3)精气学说在中医学中的应用:对精气生命理论构建的影响、对整体观念构建的影响。
2.阴阳学说(1)阴阳的概念及事物阴阳属性的相对性。
(2)阴阳学说的基本内容:阴阳的对立制约、互根互用、交感互藏、消长平衡、相互转化的含义及其在自然界、人体生理病理上的体现。
(3)阴阳学说在中医学中的应用:说明人体的组织结构、生理功能、病理变化,用于疾病的诊断与治疗。
3.五行学说(1)五行的概念。
(2)五行学说的基本内容:五行的特性,事物五行属性的推演与归类,五行的生克、制化和乘侮。
(3)五行学说在中医学中的应用:说明自然界的变化与脏腑形体官窍的联系,五脏的生理功能及其相互关系,五脏病变的相互影响与传变,疾病的诊断与治疗。
三、藏象1.藏象的概念。
2.藏象学说形成的基础及主要特点。
3.五脏的共同生理特点,心、肝、脾、肺、肾的生理功能和生理特性。
4.六腑的共同生理特点,胆、胃、小肠、大肠、膀胱、三焦的生理功能。
5.奇恒之腑的共同生理特点,脑、女子胞的生理功能。
6.五脏、六腑、奇恒之腑的区别。
7.五脏与志、液、体、窍、时的关系。
8.脏腑之间关系:脏与脏之间的关系,脏与腑之间的关系,六腑之间的关系。
四、精气血津液1.精(1)人体之精的概念。
307中医综合考研大纲2023307中医综合考研大纲2023是中华微医科大学中医学院组织完成的中医综合考研大纲,旨在提高中医学生的医学素养与临床能力,为临床提供有效的综合服务,以及促进中医学术的发展。
本大纲的设计考虑到中医药学的卓越性,涉及到中医学体系里面的多种理论体系,以及现代高科技在中医领域的研究进展。
二、中医综合考研大纲2023的主要内容1. 中医基础理论:主要包括人体阴、阳、五味、六经、四诊等相关理论,以及象灵诊断、中医药理论等。
2. 中医药学:包括中药材料的鉴别、用法、投煎、煎煮、洗煎、发酵等技术;药物功效的研究;中药药理学。
3. 中医临床应用:诊断的研究,包括中医辨证论治大法等;治疗的研究,包括中药煎煮、投煎等技术;中医保健的研究;中医针灸技术;中医整形美容技术;中医心理治疗等。
4. 中西医结合:研究如何结合中西医学,发挥中药独有特点优势,为病人提供有效的治疗;把握优势、补充不足。
三、中医综合考研大纲2023的实施要求1.据每个专业领域的特点,把握其发展趋势,细化考研大纲的内容,确定具体的考研目标、考研内容、考考核标准等。
2.合临床实践,引进新技术和新理论,改进中医药学的教学体系和实践体系。
3.注新的科技发展,结合中医药理论,开展临床研究。
4.强中医及相关学科的学术交流,加快中医药学的继承与发展。
5.强社会实践,积极开展中医药应用和文化宣传工作,传播中医精神,丰富中医文化内涵。
四、中医综合考研大纲2023的目的本大纲的设计宗旨是:提高中医学生的医学素养与临床能力,为临床提供有效的综合服务,以及促进中医学术的发展。
通过认真研究这些理论,掌握学习方法和技术,结合实践,加深医学素养和临床能力,拓展学科领域,发展新的理论、新的业务技术和新的诊疗途径,更好地服务于临床。
中医综合307大纲2024是针对中国中医科学院研究生院的中医专业硕士研究生入学考试而制定的一份详细的考试大纲。
这份大纲主要包括了中医基础理论、中医临床基础、中医临床各科等方面的知识内容,旨在全面评估考生在中医领域的专业素养和综合能力。
一、中医基础理论部分1. 中医学的基本概念:包括中医学的起源、发展、特点等。
2. 中医学的基本理论:包括阴阳五行学说、脏腑经络学说、气血津液学说、病因病机学说等。
3. 中医学的基本诊断方法:包括望、闻、问、切四诊法,以及脉象、舌象等诊断方法。
4. 中医学的基本治疗原则:包括治未病、辨证论治、调整阴阳平衡等。
5. 中药学基本知识:包括中药的分类、性味归经、功效作用、用法用量等。
6. 方剂学基本知识:包括方剂的分类、组方原则、配伍规律等。
二、中医临床基础部分1. 中医内科学基本知识:包括内科疾病的分类、病因病机、诊断方法、治疗原则等。
2. 中医外科学基本知识:包括外科疾病的分类、病因病机、诊断方法、治疗原则等。
3. 中医妇科学基本知识:包括妇科疾病的分类、病因病机、诊断方法、治疗原则等。
4. 中医儿科学基本知识:包括儿科疾病的分类、病因病机、诊断方法、治疗原则等。
5. 中医眼科学基本知识:包括眼科疾病的分类、病因病机、诊断方法、治疗原则等。
6. 中医耳鼻喉科学基本知识:包括耳鼻喉科疾病的分类、病因病机、诊断方法、治疗原则等。
三、中医临床各科部分1. 内科疾病诊治:包括感冒、咳嗽、哮喘、胃痛、腹痛、泄泻等常见内科疾病的诊断和治疗。
2. 外科疾病诊治:包括痈疽疔疮、瘰疬瘿瘤、痔疮肛裂等常见外科疾病的诊断和治疗。
3. 妇科疾病诊治:包括月经不规律、痛经、带下病等常见妇科疾病的诊断和治疗。
4. 儿科疾病诊治:包括小儿感冒、咳嗽、肺炎喘嗽等常见儿科疾病的诊断和治疗。
5. 眼科疾病诊治:包括近视、远视、青光眼等常见眼科疾病的诊断和治疗。
6. 耳鼻喉科疾病诊治:包括耳鸣耳聋、鼻炎咽炎等常见耳鼻喉科疾病的诊断和治疗。
《中药学综合知识与技能》主要考查中药学类考生综合运用所学的各项知识和技能,正确分析、处理和解决在开展药品质量管理和指导合理用药工作中所遇到各种实际问题的能力,集中反映执业药师理论联系实际、有效开展药学服务的综合知识与技能的要求。
根据执业药师相关职责,本科目要求在理解中医基础理论知识与中医诊断学基础知识、中医治则治法的基础上,重点掌握常见病的辨证论治、中药调剂技能、中药质量管理和中药合理用药指导及中药用药安全内容;熟悉常用医学检查指标、检查结果的临床意义,了解民族医药基础知识。
常见病的辨证论治中,要求熟悉常见疾病的分类和各证候的症状、治法治则,重点掌握治疗各证候疾病的方剂应用、中成药选用和合理用药指导。
2024年中医师承和确有专长考试大纲引言概述:2024年中医师承和确有专长考试大纲是中医行业的重要指导文件,它规定了中医师承和确有专长考试的内容和要求。
本文将从五个大点阐述该大纲的详细内容,包括中医基础理论、中医诊断与治疗、中药学、方剂学和中医内科学。
通过对这些内容的详细阐述,可以更好地理解2024年中医师承和确有专长考试大纲的要求。
正文内容:1. 中医基础理论:1.1 中医基本理论概述:包括中医的基本理论体系、中医的特点和基本原则等。
1.2 中医经典著作:要求考生熟悉《黄帝内经》、《伤寒杂病论》等中医经典著作的内容和要点。
1.3 中医病因病机:要求考生了解中医的病因学和病机学,包括病因分类、病机形成过程等。
2. 中医诊断与治疗:2.1 中医四诊法:要求考生掌握中医的四诊法,包括望诊、闻诊、问诊和切诊等。
2.2 中医辨证论治:要求考生了解中医辨证论治的方法和原则,包括辨证的基本步骤、辨证的分类和辨证的治疗方法等。
2.3 中医针灸疗法:要求考生了解中医针灸疗法的原理和应用,包括针灸的基本技巧、针灸的适应症和禁忌症等。
3. 中药学:3.1 中药基础知识:要求考生了解中药的基本概念、分类和性味归经等。
3.2 中药鉴别学:要求考生学习中药的鉴别方法和技巧,包括中药的外观特征、气味和口感等。
3.3 中药配伍学:要求考生了解中药的配伍规律和禁忌,包括中药的药性相合和药性相反等。
4. 方剂学:4.1 方剂基础知识:要求考生了解方剂的基本概念、分类和组成等。
4.2 方剂的应用:要求考生学习方剂的应用原则和方法,包括方剂的选择和调剂等。
4.3 方剂的煎煮方法:要求考生了解方剂的煎煮方法和注意事项,包括煎煮的时间、火候和煎煮后的处理等。
5. 中医内科学:5.1 中医内科疾病:要求考生了解中医内科学的常见疾病,包括心脑血管疾病、消化系统疾病等。
5.2 中医内科诊断:要求考生学习中医内科诊断方法和技巧,包括病史采集、望闻问切等。
2024年307 临床医学综合能力(中医) 考试是由国家中医药管理局组织的国家级考试,旨在评估考生对中医临床医学的综合能力。
以下是307《临床医学综合能力》(中医)考试的大纲:
一. 临床医学基本知识
1.1 中医基础理论
1.2 中医诊断学
1.3 中医治疗学
12. 中医预防保健学
二. 中医临床医学
2.1 中医内科学
2.2 中医外科学
22. 中医妇科学
24. 中医儿科学
25. 中医骨伤科学
26. 中医针灸推拿学
27. 中医耳鼻喉科学
28. 中医眼科学
29. 中医口腔科学
三. 中医临床技能
3.1 中医诊断技能
33. 中医治疗技能
34. 中医急救技能
35. 中医护理技能
四. 中医临床研究方法学
4.1 中医临床研究设计与实施
4.2 中医临床研究数据分析
五. 中医临床医学伦理与法律
5.1 中医临床医学伦理
5.2 中医临床医学法律
以上是307 临床医学综合能力(中医) 考试的大纲,考生需要掌握这些知识和技能,才能在考试中取得好成绩。
307临床医学综合能力(中医)2024大纲一、背景介绍1.1 中医学在临床医学中的地位我国传统医学是我国宝贵的文化遗产,中医理论体系严密,临床疗效显著,对一些慢性病、难病、疑难杂症和常见病的治疗具有独特优势。
1.2 中医临床医学综合能力的重要性中医临床医学综合能力是中医学专业的核心能力,对于提高中医临床医生的诊断和治疗能力,提高中医临床医疗水平,具有重要意义。
二、大纲内容概述2.1 大纲修订的背景随着医疗环境的变化和患者需求的提高,中医临床医学综合能力也需要不断修订和更新,以适应现代医学的发展和患者需求的变化。
2.2 大纲修订的目的通过修订临床医学综合能力大纲,进一步强调中医临床医生的核心能力,促进中医临床医疗水平的提高。
三、大纲具体要求3.1 临床医学知识与技能包括中医诊断学、中医治疗学、中医针灸学等相关知识和技能的掌握,要求中医临床医生有扎实的临床医学基础知识和丰富的临床经验。
3.2 临床实践能力要求中医临床医生能够熟练运用中医临床医学知识和技能开展临床医疗工作,包括病史询问、望、闻、问、切等四诊方法,能够做到辨证施治。
3.3 临床数据分析和诊断能力要求中医临床医生能够准确、全面地分析患者的临床数据,包括病史、症状、体征等,进行科学的诊断和鉴别诊断。
3.4 临床治疗能力要求中医临床医生能够根据患者的病情,科学选择中医治疗方法,并能够做到合理用药、疗效确切。
3.5 临床预防和保健能力要求中医临床医生能够指导患者进行预防和保健工作,提高患者的自我保健能力。
四、大纲实施与评价4.1 大纲的实施大纲实施需要有关部门积极配合,包括相关教育机构、临床医疗机构等,共同努力推进中医临床医学综合能力的大纲要求。
4.2 大纲的评价通过相关考试、评估机制等对中医临床医生的综合能力进行评价,及时反馈中医临床医生的学习进展和临床医疗水平。
五、展望5.1 中医临床医学综合能力的未来发展随着医疗技术的不断进步和现代医学的发展,中医临床医学综合能力也需要不断提升和完善,以更好地适应现代医疗环境的需求。
2024年研究生中医综合考纲
随着我国中医药产业的不断发展壮大,中医药学科在研究生教育中的地位也日益凸显。
为了提高研究生中医综合素质,更好地培养中医药人才,2024年研究生中医综合考纲将做出一系列的调整和改革。
下面将详细介绍2024年研究生中医综合考纲的主要内容和调整。
一、基本知识与理论
1. 中医学基础理论
1)中医基础理论包括阴阳五行学说、经络穴位学说等,考查学生对中医基础理论的理解和掌握程度。
2)增加对传统中医文化的考核,注重学生对中医经典、名家学术思想的理解和把握。
2. 西医学基础理论
1)针对中医学科研究生,考查其对西医学基础理论的了解程度,包括解剖学、生理学、病理学等内容。
3. 中药学基础理论
1)增加对中药学基础理论的考核,包括中药药理学、中药化学和中药药剂学等内容。
二、临床知识与技能
1. 中医诊断
1)考核中医诊断方法,包括望、闻、问、切等四诊法,要求学生掌握中医诊断的基本技能。
2. 中医治疗
1)学生需要了解和掌握中医治疗的方法,包括针灸、艾灸、中药治疗等,注重实践操作技能的培养。
3. 西医影像学
1)对中医学科研究生,增加对西医影像学的考核,了解各种医学影像学的基本原理和临床应用。
三、科研与创新
1. 中医科研方法
1)考核中医药科研方法,包括研究设计、数据分析和结果解读等内容。
2. 科研论文写作
1)学生需要掌握科研论文写作的基本结构和格式,培养学术论文写作能力。
3. 科研项目申报
1)针对中医学科研究生,增加科研项目申报的考核,培养学生申报科研项目的能力。
四、临床实践与实习
1. 临床实践
1)学生需要进行临床实践,包括跟随师承医师进行临床诊疗,提高临床实践能力。
2. 实习
1)学生需要在中医医院或药店进行实习,了解中医药行业的实际运作和管理。
五、考试形式与评价标准
1. 考试形式
1)考试形式分为笔试和实践操作两部分,以保证学生综合素质的全面评价。
2. 评价标准
1)评价标准将注重对学生综合能力的评价,包括知识水平、临床操
作技能、科研创新能力等方面的考核。
2024年研究生中医综合考纲的调整主要在于加强对中医学科研究生的综合能力培养,从基础知识到临床实践都有所增加和改进。
相信通过这些调整,将更好地满足中医药学科研究生的培养需求,为中医药产业的发展和人才储备提供有力支持。
2024年研究生中医综合考纲的调整是为了更好地提高研究生的中医综合素质,不仅让学生掌握牢固的基本知识和理论,更重要的是培养学生的临床实践能力和科研创新意识。
下面将进一步展开对2024年研究生中医综合考纲的调整内容的深入阐述。
四、临床实践与实习
临床实践和实习是中医药教育的重要环节,也是学生学习和成长的关键阶段。
2024年研究生中医综合考纲将加强对学生临床实践和实习的要求,旨在让学生在实际操作中更好地融会贯通,提升其临床应用能力和解决实际问题的能力。
1. 临床实践
研究生中医综合考纲将安排一定时间的临床实践,让学生跟随导师或有经验的中医医师实践诊疗技能,了解诊疗思路和方法,增强临床实践能力。
通过实践,学生不仅可以在实际操作中检验和巩固所学的理论知识,更能逐渐形成自己的诊疗风格和临床经验。
2. 实习
研究生中医综合考纲还将规定一定时间的实习环节,让学生深入到中
医医院、中药企业等实习单位,了解中医药行业的实际运作和管理。
通过实习,学生将更全面地了解中医药产业的发展现状和面临的问题,培养学生对中医行业的认识和理解。
五、考试形式与评价标准
研究生中医综合考纲将对考试形式和评价标准做出调整,力求更科学、更全面地评价学生的综合素质。
通过调整考试形式和评价标准,可以
更好地激发学生的学习兴趣,调动学生的学习积极性,培养学生的全
面发展。
1. 考试形式
研究生中医综合考纲将采取多种考试形式,以确保对学生综合素质的
全面评价。
除传统的笔试形式外,还将增加实践操作的考核环节,如
临床操作技能考核、科研实验操作考核等。
通过实践操作的考核,可
以更直观地了解学生的操作技能和实际运用能力。
2. 评价标准
研究生中医综合考纲将更加注重对学生综合能力的评价,包括知识水平、临床操作技能、科研创新能力等方面的考核。
评价标准将更加科
学客观,将以学生的实际能力和成绩为依据,确保对学生的全面评价。
通过对2024年研究生中医综合考纲的调整和扩展,相信这些改革将更好地满足中医药学科研究生的培养需求,为中医药产业的发展和人才
储备提供有力支持。
不仅能够更全面地培养出符合行业需求和社会期
待的高水平中医药人才,更能够提高中医药教育的质量和水平,为中
医药事业的蓬勃发展提供有力的人才保障。
六、结语
通过对2024年研究生中医综合考纲的深入探讨,相信这些调整和扩展将有效提升中医药学科研究生的综合素质,不仅满足中医药行业对高
水平人才的需求,更为中医药教育的发展和人才培养提供了新的契机
和挑战。
希望同学们能够充分认识到这些改革的重要性,做好充分准备,迎接新的挑战和机遇。
相信在新的大背景下,中医药学科研究生
将能够更加充分地发挥其在中医药事业中的重要作用,为中医药事业
的繁荣和发展贡献自己的力量。
期待学生们在不断学习和进步中,成
为中医药事业的栋梁之才,创造出更加灿烂辉煌的未来!。