支柱瓷绝缘子巡视检查标准
- 格式:docx
- 大小:73.74 KB
- 文档页数:5
110kV以上电力线路检查内容
110kV输电线路设备巡视检查内容
为确保输电线路的安全运行,需要对设备进行巡视检查。
以下是巡视项目和检查内容:
1.杆塔基础:检查杆塔及拉线基础变异,周围土壤突起或沉陷,基础裂纹、损坏、下沉或上拔,护基沉塌或被冲刷。
2.铁塔杆身:检查基础保护帽上部塔材被埋入土或废弃物堆中,塔材锈蚀。
3.导、地线:检查导、地线锈蚀、损伤、断股或烧伤。
4.绝缘子:检查绝缘子与瓷横担脏污,瓷质绝缘子破碎、裂纹,玻璃绝缘子爆裂,合成绝缘子伞裙破裂、烧伤,金具、均压环扭曲变形。
5.金具附件:检查导、地线连接金具过热、变色、变形、滑移。
6.标志牌:检查相位、警告、指示及防护等标志缺损、丢失,线路名称、杆塔编号字迹不清,杆塔编号牌被盗破坏。
7.线路通道:检查在线路保护区内修建建筑、用火及堆放稻草、木材等易燃易爆物,种植树木、竹子,有进入或穿越保护区的超高机械。
8.交叉跨越:检查线路保护区内是否新增与本线路交叉跨越的公路、铁路、电力线、通讯线或其他设施,交叉跨越设施与导线的安全距离是否满足要求。
9.沿线环境:检查向线路设施射击、抛掷物件,在线路保护区内种植树木、竹子,线路附近(约300米内)施工爆破、开山炸石、放风筝等,线路附近河道、冲沟的变化,巡视维修使用的道路、桥梁是否损坏。
需要特别注意的是,删除明显有问题的段落。
同时,对于每段话,进行小幅度的改写,使其更加流畅易懂。
高压断路器及机构运行中巡视检查项目1、断路器表面应清洁,各部件完整牢固,无发热变色现象。
2、套管拉杆及绝缘子等瓷件无污无损无放电现象。
3、油标指示应在规定的范围内,油筒无渗漏,油色正常。
4、分合闸指示器指示正常。
5、断路器的分合闸线圈无焦味冒烟及烧伤现象。
6、油筒内部无杂音和放电声。
7、少油断路器应价查支架接地情况。
8、SN1、SN2型断路器操作后应检查软铜片无断裂。
9、操作机构应完整无锈蚀。
10、传动销子连杆完整无断裂。
11、油压缓冲或弹簧缓冲器应完整良好。
12、发生故障跳闸后和天气突变应特殊检查巡视。
LW24-252六氟化硫断路器合闸线圈灭弧方式:六氟化硫断路型号:LW24-252合闸线额定绝缘电压:DC220 DC110 器圈(V)极数:1P 品牌:威雅斯电气机械寿命:10(万次)额定频率:50(Hz)加工定制:是属性:属性值西电集团LW24-252户外高压断路器LW24-252户外高压交流罐式六氟化硫断路器是我司自主研制开发的一种新型自能灭孤结构的产品,配用CT20-III(X)T型弹簧操动机构,该产品性能可靠,运行稳定,可单极操作也可三极电气联动操作。
可自带电流互感器,结构紧凑,节省占地面积性能特点1.可自带电流互感器,结构紧凑,占地面积小。
全弹簧操动机构噪音小,维护方便。
2.灭孤室为横卧式布置,重心低,出线瓷套强度高,抗地震性能好,抗震设防烈度为9度。
3.产品现场调试方便,运行维护工作量少。
4.适合于低温地区使用,罐体加装保温带,可以适宜最低-40°C环境。
产品应用:LW24-252户外高压交流罐式六氟化硫断路器具有耐地震能力强、自带电流互感器、结构紧凑、占地面积小、耐重污秽特点,特别适用于重污秽及多地震区的发电厂、变电站的电力设备及线路的操作与保护。
产品主要技术参数产品主要技术参数序号项目LW24-2521额定电压kV2522额定电流A40003额定短路开断电流kA504额定短时耐受电流kA505额定峰值耐受电流kA1256额定雷电冲击断口1050+200耐受电压kV对地10507额定1min工频断口460+145耐受电压kV对地460CT20-III(X)T8配用机构类型弹簧操动机构LW24- 40.5/72.5户外高压交流罐式六氟化硫断路器LW24- 40.5/72.5户外高压交流罐式六氟化硫断路器,是西开有限公司(原西安高压开关厂)引进日本三菱公司70-SFM T-32D型产品技术,研制出的一种新型自能灭弧室配弹簧操动机构的断路器。
输电线路巡视质量保证措施为了保障输电线路的安全可靠运行,提高巡视效率和质量,我们制定了以下巡视措施和要求。
一、巡视要求一)线路维护单位必须严格按照年度巡视计划执行,如有推迟,需说明原因并尽快安排时间继续巡视。
二)巡视检查内容需按照《架空送电线路运行规程》(DL/T741)执行。
线路维护和运行单位主管负责人应定期参加线路巡视,以了解线路运行情况并检查、指导巡视人员的工作。
三)定期巡视在地形条件较好地段,可由有一定工作经验的巡视人员一人进行。
特殊巡视、夜间巡视、故障巡视及登杆塔检查必须由二人或二人以上进行。
运行人员在巡视时应做到“四到”(走到、看到、听到、宣传到),“三准(”缺陷判断准、记录填写准、图表资料准)。
四)线路发生故障时,应及时组织故障巡视。
巡视中,巡线员应将所分担的巡线区段全部巡视完,不得中断或遗漏。
发现故障点后应及时报告,重大事故应设法保护现场。
对发现的可能造成故障的所有物件应收集带回,并对故障现场情况做好详细记录,由工作负责人采集故障点的全方位影像图片,以作为事故分析的依据和参考。
五)线路维护单位依据运行单位提供的超负荷线路信息,适当调整线路巡视计划,及时开展红外测温工作。
六)线路维护单位应根据线路地形地貌、周围环境、气象条件及气候变化等划分区域,针对不同区域调整巡视周期。
对于特殊区域要加强巡视,如易受外力破坏区、树竹速长区、偷盗多发区等,巡视周期一般为半个月。
二、巡视主要内容线路设备的运行监视、缺陷的发现,主要是采取巡视检查的方法。
通过巡视检查来掌握线路运行状况及周围环境的变化,及时发现设备缺陷和危及线路安全的因素,以便及时消除缺陷,预防事故的发生。
巡视的主要内容包括:一)检查沿线环境有无影响线路安全的下列情况:1、防护区内的建筑物、易燃、易爆和腐蚀性气体;2、防护区内的树木;3、防护区内进行的土方挖掘、建筑工程和施工爆破;4、防护区内架设或敷设架空电力线路、架空通信线路和各种管道及电缆;5、线路附近出现的高大机械及可移动的设施;6、线路附近污染源情况;7、其它不正常情况,如河水泛滥、山洪、杆塔被淹、基础损坏、森林起火等。
电气运行1.特殊巡视的一般要求有哪些?2.特殊天气重点巡视的内容那些?制作人:赵春杰1 2特殊巡视的一般要求有哪些?特殊天气重点巡视的内容那些?1.严寒季节重点检查注油设备油位是否过低,导线是否过紧,设备端子箱,机构箱加热器是否投入,绝缘子积雪积冰情况,管道有无破裂。
2.高温季节重点检查注油设备注油是否过高,油温是否超过规定,引线是否过松,接头有无发射及示温蜡片的融化情况。
3.大风天气重点检查户外设备区有无已被风刮起的杂物,导线及避雷针的晃动情况,接头有无异常,安全措施(标识牌围栏等)是否牢固。
4.大雨天气重点检查门窗是否关好,户外设备端子箱机构箱检修电源箱是否关闭良好。
5.冬季重点检查防火.、防风、防寒、防冻、防冰、防雾闪、防小动物措施执行情况。
6.雷击后重点检查绝缘子、套管有无闪络迹象,检查避雷器的动作情况。
7.大雾霜冻季节和污秽的地区重点检查设备瓷质部分的污秽情况,检查设备瓷质绝缘有无放电现象和电晕影异常,必要时经行熄灯巡检。
8.事故后重点检查保护动作情况,检查事故范围内的设备,导线有无烧伤、断股,设备的油位、油色、压力是否正常,有无喷油,绝缘子有无闪络、断裂现象。
9. 高峰负荷期间重点检查主变、线路是否超过额定值,过负荷的设备有无过热现象。
10.梅雨季节重点检查绝缘子积露情况,户外设备端子箱、机构箱、检修电源箱驱潮器是否投入,箱门是否严密,箱内有无凝露。
11.新设备投入运行后,应增加巡视次数。
重点检查设备有无异常声响,接头是否发热,有无渗漏油现象等。
12.设备计划检修前,应对其经行全面巡视,及时发现隐患和缺陷,利用停电机会安全处理。
本问题中常见的电气设备端子箱机构箱油箱特殊天气重点巡查的内容:1.变压器本体巡查(1)检查变压器的油温指示正常。
(2)检查油位,根据温度与油位的对应关系判断油位是否正常。
(3)监听(视)声音和振动,注意异常的声音和振动。
(4)检查有无漏油、渗油现象,箱壳上的各种阀门状态是否符合运行要求,特别注意阀门、表计、法兰连接处以及焊缝等。
附件1172.5kV 及以上电压等级支柱瓷绝缘子检修规范(附编制说明)国家电网公司二○○五年三月目录前言 (I)目录..................................................................... I I 第一章总则.. (1)第二章引用标准 (1)第三章检查与处理 (2)第四章检修基本要求 (4)第五章检修前的准备 (6)第六章支柱瓷绝缘子检修关键工序质量控制 (6)第七章检修报告的编写 (7)第八章检修后运行 (7)附录 A 使用工具和设备一览表 (8)附录 B支柱瓷绝缘子检修报告 (10)72.5kV 及以上电压等级支柱瓷绝缘子检修规范编制说明 (13)第一章总则第一条为了保证电网安全可靠运行,提高支柱绝缘子的检修质量,使检修工作制度化、规范化,特制定本规范。
第二条本规范是依据国家、行业有关标准、规程和规范,并结合近年来国家电网公司输变电设备评估分析、生产运行分析以及现场运行和检修经验而制定的。
第三条本规范规定了支柱绝缘子检查与处理、检修基本要求、检修前的准备、检修内容及质量要求及检修关键工序质量控制、试验项目及要求、检修报告的编写以及检修后运行等内容。
第四条本规范适用于国家电网公司系统发电厂、变电所及其他电力工程对高压支柱瓷绝缘子的检修工作。
第五条本规范适用于72.5kV及以上户内和户外高压支柱瓷绝缘子。
引用标准第六条以下为本规范引用的标准、规程和导则,但不限于此。
GB/T 494-1998 建筑石油沥青GB 772-1987 高压支柱瓷绝缘子瓷件技术条件GB/T 775.1-1987 绝缘子试验方法第1部分:一般试验方法GB/T 775.2-1987 绝缘子试验方法第2部分:电气试验方法GB/T 775.3-1987 绝缘子试验方法第3部分:机械试验方法GB/T 5582-1993 高压电力设备外绝缘污秽等级GB 8287.1-1998 高压支柱瓷绝缘子第一部分:技术条件GB/T 8287.2-1999 高压支柱瓷绝缘子第二部分:尺寸与特性GB 8411.1-1987 电瓷材料第一部分:定义、分类和性能GB 12744-1991 耐污型户外棒形支柱瓷绝缘子GB/T 16434-1996 高压架空线路和发电厂、变电所环境污区分级及外绝缘选择标准GB/T 16927.1-1997 高电压试验技术第一部分一般试验要求JB 4307-1986 绝缘子胶装用水泥胶合剂技术条件JB/T 5889-1991 绝缘子用有色金属铸件技术条件JB/T 5891-1991 绝缘子用黑色金属铸件技术条件JB/T 8177-1999 绝缘子金属附件热镀锌层通用技术条件JB/T 9673-1999 绝缘子产品包装JB/T 9674-1999 超声波探测瓷件内部缺陷JB/T 56202-1999 高压支柱瓷绝缘子产品质量分等(内部使用)IEC 600815 耐污秽绝缘子的使用导则国家电网公司变电站管理规范(试行)国家电网公司高压支柱瓷绝缘子运行管理规范国家电网公司高压支柱瓷绝缘子技术监督规定国家电网公司预防高压支柱瓷绝缘子事故措施第三章检查与处理检查周期取决于支柱瓷绝缘子在供电系统中所处的重要性和运行环境、安装现场的环境和气候、历年运行和试验等情况。
广西电网有限责任公司高压支柱瓷绝缘子专项抽检技术标准1、总则为规范广西电网有限责任公司(以下简称公司)高压支柱瓷绝缘子产品的专项质量抽检工作,保证抽检项目的合理性及结果判定的准确性,确保公司采购的高压支柱瓷绝缘子产品质量满足相关标准、采购合同的要求,特制定本方案。
2、适用范围本标准适用于公司采购的I1okV(66kV)及以上电压等级高压支柱瓷绝缘子的专 项抽样检测工作。
3、规范性引用文件GB/T8287.1-2008 标称电压高于IOOOV 系统用户内和户外支柱绝缘子第I 部 分:瓷或玻璃绝缘子的试验GB/T8287.2-2008 标称电压高于IOOOv 系统用户内和户外支柱绝缘子第2部分:尺寸与特性GB/T8411.1-2008 陶瓷和玻璃绝缘材料第1部分:定义和分类GB50150-2006 电力装置安装工程电气设备交接试验标准 GB/Z14389-2009 IOOOkV 交流系统用支柱绝缘子技术规范 D1/T596-1996 电力设备预防性试验规程 JB/T3384-1999 高压绝缘子抽样方案 JB/T9674-1999 超声波探测瓷件内部缺陷JB/T10061 A 型脉冲反射式超声波探伤仪通用技术条件JB/T10062 超声波探伤用探头性能测试方法JB/T8177-1999 绝缘子金属附件热镀钵层通用技术条件JB/T3384-1999 高压绝缘子抽样方案Q/GDW407-2010 高压支柱瓷绝缘子现场检测导则Q/CSG11402-2011 电力设备预防性试验规程4、工作内容和方法4.1抽样方式(1)抽样地点:供应商成品库或工地现场。
(2)检测地点:供应商工厂或检测机构。
(3)使用仪器设备对高压支柱瓷绝缘子成品的试验项目进行抽检,专业抽检人员在工厂现场抽检时可使用自带检测设备,也可利用供应商的检测设备,还可委托第三方检测机构进行检测,检测设备应在规定的计量检定周期内并处于正常工作状态。
(4)高压支柱瓷绝缘子成品试验项目的抽查试验主要以对高压支柱瓷绝缘子产品性能和可靠性有重大影响的关键性项目为主,且该项目在订货技术协议中规定为出厂试验项目。
72.5k及以上电压等级支柱瓷绝缘子运行规范办法前言随着电力系统的不断发展,电压等级的提高和电气设备的发展,支柱瓷绝缘子在电力系统中扮演着越来越重要的角色。
为了确保瓷绝缘子的可靠性和延长其使用寿命,制定并遵守运行规范办法变得越来越重要。
本文将介绍72.5k及以上电压等级支柱瓷绝缘子的运行规范办法,以确保设备的安全、可靠和长期稳定运行。
1. 支柱瓷绝缘子的选用1.1 根据电气设备的额定电压和电流,选择合适的支柱瓷绝缘子。
1.2 确保支柱瓷绝缘子符合国家标准和电力行业标准,并有合格证明。
1.3 在选用支柱瓷绝缘子时,应注意其机械强度、漏电距离和耐张能力等指标。
2. 支柱瓷绝缘子的检查2.1 在新设备投入使用前要对支柱瓷绝缘子进行全面检查,必要时进行试验。
2.2 支柱瓷绝缘子的检查内容包括:外观检查、机械强度试验、绝缘电阻试验、颜色环检查等。
2.3 将支柱瓷绝缘子检查记录保存在文件中,以便随时查阅。
3. 支柱瓷绝缘子的安装3.1 支柱瓷绝缘子的安装应符合国家和电力行业标准,并有相应的设计和施工方案。
3.2 支柱瓷绝缘子的安装前应进行检查,确认其满足设计要求。
3.3 安装时应注意支柱瓷绝缘子的垂直度、水平度、位置、距离和接头等要求。
4. 支柱瓷绝缘子的运行与维护4.1 支柱瓷绝缘子的运行应符合国家和电力行业标准,并有相应的运行指导方针。
4.2 定期对支柱瓷绝缘子进行检查和维护。
4.3 支柱瓷绝缘子的检查和维护内容包括:清洗、松动的紧固件的重新固定、油污的清理等。
4.4 将支柱瓷绝缘子的检查和维护记录保存在文件中,以便随时查阅。
5. 支柱瓷绝缘子的更换5.1 支柱瓷绝缘子的更换应按照国家和电力行业标准操作,并有相应的更换方案。
5.2 在更换支柱瓷绝缘子时,必须对新绝缘子进行检查和试验,以确保其质量可靠。
5.3 更换支柱瓷绝缘子时,要遵循安全操作规程,防止事故发生。
6. 总结支柱瓷绝缘子是电力系统中重要的电力设备,其可靠性和稳定性对于电力系统的运行安全和稳定至关重要。
供电线路巡视内容和检查标准一、线路设备检查1. 检查线路杆塔是否完好,有无倾斜、变形、腐朽现象。
2. 检查线路绝缘子是否完好,有无裂纹、破损现象。
3. 检查线路金具是否完好,有无松动、脱落现象。
二、导线检查1. 检查导线有无断股、散股现象。
2. 检查导线有无腐蚀现象,有无变色、老化现象。
3. 检查导线连接点是否牢固,有无过热现象。
三、绝缘子检查1. 检查绝缘子表面有无裂纹、破损现象。
2. 检查绝缘子铁脚是否松动、脱落现象。
3. 检查绝缘子串的歪斜度是否超标。
四、杆塔检查1. 检查杆塔基础是否牢固,有无塌陷现象。
2. 检查杆塔本体是否完好,有无变形、腐朽现象。
3. 检查杆塔接地装置是否完好,接地电阻是否符合要求。
五、接地装置检查1. 检查接地电阻值是否符合要求。
2. 检查接地引下线是否完好,有无断裂、腐蚀现象。
3. 检查接地体是否完好,有无严重腐蚀现象。
六、防护设施检查1. 检查线路防护区内的树木生长情况,是否超高、影响线路安全运行。
2. 检查线路跨越的桥梁、道路等设施的完好情况,是否出现裂缝、沉降等现象。
3. 检查线路防护区内的施工情况,是否存在危及线路安全运行的施工行为。
七、通道环境检查1. 检查线路通道内是否有异常的烟尘、气味等现象,判断是否存在火灾隐患。
2. 检查线路通道内是否有水淹、泥石流等自然灾害的痕迹,判断是否存在自然灾害隐患。
3. 检查线路通道内是否有动物巢穴、侵入物等障碍物,判断是否存在障碍物隐患。
八、标识标牌检查1. 检查线路杆塔上是否有明确的标识标牌,包括线路名称、电压等级等信息。
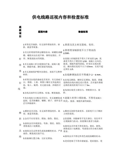
供电线路巡视内容和检查标准巡视项目巡视内容检查标准杆塔基础拉线1.杆塔是否倾斜,有无部件锈蚀变形、缺损、被盗等现象。
2.有无杆塔部件固定螺栓松动,缺螺栓或螺帽,螺栓丝扣长度不够,铆焊处裂纹、开焊、断裂或松动等现象。
3.有无混凝土杆出现裂纹扩展、混凝土脱落、钢筋外露、脚钉缺损等现象。
4.有无基础保护帽风化裂纹、表面不完整和缺损。
5.杆塔及拉线的基础是否变异,有无基础下沉、裂缝、上拔,周围土壤有无突起或沉陷、取土、掩埋,有无被水淹、冲刷的可能。
6.拉线及部件有无锈蚀、松弛、断股抽筋。
7.各拉线张力分配是否均匀,有无被解除或盗割,是否缺螺栓、螺帽、销子,部件是否丢失和被破坏。
1.铁塔及其主材无裂痕、变形。
2.铁塔塔身倾斜度不大于塔高的1/200。
3.混凝土杆倾斜度不得大于杆高的1/4,扰曲度不得大于稍径的1/10;混凝土无风化、脱落、钢筋外露等缺陷;杆身应无纵向裂纹,横向裂纹宽度不大于0.5mm,长度不超过周长1/3。
4.拉线棒锈蚀直径不得减少2~4 mm。
5.拉线无断股,镀锌层无锈蚀、脱落;跨越道路的拉线应满足设计要求,且对通车路面边缘的垂直距离不应小于5m。
6.每条拉线受力要均匀,背帽要齐全、紧固。
7.混凝土杆焊口要防腐,不得有混凝土风化、脱落、钢筋外露等缺陷。
横担金具绝1.横担是否歪扭,有无部件锈蚀变形、缺损、被盗等现象。
2.金具不应有变形、锈蚀、烧伤、裂纹。
3.接续金具外观鼓包、弯曲、裂纹、烧伤、滑移或出口处断股。
4.接续金具过热变色或连接螺栓松动,严重烧伤、断股或压接不实。
5.防振锤位置正确,完好无锈蚀。
1.横担无扭转弯曲变形,歪斜度不大于横担主材的宽度。
2.防震锤、间隔棒等不发生移位,均压环不出现倾斜与松动,防震锤应垂直与地面。
3.接续金具外观不得有鼓包、裂纹、烧伤、滑移或出口处断股,弯曲度应符合相关规程要求。
4.接续金具不得过热变色或连接螺栓松动。
5.瓷质绝缘子不得伞裙破损、瓷质裂纹、瓷缘子6.开口销齐全,线夹无损伤、裂纹。
关于对变电站绝缘瓷瓶的巡视与维护摘要:本文对目前变电站电力瓷瓶周期性地巡视和维护进行了全面的剖析,详细介绍了绝缘子的电气和机械性能以及对绝缘子进行维护、排除故障的方法。
关键词:电力瓷瓶;绝缘子;巡视工作;闪络;维护工作引言绝缘子在运行中不但要承受工作电压的作用,还会受到过电压的作用,不仅要能承受机械力的作用,还受气温变化和周围环境条件的影响,因此,绝缘子在运行中容易受损,然而这种受损是日期积月累的,当受损到一定程度,绝缘子将失去对其要求的绝缘或支持、固定截流导体的能力,最终造成事故的发生,为防止事故的发生,就要人为地阻止绝缘子受损的积累。
因此,电瓷的巡视和维护工作是变电业务中常抓不懈的重要工作之一。
1 电力瓷瓶的简介1.1 电力瓷瓶的定义和分类绝缘子是用来支持和固定母线与带电导体、并使带电导体间或导体与大地之间有足够的距离和绝缘。
因此,绝缘子应具有足够的电气绝缘强度和耐潮湿性能。
通常根据电瓷的产品形状、电压等级、应用环境来分类。
按产品形状可分为:盘形悬式绝缘子、针式绝缘子、棒形绝缘子、空心绝缘子等;按电压等级可分为:低电压(交流1000 V及以下,直流1500 V及以下)绝缘子和高电压(交流1000 V以上,直流1500V以上)绝缘子,其中高压绝缘子中又有超高压(交流330kV 和500 kV,直流500 kV)和特高压(交流750kV和1000kV,直流800kV)之分;按用途可分为:电气设备的绝缘和架空导线的绝缘;按工作条件和结构特点可分为:户内绝缘和户外绝缘。
不与大气直接接触的,工作条件和大气条件无关的绝缘部件则称为内绝缘。
相反,与大气直接接触,工作条件和大气条件(气压、气温、湿度、雾、雨、冰雪等)密切相关的绝缘部件称为外绝缘。
变电站内的绝缘子通常按照最后的两种情况分类。
1.2电力瓷瓶的作用瓷瓶的作用主要有两个方面:一是牢固地支持和固定载流导体,二是将载流导体与地之间形成良好的绝缘。
因此,瓷瓶应具有足够的绝缘强度和机械强度,同时对化学杂质的侵蚀具有足够抗御能力,并能适应周围大气条件的变化,如湿度和温度变化对它本身的影响等。
变电站运行检查项目一、变压器巡视检查项目1.变压器的油温和温度计应正常,储油柜的油位应与制造厂提供的油温、油位曲线相对应,温度计指示清晰。
(1)储油柜采用玻璃管作油位计,储油柜上标有油位监视线,分别表示环境温度为-20℃、+20℃、+40℃时变压器对应的油位;如采用磁针式油位计时,在不同环境温度下指针应停留的位置,由制造厂提供的曲线确定。
(2)根据温度表指示检查变压器上层油温是否正常。
变压器冷却方式不同,其上层油温或温升亦不同,具体应不超过规定(一般应按制造厂或DL/T572规定)。
运行人员不能只以上层油温不超过规定为标准,而应该根据当时的负荷情况、环境温度以及冷却装置投入的情况等,及历史数据进行综合判断。
就地与远方油温指示应基本一致。
绕组温度仅作参考。
(3)由于在油温40℃左右时,油流的带电倾向性最大,因此变压器可通过控制油泵运行数量来尽量避免变压器绝缘油运行在35℃~45℃温度区域。
2.变压器各部位无渗油、漏油。
应重点检查变压器的油泵、压力释放阀、套管接线柱、各阀门、隔膜式储油柜等。
(1)油泵负压区的渗油,容易造成变压器进水受潮和轻瓦斯有气而发信。
(2)压力释放阀的渗油、漏油(应检查有否动作过)。
(3)套管接线柱处的渗油,检查外部引线的伸缩条及其热胀冷缩性能。
3.套管油位应正常,套管外部无破损裂纹、无严重油污、无放电痕迹及其它异常现象。
检查瓷套,应清洁,无破损、裂纹和打火放电现象。
4.变压器声响均匀、正常。
若变压器附近噪音较大,应利用探声器来检查。
5.各冷却器手感温度应相近,风扇、油泵、水泵运转正常,油流继电器工作正常。
冷却器组数应按规定启用,分布合理,油泵运转应正常,无其它金属碰撞声,无漏油现象,运行中的冷却器的油流继电器应指示在“流动位置”,无颤动现象。
(1)油泵及风扇电动机声响是否正常,有无过热现象,风扇叶子有无抖动碰壳现象。
(2)冷却器连接管是否有渗漏油。
(3)油泵、风扇电动机电缆是否完好。
对绝缘子巡视检查的主要内容
1)检查绝缘子表面是否赃污.当绝缘子安装了泄露电流记录仪时,应检查仪表的动作情况,并记录测得的泄露电流
值.
(2)检查绝缘子有无裂纹,破碎及闪络,烧伤痕迹.
(3)检查绝缘子刚脚,刚帽是否锈蚀,刚脚是否弯曲.
(4)检查绝缘子串和磁横担有无严重偏斜.直线杆塔悬垂绝缘子串顺线路方向的偏斜不得大于15゜.
(5)检查针式绝缘子和磁横担上固定导线的绑线有无松动,断股或烧伤.
(6)检查悬式绝缘子的弹簧销,开口销有无缺少或脱落,开口销是否张开.
(7)检查金具有无锈蚀,磨损或开焊.。
35kV巡视统一标准工作项目:35kV线路正常巡视工作目标:掌握线路情况,立即发觉缺点和威胁线路安全运行隐患,并为检修工作提供依据。
序号工作步骤工作内容工作要求危险点控制方法前期准备依据要求做好线路巡视前期工作(见通用)线路巡视杆塔1基础2杆身3保护设施4鸟巢1基础有没有损坏、下沉或上拔,周围土壤有没有挖掘或沉陷,严寒地域电杆有没有冻鼓现象。
2杆塔是否倾斜混凝土杆有没有裂纹、酥松、钢筋外露,焊接处有没有开裂、锈蚀。
3混凝土杆不宜有纵向裂纹,横向裂纹不宜超出1、3周长,且裂纹宽度不宜大于0。
5mm4转角杆、直线杆倾斜度(包含挠度)小于15:1000,转角杆不应向内角倾斜,终端杆不应向导线侧倾斜,向拉线侧倾斜小于200mm 5杆塔位置是否适宜,有没有被车撞可能,保护设施是否完好,标志是否清楚。
6电杆有没有被水淹、水冲可能,防洪设施有没有损坏、坍塌。
7杆塔周围有没有杂草等植物附生,有没有危及安全鸟巢、风筝及杂物8杆塔标志(杆号、相位警告牌等)是否齐全、显著狗咬进村屯可能有狗地方先喊叫。
可备用棍棒,防备狗忽然窜出。
导线、避雷线1导线2接头4避雷线1、导地线应无断股,七股导地线中任一股导线损伤深度不得超出该股导线直径二分之一,十九股及以上导地线其中一处损伤不得超出三股2、导线在化工厂周围导线有没有腐蚀现象,导线三相弛度是否平衡,有没有过紧、过松现象。
2导线驰度误差不得超出设计值+5%或-2、5%,通常档距导线驰度相差不应超出50mm3导线接头是否良好,有没有过热现象(如:接头变色,雪先融化等),连接线夹弹簧垫是否齐全,螺帽是否紧固。
4过引线有没有损伤、断股、歪扭,和杆塔、构件及其它引线间距离是否符合要求。
引下线对电杆构件、拉线、电杆间净空距离不应小于0。
5m,导线对树木最小垂直距离:3m,5导线避雷线上有没有抛扔物、树枝、风筝、塑料布等走路扎脚巡视时,严禁穿凉鞋,预防扎脚。
绝缘子1瓷件2铁件3胶装部分1、绝缘子瓷横担应无裂纹,釉面剥落面积不应大于100mm2,瓷横担线槽外端头釉面剥落面积不应大于200mm2。
橡胶瓷瓶和复合绝缘瓷瓶巡视重点橡胶瓷瓶和复合绝缘瓷瓶巡视的重点包括
外观检查:首先需要对橡胶瓷瓶和复合绝缘瓷瓶的外观进行仔细检查。
检查是否存在明显的裂纹、碎裂、剥落或变形等损伤情况。
任何破损或异常都需要及时记录并采取相应的维修或更换措施。
污秽检查:检查瓷瓶表面是否有污垢、灰尘、腐蚀物或其他杂质。
特别要注意检查是否有蜂窝状腐蚀、电晕放电或积灰等情况。
这些污秽可能会影响瓷瓶的绝缘性能,必要时需进行清洗和维护。
引线检查:检查橡胶瓷瓶和复合绝缘瓷瓶上的引线是否完好无损,是否存在断裂、老化、磨损或腐蚀等问题。
引线的连接处也需要仔细检查,确保连接牢固可靠,没有松动或腐蚀现象。
绝缘检查:利用适当的测试仪器对橡胶瓷瓶和复合绝缘瓷瓶的绝缘性能进行检测。
检查绝缘电阻、绝缘介质损耗角正切值等参数,以确保瓷瓶的绝缘性能符合规定标准。
支柱检查:对于橡胶瓷瓶,需要检查支柱的稳固性和完整性。
确保支柱没有断裂、老化或变形等问题。
对于复合绝缘瓷瓶,需要检查支柱与瓷瓶本体之间的粘接是否牢固可靠。
地线检查:检查橡胶瓷瓶和复合绝缘瓷瓶的地线连接是否正常。
地线应该牢固连接,并且没有断裂、松动或腐蚀等问题。
确保地线的质量良好,以提供良好的接地保护。
温度检查:巡视时还需要检查瓷瓶表面的温度。
如果发现温度异常升高,可能表明瓷瓶存在过载或其他故障。
这种情况下需要及时采
取相应的措施,确保瓷瓶的安全运行。
如有其他需要,请告诉我。
绝缘子检查清扫情况
我公司共有瓷、玻璃、有机合成绝缘子三种组成,在运行中没有发现裂纹、瓷件击穿、玻璃破碎的现象,我安生部每个值都检查一次,对设备运行情况进行排查、巡视,检查绝缘子的顺序是从靠近横担绝缘子开始。
拿望远镜看。
线路清扫的时候登杆检查,2010年没有发现绝缘子缺陷。
玻璃绝缘子自爆率为零。
瓷绝缘子外观检查没有发现缺陷,
我公司一共有35KV/220KV6条线路。
每年利用春检的时机对所属线路进行小修清扫、检查设备完好情况。
一.电瓷外绝缘(变压器套管、断路器断口)的爬距符合我地区污秽等级要求,我风场属于无污染地区污秽等级为2级。
是考虑我地区海拔高度1600米的缘故。
全部设备采用防污型,爬距满足 2.5cm/KV﹙220KV设备﹚和
3.0cm/kv﹙35KV设备﹚1/2号主变高压套管
二.污秽等级爬电比距
Ⅳ 31mm/kv 1号主变
Ⅳ 2920mm 220KV隔离刀闸2.5cm/kv
Ⅱ 3.0cm/kv 35KV设备
220KV变电所线路出口爬弧距离
2010年11月2日我公司对所属变电所进行小修清扫和预防性试验,根据国家电气预防性实验规程要求对支柱绝缘子和悬式绝缘子串进行绝缘电阻试验。
结果如下:。
支柱瓷绝缘子巡视检查标
准
Prepared on 24 November 2020
贺兰山风电厂
支柱瓷绝缘子巡视检查标准
第一章总则
第一条为了加强高压支柱瓷绝缘子的运行管理工作,进一步拓宽运行管理工作的范围,延伸运行管理工作的内涵,保证设备安全、可靠、经济运行,特制定本规定。
第二条本规定是依据国家、行业的有关标准、规程和规范并结合贺兰山风电厂输变电设备评估分析、生产运行情况分析以及设备运行经验而制定的。
第三条本规定明确了高压支柱瓷绝缘子运行、检修和设备的缺陷检测提出了具体要求。
第四条本规定适用于贺兰山风电厂系统所辖发电厂、变电站,户内和户外支柱瓷绝缘子的管理。
第二章引用标准
以下为本规范引用的标准、规程和导则,但不限于此。
GB772-1987高压支柱瓷绝缘子瓷件技术条件
GB/绝缘子试验方法第2部分:电气试验方法
CB/T5582-1993高压电力设备外绝缘污秽等级
G1]高压支柱瓷绝缘子第一部分:技术条件
GB/T82822-1ggg高压支柱瓷绝缘子第二部分:尺寸与特性
电瓷材料第一部分,定义、分类和性能
GB12744-1991耐污型户外棒形支柱瓷绝缘子
GBfrl6434-1996高压架空线路和发电厂、变电所环境污区分级及外绝缘选择标准
GB/高电压试验技术第一部分一般试验要求
JB4307-1986绝缘子胶装用水泥胶合剂技术条件
JB/T5889-1991绝缘子用有色金属铸件技术条件
JB/T5891-1991绝缘子用黑色金属铸件技术条件
JB/T8177—1999绝缘子金属附件热镀锌层通用技术条件
JB/T9673—1999绝缘子产品包装
JB/T9674-1999超声波探测瓷件内部缺陷
JB/T56202-1999高压支柱瓷绝缘子产品质量分等(内部使用)
IEC600815耐污秽绝缘子的使用导则
第三章例行巡视、检查项目及要求
(一)例行巡视检查
(1)日常巡视检查内容项目及要求:
1)瓷裙表面污秽程度无放电现象。
2)瓷裙、法兰无裂纹、破损现象。
3)高压瓷柱绝缘支柱无受力(引线),支柱无倾斜,底座螺栓紧固。
4)设备法兰及铁件等部位无裂纹、裂缝现象。
(2)对各种值班方式下的巡视时间、次数、内容,各单位应做出明确规定。
(3)例行检查巡视分为正常巡视、全面巡视、熄灯巡视。
(4)正常巡视:
1)有人值班变电所的支柱绝缘子设备,每天至少一次:每周至少进行一次夜间巡视:
2)无人值班变电站内的支柱瓷绝缘子设备每周二次巡视检查。
(5)全面巡视内容主要是对设备进行全面的外部检查。
(6)每周应进行熄灯巡视一次,内容是检查设备有无电晕、放电、接头有无过热现象。
(二)检查的要求
(1)检查项目及内容:
1)检查高压支柱瓷绝缘子瓷裙、基座及法兰是否有裂纹。
2)检查高压支柱瓷绝缘子结合处涂抹的防水胶是否有脱落现象,水泥胶装面是否完好。
3)检查高压支柱瓷绝缘子各连接部位是否有松动现象,金具和螺栓是否锈蚀。
4)检查支柱的引线及接线端子连接处是否有不正常的变色和熔点。
5)检查高压支柱瓷绝缘子是否倾斜。
6)高压支柱瓷绝缘子的每次停电检查工作都应有相应的记录。
(三)维护
(1)停电期间必须对支柱瓷绝缘子进行清扫及按周期进行超声波探伤检测,检测中发现有缺陷的支柱瓷绝缘子必须进行立即更换。
(2)为了提高支柱瓷绝缘子的耐污水平,根据设备运行情况,可在污秽较严重地区运行的支柱瓷绝缘子可采用表面涂刷盯V涂料等技术措施。
(3)检查中发现缺陷时应在设备异常与缺陷记录中详细记录,同时向上级汇报。
第四章特殊巡视
(一)特殊巡视的条件:
当出现下列情况时,需对高压支柱瓷绝缘子进行特殊巡视:
(1)大风、雾天、冰雪、冰雹及雷雨后的巡视。
(2)设备变动后的巡视。
(3)设备新投入运行后的巡视。
(4)设备经过检修、改造或长期停运后重新投入运行后的巡视。
(5)运行十年及以上高压支柱瓷绝缘子。
(二)特殊巡视的要求:
(1)雨天及雨后的特殊巡视主要应观查高压支柱瓷绝缘子是否存在放电现象。
(2)大风及沙尘天气的特殊巡视主要应观查引线与支柱瓷绝缘子间的连接是否良好,高压支柱瓷绝缘子是否倾斜,相与相之间安全距离是否满足规程要求。
(3)设备经过检修、改造或长期停运后重新投入运行,主要应观察支柱瓷绝缘子有无放电及各引线连接处是否有发热现象。
(4)特殊巡视的结果应进行记录,对于在巡视中发现的异常情况应记入设备的异常与缺陷记录中。
(5)特殊巡视中出现紧急状况时应立即向上级汇报并按照缺陷处理原则进行处理。
第五章专业管理
(1)高压支柱瓷绝缘子的清扫工作按逢停必扫的原则进行。
(2)高压支柱瓷绝缘子的检测自投运之日起,三年为一个检测周期,三个周期后,缩短为一年,检测率为100%。
(3)高压支柱瓷绝缘子在检测中发现异常情况时,应立即进行更换。
(4)各运行单位做好高压支柱瓷绝缘子的年度统计、分析和总结工作,积极开展技术培训,提高高压支柱瓷绝缘子的监督和管理水平。
(5)检修、运行部门对所管辖高压支柱瓷绝缘子的运行、检测情况,设备完好率及可靠性指标等情况进行一次全面、简要分析。
(6)建立完善高压支柱瓷绝缘子技术资料(应建立技术档案包括;设备安装地点、型号、技
术参数、厂家等)。