用一个按钮实现控制电机启动与停止的几种编程方法介绍
- 格式:doc
- 大小:202.50 KB
- 文档页数:5
第1 题: 按起动按钮,接触器KM 工作15秒钟,KM 停止。
第2 题: 按起动按钮,延时15秒钟接触器KM 才工作,按停止按钮KM 方可停止。
第3 题: 按起动按钮,延时15秒钟接触器KM1才工作,KM1工作20秒钟停止后,接触器KM2工作;按停止按钮KM2方可停止。
第4 题: 按起动按钮,延时15秒钟接触器KM1才工作,KM1工作20秒钟停止后,接触器KM2工作,也使KM2工作20秒钟停止,延时15秒钟后,使KM1再次起动运行;按停止按钮使任意在运行的接触器停止。
第5 题: 按起动按钮,延时15秒钟接触器KM1才工作,KM1工作20秒钟停止后,延时15秒钟后,接触器KM2工作,也使KM2工作20秒钟停止,延时15秒钟后,使KM1再次起动运行;这样反复循环3 次后停止;按停止按钮使任意在运行的接触器停止。
第6 题: 启动按钮X1,停止按钮X2,输出Y0的单回路控制程序。
第7 题: 编写一个M0=1后,延时15秒接通Y2,M0从1 变0 ,延时18秒断开Y2。
第8 题: 用一个输入点(X3),控制一盏灯(Y1)。
按3 次灯亮,按3 次灯灭。
第9 题: 正反转程序。
正转启动:X10 ,反转启动:X11 ,停止按钮:X12 ;正向接触器Y3,反向接触器:Y4。
第10题: 星-三角启动程序。
启动按钮:X13 ,停止按钮:X14 。
主接触器:Y5,星:Y6,三角:Y7。
第11题: 编写双联开关的程序。
开关,X4,X5;灯Y1第12题: 设计一个按钮控制正反转的程序,即按一下正转,再按一下反转。
第13题:1 、按X002,Y001点亮,延时5 秒钟后Y002点亮,Y001熄灭。
2 、在Y002亮的前提下,延时10秒钟按X003三次后,Y003点亮,Y002关闭。
3 、在上面按X003 最后一次,Y002 灯关闭的同时,计数器开始按每秒1次计数,且每秒Y004闪亮1 次,计数15次后全部熄灭,并可以重复开始的动作。
【PLC编程好技巧】8种“单键控制电机启停”程序,你造
么?
笔者在实际工作中,经常遇到这样一种题目:“用一个按钮控制电动机的启停,即第一下按按钮,电机运转,第二次按按钮,电机停止运转。
”我浏览了近几年各地的PLC技能比赛也多次涉及到类似问题。
下面我就以S7-300PLC为例,介绍七种“单键控制电机启停”PLC编程实例。
一、用SR触发器实现
二、用逻辑判断实现
三、用计数器实现
四、用字右移指令实现
五、用双字循环右移指令实现
六、用异或指令实现
七、用累加器指令实现
八。
用S和R指令实现
启程工控学院。
用一个按钮实现控制电机启动与停止的几种编程方法介绍网上看到有好多网友提出用一个按钮实现控制电机的启动与停车的求助帖,这里,用S7-200编程,用不同的思路编写出5种可控制电机启停的梯形图,供大家分析参考1、第一种设计方案:用SR触发器指令构成的控制电路,见下图:程序解析:按钮接 I1.0 输入点,按下按钮,使 I1.0=1,断电延时定时器 T101 得电吸合,按钮抬起,I1.0=0 ,T101 并不立即释放,要延时0.4S,才释放断开,用此T101的目的,防止按钮在按下的瞬间产生抖动而出现的打连发的现象,即确保按钮动作的可靠无误。
此条可以不用,如不用时,将下一条中的T101改为 I1.0 即可。
第二条是用SR触发器指令配合其他指令构成双稳态电路,其编程要点是,用SR输出的Q1.0位信号的常开与常闭点串接在R、S触发输入口中,这样处理可确保双稳态电路的动作可靠性。
加”SM0.1”并接在R输入端上的目的是确保开机时,Q1.0=0,即确保输出口为断开状态。
2、第二种设计方案:同第一种构思是一样的,是利用PLC周期性的逐条询检的特点编写的,只是语句用的不一样。
该图的第一条的作用原理同上,第二条,T101(或 I1.0)的后沿到来,如果M1.0=0,就使Q1.0=1(输出接通),否则(即M1.0=1)Q1.0=0(即输出断开)。
第三条为将Q1.0 --> M1.0,这一条的作用就是利用时间差,即第二条动作完成后,才将Q1.0 --> M1.0,从而确保第二条动作的可靠性。
3、第三种设计方案:用加1计数器实现。
见下图:该程序是利用二进制加法计数器的个位数,在进行加1运算时,总是0、1变化的特点编写的,第一条是初始化,即将MB1清0,确保开机后Q1.0的输出状态为断开,第二条防抖动,第3条 T101的后沿使MB1内容加1,第4条为将M1.0 --> Q1.0。
分析一下动作:开机使 MB1=0,即M1.0=0,也是 Q1.0=0 输出为断开状态。
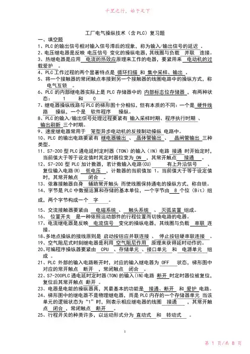
工厂电气操纵技术(含PLC)复习题一、填空题1、PLC的输出信号相对输入信号滞后的现象,称为输入/输出信号的延迟 。
2、电压继电器是反映 电压信号 变化的操纵电器,其线圈与负载 并联 连接。
3、热继电器是应用 电流的热效应原理来工作的电器,要紧用来 电动机的过载爱护 。
4、PLC工作过程的两个显著特点是 循环扫描 和 集中采样、输出 。
5、将一个接触器的常闭触点串接到另一个接触器的线圈电路中的操纵方式,称电气互锁 。
6、PLC的内部继电器实际上是PLC存储器中的 内部标志位存储器 ,有两种状态: 1 和 0 。
7、继电器操纵线路与PLC的梯形图十分相似,但有本质的不同:一个是 硬件线路 操纵,一个是 软件程序 操纵。
8、PLC的输入/输出信号处理过程要紧有 输入采样时期、程序执行时期 、输出刷新三个时期。
9、速度继电器常用于笼型异步电动机的反接制动操纵 电路中。
10、PLC的输出电路要紧有 继电器输出 、 晶体管输出 、 晶闸管输出 三种类型。
11.S7-200型PLC通电延时定时器(TON)的输入(IN)电路 接通时开始定时,当前值大于等于设定值时其定时器位变为 ON ,其常开触点 接通 。
12、S7-200型PLC加计数器,若计数输入电路(CU) 有上升沿信号 、复位输入电路(R) 低电压 ,计数器的当前值加1。
当前值大于等于设定值时,其常开触点 闭合 。
13、依靠接触器自身辅助常开触头而使线圈保持通电的操纵方式,称自锁。
14、字节是PLC中数据运算和存储的基本单位,一个字节由 8 个位(Bit)组成,两个字节构成一个 字 。
15、交流接触器要紧由 电磁系统 、 触头系统 、 灭弧装置组成。
16、 位置开关 是一种依照运动部件的行程位置而切换电路的电器。
17、电流继电器是反映 电流信号 变化的操纵电器,其线圈与负载 串联 连接。
18、多地点操纵的接线原则是 启动按钮应并联连接 、停止按钮硬串联连接 。
电动机点动控制原理
电动机的点动控制原理是通过改变电动机的电源电压或电流来实现电动机的启动和停止。
通常情况下,电动机的启动需要较大的启动电流,而停止需要断开电源电压。
在点动控制中,可以使用接触器或电磁继电器作为控制元件。
通过切换接触器或电磁继电器的状态,可以改变电动机的电源电压或电流。
一种常见的点动控制电路是使用单按钮控制。
通过按下按钮,可以瞬时地将电源电压传递给电动机,使其启动。
当按钮释放后,电源电压会断开,电动机停止运行。
另一种常见的点动控制电路是使用双按钮控制。
这种电路需要同时按下两个按钮才能启动电动机,其中一个按钮用于启动,另一个按钮用于停止。
只有当两个按钮都按下时,电源电压才能传递给电动机,使其启动。
当任何一个按钮释放后,电源电压会断开,电动机停止运行。
此外,还可以使用定时器或计数器来实现电动机的点动控制。
通过设置定时器或计数器的时间或次数,可以控制电动机的运行时间或运行次数。
一旦达到设定的时间或次数,电动机会停止运行。
总之,电动机的点动控制通过改变电源电压或电流来实现电动机的启动和停止,可以使用接触器、电磁继电器、按钮、定时器或计数器等控制元件来实现。
变频器实现电机的点动控制的常见方法解析1.引言概述部分的内容应该对整篇文章的主题进行一定程度的解释和引入。
下面是一个可供参考的概述部分的编写示例:引言1.1 概述在现代工业控制领域中,电机是被广泛应用的关键设备之一。
为了实现精准的控制和高效的运行,往往需要采用一些特殊的控制方法。
变频器是一种常用的控制设备,它通过改变电源给电机供电的频率来控制电机的转速和运行状态。
而点动控制,则是一种常见的特殊控制模式,适用于电机需要进行单次、短时的运行或停止的场景。
本文将介绍变频器实现电机的点动控制的常见方法,旨在帮助读者深入了解和掌握这一领域的技术。
1.2 文章结构本文主要分为引言、正文和结论三个部分。
首先在引言部分,我们将对本文的主题进行概述。
接下来,在正文部分的第二节中,我们将介绍变频器的基本原理和作用,为后续的点动控制方法铺垫基础。
然后,我们将在正文部分的第三节详细介绍变频器实现电机的点动控制的常见方法,涵盖多种实现技术和应用场景。
最后,在结论部分,我们将对本文的内容进行总结,并对未来的研究和应用方向进行展望。
1.3 目的本文的目的是系统地解析变频器实现电机的点动控制的常见方法。
通过对不同的方法进行介绍和分析,读者可以了解每种方法的原理、特点和适用场景,以便在实际工程应用中能够选择合适的方法,并对其进行正确的配置和调试。
同时,本文还旨在推动相关领域的技术发展和研究,促进电机控制技术的创新和进步。
1.2文章结构文章结构部分的内容是文章的框架,用来引导读者理解文章的结构和内容安排。
在这部分内容中,我们可以简要介绍文章的组织结构和各个章节的主要内容。
以下是对文章结构部分的一种可能的编写方式:文章结构本文将围绕变频器实现电机的点动控制展开讨论,主要包括以下几个部分:1. 引言1.1 概述在引言部分,我们会简要介绍变频器实现电机的点动控制的背景和意义。
通过概述,读者可以初步了解文章的话题和研究的重点。
1.2 文章结构本文的结构如下所示。
电动机的启停控制原理
电动机的启停控制原理是通过控制电源的开关来控制电机的启停。
在电机启动时,电源开关闭合,将电流引入电机,使电机转子开始旋转,从而实现电机的启动。
电机的停止控制通常有两种方式:一种是通过断开电源开关来切断电流供应,使电机停止转动;另一种是通过控制电源开关的状态,使电机工作在无负载状态,即断开负载电路,电机停止转动。
在实际应用中,通常采用各种电气元件、传感器和控制器来实现电机的启停控制。
例如,可以使用磁力启动器来控制电源的开关状态,通过控制磁力启动器的通断来实现电机的启停;还可以使用继电器、开关等电气元件来控制电机的启停。
此外,还可以使用PLC(可编程逻辑控制器)或微处理器来实现电机的启停控制。
通过编写相应的程序,控制PLC或微处理器的输出信号,即可实现电机的启停控制。
总之,电机的启停控制原理是通过控制电源的开关状态,来控制电机的启停。
具体的实现方式可以根据实际情况选择适合的电气元件和控制器。
scl编程一百例以SCL编程一百例为标题SCL(Structured Control Language)是一种用于编写PLC (Programmable Logic Controller)程序的高级编程语言。
它的语法结构简单明了,逻辑性强,被广泛应用于自动化控制领域。
本文将通过一百个例子来展示SCL编程的灵活性和强大功能。
第一例:开关控制灯泡使用SCL编程实现一个简单的开关控制灯泡的程序。
当开关打开时,灯泡亮起;当开关关闭时,灯泡熄灭。
第二例:计数器使用SCL编程实现一个计数器程序。
通过按下按钮,每按一次计数器加一,同时在HMI(Human Machine Interface)上显示当前计数值。
第三例:温度控制使用SCL编程实现一个温度控制程序。
通过读取温度传感器的数值,根据设定的温度范围控制加热器的开关状态,以保持温度在设定范围内。
第四例:流水线控制使用SCL编程实现一个流水线控制程序。
通过控制电机的开关状态,实现产品在不同工位之间的传送和加工。
第五例:报警系统使用SCL编程实现一个报警系统。
通过监测不同传感器的状态,当某个传感器触发时,触发相应的报警信号。
第六例:自动化包装机使用SCL编程实现一个自动化包装机。
通过控制电机、传感器和气缸的状态,实现产品的自动分拣、包装和封箱。
第七例:电梯控制使用SCL编程实现一个电梯控制程序。
通过读取按钮的信号,根据乘客的需求控制电梯的运行和停靠。
第八例:流量控制使用SCL编程实现一个流量控制程序。
通过读取流量传感器的数值,根据设定的流量范围控制阀门的开关状态,以保持流量在设定范围内。
第九例:定时器使用SCL编程实现一个定时器程序。
通过设定时间参数,实现定时触发相应的操作,如定时开关灯、定时启动机器等。
第十例:电机速度控制使用SCL编程实现一个电机速度控制程序。
通过读取编码器的反馈信号,根据设定的速度参数控制电机的转速。
第十一例:压力控制使用SCL编程实现一个压力控制程序。
三台电动机顺序启停PLC控制编程摘要:电工技能鉴定分为五级考核,职业院校高职学生的应届生考核三级(高级工),电工鉴定分为理论考试和技能考试。
其中技能考试主要考核对继电接触器控制系统、PLC控制系统、电子电路、变频器控制等的安装、调试、故障排除为主,其中PLC控制系统安装与调试题目中三台电动机的顺序启停PLC控制为高频题目。
关键词:电工鉴定;技能考核;电机顺序启停;PLC控制;编程本文将以西门子S7-200PLC机为例讲解三台电动机的顺序启停PLC控制的编程方法。
控制要求如下:某一生产线的末端有一台三级皮带传送机,分别由M1、M2、M3三台电动机拖动,启动时要求10s的时间间隔,并按M1、M2、M3的顺序启动;停止时按15s的时间间隔,并按M3、M2、M1的顺序停止,皮带传送机的启动和停止分别由启动按钮和停止按钮来控制,三级皮带传送机如下图所示。
要求:1.工作方式设置:手动时要求按下手动启动按钮,做一次上述过程,自动时按下自动启动按钮,能够重复循环上述过程。
2.有必要的电气保护和互锁。
PLC设计步骤如下:一、输入/输出分析:该控制要求中有3个被控设备MM1、KM2、KM3,分别用于控制电动机M1、M2和M3,也就是输出设备;而输入设备有三个,分别是手动启动按钮SB1、手动停止按钮SB2、自动启动按钮SB3三个。
二、I/O地址分配三、PLC外部接线图1.主电路:主电路组成:三相电分别通过熔断器FU1之后分三路又分别经过主控交流接触器KM1、KM2和KM3的主触点并分别经过热继电器FR1、FR2、FR3的热元件来分别控制传送机使用的三台电动机M1、M2和M3,其中KM1、KM2、KM3的主触点分别用于控制三台电动机的通电与断电;三支熔断器FU1用作主电路的短路保护,热继电器FR1、FR2、FR3分别用作三台电动机M1、M2、M3的过载保护。
同时其中的一相和零线给S7-200PLC主机供电,FU2用作控制电路的短路保护。
图3PLC 状态转移图M8002S0X0X1X6X7S20Y0保险X2X1S21Y1灯Y2下行X3X1S22X4X1Y3喷漆S23Y4收枪X5X1(上接第189页)摘要:在一些小型设备和设计精度不高的设备中常常会用到步进电动机,如何让步进电动机启动和停止,是需要我们解决的问题,可以通过不同种方式完成对电机的控制。
关键词:步进电动机PLC 步进驱动器程序2013年山东省高级技师实训操作试题一:运料小车由步进电动机控制。
这说明步进电动机在一些控制精度不高的设备中已经得到广泛应用。
例如:线切割、简易自动生产线设备都使用步进电动机来完成设备的直线运动。
步进电动机是如何能够旋转的,步进电机是一种将电脉冲信号转化为角位移的执行机构,一般电动机都是连续旋转的,而步进电机的转动是一步一步进行的,每输入一个脉冲电信号,步进电机就转动一个角度,通过改变脉冲频率和数量,可实现步进电机的调速和控制转动的角位移大小,具有较高的定位精度,其最小步距角可达0.75,转动、停止、反转反应灵敏可靠。
而步距角是每输入一个电脉冲信号时转子转过的角度称为步距角,步距角的大小可直接影响电机的运行精度。
步进电机的运行要有一电子装置进行驱动,这种装置就是步进电机驱动器,它是把控制系统发出的脉冲信号,加以放大以驱动步进电机。
步进电机的转速与脉冲信号的频率成正比,控制步进电机脉冲信号的频率,可以对电机精确调速;控制步进脉冲的个数,可以对电机精确定位。
整步:最基本的驱动方式,这种驱动方式的每个脉冲使电机移动一个基本步矩角。
例如:标准两相电机的一圈共有200个步矩角,则整步驱动方式下,每个脉冲可以使电机移动1.8°,而半步是在单相激磁时,电机转轴停至整步位置上,驱动器收到下一个脉冲后,如给另一相激磁且保持原来相继续处在激磁状态,则电机转轴将移动半个基本步矩角,停在相邻两个整步位置的中间。
如此循环地对两相线圈进行单相然后两相激磁,步进电机将以每个脉冲半个基本步矩角的方式转动。
单按钮控制电机启停
初始状态,KM、KA1、KA2均释放,电机不转:
右支路:SB按下->[KM常闭]->[KA2常闭]->KA1吸合->[KA1常开]自保
左支路:[KA1常开]->[KA2常闭]->KM吸合->电机转->[KM常开]自保
SB放开->KA1释放
电机运转中,KM吸合,KA1和KA2释放:
右支路:SB按下->[KM常开]->[KA1常闭]->KA2吸合->[KA2常开]自保
左支路:[KA2常闭]断开->KM释放->电机停
SB放开->KA2释放
PLC200实现手动/自动控制三台电动机顺序启停
浏览次数:391次悬赏分:0|解决时间:2011-3-31 18:58 |提问者:cai19891103|检举
要求:手动 M2在M1启动后才可以启动,M3在M2启动后才可以启动自动启动 M1-M2-M3 停止M3-M2-M1
手动、自动状态分别用指示灯指示
有电路图和梯形图
比较急,Q1154393085
最佳答案
这个比较简单,用两个子程序一个手动一个自动,在主程序中设一个一开关,开时为手动控制,关闭时为自动控制,相应的状态用指示灯分别表示即可。
手动编程方法:先启动M1,然后用M1的常开启动M2,再用M2的常开启动M3就达到先后起动的顺序。
自动编程方法:启动是和手动方法,停止时先让M3断电,然后用M3的常闭断M2等等,这只是一个方法,具体程序你自己想想,还不会再联系。
我可以帮你写。
(注:素材和资料部分来自网络,供参考。
请预览后才下载,期待你的好评与关注!)。
用PLC实现电动机的全压启动控制全压启动控制是一种常见的控制电动机启停的方式,通过PLC(可编程逻辑控制器)实现全压启动控制具有灵活性高、可靠性强的优点。
下面是使用PLC实现电动机全压启动控制的详细步骤。
首先,需要了解全压启动控制的基本原理。
全压启动控制是指在电动机启动时,直接将额定电压施加在电动机的两个端子上。
这种启动方式简单直接,可提供最大的起动转矩,但同时也会对电网和电动机产生较大的冲击。
基于以上原理,下面是使用PLC实现电动机全压启动控制的具体步骤:1.选择合适的PLC型号和配套的I/O模块:根据实际需求选择合适的PLC型号,并根据电动机的工作电压选择对应的I/O模块。
2.连接电动机和PLC:将电动机的动力电源和控制信号线分别连接到PLC的输出端口和输入端口。
确保电源和信号线的接线正确无误。
3.编写PLC程序:使用PLC软件,编写相应的程序代码。
程序代码主要包括输入信号的采集和处理、输出信号的控制和其他逻辑运算。
4.采集输入信号:通过PLC编程软件,配置输入模块来采集电动机启动信号。
输入信号可以是按钮、开关、传感器等。
5.处理输入信号:使用PLC编程软件,对采集到的输入信号进行处理,判断电动机是否需要启动或停止。
可以根据需要进行逻辑运算、计数运算等操作。
6.控制输出信号:通过PLC编程软件,配置输出模块来控制电动机的启动和停止。
输出信号可以是电动机的控制电压信号。
7.编写保护逻辑:编写保护逻辑,如过载保护、短路保护等。
当电动机出现异常情况时,PLC能够及时做出反应并采取相应的措施。
8.调试和测试:将PLC与电动机进行连接后,进行调试和测试,验证程序的正确性和可靠性。
9.启动电动机:通过按下启动按钮或其他启动信号,PLC会根据程序的逻辑进行处理,并通过输出信号将全压电压施加在电动机的两个端子上,从而实现电动机的启动。
10.监控电动机运行状态:通过PLC软件监控电动机的运行状态,如电压、电流、转速等。
plc中实现一键启停的9种方法English Answer:1. Output Devices with Built-In One-Button Start/Stop.Many output devices, such as motor starters and frequency drives, come with built-in one-button start/stop controls. This is the simplest method, as it requires no additional programming or wiring.2. Pushbutton with Momentary Contact.A momentary contact pushbutton can be used as a start button. When the button is pressed, it completes thecircuit and starts the PLC program. Releasing the button turns off the program.3. Pushbutton with Maintained Contact.A maintained contact pushbutton remains on until it ispressed again. This type of button is suitable for both start and stop functions.4. Ladder Logic with Self-Resetting Timer.Ladder logic can be used to create a one-buttonstart/stop circuit. A self-resetting timer is used to start the program when the button is pressed. When the button is released, the timer resets and the program stops.5. PLC with Built-In Motion Control.Some PLCs have built-in motion control capabilities. These PLCs can be used to directly control motors and drives, and they can be programmed to start and stop with a single button press.6. HMI with Start/Stop Button.A human-machine interface (HMI) can be used to display a start/stop button on a touchscreen or LCD display. Pressing the button on the HMI sends a command to the PLCto start or stop the program.7. Wireless Button with Receiver.A wireless button can be used to start or stop the PLC program from a distance. The button sends a signal to a receiver connected to the PLC, which then executes the start or stop command.8. PLC Modbus Communication.Modbus communication can be used to start or stop the PLC program from another device, such as a computer or a remote control.9. PLC Serial Communication.Serial communication can also be used to start or stop the PLC program from another device.中文回答:1.带有内置一键启停的输出设备。
一、实训背景随着工业自动化程度的不断提高,电机作为工业生产中的核心动力设备,其控制系统的设计和实现显得尤为重要。
本次实训旨在通过学习电机顺启逆停的控制原理,掌握PLC(可编程逻辑控制器)编程技能,提高动手能力和解决问题的能力。
二、实训目的1. 理解电机顺启逆停的基本原理和实现方法。
2. 掌握PLC编程软件的使用方法,能够根据控制要求编写控制程序。
3. 熟悉电机控制系统的调试和故障排除方法。
4. 培养团队合作精神和动手实践能力。
三、实训内容1. 电机控制原理学习通过学习电机的基本原理,了解电机正反转的控制方法。
电机正反转是通过改变电机供电电源的相序来实现的。
当电源相序与电机接线相序一致时,电机正转;当电源相序与电机接线相序相反时,电机反转。
2. PLC编程软件学习学习使用PLC编程软件,如Siemens的STEP 7、Rockwell的RSLogix等。
通过编程软件,可以实现对电机顺启逆停的控制。
3. 电机控制系统的搭建根据设计要求,搭建电机控制系统。
包括PLC、输入输出模块、电机、接触器、按钮等。
4. PLC编程根据电机控制要求,编写PLC控制程序。
程序主要包括以下几个部分:- 启动部分:当按下启动按钮时,依次启动电机M1、M2、M3。
- 停止部分:当按下停止按钮时,依次停止电机M3、M2、M1。
- 互锁部分:确保在启动下一台电机前,前一台电机必须处于停止状态。
5. 系统调试将编写好的程序下载到PLC中,进行系统调试。
检查程序是否按照预期运行,若出现故障,分析原因并进行排除。
6. 实训总结对本次实训进行总结,分析存在的问题和不足,提出改进措施。
四、实训过程1. 前期准备- 学习电机控制原理和PLC编程知识。
- 熟悉PLC编程软件的使用方法。
- 准备电机控制系统所需的元器件。
2. 搭建电机控制系统- 根据设计要求,搭建电机控制系统。
- 连接PLC、输入输出模块、电机、接触器、按钮等。
3. 编写PLC控制程序- 根据电机控制要求,编写PLC控制程序。
三菱FX系列习题一基本指令类1.起保停:X0接通X1断开Y0输出,X1接通时,Y0关断输出,即X0为启动按钮X1为停止按钮Y0为输出;2.正反转控制:有一正转启动按钮X0,一反转启动按钮X1,一停止按钮X2,正转输出Y0,反转输出Y1,要互锁;3.单按钮控制:利用一个按钮控制电机的启动与停止,X0第一次接通时Y0输出,电机运转,X0第二次接通时Y0关断输出,电机停止;4.混合控制:一台电机即可点动控制,也可以长动控制,X0为点动按钮X1为长动的启动按钮X2为长动的停止按钮Y0为输出点控制电机运转,两种控制方式之间要有互锁;5.连锁控制:某设备由两人操作,甲按了启动按钮X0,乙按了启动按钮X1后Y0输出设备才可以启动,两按钮不要求同时按,按下停止按钮X2后设备停止。
6.顺序控制:每按一次启动按钮启动一台电机,每按一次停止按钮,停掉最后启动的那台电机,按下紧急停止按钮,停止所有的电机,X0为启动按钮X1为停止按钮X2为紧急停止按钮Y0----Y3为电机控制的输出点;7.正反转:按下启动按钮X0电机正转,机床正向移动,当撞到正向限位开关X2时,电机停止,接着反转启动,机床反向移动,当机床撞到反向限位开关X3时,电机停止,又正转运行,如此循环,当按下停止按钮X1后机床不会马上停止,而是反转到位后才停止,Y0为正转输出Y1为反转输出;8.两灯交替闪烁:当按下启动按钮X0,Y0亮一秒后灭,Y1亮2秒,如此循环,当按下停止按钮X1,输出停止;9.小功率电机的星三角控制:一个启动按钮X0,一个停止按钮X1,一个主输出Y0,星形输出Y1,三角输出Y2,用一个定时器,要互锁;10.大功率电机的星三角控制:一个启动按钮X0,一个停止按钮X1,一个主输出Y0,星形输出Y1,三角输出Y2,用两个定时器,一个启动延时用,一个是星形转三角时延时0.2秒用,要加互锁;11.延时启动延时停止:按下启动按钮X0延时3秒电机启动,按下停止按钮X1延时5秒电机停止,电机控制输出点为Y0;12.延时自动关断:按下启动按钮X0,Y0输出,30秒后Y0输出停止,任意时刻按下停止按钮X1,Y0立即停止输出;13.五台电机顺序启动逆序停止:按下启动按钮X0,第一台电机启动Y0输出,每过5秒启动一台电机,直至五台电机全部启动,当按下停止按钮X1,停掉最后启动的那台电机,每过5秒停止一台,直至五台电机全部停止,任意时刻按下停止按钮都可以停掉最后启动的那台电机;14.控制方式选择:有一个选择按钮X0,按一下时电机可点动控制,按5秒时为长动控制,按10秒时为启动后延时自动停止,X1为启动按钮,X2为停止按钮,Y0为输出控制点,切换选择方式时Y0必须是输出0;15.做一个计时程序:统计设备的运行时间,能显示时,分,秒,用计数器做;16.做自动正反转:按下启动按钮X0,电机正转运行,2分钟后停止2秒,后反转2分钟停2秒,如此循环,按下停止按钮X1后电机停止运转,Y0为正转输出,Y1为反转输出;17.计数程序:例如有一台冲床在冲垫片,要对所冲的垫片进行计数,即冲床的滑块下滑一次,接近感应开关X2动作,计数器计数,计够数后自动停机,要冲下一批产品时,必须对计数器进行复位才能启动;18.用计数器配合定时器使用:例如机床运行500小时后需更换某个易损零件或换机油等,这时某个指示灯点亮,或触摸屏给出一条提示,但我们所用的定时器的定时时长是有限的,最长也不到一小时,所以要配合计数器使用即可解决此问题;19.顺序控制:一台气缸控制的机械手有上,下,左,右,夹紧和松开6个动作,这6个动作的执行是顺序执行的,程序要有手动调试模式,半自动模式和全自动模式,回原点模式,输入分配; X0启动按钮,X1停止按钮,X2回原点模式选择,X3手动模式,X4半自动模式,X5全自动模式,X6上限位,X7下限位,X10左限位,X11右限位,X12夹紧,X13松开,X14手动上移,X15手动下移,X16左行,X17右行,X20夹紧,X21松开,输出分配:Y0上移,Y1下移,Y2左行,Y3右行,Y4夹紧,Y5松开;20.顺序控制的分支与汇合:例如排钻有4个机头,可同时钻4个孔,设备面板上有4个选择开关,某个机头使用与否可以选择,每个机头都有上下两个限位开关,当工作平台到位后,所选择的排钻下行钻孔,碰到下限位开关后上行,碰到上限位开关后停止,若有某个机头的上限位开关没动作,设备的工作平台就不能移动,输入输出可自行设计分配;二.功能指令类21.传送指令应用:例如有8个按钮(K2X0)点动控制8台电机(K2Y0);22.传送指令应用:例如某设备可做两种型号的产品,有一个选择开关X0进行切换选择,当X0接通时做大型号的产品,按下启动按钮X1后Y0输出10秒自动停止,当X0关断是做小型号的产品,按下启动按钮X1后Y0输出5秒自动停止;23.块传送指令应用:做不同型号的产品要调不同的参数,每组有3个参数,例如灌注机灌注不同的产品,温度和压力不同,灌注时间也不一样,选择某个型号要调用对应的那组参数,X0为小型号选择按钮,X1为中型号选择按钮,X2为大型号选择按钮;24.比较指令应用:8个按钮对应8个输出点,输入与输出相对应,按了某个按钮后对应的那个输出点输出,其他点为0;25. 比较指令应用:温度低于15度时亮黄灯(Y0),温度高于35度时亮红灯(Y1),其他情况亮绿灯(Y2);26. 比较指令应用:5灯顺序点亮,每个灯亮2秒,按下启动按钮X0第一个灯亮1秒时第二个灯亮,在第二秒时第一个灯灭第三个灯亮,如此循环,按下停止按钮所有的灯都不亮;27.数学运算指令应用:计数25.5乘以14.6再除以79再加上465等于多少;28. 数学运算指令应用:一个圆的直径是100毫米,要切一个最大的正方形,求正方形的边长;29.逻辑运算指令应用:有6个按钮(X0---X5)点动控制6个输出点(X0---Y5),还有一起保停控制,启动按钮X6,停止按钮X7,输出Y6;30. 逻辑运算指令应用:8个按钮点动控制对应8个输出点,但是这8个按钮有接常开有接常闭;31. 逻辑运算指令应用:8组单按钮启动停止,X0---X7控制Y0---Y7,每组单独控制,互不相干;32. 逻辑运算指令应用: 8组单按钮启动停止,X0---X7控制Y0---Y7,同一时刻只能有一组操作有效,例如X0控制了Y0输出后,再按其他按钮无效,必须是X0再次接通Y0停止输出后才可以操作控制其他某一点输出;33. 逻辑运算指令应用:8个按钮X0---X7控制8个点的输出Y0---Y7,要带记忆,例如按了按钮X0,Y0输出,而且保持输出,再按了按钮X3,Y3保持输出,不考虑关断输出;34.变址应用:例如一条做鞋底的生产线要生产10种型号的产品,每种型号有3个模具,由灌注机对模具进行注料,不同型号的模具其灌注时间不同,X0为模具感应开关,Y0为注料电磁阀,即X0感应到有模具时,Y0输出已设定好的一段时间停止。
用一个按钮实现控制电机启动与停止的几种编程方法介绍
网上看到有好多网友提出用一个按钮实现控制电机的启动与停车的求助帖,这里,用S7-200编程,用不同的思路编写出5种可控制电机启停的梯形图,供大家分析参考
1、第一种设计方案:用SR触发器指令构成的控制电路,见下图:
程序解析:按钮接 I1.0 输入点,按下按钮,使 I1.0=1,断电延时定时器 T101 得电吸合,按钮抬起,I1.0=0 ,T101 并不立即释放,要延时0.4S,才释放断开,用此T101的目的,防止按钮在按下的瞬间产生抖动而出现的打连发的现象,即确保按钮动作的可靠无误。
此条可以不用,如不用时,将下一条中的T101改为 I1.0 即可。
第二条是用SR触发器指令配合其他指令构成双稳态电路,其编程要点是,用SR 输出的Q1.0位信号的常开与常闭点串接在R、S触发输入口中,这样处理可确保双稳态电路的动作可靠性。
加”SM0.1”并接在R输入端上的目的是确保开机时,Q1.0=0,即确保输出口为断开状态。
2、第二种设计方案:
同第一种构思是一样的,是利用PLC周期性的逐条询检的特点编写的,只是语句用的不一样。
该图的第一条的作用原理同上,第二条,T101(或I1.0)的后沿到来,如果M1.0=0,就使Q1.0=1(输出接通),否则(即M1.0=1)Q1.0=0(即输出断开)。
第三条为将Q1.0 --> M1.0,这一条的作用就是利用时间差,即第二条动作完成后,才将Q1.0 --> M1.0,从而确保第二条动作的可靠性。
3、第三种设计方案:用加1计数器实现。
见下图:
该程序是利用二进制加法计数器的个位数,在进行加1运算时,总是0、1变化的特点编写的,第一条是初始化,即将MB1清0,确保开机后Q1.0的输出状态为断开,第二条防抖动,第3条 T101的后沿使MB1内容加1,第4条为将M1.0 --> Q1.0。
分析一下动作:开机使 MB1=0,即M1.0=0,也是 Q1.0=0 输出为断开状态。
按一下I1.0,使 MB1加1,其MB1=1,即M1.0=1,使Q1.0=1,输出为通导状态。
再按I1.0,使 MB1又加1,其MB1=2,但M1.0=0,使Q1.0=0,输出为断开状态。
4、第4中编程方案:利用字节循环左移(或右移)移位的方法实现功能,见下图:
本程序是利用MB1字节循环左移一位的方法实现Q1.0通断的控制:本图的第1条初始化将MB1置数为“10101010”状态,此时M1.0=0即Q1.0=0确保开机后Q1.0的输出为断开状态。
第2条防抖动,第3条是T101的后沿使MB1 循环左移一位,第一次按按钮,MB1左移一位后的值为“01010101”,即此时M1.0=1,使Q1.0=1,输出口通导。
再按扭,MB1值为“10101010” 即此时M1.0=0,使Q1.0=0,输出口断开。
5、第5种编程方法:利用字节循环左移和比较指令编写,见下图:
该程序的前二条与第4中一样,第3条利用字节比较指令:T101的后沿进行比较,如MB1=10101010,则Q1.0=1 输出口通导,如MB1不=10101010,则Q1.0=1 输出口断开。
目前仅想出这5中思路的编程方法,大家可以补充。
目的就是学好用好PLC。