工业机器人控制系统组成及典型结构
- 格式:docx
- 大小:179.77 KB
- 文档页数:5
工业机器人结构原理工业机器人是一种可以执行特定任务的智能机械设备。
它们通常由多个主要部分组成,包括机械结构、控制系统、执行器和传感器。
机械结构是工业机器人的重要组成部分,它为机器人提供了身体支持和运动能力。
通常,机械结构由连杆、关节和框架等元件组成。
连杆用于连接不同的关节,使机器人能够执行复杂的动作。
关节是机器人的可动连接点,允许机械结构在不同的方向上旋转或运动。
框架则起到支撑作用,保证机械结构的稳定性和可靠性。
控制系统是控制工业机器人动作和功能的核心。
它通常由硬件和软件两部分组成。
硬件包括中央处理器、存储器、输入输出接口和电源等。
中央处理器是控制系统的主要组成部分,它接收和处理来自传感器的输入信号,并发送指令给执行器。
存储器用于存储程序和数据,以及记录机器人的状态信息。
输入输出接口用于与外部设备进行通信,例如与计算机或其他机器人进行数据交换。
电源则提供所需的能量给控制系统。
执行器是机器人的执行部件,它们负责将控制系统发送的指令转化为动态的机械运动。
常见的执行器包括电动机、液压缸和气动缸等。
电动机是最常用的执行器,它通过电能转变为机械能,驱动机械结构实现各种动作。
液压缸和气动缸则利用液体和气体的压力来实现运动控制,适用于一些需要大力矩或冲击力的操作。
传感器是机器人的感知装置,它们用于获取外部环境的信息,并将信息传递给控制系统。
常见的传感器包括光电传感器、压力传感器、温度传感器和力传感器等。
光电传感器用于检测物体的位置和距离,压力传感器用于测量力的大小,温度传感器用于监测环境的温度变化,力传感器则可测量机器人施加的力。
综上所述,工业机器人的结构原理包括机械结构、控制系统、执行器和传感器等多个方面。
这些部分相互配合,使机器人能够进行复杂的动作和任务执行。
工业机器人原理及应用实例一、工业机器人概念工业机器人是一种可以搬运物料、零件、工具或完成多种操作功能的专用机械装置;由计算机控制,是无人参与的自主自动化控制系统;他是可编程、具有柔性的自动化系统,可以允许进行人机联系。
可以通俗的理解为“机器人是技术系统的一种类别,它能以其动作复现人的动作和职能;它与传统的自动机的区别在于有更大的万能性和多目的用途,可以反复调整以执行不同的功能。
”二、组成结构工业机器人由主体、驱动系统和控制系统三个基本部分组成。
主体即机座和执行机构,包括臂部、腕部和手部,有的机器人还有行走机构。
大多数工业机器人有3~6个运动自由度,其中腕部通常有1~3个运动自由度;驱动系统包括动力装置和传动机构,用以使执行机构产生相应的动作;控制系统是按照输入的程序对驱动系统和执行机构发出指令信号,并进行控制。
三、分类工业机器人按臂部的运动形式分为四种。
直角坐标型的臂部可沿三个直角坐标移动;圆柱坐标型的臂部可作升降、回转和伸缩动作;球坐标型的臂部能回转、俯仰和伸缩;关节型的臂部有多个转动关节。
工业机器人按执行机构运动的控制机能,又可分点位型和连续轨迹型。
点位型只控制执行机构由一点到另一点的准确定位,适用于机床上下料、点焊和一般搬运、装卸等作业;连续轨迹型可控制执行机构按给定轨迹运动,适用于连续焊接和涂装等作业。
工业机器人按程序输入方式区分有编程输入型和示教输入型两类。
编程输入型是将计算机上已编好的作业程序文件,通过RS232串口或者以太网等通信方式传送到机器人控制柜。
示教输入型的示教方法有两种:一种是由操作者用手动控制器(示教操纵盒),将指令信号传给驱动系统,使执行机构按要求的动作顺序和运动轨迹操演一遍;另一种是由操作者直接领动执行机构,按要求的动作顺序和运动轨迹操演一遍。
在示教过程的同时,工作程序的信息即自动存入程序存储器中在机器人自动工作时,控制系统从程序存储器中检出相应信息,将指令信号传给驱动机构,使执行机构再现示教的各种动作。
工业机器人的组成结构
工业机器人一般由主构架(手臂)、手腕、驱动系统、测量系统、控制器及传感器等组成。
图1是工业机器人的典型结构。
机器人手臂具有3个自由度(运动坐标轴),机器人作业空间由手臂运动范围决定。
手腕是机器人工具(如焊枪、喷嘴、机加工刀具、夹爪)与主构架的连接机构,它具有3个自由度。
驱动系统为机器人各运动部件提供力、力矩、速度、加速度。
测量系统用于机器人运动部件的位移、速度和加速度的测量。
控制器(RC)用于控制机器人各运动部件的位置、速度和加速度,使机器人手爪或机器人工具的中心点以给定的速度沿着给定轨迹到达目标点。
通过传感器获得搬运对象和机器人本身的状态信息,如工件及其位置的识别,障碍物的识别,抓举工件的重量是否过载等。
图1 工业机器人的典型结构
工业机器人运动由主构架和手腕完成,主构架具有3个自由度,其运动由两种基本运动组成,即沿着坐标轴的直线移动和绕坐标轴的回转运动。
不同运动的组合,形成各种类型的机器人(如图2):①直角坐标型(如图2a是三个直线坐标轴);②圆柱坐标型(如图2b是两个直线坐标轴和一个回转轴);③球坐标型(如图2c是一个直线坐标轴和两个回转轴);④关节型(如图2d是三个回转轴关节和图2e是三个平面运动关节)。
a)直角坐标型 b)圆柱坐标型 c)球坐标型 d)多关节型 e)平面关节型
图2 工业机器人的基本结构形式。
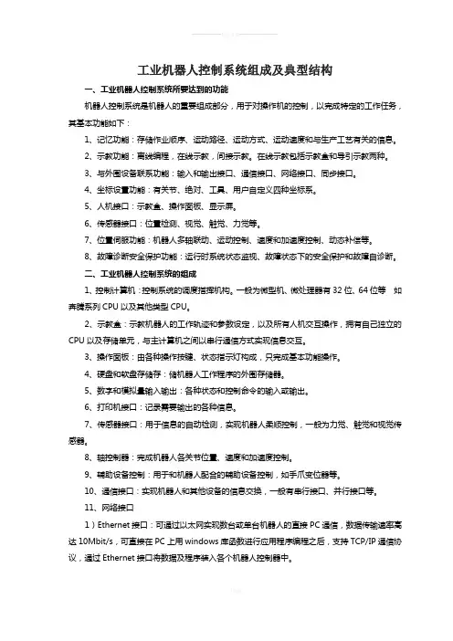
工业机器人控制系统组成及典型结构一、工业机器人控制系统所要达到的功能机器人控制系统是机器人的重要组成部分,用于对操作机的控制,以完成特定的工作任务,其基本功能如下:1、记忆功能:存储作业顺序、运动路径、运动方式、运动速度和与生产工艺有关的信息。
2、示教功能:离线编程,在线示教,间接示教。
在线示教包括示教盒和导引示教两种。
3、与外围设备联系功能:输入和输出接口、通信接口、网络接口、同步接口。
4、坐标设置功能:有关节、绝对、工具、用户自定义四种坐标系。
5、人机接口:示教盒、操作面板、显示屏。
6、传感器接口:位置检测、视觉、触觉、力觉等。
7、位置伺服功能:机器人多轴联动、运动控制、速度和加速度控制、动态补偿等。
8、故障诊断安全保护功能:运行时系统状态监视、故障状态下的安全保护和故障自诊断。
二、工业机器人控制系统的组成1、控制计算机:控制系统的调度指挥机构。
一般为微型机、微处理器有32位、64位等如奔腾系列CPU以及其他类型CPU。
2、示教盒:示教机器人的工作轨迹和参数设定,以及所有人机交互操作,拥有自己独立的CPU以及存储单元,与主计算机之间以串行通信方式实现信息交互。
3、操作面板:由各种操作按键、状态指示灯构成,只完成基本功能操作。
4、硬盘和软盘存储存:储机器人工作程序的外围存储器。
5、数字和模拟量输入输出:各种状态和控制命令的输入或输出。
6、打印机接口:记录需要输出的各种信息。
7、传感器接口:用于信息的自动检测,实现机器人柔顺控制,一般为力觉、触觉和视觉传感器。
8、轴控制器:完成机器人各关节位置、速度和加速度控制。
9、辅助设备控制:用于和机器人配合的辅助设备控制,如手爪变位器等。
10、通信接口:实现机器人和其他设备的信息交换,一般有串行接口、并行接口等。
11、网络接口1)Ethernet接口:可通过以太网实现数台或单台机器人的直接PC通信,数据传输速率高达10Mbit/s,可直接在PC上用windows库函数进行应用程序编程之后,支持TCP/IP通信协议,通过Ethernet接口将数据及程序装入各个机器人控制器中。
机器人的控制系统在当今科技飞速发展的时代,机器人已经成为我们生活和工作中不可或缺的一部分。
从工业生产线上的机械臂到家庭中的智能清洁机器人,从医疗领域的手术机器人到太空探索中的探测机器人,它们的身影无处不在。
而机器人能够如此高效、精准地完成各种任务,其背后的关键就在于先进的控制系统。
机器人的控制系统就像是人类的大脑和神经系统,负责指挥和协调机器人的每一个动作和决策。
它接收来自各种传感器的信息,经过处理和分析后,向执行机构发送指令,从而实现机器人的运动、操作和功能。
让我们先来了解一下机器人控制系统的组成部分。
一个典型的机器人控制系统通常包括传感器、控制器、驱动器和执行机构。
传感器就如同机器人的“眼睛”和“耳朵”,能够感知周围环境的信息,例如位置、速度、温度、压力等。
常见的传感器有光电传感器、力传感器、位置传感器等。
这些传感器将收集到的信息转化为电信号,传输给控制器。
控制器则是机器人控制系统的“大脑”,它负责对传感器传来的信号进行处理和分析。
控制器根据预设的算法和程序,计算出机器人应该采取的动作,并将相应的指令发送给驱动器。
控制器的性能直接影响着机器人的控制精度、响应速度和稳定性。
目前,常见的控制器有单片机、PLC(可编程逻辑控制器)和工业计算机等。
驱动器是将控制器发出的指令转化为实际动力的装置,它类似于机器人的“肌肉”。
驱动器根据指令,为执行机构提供足够的能量和动力,使其能够按照要求运动。
常见的驱动器有电机驱动器、液压驱动器和气动驱动器等。
执行机构则是机器人的“手脚”,负责具体的动作执行。
例如,在工业机器人中,执行机构可能是机械臂的关节电机;在移动机器人中,执行机构可能是车轮或履带。
机器人控制系统的工作原理可以简单地概括为“感知决策执行”的循环过程。
传感器不断感知环境信息,控制器对这些信息进行处理和决策,然后驱动器驱动执行机构执行相应的动作。
这个过程不断重复,使得机器人能够实时适应环境的变化,完成各种复杂的任务。
机器人的系统的组成与结构。
一、三大部分三大部分是机械部分、传感部分和控制部分。
二、六个子系统六个子系统是驱动系统、机械结构系统、感受系统、机器人一环境交换系统、人机交换。
1.驱动系统,要使机器人运作起来,各需各个关节即每个运动自由度安置传动装置。
这就是驱动系统。
驱动系统可以是液压传动、气压传动、电动传动、或者把它们结合起来应用综合系统,可以是直接驱动或者通过同步带、链条、轮系、谐波齿轮等机械传动机构进行间接传动。
2.机械结构传动,工业机器人的机械结构系统由机座、手臂、末端操作器三大部分组成,每一个大件都有若干个自由度的机械系统。
若基座不具备行走机构,则构成行走机器人;若基座不具备行走及弯腰机构,则构成单机器人臂。
手臂一般由上臂、下臂和手腕组成。
末端操作器是直接装在手腕上的一个重要部件,它可以是二手指或多手指的手抓,也可以是喷漆枪、焊具等作业工具。
3.感受系统由内部传感器模块和外部传感器模块组成,用以获得内部和外部环境状态中有意义的信息。
智能传感器的使用提高了机器人的机动性、适应性和智能化的水准。
人类的感受系统对感知外部世界信息是极其灵巧的,然而,对于一些特殊的信息,传感器比人类的感受系统更有效。
4.机器人一环境交换系统是现代工业机器人雨外部环境中的设备互换联系和协调的系统。
工业机器人与外部设备集成为一个功能单元,如加工单元、焊接单元、装配单元等。
当然,也可以是多台机器人、多台机床或设备、多个零件存储装置等集成为一个去执行复杂任务的功能单元。
5.人工交换系统是操作人员与机器人控制并与机器人联系的装置,例如,计算机的标准终端,指令控制台,信息显示板,危险信号报警器等。
该系统归纳起来分为两大类:指令给定装置和信息显示装置。
6.控制系统的任务是根据机器人的作业指令程序以及传感器反馈回来的信号支配机器人的执行机构去完成规定的运动和功能。
假如工业机器人不具备信息反馈特征,则为开环控制系统;若具备信息反馈特征,则为闭环控制系统。
机器人的四大组成部分机器人目前是典型的机电一体化产品,一般由机械本体、控制系统、传感器、和驱动器等四部分组成。
为对本体进行精确控制,传感器应提供机器人本体或其所处环境的信息,控制系统依据控制程序产生指令信号,通过控制各关节运动坐标的驱动器,使各臂杆端点按照要求的轨迹、速度和加速度,以一定的姿态达到空间指定的位置。
驱动器将控制系统输出的信号变换成大功率的信号,以驱动执行器工作。
1.机械本体机械本体,是机器人赖以完成作业任务的执行机构,一般是一台机械手,也称操作器、或操作手,可以在确定的环境中执行控制系统指定的操作。
典型工业机器人的机械本体一般由手部(末端执行器)、腕部、臂部、腰部和基座构成。
机械手多采用关节式机械结构,一般具有6个自由度,其中3个用来确定末端执行器的位置,另外3个则用来确定末端执行装置的方向(姿势)。
机械臂上的末端执行装置可以根据操作需要换成焊枪、吸盘、扳手等作业工具。
2.控制系统控制系统是机器人的指挥中枢,相当于人的大脑功能,负责对作业指令信息、内外环境信息进行处理,并依据预定的本体模型、环境模型和控制程序做出决策,产生相应的控制信号,通过驱动器驱动执行机构的各个关节按所需的顺序、沿确定的位置或轨迹运动,完成特定的作业。
从控制系统的构成看,有开环控制系统和闭环控制系统之分;从控制方式看有程序控制系统、适应性控制系统和智能控制系统之分。
3.驱动器驱动器是机器人的动力系统,相当于人的心血管系统,一般由驱动装置和传动机构两部分组成。
因驱动方式的不同,驱动装置可以分成电动、液动和气动三种类型。
驱动装置中的电动机、液压缸、气缸可以与操作机直接相连,也可以通过传动机构与执行机构相连。
传动机构通常有齿轮传动、链传动、谐波齿轮传动、螺旋传动、带传动等几种类型。
4.传感器传感器是机器人的感测系统,相当于人的感觉器官,是机器人系统的重要组成部分,包括内部传感器和外部传感器两大类。
内部传感器主要用来检测机器人本身的状态,为机器人的运动控制提供必要的本体状态信息,如位置传感器、速度传感器等。
工业机器人内部结构及基本组成原理详解工业机器人详解你对工业机器人有着什么样的了解?关于工业机器人,我们过去也反反复复推送了很多的文章,在这一次,我们将尝试解决有关---在工业环境中使用的最常见的机器人和作业时经常会遇到的问题。
关于工业机器人定义什么可以被认为是一个工业机器人?什么不能被称为工业机器人?工业机器人直到最近才能避开这种混乱。
不是在工业环境中使用的每个机电设备都可以被认为是机器人。
根据国际标准组织的定义,工业机器人是一种可编程的三自由度或多轴自动控制的可编程多用途机械手。
这几乎是在谈论工业机器人时被接受的定义。
工业机器人自中年以来发生了什么变化?越来越多的工程师和企业家正在寻找越来越多的机器人技术,帮助在工业环境中优化工作流程的方式。
随着时代的发展和机器人技术的进步,机器人手臂必须为诸如仓储中使用的群组AGV等新手铺路。
我们经常说典型的工业机器人由工具,工业机器人手臂,控制柜,控制面板,示教器以及其他外围设备组成。
那么这些是什么?这些部分通常都在一起,控制柜类似于机器人的大脑。
控制面板和示教器构成用户环境。
工具(也称为末端执行器)是为特定任务设计的设备(例如焊接或喷涂)。
机器人手臂基本上是移动工具的东西。
但并不是每个工业机器人都像一个手臂。
不同机器人有不同类型的结构。
控制面板---操作员使用控制面板来执行一些常规任务。
(例如:改变程序或控制外围设备)。
应用“机器人工人”----什么时候应该使用工业机器人而不是人工?相信这个问题大家思考的次数并不少了。
理想情况下,这应该是双赢的。
想快速看到效果,你需要知道什么是别人最不喜欢的工作。
想得最多的是那些重复的,乏味的工作,需要从工作人员那边进行大量单调的行动,这个思考是正确的,因为正是如此,例如从一个输送机到另一个输送机。
如果总是相同的任务,您可以使用专门针对您的需求量身定制的自动化解决方案。
工厂的工作处理需要越来越灵活,在这些情况下,正确的解决方案是:可以试用用于不同任务的可重新编程的机器人进行任务操作。
工业机器人控制系统组成及典型结构
一、工业机器人控制系统所要达到的功能机器人控制系统是机器人的重要组成部分,用于对操作机的控制,以完成特定的工作任务,其基本功能如下:
1、记忆功能:存储作业顺序、运动路径、运动方式、运动速度和与生产工艺有关的信息。
2、示教功能:离线编程,在线示教,间接示教。
在线示教包括示教盒和导引示教两种。
3、与外围设备联系功能:输入和输出接口、通信接口、网络接口、同步接口。
4、坐标设置功能:有关节、绝对、工具、用户自定义四种坐标系。
5、人机接口:示教盒、操作面板、显示屏。
6、传感器接口:位置检测、视觉、触觉、力觉等。
7、位置伺服功能:机器人多轴联动、运动控制、速度和加速度控制、动态补偿等。
8、故障诊断安全保护功能:运行时系统状态监视、故障状态下的安全保护和故障自诊断。
二、工业机器人控制系统的组成
1、控制计算机:控制系统的调度指挥机构。
一般为微型机、微处理器有32 位、64 位等如奔腾系列CPU 以及其他类型CPU 。
2、示教盒:示教机器人的工作轨迹和参数设定,以及所有人机交互操作,拥有自己独立的
CPU 以及存储单元,与主计算机之间以串行通信方式实现信息交互。
3、操作面板:由各种操作按键、状态指示灯构成,只完成基本功能操作。
4、硬盘和软盘存储存:储机器人工作程序的外围存储器。
5、数字和模拟量输入输出:各种状态和控制命令的输入或输出。
6、打印机接口:记录需要输出的各种信息。
7、传感器接口:用于信息的自动检测,实现机器人柔顺控制,一般为力觉、触觉和视觉传感器。
8、轴控制器:完成机器人各关节位置、速度和加速度控制。
9、辅助设备控制:用于和机器人配合的辅助设备控制,如手爪变位器等。
10 、通信接口:实现机器人和其他设备的信息交换,一般有串行接口、并行接口等。
11 、网络接口
1) Ethernet 接口:可通过以太网实现数台或单台机器人的直接PC 通信,数据传输速率高达
10Mbit/s ,可直接在PC 上用windows 库函数进行应用程序编程之后,支持TCP/IP 通信协议,通过Ethernet 接口将数据及程序装入各个机器人控制器中。
2 ) Fieldbus 接口:支持多种流行的现场总线规格,如
Device net、ABRemotel/O Array
Interbus-s 、profibus-DP 、M-NET 等。
三、工业机器人控制系统分类
1、程序控制系统:给每一个自由度施加一定规律的控制作用,机器人就可实现要求的空间轨迹。
2、自适应控制系统:当外界条件变化时,为保证所要求的品质或为了随着经验的积累而自行改善控制品质,其过程是基于操作机的状态和伺服误差的观察,再调整非线性模型的参数,一直到误差消失为止。
这种系统的结构和参数能随时间和条件自动改变。
3、人工智能系统:事先无法编制运动程序,而是要求在运动过程中根据所获得的周围状态信息,实时确定控制作用。
4、点位式:要求机器人准确控制末端执行器的位姿,而与路径无关。
?
5、轨迹式:要求机器人按示教的轨迹和速度运动。
6、控制总线:国际标准总线控制系统。
采用国际标准总线作为控制系统的控制总线,如VME、MUL TI-bus、STD-bus、PC-bus。
7、自定义总线控制系统:由生产厂家自行定义使用的总线作为控制系统总线。
&编程方式:物理设置编程系统。
由操作者设置固定的限位开关,实现起动,停车的程序操作,只能用于简单的拾起和放置作业。
9、在线编程:通过人的示教来完成操作信息的记忆过程编程方式,包括直接示教模拟示教
和示教盒示教。
10、离线编程:不对实际作业的机器人直接示教,而是脱离实际作业环境,示教程序,通过
使用高级机器人,编程语言,远程式离线生成机器人作业轨迹。
四、机器人控制系统结构
机器人控制系统按其控制方式可分为三类。
1)集中控制系统(CentralizedControlSystem ):用一台计算机实现全部控制功能,结构
简单,成本低,但实时性差,难以扩展,在早期的机器人中常采用这种结构,其构成框图,如图
2所示。
基于PC的集中控制系统里,充分利用了PC资源开放性的特点,可以实现很好的开放
性:多种控制卡,传感器设备等都可以通过标准PCI插槽或通过标准串口、并口集成到控制系统
中。
集中式控制系统的优点是:硬件成本较低,便于信息的采集和分析,易于实现系统的最优控制,整体性与协调性较好,基于PC的系统硬件扩展较为方便。
其缺点也显而易见:系统控制缺
乏灵活性,控制危险容易集中,一旦出现故障,其影响面广,后果严重;由于工业机器人的实时性要求很高,当系统进行大量数据计算,会降低系统实时性,系统对多任务的响应能力也会与系统的实时性相冲突;此外,系统连线复杂,会降低系统的可靠性。
CPU实现管理、坐
2) 主从控制系统:采用主、从两级处理器实现系统的全部控制功能。
主
标变换、轨迹生成和系统自诊断等:从CPU实现所有关节的动作控制。
其构成框图,如图3所
示。
主从控制方式系统实时性较好,适于高精度、高速度控制,但其系统扩展性较差,维修困难。
3) 分散控制系统(DistributeControlSystem ):按系统的性质和方式将系统控制分成几个模块,每一个模块各有不同的控制任务和控制策略,各模式之间可以是主从关系,也可以是平等关系。
这种方式实时性好,易于实现高速、高精度控制,易于扩展,可实现智能控制,是目前流行的方式,其控制框图如图4所示。
其主要思想是“分散控制,集中管理”,即系统对其总体目
标和任务可以进行综合协调和分配,并通过子系统的协调工作来完成控制任务,整个系统在功能、
逻辑和物理等方面都是分散的,所以DCS系统又称为集散控制系统或分散控制系统。
这种结构
中,子系统是由控制器和不同被控对象或设备构成的,各个子系统之间通过网络等相互通讯。
分布式控制结构提供了一个开放、实时、精确的机器人控制系统。
分布式系统中常采用两级控制方式。
两级分布式控制系统?通常由上位机、下为机和网络组成。
上位机可以进行不同的轨迹规划和控制算法,下位机进行插补细分、控制优化等的研究和实现。
上位机和下位机通过通讯总线相
互协调工作,这里的通讯总线可以是RS-232、RS-485、EEE-488以及USB总线等形式。
现在, 以太网和现场总线技术的发展为机器人提供了更快速、稳定、有效的通讯服务。
尤其是现场总线,
它应用于生产现场、在微机化测量控制设备之间实现双向多结点数字通信,从而形成了新型的网
络集成式全分布控制系统一现场总线控制系统FCS( FiledbusControlSystem )。
在工厂生产
网络中,将可以通过现场总线连接的设备统称为“现场设备/仪表”。
从系统论的角度来说,工
业机器人作为工厂的生产设备之一,也可以归纳为现场设备。
在机器人系统中引入现场总线技术后,更有利于机器人在工业生产环境中的集成。
• KU
分布式控制系统的优点在于:系统灵活性好,控制系统的危险性降低,采用多处理器的分散控制,有利于系统功能的并行执行,提高系统的处理效率,缩短响应时间。
对于具有多自由度的工业机器人而言,集中控制对各个控制轴之间的藕合关系处理得很好,
可以很简单的进行补偿。
但是,当轴的数量增加到使控制算法变得很复杂时,其控制性能会恶化。
而且,当系统中轴的数量或控制算法变得很复杂时,可能会导致系统的重新设计。
与之相比,分布式结构的每一个运动轴都由一个控制器处理,这意味着,系统有较少的轴间祸合和较高的系统
重构性。