大跨度钢箱梁更换为钢-混组合梁的原因及可行性分析
- 格式:doc
- 大小:4.19 MB
- 文档页数:15
大跨度型钢混凝土转换梁施工技术型钢混凝土是把型钢埋入钢筋混凝土中的一种结构型式,它具备了比传统的钢筋混凝土结构承载力大、刚度大、抗震性能好的优点,还可以减小构件截面、增大使用空间、节省模板和支撑;与钢结构相比,具有防火性能好,结构局部和整体稳定性好,节省钢材的优点。
近年,由于国力发展,人们对抗震要求有了新的要求;加之钢筋产能过剩,购置费用有所降低,使得越来越多的型钢混凝土转换梁被应用到大跨度高层建筑中。
但由于其施工工艺不同于普通混凝土结构,有一定的施工难度。
下面,我们就结合工程实例,对大跨度预应力型钢混凝土转换梁施工技术进行探讨。
1工程概况某建筑工程,东塔22层,西塔22层,2 层裙楼和 2 层地下室,建筑总高度为97.75m,其中采光顶最高点为100.05m。
东塔11层楼面的3条跨度为29.4m的型钢混凝土转换梁截面尺寸达1150m M 3050mm梁面标高为48.7m,平面布置如图1所示。
转换层楼板厚度为200mm混凝土等级为C40。
型钢混凝土梁的型钢箱尺寸为600mrhC 2500mr K 60mrhC60mm钢筋类型有:面筋、底筋、腰筋、箍筋。
型钢混凝土梁的型钢箱共有11 节,标准节尺寸为600mmc 2500mr K 2300mm图1型钢混凝土梁的平面布置2施工工艺流程鉴于型钢混凝土转换梁的施工难点,查阅了国内外关于型钢混凝土转换梁施工方法的文献,制定了型钢混凝土转换梁的施工工艺,编制了相应的施工方案,完成1:1 型钢混凝土梁节点的钢筋模型以及1:1 箍筋模型制作,之后又进行了型钢混凝土转换梁的混凝土配合比设计与研究,确定最终的混凝土配合比。
转换梁的施工工艺流程为:搭设钢管高支模和操作平台f安装梁底模板f预焊牛腿钢筋f安装箱形梁马凳底座f安装梁内、外箍筋第1段(下段)f安装底筋f安装马凳支顶钢管f箱形梁吊装f箱形梁校正、焊接f与箱形梁相交次梁钢筋预留f浇筑箱形梁混凝土f焊箱形梁盖板f安装内、外箍筋第2段(上段)及面筋、腰筋f焊接对拉模板f安装梁侧模板f安装型钢梁上转换钢柱纵筋f预留灌浆孔f转换梁混凝土浇筑。
大宽幅钢箱梁与混凝土箱梁箱梁钢-混结合段施工工法大宽幅钢箱梁与混凝土箱梁箱梁钢-混结合段施工工法一、前言大宽幅钢箱梁与混凝土箱梁钢-混结合段施工工法是一种结合了钢箱梁和混凝土箱梁的施工工法,旨在兼顾钢结构的高强度和混凝土结构的耐久性。
该工法在大跨度桥梁的施工中得到广泛应用,具有良好的经济性和施工效率。
二、工法特点1. 结构优势:采用大宽幅钢箱梁与混凝土箱梁结合形式的钢-混结合段,在保证结构强度的同时,提高了抗震性能和耐久性。
2. 施工效率高:采用模块化制造,现场施工效率高,能够较快地完成大跨度桥梁的施工。
3. 适应性强:适用于不同跨度的桥梁结构,具有广泛的适应范围。
4. 节省材料:与传统施工工艺相比,大宽幅钢箱梁与混凝土箱梁钢-混结合段施工工法可以节省材料,并减少桥梁自重。
三、适应范围大宽幅钢箱梁与混凝土箱梁钢-混结合段施工工法适用于桥梁结构中的长距离连续梁、斜拉桥和悬索桥等大跨度桥梁。
四、工艺原理该工法通过对施工工法与实际工程之间的联系、采取的技术措施进行具体的分析和解释,让读者了解该工法的理论依据和实际应用。
大宽幅钢箱梁与混凝土箱梁钢-混结合段的工艺原理是结合了钢结构和混凝土结构的优势,实现了结构的高强度和耐久性。
工艺原理包括以下几个方面:1. 钢箱梁制造:首先,制造大宽幅钢箱梁,采用现代化的钢结构制造工艺,保证了钢箱梁结构的高强度和准确的尺寸控制。
2. 钢-混结合段制造:制造钢-混结合段,将大宽幅钢箱梁与混凝土箱梁结合起来。
在制造过程中,钢箱梁和混凝土箱梁之间设置连接螺栓,以实现牢固的连接。
3. 现场组装:现场将制造好的钢-混结合段进行组装,并与其他部分进行连接,形成完整的大跨度桥梁结构。
通过以上的工艺原理,大宽幅钢箱梁与混凝土箱梁钢-混结合段施工工法实现了钢结构和混凝土结构的有机结合,充分发挥了两种结构的优势。
五、施工工艺施工工法的每个施工阶段都需要详细描述,以便读者了解施工过程中的每个细节,具体的施工工艺包括以下几个步骤:1. 钢箱梁制造:首先,根据设计要求制造大宽幅钢箱梁。
钢-混结合连续箱梁梁高对比分析车文庆发布时间:2021-08-06T06:16:59.827Z 来源:《防护工程》2021年11期作者:车文庆[导读] 钢-混结合梁具有建筑高度较小、自重轻、跨越能力强等特点[1],大跨度钢箱梁截面形式有等高和变高两种,各有各的优势。
等高梁制造方便简单,受力明确,施工方便;变高梁制造复杂,但可充分发挥材料性能,节约成本,减轻自重[2]。
在考虑采用步履式顶推法施工时,从简化施工方面考虑,等高梁可有效降低施工难度,减少施工成本。
中铁二院昆明勘察设计研究院有限责任公司云南昆明 650200摘要:采用有限元计算软件建立钢-混结合连续梁有限元模型,在桥面板等其他外部因素不变的情况下,对比分析等高截面的钢-混结合连续梁在不同梁高情况下钢箱梁顶底板的受力情况,总结其变化规律,进而建议合理的钢箱梁梁高选用原则。
结果表明:当钢箱梁梁高与跨度比在1:23~1:20时,较为经济合理。
关键词:钢-混结合连续梁;钢箱梁梁高;顶底板应力;对比分析Comparative analysis of steel - concrete composited continuous box girder heightCHE Wen-qing(Kunming Survey, Design and Research Institute Co. Ltd. of CREEC, Kunming 650200, China)Abstract: The use of finite elements calculation software to establish a steel-concrete composite continuous beam finite elements model, in the bridge panel and other external factors remain unchanged, comparative analysis and other high-cross-sectional steel-concrete composite continuous beam in different beam height cases steel box beam top plate force situation, sum up its change law, and then suggest a reasonable steel box beam high selection principle. The results show that it is more economical and reasonable when the ratio of height to span of steel box beam beam is 1:23 to 1:20.Keywords: steel - concrete composited continuous box girder; steel box beam height; top bottom plate stress; Comparative analysis.1 前言钢-混结合梁具有建筑高度较小、自重轻、跨越能力强等特点[1],大跨度钢箱梁截面形式有等高和变高两种,各有各的优势。
75TRANSPOWORLD交通世界0 引言钢混组合箱梁充分发挥了混凝土和钢材的材料特性,经济性好,同时因其具有适应小半径、跨越能力强、梁高较低、自重轻、施工速度快等优点被广泛应用于高速公路匝道桥。
但钢混组合箱梁桥箱室内部比较隐蔽,发生病害后不易被发现,所以从设计到施工对箱室内部应严把质量关,减少箱室内病害产生,桥梁建成后,应重视箱室内部检测,发现病害及时处治。
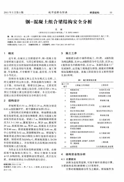
1 项目概况某高速公路互通匝道桥,于2010年9月建成通车,桥梁上部结构为35+50+35m 预应力钢混组合箱梁,下部结构为柱式墩,肋板台,钻孔灌注桩基础。
桥梁平面位于R=210m 的圆曲线上,桥面横坡为超高5%,纵断面位于R=2000m 的竖曲线上,纵坡为3.434%、-1.856%。
该桥与主线正交,墩台均径向布置。
桥梁宽度12m ,上部结构由两片钢混组合箱梁构成,箱梁截面为单箱单室,预制开口钢箱梁和现浇混凝土桥面板通过剪力铆钉连接。
钢箱梁顺桥向分成5个制作梁段,梁段之间采用高强螺栓连接。
钢箱梁底宽3.5m ,悬臂长1.5m ,梁高1.5m ,桥面板厚0.3m ,钢混组合箱梁全高1.8m ;钢混组合箱梁顶底板平行,腹板铅垂,桥面铺装等厚,桥面横坡通过墩柱不等高来调整形成。
钢箱梁跨中底板厚40mm ,支点处底板厚30mm ,跨中腹板厚16mm ,支点处腹板厚25mm ,翼板厚25mm ,纵向加劲肋厚16mm ,腹板加劲肋厚14mm 。
2017年11月在对该桥进行检测时发现箱梁内部存在钢板掉漆锈蚀、高强螺栓锈蚀;混凝土桥面板剥落露筋且锈蚀;锚头未进行保护,发生锈蚀;部分钢绞线张拉完成后未对工作段进行切割;箱梁内部底板局部积水;局部存在混凝土垃圾等病害。
另外,桥梁的泄水管及排水管也已损坏。
钢混组合箱梁横断面如图1所示。
收稿日期:2018-12-15作者简介:霍文棠(1968—),女,高级工程师,主要研究方向为道路与桥梁。
钢混组合箱梁桥病害原因分析及处治措施霍文棠(河北锐驰交通工程咨询有限公司,河北 石家庄 050021)摘要:通过工程实例对公路钢混组合箱梁桥病害产生的原因进行分析并提出处治措施,包括箱室内积水治理、钢板及螺栓严重锈蚀处除锈及防腐、混凝土剥落修复、钢绞线切割、锚头除锈保护、箱梁内部清除混凝土垃圾、更换泄水管、增设检修孔、锥坡处增加检修平台,以期为类似工程项目提供借鉴。
新型钢-混组合梁桥设计分析摘要:钢-混组合梁结构有着良好的结构性能和耐久性,施工难度小、进度快,多样化结构适应不同建设条件的需求,简化的结构减少了桥梁施工和维修管理工作量。
对某新型钢-混组合梁桥的方案比选、结构设计和整体计算进行了分析和总结。
关键词:钢-混组合梁桥;桥梁设计;结构分析;结构性能1 引言钢-混组合梁桥由钢主梁和钢筋混凝土桥面板形成组合截面共同受力,充分发挥了钢梁受弯性能好和混凝土受压性能好的特点,有着良好的结构性能和耐久性,施工难度小、进度快,多样化结构适应不同建设条件的需求,简化的结构减少了桥梁施工和维修管理工作量,所以近年来在国内得到了快速的发展和应用。
[1-2] 钢-混组合梁桥分为不同形式,包括钢箱组合梁、钢桁组合梁和钢板组合梁等,随着计算水平的提升和施工工艺的进步,钢-混组合梁桥的构造得到了极大的简化,当桥面宽度不是很大时,少主梁形式的钢-混组合梁桥使现场工作量大幅降低,也使其在施工性能和管养维护方面,相比预应力混凝土桥梁及钢筋混凝土桥梁具有极大的竞争力。
[3]近年来钢-混组合梁桥在中小跨径公路桥梁中有广泛的应用。
安徽、浙江、广东、湖南、陕西等地都积极开展了相关探索,在高速公路主线、匝道桥和跨线桥结构中都进行了尝试。
本文对某4×35m钢-混组合梁桥的方案比选、结构设计和整体计算进行了分析和总结。
2 桥型方案比选2.1 总体布置本工程为高速公路桥梁,不考虑人行荷载,设计基准期为100年。
桥梁结构形式采用钢板组合梁桥,基本跨径为35m,4跨一联,每联两端设置伸缩缝,立面布置见图1。
本桥为直桥,设置2%的横坡和0.3%的纵坡。
桥梁宽度为12.25m,分幅布置,为双向四车道,外侧设3m的路肩。
设计时速为80~120公里/小时。
2.2方案比选根据对钢板组合梁桥常见类型和已有设计方案的调研,提出了三个初步方案如下表。
表1 初步方案对不同方案的结构受力性能、施工便利性、经济性和管养工程量进行比较。
大跨度钢-混组合梁桥悬吊拼接施工工法一、前言大跨度钢-混组合梁桥悬吊拼接施工工法是一种目前被广泛应用的工法,它可以在轻量化、抗震、耐久、经济等方面优于传统工法,成为现代桥梁建设的趋势。
本文将详细介绍大跨度钢-混组合梁桥悬吊拼接施工工法的特点、适应范围、工艺原理、施工工艺、劳动组织、机具设备、质量控制、安全措施、经济技术分析和工程实例,希望可以对同行和爱好者提供帮助。
二、工法特点大跨度钢-混组合梁桥悬吊拼接施工工法是一种利用钢筋混凝土和钢结构相结合的桥梁工法。
它具有以下特点:1.节约材料:采用这种工法可以有效地减少钢材等材料的使用,降低了建造成本。
2.建设快速:由于施工过程不需要使用大型模板,因此可以大大缩短建造时间。
3.强度高:采用此工法所建造的桥梁具有较高的强度和刚度,能够抵御不良气候和重载车辆对桥梁的磨损和冲击。
4.可持续性强:采用此工法所建造的桥梁耐用性高,耐久性强,且能适应不同的环境变化。
5.抗震能力强:采用此工法所建造的桥梁可以有效地减少震动和破坏,从而提高桥梁的抗震能力,减少人员和财产损失。
6.施工质量高:由于目前的建造技术非常高,施工质量得到了很大的保障,为桥梁的安全使用提供了有力的支持。
三、适应范围大跨度钢-混组合梁桥悬吊拼接施工工法适用于钢筋混凝土和钢结构拼装的桥梁建设,特别适用于以下情况:1.桥梁跨度大,所用钢材量较大。
2.需要在山区、水域等特殊情况下建造桥梁。
3.需要快速建造桥梁。
4.需要建造具有高强度和耐久性的桥梁。
5.需要提高桥梁的抗震能力。
四、工艺原理大跨度钢-混组合梁桥悬吊拼接施工工法采用了先钢后混的先进技术,克服了传统模板的局限性,可以快速、准确地完成桥梁构件的制作、安装和各种材料的混合使用。
工艺原理是将不同构造的桥梁构件通过吊装等手段联系起来,同时加固起来,形成一个完整的桥梁体系。
在施工过程中,需要注意施工工法与实际工程之间的联系,采取相应的技术措施,确保工程的顺利推进。
浅谈钢-混组合梁结构在大跨度连续梁桥中的应用摘要:钢-混凝土组合梁是指将钢梁与混凝土桥面板通过抗剪连接件连接成整体并考虑共同受力的桥梁结构形式。
组合结构桥梁将抗拉性能强的钢材、抗压性能强的混凝土分别合理地用在构件的受拉区及受压区,极大限度地追求高性能和经济性;由于钢、混凝土两种材料的合理组合,组合结构桥梁的力学性能和经济性均好过钢结构桥梁或者混凝土桥梁。
目前国内钢-混凝土组合连续梁桥多应用在25-60m,更大跨度组合梁桥多采用斜拉桥。
在大跨度连续梁桥中由于负弯矩区桥面板受拉的受力特点,目前还未得到大面积应用。
本文将通过南京市绿都大道跨秦淮新河大桥的工程实例,对钢-混凝土组合梁在大跨度连续梁桥中的应用进行研究和探讨,同时对其施工过程中的质量控制进行描述。
关键词:钢-混凝土组合梁、大跨度连续梁、粗骨料活性粉末混凝土1钢-混凝土组合梁桥结构特点组合结构桥梁将抗拉性能强的钢材、抗压性能强的混凝土分别合理地用在构件的受拉区及受压区,钢梁和混凝土板通过抗剪连接件组合成一个整体而共同工作的梁,在荷载作用下,混凝土板主要承受压力,钢梁主要承受拉力,更好地发挥钢和混凝土各自的材质特点,极大限度地追求高性能和经济性。
2钢-混凝土组合梁桥在国内的应用国内桥梁过去多采用钢筋混凝土和预应力混凝土桥以及圬工拱桥等结构形式,对于等级较高、跨度较大的桥梁则选用钢桁桥,近20年为建设大跨度跨线桥及高架桥,可以降低结构高度的钢混组合结构得到了快速发展。
1991年,上海市南浦大桥建造了首座钢混组合梁斜拉桥;1993年北京市国贸桥是首座采用钢-混凝土叠合板组合梁的桥梁;2000年,芜湖长江大桥是国内首座钢桁混凝土组合结构;2000年,深圳北站大桥是国内首座组合梁悬吊桥面系的钢管混凝土拱桥;2004年,云南祥临澜沧江大桥是国内首座钢混组合梁悬索桥;2005年,河南省泼河大桥是国内第一座波形钢腹板连续箱梁桥。
3绿都大道跨秦淮新河大桥概况3.1大桥概况绿都大道跨秦淮新河大桥位于南京市江宁区,跨越秦淮新河,整幅断面宽38m,采用施工便捷、结构轻盈的预制拼装钢混组合梁桥,跨径组合为83.5m+135m+98.5m=317m,单跨跨度达135m,是国内单跨跨度最大钢混叠合连续梁,是钢混组合梁结构在大跨度连续梁桥施工的一次重大突破。
大跨径钢—混凝土组合梁桥性能研究的开题报告
1. 研究背景和目的
大跨径钢—混凝土组合梁桥是一种具有较高承载能力和优良耐久性的桥梁结构,而且其施工周期较短,对环境污染小,因此在大跨径桥梁的设计与施工中得到了广泛应用。
本研究旨在针对大跨径钢—混凝土组合梁桥结构的性能进行研究,以探究该桥梁结构的稳定性、刚度、耐久性以及疲劳性能等方面的问题。
2. 研究内容和方法
本研究将从以下几个方面展开:
(1)大跨径钢—混凝土组合梁桥的组成结构及施工工艺;
(2)大跨径钢—混凝土组合梁桥的静力性能、动力响应和疲劳性能等方面的研究;
(3)大跨径钢—混凝土组合梁桥耐久性能的对比实验;
(4)结合实际工程数据,对大跨径钢—混凝土组合梁桥在实际应用中的可靠性和安全性进行分析。
本研究将采用理论分析、数值计算模拟和试验分析等方法,对大跨径钢—混凝土组合梁桥进行性能研究和分析。
3. 研究意义
针对大跨径钢—混凝土组合梁桥结构的性能研究,可以为设计和施工提供技术支持和理论基础。
同时,对大跨径钢—混凝土组合梁桥的静力、动态、疲劳等性能进行研究,可以为桥梁的可持续发展提供技术支持和保障,从而确保该结构在实际工程中的安全、可靠、经济运行。
4. 预期结果
本研究的预期结果包括:
(1)了解大跨径钢—混凝土组合梁桥的组成结构和施工工艺;
(2)掌握大跨径钢—混凝土组合梁桥的静力性能、动力响应和疲劳性能等方面的问题;
(3)了解大跨径钢—混凝土组合梁桥在不同条件下的耐久性能;
(4)分析大跨径钢—混凝土组合梁桥的可靠性和安全性;
(5)通过研究,为大跨径钢—混凝土组合梁桥的设计、施工和维护提供技术参考和理论支持。
钢-混组合结构在大跨梁桥中的应用分析摘要:钢-混组合桥梁具备钢结构抗拉、混凝土抗压,充分发挥两种材料的使用性能,以减轻自重,减小构件截面尺寸,增加有效使用空间的结构优点。
目前我国正处于推进公路钢结构桥梁建设、实施绿色交通发展的历程中,钢混组合梁桥由于可采用轻型化钢混组合结构、工厂化生产预制、标准化组装施工,在工程中应用逐渐增多。
与混凝土梁桥进行技术经济性对比,钢混组合梁桥具有明显的的技术经济优势。
从钢混组合梁桥的现状和发展历程来看,我国发展钢混组合梁桥的具有重大意义。
关键词:钢-混组合结构;大跨梁桥;技术经济性;引言跨海随着钢-混凝土组合结构的试验研究逐渐深入、理论分析逐渐成熟,在钢筋混凝土结构和钢结构的基础上发展起来的钢混组合结构因具有良好的受力性能和施工性能,在桥梁工程和房屋建筑等诸多领域有了越来越广泛的应用。
其中,钢板-混凝土组合梁桥是由工字型钢板梁与混凝土桥面板通过抗剪连接件连接而形成的一种组合结构,这种组合结构充分发挥了钢材和混凝土两者的材料性能优势,具有截面尺寸小而刚度大、结构承载能力高而施工方便快捷等优点。
近几十年来,钢板-混凝土组合梁桥发展很快,工程应用与实践表明,钢板-混凝土组合梁桥不仅能够符合现代桥梁对于使用功能的要求,同时满足经济效益和环保要求,工程实践经验表明,钢混组合结构桥梁逐渐凭借自身在技术经济上的长处,已成为最具有竞争力的桥梁结构型式之一 [1]。
1钢-混组合结构发展进程1.1结构体系发展早期建造的钢板组合梁桥在设计上虽然考虑了钢主梁与混凝土桥面板间的组合作用,但是在构造设计上却和非组合钢板梁桥很接近,采用的常是多根钢主梁、钢主梁间设置密集小横梁以及设置横联和平联的结构形式,而且为防止失稳在钢梁腹板上焊接众多纵向、横向加劲肋。
这种构造形式的钢板组合梁桥,构件数量繁多冗杂,焊接工作量巨大,不仅造成高额的工厂制作费用,而且施工周期长、后期桥梁管养难度大。
同时在受力性能方面,各构件的受力程度和传力路径交错而不明确,不能充分发挥作用,还容易发生焊接处疲劳和构件局部失稳问题。
实例探讨钢—混组合连续梁桥现状由于我国经济的快速发展,带动我国交通工程行业也在飞速的进步,在这其中,进步最快的是桥梁工程行业。
对此,很多人都认为,保证桥梁施工的安全在很大的程度上就是保证整个道路施工工程的安全,本文主要针港珠澳大桥钢—混组合连续梁桥进行探讨,其桥梁的长期运作导致其疲劳性加剧。
一、钢—混组合连续梁桥现状钢-混凝土结构的组合梁,又被称作是结合梁,这种梁结构是一种新型的结构模式,名字也是因为其主要的构建,以及组合方式得来的。
这个结构是将钢与混凝土板通过特殊地方式进行连接,构成一个主体,然后投入使用的一种梁结构。
这两种材料因为其组合方式的不同,所以在应用的过程中,也可以因为其组合方式被称为叠合梁与混合梁两种。
首先叠合梁就是表明,这两种材料在进行组合的过程中,梁横截面上是可以清晰的看见两种材料的。
其次就是混合梁,这种梁在使用的过程中,与叠合梁不同,其材料在使用的过程当中看不见,本文在进行阐述的过程中,所涉及到的梁结构都是以叠合梁为例进行阐述的,如果没有在文中特别的指出,文章所提到的就都是叠合梁。
二、钢—混组合连续梁桥疲劳性现状就现在的状况来看,当对钢-混组桥梁的疲劳问题进行分析时,其主要的研究方向大概可以分为两个方面,首先就是在对其进行研究的过程中,要对桥梁本身所产生的疲劳问题进行研究。
从而能直观的得到影响桥梁疲劳度的众多因素,并且对这些因素绘制一个可以直观反映桥梁疲劳度的曲线。
其次就是在对桥梁的疲劳度进行分析的过程中,应该将分析的一部分注意投入到运营过程中所造成的桥梁损伤。
特别是汽车荷载造成的影响。
通过对这些数据进行统计,制作出桥梁在使用期间所受到的荷载而造成的疲劳系谱。
三、钢—混组合连续梁桥疲劳特性有限元定义有限元计算方法出现的时间为上个世界流失年代左右,因为那时,计算机技术已经出现,并且表现出迅猛发展的态势,这种计算方法就随着计算机技数的快速发展而被广泛的应用。
这种计算方法在运用的过程中,其基本的运算思想就是要将这个结构通过一定的方式,使其发生离散,最后将需要进行计算的部分看做是一种由很多细微部分构成的,这些细微的部分我们可以称之为子域,这些子域尽管已经离散化,但是在某种程度上,也是拥有一定联系的,这些小的单元通过一种有限的节点进行连接。
安徽建筑摘要:近年来随着城市建设的发展,在修建跨线桥梁,尤其是跨越城市主干道、高速公路、铁路线的时候,往往跨度较大,整跨采用钢箱梁形式存在工期长、风险大、造价高的缺点,而大跨度预应力钢-混混合梁首先进行混凝土部分梁段现浇施工,同时进行跨线钢梁同步安装,其次进行混凝土梁段和跨线钢桥合龙段施工,最后进行腹板钢束和顶板钢束张拉施工,使混凝土梁段和钢箱梁形成整体。
但在施工钢-混混合梁的施工时,会遇到钢箱梁的精准就位困难、钢-混结合段的预应力作业困难等一系列问题,这些问题直接影响钢-混凝土混合梁的施工效率、质量和安全。
为解决上述问题,文章基于跨越城市主干路条件下,提出了一种现场施工效率高、安全性好、定位准确和钢-混结合性能好的大跨度预应力钢-混混合梁施工方法。
关键词:钢管支撑;钢箱梁;现浇大跨度预应力钢-混凝土混合梁施工技术探讨岳粹歌(合肥市重点工程建设管理局,安徽合肥230001)作者简介:岳粹歌(1972-),男,安徽凤台人,本科,高级工程师。
研究方向:建设项目管理。
中图分类号:TU375.1文献标识码:A 文章编号:1007-7359(2021)08-0075-02DOI:10.16330/ki.1007-7359.2021.08.0341工艺原理大跨度预应力钢-混混合梁施工,首先进行混凝土部分梁段现浇施工,同时进行跨线钢梁同步安装,其次进行混凝土梁段和跨线钢桥合龙段施工,最后进行腹板钢束和顶板钢束张拉施工,使混凝土梁段和钢箱梁形成整体。
施工时,钢箱梁支架采用钢管支撑桩+工字钢+限位占板的单元式组拼体系,混凝土梁采用满堂支架。
2大跨度预应力钢-混凝土混合梁施工工艺2.1施工工艺流程见图2。
2.2支架安装混凝土梁支架采用满堂支架,按方案规定步距进行搭设。
钢箱梁临时支撑系统按组设置,每组临时支撑自下而上由基础、钢管支撑桩、工字钢分配梁及限位装置四部分组成,具体材料如表1所示。
每组临时支撑的尺寸为2.65m×1.65m ,可根据梁宽自由的搭配组装。
一、引言在建筑工程中,悬浇箱梁和现浇箱梁是常见的结构构件。
它们在桥梁、高架、地铁等项目中扮演着重要的角色。
而在工程实际施工中,悬浇箱梁变更为现浇箱梁的情况也时常出现。
本报告将对这一变更过程进行深入探讨,并就其影响和解决方案展开分析。
二、悬浇箱梁变更为现浇箱梁的情况1. 变更原因在工程实践中,出现悬浇箱梁变更为现浇箱梁的情况主要有以下几种原因:设计变更、施工难度、成本控制、工期压力等。
这些原因导致了悬浇箱梁需要进行变更,从而对施工过程产生影响。
2. 变更过程悬浇箱梁变更为现浇箱梁的过程需要严格按照相关规范和标准进行。
包括重新设计施工图纸、更改工程方案、重新评估风险和影响等步骤。
施工人员需要对原有的悬浇箱梁进行拆除和清理,再进行现浇箱梁的施工,确保结构的稳定和安全。
三、影响和解决方案1. 影响分析悬浇箱梁变更为现浇箱梁将对项目的进度、成本和质量产生一定的影响。
特别是在工程已经进入施工阶段的情况下,变更将增加额外的施工时间和人力成本,同时也可能对结构的稳定性和安全性造成一定影响。
2. 解决方案针对悬浇箱梁变更为现浇箱梁所产生的影响,需要采取有效的解决方案。
可以通过加强施工组织管理、优化工程流程、合理调配资源、加强质量控制等手段来应对变更带来的挑战,确保工程顺利进行并达到设计要求。
四、个人观点和总结悬浇箱梁变更为现浇箱梁是工程实践中常见的情况,对施工过程会带来一定的影响。
但通过科学合理的处理和有效的解决方案,可以克服各种困难,确保工程的顺利进行。
在今后的工程实践中,应更加重视设计和施工的协调性,减少变更带来的负面影响,从而提高工程质量和效率。
五、结语本报告针对悬浇箱梁变更为现浇箱梁的情况进行了深入分析,并就其影响和解决方案进行了探讨。
通过对变更过程和影响的全面评估,希望可以对工程实践中类似情况的处理提供一定的参考和借鉴。
也希望可以引起工程相关人员对设计和施工的重视,减少变更带来的风险,确保工程质量和进度的降低成本压力。
钢-混组合梁桥跨中下挠原因与解决方案探究摘要:钢-混凝土组合梁是在钢结构和混凝土结构基础上发展起来的一种新型结构型式。
它主要通过在钢梁和混凝土翼缘板之间设置剪力连接件(栓钉、槽钢、弯筋等),抵抗两者在交界面处的掀起及相对滑移,使之成为一个整体而共同工作。
钢-混凝土组合梁在我国的应用实践表明,它兼有钢结构和混凝土结构的优点,具有显著的技术经济效益和社会效益,适合我国基本建设的国情,是未来结构体系的主要发展方向之一,但大量实例证明,钢-混组合梁普遍存在主梁下挠以及涂层劣化、钢箱梁腐蚀、疲劳开裂、构件变形、构件连接缺陷等病害。
因此,本文通过工程实例剖析钢-混组合梁跨中下挠的成因,并提出了有效的下挠主动控制方法,对钢-混组合梁桥今后的应用与发展提供一些参考。
关键词:钢-混组合梁桥;下挠;成因分析;控制方法;解决办法1、引言钢-混凝土组合梁同钢筋混凝土梁相比,可以减轻结构自重,减小地震作用,减小截面尺寸,增加有效使用空间,节省支模工序和模板,缩短施工周期,增加梁的延性等。
同钢梁相比,可以减小用钢量,增大刚度,增加稳定性和整体性,增强结构抗火性和耐久性等。
钢-混凝土组合梁桥在现实中应用非常广泛,在大量的实践中,工程师们获取了许多的经验。
但在钢-混凝土组合梁桥的使用过程中,随着跨度增加,主梁的下挠问题日益突出,已具有广泛的普遍性,严重影响到这一桥型的继续发展。
2、钢-混组合梁桥跨中下挠成因分析钢-混组合梁下挠的影响因素较多,成因也较为复杂。
在成因分析过程中,不能将主梁下挠进行孤立的研究,而是需要将其他病害联系起来,作为一个系统,全面的进行剖析。
由于钢材刚度弱加之混凝土收缩徐变导致钢混组合梁变形不可避免。
另外在梁体变形下挠后引起的内力重分布会使得箱体局部区域存在受拉情况。
在拉应力反复作用下,容易导致主梁最薄弱的地方容易出现疲劳开裂,经过整个服役过程中疲劳损伤的不断累积,导致裂纹持续扩展而引发构件失效。
钢-混组合梁主梁下挠是一个长期困挠工程师的难题,严重制约了这种桥型的发展,经过大量的计算与实验分析,总结出以下5大成因:(1)钢混组合结构的计算模型与实际的情况,存在差异。
钢混组合梁桥病害成因及其加固措施探讨在城市立交桥建设中,钢一混组合梁也以其跨越能力大,建筑高度小,抗震性能好以及施工速度快等优点得到了广泛的应用,建成了以北京航天桥(主跨73m )、朝阳桥(主跨64m )、淮安市长征桥(跨径18.5m + 3om + 18.5m )为代表的一批钢一混组合连续梁桥,取得了较好的技术经济效益。
但因环境及缺少定期维修等种种原因,既有钢一混组合梁桥在运营若干年后, 会出现不同程度的病害问题。
本文主要对此类钢-混组合梁桥常见的病害及加固措施进行了探讨。
标签梁桥病害;成因;加固方法1 常见病害及成因分析应该指出的是,国内既有钢一混组合梁桥目前的运营状况较好,出现的问题也不算严重,但是未雨绸缪,随着该类型结构形式桥梁在国内的进一步推广使用,以及由于经济快速发展带来的对桥梁功能要求的提高,对其进行病害分析及加固策略研究也是必要的。
根据已有文献资料的研究报道以及现场调研表明,钢混组合梁桥常出现以下几种病害。
1.1 桥梁承载力不足,不能满足既有交通荷载要求该类情况下的既有钢一混组合梁桥本身并没有出现明显的病害现象,只是一方面由于桥梁本身的原因,例如使用时间较长,从桥上所通行的车辆载重及流量的增长等,使得桥梁功能退化,不能达到原有设计功能;另一方面是由于经济水平快速增长的需要,既有桥梁已不能满足经济的需求,需要对现有桥梁进行加固加宽。
笔者将该种情况列为既有钢一混组合梁桥所面临的一种问题,通过加固或可解决。
1.2 裸露钢梁的锈蚀钢梁暴露在空气、水汽、工业烟尘以及其他化学和污染物的环境当中,容易发生化学反应或者是电化学反应,尤其是当油漆退化以及桥面板防水失效时。
油漆防护是保证钢梁耐久性的重要手段,也是钢桥维护的主要项目,因此当油漆退化后,其直接后果就是导致钢构件锈蚀,如若发生在设计控制部位,将严重降低结构的疲劳性能及承载能力。
桥梁端部的伸缩装置,支座附近、桥面结构,箱形截面构件里侧以及组合梁结合面处等易于积水和积尘的地方是容易发生锈蚀的部位,造成钢构件板厚变薄。
大跨度钢箱梁更换为钢- 混组合梁的原因及可行性分析1钢箱梁更换为钢-混组合梁的原因原桥梁大跨均设计为钢箱梁桥,钢箱梁的桥面铺装层厚度为7cm,有轨电车轨道安装需求桥面铺装层厚度为25cm,且铺装层与钢箱梁之间无层间传力构件,不能协调变形或造成面层脱落显现。
钢桥面与铺装之间刚度悬殊太大,二者变形不能协调。
又由于钢箱梁所在位置均为需求大跨度桥梁的困难地段,若采用大跨混凝土箱梁结构,会产生施工影响交通及下部结构尺寸庞大等情况。
基于以上多种原因,通过多方面考虑,拟定采用钢-混组合梁的方式,混凝土板提高梁体刚度,并通过剪力键与钢结构连接,同时为轨道预埋构件提供了预埋空间,轨道、混凝土板及钢结构三者受力变形协调,能够满足刚度、受力、较大跨越能力等多方面要求。
2现阶段钢-混组合梁发展及理论落实情况钢-混组合梁梁在美、日、欧洲已经得到了广泛的应用,美国最早制定了设计规范,随后德国、英国和印度也制定了设计规范。
国内钢- 混组合梁梁在工程中的应用从20 世纪50 年代起组合梁在交通、冶金、电力及煤矿等系统都有所应用。
1957年建成的武汉长江大桥,其上层公路桥就已采用了组合梁结构( 跨度18 m,梁距1.8 m) ;沈阳设计院早在1963 年就把组合梁结构用于煤矿井塔结构。
从1985 年开始,组合楼盖在高层钢结构中得到了广泛的应用;进入90 年代,组合梁大量用于城市立交桥的主体结构与高层建筑的楼盖体系中。
1993年由北京市政设计研究院设计的北京国贸桥的三个主跨采用了连续组合梁结构,是该结构在国内城市立交桥中首次应用。
近年来在北京、上海等城市的立交桥建设中,由于钢一混凝土组合连续梁桥跨越能力大、建筑高度小、抗震性能好以及施工速度快等优点,得到了广泛的应用,建成了以北京航天桥( 主跨73 m)和朝阳桥( 主跨64m)为代表的一批钢一混凝土连续组合梁桥。
钢-混组合梁桥采用了钢梁作为受力主结构,又利用钢梁作为现浇混凝土层的支撑模板构造,不仅简化施工工序,降低了施工难度,同时缩短了施工工期。
钢- 混组合梁在我国的起步较晚,主要原因在于混凝土和钢结构材料受力的不同性,钢-混组合梁设计理论的不完善。
但随着大量实验研究和广泛应用实践,逐渐地丰富了该类梁的设计和施工经验,完善了相关的理论,极大的促进了该类梁桥的推广。
钢-混组合梁连续梁桥其整体受力性能的优越性、工程造价的经济性以及能充分发挥钢材和混凝土两种材料各自的优势的合理性和便于施工的突出特点而得到广泛的应用。
随着《钢-混凝土组合桥梁设计规范》(GB50917-2013)的发行,钢-混组合梁设计理论得到了完善。
有了完整的理论基础指导,使得此类梁体的应用更加方便、快捷、安全。
由于组合梁具有抗疲劳性能好、承载力可靠、节约钢材、降低梁高和增强梁的刚度的优点,已被广泛应用于城市立交桥及高速公路的跨线桥。
3 钢-混组合梁特点简介组合梁桥采用剪力连接件将钢梁等结构构件与钢筋混凝土桥面板结合成整体,钢筋混凝土桥面板不仅直接承受车轮荷载起到桥面板的作用,而且作为主梁的上翼板与钢梁形成组合截面,参与主梁共同作用。
组合梁桥上缘受压、下缘受拉,最符合组合梁材料分布的合理原则,即梁上翼缘应是适宜受压的混凝土板,下缘是利于受拉的钢梁,并通过在混凝土顶板内加设预应力来抵抗连续梁负弯矩,能够满足连续梁结构受力需求。
(1)与钢梁相比,钢-混组合梁具有以下特点:a)减少了钢材的用量,节约了造价;b)增大了梁的刚度,有利于整体稳定性;c)采用钢筋混凝土桥面板,有利于沥青面层的结合,提高桥面铺装的耐久性。
(2)与混凝土梁相比,钢-混组合梁梁具有以下特点:a)结构自重轻,减少了下部基础的工程量;b)已安装钢梁可作为模板使用,节省了模板工程量;c)施工工期短,且对桥下交通的影响小;d)降低了梁高,有利于桥下净空利用率。
4 施工方案及造价综合对比施工方法工序对比表结构形式钢- 混组合梁钢箱梁施工方法钢结构预制拼装,混凝土板现浇预制拼装施工工序1采用桩施工工艺, 并施工临时桥墩基础。
同时工厂制造钢箱梁节段,工厂预制工期按1.5 个月控制。
采用桩施工工艺, 并施工临时桥墩基础。
同时工厂制造钢箱梁节段,工厂预制工期按 1.5个月控制。
2 采用支架现浇桥墩,并施工临时桥墩,桥墩施工期按0.5 个月控制。
采用支架现浇桥墩,并施工临时桥墩,桥墩施工期按0.5 个月控制。
运输并吊装钢箱梁节段就位,现场进行焊运输并吊装钢箱梁节段就位,现场进行焊接施3接施工,并安装支座,拆除临时支撑。
施工期工,并安装支座,拆除临时支撑,用垫块在临时支按1 个月控制。
墩墩顶顶紧梁底。
施工期按 1 个月控制。
钢箱梁作为桥面板施工的承重平台。
在预留孔以外的钢梁上翼缘设置橡胶垫。
分段浇筑桥面板混凝4 桥面铺装、附属构造安装,全桥竣工通车。
施工期按0.5 个月控制。
土,在剪力钉处预留孔洞,混凝土达到100%设计强度后,张拉钢绞线施加预应力;预应力孔道内水泥浆达到90%设计强度后,浇筑下一段桥面板混凝土。
施工期按 1 个月控制。
用无收缩砂浆填充剪力钉群的预留孔,使桥面板与5 钢梁共同受力。
预留孔填充完毕20 天后,开始拆除临时支撑。
施工期按 1 个月控制。
6 桥面铺装、附属构造安装,全桥竣工通车。
施工期按0.5 个月控制。
合计工期 3.5 个月 5.5 个月结构综合对比表结构形式钢- 混组合梁钢箱梁单价(万元/m2) 1.1 1.5 施工工艺钢结构预制拼装,混凝土板现浇预制拼装1、施工技术成熟,风险小;1、施工技术成熟,风险小;施工难易程度2、施工期间临时墩占地较少,基本能够保2、施工期间临时墩占地较少,基本能够证被跨越路正常交通保证被跨越路正常交通对交通影响较小,社会车辆基本可以正对交通影响较小,社会车辆基本可以对交通影响常形式,存在少量的安全隐患,持续时间正常形式,存在少量的安全隐患,持续较短。
时间较短。
被跨路口受影响时间约2.5 个月约1.5 个月对下部结构尺寸影响维持原尺寸能够满足安全要求维持原尺寸能够满足安全要求后期维护费用需要一定维护费用需要一定维护费用通过以上对比,钢-混组合梁造价约为钢箱梁的2/3,施工工期及施工周期较钢箱梁长,且钢-混组合梁能够提供较大的刚度,且为轨道的预埋提供空间;能够充分满足此工程各项需求。
5钢-混组合梁对桥墩影响的理论分析5.1 桥梁下部计算模型的选择本工程共计100 多联连续梁、简支梁或结构简支桥面连续的箱梁,桥梁规模庞大且结构复杂,其中第五、十一、十五、三十四、三十九联原设计为钢箱梁,现由于有轨电车对轨道安装及梁体截面刚度的需求,拟考虑将原钢箱梁结构更换为钢-混组合梁,上部结构反力相应增加,对原下部桥墩进行结构安全简算。
通过对桥墩的结构特点及桥梁跨度进行分析,选择部分有代表性的桥墩对其进行结构安全分析。
抗震分析桥梁选用的基本原则:1、桥墩同样跨度或悬臂长度情况下,取桥梁相邻跨度之和较大者作为代表。
2、桥梁相邻跨度之和相差不多情况下,取桥墩跨度较大、悬臂较长者作为代表。
分别选择主线第 5 联ZX14 墩、主线桥第11 联ZX31~32 墩、主线第34 联ZX101 墩进行结构安全分析,如下表所示。
结构安全分析桥墩一览表位置孔跨布置(m)计算桥墩选出理由第5 联28.5+45+30 ZX14 悬臂最大,基本墩型第11 联39+55+39 ZX31~32 梁体跨度大,悬臂大第34 联30+50+35 ZX101 桥墩跨度大5.2 计算荷载的选取恒载选取:钢-混组合梁钢结构梁高 1.8~2.3m,混凝土板厚30cm。
上部铺装厚度约30cm。
根据统计结果,钢-混组合梁每平米重约19KN(钢箱梁每平米重约12KN)。
其中钢结构部分4KN/平米,现浇层部分8KN/平米,栏杆铺装部分7KN/平米。
汽车荷载加载方式:沿盖梁纵向以车道荷载的方式进行加载,按照《公路桥涵设计通用规范》(JTG D60-2004)图 4.3.1-3 进行布置车道荷载。
荷载大小为相邻最大跨径一个车道的计算反力。
钢-混组合梁断面示意图5.3 计算标准(1) 设计荷载:城-A 级;(2) 计算温度:整体降温20℃,整体升温20℃,收缩徐变等效降温40 度。
5.4 计算荷载参数3(1) 混凝土重力密度:26 KN/m(2) 结构安全等级:I 级;(3) 冲击系数u 按0.4 计入;(4) 预应力管道摩擦系数取0.17;(5) 管道每延米摩擦影响系数取0.0015。
5.5 计算标准材料名称及强度取值表1.2...材料项目参数抗压标准强度f32.4MPack抗拉标准强度f tk 2.65MPaC50 抗压设计强度f22.4MPacd混凝土抗拉设计强度 f 1.83MPatd抗压弹性模量E34500MPac3计算材料容重26kN/m线膨胀系数0.00001抗压标准强度f26.8MPack抗拉标准强度f 2.40MPatkC40 抗压设计强度f18.4MPacd混凝土抗拉设计强度f td 1.65MPa抗压弹性模量E32500MPac3计算材料容重26kN/m线膨胀系数0.00001抗拉标准强度f1860MPapk抗压设计强度'f 390MPapds15.2 弹性模量 E 1.95 ×105MPap低松弛钢铰线管道摩擦系数0.17管道偏差系数k 0.0015钢丝松弛系数0.3单端锚具回缩值L 6mm续表1.2普通钢筋抗拉标准强度f400MPaskHRB400抗拉设计强度 f 360MPasd抗压设计强度'f 360MPasd5.6 作用类别、作用效应组合1.永久作用:结构重力、预应力、上部结构反力和混凝土的收缩及徐变作用;2.可变作用:汽车荷载、温度作用。
3.作用效应组合(1)承载能力极限状态组合设计值Sud=1.2×永久作用+1.4×汽车荷载+0.8× 1.4 温度作用。
(2)正常使用极限状态作用短期效应组合:永久作用+0.7×汽车荷载+0.8×温度作用;作用长期效应组合:永久作用+0.4×汽车+0.8×温度作用。
5.7. 计算结果数值单位及方向约定弯矩:KN*m ;“—”代表弯矩方向;应力:Mpa;“—”代表应力为拉应力;挠度:mm;内力:KN;“—”代表轴力为压力。
5.8. ZX14 盖梁计算5.8.1 模型描述5.8.1.1 单元数量: 梁单元59 个5.8. 1.2节点数量: 57 个ZX14桥墩模型三维图5.7持久状况承载能力极限状态结果4.基本组合弯矩包络图最大负弯矩:89954KNm5.长短期组合下应力包络图最大压应力:12.1mpa,最大拉应力:0.0005mpa6.基本组合包络变形图最大竖向变形:28.1mm 5.8 ZX31 盖梁计算7. 模型描述5.9.单元数量: 梁单元177 个5.8.2 1.2节点数量: 190个ZX31桥墩模型三维图8. 持久状况承载能力极限状态结果5.8.1.2基本组合弯矩包络图最大负弯矩:69505.8KNm5.9长短期组合下应力包络图最大压应力:10.7mpa,最大压应力:0.9mpa 5.10基本组合包络变形图最大竖向变形:18.7mm9. ZX32 盖梁计算5.10.模型描述5.8.3 单元数量: 梁单元187 个5.8.1.3 1.2节点数量: 201 个ZX32桥墩模型三维图5.11持久状况承载能力极限状态结果10. 基本组合弯矩包络图最大负弯矩:5559.6KNm11.长短期组合下应力包络图最大压应力:10.4mpa,最大压应力:0.9mpa12. 基本组合包络变形图最大竖向变形:26.6mm 5.12 ZX101 盖梁计算13. 模型描述5.11.单元数量: 梁单元191 个5.8.4 1.2节点数量: 181 个ZX101桥墩模型三维图14. 持久状况承载能力极限状态结果5.8.1.4 基本组合弯矩包络图最大负弯矩:9959KNm 5.13长短期组合下应力包络图最大压应力:14.75mpa5.14基本组合包络变形图最大竖向变形:38.4mm6 国内外实例及外观表现目前,钢-混组合梁在国内使用较为广泛,其外观表现形式多样化,腹板侧面表现与钢箱梁基本相同。