防腐专业名词定义和基础知识
- 格式:ppt
- 大小:2.86 MB
- 文档页数:53
石油化工防腐蚀基础知识一. 基本概念1. 腐蚀的定义:腐蚀是材料与环境反应而引起的破坏或变质。
更广泛地讲是指除了单纯机械破坏以外的材料的一切破坏。
按照此定义包括橡胶老化、金属的高温氧化、塑料发胀或开裂、木头腐烂、花岗岩风蚀、水泥剥离脱落等现象均属于腐蚀。
在石化领域,腐蚀更多地集中于金属设备和管道。
2. 腐蚀的分类腐蚀的分类方法很多,简介如下:2.1 按照腐蚀破坏过程分类可分为化学腐蚀(例如:金属的高温氧化、塑料和橡胶在阳光下的老化开裂)和电化学腐蚀(包括换热器腐蚀穿孔、埋地管道腐蚀泄漏等)两种。
2.2 按照腐蚀环境分类可分为化学介质腐蚀、大气腐蚀、土壤腐蚀、海水腐蚀等。
2.3 按照腐蚀的破坏形态分类可分为均匀腐蚀和局部腐蚀两大类。
其中局部腐蚀又分为以下10个类别:①小孔腐蚀(又称点腐蚀);②斑点腐蚀;③电偶腐蚀;④应力腐蚀;⑤晶间腐蚀;⑥选择性腐蚀;⑦氢脆;⑧磨损腐蚀;⑨细菌腐蚀;⑩其他局部腐蚀(包括:缝隙腐蚀、垢下腐蚀、浓差腐蚀、丝状腐蚀等)。
二. 防腐蚀的基本方法根据腐蚀的定义和机理,防腐蚀的方法也应从材料和环境两方面着手。
主要包括三个方面的手段:①合理地选材(包括复合材料)及结构设计;②改变环境(腐蚀介质的控制和处理,也称工艺防腐措施);③电化学保护。
1. 合理选材及结构设计合理选材及结构设计是腐蚀控制最重要的方法。
选材必须与实际环境和工作条件相结合来考虑,并不是耐腐蚀性最好的材料就是最佳选择。
最优秀的选材是根据材料和腐蚀介质之间的最佳耐蚀性和最低费用以及安全性能进行的合理组合。
例如:不锈钢-硝酸,碳钢-浓硫酸,蒙乃尔-氢氟酸,铅-稀硫酸、硬橡胶-盐酸等均是最佳组合。
有时选材不当往往会造成灾难性的后果。
例如:在卤素离子、连多硫酸等腐蚀介质存在的情况下选择通常条件下耐蚀性能不错的奥氏体不锈钢极有可能发生点蚀或应力腐蚀,造成设备突然穿孔或破裂。
另一种经济有效的选材方法是选择复合结构的材料。
例如:钢制设备表面的防腐层(包括防腐涂料、电镀层、化学镀层、渗铝层、渗锌层、金属喷涂、复合钢板、橡胶衬里、玻璃钢衬里等)均有较好的应用效果。
涂料防腐基础知识腐蚀是一种自然现象,是材料从高能量状态向低能量状态的回归,因此是不可能完全停止的。
我们只能通过合理的选材和采取有效的防腐手段来控制腐蚀速度,使之在允许和可控范围内。
1.控制腐蚀通常的方法包括:1.1合理的选材及结构设计;1.2改变环境(腐蚀介质的控制和处理,也称工艺防腐蚀措施);1.3电化学保护。
但是并不是在任何条件下我们都有三种方法可选择。
在更多的情况下,我们没有办法来改变腐蚀环境,也不具备电化学保护的条件,结构上的选择也无法根本解决问题,这时合理的选材往往是最有效和最便利的方法。
防腐材料的选择有时又受到材料的特性影响,例如:制造设备时往往要求使用强度高、耐温性能好、机械加工性能好的金属材料。
但是金属材料往往耐腐蚀性能并不能满足要求,或者综合性能好的材料价格又太高。
这时人们想到了一种更有效的方法,将一种更耐腐蚀的材料覆盖在需要保护的材料表面,形成一层防腐层,利用它的耐腐蚀性能和阻隔作用解决了腐蚀问题,也不用花更高的成本来选择综合性能更好的材料就可以达到有效控制腐蚀的目的。
2.防腐层对基材的保护作用主要体现在以下三个方面:2.1隔离作用:将基材与腐蚀介质隔离,达到防腐蚀的目的;2.2缓蚀作用:借助涂料的内部组分与金属反应,形成一层钝化或保护膜,提高防腐层的保护作用;2.3电化学保护作用:在涂料中添加活性金属材料,起到牺牲阳极保护作用,减缓腐蚀。
3.利用防腐层技术进行防腐的方法有以下几类:3.1涂料防腐;3.2玻璃钢衬里和胶带防腐;3.3衬橡胶或塑料;3.4耐蚀金属衬里;3.5金属喷涂层、镀层;3.6搪瓷或搪玻璃。
4.防腐层应具备以下性能:4.1稳定的耐化学介质性能(包括良好的耐水性);4.2有足够的抗冲击、抗弯曲、耐磨等机械性能;4.3用于一般腐蚀条件下防腐时,要求有足够的电绝缘性;4.4与基材有良好的粘接性和结合力;4.5有良好的抗阴极剥离性和较好的抗老化性、耐温性;4.6涂层不应对基层材料和所接触的介质产生不良影响,施工中对人体和环境不造成危害;4.7有良好的储存、施工稳定性;4.8易于修复。
[分享] 防腐的基本知识基本知识, 防腐-防腐防腐一、金属的防护及保护方法【金属的防护】针对金属腐蚀的原因采取适当的方法防止金属腐蚀,常用的方法有:[改变金属的内部组织结构] 例如制造各种耐腐蚀的合金,如在普通钢铁中加入铬、镍等制成不锈钢。
[保护层法] 在金属表面覆盖保护层,使金属制品与周围腐蚀介质隔离,从而防止腐蚀。
如:1.在钢铁制件表面涂上机油、凡士林、油漆或覆盖搪瓷、塑料等耐腐蚀的非金属材料。
2.用电镀、热镀、喷镀等方法,在钢铁表面镀上一层不易被腐蚀的金属,如锌、锡、铬、镍等。
这些金属常因氧化而形成一层致密的氧化物薄膜,从而阻止水和空气等对钢铁的腐蚀。
3.用化学方法使钢铁表面生成一层细密稳定的氧化膜。
如在机器零件、枪炮等钢铁制件表面形成一层细密的黑色四氧化三铁薄膜等。
[电化学保**] 利用原电池原理进行金属的保护,设法消除引起电化腐蚀的原电池反应。
电化学保**分为阳极保护和阴极保护两大类。
应用较多的是阴极保**。
[对腐蚀介质进行处理] 消除腐蚀介质,如经常揩净金属器材、在精密仪器中放置干燥剂和在腐蚀介质中加入少量能减慢腐蚀速度的缓蚀剂等。
【电化学保护】将被保护的金属作为腐蚀电池的阴极,使其不受到腐蚀,所以也叫阴极保**。
这种方法主要有以下两种:[牺牲阳极保**] 此法是将活泼金属(如锌或锌的合金)连接在被保护的金属上,当发生电化腐蚀时,这种活泼金属作为负极发生氧化反应,因而减小或防止被保护金属的腐蚀。
这种方法常用于保护水中的钢桩和海轮外壳等例如水中钢铁闸门的保护,通常在轮船的外壳水线以下处或在靠近螺旋浆的舵上焊上若干块锌块,来防止船壳等的腐蚀。
[外加电流的保**] 将被保护的金属和电源的负极连接,另选一块能导电的惰性材料接电源正极。
通电后,使金属表面产生负电荷(电子)的聚积,因而抑制了金属失电子而达到保护目的。
此法主要用于防止在土壤、海水及河水中的金属设备受到腐蚀。
电化学保护的的另一种方法叫阳极保**,即通过外加电压,使阳极在一定的电位范围内发生钝化的过程。
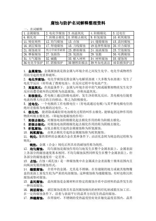
腐蚀与防护名词解释整理资料1. 金属腐蚀:金属腐蚀就是指金属与环境介质之间发生化学、电化学或物理作用而引起的变质和破坏。
2.电化学腐蚀:电化学腐蚀是指金属与电解质溶液(大多数为水溶液)发生了电化学反应(即形成了微观电池),在反应过程中有电流产生。
3. 高温氧化:在高温条件下,金属与环境介质中的气相或凝聚相物质发生化学反应而遭受破坏的过程称为高温腐蚀,亦称高温氧化。
4. 阳极极化:若电极上通过阳极电流时,发生净的氧化反应,其电极电位随着电流的增大向正的方向移动,称之为阳极极化。
5. 过电位:一个电极的工作电极电位ε(有电流通过电极)与其平衡电极电位的绝对差值称为电极的过电位,η。
6. 极化剂:能消除或减轻原电池极化过程的叫作去极化,能够起到这种作用的物质叫做去极化剂。
(即起加速腐蚀的作用)7. 阳极去极化:对腐蚀电池阳极极化起去极化作用的称为阳极去极化;8.阴极去极化:对腐蚀电池阴极极化起去极化作用的称为阴极去极化。
9. 析氢腐蚀:由氢去极化引起的金属腐蚀称为析氢腐蚀。
10. 耗氧腐蚀:由氧去极化引起的金属腐蚀称为耗氧腐蚀。
11. 钝化:像铁那样的金属或合金在某种条件下,由活化态转为钝态的过程称为钝化;钝性:金属(合金)钝化后所具有的耐蚀性称为钝性。
12. 均匀腐蚀:均匀腐蚀是腐蚀作用均匀地发生在整个金属表面上,金属表面上各部分的腐蚀速度基本相同。
不均匀腐蚀虽然同样发生在整个金属表面上,但各部分的腐蚀速度有一定差异。
13. 点蚀:点蚀(或孔蚀)是一种腐蚀集中在金属或合金表面数十微米范围内且向纵深发展的腐蚀形式。
14. 缝隙腐蚀:介质中的金属,尤其是不锈钢,在有缝隙的地方或被其他物覆盖的表面上易发生较为严重的局部腐蚀,这种腐蚀称为缝隙腐蚀,有时也称沉积腐蚀或垫衬腐蚀。
15. 晶间腐蚀:晶间腐蚀是金属材料在特定的腐蚀介质中沿材料的晶界发生的一种局部腐蚀。
16. 剥层腐蚀:剥层腐蚀是指具有晶间腐蚀倾向的材料经轧制或锻压加工后,在一定的腐蚀条件下,沿着与表面平行的晶界方向发生的晶间腐蚀。
化工防腐基础知识一、腐蚀的定义材料由于和环境作用而引起的破坏或变质称为材料的腐蚀材料包括金属材料和非金属材料环境是指与材料接触的所有介质和气氛,包括水、水汽、土壤、化工介质、压力、温度等。
有金属(材料)存在的地方就会有腐蚀问题-悄悄进行的破坏例:油气工业采集和输送过程中使用大量弯头、三通等复杂部件,其多以高温高压流体的冲刷腐蚀失效为主水下油气田生产设施油气田中出现的冲刷腐蚀失效•一、常见的腐蚀类型及其定义•1.按腐蚀发生的机理来分,可分为化学腐蚀,电化学腐蚀和物理腐蚀三大类。
•(l)化学腐蚀•化学腐蚀是指金属表面与非电解质直接发生纯化学作用而引起的破坏。
其特点是金属表面的原子与非电解质中的氧化剂直接发生氧化还原反应,形成腐蚀产物,而没有电流产生。
•金属在高温气体中的硫腐蚀,以及金属的高温氧化均属于化学腐蚀。
•(2)电化学腐蚀•电化学腐蚀是指金属表面与离子导电的介质发生电化学反应而引起的破坏。
其特点是:它至少包含一个阳极反应,一个阴极反应。
腐蚀反应过程中电子通过金属从阳极区流向阴极区,其结果必然伴随着电流的产生。
•电化学腐蚀是最普遍、最常见的腐蚀。
例如金属在大气、海水、土壤和各种电解质溶液中的腐蚀都属此类。
一般情况下,应力腐蚀,疲劳腐蚀、磨损腐蚀、生物腐蚀等都是电化学腐蚀并伴随着其它条件而共同产生的。
•(3)物理腐蚀•它是指金属由于单纯的物理溶解而引起的破坏。
这种腐蚀在工程中并不多见。
但最近在我们的裂解炉炉管上就发生了这种腐蚀。
•2.按腐蚀形态(特征)分类,可分为均匀腐蚀、局部腐蚀(缝隙腐蚀、晶间腐蚀)和应力腐蚀三大类。
•(l)均匀腐蚀•它的特点是腐蚀均匀地发生在整个金属表面。
大多数的化学腐蚀均属于这种类型。
均匀腐蚀是危险性最小的一种腐蚀,工程中往往是给出足够的腐蚀余量就能保证材料的机械强度和使用寿命。
•均匀腐蚀常用单位时间内腐蚀介质对金属材料的腐蚀深度或金属构件的壁厚减薄量(称之为腐蚀速率)来评定。
腐蚀和防腐的基础知识由环境引起的材料破坏或变质称为腐蚀。
为防止或减少腐蚀对材料的损害,延长材料的使用寿命需要采取各种有效的防腐蚀措施。
金属和合金的腐蚀主要是由于化学或电化学作用引起的破坏;有时还包含机械、物理或生物作用; 也有少数属于单纯物理作用的破坏, 如合金在液态金属或熔盐、熔碱中的物理溶解。
非金属(如塑料、木材、水泥等)的腐蚀破坏一般是由于直接的化学作用或物理作用( 如氧化、溶解、溶胀等) 引起的。
单纯的机械破坏不属于腐蚀的范畴。
金属的腐蚀对于人类的生产和生活造成的危害是巨大的。
据发达国家统计,每年由于金属腐蚀造成的直接损失约占全年国民生产总值的4 %, 远远超过一年中火灾、水灾、风灾、地震等损失(多年平均值)的总和。
在化工企业的生产环境中,有腐蚀性很强的酸、碱、盐溶液, 以及含杂质的水和气体等, 且经常伴有高温、高速的影响,因此腐蚀特别严重。
腐蚀不仅使化工材料损耗,设备报废,还可能引起间接损失。
如停工减产,物料流失,以至造成污染、着火、爆炸等。
一般间接损失比材料和设备的直接损失更为严重,根据中国1980 年对43 个化工企业的调查,一年中由于腐蚀损失的碳钢材达38kt 、不锈钢15kt 、有色金属13kt 。
折合全年总损失约为11000 万元。
腐蚀的类型可分为湿腐蚀和干腐蚀两类。
湿腐蚀指金属在有水存在下的腐蚀,干腐蚀则指在无液态水存在下的干气体中的腐蚀。
由于大气中普遍含有水,化工生产中也经常处理各种水溶液,因此湿腐蚀是最常见的,但高温操作时干腐蚀造成的危害也不容忽视。
湿腐蚀金属在水溶液中的腐蚀是一种电化学反应。
在金属表面形成一个阳极和阴极区隔离的腐蚀电池,金属在溶液中失去电子,变成带正电的离子,这是一个氧化过程即阳极过程。
与此同时在接触水溶液的金属表面,电子有大量机会被溶液中的某种物质中和,中和电子的过程是还原过程,即阴极过程。
常见的阴极过程有氧被还原、氢气释放、氧化剂被还原和贵金属沉积等。
防腐保温知识1、什么是点蚀点蚀又称坑蚀和小孔腐蚀。
点蚀有大有小,一般情况下,点蚀的深度要比其直径大的多。
由于金属材料中存在缺陷、杂质和溶质等的不均一性,当介质中含有某些活性阴离子(如Cl-)时,这些活性阴离子首先被吸附在金属表面某些点上,从而使金属表面钝化膜发生破坏。
一旦这层钝化膜被破坏又缺乏自钝化能力时,金属表面就发生腐蚀。
这是因为在金属表面缺陷处易漏出机体金属,使其呈活化状态,而钝化膜处仍为钝态,这样就形成了活性—钝性腐蚀电池,由于阳极面积比阴极面积小得多,阳极电流密度很大,所以腐蚀往深处发展,金属表面很快就被腐蚀成小孔,这种现象被称为点蚀。
在石油、化工的腐蚀失效类型统计中,点蚀约占20%~25%。
流动不畅的含活性阴离子的介质中容易形成活性阴离子的积聚和浓缩的条件,促使点蚀的生成。
粗糙的表面比光滑的表面更容易发生点蚀。
PH值降低、温度升高都会增加点蚀的倾向。
氧化性金属离子(如Fe3+、Cu2+、Hg2+等)能促进点蚀的产生。
但某些含氧阴离子(如氢氧化物、铬酸盐、硝酸盐和硫酸盐等)能防止点蚀。
点蚀虽然失重不大,但由于阳极面积很小,所以腐蚀速率很快,严重时可造成设备穿孔,使大量的油、水、气泄漏,有时甚至造成火灾、爆炸等严重事故,危险性很大。
点蚀会使晶间腐蚀、应力腐蚀和腐蚀疲劳等加剧,在很多情况下点蚀是这些类型腐蚀的起源。
2、什么是缝隙腐蚀在电解液中,金属与金属或金属与非金属表面之间构成狭窄的缝隙,缝隙内有关物质的移动受到了阻滞,形成浓差电池,从而产生局部腐蚀,这种腐蚀被称为缝隙腐蚀。
缝隙腐蚀常发生在设备中法兰的连接处,垫圈、衬板、缠绕与金属重叠处,它可以在不同的金属和不同的腐蚀介质中出现,从而给生产设备的正常运行造成严重障碍,甚至发生破坏事故。
对钛及钛合金来说,缝隙腐蚀是最应关注的腐蚀现象。
介质中,氧气浓度增加,缝隙腐蚀量增加;PH值减小,阳极溶解速度增加,缝隙腐蚀量也增加;活性阴离子的浓度增加,缝隙腐蚀敏感性升高。
化学防腐剂名词解释
1.苯甲酸:一种常用的防腐剂,经常添加在食品、药品和化妆品中。
2. 亚硝酸盐:一种可以抑制微生物生长的化学物质,通常用于肉制品和蔬菜的防腐处理。
3. 甲酸:一种常用的防腐剂,可用于制作果酱、果醋和腌制蔬菜。
4. 丙酸:一种常用的防腐剂,通常添加在面包、甜点和果汁中。
5. 乙酸:一种天然的防腐剂,可用于制作酸奶、沙拉酱和腌制食品。
6. 苯甲酰胺:一种广泛使用的防腐剂,可用于肉制品、奶制品和罐头食品。
7. 硫酸盐:一种抑制微生物生长的化学物质,通常用于预防霉菌和酵母菌。
8. 硝酸盐:一种可用于肉制品和蔬菜的防腐剂,常用于烟熏食品的制作。
以上是一些常用的化学防腐剂,它们可以保持食品的新鲜度并延长其保质期,但如果过量使用或使用不当,可能会有潜在的健康风险。
因此,在使用化学防腐剂时,必须遵守相关的控制标准和要求。
- 1 -。
腐蚀与防护名词解释整理资料1. 金属腐蚀:金属腐蚀就是指金属与环境介质之间发生化学、电化学或物理作用而引起的变质和破坏。
2.电化学腐蚀:电化学腐蚀是指金属与电解质溶液(大多数为水溶液)发生了电化学反应(即形成了微观电池),在反应过程中有电流产生。
3. 阳极极化:通过电流时阳极电位向正方向移动的现象4.阴极极化:通过电流时阴极电位向负方向移动的现象5. 过电位:一个电极的工作电极电位E(有电流通过电极)与其平衡电极电位的绝对差值称为电极的过电位,η。
6. 极化剂:能消除或减轻原电池极化过程的叫作去极化,能够起到这种作用的物质叫做去极化剂。
(即起加速腐蚀的作用)7. 阳极去极化:对腐蚀电池阳极极化起去极化作用的称为阳极去极化;8.阴极去极化:对腐蚀电池阴极极化起去极化作用的称为阴极去极化。
9. 析氢腐蚀:由氢去极化引起的金属腐蚀称为析氢腐蚀。
10. 吸氧腐蚀:由氧去极化引起的金属腐蚀称为耗氧腐蚀。
O 2 + 2H 2 O + 4e - → 4OH -11. 钝化:像铁那样的金属或合金在某种条件下,由活化态转为钝态的过程称为钝化;钝性:金属(合金)钝化后所具有的耐蚀性称为钝性。
自钝化金属:Cr、Al、Ti在空气中或含氧溶液中被氧钝化。
12.均匀腐蚀:均匀腐蚀是腐蚀作用均匀地发生在整个金属表面上,金属表面上各部分的腐蚀速度基本相同。
不均匀腐蚀虽然同样发生在整个金属表面上,但各部分的腐蚀速度有一定差异。
13. 电偶腐蚀:在电解质溶液中,当两种金属或合金相接触(电导通)时,电位较负的金属腐蚀被加速,而电位较正的金属受到保护的腐蚀现象。
14. 点蚀:点蚀又称小孔腐蚀,是一种腐蚀集中在金属表面的很小范围内,并深入到金属内部甚至穿孔的孔蚀形态。
15. 缝隙腐蚀:金属表面因异物存在或结构上的原因而形成缝隙,从而导致狭缝内金属腐蚀加速的现象。
16. 晶间腐蚀:晶间腐蚀是金属材料在特定的腐蚀介质中沿材料的晶间发生的一种局部腐蚀。