企事业职工重大疾病保险介绍
- 格式:doc
- 大小:21.50 KB
- 文档页数:2
2023北京市基本医疗大病保险起付标准金额
摘要:
一、介绍北京市基本医疗保险大病保险
二、2023年北京市基本医疗保险大病保险起付标准金额
三、大病保险的报销比例和最高支付限额
四、大病保险的适用人群和范围
五、北京市大病保险的申请和报销流程
六、总结
正文:
北京市基本医疗保险大病保险是一项重要的医疗保障制度,旨在帮助市民应对重大疾病带来的高额医疗费用。
根据2023年政策规定,北京市基本医疗保险大病保险起付标准金额为30万元。
在起付标准金额以上至最高支付限额以下的范围内,大病保险将根据患者的实际医疗费用和医保政策进行报销。
2023年北京市大病保险的报销比例为:城镇职工基本医疗保险参保人员报销比例为70%,城乡居民基本医疗保险参保人员报销比例为60%。
最高支付限额为50万元,即大病保险最多可报销50万元。
大病保险适用于全体城镇职工和城乡居民基本医疗保险参保人员。
在北京市基本医疗保险定点医疗机构就诊,并符合北京市大病保险报销范围的疾病,均可申请大病保险报销。
申请北京市大病保险报销的流程如下:首先,患者在就诊的定点医疗机构
办理基本医疗保险报销手续;其次,患者携带相关材料到北京市大病保险服务窗口办理大病保险报销手续。
具体报销流程和所需材料可咨询就诊医疗机构或北京市大病保险相关部门。
总之,2023年北京市基本医疗保险大病保险起付标准金额为30万元,报销比例和最高支付限额分别为70%和50万元。
大病保险制度为全体市民提供了有力的保障,降低了重大疾病带来的经济压力。
云南省医疗保险基金管理中心关于贯彻落实《云南省人力资源和社会保障厅关于开展城镇职工基本医疗保险20种重大疾病保障工作的通知》的意见各州、市医保中心(局):为贯彻落实《云南省人力资源和社会保障厅关于开展城镇职工基本医疗保险20种重大疾病保障工作的通知》(云人社发〔2013〕154号)(以下简称“通知”)精神,统一全省医保经办机构执行标准和信息系统开发标准,经商省厅医疗生育保险处,并征求部分定点医疗机构意见,现就执行通知所涉及的几个主要问题提出以下意见,请认真执行。
一、工作要求开展城镇职工基本医疗保险20种重大疾病保障工作,是医改要求和重大疾病患者的期盼,也是我省医保系统践行党的群众路线的具体行动。
各级医保经办机构要站在讲政治的高度,克服经办和技术等方面的困难,统一思想,不折不扣地执行通知精神,确保患重大疾病的参保职工医疗待遇按时得到落实。
二、执行范围城镇职工基本医疗保险参保人员,在二级及其以上定点医疗机构第一诊断符合重大疾病病种(尿毒症和重性精神病除外,以下简称18种重大疾病)的住院费用。
执行时间以参保职工登记入院时间为准,即2013年10月1日起登记入院的可以享受重大疾病保障待遇。
重大疾病门诊待遇仍按各统筹地现行政策执行。
三、保障待遇参保职工患18种重大疾病政策范围内住院费(扣除全自费的剩余费用),报销比例达不到90%的由城镇职工基本医疗保险统筹基金(下称统筹基金)补助到90%,取消统筹基金最高支付额。
待遇核算方式为:首先按原基本医疗保险、大病保险、公务员医疗补助等政策计算统筹支付待遇,报销比例不足90%的部分,由统筹基金补助到90%;超过大病保险最高支付限额以上的部分,由统筹基金报销90%。
四、慢性粒细胞性白血病门诊特殊药品补助慢性粒细胞性白血病门诊特殊药品补助实行规定病种、规定药品、规定期限、规定补助金额、规定就医医疗机构和注册医生。
(一)规定病种参保职工经定点医疗机构注册医生诊断患慢性粒细胞性白血病,并符合中华慈善总会“格列卫/达希纳患者援助项目”的援助标准,方可享受补助。
南通大病保险保障范围及待遇标准南通大病保险保障范围及待遇标准一、介绍南通大病保险南通大病保险是指城乡居民医保和职工医保的一项重要附加保险,旨在为参保人提供更全面、更充分的医疗保障。
南通大病保险的建立,有效弥补了基本医疗保障制度的不足,为参保人的生命安全和身体健康提供了有力保障。
在保障范围和待遇标准方面有哪些具体政策呢?接下来我们将进行全面解析。
二、南通大病保险保障范围1. 保障对象范围:南通大病保险的保障对象包括基本医疗保险参保人员及其合法配偶、子女、父母等。
2. 保障范围:南通大病保险的保障范围主要包括住院医疗、手术医疗、特殊疾病治疗等。
参保人可享受符合规定的治疗项目和药品报销。
3. 报销比例:南通大病保险对于符合规定的治疗项目和药品,报销比例在一定范围内,可大大减轻参保人的医疗负担。
三、南通大病保险待遇标准1. 保障金额标准:南通大病保险的待遇标准主要包括保障金额、报销比例等。
保障金额标准根据参保人员的不同类别和参保年限的长短而有所不同。
2. 费用报销标准:南通大病保险对于符合规定的治疗项目和药品的费用报销标准进行了明确规定,确保参保人在理赔时能够得到公正合理的报销待遇。
3. 门槛要求:南通大病保险对参保人员的门槛要求进行了明确规定,包括参保时间、缴费情况等。
只有符合规定要求的参保人员,才能享受到相关的保障待遇。
四、南通大病保险的亮点和不足南通大病保险的建立和实施,有着显著的亮点和值得肯定的地方,同时也存在一些不足之处。
从亮点来看,南通大病保险扩大了参保人员的医疗保障范围,提高了医疗保障水平,进一步保障了参保人员的基本生活。
但是,也存在一些不足,比如保障范围的不够全面、报销比例不够高等问题,需要不断改进完善。
五、个人观点和理解南通大病保险作为一项重要的医疗保障制度,对于保障参保人员的身体健康和生命安全具有重要意义。
我认为,应当不断完善和提升南通大病保险的保障范围和待遇标准,确保参保人员能够在遭遇重大疾病时得到及时有效的医疗救助,实现全民健康保障的目标。
国泰康恒重大疾病保险2006版(原创实用版)目录1.国泰康恒重大疾病保险 2006 版的概述2.保险的覆盖范围3.保险的赔偿方式和金额4.保险的优点和特点5.适用人群和投保建议正文一、国泰康恒重大疾病保险 2006 版的概述国泰康恒重大疾病保险 2006 版是我国市场上一款颇受欢迎的保险产品。
这款保险主要针对重大疾病提供保障,旨在帮助投保人在面临重大疾病时减轻经济负担,确保患者得到及时、全面的治疗。
二、保险的覆盖范围国泰康恒重大疾病保险 2006 版覆盖的疾病范围广泛,包括恶性肿瘤、急性心肌梗塞、脑中风后遗症、重大器官移植手术、冠状动脉搭桥手术等在内的 100 多种重大疾病。
此外,该保险还涵盖了部分轻度疾病,如原位癌、皮肤癌等。
三、保险的赔偿方式和金额在投保人被确诊患有保险合同约定的重大疾病时,保险公司将根据约定的保险金额进行赔偿。
赔偿金额一次性支付,用于支付投保人的医疗费用、康复费用以及弥补因患病导致的收入损失。
具体赔偿金额需根据投保时选择的保险金额和保险计划而定。
四、保险的优点和特点1.覆盖疾病种类多:国泰康恒重大疾病保险 2006 版覆盖的疾病种类众多,涵盖了大部分常见的重大疾病,为投保人提供全面保障。
2.保险金额灵活:该保险提供多种保险金额选择,满足不同投保人的需求。
3.赔付比例高:在符合保险合同约定的情况下,保险公司将按照约定的保险金额全额赔付,赔付比例较高。
4.保障期限长:保险期限可根据投保人需求选择,最长可达 30 年。
五、适用人群和投保建议国泰康恒重大疾病保险 2006 版适用于有重大疾病风险保障需求的人群,尤其是家庭负担较重、需要全面保障的人士。
在投保时,建议投保人根据自己的年龄、健康状况、经济状况等因素,选择合适的保险金额和保险期限,以获得最佳保障效果。
济南职工大病医保申请流程一、概述济南职工大病医保是指由济南市人力资源和社会保障局负责管理的一项城镇职工医疗保险制度,旨在为城镇职工提供经济援助和医疗保障,帮助他们应对重大疾病治疗所产生的高额医疗费用。
大病医保的申请流程相对较为复杂,需要仔细准备和填写相关资料,在此进行一一介绍。
二、申请资格1.符合参保条件:持有济南市城镇职工基本医疗保险参保证的城镇非农居民。
2.诊断证明:患有大病或罹患该条例规定的疾病。
3.纳入保障的疾病范围内:需要治疗费用超过参保人员个人帐户余额的大病。
4.属于医疗费用超过账户余额规定:在大病医保目录中列的疾病,符合政府规定范围内,且符合本市规定项目内容。
三、申请材料1.申请表格:填写大病医保申请表格(可在相关社会保障局办事大厅领取或下载网上表格打印)。
2.诊断证明:由所在医院出具的疾病诊断证明,必须包括病症名称、医生签字、病历号等相关信息。
3.相关费用发票:原始住院收据、费用明细清单和门诊发票复印件等。
4.个人身份证:本人身份证复印件(正反两面)、户口簿原件等证明个人身份和户籍的有效材料。
5.参保相关证件:参保人员的医保卡和职工医保参保证原件、身份证复印件。
6.其他相关材料:根据实际情况,可能需要提供其他相关证明材料。
四、申请流程1.准备材料:参保人员或其家属准备以上相关材料。
2.填写表格:填写并核实大病医保申请表格,确保填写无误,签字盖章。
3.递交资料:将准备好的材料和表格带至济南市人力资源和社会保障局所在地的相关办事大厅。
4.受理审核:相关工作人员会对提交的材料进行审核,核对材料是否完整、真实、准确。
5.审批流程:已婚者需提供配偶同意书,未成年人需提供监护人同意书。
6.领取证件:审核通过后,待相关部门办理完毕后,即可领取相关医保证件。
五、申请期限申请职工大病医保的时间并无严格规定,但建议在确诊大病后尽早申请,以便尽快获得补贴。
六、注意事项1.申请时需要仔细阅读《城镇职工大病医疗保险暂行办法》,了解相关政策和要求。
上海退休职工大病救助政策(请注意,以下只是一种可能的格式,您可以根据需要选择其他合适的格式来书写文章)上海退休职工大病救助政策随着社会的进步和人民生活水平的不断提高,关注退休职工的健康问题变得越来越重要。
为了满足退休职工在面临大病时的医疗需求,上海市制定了一系列退休职工大病救助政策,旨在帮助他们解决医疗费用方面的困扰,并提供全面的医疗保障。
以下是关于上海退休职工大病救助政策的介绍。
一、政策适用范围上海退休职工大病救助政策适用于以下几个方面的人群:1. 退休职工及其配偶。
2. 已购买上海市基本医疗保险的退休职工子女。
3. 享受抚恤、优待或者离休的对象。
二、救助对象上海退休职工大病救助政策主要针对退休职工在医学上被确诊患有大病的情况。
大病范围涵盖但不限于以下几种情况:1. 出现重大意外事故所导致的伤残、重病。
2. 被确诊患有肿瘤、重大器官疾病等严重疾病。
3. 经过医疗专家论证认定的罕见病病例。
三、救助内容和标准上海退休职工大病救助政策涵盖了医疗费用、药品费用和住院伙食费用的救助范围。
1. 医疗费用救助:根据医疗费用发生的实际情况,按照一定比例进行报销,具体比例根据不同疾病和医疗项目的性质而定。
2. 药品费用救助:救助对象可在上海市指定的药店中购买所需药品,并按一定比例进行补助。
3. 住院伙食费用救助:根据患者的实际住院天数和医疗机构规定的伙食费用标准,进行一定比例的救助。
四、申请和审核流程1. 退休职工本人或其家属需向所属医疗机构提交相关申请材料,包括:- 退服工单位出具的退休证明;- 相关医疗证明文件(如诊断证明、疾病证明等);- 身份证明和基本医疗保险证等有效证件复印件。
2. 医疗机构将申请材料转交给退休人员所在社区(乡镇)或居住地的居委会进行审核,以验证申请人的资格和疾病情况。
3. 居委会审核通过后,将申请材料上报至上海市医疗保险管理中心,由中心进行最终审核和决策。
五、救助政策的优势上海退休职工大病救助政策的制定,旨在解决退休职工在面临大病时的经济负担问题,并提供全面的医疗保障。
为保障女职工的身心健康,使其在患有重大疾病后能得到及时治疗,并帮助其缓解因患重病造成的经济负担,杭州市总工会根据全国总工会关于建立职工补充保障体系基本框架的要求,经过与平安人寿保险公司浙江分公司多次协商,推出“杭州市女职工安康团体重大疾病保障计划”,为女职工建立一道互帮、互助、自我保障的防线。
特制定本实施办法。
第一条互助范围、对象本市机关、团体、企事业单位尚未发现身患乳腺、卵巢、子宫、宫颈、输卵管、阴道其中之一种妇科恶性肿瘤的在册18-60周岁女职工,均可自愿申请参加本互助保障计划。
第二条互助办法本计划采取团体会员制。
被保障人应向所在单位工会或女职工委员会(互助单位)提出申请并缴费,然后由所属区、县(市)总工会、产业(局)工会或工会女职工委员会统一办理手续。
协议书由杭州市工会女职工委员会与被保障人所在单位工会或女职工委员会(互助单位)共同签署。
第三条缴费形式及标准每期缴费20元,在协议签署当日一次性缴清。
互助保障金可以由个人缴纳,也可以根据《劳动法》关于“国家鼓励用人单位根据本单位实际情况为劳动者建立补充保险”的要求,积极争取单位行政支持,同行政与个人共同担负或由行政出资支付。
第四条互助期限互助期限为一年,从协议书签署次日起计算。
期满后可续保。
新被保障人须自协议书签署次日起执行30天的医疗考验期。
第五条互助范围及补助标准被保障人在互助保障责任期内经杭州市二级及以上(含县市级)医院确诊患有原发性乳腺癌、卵巢癌、子宫癌、宫颈癌、输卵管癌、阴道癌(上述病种原位癌除外)之一者,均可获得一次性补助金1万元,(如并发多种本计划规定的癌症,只补助1万元,原发性乳腺癌增加1万元)。
补助金一次性给付后,互助保障责任终止。
第六条健康告知被保障人自愿参保时,必须是尚未发现身患第五条中列举的6种恶性肿瘤其中之一种,不得隐瞒。
否则在悉知不实时,本会有权解除已形成的互助保障责任及追回已发出的补助金。
第七条责任免除被保障人自协议书签署次日起30天内罹患本计划规定的恶性肿瘤或上述非原发性肿瘤之一者,本会不承担支付补助金责任。
退休职工大病补助政策随着人口老龄化问题的加剧,退休职工的健康状况成为社会关注的焦点。
在退休职工的医疗保障体系中,大病补助政策是一项重要政策,旨在减轻退休职工在罹患重大疾病时的经济负担,保障其生活品质和健康。
一、政策背景随着年纪的增长,退休职工更容易受到各种疾病的困扰。
对于一些重大疾病的治疗费用,可能会超过退休职工的经济承受能力,因此,退休职工大病补助政策的出台就成为势在必行。
二、政策内容退休职工大病补助政策是指在退休职工医疗保险基础上,针对退休职工罹患重大疾病的医疗费用给予额外的补助。
具体政策内容如下:1. 政策适用范围退休职工大病补助政策适用于参加了退休职工医疗保险的退休职工,包括企事业单位退休职工、农村退休职工以及城镇居民基本养老保险退休职工。
2. 大病范围政策针对的是一些重大疾病,包括但不限于恶性肿瘤、严重心脏病、重大器官移植、重大手术等。
3. 补助金额政策规定,对于在保险范围内确诊的重大疾病,将按照一定比例给予退休职工额外的补助。
补助金额的具体数额将根据地区和政策的实施情况进行确定。
4. 审批与报销退休职工在罹患大病后,需要经过医院的诊断和鉴定,并提交相关的医疗证明材料。
相关的审批程序将由医保部门来负责,并在审核通过后,将补助金额直接打入退休职工的个人账户。
退休职工在接受治疗过程中,可提供相应的医疗发票等凭证材料,进行医疗费用的报销。
三、政策效果退休职工大病补助政策的出台,在一定程度上减轻了退休职工罹患大病时的经济压力,提高了他们的医疗保障水平和享受社会福利的程度。
此外,该政策的实施还可以激励退休职工积极对待健康问题,提高生活品质。
四、政策展望随着社会经济的发展和老龄化问题的日益严峻,退休职工大病补助政策还有待进一步完善和发展。
政府可以加大对退休职工医疗保障政策的宣传力度,确保政策的广泛知晓和落地实施。
此外,政府还应加强与医疗机构的合作,建立更加高效的审批和报销机制,提高退休职工的服务满意度。
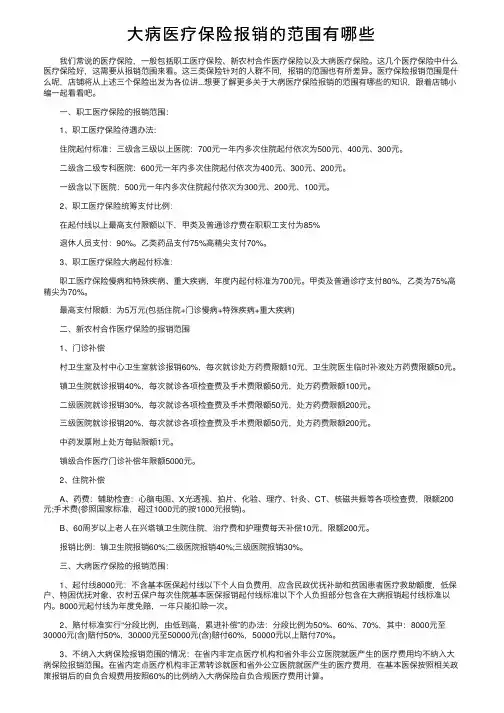
⼤病医疗保险报销的范围有哪些我们常说的医疗保险,⼀般包括职⼯医疗保险、新农村合作医疗保险以及⼤病医疗保险。
这⼏个医疗保险中什么医疗保险好,这需要从报销范围来看。
这三类保险针对的⼈群不同,报销的范围也有所差异。
医疗保险报销范围是什么呢,店铺将从上述三个保险出发为各位讲...想要了解更多关于⼤病医疗保险报销的范围有哪些的知识,跟着店铺⼩编⼀起看看吧。
⼀、职⼯医疗保险的报销范围:1、职⼯医疗保险待遇办法:住院起付标准:三级含三级以上医院:700元⼀年内多次住院起付依次为500元、400元、300元。
⼆级含⼆级专科医院:600元⼀年内多次住院起付依次为400元、300元、200元。
⼀级含以下医院:500元⼀年内多次住院起付依次为300元、200元、100元。
2、职⼯医疗保险统筹⽀付⽐例:在起付线以上最⾼⽀付限额以下,甲类及普通诊疗费在职职⼯⽀付为85%退休⼈员⽀付:90%。
⼄类药品⽀付75%⾼精尖⽀付70%。
3、职⼯医疗保险⼤病起付标准:职⼯医疗保险慢病和特殊疾病、重⼤疾病,年度内起付标准为700元。
甲类及普通诊疗⽀付80%,⼄类为75%⾼精尖为70%。
最⾼⽀付限额:为5万元(包括住院+门诊慢病+特殊疾病+重⼤疾病)⼆、新农村合作医疗保险的报销范围1、门诊补偿村卫⽣室及村中⼼卫⽣室就诊报销60%,每次就诊处⽅药费限额10元,卫⽣院医⽣临时补液处⽅药费限额50元。
镇卫⽣院就诊报销40%,每次就诊各项检查费及⼿术费限额50元,处⽅药费限额100元。
⼆级医院就诊报销30%,每次就诊各项检查费及⼿术费限额50元,处⽅药费限额200元。
三级医院就诊报销20%,每次就诊各项检查费及⼿术费限额50元,处⽅药费限额200元。
中药发票附上处⽅每贴限额1元。
镇级合作医疗门诊补偿年限额5000元。
2、住院补偿A、药费:辅助检查:⼼脑电图、X光透视、拍⽚、化验、理疗、针灸、CT、核磁共振等各项检查费,限额200元;⼿术费(参照国家标准,超过1000元的按1000元报销)。
附件4、
在职职工互助保障活动介绍
一、会费型职工互助保障活动:
1、《在职职工住院医疗互助保障活动》的保障内容:
2、《在职女职工特殊疾病互助保障活动》的保障内容:
3、《在职职工重大疾病互助保障活动》的保障内容:
4、《在职职工意外伤害互助保障活动》的保障内容
5、《在职职工子女意外伤害互助保障活动》的保障内容
6、《在职职工住院津贴互助保障活动》的保障内容
一、公益型职工互助保障活动:
1、《在职职工住院津贴互助保障活动》的保障内容
2、《非工伤意外伤害及家财损失综合互助保障计划》的保障内容。
中国职工保险互助会《在职职工住院医疗综合互助保障活动(住院+重疾+意外)实施细则》为缓解职工因病住院治疗或首次确诊患上本活动所列疾病或意外事故、烧烫伤导致医疗费用支出增加和收入减少带来的经济负担,根据《中国职工保险互助会职工互助保障办法》的规定,制定《在职职工住院医疗综合互助保障活动(住院+重疾+意外)(以下简称“本活动”)实施细则》。
第一条活动的基本内容参加本活动后,在互助保障有效期内会员因病住院治疗(含急诊留观并收入住院治疗的)、门诊特定项目治疗及门诊慢性病治疗时,根据当地基本医疗保险规定的医疗费用自付部分;或者首次确诊患有本活动所列的15类重大疾病的一种或多种时;或者会员因意外事故、烧烫伤导致身故、残疾时,会员可按照本活动有关规定领取互助金,用于缓解会员家庭经济困难。
第二条参加本活动的条件和办法凡身体健康,能够正常参加所在单位工作,属于城镇职工基本医疗保险保障范围内16至60周岁的在职职工,都可以通过其所在单位的工会向中国职工保险互助会(以下简称“本会”)滨州办事处(以下简称“办事处”)申请参加本活动,成为本会会员。
参加本活动时已办理正式退休手续的或非本单位职工不可参加本活动。
为保证会员享有公平的权益,本会只接受由基层工会统一组织职工参加本活动。
参加本活动的职工不得少于全体职工的80%;100人以下的单位要全体参加。
第三条参加本活动的规定1、参加本活动会费标准为每人130元,交纳会费后互助保障期在约定时间统一生效。
互助保障期一经生效中途不得退出本活动。
2、本活动保障期为一年,期满续保另办手续。
保障期满后,无论会员是否已享受互助金待遇,所交纳会费不再返还。
3、会员所在单位应提供参加本活动的会员名单,包括:姓名、性别、身份证号码等信息,并书面告知其是否属于本活动列明的高危行业。
4、在互助保障期内会员只允许参加一次本活动,超出次数视为无效。
对已参加活动的单位,本年度内新增人员参加活动原则上将在下一年度本单位续保时统一办理。
湖北省十堰市东风职工重大疾病险理赔流程
1、参保人如果发现自己可能患有某种重大疾病,首先要到保险公司指定的医院进行检查和求诊,在被保险在求诊的时候,医生会对被保险人的身体状况进行检查和诊断,如果得出的诊断结果,是被保险人已经患有了某种重大疾病的话,医生就会给被保险人出具确诊书,这是日后向保险公司理赔的重要依据,保险公司在收到被保险人的重大疾病保险理赔的申请后,如果有公司保险公司指定医院的确认书,就方便多了,理赔的过程会更流-畅。
2、如果被保险人被确诊为重大疾病后,应该马上向保险公司报案,报案之前先要确认自己所患的重大疾病是否在公司合同所保障的范围之内。
保险公司接到报案后,会启动相应的理赔程序,到医院或者被保险人家里调查和了解情况。
3、申请理赔,在正式申请理赔的时候,应该注意带齐资料,不但会为自己省下时间,也方便了保险公司的工作人员审核,这样理赔时间就会缩短,如果带的资料不够齐,又要下次补充的话,肯定会影响理赔速度。
应该带齐的资料有:
第一类资料:医院的诊断证明书、医院的就诊病历、出院时的小结、等等,如果治疗是在多个医院进行的,还需要提供多个医院的诊断证明。
第二类资料:医院的收费单据、住院收费单据和住院的费用明细清单。
第三类资料:医疗做的各种病理、化验、影像等各种检查报告,并且要在医院加盖医院的印章才是有效的。
中国职工保险互助会《在职职工综合互助保障活动(住院+意外+重疾)实施细则》为缓解职工因病住院治疗,意外事故、烧烫伤或首次确诊患上本活动所列疾病导致医疗费用支出增加和收入减少带来的经济负担,根据《中国职工保险互助会职工互助保障办法》的规定,制定《在职职工综合互助保障活动(住院+意外+重疾)(以下简称“本活动”)实施细则》。
第一条活动的基本内容参加本活动后,在互助保障有效期内会员因病住院治疗时,根据当地基本医疗保险规定的医疗费用自付部分;或者会员因意外事故、烧烫伤导致身故、残疾时;或者首次确诊患有本活动所列的11类重大疾病的一种或多种时,会员可按照本活动有关规定领取互助金,用于缓解会员家庭经济困难。
第二条参加本活动的条件和办法凡身体健康,能够正常参加所在单位工作,并已经参加当地城镇职工基本医疗保险,年龄在16至60周岁的在职职工(含正式职工、合同制职工、聘用期超过一年的临时职工),都可以通过其所在单位的工会向中国职工保险互助会(以下简称“本会”)在当地的办事处(以下简称“办事处”)申请参加本活动,成为本会会员。
参加本活动时已办理正式退休手续的或非本单位职工不可参加本活动。
为保证会员享有公平的权益,本会只接受由基层工会统一组织职工参加本活动。
参加本活动的单位要全体在职人员100%参加。
第三条参加本活动的规定1、参加本活动会费标准为每人130元,交纳会费后互助保障期在约定时间统一生效。
互助保障期一经生效中途不得退出本活动。
2、本活动保障期为一年,期满续保另办手续。
保障期满后,无论会员是否已享受互助金待遇,所交纳会费不再返还。
3、会员所在单位应提供参加本活动的会员名单,包括:姓名、性别、身份证号码等信息,并书面告知其是否属于本活动列明的高危行业。
4、在互助保障期内会员只允许参加一次本活动,超出次数视为无效。
对已参加活动的单位,本保障期内新增人员参加活动原则上将在下一保障期单位续保时统一办理。
5、参加本活动的会员在约定生效的互助保障期开始之日起,按照不同保障责任执行相应的观察期。
职工大病医疗保险报销流程一、报销资格确认1.确认参保状态(1)查阅个人社保账户(2)确认是否在职2.确认大病医疗保险范围(1)了解适用疾病①重大疾病列表②高额医疗费用标准(2)确认保障额度①报销比例②年度报销上限二、准备报销材料1.收集医疗费用证明(1)医疗机构发票①正式发票②发票复印件(2)住院费用明细清单①费用明细单②出院小结2.准备个人身份证明(1)身份证复印件(2)社保卡复印件3.填写报销申请表(1)下载并打印申请表(2)完整填写申请信息①个人基本信息②医疗费用信息三、提交报销申请1.确认提交方式(1)线上提交①登录社保官网②上传相关材料(2)线下提交①前往社保局②提交纸质材料2.确认提交时间(1)了解报销申请截止日期(2)提前安排材料准备四、审核流程1.材料初审(1)社保部门审核提交材料①检查材料完整性②核实医疗费用真实性(2)反馈初审结果①通过②不通过说明原因要求补充材料2.复审(1)组织专家复核①医疗费用合理性评估②疾病诊断合理性评估(2)复审结果反馈①通过②不通过说明原因提供申诉渠道五、报销结果通知1.接收报销结果(1)在线查询报销状态(2)邮件或短信通知2.领取报销款项(1)银行转账①确认到账信息②保留银行流水(2)现金领取(如适用)①前往指定地点领取②签字确认六、事后工作1.保存报销资料(1)存档报销申请表(2)保存相关单据2.反馈与总结(1)反馈报销流程(2)提出改进建议3.定期关注保险政策(1)了解新政策变化(2)关注保障范围调整。
在职职工互助保障计划(保险)介绍互助保障计划跟商业保险不同,它是非盈利性的、是专对工会会员开展的一项互助互济保障活动。
具有保费低、保障力度大、手续简便,赔付及时、服务周到等特点。
条件:1、职工必须是北京市工会会员,2、单位已给职工办理了互助卡(京卡)。
首先,市总工会免费为会员提供了三项保险,即非工伤意外伤害、家财火灾损失和在职职工医疗互助保障计划。
其次,市总工会为工会会员提供了另外的六项保障计划。
这六项保障计划需由本单位工会统一申请,还需每人先一次性交纳10元会费,取得职工保险互助会会员资格后,按照不同险种的参保条件,交纳相应的互助费。
一、三项免费保险:1、非工伤意外伤害保障计划。
它的参保范围:因非工伤意外伤害事故导致身故、致残,参保条件:工会会员,保期为一年,保障待遇:因非工伤意外伤害事故导致身故的,最高赔付2万元;因非工伤意外伤害导致伤残的,根据伤残比例,最高赔付5000元。
出险需上报材料:1、基层工会出具的工会会员出险证明;2、基层工会填写“出险调查报告书”;3、出险会员的身份证、工会会员证、京卡(互助卡)的复印件;4、出具由被保障人签名的救助金取申请书;5、本市二级以上医院(含二级)出具的诊断证明、病历及其它证明材料;如会员自遭受意外伤害之日起经过一百八十天,治疗仍未结束,则按一百八十天的治疗情况经市总指定的医疗机构鉴定,确定残疾程度;如发生交通事故,需提供交通部门的“事故证明”;6、如发生非工伤意外事故造成死亡者,需由本市二级以上医院(含二级)出具的死亡证明及公安部门出具的户口注销证明;7、单位因公派出人员、在外阜发生非工伤意外造成残疾、死亡者,需提供当地市、县医院出具的诊断证明及其他证明材料。
2、家财火灾损失保障计划。
参保范围:因火灾导致家财(房体、设备)的损失,参保条件:工会会员。
保期为一年,保障待遇:在保期内,由于火灾导致家庭财产损失的,依据消防部门出具的《火灾事故认定书》及各级工会组织提供的认定证明,按损失金额的10%给付救助金,最高给付1万元。
大病医疗保险范围病医疗保险大病医疗保险2017年大病医保新政策国家规定2017年大病医保新政策1:职工和城乡居民大病医保将“二合一”“大病医保”是指职工和城乡居民参保人在治疗重大疾病时,对于所发生的大额医疗费用在基本医保报销的基础上再次予以报销。
目前广州大病保险主要分两类,一是职工医保中的“职工重大疾病医疗补助”,二是城乡居民医保的“城乡居民大病医疗保险”,这是完全不同的两大体系。
对于广州市的两类医保参保人来说,享受大病医保都不用另行缴费,但报销限额的水平存在较大的差异。
《征求意见稿》要求,在2016年底前,广东各地进一步调整完善大病保险制度;到2017年,建立完善覆盖全体职工和城乡居民的大病医保制度。
也就是说,要将职工和城乡居民的大病保险政策“二合一”,“整合职工和城乡居民大病保险政策,统一筹资标准、待遇水平、招标承办、服务管理和信息系统”。
同时,大病保险政策实行市级统筹,由各地级以上市统一制定政策、统一组织实施。
此外,记者昨日从省人社厅有关负责人处了解到,将来医保改革的目标是实现基本医疗保险城乡一体化,这意味着职工医保和城乡居民医保也将进行整合。
该负责人表示,“目前广东还在测算相关的数据,具体的政策出台要报省政府批准,暂时没有时间表。
”能否建立全面覆盖全体职工和城乡居民的大病医保制度,还要看职工医保和城乡居民医保的整合情况,因此,《征求意见稿》中的相关条文可能要修改。
2017年大病医保新政策2:大病医保报销上限将大幅提高大病医保的筹资标准方面,《征求意见稿》中明确,原则上为基本医疗保险基金收入的5%左右,并随基金收入和医疗费用变化情况进行合理调整。
在待遇水平方面,《征求意见稿》要求各地要合理设定起付标准和年度最高支付限额。
具体说来,大病医保起付标准根据个人年度累计负担的合规医疗费用超过各统筹地区上年度城乡居民人均可支配收入合理确定,不得高于当地上年度城镇居民人均可支配收入。
大病医保年度最高支付限额“原则上不低于各统筹地区上年度在岗职工年平均工资的4倍”。
企事业职工重大疾病保险介绍
一、目的
因我们的工作及生活环境恶化,发生重大疾病的概率不断增加。
但随着医疗水平提高,在治疗疾病上也有很大进步,基本上的重大疾病都可以被治愈,不过治疗的费用比较高昂,如果没有参加重大疾病保险,那么你就需要承担所有医疗费用。
当你购买了此保险就可以获得现金理赔,以支付医疗费用等。
二、与基本医疗制度的区别
社会保障体系下的医疗保险均采用治疗后报销医疗费用的方式,病患必须先垫付费用进行治疗,并按药品类别及比例报销已产生的费用。
我们推出的此重大疾病保险采用确诊即支付的方式,让您在发生重大疾病时,可以使用保险理赔金支付治疗费用等。
三、保障方案
合同
所指
特定疾病,是指原发于特定部位的恶性肿瘤。
因意外伤害致残,按残疾比例一次或累计给付保险金*万。
四、公司介绍
*为客户提供咨询、投保和理赔服务,真正实现服务到基层,这是目前全市其他
任何保险公司都无法提供的优质服务。
五、报案及理赔
(一)报案方式
被保险人发生保险事故,应在24小时内向本公司报案,并与经办人联系,以便
及时为您提供理赔服务。
报案电话:*(节假日)
(二)被保险人凭如下资料办理理赔:
(1)出险人身份证或户口簿;
(2)二级以上(合二级)医院首次检验确诊报告;
(3)保险服务卡;
(4)出险人银行卡或存折首页复印件。