河北省2016-2017年九年级历史期末试卷及答案
- 格式:doc
- 大小:461.50 KB
- 文档页数:6
2016—2017学年度上学期期末教学质量检测考试九年级历史说明:1.本试卷分试题和答题卡两部分,考生必须将答案全部填涂或书写在答题卡的相应位置上,写在试题上的一律无效。
2.试题2页,答题卡2页。
总分100分,考试时间60分钟。
3.答题前将答题卡上的项目及座号填写清楚。
4.考试结束,请将试题和答题纸一并交回。
第Ⅰ卷单项选择题(每小题只有一个最佳答案。
每小题2分,共50分)1.“辉煌属于希腊,伟大属于罗马”。
古希腊之所以会产生辉煌的成就,在很大程度上得益于A.便利的交通B.得天独厚的自然环境C.发达的工商业D.民主政治的不断完善2.今天,在法国国家档案馆里,珍藏着一份200多年前法国大革命时期的文件,它被历史学家称为“新制度的准生证书”。
该文件是A.《权利法案》 B.《人权宣言》C.《独立宣言》D.《宅地法》3.有学者曾把美国独立战争和法国大革命称之为“姊妹革命”,这两次革命的共同之处是A.结束了本国的君主专制B.实现了国内政局的长期稳定C.建立了君主立宪制政体D.凸显了民主平等的启蒙理念4.“拿破仑的军队每到一处就宣布解放农奴,取消封建特权,唤起欧洲各国的反封建意识……”由此可见,拿破仑对欧洲历史发展产生的最重要影响在于A.强化了封建君主专制B.损害了欧洲国家人民的利益C. 打击了欧洲封建势力D.使欧洲国家都走上了资本主义道路5.近年来一直备受关注的曲阜至临沂段高速铁路终于有了最新进展,2016年3月8日,中国铁路总公司、山东省人民政府批复了该条高铁的可行性研究报告。
高铁的前身是火车。
历史上,火车机车的发明者是A.史蒂芬孙B.瓦特C.哈格里夫斯D.卡尔·本茨6.2016年奥运会在巴西举行,全球目光不约而同聚焦到物产丰饶的美洲大陆。
16﹣19世纪中期,在欧洲、非洲、美洲之间盛行一种贸易,它为美洲发展提供了大量劳动力。
这种贸易在历史上被称为A.商品贸易B.军火贸易C.三角贸易D.鸦片贸易7.英国广播公司在全球范围举行了一次“千年思想家”的网上民意评选。
2016— 2017 学年度九年级历史上下册期末测试卷及答案【北师大版】九年级历史试卷第一部分选择题( 20 分)一、单项选择(请将所选答案的序号填入答题卡对应的表格内,第小题 1 分,共 20 分)1.莎士比亚全世界剧院是英国戏剧艺术的中心。
他的经典剧作,此刻依旧仍是剧院的独一选择。
以下哪一部是能够选择在此演出的莎士比亚的戏剧?A.《最后的晚饭》B.《蒙娜丽莎》C.《神曲》D.《哈姆雷特》2.纪录片《大国兴起》中有这样一段讲解词:“公元1500年前后的第六大发现,拉开了不同国家的互相对话和互相竞争的历史大幕。
”“地理大发现”是经过以下什么活动实现的A. 新航路开拓B.郑和下西洋C.工业革命D.丝绸之路的开通3. 在圣诞到临之际,英国女王伊丽莎白二世于 25 日发布传统圣诞致词。
她虽是英国国家的象征,但她其实不掌握国家的最高权益,这类英王统而不治的政治制度源于哪一文件经过?A.《独立宣言》B.《权益法案》C.《人权宣言》D.《法典》4.在启发运动影响下迸发的革命是:①英国财产阶级革命②美国独立战争③美国南北战争④法国大革命A.①②③④ B. ②④ C. ①③ D. ①③④5.以下图是张维同学整理的学习笔录,依据所示内容判断他笔录中设计的历史人物是A.华盛顿B.罗伯斯庇尔C.克伦威尔D.拿破仑6.假如上溯到第一次工业革命期间,英国人史蒂芬孙能够申请以下哪一项的发明专利?A .珍妮纺纱机B.蒸汽轮船C.改进蒸汽机D.火车机车7.美国现任总统奥巴马(黑人)击败共和党人罗姆尼获取蝉联,他曾公然表示他有时机竞选总统特别感谢美国历史上的一位总统,这位历史人物应是A.华盛顿B.尼克松C.罗斯福D.林肯8.以下图是张老师在九( 3)班上历史课时的板书,依照所学知识判断,这节课张老师率领同学们所学习的内容是A.亚历山大二世改革B.中国洋务运动C.美国南北战争D.日本明治维新9.西方国家走上资本主义道路的方式多种多样,俄国经过1861 年改革走上了资本主义道路,与其相像的国家是_______。
2016-2017年第一学期九年级历史期末考试题(带答案)2016~2017学年度第一学期期末教学质量监测九年级历史试卷题号一二总分 26 27 得分(考试时间:50分钟,满分:100分)一、单项选择题(每小题3分,共75分。
) 1、在古代印度,按种姓划分,国王应该属于() A.婆罗门 B.吠舍 C.刹帝利 D.首陀罗 2、希腊被人们称为是欧洲的“精神家园”。
“精神家园”指的是古希腊文明的() A.种姓制度 B.《汉谟拉比法典》 C.雅典民主政治 D.建立帝国 3、一部游记,内容宏富,妙趣横生,被誉为世界奇观之书。
哥伦布就是读了这部书,才对黄金遍地的东方大国产生由衷的向往。
该书是() A.《天方夜谭》 B.《荷马史诗》 C.《马可•波罗行纪》 D.《大唐西域记》 4、模仿和创新相结合是日本民族的一大特色,主要体现为“汉化”和“欧化”。
其中“汉化” 指的是()A.《汉谟拉比法典》 B.奴隶主民主政治 C.明治维新 D.大化改新 5、某历史活动课内容涉及采邑分封制、丕平献土、城市自治。
这堂课正在探究的是() A.上古亚非文明 B.上古欧洲文明 C.亚洲封建国家 D.欧洲封建国家 6、小明是大航海时代的游戏迷,他每每随着游戏中主角的航行与发现,兴奋不已。
在游戏中,他的主角第一次从西班牙出发,横渡危险未知的大西洋,向西直航,到达了现在的古巴和海地。
下列哪一位航海家曾经真实地走过这一趟开创性的旅途() A.麦哲伦 B.达•伽马 C.迪亚士 D.哥伦布 7、文艺复兴时期,有一位人物在地质学、物理学、生理学等方面都很有成就,但他走进人们的视野却是从“蒙娜丽莎的微笑”开始的。
他是() A.但丁 B.达•芬奇 C.哥白尼 D.莎士比亚 8、英国资产阶级革命的领导人是() A.克伦威尔 B.亚历山大 C.莎士比亚 D.查理二世 9、某校历史兴趣学习小组的同学们对拿破仑的“功”与“过”展开了讨论。
他们对拿破仑的下列评价,错误的是() A.建立军事帝国,维护封建专制统治 B.打败欧洲反法同盟,解除外来威胁 C.颁布法典,巩固资产阶级革命成果 D.发动侵略掠夺战争,导致帝国崩溃 10、法国国旗是蓝、白、红三色垂直排列的三色旗,三色分别代表自由、平等、博爱。
河北初三初中历史期末考试班级:___________ 姓名:___________ 分数:___________一、选择题1.下列图中的遗址和文物,代表着不同国家和地区的古代文明。
按图中内容出现时间的先后顺序,排列正确的是()A.①②③④B.④③②①C.③④①②D.②①④③2.与“千手观音”、“普渡众生”相关的宗教是()A.基督教B.佛教C.伊斯兰教D.道教3.有位名人曾说过:“给我一个支点,我将撬动整个地球。
”这位著名的科学家是()A.亚里士多德B.阿基米德C.牛顿D.爱因斯坦4.“0、1、2、3、……9”,这一简便的计数法的发明者是()A.阿拉伯人B.中国人C.印度人D.希腊人5.文字是人类文明的重要标志,文字的产生和演变见证并记录了世界文明发展历程。
曾出现在两河流域的古老文字是()A.象形文字B.楔形文字C.甲骨文D.拉丁字母6.它是欧洲人撰写的第一部详尽描绘中国历史、文化和艺术的书籍,它为欧洲人展示了全新的知识领域和视野,激起了欧洲人对东方的热烈向往,对以后新航路的开辟产生了巨大的影响。
它是()A.《马可·波罗行纪》B.《天方夜谭》C.《俄底浦斯王》D.《汉谟拉比法典》7.罗马帝国的建立者是()A.恺撒B.屋大维C.伯利克里D.汉谟拉比8.观察下面两枚邮票,我们能获取的历史信息是()A.牛顿——万有引力定律B.达尔文——生物进化论C.托尔斯泰——《复活》D.瓦特——蒸汽机9.意大利文艺复兴的先驱是()A.但丁B.达·芬奇C.莎士比亚D.荷马10.一百年前,“泰坦尼克”号首航从欧洲出发,穿越大西洋,计划到美洲。
最早开辟这条航路的航海家是()A.迪亚士B.哥伦布C.达·伽马D.麦哲伦11.他是意大利的一位伟大的艺术大师,代表作品(如下图)虽取材于宗教,但却是表现现实生活中人的真实情感的是()A.梵高B.毕加索C.达·芬奇D.达利12.下列图片反映的均是18世纪至19世纪资产阶级革命的场景,按事件实际发生时间的先后顺序排列,正确的是()A.②④③①B.②④①③C.①③④②D.④③②①13.如果给克伦威尔画像,可以选择哪一事件为背景()A.他在巴黎三级会议上演讲B.他数次打败欧洲反法同盟C.他颁布了《法典》D.他率议会军击溃王军主力14.下图是一幅漫画,画中的人和马分别是英国殖民者和名为“美利坚”的烈马。
2016-2017学年河北省秦皇岛市青龙县九年级(上)期末历史试卷一、选择题(每小题2分,共30题,计60分)每小题只有一项是符合题目要求的1.14﹣16世纪,世界历史发生着深刻而巨大的变化,一个崭新的时代即将到来,下列事件为新时代的到来创造条件的是()①文艺复兴运动②英国资产阶级革命③新航路的开辟④法国大革命.A.①②B.②③C.①③D.③④2.电影《鸦片战争》中有这样一个镜头:英国议会上,外交大臣巴麦尊提出出兵中国,议会以271票对262票的微弱优势通过了侵华战争拨款。
英国维多利亚女王最终同意对华宣战。
对上述材料理解不正确的是()A.英王是虚位元首,议会掌握国家权力B.英王形式上有对外宣战的权力C.英国的政体是君主立宪政体D.英王是国家元首,议会要听命于英王3.1776年,一群律师、商人、教士、种植园主、手艺技师们在被称为“现代世界中最富革命性的文件”上郑重地签上了自己的名字,他们保证要把生命贡献给北美独立事业,贡献给“一切人生而平等”的理想。
他们签署的这个文件是()A.《共产党宣言》B.《人权宣言》C.《解放黑人奴隶宣言》D.《独立宣言》4.英国曼彻斯特地区,在18世纪80年代初只有棉纺厂两家,短短的时间内棉纺厂发展很快:1802年52家,1809年64家,1830年99家,出现以上现象的主要原因是()A.珍妮纺纱机推动工业发展B.蒸汽动力的普遍推广C.铁路交通大规模兴建D.英国棉纺品大量涌人中国5.《根》是美国黑人作家亚历克斯•哈里的一部著作。
书中讲到1750年,西非少年昆塔在独自外出时,被白人抓走,与其他黑人一起被贩卖到美洲。
下列历史事件能直接说明上述事情确有发生的是()A.哥伦布发现美洲 B.罪恶的“三角贸易”C.工业革命D.拉美独立运动6.某中学举行历史知识抢答赛,主持人给了以下提示:提示一:世界上第一个无产阶级政权;提示二:大无畏的革命英雄气概;提示三:首创精神,提示四:结果失败.请你判断这是下列哪一历史事件()A.法国巴黎公社革命B.英国宪章运动C.俄国十月革命D.印度民族大起义7.南北战争爆发后,美国总统林肯说:“这一刻终于到来了,我意识到奴隶制度必须死亡,而国家必须生存下去!”为此他颁布了()A.《解放黑人奴隶宣言》B.《独立宣言》C.《人权宣言》D.《民法典》8.俄国的农奴制度曾被称为“国家脚下的火药库”.消除这一火药库威胁的事件是()A.1861年改革 B.明治维新C.南北战争D.二月革命9.马克思曾预言:“自然科学正在准备一次新的革命.蒸汽大王在前一世纪中翻转了整个世界,现在它的统治已到末日,另外一个大得无比的革命力量…将取而代之.”文中“另一个大得无比的革命力量”应指()A.珍妮机的发明B.火车机车的发明C.电力的广泛应用 D.飞机的发明10.18世纪末19世纪初,革命改变了欧洲和美洲的社会,下列史实不属于这一“革命”的是()A.英国资产阶级革命B.美国独立战争C.法国大革命D.拉美独立运动11.某条约第2条规定:“如果意大利未有直接挑衅行为而遭到法国进攻,不论其理由为何,其他两缔约国必须以他们的全部军队给予被攻击的一方以援助…”这一条款中的“其他两缔约国”指()A.德国、奥匈帝国 B.法国、俄国C.英国、法国D.英国、俄国12.下列人物的生活经历,对处于逆境中的人们最能提供鼓励力量的是()A.牛顿B.贝多芬C.爱因斯坦D.达尔文13.苏俄早期的领导人布哈林说:“我们过去认为,我们可以一举消灭市场关系。
九年级历史试卷第1页(共6页)2016—2017学年度第一学期期末教学质量检测九年级历史试卷一、单项选择题(共40分、每小题2分)1、原始社会的一个小男孩,有时跟着母亲采果子,有时跟着父亲去打猎,这个小孩生活的时间最早应该在:( )A .母系氏族时期B .“正在形成中的人”时期C .父系氏族时期D .“只知其母,不知其父”时期2、古代埃及、古代印度、古代巴比伦、古代中国被称为四大文明古国的最主要原因是( )A .创造了人类最早的文字B .人类最早居住的地区C .最先由原始社会进入奴隶社会D .对世界文化贡献最大3、有人到罗马旅游,夜间问一老者,“罗马夜间,为什么不能稍稍明亮一点?”那位老者说:“一座城市既然有了历史的光辉,就不必再用灯光来制造明亮。
”以下各项中属于“罗马历史的光辉”的是( )A .雅典民主政治B .爱琴文明C .共和国时期奴隶制盛行D .雅典被称为“全希腊的学校” 4、比较法是学习历史的一种重要方法,比较日本大化改新与法兰克王国的查理.马特改革,其共同之处在于( )A .国家定期把土地分给农民耕种B .建立中央集权的天皇制封建国家C .自上而下的封建改革D .实行有条件的土地分封5、文艺复兴时期文艺巨匠达.芬奇代表作《蒙娜丽莎》,它反映了“人物内心世界的平静、自信,突出了人的主体地位”它体现了文艺复兴的思想是( ) A .自由主义 B .封建主义 C .人文主义 D .现实主义6、17世纪英国资产阶级革命是英国历史上一个分水岭,主要是因为它( ) A .改变了社会性质 B .确立了君主立宪制 C .处死了封建君主 D .创立了议会民主制7、18世纪70年代,北美人民自发组织民兵掀起战争他们斗争的目标是( )A .英国的殖民统治 B.北美的封建专制 C.宗教的高压政策 D .资产阶级的专政 8、2015年7月14日,法国在巴黎举行盛大阅兵式庆祝国庆日的到来。
法国国庆日来源于法国大革命,下列法国大革命历史事件,按时间顺序排列正确的是( ) ①法兰西第一共和国成立 ②攻占巴士底狱 ③罗伯斯庇尔掌权 ④路易十六被推上断头台 ⑤法兰西第一帝国建立A .②③④⑤①B .①②④⑤③C .②④③①⑤ D.②①④③⑤9、17-18世纪,英、美、法三国先后进行了资产阶级革命,取得的共同成果是( ) A .推翻了君主制度 B .扫除了资本主义发展的障碍 C .推翻了殖民统治 D .建立了共和政体10、历史上,面对殖民主义的侵略和掠夺,殖民地、半殖民地国家和人民进行了英勇的抗争。
2016-2017学年河北省秦皇岛市抚宁学区九年级(上)期末历史试卷一、选择题(下列各题四个选项中,只有一项符合题意,共25小题,每小题2分,满分50分)1.以下语句,符合文艺复兴时期人文主义内涵的是()A.国王的权力是神授予的B.人具有伟大的力量C.人是上帝的奴仆 D.上帝的伟大是人不能企及的2.有人说英国“革命前是国王的议会,革命后是议会的国王”。
这表明英国资产阶级革命后确立了()A.君主专制B.君主立宪制C.总统制D.民主共和制3.下列人物中,能够按照“反对殖民统治、争取民族独立”组合在一起的是()①克伦威尔②华盛顿③玻利瓦尔④章西女王.A.①②③B.②③④C.②④D.②③4.据统计,1800年英国有蒸汽机321台,到1825年,就已近有15000台。
蒸汽机使工业生产摆脱了水力的限制,这与蒸汽机的改进密切相关。
为此做出重要贡献的是()A.史蒂芬孙B.阿克莱特C.克隆普顿D.瓦特5.工业革命使社会生产力有了极大的提高,这从本质上说明了()A.工人的积极性得到了提高B.机器比工人的效率更高C.机器完全可以代替工人D.科技是第一生产力6.《共产党宣言》发表以来近一百多年的实践证明,马克思主义只有与本国国情相结合才能焕发出强大的生命力、创造力、感召力.《共产党宣言》的发表标志着()A.无产阶级政权的初步建立B.无产阶级登上历史舞台C.马克思主义的诞生D.国际工人运动取得了最后胜利7.“农奴先笑了,后来又哭了;地主先哭了,后来又笑了.”这句话描述的情景最有可能发生在下列哪一事件中()A.法国大革命B.美国南北战争C.俄国1861年改革D.日本明治维新8.按照所学知识,按逻辑关系排列下列事件:①巴黎公社②工业革命③宪章运动④马克思主义()A.①③④②B.②③①④C.②③④①D.①②③④9.第一次工业革命是“一枝独秀”的局面,第二次工业革命是各先进国家“遍地开花”的局面,导致这种变化的主要原因是()A.英国经济实力的急剧衰落B.美国等国经济的迅速发展C.资本主义制度在世界范围内确立D.自然科学研究取得重大进展10.第二次工业革命的一个显著特点是()A.蒸汽机的发明和使用B.电力的广泛应用C.电子计算机的应用推广D.原子能的重大突破11.电灯是他最重要的发明,他的发明使世界变的更加光明灿烂,人们称赞他是“开启电气时代的领袖”。
河北初三初中历史期末考试班级:___________ 姓名:___________ 分数:___________一、选择题1.2016年,英国女王已在位64周年。
这一现象是英国何种政体的体现A.君主专制政体B.君主立宪制政体C.联邦共和制政体D.人民民主专政政体2.“法兰西人正在为全人类的神圣权利而战斗——拿破仑”。
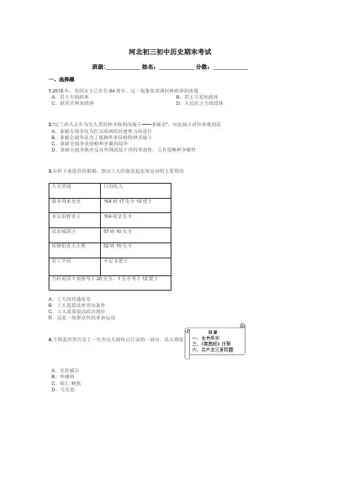
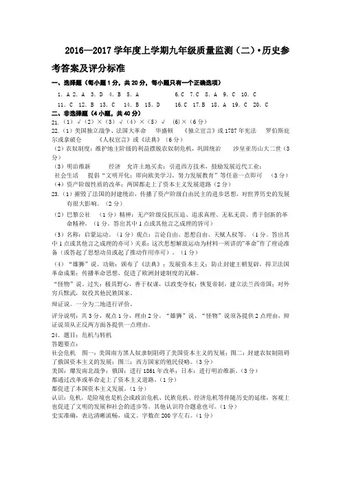
对此战斗评价客观的是A.拿破仑战争仅为打击欧洲的封建势力而进行B.拿破仑战争是为了抵御外来侵略的神圣战斗C.拿破仑战争是侵略和争霸的战争D.拿破仑战争既有反对外国武装干涉的革命性,又有侵略和争霸性3.分析下表提供的数据,指出工人阶级发起宪章运动的主要原因A.工人的待遇很差B.工人需要改善劳动条件C.工人需要提高政治地位D.这是一场群众性的革命运动4.下图是世界历史上一位杰出人物传记目录的一部分。
此人物是A.克伦威尔B.华盛顿C.欧仁·鲍狄D.马克思5.下边漫画反映的是19世纪欧洲社会两种思想激烈交锋的主题,这两种思想是A.进化论思想和神创论B.自由思想和专制思想C.神学论和物种不变论D.专制思想与民主思想6.2012年11月7日(北京时间),黑人总统奥巴马成功连任。
下列事件中与奥巴马能够以黑人身份竞选总统相关的有①新航路的开辟②黑奴贸易③《法典》的颁布④南北战争中黑人奴隶制的废除⑤经济大危机的爆发A.①③⑤B.②④⑤C.①②④D.②③④7.不能成为下表中列强实力变化原因的是19世纪末20世纪初列强实力对比变化一览表A.工业革命B.第一次世界大战C.第二次工业革命D.第二次世界大战8.1868年,某日本官员说:“过去的西洋文明是外国人引进的,从今以后我们日本人要用自己的手将西洋文明带人国内。
”日本人将西洋文明带人国内的措施是()①废藩置县②建立天皇制③引进西方先进技术④提倡文明开化A.①②B.②③C.③④D.①④9.1914年8月,欧洲一家报纸曾这样报道:“……是这个名叫普林西普的塞尔维亚青年,点燃了战争的导火索。
2016-2017学年河北省唐山市路北区九年级(上)期末历史试卷一、选择题(每小题2分,共40分)1.马克思在《共产党宣言》中说:“美洲的发现、经过非洲的航行,给新兴的资产阶级开辟了新天地。
东印度和中国市场、美洲的殖民地、对殖民地的贸易、交换手段和一般商品增加,使商业、航海业和工业空前高涨,因而使正在崩溃的封建社会内部的革命因素迅速发展。
”材料中“使正在崩溃的封建社会内部的革命因素迅速发展”指的是()A.新航路的开辟为资本主义的发展做了必要的思想文化准备B.新航路的开辟使亚洲、非洲、美洲逐渐沦为半殖民地半封建社会C.新航路的开辟加强了欧洲与亚洲、非洲及美洲等地的联系D.新航路的开辟,加速了西欧封建制度的解体,促进了资本主义的发展2.“自法案颁布以来,虽然君主权力大卫削弱,王位却得以保存,一是由于王室在国内两党执政斡旋中在国际执政舞台上仍发挥着一定的作用,二是体现和承载了民众对作为国家传统文化一部分的王室的认可和依恋。
”材料中的法案是指()A.《权利法案》B.《民法典》C.《人权宣言》D.1787年宪法3.华盛顿在1783年12月向国会交出军权的仪式上说:“现在,我已经完成了赋予我的使命,我将退出这个伟大的舞台,并且向尊严的国会告别.”华盛顿“已经完成”的使命是()A.取得独立战争胜利B.两届总统任期已满C.废除了封建农奴制D.废除了黑人奴隶制4.“拿破仑走到哪里,哪里的徭役劳动、代役租、对老爷的贡赋等一大堆陈腐废物,连同老爷本身就像魔杖点了一下似的立即消失.”这说明拿破仑的对外战争()A.打击了欧洲封建势力B.维护了法国大革命的成果C.损害了被侵略国家人民的利益D.传播了资产阶级民主自由思想5.下面是某研究报告的一部分。
该报告研究的主题是()时间:18世纪60年代到19世纪60年代事件:工业革命、美国内战、日本明治维新、俄国农奴制改革方式:技术变革、革命、改革等。
A.欧美主要国家的社会巨变B.科技革命的开展C.资产阶级统治的巩固和扩大D.垄断资本主义的形成6.“现在是共产党人向全世界公开说明自己的观点、自己的目的、自己的意图……的时候了。
2016-2017学年河北省石家庄十七中九年级(上)期末历史试卷一、选择题(共20小题,每小题1分,满分20分)1.14至16世纪,欧洲处于“人和世界被发现”的时代。
下列关于“人和世界被发现”的相关叙述,正确的是()A.但丁、达•芬奇、莎士比亚是文艺复兴的主要代表人物B.哥伦布及其船队发现了加勒比海一些岛屿并到达了中美洲和南美洲的一些地区C.文艺复兴为资本主义的发展做了必要的物质准备D.新航路的开辟使世界开始联结为一个整体2.英国资产阶级革命反映了当时世界的要求,这个“要求”是指()A.资产阶级革命已在世界范围内兴起B.英国革命呼唤着社会政治的巨大变革C.资本主义经济发展成为时代的潮流D.殖民扩张急需政权的强有力支持3.下列相关内容的搭配,不正确的是()A.《权利法案》﹣﹣在英国确立了君主立宪制B.《独立宣言》﹣﹣确认了资产阶级民法的基本原则,被其他国家所借鉴C.《人权宣言》﹣﹣被誉为“旧制度的死亡证明书”D.“1787年宪法”﹣﹣开创了权力制衡的政治制度4.一个是战功赫赫的法兰西第一帝国的缔造者,另一个是双耳失聪的德国著名作曲家。
但一部《英雄交响曲》把两个伟人连在一起。
他们的相同之处是()A.职业B.生卒年C.国籍D.历史影响5.《独立宣言》和《人权宣言》的发表体现了强烈的时代脉搏。
对这一“时代脉搏”表述正确的是()A.文艺复兴在欧洲拓展B.资产阶级革命的兴起C.国际工人运动的发展D.第二次工业革命的发展6.工业革命促进了新式交通工具的研制,而新式交通工具的出现客观上又促进了政治民主化的发展。
新式交通工具最早出现于()A.16世纪B.17世纪C.18世纪D.19世纪7.19世纪中叶,英国生产的工业品约占世界工业总产量的45%,并占有世界商船舰队数量的1/3,拥有全世界国际贸易总量的1/5.这一史实的出现,主要是由于()A.英国走上了资本主义道路B.英国强迫清政府签订了《南京条约》C.英国完成了工业革命D.英国成为海上霸主8.俄国1861年改革和日本明治维新的共同点不包括()A.改革不彻底,保留了大量封建残余B.走上了资本主义道路C.都挽救了民族危机D.都是自上而下的资产阶级改革9.从世界历史的影响来看,新航路开辟、美国独立战争、俄国农奴制改革、日本明治维新的共同作用是()A.密切了世界各地的联系B.建立并巩固了资产阶级统治C.推动了资本主义的发展D.推动了民主政治进程10.林肯说:“我们在我们所奉行的作战计划上已经走到了绳子的尽头。
2016—2017学年度上学期九年级质量监测(二)·历史参考答案及评分标准一、选择题(每小题1分,共20分,每小题只有一个正确选项)1.A 2.A 3.D 4.B 5.A 6.C 7.C 8.A 9.C 10.C11.C 12.B 13.C 14.B 15.D 16.C 17.B 18.A 19.C 20.C二、非选择题(4小题,共40分)21.(1)√(2)×(3)√(4)×(5)√ (6)×(6分)22.(1)美国独立战争、法国大革命华盛顿《独立宣言》或1787年宪法罗伯斯庇尔或拿破仑《人权宣言》或《法典》(6分)(2)农奴制度;维护地主阶级的利益摆脱农奴制危机,巩固统治沙皇亚历山大二世(3分)(3)明治维新经济允许土地买卖;引进西方技术,鼓励发展近代工业;社会生活提倡“文明开化;即向欧美学习,努力发展教育”等任意一点即可(3分)(4)资产阶级性质的改革;两国都走上了资本主义发展道路(2分)23.(1)摧毁了法国的封建统治,传播了资产阶级自由民主的进步思想,对世界历史的发展有很大影响。
(2分)(2)巴黎公社(1分)精神:无产阶级反抗压迫、追求真理、无私无畏、勇于创新的革命精神。
(1分。
答出其中1点或其他言之成理的皆可)(3)名称:启蒙运动。
(1分)观点:言论自由、思想自由、天赋人权等。
(1分。
答出其中1点或其他言之成理的亦可)关系:这次思想解放运动为材料一所讲的“革命”作了理论准备(或答起了思想动员或起了推动作用亦可)。
(1分)(4)“雄狮”说。
功勋:颁布了《法典》;发展资本主义;防止封建王朝复辟,捍卫法国革命成果;传播革命思想,促进了欧洲封建制度的瓦解。
“怪物”说。
过失:极具野心,善于权谋,以政变夺权;恢复帝制,建立法兰西帝国;对外穷兵黩武,奴役其他民族国家。
辩证说。
一分为二地进行评价。
评分说明:共3分,观点1分,理由2分。
“雄狮”说、“怪物”说须各提供2点理由,辩证说须从正反两方面各提供一点理由。
河北九年级历史期末试卷【含答案】专业课原理概述部分一、选择题1. 以下哪个朝代不属于河北省的历史时期?()A. 秦朝B. 隋朝C. 金朝D. 晋朝2. 河北省的历史文化名城不包括以下哪个城市?()A. 石家庄B. 承德C. 秦皇岛D. 唐山3. 以下哪位历史人物与河北省有关?()A. 刘备B. 关羽C. 张飞D. 赵云4. 河北省的地理位置使其在历史上有何特殊意义?()A. 重要的军事要地B. 经济中心C. 文化交流中心D. 政治中心5. 以下哪个历史事件与河北省有关?()A. 赤壁之战B. 长平之战C. 淝水之战D. 定军山之战二、判断题1. 河北省在历史上一直是中国的政治中心。
()2. 河北省的历史文化名城有承德、秦皇岛、唐山。
()3. 河北省的地理位置使其在历史上具有重要的军事意义。
()4. 赤壁之战发生在河北省境内。
()5. 河北省在历史上有“九省通衢”之称。
()三、填空题1. 河北省的省会是______。
2. 河北省的历史文化名城有______、______、______。
3. 河北省在历史上具有重要的______意义。
4. 赤壁之战发生在______境内。
5. 河北省在历史上被称为“______”。
四、简答题1. 简述河北省的历史文化名城。
2. 简述河北省在历史上的地理位置重要性。
3. 简述赤壁之战的历史背景。
4. 简述河北省在历史上的经济地位。
5. 简述河北省在历史上的政治地位。
五、应用题1. 请列举三个与河北省有关的历史人物。
2. 请列举三个与河北省有关的历史事件。
3. 请说明河北省在历史上的地理位置对其发展的影响。
4. 请说明河北省在历史上的政治地位对其发展的影响。
5. 请说明河北省在历史上的经济地位对其发展的影响。
六、分析题1. 分析河北省在历史上的地理位置对其发展的影响。
2. 分析河北省在历史上的政治地位对其发展的影响。
七、实践操作题1. 请设计一条河北省的历史文化旅游线路。
河北初三初中历史期末考试班级:___________ 姓名:___________ 分数:___________一、选择题1.古代东方文明的基本特征是()①大河流域的农业文明②以海洋为中心的外向型经济③政治上的中央集权④奴隶主民主政治A.①③B.②④C.①④D.②③2.大化改新使日本从奴隶社会向封建社会过渡的标志。
这一改革在政治方面的主要内容是()A.把很多贵族土地收归国有B.国家定期把土地分给农民耕种C.建立中央集权的天皇制国家D.国家向农民收取赋税3.对当今中东局势及世界反恐战争影响最深刻的宗教是()A.佛教B.基督教C.伊斯兰教D.犹太教4.十月革命一声炮响,给中国送来了马克思主义。
它对中国革命的最主要影响的是()A.中国人开始向西方寻求救国道路B.无产阶级开始登上政治舞台C.提供了一条崭新的民族解放道路D.揭开了中国新民主主义革命的序幕5.列宁是社会主义建设道路的开拓者。
20世纪20年代列宁对苏俄特色社会主义建设道路的探索是()A.实行新经济政策B.实行多党制和政治多元化C.实行高度集中的经济政治体制D.实行社会主义工业化和农业集体化6.7月19日,美国总统奥巴马结合亲身经历阐述了对美国种族问题的看法。
这是美国首位非洲裔总统就任以来首次如此长时间、广泛深入地公开谈论种族问题。
南北战争时期,种族问题也一度成为人们谈论的焦点,这是因为林肯颁布了()A.《解放人类宣言》B.《宅地法》C.《解放黑人奴隶宣言》D.《1787年宪法》7.小宁看到同学们正在兴致勃勃地谈论着什么,他听到了“巴黎和会”、“《凡尔赛和约》”“华盛顿会议”、“《九国公约》”等字眼。
小宁由此断定,同学们正在谈论的主题应该是()A.国际反法西斯联盟的建立B.凡尔赛——华盛顿体系C.两极格局的形成D.世界格局多极化8.中世纪中期的宗教文化……处处崩裂有声,一些裂缝日益扩大,关于人类新鲜思想的涓涓细流从中流出。
“新鲜思想”的流出是指()A.基督教产生B.文艺复兴发生C.新航路开辟D.启蒙运动兴起9.英、法、美早期资产阶级革命的共同点是()A.改变了原来的社会性质B.建立了资产阶级的君主立宪制C.都推翻了君主专制D.都实现了国家的独立10.美国教育部曾经公布了一份“美国中学生必读书日”,《共产党宣言》赫然在列,究其原因,四位同学发表了自己的看法,其中不正确的是()A.同学甲:《共产党宣言》是开辟新时代的宣言B.同学乙:《共产党宣言》是世界无产阶级的思想武器C.同学丙:《共产党宣言》是工人阶级夺取政权的尝试D.同学丁:《共产党宣言》仍然具有重大的现实意义11.有人说:“对于苏联农民而言,1920年的秋天阴云密布,1922年的春天阳光灿烂”,这里“阳光灿烂”的原因是实行了()A.战时共产主义政策B.新经济政策C.农业集体化D.社会主义工业化12.发生在2001年的“9·11”事件被许多人称为是美国建国以来所遭受的第二次大规模的袭击,想一想,“第一次”应该指的是()A.第一次世界大战B.日本偷袭珍珠港C.科索沃战争D.莫斯科保卫战13.第二次世界大战结束初期,下列国家经济发展状况的表述,错误的是()A.美国经济一枝独秀B.日本一跃成为世界第二经济大国C.西欧国家经济调整,百废待兴D.美国推行了援助西欧的马歇尔计划14.纵观二战结束以来日本经济的发展,得到的最主要的启示是经济发展必须()A.重视科学技术B.借助于国际援助C.推行非军事化政策D.加强国家市场开拓15.《世界文明史》中说:“在英国发生革命的同时,开始于意大利文艺复兴时期的科学革命也在英国达到它的高潮阶段……这两大革命由此构成一幅17世纪的‘双元革命’奇观”。
2016--2017学年第一学期期末学业检测九年级历史试题(总分 60分考试时间 60分钟)一、单项选择题(将最符合题意的答案填在对应表格中,1-10每题1分,11-17每题2分,共24分。
)1. 他的作品大胆揭露、抨击了教会的罪恶和愚民政策,被认为是欧洲开始从中世纪向近代社会过渡的标志。
该作品是()A.《最后的晚餐》 B.《蒙娜丽莎》 C.《奥赛罗》 D.《神曲》2.他没有能够实现自己的梦想,但他的航行及其发现所带来的重大后果是他始料未及的:欧洲对美洲的征服从此拉开了序幕。
“他”是()A.迪亚士 B.达•伽马 C.哥伦布 D.麦哲伦3.2016年奥运会在巴西举行,全球目光不约而同地聚焦到物产丰饶的美洲大陆。
16~19世纪中期,在欧洲、非洲、美洲之间盛行一种贸易,这种贸易历史上被称为()A.商品贸易 B.三角贸易 C.军火贸易 D.鸦片贸易4.2015年5月,卡梅伦成功连任英国首相,并组建新内阁。
英国女王伊丽莎白二世虽然是英国国家的象征,但她却不掌握国家的最高权力。
这说明英国的政治制度是()A.君主立宪制 B.联邦制 C.共和制 D.民主制中5.“……世界近代史上的风云人物,他在革命的暴风雨中崛起,他为法兰西的新生立下了赫赫战功,也曾给欧洲留下了难以抚平的战争创伤。
”文中的“他”是()A.克伦威尔 B.华盛顿 C.罗伯斯比尔 D.拿破仑6. 19世纪英国诞生的一项伟大的理论,戳穿了“上帝创造了万物”的谬论,把越来越多的人从宗教神学的无知、愚昧和落后中解放出来。
该理论是()A.孟德斯鸠的三权分立说 B.达尔文的生物进化论C.牛顿的经典力学体系 D.爱因斯坦的相对论7. 1861年以后,俄国资本主义的发展只用数十年的工夫,完成了欧洲某些国家整整几个世纪才能完成的转变。
这种“转变”得益于( )A.农奴制的废除B.十月革命的胜利C.新经济政策实施D.五年计划的推行8.南北战争爆发后,美国总统林肯说:“这一刻终于到来了,我意识到奴隶制度必须死亡,而国家必须生存下去!”为此他颁布了()A.《解放黑人奴隶宣言》 B.《独立宣言》 C.《人权宣言》 D.《民法典》9. 创新与发展是每一个国家关注的重点。
河北省邢台市2017届九年级历史上学期期末试题2016-2017学年度第一学期九年级期末考试历史试题参考答案一、选择题(共50分)1-5 A C C C B 6-10 C A D C D 11-15 A B D A D16-20 A D B CA 21-25 D A D D A二、非选择题(本大题共3个小题,共50分)26. (9分)战争性质:第一次世界大战是帝国主义的掠夺战争;拿破仑对外战争是既打击了欧洲封建势力,又损害了被侵略国家人民利益的战争。
(3分)作战范围:第一次世界大战在世界范围作战;拿破仑对外战争局限在欧洲。
(3分)战争影响:第一次世界大战给交战各国人民带来了深重的苦难;拿破仑对外战争既打击了欧洲封建势力,又损害了被侵略国家人民的利益。
(3分)27.(10分)(1)变化:美国工业生产总值超过英国,跃居世界第一。
(2分)原因:①美国重视和保护发明创造、鼓励创新。
(或第二次工业革命中,美国重视并采用最新的技术,促进了经济的发展。
)②美国内战(南北战争)废除了奴隶制度,扫除了资本主义发展的又一大障碍,维护了国家的统一与稳定,为以后经济的迅速发展创造了条件。
(4分)(2)英国满足现状,坐享其成,不重视技术创新和应用,科技投入少等。
(2分)(3)启示:科学技术是第一生产力;科学进步、技术创新是一个国家崛起并永葆竞争力的核心动力和不竭之源;要与时俱进,激励、保护发明创造;重视人才,激发科研人员的积极性和创造性;要加大对科技的投入(答任意一点,意思相近即可)。
(2分)28. (15分)(1)第一次工业革命。
(2分)联系:英国资产阶级革命为资本主义经济发展扫清了障碍。
(2分)(2)问题:工业原料的来源问题、产品的销售问题、原料和产品的运输问题。
(2分)解决方法:工业原料和产品销售是通过殖民扩张和对外战争,掠夺原料和打开商品销售市场来解决的。
19世纪初,汽船和火车相继问世,解决了运输的困难。
(4分)(3)西方工业文明(1分)资本主义世界市场(1分)(4)武力手段(1分).发动侵略战争,迫使其打开国门与市场.(2分)29.(16分)(1)迪亚士,到达好望角;哥伦布,发现美洲;达.伽马,到达印度;麦泽伦及其船队,完成全球航行.(写出任意两人即可)(5分)(2)英国(2分).工业革命的迅猛发展,西方急需开辟海外市场和原料产地.(3分)(3)①汽车、飞机,方便了世界各地的交通.②电话、电报,加强了世界各地人们的联系. (6分)。
2016---2017学年度第一学期期末质量检测九年级历史试卷卷Ⅰ选择题(共46分)一、选择题。
(在每题列出的四个选项中,只有一项是最符合题意的。
选出该选项,并将其字母标号填在题后的答题卡内,每小题2分,共46分)1.“由于临时政府没有看清楚二月革命后彼得格勒政治舞台上的真正主角是不再承认任何权威的群众,没有把群众的迫切需要作为稳定政局的问题来解决,在一系列具体问题上拖延不决,结果最终被群众抛弃。
”材料反映出二月革命后A.人民强烈要求反对专制斗争 B.人民急迫要解决生存与和平问题C.临时政府没有掌握实际权力 D.临时政府对外妥协引发人民不满 2.这是流行于苏联的一则笑话:某主妇到食品店买肉。
“有肉吗?…‘没有。
…’那牛奶呢?”“我们只管卖肉,过街那家店看有没有牛奶卖。
”对这则笑话理解最准确的是A.它赞扬苏联人特别有幽默感B.它说明社会主义制度不能解放和发展生产力C.它讽刺苏联高度集中的经济政治体制带来的物质短缺问题D.它表明苏联当时的政治体制不完善3.凡尔赛体系和华盛顿体系的相同点包括①帝国主义重新瓜分世界的体系②战胜国对战败国的严厉制裁③涉及中国问题,侵犯中国主权④少数大国操纵,暂时调整了列强之间的矛盾A.①②③ B.②③④ C.①③④ D.①②④4.1932年,英国外交大臣张伯伦曾说:“由于某种难以确切指出的东西,世界近两年正在倒退。
各国相互之间不是更加接近,不是在增进友谊,不是在向稳定的和平迈进,而是采取了一种危及世界和平的猜疑、恐惧和危险的态度。
”张伯伦不能确定的“某种东西”应该是A.法西斯及其侵略扩张 B.苏联及其社会主义的影响C.罗斯福新政及其影响 D.大萧条及其影响5.下列事件没有对“凡尔赛—华盛顿体系”产生直接冲击作用的是A.九一八事变 B.国联的成立C.德国实行义务兵役制 D.德国吞并奥地利6.法国作为欧洲强国,二战中迅速败亡的主要原因是A.意大利对法宣战 B.美国不能及时救援C.德国法西斯势力强大D.法国长期推行绥靖政策7.《国际关系史》记载:“1945年8月6日,美国在没有军事意义上的广岛,投下了一颗原子弹,造成13万人伤亡。
河北初三初中历史期末考试班级:___________ 姓名:___________ 分数:___________一、选择题1.资本主义因素萌芽于封建社会的母体。
为了自身的成长与发展,新生的资本主义需要扩大资金积累,需要原料和市场,正是这种需要带来了更直接的需要,那就是要突破个体、区域、国家和民族的界限。
在“更直接的需要”推动下发生的史实是A.文艺复兴B.新航路开辟C.启蒙运动D.罗斯福新政2.美国发表宣言:“我们时常提醒他们,他们的立法机关企图把无理的管辖权横加到我们的头上……但是他们却对于这种正义和血缘的呼声一直充耳不闻。
因此,我们实在不得不宣布和他们脱离,并且以对待世界上其它民族一样的态度对待他们:战即为敌;和则为友。
”“他们”指A.英国政府B.南方种殖园主C.三国同盟D.日本法西斯3.他多次打败欧洲反法同盟的军队,乘胜扩大了法国的疆域,也使法国大革命的某些成果通过暴力推广到了他所征服的欧洲国家。
“他”指A.克伦威尔B.拿破仑C.华盛顿D.罗伯斯庇尔4.1689年英国议会通过了一部法律文献,使君主立宪制的资产阶级统治开始确立起来;100年后,欧洲大陆的法国颁布了另一部文献,自由、平等、博爱的声音响彻了欧洲。
这两部法律文献产生的共同影响A.确立了资产阶级民法的基本原则B.君主立宪制的资产阶级统治确立C.对资本主义制度确立起到重要作用D.以法律形式维护国家主权完整5.19世纪中期,英国每年的煤产量达到3000多万吨;生铁产量达到140万吨;机械纺纱业所用的棉花产量达到5亿2000多吨;筑成铁路数千公里。
上述现象出现的主要原因是A.文艺复兴运动的兴起B.新航路的开辟C.英国资产阶级革命的爆发D.工业革命的进行6.“18世纪下半叶,殖民地的经济发展了。
但是西、葡宗主国却贪得无厌地从这里榨取财富……宗主国为了保护自己的利益,还多方限制殖民地的商业、制造业发展。
”材料论述的是A.宪章运动兴起的原因B.印度民族大起义的结果C.拉丁美洲独立运动的背景D.新航路开辟的条件7.“英勇的3月18日运动,是把人类从阶级社会中永远解放出来的社会主义革命的曙光。