outlook 邮件导入导出图解备份方法
- 格式:docx
- 大小:110.40 KB
- 文档页数:5
Outlook邮件备份指导手册
一、如何备份邮件
1.选择“文件”——“清理工具”——“存档”
2.在弹出的“存档”窗口中设置好备份的内容,时间节点,备份路径(一定选择在D盘路
径下)
3.点击“确定”后系统就会开始备份操作。
操作完成后你看到在备份路径下生成了一
个pst文件,这个就是备份文件。
二、如何打开已备份的邮件
1.选择“文件”——“打开”——“打开Outlook数据文件”
2.在“打开Outlook数据文件”里选择备份文件
3.点击“确定”后,在邮箱界面的左边出现“存档”。
展开“存档”,你就可以查阅备份的
邮件啦~~ 只要不移动pst文件,你就可以用此方法快速方便的看邮件。
办公软件技巧Outlook中的邮件归档与备份Outlook是一款常用的办公软件,具有强大的邮件管理功能。
邮件归档与备份是Outlook中的重要功能之一,它能够帮助用户有效地管理和保护电子邮件。
在本文中,将介绍Outlook中的邮件归档与备份的技巧,以及如何合理地运用这些功能。
一、邮件归档邮件归档是将邮件从主邮箱移动到归档文件夹中,以减少主邮箱的容量,提高Outlook的运行速度。
以下是在Outlook中进行邮件归档的步骤:1. 打开Outlook,并选择要归档的邮件。
2. 点击“文件”选项卡,在弹出的菜单中选择“清理工具”。
3. 选择“归档”选项,然后点击“归档此文件夹和所有的子文件夹”。
4. 在弹出的窗口中,选择要归档的日期范围和归档文件的位置。
5. 点击“确定”开始归档过程。
邮件归档可以根据需要进行定期操作,将较早的邮件归档到归档文件夹中,以保持主邮箱的整洁和高效。
二、邮件备份邮件备份是将邮件从Outlook中导出并保存到外部媒体(如硬盘、U盘等)或其他电子邮件客户端中,以便在需要恢复时使用。
以下是在Outlook中进行邮件备份的步骤:1. 打开Outlook,并选择要备份的邮件。
2. 点击“文件”选项卡,在弹出的菜单中选择“导出”。
3. 在导出向导中,选择“以文件方式创建一个文件”,然后点击“下一步”。
4. 选择“Outlook数据文件(.pst)”作为备份文件的类型,然后点击“下一步”。
5. 选择要备份的邮件文件夹,并选择保存备份文件的位置。
6. 点击“完成”开始备份过程。
邮件备份的频率可以根据个人需求进行设置,建议定期备份以保障邮件数据的安全性。
三、提高Outlook邮件管理效率的技巧除了归档和备份功能,Outlook还有许多其他的邮件管理技巧,可以帮助用户提高工作效率。
以下是一些实用的技巧:1. 文件夹管理:通过创建和管理文件夹,将邮件按照项目、主题或联系人进行分类,使邮件更加有序。
如何使用Outlook进行邮件备份和恢复Outlook作为一款功能强大的电子邮件管理工具,在我们的日常工作中扮演着重要的角色。
然而,我们时常会面临数据丢失、邮件误删除等问题,因此,了解如何使用Outlook进行邮件备份和恢复是非常必要的。
本文将向您介绍一些简单且有效的方法,帮助您轻松备份和恢复Outlook中的重要邮件。
第一部分:邮件备份在Outlook中,我们可以使用多种方法备份邮件,下面将介绍两种较为常见的备份方式。
1. 使用导出功能Outlook提供了一个方便的导出功能,可以将选定的邮件导出为文件,以实现备份的目的。
步骤一:在Outlook中,选择要备份的邮件,可以是整个文件夹或个别邮件。
步骤二:点击"文件",在弹出的菜单中,选择"打开和导出"。
步骤三:在"打开和导出"菜单中,选择"导出/导入"。
步骤四:在弹出的对话框中,选择"导出到文件",然后点击"下一步"。
步骤五:选择"Outlook数据文件(.pst)",然后点击"下一步"。
步骤六:选择要备份的文件夹,可以选择包括子文件夹在内的所有内容。
点击"下一步"。
步骤七:选择备份文件的存放位置和名称,然后点击"完成"。
导出完成后,我们就成功备份了选定的邮件。
2. 使用自动备份功能Outlook还提供了自动备份功能,可以定期备份我们的邮件,减少手动备份的繁琐。
步骤一:在Outlook中,点击"文件",选择"选项"。
步骤二:在"选项"窗口中,选择"高级"选项卡。
步骤三:向下滚动,找到"导出"部分。
步骤四:点击"导出",然后选择"自动保存"。
如何利用Outlook进行邮件归档与备份Outlook(微软公司开发的一款邮件管理软件)提供了多种功能,其中包括邮件归档和备份。
这两项功能对于个人和企业用户来说都非常重要,可以帮助用户整理和保存电子邮件,以及保护重要数据。
本文将介绍如何利用Outlook进行邮件归档与备份,以帮助用户更好地管理邮件内容并保护数据安全。
一、了解邮件归档和备份的概念在开始介绍具体的操作步骤之前,我们先来了解一下邮件归档和备份的概念。
1. 邮件归档:邮件归档是指将已经处理过的、不再经常需要查看的邮件移动到其他位置以节省邮箱空间,并方便后续查找需要。
归档后的邮件仍然可以通过搜索或文件夹导航的方式查看和查找。
2. 邮件备份:邮件备份是指将所有或部分邮件复制到其他存储介质中,以防止数据丢失或损坏。
备份的邮件可以在需要时还原到原始状态。
有了以上基础知识,我们可以继续学习如何在Outlook中进行邮件归档和备份。
二、Outlook邮件归档的操作步骤Outlook提供了自动归档和手动归档两种方式,用户可以根据具体需求选择适合自己的方式。
以下是邮件归档的操作步骤:1. 手动归档:a. 打开Outlook软件,并点击“文件”选项卡。
b. 在选项列表中选择“选项”。
c. 在弹出的“Outlook选项”窗口中,点击左侧导航栏上的“高级”选项。
d. 在右侧窗口中找到“自动存档”功能,并点击“自动存档设置”按钮。
e. 在弹出的“自动存档”窗口中,可以进行详细的设置。
用户可以选择归档的时间范围、归档的位置和归档的文件夹等。
f. 确认设置后,点击“确定”按钮完成手动归档的设置。
2. 自动归档:a. 打开Outlook软件,并点击“文件”选项卡。
b. 在选项列表中选择“选项”。
c. 在弹出的“Outlook选项”窗口中,点击左侧导航栏上的“高级”选项。
d. 在右侧窗口中找到“自动存档”功能,并点击“自动存档设置”按钮。
e. 在弹出的“自动存档”窗口中,可以勾选“启用自动存档”选项,并进行详细设置。
Outlook邮件归档和导入导出Outlook是一款广泛使用的电子邮件客户端,它提供了许多高效的工具和功能来管理电子邮件。
在长期使用Outlook的过程中,我们常常会面临需要归档和导入导出邮件的需求。
本文将向您介绍Outlook邮件归档和导入导出的方法,帮助您更好地管理和保护您的电子邮件。
一、Outlook邮件归档Outlook邮件归档功能允许用户将邮件存储在本地计算机上,从而释放Outlook邮箱的空间并提高电子邮件系统的性能。
以下是一些简单步骤来进行Outlook邮件归档:1. 打开Outlook程序并进入“文件”菜单。
2. 选择“选项”并在弹出的对话框中点击“高级”选项。
3. 在“自动归档”部分,点击“自动归档设置”。
在自动归档设置中,您可以选择设置归档频率和归档位置。
您可以选择按日期、文件夹或其他条件来归档邮件。
选择归档位置时,您可以将归档文件保存在本地或网络驱动器上。
请注意,归档过程可能需要一些时间,具体取决于您的Outlook邮箱的大小和归档设置。
一旦完成归档,您将在Outlook中看到一个新的归档文件夹,其中包含归档的邮件。
二、Outlook邮件导入导出有时候,我们可能需要将Outlook邮件导出为其他格式,例如.pst 或.csv文件,或者将其他格式的邮件导入到Outlook中。
以下是一些简单步骤来进行Outlook邮件导入和导出:1. 导出邮件:-打开Outlook并进入“文件”菜单。
-选择“打开和导出”并点击“导出/导入”。
-选择“导出到文件”并点击“下一步”。
-选择“Outlook数据文件(.pst)”并点击“下一步”。
-选择要导出的邮箱或文件夹,并选择导出的位置和文件名。
-点击“完成”开始导出过程。
2. 导入邮件:-打开Outlook并进入“文件”菜单。
-选择“打开和导出”并点击“导出/导入”。
-选择“从其他文件或程序导入”并点击“下一步”。
-选择“Outlook数据文件(.pst)”并点击“下一步”。
使用 Outlook 的“文件导入导出”功能将邮件存档Microsoft Outlook 对于大家来说应是非常熟悉的了。
它是很方便的接收邮件的工具。
但是随着使用时间的增加,邮件会越来越多,玲琅满目的新旧邮件将你的收件箱窗口堆得满满的,令你眼花缭乱,收查信件很不方便。
所以,适时的对邮件管理备份是一种好的管理方法。
定期(如一个月、一周,这决定于你收到的邮件的数量)备份旧邮件,使你的收件箱里邮件的数量总保持在10~20之间,这样查找起邮件来即方便,又不会感到眼花缭乱了。
这里介绍的备份方法是利用Outlook 的“文件导入导出”功能来备份邮件。
具体方法如下:选择“文件”菜单下的“导入和导出”选项,如下图所示:这时将弹出一个“导入和导出”的窗口,有几种导入导出选项,选择“导出到一个文件”,按“下一步”,(每选一种操作,在其下面的描述栏里都有一个关于此操作的解释。
)在随后的窗口里将选择导出文件的保存类型,此时选择“个人文件夹文件(*.pst)”,下一步,下面将要选择要导出的文件夹,这里选择“收件箱”因为邮件全都在这里,有兴趣的话也可以保存别的文件夹如“发件箱”,“联系人”之类的。
同时选中“包括子文件夹”,执行“下一步”,下面选择存储导出的文件夹地方,一般系统默认的是“c:\Documents and Settings\Administrator\LocalSettings\Application\microsoft\Outlook\*.pst”,但这个文件夹比较繁琐不易记忆查找,而且若是系统有问题或要重装系统时,这个文件夹很容易被删掉。
所以建议换个地方保存,在其他分区如“D:\”、“E:\”等新建一个文件夹,起个容易辨认的名字如“mail”、“Microsoft Outlook”,再给要保存的文件起个名字,也要容易辨认,比如用邮件的日期如“2002_12.pst”。
下面的三个选项适情况而定。
设定好后单击“完成”就完成了文件的导出。
OUTLOOK导出与备份现在我们一般会在Outlook里添加多个邮件账户。
如果需要重新安装Office或Windows系统,或者需要将一台机器上的所有这些账户设置信息及邮箱里的邮件转移到另一台机器上,下面的工作就很必要了……导出与备份一、Outlook多账户信息的备份别忘了,Outlook是Microsoft Office的一部分。
在安装完Office 2003后,打开“开始→程序→Microsoft Office→Microsoft Office工具→Microsoft Office 2003用户设置保存向导”,打开“Microsoft Office 2003用户设置保存向导”对话框。
单击“下一步”。
如图1,选择“保存本机的设置”,单击“下一步”,在出现的对话框中选择文件保存的位置和文件名(扩展名为.ops),单击“完成”,系统开始备份Office里所做的各种个性化设置,其中就包括Outlook的多个账户信息以及Office用户配置的注册表信息。
有了这些信息,恢复多账户信息已经足够。
二、备份Outlook的邮件及任务、日历等信息Outlook将数据存储在邮件应用程序编程接口 (MAPI) 文件夹中。
MAPI 文件夹可以存储在硬盘上的称为“个人文件夹 (.pst) 文件”的文件中,使用以下步骤可以备份整个个人文件夹 (.pst) 文件:第一步:关闭任何与邮件相关的程序,例如 Outlook、Microsoft Exchange或 Windows Messenger;第二步:单击“开始→设置→控制面板”,打开“控制面板”窗口,双击“邮件”图标打开“Outlook属性”对话框,单击“显示配置文件”按钮,如图2;第三步:单击适当的配置文件,然后单击“属性”按钮;第四步:单击“数据文件”按钮,再单击选中要备份的个人文件夹服务;小提示如果你的配置文件中有一个以上的个人文件夹服务,必须分别备份每组个人文件夹(.pst) 文件。
Outlook如何进行邮件的归档和备份的设置方法Outlook作为一款强大的邮件管理软件,为用户提供了多种管理和备份邮件的功能。
邮件归档和备份的设置方法,对于用户来说是非常重要的,可以帮助用户更好地管理邮件并备份重要的邮件数据。
在本篇论文中,我们将详细介绍Outlook进行邮件的归档和备份的设置方法,并为用户提供详细的操作指南。
一、邮件归档的设置方法邮件归档是Outlook提供给用户的一种方便的管理邮件的方式。
当用户使用Outlook进行邮件的收发时,会产生大量的邮件,这些邮件会占用用户的存储空间。
邮件归档可以将用户的旧邮件移动到其他文件夹中,以便更好地管理邮件。
下面我们来详细介绍邮件归档的设置方法:1.打开Outlook,选中需要归档的邮件所在的文件夹,例如"Inbox"。
2.在Outlook的顶部菜单栏中,点击"文件",在下拉菜单中选择"清理工具"。
3.在清理工具窗口中,选择"归档"选项,点击"下一步"按钮。
4.在归档设置对话框中,选择需要归档的邮件的时间范围,并选择归档邮件的位置,可以是一个新的文件夹,也可以是一个已有的文件夹。
5.点击"完成"按钮,Outlook会将选定时间范围内的邮件移动到所选目的地文件夹。
二、邮件备份的设置方法邮件备份是Outlook提供给用户的一种重要的方式,可以保护邮件数据,防止数据的丢失。
用户可以选择将邮件数据备份到本地计算机或其他设备中,以防止数据意外损坏或丢失。
下面我们来详细介绍邮件备份的设置方法:1.打开Outlook,点击"文件"选项卡,选择"打开与导出"。
2.在导出向导对话框中,选择"导出到文件",点击"下一步"按钮。
3.在"选择要导出的文件类型"中,选择"Outlook数据文件(.pst)",点击"下一步"按钮。
Microsoft office2007邮件备份
1、打开Microsoft office2007主窗口
2、选择“文件Æ导入和导出”选项,会出现下图所示的“导入导出向导”
3、选择“导出到文件”点击“下一步”确认会出现下图所示窗口
4、选择“个人文件夹文件(.pst)”点击下一步
5、如上图所示,在这里可以选择自己需要导出的邮件,也可以导出你的联系人,如果设置了子文件夹分类,记得选择“包含子文件夹”复选框,选好所需的倒出项后可以点击下一步确认。
6、如上图所示,在这里可以选择导出的文件存储位置,建议修改保存的文件名称为当前日期,以免覆盖了以往导出的邮件。
7、点击确认按钮就可完成导出邮件或通讯薄的任务了。
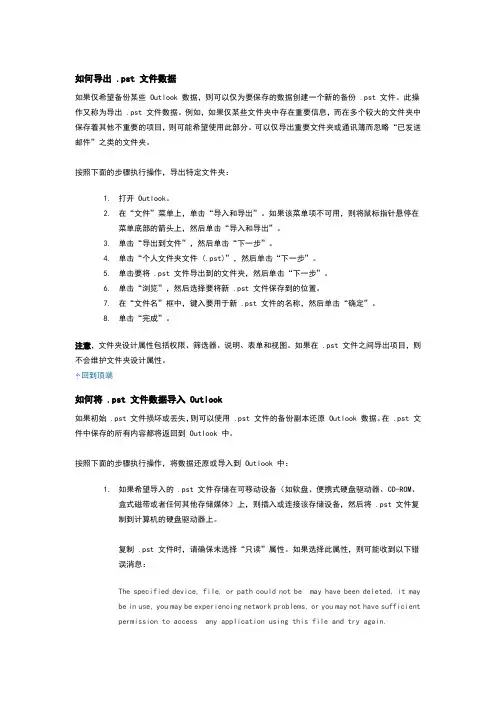
如何导出 .pst 文件数据如果仅希望备份某些 Outlook 数据,则可以仅为要保存的数据创建一个新的备份 .pst 文件。
此操作又称为导出 .pst 文件数据。
例如,如果仅某些文件夹中存在重要信息,而在多个较大的文件夹中保存着其他不重要的项目,则可能希望使用此部分。
可以仅导出重要文件夹或通讯簿而忽略“已发送邮件”之类的文件夹。
按照下面的步骤执行操作,导出特定文件夹:1.打开 Outlook。
2.在“文件”菜单上,单击“导入和导出”。
如果该菜单项不可用,则将鼠标指针悬停在菜单底部的箭头上,然后单击“导入和导出”。
3.单击“导出到文件”,然后单击“下一步”。
4.单击“个人文件夹文件(.pst)”,然后单击“下一步”。
5.单击要将 .pst 文件导出到的文件夹,然后单击“下一步”。
6.单击“浏览”,然后选择要将新 .pst 文件保存到的位置。
7.在“文件名”框中,键入要用于新 .pst 文件的名称,然后单击“确定”。
8.单击“完成”。
注意,文件夹设计属性包括权限、筛选器、说明、表单和视图。
如果在 .pst 文件之间导出项目,则不会维护文件夹设计属性。
回到顶端如何将 .pst 文件数据导入 Outlook如果初始 .pst 文件损坏或丢失,则可以使用 .pst 文件的备份副本还原 Outlook 数据。
在 .pst 文件中保存的所有内容都将返回到 Outlook 中。
按照下面的步骤执行操作,将数据还原或导入到 Outlook 中:1.如果希望导入的 .pst 文件存储在可移动设备(如软盘、便携式硬盘驱动器、CD-ROM、盒式磁带或者任何其他存储媒体)上,则插入或连接该存储设备,然后将 .pst 文件复制到计算机的硬盘驱动器上。
复制 .pst 文件时,请确保未选择“只读”属性。
如果选择此属性,则可能收到以下错误消息:The specified device, file, or path could not be may have been deleted, it maybe in use, you may be experiencing network problems, or you may not have sufficientpermission to access any application using this file and try again.如果收到此错误消息,请清除“只读”属性,然后再次复制该文件。
离职outlook备份
离职Outlook备份是一项重要的工作,它可以确保您离开公司后仍然能够访问并保存您的电子邮件、联系人和日历等重要数据。
下面是一些关于离职Outlook备份的建议和步骤。
您可以使用Outlook自带的导出工具来备份您的数据。
打开Outlook 并进入“文件”选项卡,然后选择“打开和导出”>“导出/导入”。
在弹出的窗口中,选择“导出到文件”,然后点击“下一步”。
接下来,选择“Outlook数据文件(.pst)”,然后选择要备份的文件夹,如“收件箱”、“已发送邮件”等。
您还可以选择是否包含子文件夹。
然后,选择导出文件的位置和名称,并点击“完成”。
另一种备份Outlook数据的方法是使用第三方工具。
有许多可靠的工具可供选择,例如MailStore Home、BackupOutlook等。
这些工具可以帮助您快速、轻松地备份和恢复Outlook数据。
无论您选择哪种备份方法,都应该确保备份文件的安全性。
您可以选择将备份文件保存在云存储服务中,例如OneDrive、Google Drive等。
这样,即使您的计算机出现故障或丢失,您仍然可以轻松地恢复数据。
定期备份是非常重要的。
您可以选择每周或每月备份一次,以确保您的数据始终是最新的。
如果您在离职前没有备份数据,您可以尝试与公司的IT部门联系,看是否可以获得帮助。
离职Outlook备份是一项简单但重要的任务。
它可以保护您的数据免受意外丢失,并确保您在离职后仍然可以方便地访问和使用它们。
尽早备份您的Outlook数据,以免发生任何意外情况。
Outlook 2007的备份
一、邮件内容的备份
使用“导入导出”功能或者直接找到需要备份的数据文件拷贝一份即可
(拷贝时需要关闭Outlook2007)。
如果想还原选择从另一程序或文件导入,之后选好还原文件位置。
需要导出的格式,Outlook格式为pst
选择要备份的文件,注意如果选择文件夹只会导出文件夹内的文件,文件夹中的子文件夹将不会导出,如果想备份文件夹的所有内容请勾选包括子文件夹。
例如想备份联系人就选择联系人目录即可。
二、账号的备份
运行regedit打开注册表,展开到
[HKEY_CURRENT_USER\Software\Microsoft\Windows
NT\CurrentVersion\Windows Messaging Subsystem\Profiles\Outlook。
这个目录下一共有二个项是带子项的,找到子项以000开头的那个项(我
机上的项名是:9375CFF0413111d3B88A00104B2A6676),将这个项的内
容导出到一个.reg文件,则以后但出现故障需要恢复账号的时候双击这
个.reg文件即可恢复。
三、配置的备份
找到注册表
HKEY_CURRENT_USER\Software\Microsoft\Office\12.0\Outlook导出。
Outlook邮件存档与导出备份方法第一章:Outlook的重要性和邮件的价值Outlook是微软公司开发的一款集电子邮件、日历、任务提醒等多功能于一身的邮件管理软件,被广泛应用于商务和个人邮箱中。
随着现代社会信息化的发展,人们对邮件的重要性越来越认识到,并意识到需要对邮件进行存档和备份以防止数据丢失。
本章将介绍Outlook邮件存档和导出备份的意义和价值。
第二章:Outlook邮件存档的目的和方法2.1 存档的目的Outlook邮件存档是将邮件从邮箱服务器下载到本地计算机,并将其保存在计算机的特定位置,从而释放邮箱空间和提高系统的响应速度。
存档的目的是可以轻松地查找和管理已归档的邮件,以及节省存储空间和系统资源。
2.2 存档的方法Outlook提供了两种主要方法进行邮件存档:手动存档和自动存档。
手动存档是通过选择特定的邮件或文件夹,并将其导出到指定的位置来实现的。
这可以根据用户的需要进行,在需要的时候将特定的邮件或文件夹归档到本地计算机。
自动存档是通过设置Outlook的自动归档功能来实现的。
用户可以根据自己的需求,设置归档的频率和规则,以自动将过时的邮件归档到本地计算机。
第三章:Outlook邮件导出备份的意义和方法3.1 备份的意义Outlook邮件备份是将邮件的副本保存在其他存储介质上,以防止邮件数据遗失。
在某些情况下,如计算机故障、病毒感染或意外删除等,邮件可能会被永久丢失。
备份邮件可以帮助用户轻松地恢复丢失的邮件,提高数据的安全性和可靠性。
3.2 备份的方法Outlook提供了多种方法进行邮件导出备份,其中两种常用的方法是导出为PST文件和导出为CSV文件。
导出为PST文件:PST文件是Outlook的数据文件,包含邮件、联系人、日历和任务等信息。
用户可以选择导出特定的邮件、文件夹或全部邮件到PST文件中,然后将此文件保存在其他存储介质上,如外部硬盘或云存储服务中。
此方法可以保持邮件的完整性和结构,并提供较快的恢复速度。
导出、备份Outlook邮件帐户及邮件导出、备份Outlook邮件帐户及邮件现在我们一般会在Outlook里添加多个邮件账户。
如果需要重新安装Office或Windows 系统,或者需要将一台机器上的所有这些账户设置信息及邮箱里的邮件转移到另一台机器上,下面的工作就很必要了……导出与备份一、Outlook多账户信息的备份别忘了,Outlook是Microsoft Office的一部分。
在安装完Office 2003后,打开“开始→程序→Microsoft Office→Microsoft Office 工具→Microsoft Office 2003用户设置保存向导”,打开“Microsoft Office 2003用户设置保存向导”对话框。
单击“下一步”。
如图1,选择“保存本机的设置”,单击“下一步”,在出现的对话框中选择文件保存的位置和文件名(扩展名为.ops),单击“完成”,系统开始备份Office里所做的各种个性化设置,其中就包括Outlook的多个账户信息以及Office第二步:单击“开始→设置→控制面板”,打开“控制面板”窗口,双击“邮件”图标打开“Outlook属性”对话框,单击“显示配置文件”按钮,如图2;第三步:单击适当的配置文件,然后单击“属性”按钮;第四步:单击“数据文件”按钮,再单击选中要备份的个人文件夹服务;小提示如果你的配置文件中有一个以上的个人文件夹服务,必须分别备份每组个人文件夹 (.pst) 文件。
第五步:单击“设置”按钮,记下列出的路径和文件名;小提示个人文件夹 (.pst) 文件包含 Outlook中存储的所有数据,因此有可能太大。
不过,可以通过单击“开始压缩”按钮来减小个人文件夹(.pst) 文件的大小。
第六步:关闭所有属性窗口,在“资源管理器”或“我的电脑”中找到刚刚记下的.pst文件并做好备份。
三、备份其他信息如果你已经做了自定义设置并希望通过Outlook 将这些设置复制到另一台计算机,除了个人文件夹 (.pst) 文件外,还需要在备份中包括以下文件,这些文件一般保存在(C:\Documents Data\Microsoft\OutlookSettings\用户名\Application and>文件夹下:)★Outcmd.dat:该文件存储工具栏与菜单设置;★<配置文件名>.fav:这是你的收藏夹文件,它包含 Outlook 面板的设置;★<配置文件名>.nk2:该文件存储“自动完成”功能所使用的昵称;★Normal.dot:如果你使用 Microsoft Word 作为电子邮件编辑器,则签名会作为自动图文集词条存储在 Normal.dot 文件里;★自定义签名文件的位置:<驱动器:\Documents and Settings\用户名\Application Data\Microsoft\Signatures>;其中,“驱动器”表示安装了 Outlook的驱动器,“用户名”表示当前系统登录的用户名。
备份
1.首先,在Outlook 2007中选择“文件”,接着点“导入和导出”。
2.选取“导出到文件”,接着点“下一步”。
3.点选“个人文件夹文件(.pst)”后,按“下一步”。
4.在“导出个人文件夹”对话窗中,选取想要导出的文件夹,如果你想导出所有Outlook 的数据,点选信箱名称(最上层),再勾选包括子文件夹,然后按“下一步”。
(联系人备份,选择联系人即可)
此处须勾选
5.最后,按浏览按钮来指定导出的档案位置,建议你选择便于记忆的存放路径,避免稍后找不到这个文件,比如可以把它暂时放在桌面上;然后点“完成”。
(有人提出怎么保存到非系统盘,在这一步就可以了哦)
用导出的项目替换重复的项目:已有的数据会被导出档案的信息覆盖掉。
允许创建重复项目:已有的数据不会被覆盖掉,重复的信息会被加到已备份的pst档内。
不导出重复项目:文件夹内重复的信息不会放到备份的pst 文件中,已有的资料也会被保存。
注意:如果你曾备份过这些邮件为.pst文件,当再次备份时请谨慎运用这些选项。
6.直接按确定就行了。
OK,现在就可以把它转移到U盘或者移动硬盘中了。
也不用担心数据丢失啦!
注:此文来源于互联网,楼主已经操作过。
如何导出 .pst 文件数据
如果仅希望备份某些Outlook 数据,则可以仅为要保存的数据创建一个新的备份.pst 文件。
此操作又称为导出 .pst 文件数据。
例如,如果仅某些文件夹中存在重要信息,而在多个较大的文件夹中保存着其他不重要的项目,则可能希望使用此部分。
可以仅导出重要文件夹或通讯簿而忽略“已发送邮件”之类的文件夹。
按照下面的步骤执行操作,导出特定文件夹:
1. 打开Outlook。
2. 在“文件”菜单上,单击“导入和导出”。
如果该菜单项不可用,则将鼠标指针悬停在菜单底
部的箭头上,然后单击“导入和导出”。
3. 单击“导出到文件”,然后单击“下一步”。
4. 单击“个人文件夹文件(.pst)”,然后单击“下一步”。
5. 单击要将.pst 文件导出到的文件夹,然后单击“下一步”。
6. 单击“浏览”,然后选择要将新 .pst 文件保存到的位置。
7. 在“文件名”框中,键入要用于新 .pst 文件的名称,然后单击“确定”。
8. 单击“完成”。
注意,文件夹设计属性包括权限、筛选器、说明、表单和视图。
如果在.pst 文件之间导出项目,则不会维护文件夹设计属性。
回到顶端
如何将 .pst 文件数据导入Outlook
如果初始.pst 文件损坏或丢失,则可以使用 .pst 文件的备份副本还原Outlook 数据。
在.pst 文件中保存的所有内容都将返回到Outlook 中。
按照下面的步骤执行操作,将数据还原或导入到Outlook 中:
1. 如果希望导入的.pst 文件存储在可移动设备(如软盘、便携式硬盘驱动器、CD-ROM、
盒式磁带或者任何其他存储媒体)上,则插入或连接该存储设备,然后将 .pst 文件复制
到计算机的硬盘驱动器上。
复制 .pst 文件时,请确保未选择“只读”属性。
如果选择此属性,则可能收到以下错误消
息:
The specified device, file, or path could not be accessed.It may have been deleted, it
may be in use, you may be experiencing network problems, or you may not have
sufficient permission to access it.Close any application using this file and try again.
如果收到此错误消息,请清除“只读”属性,然后再次复制该文件。
2. 打开Outlook。
3. 在“文件”菜单上,单击“导入和导出”。
如果该命令不可用,则将鼠标指针悬停在菜单底部
的箭头上,然后单击“导入和导出”。
4. 单击“从另一程序或文件导入”,然后单击“下一步”。
5. 单击“个人文件夹文件(.pst)”,然后单击“下一步”。
6. 键入要导入的.pst 文件的路径和名称,然后单击“下一步”。
7. 选择要导入的文件夹。
要导入.pst 文件中的所有内容,请选择层次结构的顶部。
8. 单击“完成”。
下面是图解
首先,在Outlook 2007中点选文件,接着点选导入和导出。
导入和导出向导窗口弹出。
选取导出到文件,接着按下一步。
嗯,我看到汇出至档案对话窗了。
点选个人文件夹文件(.pst)后,按下一步。
我现在看到个人文件夹文件对话窗了。
在这个对话窗中,你可选取想要导出的文件夹,如果你想导
出所有Outlook 的数据,点选信箱名称(最上层),再勾选包括子文件夹,然后按下一步。
嗯,好了。
最后,按浏览按钮来指定导出的档案位置,建议你选择便于
记忆的存放路径,避免稍后找不到这个档案,比如可以把它暂时放在桌面上;然后按完成。
那么下面的那些选项是什么意思啊?
当你点选用导出的项目替换重复的项目时,已有的数据会被
导出档案的信息覆盖掉。
允许创建重复项目指已有的数据不会被覆盖掉,重复的信息会被加到已备份的pst档内。
不导出重复项目是指文件夹内重复的信息不会放到备份的pst 文件中,已有的资料也会被保存。
如果你曾备份过这些邮件为.pst文件,当再次备份时请谨慎运用这些选项。
我知道了。
完成,现在看到建立个人文件夹对话窗了。
直接按确定就行了。
成功了!。