深圳外环高速公路光明新区段110kV及以上高压电力线迁改工程建设项目环境影响报告
- 格式:pdf
- 大小:32.97 MB
- 文档页数:60
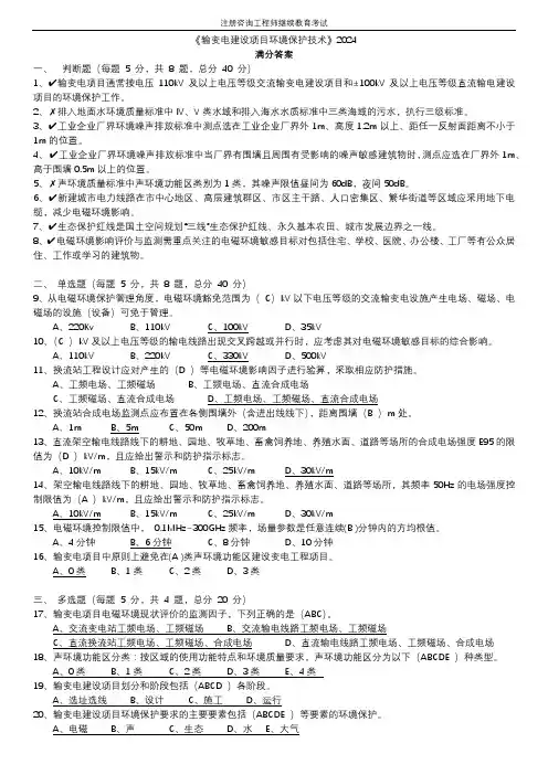
《输变电建设项目环境保护技术》2024满分答案一、判断题(每题5 分,共8 题,总分40 分)1、✔输变电项目通常按电压110kV及以上电压等级交流输变电建设项目和±100kV及以上电压等级直流输电建设项目的环境保护工作。
2、✗排入地面水环境质量标准中IV、V类水域和排入海水水质标准中三类海域的污水,执行三级标准。
3、✔工业企业厂界环境噪声排放标准中测点选在工业企业厂界外1m、高度1.2m以上、距任一反射面距离不小于1m的位置。
4、✔工业企业厂界环境噪声排放标准中当厂界有围墙且周围有受影响的噪声敏感建筑物时,测点应选在厂界外1m、高于围墙0.5m以上的位置。
5、✗声环境质量标准中声环境功能区类别为1类,其噪声限值昼间为60dB,夜间50dB。
6、✔新建城市电力线路在市中心地区、高层建筑群区、市区主干路、人口密集区、繁华街道等区域应采用地下电缆,减少电磁环境影响。
7、✔生态保护红线是国土空间规划“三线”生态保护红线、永久基本农田、城市发展边界之一线。
8、✔电磁环境影响评价与监测需重点关注的电磁环境敏感目标对包括住宅、学校、医院、办公楼、工厂等有公众居住、工作或学习的建筑物。
二、单选题(每题5 分,共8 题,总分40 分)9、从电磁环境保护管理角度,电磁环境豁免范围为(C)kV以下电压等级的交流输变电设施产生电场、磁场、电磁场的设施(设备)可免于管理。
A、220KvB、110kVC、100kVD、35kV10、(C )kV及以上电压等级的输电线路出现交叉跨越或并行时,应考虑其对电磁环境敏感目标的综合影响。
A、110kVB、220kVC、330kVD、500kV11、换流站工程设计应对产生的(D )等电磁环境影响因子进行验算,采取相应防护措施。
A、工频电场、工频磁场B、工频电场、直流合成电场C、工频磁场、直流合成电场D、工频电场、工频磁场、直流合成电场12、换流站合成电场监测点应布置在各侧围墙外(含进出线线下),距离围墙(B )m处。
高压输变电工程环境影响评价指南1. 引言高压输变电工程是电力系统中的重要组成部分,为保障电力的可靠传输和分配起着关键作用。
高压输变电工程的建设和运营也会对环境造成一定的影响。
因此,进行环境影响评价是高压输变电工程建设的必要步骤之一。
本指南旨在提供一套标准的评价方法和指南,以确保高压输变电工程建设符合环境保护的要求。
2. 环境影响评价的目的和原则2.1 目的高压输变电工程环境影响评价的主要目的是对项目建设和运营对环境的影响进行科学评估,为决策者提供科学的依据,以确保高压输变电工程建设和运营的可持续发展。
2.2 原则全面性:评价应全面考虑项目建设和运营对环境的影响,包括生态环境、水资源、大气环境、土壤污染、噪声和社会影响等方面。
科学性:评价应基于科学的方法和技术,确保评价结果客观、可靠。
参与性:评价应广泛征求相关利益相关方的意见和建议,包括公众、政府、专家和环保组织等。
可行性:评价应考虑可行的环境保护措施和技术手段,为项目建设和运营提供合理的环境保障措施。
3. 高压输变电工程环境影响评价的步骤3.1 确定评价范围和目标在进行环境影响评价之前,需要明确评价的范围和目标。
确定评价范围时,应考虑项目的建设规模、建设地点、运营期限等因素,确保评价结果具有可比性和参考价值。
确定评价目标时,应明确评价的重点和关注的环境问题,以便重点监测和控制。
3.2 数据收集和调研在评价过程中,需要收集和调研相关的环境数据和资料,包括地质地貌、气象气候、水资源、生态环境、环保法规等方面的信息。
数据收集和调研的结果将为后续的分析和评估提供基础。
3.3 环境影响预测和评估根据收集的数据和调研结果,对高压输变电工程建设和运营对环境的影响进行预测和评估。
预测和评估的对象包括生态环境、水资源、大气环境、土壤污染、噪声和社会影响等方面。
评估结果将提供给决策者参考,以制定相应的环境保护措施和管理措施。
3.4 环境管理措施和监测计划基于预测和评估的结果,制定高压输变电工程的环境管理措施和监测计划。
110kV输变电工程(包括架空线路和电缆)1.6编制依据1.6.1 环境保护法律、法规及政策性文件(1)《中华人民共和国环境保护法》(1989年12月26日施行)(2)《中华人民共和国环境影响评价法》(2003年9月1日施行)(3)《中华人民共和国环境噪声污染防治法》(1997年3月1日施行)(4)《中华人民共和国固体废物污染环境防治法》(修订稿,2005年4月1日施行)(5)《中华人民共和国水污染防治法》(修订稿,2008年6月1日施行)(6)《中华人民共和国水土保持法》(修订稿,2011年3月1日施行)(7)《中华人民共和国土地管理法》(修订稿,2004年8月28日施行)(8)《中华人民共和国城乡规划法》(2008年1月1日施行)(9)《中华人民共和国电力法》(1996年4月1日施行)(10)《建设项目环境保护管理条例》(1998年11月18日施行,国务院第253号令)(11)《产业结构调整指导目录(2011年本)》(国家发展和改革委员会令第9号)(12)《建设项目环境影响评价分类管理名录》(2008年10月1日施行,环境保护部令第2号)(13)《电磁辐射环境保护管理办法》(1997年3月25日施行,国家环境保护总局第18号令)(14)《电力设施保护条例》(2004年修改)(15)《电力设施保护条例实施细则》(1999年3月18日施行,国家经济贸易委员会、公安部第8号令)(16)《山东省电力设施和电能保护条例》(2011年3月1日起实施)(17)《山东省环境保护条例》(山东省人大常委会,2001年修改)(18)《山东省辐射环境管理办法》(山东省人民政府令,2003年第153号公布)(19)《国家危险废物名录》(环境保护部、国家发展和改革委员会第1号,2008年8月1号实施)(20)《关于加强环境影响评价管理防范环境风险的通知》(国家环保总局环发[2005]152号)1.6.2 评价技术标准、导则及规范(1)《声环境质量标准》(GB3096-2008)(2)《工业企业厂界环境噪声排放标准》(GB12348-2008)(3)《建筑施工场界噪声限值》(GB12523-90)(4)《高压交流架空送电线无线电干扰限值》(GB15707-1995)(5)《高压架空送电线、变电站无线电干扰测量方法》(GB/T7349-2002)(6)《110kV~750kV架空输电线路设计规范》(GB50545-2010)(7)《危险废物贮存污染控制标准》(GB18597-2001)(8)《六氟化硫电气设备中气体管理和检测导则》(GB/T8905-1996)(9)《环境影响评价技术导则-总纲》(HJ2.1-2011)(10)《环境影响评价技术导则-大气环境》(HJ 2.2-2008)(11)《环境影响评价技术导则-地面水环境》(HJ/T 2.3-93)(12)《环境影响评价技术导则-声环境》(HJ 2.4-2009)(13)《环境影响评价技术导则-生态影响》(HJ 19-2011)(14)《辐射环境保护管理导则-电磁辐射监测仪器和方法》(HJ/T10.2-1996)(15)《辐射环境保护管理导则-电磁辐射环境影响评价方法与标准》(HJ/T10.3-1996)(16)《500kV超高压送变电工程电磁辐射环境影响评价技术规范》(HJ/T24-1998)(17)《建设项目环境风险评价技术导则》(HJ/T169-2004)(18)《35kV~110kV变电站设计规范》(GB50059-2011)(19)《电力工程电缆设计规范》(GB 50217-2007)(20)《高压交流架空送电线路、变电站工频电场和磁场测量方法》(DL/T988-2005)(21)《高压架空送电线路无线电干扰计算方法》(DL/T691-1999)(22)《开发建设项目水土保持技术规范》(GB50433-2008)(23)《开发建设项目水土流失防治标准》(GB50434-2008)110kV输变电工程(包括架空线路,不包括电缆)1.6编制依据1.6.1 环境保护法律、法规及政策性文件(1)《中华人民共和国环境保护法》(1989年12月26日施行)(2)《中华人民共和国环境影响评价法》(2003年9月1日施行)(3)《中华人民共和国环境噪声污染防治法》(1997年3月1日施行)(4)《中华人民共和国固体废物污染环境防治法》(修订稿,2005年4月1日施行)(5)《中华人民共和国水污染防治法》(修订稿,2008年6月1日施行)(6)《中华人民共和国水土保持法》(修订稿,2011年3月1日施行)(7)《中华人民共和国土地管理法》(修订稿,2004年8月28日施行)(8)《中华人民共和国城乡规划法》(2008年1月1日施行)(9)《中华人民共和国电力法》(1996年4月1日施行)(10)《建设项目环境保护管理条例》(1998年11月18日施行,国务院第253号令)(11)《产业结构调整指导目录(2011年本)》(国家发展和改革委员会令第9号)(12)《建设项目环境影响评价分类管理名录》(2008年10月1日施行,环境保护部令第2号)(13)《电磁辐射环境保护管理办法》(1997年3月25日施行,国家环境保护总局第18号令)(14)《电力设施保护条例》(2004年修改)(15)《电力设施保护条例实施细则》(1999年3月18日施行,国家经济贸易委员会、公安部第8号令)(16)《山东省电力设施和电能保护条例》(2011年3月1日起实施)(17)《山东省环境保护条例》(山东省人大常委会,2001年修改)(18)《山东省辐射环境管理办法》(山东省人民政府令,2003年第153号公布)(19)《国家危险废物名录》(环境保护部、国家发展和改革委员会第1号,2008年8月1号实施)(20)《关于加强环境影响评价管理防范环境风险的通知》(国家环保总局环发[2005]152号)1.6.2 评价技术标准、导则及规范(1)《声环境质量标准》(GB3096-2008)(2)《工业企业厂界环境噪声排放标准》(GB12348-2008)(3)《建筑施工场界噪声限值》(GB12523-90)(4)《高压交流架空送电线无线电干扰限值》(GB15707-1995)(5)《高压架空送电线、变电站无线电干扰测量方法》(GB/T7349-2002)(6)《110kV~750kV架空输电线路设计规范》(GB50545-2010)(7)《危险废物贮存污染控制标准》(GB18597-2001)(8)《六氟化硫电气设备中气体管理和检测导则》(GB/T8905-1996)(9)《环境影响评价技术导则-总纲》(HJ2.1-2011)(10)《环境影响评价技术导则-大气环境》(HJ 2.2-2008)(11)《环境影响评价技术导则-地面水环境》(HJ/T 2.3-93)(12)《环境影响评价技术导则-声环境》(HJ 2.4-2009)(13)《环境影响评价技术导则-生态影响》(HJ 19-2011)(14)《辐射环境保护管理导则-电磁辐射监测仪器和方法》(HJ/T10.2-1996)(15)《辐射环境保护管理导则-电磁辐射环境影响评价方法与标准》(HJ/T10.3-1996)(16)《500kV超高压送变电工程电磁辐射环境影响评价技术规范》(HJ/T24-1998)(17)《建设项目环境风险评价技术导则》(HJ/T169-2004)(18)《35kV~110kV变电站设计规范》(GB50059-2011)(19)《高压交流架空送电线路、变电站工频电场和磁场测量方法》(DL/T988-2005)(20)《高压架空送电线路无线电干扰计算方法》(DL/T691-1999)(21)《开发建设项目水土保持技术规范》(GB50433-2008)(22)《开发建设项目水土流失防治标准》(GB50434-2008)110kV输变电工程(包括电缆,不包括架空线路)1.6编制依据1.6.1 环境保护法律、法规及政策性文件(1)《中华人民共和国环境保护法》(1989年12月26日施行)(2)《中华人民共和国环境影响评价法》(2003年9月1日施行)(3)《中华人民共和国环境噪声污染防治法》(1997年3月1日施行)(4)《中华人民共和国固体废物污染环境防治法》(修订稿,2005年4月1日施行)(5)《中华人民共和国水污染防治法》(修订稿,2008年6月1日施行)(6)《中华人民共和国水土保持法》(修订稿,2011年3月1日施行)(7)《中华人民共和国土地管理法》(修订稿,2004年8月28日施行)(8)《中华人民共和国城乡规划法》(2008年1月1日施行)(9)《中华人民共和国电力法》(1996年4月1日施行)(10)《建设项目环境保护管理条例》(1998年11月18日施行,国务院第253号令)(11)《产业结构调整指导目录(2011年本)》(国家发展和改革委员会令第9号)(12)《建设项目环境影响评价分类管理名录》(2008年10月1日施行,环境保护部令第2号)(13)《电磁辐射环境保护管理办法》(1997年3月25日施行,国家环境保护总局第18号令)(14)《电力设施保护条例》(2004年修改)(15)《电力设施保护条例实施细则》(1999年3月18日施行,国家经济贸易委员会、公安部第8号令)(16)《山东省电力设施和电能保护条例》(2011年3月1日起实施)(17)《山东省环境保护条例》(山东省人大常委会,2001年修改)(18)《山东省辐射环境管理办法》(山东省人民政府令,2003年第153号公布)(19)《国家危险废物名录》(环境保护部、国家发展和改革委员会第1号,2008年8月1号实施)(20)《关于加强环境影响评价管理防范环境风险的通知》(国家环保总局环发[2005]152号)1.6.2 评价技术标准、导则及规范(1)《声环境质量标准》(GB3096-2008)(2)《工业企业厂界环境噪声排放标准》(GB12348-2008)(3)《建筑施工场界噪声限值》(GB12523-90)(4)《高压交流架空送电线无线电干扰限值》(GB15707-1995)(5)《高压架空送电线、变电站无线电干扰测量方法》(GB/T7349-2002)(6)《危险废物贮存污染控制标准》(GB18597-2001)(7)《六氟化硫电气设备中气体管理和检测导则》(GB/T8905-1996)(8)《环境影响评价技术导则-总纲》(HJ2.1-2011)(9)《环境影响评价技术导则-大气环境》(HJ 2.2-2008)(10)《环境影响评价技术导则-地面水环境》(HJ/T 2.3-93)(11)《环境影响评价技术导则-声环境》(HJ 2.4-2009)(12)《环境影响评价技术导则-生态影响》(HJ 19-2011)(13)《辐射环境保护管理导则-电磁辐射监测仪器和方法》(HJ/T10.2-1996)(14)《辐射环境保护管理导则-电磁辐射环境影响评价方法与标准》(HJ/T10.3-1996)(15)《500kV超高压送变电工程电磁辐射环境影响评价技术规范》(HJ/T24-1998)(16)《建设项目环境风险评价技术导则》(HJ/T169-2004)(17)《35kV~110kV变电站设计规范》(GB50059-2011)(18)《电力工程电缆设计规范》(GB 50217-2007)(19)《高压交流架空送电线路、变电站工频电场和磁场测量方法》(DL/T988-2005)(20)《开发建设项目水土保持技术规范》(GB50433-2008)(21)《开发建设项目水土流失防治标准》(GB50434-2008)110kV线路工程(包括架空线路和电缆)1.6编制依据1.6.1 环境保护法律、法规及政策性文件(1)《中华人民共和国环境保护法》(1989年12月26日施行)(2)《中华人民共和国环境影响评价法》(2003年9月1日施行)(3)《中华人民共和国环境噪声污染防治法》(1997年3月1日施行)(4)《中华人民共和国固体废物污染环境防治法》(修订稿,2005年4月1日施行)(5)《中华人民共和国水污染防治法》(修订稿,2008年6月1日施行)(6)《中华人民共和国水土保持法》(修订稿,2011年3月1日施行)(7)《中华人民共和国土地管理法》(修订稿,2004年8月28日施行)(8)《中华人民共和国城乡规划法》(2008年1月1日施行)(9)《中华人民共和国电力法》(1996年4月1日施行)(10)《建设项目环境保护管理条例》(1998年11月18日施行,国务院第253号令)(11)《产业结构调整指导目录(2011年本)》(国家发展和改革委员会令第9号)(12)《建设项目环境影响评价分类管理名录》(2008年10月1日施行,环境保护部令第2号)(13)《电磁辐射环境保护管理办法》(1997年3月25日施行,国家环境保护总局第18号令)(14)《电力设施保护条例》(2004年修改)(15)《电力设施保护条例实施细则》(1999年3月18日施行,国家经济贸易委员会、公安部第8号令)(16)《山东省电力设施和电能保护条例》(2011年3月1日起实施)(17)《山东省环境保护条例》(山东省人大常委会,2001年修改)(18)《山东省辐射环境管理办法》(山东省人民政府令,2003年第153号公布)(19)《关于加强环境影响评价管理防范环境风险的通知》(国家环保总局环发[2005]152号)1.6.2 评价技术标准、导则及规范(1)《建筑施工场界噪声限值》(GB12523-90)(2)《高压交流架空送电线无线电干扰限值》(GB15707-1995)(3)《高压架空送电线、变电站无线电干扰测量方法》(GB/T7349-2002)(4)《110kV~750kV架空输电线路设计规范》(GB50545-2010)(5)《环境影响评价技术导则-总纲》(HJ2.1-2011)(6)《环境影响评价技术导则-大气环境》(HJ 2.2-2008)(7)《环境影响评价技术导则-地面水环境》(HJ/T 2.3-93)(8)《环境影响评价技术导则-声环境》(HJ 2.4-2009)(9)《环境影响评价技术导则-生态影响》(HJ 19-2011)(10)《辐射环境保护管理导则-电磁辐射监测仪器和方法》(HJ/T10.2-1996)(11)《辐射环境保护管理导则-电磁辐射环境影响评价方法与标准》(HJ/T10.3-1996)(12)《500kV超高压送变电工程电磁辐射环境影响评价技术规范》(HJ/T24-1998)(13)《建设项目环境风险评价技术导则》(HJ/T169-2004)(14)《电力工程电缆设计规范》(GB 50217-2007)(15)《高压交流架空送电线路、变电站工频电场和磁场测量方法》(DL/T988-2005)(16)《高压架空送电线路无线电干扰计算方法》(DL/T691-1999)(17)《开发建设项目水土保持技术规范》(GB50433-2008)(18)《开发建设项目水土流失防治标准》(GB50434-2008)110kV线路工程(只包括架空线路,不含电缆)1.6编制依据1.6.1 环境保护法律、法规及政策性文件(1)《中华人民共和国环境保护法》(1989年12月26日施行)(2)《中华人民共和国环境影响评价法》(2003年9月1日施行)(3)《中华人民共和国环境噪声污染防治法》(1997年3月1日施行)(4)《中华人民共和国固体废物污染环境防治法》(修订稿,2005年4月1日施行)(5)《中华人民共和国水污染防治法》(修订稿,2008年6月1日施行)(6)《中华人民共和国水土保持法》(修订稿,2011年3月1日施行)(7)《中华人民共和国土地管理法》(修订稿,2004年8月28日施行)(8)《中华人民共和国城乡规划法》(2008年1月1日施行)(9)《中华人民共和国电力法》(1996年4月1日施行)(10)《建设项目环境保护管理条例》(1998年11月18日施行,国务院第253号令)(11)《产业结构调整指导目录(2011年本)》(国家发展和改革委员会令第9号)(12)《建设项目环境影响评价分类管理名录》(2008年10月1日施行,环境保护部令第2号)(13)《电磁辐射环境保护管理办法》(1997年3月25日施行,国家环境保护总局第18号令)(14)《电力设施保护条例》(2004年修改)(15)《电力设施保护条例实施细则》(1999年3月18日施行,国家经济贸易委员会、公安部第8号令)(16)《山东省电力设施和电能保护条例》(2011年3月1日起实施)(17)《山东省环境保护条例》(山东省人大常委会,2001年修改)(18)《山东省辐射环境管理办法》(山东省人民政府令,2003年第153号公布)(19)《关于加强环境影响评价管理防范环境风险的通知》(国家环保总局环发[2005]152号)1.6.2 评价技术标准、导则及规范(1)《建筑施工场界噪声限值》(GB12523-90)(2)《高压交流架空送电线无线电干扰限值》(GB15707-1995)(3)《高压架空送电线、变电站无线电干扰测量方法》(GB/T7349-2002)(4)《110kV~750kV架空输电线路设计规范》(GB50545-2010)(5)《环境影响评价技术导则-总纲》(HJ2.1-2011)(6)《环境影响评价技术导则-大气环境》(HJ 2.2-2008)(7)《环境影响评价技术导则-地面水环境》(HJ/T 2.3-93)(8)《环境影响评价技术导则-声环境》(HJ 2.4-2009)(9)《环境影响评价技术导则-生态影响》(HJ 19-2011)(10)《辐射环境保护管理导则-电磁辐射监测仪器和方法》(HJ/T10.2-1996)(11)《辐射环境保护管理导则-电磁辐射环境影响评价方法与标准》(HJ/T10.3-1996)(12)《500kV超高压送变电工程电磁辐射环境影响评价技术规范》(HJ/T24-1998)(13)《建设项目环境风险评价技术导则》(HJ/T169-2004)(14)《高压交流架空送电线路、变电站工频电场和磁场测量方法》(DL/T988-2005)(15)《高压架空送电线路无线电干扰计算方法》(DL/T691-1999)(16)《开发建设项目水土保持技术规范》(GB50433-2008)(17)《开发建设项目水土流失防治标准》(GB50434-2008)110kV线路工程(只包括电缆,不含架空线路)1.6编制依据1.6.1 环境保护法律、法规及政策性文件(1)《中华人民共和国环境保护法》(1989年12月26日施行)(2)《中华人民共和国环境影响评价法》(2003年9月1日施行)(3)《中华人民共和国环境噪声污染防治法》(1997年3月1日施行)(4)《中华人民共和国固体废物污染环境防治法》(修订稿,2005年4月1日施行)(5)《中华人民共和国水污染防治法》(修订稿,2008年6月1日施行)(6)《中华人民共和国水土保持法》(修订稿,2011年3月1日施行)(7)《中华人民共和国土地管理法》(修订稿,2004年8月28日施行)(8)《中华人民共和国城乡规划法》(2008年1月1日施行)(9)《中华人民共和国电力法》(1996年4月1日施行)(10)《建设项目环境保护管理条例》(1998年11月18日施行,国务院第253号令)(11)《产业结构调整指导目录(2011年本)》(国家发展和改革委员会令第9号)(12)《建设项目环境影响评价分类管理名录》(2008年10月1日施行,环境保护部令第2号)(13)《电磁辐射环境保护管理办法》(1997年3月25日施行,国家环境保护总局第18号令)(14)《电力设施保护条例》(2004年修改)(15)《电力设施保护条例实施细则》(1999年3月18日施行,国家经济贸易委员会、公安部第8号令)(16)《山东省电力设施和电能保护条例》(2011年3月1日起实施)(17)《山东省环境保护条例》(山东省人大常委会,2001年修改)(18)《山东省辐射环境管理办法》(山东省人民政府令,2003年第153号公布)(19)《关于加强环境影响评价管理防范环境风险的通知》(国家环保总局环发[2005]152号)1.6.2 评价技术标准、导则及规范(1)《建筑施工场界噪声限值》(GB12523-90)(2)《高压交流架空送电线无线电干扰限值》(GB15707-1995)(3)《高压架空送电线、变电站无线电干扰测量方法》(GB/T7349-2002)(4)《环境影响评价技术导则-总纲》(HJ2.1-2011)(5)《环境影响评价技术导则-大气环境》(HJ 2.2-2008)(6)《环境影响评价技术导则-地面水环境》(HJ/T 2.3-93)(7)《环境影响评价技术导则-声环境》(HJ 2.4-2009)(8)《环境影响评价技术导则-生态影响》(HJ 19-2011)(9)《辐射环境保护管理导则-电磁辐射监测仪器和方法》(HJ/T10.2-1996)(10)《辐射环境保护管理导则-电磁辐射环境影响评价方法与标准》(HJ/T10.3-1996)(11)《500kV超高压送变电工程电磁辐射环境影响评价技术规范》(HJ/T24-1998)(12)《建设项目环境风险评价技术导则》(HJ/T169-2004)(13)《电力工程电缆设计规范》(GB 50217-2007)(14)《高压交流架空送电线路、变电站工频电场和磁场测量方法》(DL/T988-2005)(15)《开发建设项目水土保持技术规范》(GB50433-2008)(16)《开发建设项目水土流失防治标准》(GB50434-2008)。
110KV变电站的工程建设项目环境影响主要关注点和污染防治措施一、工程规模分析㈠变电站总体布局一般为输电构架—变压器区、控制房—生活区,运行流程为110KV→变压设备→35KV输出。
工程构成:1、主体工程:生产控制厂房、配套构架等组成。
2、辅助工程:进站道路,生产库房等组成。
3、配套工程:生活住宿楼、分洪渠、护坡挡墙、绿化工程等组成。
㈡环评目的通过了解项目区域环境特点与功能,在工程分析、现场调查、现状监测及评价等综合分析的基础上进行分析,该项目施工期存在的主要环境污染要素是废渣、废水、噪声、粉尘及对自然生态环境影响。
运营期主要环境污染要素是地表水环境影响、噪声环境影响、固体废弃物处置、电磁辐射防护等。
因此,项目环境影响评价重点确定为大气环境影响、地表水环境影响、噪声环境影响、固体废弃物处置、电磁辐射防护等,提出预防或减轻不良环境影响对策和措施。
二、说明与本项目有关的原有污染情况及主要环境问题该建设项目工程区及周围有无无环境污染问题,环境本底是否清洁。
该项目建成区及周边地区是否有无文物保护单位、自然风景名胜古迹和特别需要保护的地区。
是否该项目符合乡镇规划要求。
是否有无搬迁问题和敏感点。
三、建设项目所在地区域环境质量现状评价㈠环境空气质量现状1、环境空气质量概况⑴、监测点位布设环境空气质量现状监测至少在变电站址所在地主导风向上风向及下风向分别应布设监测点位各1个。
⑵、监测频率及数据获得情况为期不少于2天的现状采样监测,SO2、NO2 、TSP三项每天监测4次,采样时间段分为08:00、11:00、14:00、17:00时,每次采样不得少于45分钟;TSP每天采样2次,采样时间段为8:00、14:00时,每次采样不得少于3小时。
同时气温、气压等相关气象数据。
2、环境空气质量现状评价通过对SO2、NO2 、TSP三项目监测结果统计,阐明SO2、NO2 、TSP三项污染物是否超过国家标准,说明该区域环境空气质量等级。
浅谈110kV电力线路上跨高速铁路迁改施工技术摘要:如今,城市公路、铁路的建设逐渐完善,高速铁路为城市居民的日常出行带来了极大的方便,有效优化了城市的格局,充分缓解了人口密集城镇的交通压力。
高速铁路与电网交叉跨越引起的迁改施工工程是目前铁路建设中非常特殊的项目,其施工工艺复杂,对施工人员相关专业能力要求很高。
本文将结合某些高压导线跨越高铁迁改工程实例,对110kV高压电力线路的架空及现场跨越施工方案进行阐述,总结迁改施工过程中的技术要点和注意事项,减小工程施工风险,有序开展施工工作。
关键词:110kv电力线路;高压电力线路;跨越铁路;迁改施工引言:近年来,随着国家经济的高速发展,铁路建设不断完善,为高铁沿线周边地区城市的经济发展带来了巨大的增益。
但是随着铁路的不断新建,其规划路线与城镇之间高压输电线路的冲突逐渐增多,为避免铁路建设对电力系统的正常运行和周边城市居民的正常生活产生影响,相关部门需要对电力线路进行迁改施工。
在电力线路迁改施工过程中,要同时保证高铁的日常运营和电力系统的安全运行。
因此,在城区周边进行迁改施工作业时,施工作业人员要结合铁路路线规划和施工现场实际情况,研究探索施工技术,制定合适的施工方案,保证迁改施工项目安全顺利地进行。
一、电力线路迁改工程的必要性随着城市人口的不断膨胀,城市的土地利用形势日趋紧张,城市交通压力越来越大,对城市居民的日常出行和生活品质造成了一定的影响,制约了城市经济的进一步发展,建立并完善高效便捷的交通网络势在必行。
高速公路高速、便捷、准时,为中长距离出行的旅客提供了方便,有效扩大了居民的出行范围,提升了交通效率,缓解了城市交通的拥堵问题。
国家及各省市级铁路局均加快了高铁线路的建设,调整城市结构体系,充分利用沿线土地进行合理的开发,改善城市环境,带动相关企业发展,塑造优质的城市形象。
在进行高铁线路的规划和施工时,难免会发生与现有高压输电线路电力走廊发生冲突的情况。
机荷高速公路改扩建项目电力隧道下穿深圳地铁4号线施工技术研究摘要:机荷高速扩建涉及 110kV 及以上电力线路迁改工程是机荷高速改扩建工程的前置项目,主要是将现状架空线进行入地改造,为机荷高速改扩建释放地面空间。
本文以机荷高速扩改扩建项目电力隧道下穿深圳地铁4号线施工为研究对象,对电力隧道施工中的高压电力线路迁改、盾构下穿既有运营线进行研究,为类似工程提供参考。
关键词:高压;电力线路;下穿;既有运营线1 工程概况机荷高速公路改扩建工程项目电力隧道工程盾构法施工,全长6793.709m(包括竖井结构),盾构区间全长6670.843m,盾构区间外径4.1m、内径3.6m,管片宽度1.2m。
盾构区间隧道与地铁4号线抗拔桩之间的最小净距为2.26 m。
既有4号线地铁抗拔桩主要位于全强风化花岗岩中,电力隧道主要穿越全、强风化花岗岩层,两隧道之间所夹土体为全风化花岗岩层。
图1沈海高速公路扩建工程电力隧道平面图2 施工重难点及风险分析2.1 施工重难点(1)盾构在软土地层中下穿地铁4号线抗拔桩,如何防止“超挖”造成大量水土流失,避免引起4号线结构的沉降超限或其他损坏的施工风险。
(2)盾构在穿越地铁4号线抗拔桩时,如何防止盾构机“上浮、栽头”,掘进过程中可能导致沉降等施工风险,对地铁4号线抗拔桩产生扰动,危及行车安全。
2.2 施工风险分析电力隧道穿越地铁4号线地段主要风险因素为盾构在软土地层中的施工风险及地铁4号线沉降异常导致列车无法正常运营的风险,风险分析如表1所示:表1 电力隧道穿越地铁4号线施工风险分析3 下穿地铁4号线施工3.1 土压力的设定为减小地面沉降,土压力计算设定初拟采用静止土压力,区间地质地面以下至盾构掘进底地层情况为:素填土、中砂、粉质粘土、中砂、砾质粘性土、全风化花岗岩、强风化花岗岩、中风化花岗岩、微风化花岗岩。
根据盾构穿越地层情况,采用土压平衡式盾构机掘进:根据地质情况及隧道埋深等,计算理论切口平衡压力,采用公式P=k0γh,公式中:P:平衡压力(包括地下水);k0:静止侧向压力系数;γ:土的容重(kN/m³);h:隧道中心埋深;一般土压力设置略大于计算土压值0.2bar,使盾体前方略微隆起,以抵消部分施工后沉降,根据出土情况与监测结果进行优化。
灌注桩基础施工方案工程名称:工程编号:批准:审核:编制:编制日期:2019年03月目录编制依据 (1)第一章工程概况 (1)1.1工程概况 (1)1.1.1工程简介 (1)第二章施工现场组织措施 (3)2.1组织机构关系图 (3)2.2主要项目负责人简介及部门职责 (4)第三章施工方案 (6)3.1施工准备 (6)3.2主要施工工序及作业方法 (10)3.3灌注桩施工安全措施 (16)3.4灌注桩施工的临时用电措施 (18)第四章质量管理 (21)4.1质量管理方针及目标 (21)4.2质量管理组织机构及主要职责 (21)4.3质量管理的措施 (23)4.4质量管理及检验的标准 (26)4.5质量保证技术措施 (28)第五章施工现场安全措施 (30)5.1安全管理组织机构及主要职责 (30)5.2安全管理制度及办法 (31)5.4特殊施工工序的安全控制 (34)第六章环境保护及文明施工 (36)6.1环境保护措施 (36)6.2文明施工措施 (38)6.3现场施工文明施工防护措施 (40)6.4文明施工考核、管理办法 (42)编制依据1、《电力建设安全工作规程第2部分:电力线路》GL 5009.2-2013;2、本工程施工管理文件;3、施工设计文件及施工图纸;4、根据现场实际情况5、工程建设法律、法规和有关规定文件;6、现行相关的国家标准、行业标准、地方标准;7、中国南方电网有限责任公司标准、规定、规章、制度等。
第一章工程概况1.1工程概况1.1.1工程简介(1)迁改原因因现状 110kV 育周蒋志I、II线N10、N11两基四回路钢管杆(与 110kV 公光周志线、育塘线同杆四回路)位于拟建外环高速凤凰立交的红线范围内,影响了立交的建设,需要进行迁改(2)路径概况线路迁改段涉及 110kV 育周蒋志Ⅰ、Ⅱ线 N8~N13,将影响外环高速凤凰立交规划建设的杆塔移出道路施工范围。
自现状 110kV 育周蒋志 I、II 线 N13 起,新建四回线路(110kV 育周蒋志 I、II 线、110kV 公光周志线、110kV 育塘线)至现状 N12 旁新建的四回路终端杆 S4,之后仅新建双回线路(110kV 育周蒋志 I、II 线)向西南方向跨过现状龙大高速公路走至新建双回路终端塔 S3,在现状龙大高速与规划科显路之间平行两条道路向东南方向走线至双回路终端塔 S2,后左转再次跨过龙大高速接至 110kV 育周蒋志 I、II 线 N9 旁新建的双回路终端杆 S1,接至现状 110kV 育周蒋志 I、II 线 N8。
深圳市发展和改革委员会关于印发《深圳城市基础设施建设五年行动计划(2016—2020年)》的通知文章属性•【制定机关】深圳市发展和改革委员会•【公布日期】2016.05.18•【字号】深发改〔2016〕562号•【施行日期】2016.05.18•【效力等级】地方规范性文件•【时效性】现行有效•【主题分类】城市建设正文深圳市发展和改革委员会关于印发《深圳城市基础设施建设五年行动计划(2016—2020年)》的通知各区人民政府,新区管委会,市政府直属各有关部门,各有关单位:《深圳城市基础设施建设五年行动计划(2016—2020年)》已经市政府同意,现予印发,请认真组织实施。
深圳市发展和改革委员会2016年5月18日深圳城市基础设施建设五年行动计划(2016—2020年)为贯彻落实《国务院关于加强城市基础设施建设的意见》(国发〔2013〕36号)和《广东省人民政府关于加快推进城市基础设施建设的实施意见》(粤府〔2015〕56号),进一步加大我市基础设施规划建设力度,有效支撑和促进经济持续稳定发展,加快推动现代化国际化创新型城市建设,特制定本行动计划。
一、总体要求(一)指导思想。
全面贯彻党的十八大和十八届三中、四中、五中全会及中央城市工作会议精神,深入落实国家、省、市“十三五”规划要求,以“四个全面”为统领,坚持“创新、协调、绿色、开放、共享”的发展理念,进一步提升城市基础设施建设质量和管理水平,加快实现特区一体化,优化城市空间布局,提高城市综合承载能力,保障城市运行安全,改善人居环境,推动节能减排,促进经济社会持续健康发展,为深圳建设“二区三市”发挥支撑保障和引领带动作用。
(二)基本原则。
坚持国际一流、深圳标准。
把深圳质量、深圳标准贯穿于城市基础设施规划、建设、管理全过程和各环节,以世界眼光、国际标准规划基础设施体系,建设规模、服务水平适度超前,为经济社会发展创造良好条件。
坚持统筹规划、建管并重。
统筹考虑基础设施的系统规划和项目布局,打破行政区划、部门分割和行业限制,切实发挥规划调控和引领作用。
交通道路建设中针对管线迁改难问题的思考摘要:管线迁改作为影响道路施工的关键因素,因管线迁改涉及种类较多且隐蔽性强、部分管线回迁困难、所迁管线审批和割接手续复杂且周期长等因素,导致了迁改工作难度增加。
本文就目前道路工程建设中涉及地下管线迁改情况如何、存在哪些阻碍问题、改进的突破口在哪里等问题进行了分析并提出相关建议。
同时,以杭州市萧山区道路项目为例进行案例分析,希望能够给有关人士提供参考价值。
关键词:交通道路;建设;管线迁改;迁改难问题1存在问题及原因1.1迁改管线的管位受到诸多限制一般道路工程在对现有管线迁改时,首先需要在设计阶段就对道路现状管线进行前期调查,根据调查所取得的数据进行分析,并综合考虑道路主体工程所设计的管道工程,来确定整体综合管道方案。
但是往在实际迁改过程中,部分影响道路主体工程施工的管线位置难以确定,需要进行物探甚至精勘,且没有合适的管位进行迁改,主要受制于征地拆迁(未完成用地移交)、交通组织(管位处在通车路段)及其它交叉管线或结构物影响,只能进行临时迁改,造成二次以上的迁改,一方面加大了资金的投入,其次还影响整体的迁改进度和道路工程施工进度。
1.2管线迁改与道路主体建设不同步作为管线迁改工程和道路主体理应同步实施建设,但在实际建设中,某些道路批复实施前并未考虑综合管廊等设施,后因整体设计方案调整需进行管廊建设,导致配套管线的迁改和道路主体施工暂定,影响道路项目建设进度和工期;还有一种情况是主体工程已建设完工,但是配套的管线迁改工程严重滞后,如因为主体工程是省道建设项目,建设内容不包括共同管沟建设,把共同管沟建设纳入另一个工程建设项目中,如果遇到各种因素的影响,导致出现工程项目涉及的地下管线迟迟不能迁改到位。
1.3管线迁改管理办法与工程建设存在脱节现象政府投资项目建设单位要对各迁改管线的原有工程量及新建设计方案进行审查确认,同时还需要进行相关的招标、造价审查等工作。
从各建设单位和地下管线权属单位反馈的情况看,在实际操作中,由于管线涉及行业多,专业性强且往往是垄断行业,建设单位不可能具备足够的相关专业人员进行上述工作。
关于高压电力线路迁改工作的探讨与分析摘要:随着我国基础设施建设的日益完善,交通运输网络也日益复杂,和电网的交叉跨越引起的迁改已成为电力线路迁改工作的重要组成部分,但是由于迁改工作要求较高,需要对现有规范进行多方位了解,并且进行合理设计,才能保证电力线路和交通运输的安全运行。
因此,需要提高对建设工程高压电力线路迁改工作的重视。
本文介绍了跨越公路、铁路的高压电力线路迁改工作,论述了迁改技术要求和技术方案以及相关注意事项。
关键词:高压;电力线路;迁改前言:我国社会发展速度明显加快,也强化了基础设施建设,尤其是电力系统建设,涉及大量供电线路的迁改,鉴于高压供电线路较大的影响范围,分析其迁改原则有一定的现实意义。
1.电力线路迁改技术要求1.1关于公路的要求《公路桥涵设计通用规范》中有相关规定:“电讯线、电力线、电缆、管道等的设置不得侵入公路桥涵净空限界,不得妨害桥涵交通安全,不得损害桥涵的构造和设施。
高压线跨河塔架的轴线与桥梁的最小间距,不得小于一倍塔高。
高压线与公路桥涵的交叉应符合现行《公路路线设计规范》的规定。
”《公路工程技术标准(JTGB01-2003)》第106条对于公路用地范围的规定为:“公路用地范围为公路路堤两侧排水沟外边缘(无排水沟时为路堤或者护坡道坡角)以外或路堑坡顶截水沟外边缘(无截水沟为坡顶)以外不小于1m范围内的土地;在有条件的地段,104国道、一级公路不小于3m、二级公路不小于2m范围内的土地为公路用地范围。
”该标准第861规定:“电讯线、电力线、电缆、管道等均不得侵入公路建筑界限,不得妨碍公路的构造和设施。
”《中华人民共和国公路管理条例》第三十一条规定:“在公路两侧修建永久性工程设施,其建筑物边缘与公路边沟外缘的间距为:国道不少于20m,省道不少于15m,县道不少于10m,乡道不少于5m。
”第四十四条规定:“公路两侧建筑控制区是指公路两侧边沟外缘(高速公路隔离栅栏)向外一定距离内,除公路防护、养护需要外,禁止修建建筑物和地面构筑物的范围。
西南公路2023年第2期【收稿日期】2023-03-04【作者介绍】冯宇阳(1986-),男,浙江诸暨人,本科,工程师,主要从事高速公路征迁协调,杆线迁改工程,三改工程建设管理等工作。
叉,或者新建、改建杆路与既有公路交叉的,建设1 引 言费用由新建、改建单位承担;杆线权属部门或者公路管理机构要求提高既有建设标准而增加的费用,为了响应交通强国的号召,满足地方生产、生由提出要求的机构承担相应费用。
活的需求,近年来一批国家级、省级重点高速公路规划陆续落地并开展建设。
高速公路项目中,电力 3 迁改规范要求杆线的迁改,涉及施工安全、居民保电、项目统筹(1)遵守《公路桥涵设计通用规范(JTG 安排等因素,往往迁改进度赶不上项目施工进度,严重时会影响部分节点工程推进,成为制约项目全D60-2004)》第3.3.6条规定的净空限界、间距要求。
面推进的因素之一。
依托于临金高速公路临安至建(2)遵守《公路工程技术标准(JTG B01-德段工程,本文主要以10KV 高压迁改为例,从迁2003)》中对于公路用地范围不得侵入的规定。
改原则、规范要求、迁改流程、注意事项等方面出(3)遵守《中华人民共和国公路管理条例》发,着重对电力杆线迁改进行分析和研究。
中关于建筑控制区的规定。
(4)《浙江省公路项目与架空输电线路毗邻2 迁改的原则与交叉建设工作指导意见》公路与架空输电线路建(1)电力杆线迁改,要保障周边生产生活电设不可避免交叉时。
应加强前期规划街接,架空输力线路正常安全运行。
电线路上跨高速公路时,应满足独立耐张段和杆塔(2)电力线路迁改应当满足高速公路的技术结构重要性系数不低于1:1的要求。
杆塔与公路间的标准,在不影响施工节点推进的情况下,遵守安最小水平距离应尽可能满足公路建筑控制区范围要全、经济、节地、迁改施工便捷的原则推进。
求,条件受限时需经双方协商确定,但水平距离应(3)电力杆(管)线迁改费用,依据《公路满足相关设计规范的规定,交叉时以正交为宜,斜交安全保护条例》:新建、改建公路与既有杆线交的交叉角应大于45°,路径受限时,需双方协商解决。
探讨建设工程高压电力线路的迁改摘要:输电线路迁改是指由于高速公路、铁路、航运、电力线路、水库建设及地质灾害引发等相互交叉妨碍或险情导致输电线路不符合运行安全条件而实施的线路迁移或改动工程,以及配合市政建设而采取的线路迁移或改造工程。
线路迁改工程具有施工工期短、施工面复杂、物资备品少、施工安全质量管控难等突出特点,本文基于探讨建设工程高压电力线路的迁改展开论述。
关键词:建设工程;高压电力线路;迁改引言在新建设项目实施前,计划建设区域内现有设施需要拆除的情况下,“三战”转移成为制约新项目实施的重要因素,电力线路转移是安全拆除、转移实施、产权单位合理停电等方面的进展,往往落后于其他项目转移改善度,成为制约或阻碍许多计划新项目实施的核心因素。
1高压输电线路施工技术要点分析在高压输电线路施工期间,需要采用张拉防线基本技术,该技术适用紧凑型线路,在紧凑型输变电线张拉施工中,应选择适合的设备作为牵引绳和走板,牵引绳一定要符合施工实际需求。
高压输电线路由电缆输送机器和卷扬机提供动力,钢丝作为牵引,因为在铺设工作期间线路单个距离较长,重量较大,所以建设期间会存在一些不利因素。
因此设计期间需要结合实际情况进行分析和研究,考虑线路自重,将全线输送机器和电动导轮作为基础配置,结合具体情况进行计算,使用科学化方式组织铺设作业。
在对杆塔进行施工时,要避免因为外力因素影响造成整个建筑出现偏移以及变形,防止建筑出现沉降现象。
所以在搭建期间需要对输电线路地形和气候等情况进行充分调查,掌握数据之后设计输电线路,选择最佳施工方案。
杆塔一定要按照安装情况进行分析,做好组立和分体组立工作,结合风载、整体重量和覆冰等各种因素制定针对性的解决方案,以加强整体杆塔的稳定性以及安全性。
2迁改实施方式有两种方法:实施建设单位的电力线转移,货币补偿和实物补充;建设工程采用货币补偿方式,建设工程按线路财产单位提出报价费用的第三方审查,确定货币补偿价格,由先权单位组织实施。
目录第一章概述 (1)1.1、工程概述 (1)1。
2、现场调查 (1)第二章评价的依据和主要内容 (2)2.1、评价主要依据 (2)2。
2、评价的主要目的 (2)2.3、委托评价主要内容 (2)第三章工程主要风险分析和防范对策 (4)3。
1、项目概述 (4)3。
2、本工程主要风险分析 (4)3.3主要风险防范对策 (5)第四章架空跨越工程方案概述 (8)4。
1、跨越位置及场地环境 (8)4.2、被跨越段公路现状 (10)4。
3、地理位置、自然条件及气象水文条件 (11)4。
4、架空跨越施工方案简介 (11)4。
5、架空跨越施工安全评价意见 (13)第五章本工程法律法规符合性检查 (16)5.1、工程相关规定 (16)5.2、检查结论 (18)第六章本工程标准规范符合性检查 (19)6.1、《公路工程技术标准》(JTG B01-2014)的规定 (19)6.2、《公路路线设计规范》(JTG D20—2006)的规定 (19)6。
3、《跨越电力线路架线施工规程》的规定 (19)6.4、《电力建设安全工作规程第2部分“架空电力线路》的规定 (20)6。
5、《110~500K V架空送电线路设计技术规程》的规定 (20)6。
6、检查结论 (22)第七章综合结论和建议 (24)7。
1、综合评价结论 (24)7.2、主要建议 (24)第一章概述1.1、工程概述本工程线路起于330kV吉祥变电站110kV出线侧,止于群科新区110kV变电站,额定电压为110kV,线路由330kV吉祥变电站110kV出线侧采用电缆出线至双回路电缆终端塔,双回架空走线至群科新区110kV变电站双回路终端塔,分别采用单回路架空进入群科新区110kV变电站,形成110kV变电站吉群线新I回、II回线路.线路除群科新区变电站进线终端采用单回路架设外,其余段均采用同塔双回路架设,其中单回路架空长0。
04km,双回路架空线路长2×4。
高压输电线路迁改工程方案要点分析摘要:高压输电线路的迁改是一项影响整个工程建筑工程施工的关键工作。
如何建立一个科学又合理的施工方案成为了施工单位的重要工作。
高压电线迁改工程在建设过程中需要考虑到方方面面的因素,与政府各个部门都要协调好工作,以便保证建设过程顺利进行。
本文对高压输电线迁改的各项要点进行的分析,希望能对从业人员提供参考。
关键词:高压电;迁改;施工方案;分析一般在建设新项目时,会对原来的项目进行拆除,其中“三电”迁改尤为重要。
电力线路迁改需要考虑到很多的因素,受到安全拆除、迁改实施、产权单位合理停电等因素的影响比较多,所以他的迁改进度比较慢,他的进度影响了整个工程进度。
迁改的进行需要我们了解它的各项需求,不管是在政府的协作还是各部门的配合上,我们需要考虑的有很多。
迁改工程有可能会影响到沿线地区的居民和单位的正常生产生活,做好迁改线路的规划能尽量不损害到各方利益,如何规划一个有效合理的迁改方案就需要我们进行探讨。
1迁改实施方式建设单位对电力线路的迁改实施有两种方式,第一种是货币补偿方式,第二种是实物补偿方式。
货币补偿方式的优点是减少施工单位对于迁改线路的管理,进而节省施工时间。
缺点是所需费用较高。
需要第三方审查后根据线路物业单位的估算成本来确定补偿额度。
第二种实物补偿方式的优点是建设单位可以全程管理,减少工程造价,缺点是建设单位工作量大,实施期较长。
需建设单位向线路产权单位提出书面迁改申请,征得线路产权单位同意后,由建设单位组织电力线路迁改,将迁改新建段产权移交给原线路产权单位,无论建设单位采取哪种实施方式,都需要征得线路产权单位意见。
两种形式由于电力线路产权所属不同,可以分为国有项目和私企项目。
实物补充项目一般适用于电力线路产权属于国有项目,需要得到政府相关部门的协调和配合,严格按照国家法律法规要求实施。
货币补充用于电力线路产权属于私企项目,由于加入了产权单位的配合,减少了产权单位的损失,在与产权单位进行协调时比较简单。
建设工程高压电力线路的迁改摘要:伴随着国家的经济、科技的进步,电力系统的建设也在不断地进步。
近几年来,人们越来越关注高电压线路的总体质量。
其中,若能将总体质量标准统一起来,那么运输线路的调整就成了重中之重。
只有对施工行为进行科学、合理、有效的规范,才能保证施工的安全稳定。
关键词:建筑工程;高压电线;输电引言随着我国的基础设施和运输网络变得越来越复杂,到电网的迁移已经成为了我们工作的一个重要部分,对高压线的改造也是一项重要工作。
目前的技术规程对合理的设计,合理的运行,合理的输电线路输送提出了要求。
所以,在工程建设过程中,要注意对输变电线路的改造。
1高压供电线路迁改内容1.1主要设施对高压线进行了多次改建,其中以架空线为主,地下线为辅。
通常情况下,在远距离传输时,都会采用大直径的金属线缆,以减小传输时的阻力。
电线上的金属线通常是没有电的。
在使用过程中,请事先关掉电源,以免在使用过程中出现过多的电量,引起安全事故。
同时,为防止电击,需要在大调节之前,先将部分元件关闭,再利用 LED元件来判断有无多余的电源。
1.2受高压线影响的区域它的数值随电压电平的升高而增大。
有110至220千伏的高压线路,电力供应很广泛。
电力系统中有大量的电力用户,如配电室,路灯,变压器等。
这种迁移也要充分考虑使用者的要求。
2建设工程高压电力线路的迁改工作2.1迁改线路的方式营建方可对输电线路进行经济、物质赔偿。
以实物形式给予经济赔偿的,由承包单位与承包单位签定合同;经济赔偿及赔偿数额根据估计的费用,由第三方监管。
采用实物补偿的,应书面通知业主,并将其转交业主。
在双方达成协议后,该实体的拥有者将无偿地转移该管线,并占有该实体拥有者的原管线。
采用实物补偿的方法,是将运输迁改的全流程交由建设单位来负责,不仅需要大量的工作,而且需要很长的时间。
2.2准备迁改工作在高压输电线的迁移之前,有关部门要按照迁移工作计划,对选择的线路进行实地考察,并确定其埋设方向。
建设工程风险等级划分标准第二章风险分类及分级第三条城市轨道交通地下工程设计风险因素应从地下工程自身风险以及周边环境两方面等考虑,归纳为自身风险和环境风险两类。
第四条根据风险事件发生的可能性和风险损失、社会影响等,将风险源的等级由高至低分为Ⅰ、Ⅱ、Ⅲ、Ⅳ级。
第三章自身风险第五条地下工程的自身风险是指由于地下工程自身建设要求或施工活动所导致的风险。
自身风险等级主要考虑地质条件、工程埋深、工艺特点、结构特性(如地下结构层数、跨度、断面形式、覆土厚度)等风险因素。
其中,明挖法和盖挖法可按地质条件、基坑深度作为分级参考依据;盾构法以隧道相互之间的空间位置关系、连续掘进长度等作为分级参考依据;暗挖结构根据隧道的长度、地质复杂程度、环境条件等作为分级参考依据。
第六条基坑工程安全风险分级:Ⅰ、Ⅱ、Ⅲ、Ⅳ级(一)Ⅰ级 : 明(盖)挖法基坑开挖深度H≥25m;(二)Ⅱ级 : 明(盖)挖法的基坑开挖深度20m≤H<25m;(三)Ⅲ级 : 明(盖)挖法的基坑开挖深度14m≤H<20m;(四)Ⅳ级 :明(盖)挖法的基坑开挖深度5m≤H<14m。
注:当水文地质和工程地质条件复杂时,风险等级可上调一级。
第七条盾构隧道安全风险分级:Ⅰ、Ⅱ、Ⅲ级(一)Ⅰ级1、处于非常接近状态(距离≤0.3D)的并行或交叠盾构隧道;2、较长范围(长度≥100m)浅埋(盾构覆土厚度≤0.7D)的盾构隧道;3、连续掘进长度超过1.5km的盾构隧道;4、较长范围(长度≥150m)内开挖断面70%以上存在密实承压水砂层;5、超长(长度大于18m)盾构区间联络通道;上方有重要建(构)筑物、河流等的盾构区间联络通道。
(二)Ⅱ级1、处于接近状态(0.3D<距离≤0.7D)的并行、交叠盾构隧道;2、较长范围(长度≥100m)覆土厚度为0.7D<H≤1.0D的盾构隧道;3、开挖断面范围内粉土、砂土层超过50%的盾构区间联络通道。
4、进出洞加固区内存在厚层(厚度≥4m)的承压水粉土、砂土含水层的盾构始发到达区段。