食用菌栽培技术基础性实验
- 格式:doc
- 大小:161.00 KB
- 文档页数:10
食用菌栽培技术实验报告(一)食用菌栽培技术实验报告一、实验目的本次实验的目的是学习食用菌的栽培技术,掌握不同菇种的适宜生长环境和栽培方法,培养食用菌的生产运营能力。
二、实验步骤1. 实验准备准备实验室和材料,包括培养箱、培养基、菌种、水等。
2. 块菌种培养将菌种接种到培养基上生长,生长1-2周后,切成小块,将小块菌种放入培养袋中,注入适量水分,进行培养。
3. 瓶菌种培养将菌种接种到环境适宜的瓶子中,加入适量的培养基和水,进行培养。
注意要掌握适宜的温度、光照和湿度等因素。
4. 菇类栽培将充分发育的菌种加入菇培养床中,掌握适宜的温度、湿度和光照等因素,待进行正常的生长和形成菌头。
5. 食用菌收割根据不同的菇种,掌握适宜的收割时间,进行有效的收割和运输工作。
三、实验结果通过实验,我们成功地培养出了白蘑菇和香菇两种食用菌,分别进行了块菌和瓶菌培养试验,在适宜的温度、湿度和光照条件下,都能生长健壮。
在菇类栽培的试验中,我们采用了蘑菇堆栽培和袋装栽培两种方法,均取得了较好的效果,蘑菇生长健壮,颜色鲜艳,形成了完整的菌头。
在收割方面,我们掌握了不同菌种的收割时间,并进行了有效的收割和运输工作,确保了食用菌的质量和香味。
四、实验感想通过本次实验,我们掌握了食用菌的基本栽培技术,了解了各种菌类的生长环境和栽培方法,培养了自己的食用菌,同时也对食用菌行业的发展前景有了更深刻的认识。
在实验中,我们深刻体会到艰苦创业的精神,掌握了科学的生产技术,提高了我们的综合素质和动手能力,为今后的生产和就业打下了坚实的基础。
食用菌栽培技术实验报告食用菌栽培技术实验报告一、实验目的1、了解食用菌的基础知识。
2、掌握食用菌培养基的配置原理。
3、通过平菇、香菇、金针菇的栽培实验,掌握食用菌代料栽培的一般方法和栽培管理技术。
4、学习和掌握食用菌的组织分离法二、实验内容1. 代料栽培培养基的制备2. 培养基的灭菌3. 接种三、实验原理(食用菌的组织分离法食用菌的母种一般是采用孢子分离法或组织分离法得到的纯培养物。
利用食用菌子实体内部组织进行分离,是获得母种最简便的方法。
四、实验材料1、原种制作实验材料(1)食用菌:香菇、平菇。
(2)培养基:PDA培养基斜面。
(3)仪器或其他用具:75%酒精棉球、接种针记号笔等。
2、食用菌的组织分离(1)试剂:棉籽壳、麸皮、蔗糖、CaCO3(2)仪器或其他用具:平菇菌种、香菇菌种、金针菇菌种、姬菇菌种、茶树菇菌种、台秤、盆子、聚丙烯塑料袋、颈圈、封口膜、橡皮筋、高压蒸气灭菌锅、pH试纸(pH 5.5—9.0)、记号笔、麻绳等棉籽壳3900g 麸皮1000 g蔗糖50 g CaCO350 g自来水5000 ml pH 7.4~7.61、原种制作实验材料(1)拌料按培养料配方准确称取所需棉籽壳和麸皮放入大盆中用手搅拌混合均匀,将所需的蔗糖和CaCO3溶于水中,然后泼洒在棉籽壳和麸皮上,边加水边搅拌,直至均匀。
搅拌好后,焖30分钟,使培养料吸水均匀。
(2)侧培养水分培养料搅拌好后,用于抓一把培养料握在手中,攥紧,手指缝中有水印但无水滴滴下,这时的含水量适合,为60%—62%,若含水量不足,可再加少量的水,充分搅拌均匀,在检测,直至含水量合适为止。
(3)装袋边加边将培养料压实,装至3/4左右,袋口套上颈圈,用木棒在培养料中打一洞,盖上封口膜,用橡皮筋扎紧。
(4)灭菌126 ℃高压蒸气灭菌90分钟。
(5)接种栽培袋冷却到25℃左右,在超净工作台上用镊子或接种枪夹取所需菌种(1个鸡蛋大小)放入培养料袋的洞中。
食用菌培养实验报告篇一:食用菌栽培实验报告食用菌栽培技术实验报告1 实验流程1.1 食用菌母种的制作1.2 培养料的制备、灭菌1.3 将栽培种接种于菌袋1.4 出菇管理1.5 采收1.6 菇棚参观2 食用菌菌种的制作2.1 食用菌菌种的概述菌种母种(一级菌种或试管种)原种(二级种)栽培种(三级种)鉴定洁白,健壮,无虫害,有蘑菇香味洁白,健壮,有凝水,不干燥洁白,健壮,有凝水,不干燥, 一般不超过25-35天2.2 食用菌母种的制作(无菌操作)2.2.1 组织分离法菇片消毒:取1张香菇菇片,用70%的酒精轻擦表面进行消毒;菇肉接种:将菇片纵向撕开,在每个裂面靠近菇柄与菌盖的交界处取一米粒大小的菇肉组织接于PDA试管斜面上;培养:将塞好棉塞的斜面放置于25℃恒温箱培养1周,观察。
实验结果我取了三张香菇菇片进行母菌的制作,分别编号为①②③。
经过一周的培养可以看出,①试管里面菌丝很少,可能是在无菌操作时,接种环的的温度过高,烫死了菇片。
②试管里面有白色菌丝,同时菇片变黑了,可能是取用的菇片较老,经过一周的培养,老化更为严重了,产生的菌丝也不多。
③试管菌丝洁白,较为理想。
2.2.2孢子分离法选用成长较好的秀珍菇,按下图步骤进行操作。
实验结果在进行操作时,没有将菌褶取出,故秀珍菇的菌丝长得比较多,但效果还比较令人满意。
3 食用菌的栽培3.1 培养料配方:棉籽壳3900g,麸皮1000 g,蔗糖50 g,CaCO3 50 g,水5000 ml,pH7.4~7.6。
(宽15cm*长24cm的菌种袋可装12袋)3.2 拌料按培养料配方准确称取所需棉籽壳和麸皮放入大盆中用手搅拌混合均匀,将所需的蔗糖和CaCO3溶于水中,然后泼洒在棉籽壳和麸皮上,边加水边搅拌,直至均匀。
搅拌好后,焖30分钟,使培养料吸水均匀。
3.3 装袋边加边将培养料压实,装至1/2左右,袋口套上颈圈,用大拇指在培养料中打一洞,盖上封口膜,用橡皮筋扎紧。
食用菌类栽培技术的基本原理食用菌是一种具有高营养价值和药用价值的食物,在当今社会备受关注。
为了满足人们对食用菌的需求,食用菌类栽培技术的发展变得尤为重要。
本文将介绍食用菌类栽培技术的基本原理,并讨论其在实践中的应用。
一、食用菌的基本生物学特性食用菌是一类具有特定菌株特性的真菌,它们生长迅速、营养丰富,并且具有抗氧化、抗肿瘤和免疫调节等特殊功能。
食用菌类栽培技术的基本原理是通过模拟其天然生长环境,提供适宜的养分和环境条件,加速其菌丝生长和子实体发育,最终实现高效率的生产。
二、底物的选择和处理在食用菌类栽培中,底物的选择和处理是非常重要的步骤。
一般而言,适合食用菌生长的底物有秸秆、木屑、麦秸、稻草等有机材料。
底物的处理包括破碎、消毒、调配等步骤。
破碎可以增加底物的比表面积,有利于菌丝生长。
消毒可以杀死底物中的有害微生物,保持培养环境的纯净。
调配可以使底物的碳氮比适宜,提供菌丝生长所需的养分。
三、种菌和接种种菌是食用菌类栽培技术中的关键步骤。
种菌的选择应根据不同食用菌的特点和需求进行,可以选用菌丝体、孢子等。
接种是将种菌与底物充分混合,使种菌在底物中生长繁殖。
接种的方法有点孔接种、埋条接种、混合接种等。
接种时要注意卫生,避免杂菌和外来菌的污染。
四、培养环境的调控培养环境的调控是食用菌类栽培中的重要环节。
温度、湿度、光照和通风等因素都会影响食用菌的生长和发育。
温度是食用菌生长的重要因素,不同食用菌对温度的要求也有所不同。
一般而言,应提供适宜的温度范围,有利于菌丝的伸长和子实体的形成。
湿度对食用菌的生长影响较大,过高或过低的湿度会导致菌丝受抑制或产生异常。
保持适宜的湿度,利于菌丝的生长和子实体的扩散。
光照可以促进食用菌子实体中的光合作用,提高产量和质量。
但是,过高的光照会导致食用菌产生光敏感反应,需根据不同食用菌的特点进行调整。
通风是保持培养环境稳定的重要因素,有助于排除二氧化碳和调节氧气含量。
适当的通风可以提供有利于食用菌生长的气候条件。
食用菌栽培实验报告食用菌栽培实验报告一、引言食用菌是一种富含营养价值且味道鲜美的食物,其栽培技术已经发展得相当成熟。
本次实验旨在探究不同环境条件对食用菌栽培的影响,以期提高食用菌的产量和质量。
二、实验材料和方法1. 实验材料:- 食用菌菌种:选择了常见的香菇和金针菇。
- 培养基:使用了两种不同的培养基,分别为玉米秸秆和木屑。
- 培养容器:选用了塑料袋和木箱两种不同的容器。
2. 实验方法:- 菌种接种:将菌种培养在琼脂平板上,待菌丝生长至一定长度后进行接种。
- 培养基制备:将玉米秸秆和木屑分别进行破碎、消毒,然后进行调配,使其达到适宜的水分和营养含量。
- 培养容器准备:将塑料袋和木箱进行清洗和消毒,确保无菌环境。
- 栽培条件控制:控制温度、湿度、光照等环境因素,以提供最适宜的生长条件。
三、实验结果和讨论1. 不同培养基对食用菌生长的影响:- 玉米秸秆培养基:经过一段时间的观察,发现香菇在玉米秸秆培养基上生长较好,菌丝繁茂且菌盖形成较快。
而金针菇在玉米秸秆培养基上的生长速度较慢,且菌盖较小。
- 木屑培养基:与玉米秸秆培养基相比,木屑培养基对金针菇的生长更有利。
金针菇在木屑培养基上生长迅速,菌盖形成较大。
而香菇在木屑培养基上的生长速度较慢,菌盖较小。
2. 不同容器对食用菌生长的影响:- 塑料袋:使用塑料袋作为培养容器,菌丝生长较为迅速,菌盖形成较大。
这可能是因为塑料袋能够保持较高的湿度,提供了较好的生长环境。
- 木箱:与塑料袋相比,木箱对食用菌的生长影响较小。
菌丝生长速度较慢,菌盖形成较小。
这可能是因为木箱对湿度的保持能力较差。
四、结论通过本次实验,我们得出了以下结论:1. 不同培养基对食用菌的生长有明显影响,玉米秸秆培养基适合香菇生长,而木屑培养基适合金针菇生长。
2. 不同容器对食用菌的生长也有一定的影响,塑料袋有利于食用菌的生长。
五、实验总结本次实验通过对食用菌的栽培条件进行调控,探究了不同环境因素对食用菌生长的影响。
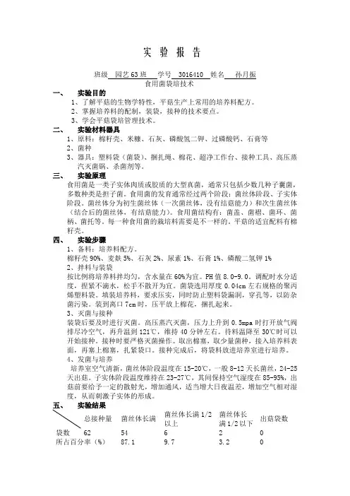
实验报告班级园艺63班学号 3016410 姓名孙月振食用菌袋培技术一、实验目的1、了解平菇的生物学特性,平菇生产上常用的培养料配方。
2、掌握培养料的配制,装袋,接种的技术要点。
3、学会平菇袋培管理技术。
二、实验材料器具1、原料:棉籽壳、米糠、石灰、磷酸氢二钾、过磷酸钙、石膏等2、菌种3、器具:塑料袋(菌袋)、捆扎绳、棉花、超净工作台、接种工具、高压蒸汽灭菌锅、杀菌剂等。
三、实验原理食用菌是一类子实体肉质或胶质的大型真菌,通常只包括少数几种子囊菌,多数种类是担子菌。
食用菌的发育通常经过两个阶段:菌丝体阶段、子实体阶段。
菌丝体分为初生菌丝体(一次菌丝体,没有结菇能力)和次生菌丝体(结合后的菌丝体,有结菇能力)。
食用菌结构有:菌盖、菌褶、菌环、菌柄、菌托等。
每一种食用菌的栽培料需要是不一样的。
平菇的适宜配料有棉籽壳。
四、实验步骤1、备料:培养料配方。
棉籽壳90%、麦麸5%、石灰2%、尿素1%、石膏1%、磷酸二氢钾1%2、拌料与装袋按比例将培养料拌均匀,含水量在60%为宜。
PH值8.0-9.0。
调配时水分适度,捏紧不滴水,松手不散开为宜。
菌袋选用厚度0.04cm左右规格的聚丙烯塑料袋。
填装培养料,要求压实,同时防止塑料袋漏洞,穿孔等,以防杂菌污染。
装到离口7cm时,压平放上棉花,捆扎起来。
3、灭菌与接种装袋后要及时进行灭菌。
高压蒸汽灭菌,压力上升到0.5mpa时打开放气阀排尽冷空气,再升温到121℃,维持40分钟左右。
待料温降至30℃时可以开始接种。
接种时要严格灭菌操作。
取出棉塞,取少量菌种,接入培养料表面,再塞上棉塞,扎紧袋口。
接种完成后,将袋料放进培养室进行培养。
4、发菌与培养培养室空气清新,菌丝体阶段温度在15-20℃,一般8-12天长菌丝,24-25天出菇。
子实体阶段温度维持在23-27℃,其间保持空气湿度在85-95%,出菇前要给予一定的散射光,增加通风,适当增大日夜温差,增加空气相对湿度,从而刺激子实体的形成。
一、实验目的1. 了解平菇的生物学特性,掌握平菇的栽培技术。
2. 掌握平菇袋式栽培的一般方法和栽培管理技术。
3. 通过实验,提高对食用菌栽培技术的认识和应用能力。
二、实验原理平菇(学名:Pleurotus ostreatus),又称糙皮侧耳,属于担子菌亚门、层菌纲、伞菌目、侧耳科,侧耳属真菌。
平菇营养丰富,口感鲜美,具有很高的食用价值。
平菇的栽培技术简单易学,生物效率高,成本低,是目前我国栽培较为广泛的食用菌之一。
袋式栽培是目前平菇栽培中应用最为普遍的方法。
其优点在于,封闭条件下发菌,能有效控制杂菌污染,提高栽培成功率;菌袋可立体堆码,节约空间,降低成本。
三、实验材料1. 菌种:平菇夏灰1号菌种。
2. 培养料:木屑1.5框、棉籽壳65斤、麦麸20斤、轻钙1斤、磷肥1斤。
3. 仪器:高压蒸汽灭菌锅、接种工具、培养箱、恒温培养箱、天平、剪刀、塑料袋、颈圈等。
四、实验步骤1. 菌种制备:将菌种接种于无菌PDA培养基上,在恒温培养箱中培养,待菌丝长满培养基后,进行转接。
2. 培养料准备:将木屑、棉籽壳、麦麸、轻钙、磷肥等原料混合均匀,加水拌湿,调节pH值至7.5-8.0。
3. 装袋灭菌:将拌好的培养料装入聚丙烯塑料袋中,扎紧袋口,进行高压蒸汽灭菌,温度保持在121℃,时间1小时。
4. 接种:待培养料冷却至室温,用无菌接种工具将菌种接种于培养料中。
5. 培养:将接种后的菌袋放入恒温培养箱中,温度控制在25-28℃,湿度保持在60%-70%,培养7-10天。
6. 出菇管理:待菌丝长满菌袋后,将菌袋移至出菇室,温度控制在15-20℃,湿度保持在85%-90%,每天喷水保湿,保持室内空气流通。
7. 采收:当平菇菌盖展开,菌柄长至适宜长度时,即可采收。
五、实验结果与分析1. 实验过程中,菌丝生长良好,菌袋出菇率较高,表明所采用的菌种和培养料适合平菇生长。
2. 在出菇管理过程中,通过控制温度、湿度和通风,使平菇生长状况良好,产量较高。
食用菌栽培技术实验报告食用菌栽培技术实验报告⒈摘要在本次实验中,我们对食用菌栽培技术进行了研究和实践。
通过合理的选择菌种、培养基配方以及环境控制等措施,成功地培育出优质食用菌。
⒉引言食用菌作为一种受人们喜爱的食品,具有较高的经济和营养价值。
为了提高食用菌的产量和质量,有必要对其栽培技术进行深入研究和优化。
⑴目的本次实验的目的是探究食用菌栽培技术的关键因素,以提高产量和质量。
⑵背景食用菌的栽培技术涉及多个方面,包括选种、培养基配方、菌丝生长、环境控制等。
通过合理的操作和控制,可以使菌种生长良好并提高其产量和质量。
⒊材料与方法●食用菌菌种●培养基原料●生长箱●pH计●湿度计●温度计⑵实验步骤⒈菌种培养:选取优质的食用菌菌种,并进行前期培养准备。
⒉培养基配制:根据菌种的需要,配制适宜的培养基。
⒊感染孢子:将菌种接种到培养基上,并进行孢子感染。
⒋菌丝生长:控制培养箱的温度、湿度和光照等条件,促进菌丝的生长。
⒌产菌环境:调节培养环境,提供适宜的温度、湿度和氧气等条件,促进菌丝的发育和产菌。
⒍收获和储存:根据不同的食用菌,掌握合适的收获时机,采摘食用菌,并进行适当的存储。
⑴菌丝生长情况在适宜的环境条件下,菌丝呈现出良好的生长态势,无明显异常现象。
⑵产菌情况经过一段时间的培养,食用菌成功产菌,产量达到预期。
⒌讨论通过本次实验,我们发现在食用菌栽培过程中,合理控制环境因素对菌丝的生长和产菌起到重要的作用。
⒍结论通过本次实验的研究和实践,我们成功地培育出优质的食用菌,为食用菌栽培技术提供了一定的参考和指导。
⒎附件⒈实验数据表格⒉图表和图片⒊其他实验相关资料⒏法律名词及注释●本文档中涉及的法律名词及注释如下:⒈法律名词1:注释1.⒉法律名词2:注释2.⒊法律名词3:注释3.。
平菇生料栽培实验一、概述平菇在分类学上属于担子菌纲,伞菌目,侧耳科,侧耳属。
我国已经发现的侧耳有30多种,进行栽培的主要有糙皮侧耳,紫孢侧耳,金顶侧耳,平菇等。
平菇肉质厚嫩,味道鲜美,营养丰富,蛋白质含量的39.3%,并且平菇还有多种维生素和矿物质成分。
二、目的1、优化平菇的稻草培养基;2、掌握食用菌生料栽培技术要领。
三、原理培养基是为了微生物提供营养条件的有机/无机的合成基质,培养基的优化,是指通过改变培养基所含个成分的比例;对微生物进行梯度培养,根据生长状况选出最适合微生物生长的培养基。
四、器材原料及药品小组器材:桶2个,菌袋和套环各20个,电子天平,托盘(公共)菇料及药品:稻草粉(是碳源)、石灰(防止细菌杂生)、石膏、米糠(是氮源)、克霉王(防止霉菌)五、实验步骤1、称料,配料:选择干燥,无霉变,无异味的秸秆粉盒米糠进行称量每组分得总量30斤,按以下配方进行配制:注:变量是稻草,米糠容易长霉菌六、拌料先将稻草粉和米糠混合搅拌均匀,然后将克霉王、石灰、石膏、倒入水中搅拌均匀,并将混合液缓缓倒入稻草粉和米糠的混合物中,边倒边搅拌。
最后,用手握料要用力,有水从指缝渗出而不滴落为宜。
此时含水量月为50%~65%之间(高了氧含量少了,无氧呼吸酒精上升),切记加水时不宜过急,以防培养料含水量过高从而导致改变了配方。
七、装袋并接种将拌好的培养料装入袋中,并压实。
压实应特别小心,以防用力过大将袋子压破或用手指捅破。
要求:所压的料应内松外紧,便于菌生长,防止水分过度蒸发,并且上下松紧一致决不允许培养料中出现分层或有大量缝隙;每袋装料不超过2/3袋长。
建议每袋料装3~5 cm压一次料,每次压到边缘时,手扶袋,一手用大拇指侧向内压,切记不宜压得太紧,用手握装好的料有松散感,但不散开为宜。
接种:将装好的料用筷子打一个孔直到底部,在底部上一点也可以(孔是为了通气,增加氧气含量),然后将菌种均匀的洒在培养料上,接种量不可过多,只要大致覆盖住培养料即可,然后戴上套环,盖上盖子,做个标记。
《食用菌栽培技术》教学大纲一、课程简介本课程主要内容包括食用菌生物学基础知识和食用菌菌种生产技术,多种食用菌的栽培技术,食用菌的保鲜贮藏与加工、食用菌病虫害的防治等。
二、教学目的和教学方法(一)教学目的:《食用菌栽培》是一门实践性很强的课程,要求在教学中密切联系生产实际,强化实践教学,使学生牢固掌握食用菌的基础理论及生产技术,并能利用其原理对生产技术进行实践及革新。
在教学中利用丰富的教学手段及开展生动活泼的教学活动,培养学生严谨的科学态度,创新精神与分析问题、解决问题的能力,使其具备一定高等专业人才素质及带领农民劳动致富的能力。
(二)教学方法:本课程采用课堂教学形式,利用多媒体教学手段进行课堂讲授,使课堂教授生动反映食用菌的生物学和生产特征。
另外设置60学时实验课,加强学员的感性认识和操作能力。
成绩评定采用考试和考查相结合的方法,百分制计分。
试卷成绩占总成绩的80%;考查根据课堂或实验等平时表现计分,其成绩占总成绩的20%。
三、理论与实验教学学时分配(一)理论教学学时分配(120学时)四、选用教材和主要教学参考书[1] 吕作舟.食用菌栽培学[M].北京:高等教育出版社,2006[2] 张松.食用菌学[M].广州:华南理工大学出版社,2000[3] 陈士瑜.食用菌生产大全[M].北京:农业出版社,1988[4] 李阜棣.农业微生物学实验技术[M].北京:中国农业出版社,1996[5] 郑其春.食用菌主要病虫害及其防治[M].北京:中国农业出版社,1995[6] 张金霞.新编食用菌生产技术手册[M].北京:中国农业出版社,2000五、理论教学内容(一)第一章、绪论主要讲授内容:1、概述(1) 食用菌的概念(2) 是功能性食品2、食用菌产业的前景(1) 原料广泛(2)生效快、效益高(3)市场广阔(4)菌糠再利用价值高3、生产概况与发展趋势(1) 世界生产概况(2)我国生产概况(3)发展趋势教学时数:2学时重点与难点:重点:食用菌的作用及其产业的特点难点:产业的发展趋势思考题(1)你当地的食用菌生产现状如何?有哪些有利及不利的发展条件?(2)试分析我国食用菌生产的有利因素及限制因素有哪些?(二)第二章、食用菌的形态与分类主要讲授内容:1、形态结构与生活史(1)形态结构(2)生活史2、食用菌的分类(1)食用菌在真核生物中的分类位置(2)主要种类3、毒菌教学时数:4学时重点与难点:重点:菌丝体、菌丝的组织体、子实体难点:一级菌丝与二级菌丝、二级菌丝与子实体、担子及担孢子间的异同点思考题(1)在自然条件下,你发现易在何时何地生长野生食用菌,采完后还能再长出吗?为什么?(2)长时间在菇棚内操作,容易产生呼吸道不舒服的感觉,为什么?应怎样避免?(三)第三章、食用菌的生理生态主要讲授内容:1、食用菌的营养(1)营养物质(2)食用菌的生理类型2、食用菌的理化环境(1)温度(2)水分和湿度(3)酸碱度(4)空气(5)光照3、食用菌的生物环境(1)食用菌与微生物(2)食用菌与动物(3)食用菌与植物教学时数:4学时重点与难点:重点:营养条件及环境条件难点:生理类型思考题(1)对温度、空气湿度、空气、光照的需求有何规律?(2)香菇、木耳等菌类为何不用粪草培养料栽培?(3)利用自然条件,栽培食用菌最好是什么季节?(四)第四章、消毒灭菌主要讲授内容:1、物理消毒灭菌(1)热力灭菌(2)紫外线灭菌2、化学消毒灭菌(1)气雾熏蒸法(2)液体消毒灭菌法教学时数: 10学时重点与难点:重点:高压蒸汽灭菌难点:冷空气的排除思考题(1)为何湿热比干热效果好、时间短?(2)高压蒸汽灭菌成败关键是什么?(3)紫外线灭菌应注意哪些问题?(4)何高浓度乙醇杀菌力低?(5)现有酒精灯、紫外线、高压锅、烘箱、甲醛、接种箱、接种工具、培养皿、水,应怎样对号使用?(五)第五章、食用菌菌种生产主要讲授内容:1、菌种概述(1)菌种概念(2)菌种类型(3)菌种生产程序2、菌种生产主要设备(1)配料设备(2)灭菌设备(3)接种设备(4)菌种培养设备(5)母种保藏设备(6)菌种厂的布局3、菌种培养基(1)概述(2)各级菌种的培养基(3)培养基的灭菌4、菌种的接种(1)无菌操作(2)母种的接种(3)原种、栽培种的接种5、菌种培养及质量鉴定(1)菌种培养(2)菌种质量的鉴定6、菌种保藏与复壮(1)菌种保藏(2)菌种复壮教学时数:30学时重点与难点:重点:菌种分离;母种、原种、栽培种的培育。
食用菌栽培实验教案一、教学目标1. 知识目标:(1)了解食用菌的基本概念、种类及营养价值;(2)掌握食用菌栽培的基本技术及注意事项。
2. 技能目标:(1)能够识别常见的食用菌种类;(2)能够熟练操作进行食用菌的栽培实验。
3. 情感目标:培养学生对食用菌产业的兴趣,提高学生参与实验的积极性和主动性。
二、教学重点与难点1. 教学重点:(1)食用菌的基本概念、种类及营养价值;(2)食用菌栽培的基本技术及注意事项。
2. 教学难点:食用菌的栽培操作技术及实验过程中的问题解决。
三、教学方法1. 采用讲授法,讲解食用菌的基本概念、种类及营养价值;2. 采用演示法,展示食用菌栽培的技术要点;3. 采用实验操作法,让学生亲自动手进行食用菌栽培实验。
四、教学准备1. 准备食用菌标本或图片,用于讲解食用菌的种类;2. 准备食用菌栽培实验所需的材料和设备,如菌种、培养基、接种工具等;3. 提前向学生发放实验指导书,让学生预习实验内容。
五、教学过程1. 导入新课:简要介绍食用菌的基本概念、种类及营养价值,激发学生的学习兴趣。
2. 讲解食用菌栽培的基本技术及注意事项:讲解食用菌栽培的原料选择、菌种繁殖、培养基制备、接种、培养、出菇等环节的技术要点,以及实验过程中的注意事项。
3. 学生动手实验:按照实验指导书的要求,学生分组进行食用菌栽培实验,教师巡回指导,解答学生在实验过程中遇到的问题。
4. 实验总结:学生汇报实验结果,交流实验心得,教师对实验情况进行总结,给予评价和建议。
5. 拓展延伸:介绍食用菌产业的现状和发展趋势,以及我国食用菌栽培技术的创新成果,激发学生对食用菌产业的兴趣。
6. 课后作业:六、教学内容1. 食用菌的生物学特性:介绍食用菌的生长条件,如温度、湿度、光照等;2. 食用菌的繁殖方式:讲解食用菌的无性繁殖和有性繁殖方式;3. 食用菌的培养基制备:介绍食用菌培养基的配方及制备方法。
七、教学过程1. 讲解食用菌的生物学特性:通过PPT或实物标本,讲解食用菌的生长条件;2. 讲解食用菌的繁殖方式:通过PPT或实物标本,讲解食用菌的无性繁殖和有性繁殖方式;3. 讲解食用菌的培养基制备:通过PPT或实物标本,介绍食用菌培养基的配方及制备方法。
食用菌栽培实验报告【篇一:食用菌栽培学实习报告】《食用菌栽培学》——实习报告专业:植物保护专业班级:10级张之洞班姓名:耿莹学号:2010301201130二〇一二年十一月一、学习目的与任务(一)学习目的食用菌栽培学是一门应用基础学科的学科,不仅要求掌握扎实的理论知识,还要结合生产实际来加深理解和体会,真正的实现学以致用,理论和实践相结合。
本次食用菌的实习旨在让我们更好的了解和学习食用菌栽培学的知识,熟悉湖北省食用菌产业发展情况,而且还提高了我们的动手能力,创新意识和创新能力,我们亲自加入生产食用菌的多个环节,培养我们吃苦耐劳、团队意识和沟通交流的品质。
通过此次的课程实习,进一步脱框我们的视野以及对食用菌产业的理解,增长对这产业美好前景的信心。
(二)实习任务1、参加菌种制作的各项操作。
2、参加食用菌栽培的各项操作。
3、参加菇房和菇场栽培管理工作。
4、参观食用菌生产企业,参与食用菌市场行情调查。
二、实习时间2012年10月28日至2012年11月4日。
三、实习单位及地点华中农业大学食用菌菌种试验中心、武汉东西湖如意生鲜食品净菜配送公司(如意食用菌高科技公司)、湖北裕国菇业有限公司、长久菌种厂、三里岗香菇基地、裕国菇业试验基地、裕国菇业生产线、三友食用菌研究开发有限公司、新洲许易产业园、天添食用菌科技产业。
四、试验内容1华中农业大学黑木耳、香菇、平菇代料栽培生产实践2、观看湖北菇菌产业发展三十年历史和香菇生产技术的视频3、“中国香菇之乡”的随州三里岗以及新洲各工厂、公司参观学习五、实习过程具体工作时对集中食用菌的传统生产进行了解和实践;第二阶段是赶赴随州市以及新洲市的各大工厂公司进行参观学习;第三阶段是再次回到菌种试验中心进行平菇的最后装袋灭菌工作。
本次实习分为三个阶段,第一阶段主要是在菌种试验中心,(一)栽培实习实习期间,我们首先按在老师的带领下了解了菌种试验中心的大致布局,这也提醒我们在今后菌种场的布局方面,应该考虑各生产部门间的位置关系,从而更合理、更科学、更节省的进行安排。
第1篇一、实验目的本次实验旨在了解香菇的种植过程,掌握香菇的栽培技术,并验证香菇在不同环境条件下的生长状况,为我国香菇产业的发展提供参考。
二、实验材料1. 菌种:香菇菌种(选择适宜的品种)2. 栽培基质:木屑、麸皮、石膏等3. 栽培容器:塑料袋、栽培架等4. 实验工具:温度计、湿度计、显微镜、培养皿等三、实验方法1. 菌种制备:将菌种进行活化,使其具有生长能力。
2. 基质配制:按照一定比例配制木屑、麸皮、石膏等栽培基质,搅拌均匀。
3. 装袋:将配制好的基质装入塑料袋中,封口。
4. 灭菌:将装袋后的菌袋进行高温灭菌,以杀死可能存在的杂菌。
5. 接种:待菌袋冷却后,进行菌种接种,确保菌种在基质中生长。
6. 培养:将接种后的菌袋放在适宜的环境中培养,观察菌丝生长情况。
7. 出菇管理:当菌丝长满基质后,进行出菇管理,包括温度、湿度、光照等。
8. 数据记录:记录香菇生长过程中的各项指标,如菌丝生长速度、子实体产量、品质等。
四、实验结果与分析1. 菌丝生长情况:在适宜的温度、湿度、光照等条件下,菌丝生长迅速,约30天后菌丝长满整个培养基。
2. 出菇情况:在菌丝长满培养基后,进行出菇管理,约10天后开始出现子实体。
3. 子实体产量:在实验过程中,香菇子实体产量较高,平均每袋产量约为200克。
4. 子实体品质:实验中培养出的香菇子实体品质优良,色泽鲜亮,口感好。
5. 环境因素影响:- 温度:温度对香菇生长有显著影响,最适温度为22~26℃。
温度过高或过低都会影响香菇的生长。
- 湿度:湿度对香菇生长也有重要影响,最适湿度为80~90%。
湿度过高或过低都会影响香菇的生长。
- 光照:香菇是一种需光性真菌,适宜的漫射光有利于香菇的生长和子实体的形成。
五、实验结论1. 通过本次实验,掌握了香菇的种植技术,为我国香菇产业的发展提供了参考。
2. 在适宜的温度、湿度、光照等条件下,香菇生长良好,产量高,品质优良。
3. 需要进一步研究不同环境因素对香菇生长的影响,以优化香菇的栽培技术。
植物生产国家级实验教学示范中心《食用菌栽培技术基础性实验》实验项目序号实验项目名称建议学时数每组人数必选/可选1 食用菌形态结构的观察2 2 必选2 母种培养基的配制 23 必选3 高压蒸汽灭菌 24 必选4 母种的转管及分离技术 2 1 必选5 主要病虫害的识别 2 3 必选实验一、食用菌形态结构的观察常见与栽培的食用菌主要是担子菌亚门层菌纲和腹纲的一些种类,它们由双核菌丝分化形成子实体,子实体是有性孢子着生的器官其孢子外生在担子上,并聚集成一层子实层,但它们的子实体(担子实)形状因种类不同而有很大差别,故为我们认识食用菌类别的主要标志之一。
一、目的要求使学生能找出食用菌次生菌丝的特征,分辨伞菌的微观构造;熟练制作标本片,能在显微镜下快速找出目标;并能分析图像不清的原因或排除显微镜的某些故障。
二、仪器用品及实验材料1. 器具:光学显微镜、尖头镊子、解剖刀、解剖针、解剖剪、刀片、载玻片、盖玻片、酒精灯、火柴、蕃红染色剂、二甲苯、擦镜纸、吸水纸等。
2. 材料:平菇、草菇、香菇、蘑菇、金针菇等食用菌的斜面菌种与平板菌落,及其各种鲜子实体,胡萝卜。
三、实验内容与方法(一)实验内容1.次生菌丝体的观察(菌苔形态及微观形态的观察)2.子实体的观察(外观形态及菌褶微观构造的观察)(二)方法步骤1、次生菌丝体的观察(1)肉眼观察从颜色、菌丝生长势、爬壁力、有无无性孢子、菌苔边缘特征等方面进行识别。
(2)显微镜观察制片:在载玻片中央滴蕃红,用无菌接种针拨去气生菌丝,取其下绿豆粒大一薄片培养基置于蕃红染液中。
放盖片,颠吸水纸后用手指适当按压,将培养基压碎,使其均匀平展于载玻片上。
镜检:将标本片固定于载物台上,低倍镜下找理想目标,高倍镜下观察菌丝的分支、分隔、锁状联合等特征。
2.子实体的观察(1)肉眼观察先观察完整子实体,从颜色、大小、及其菌盖、菌褶、菌柄、菌环、菌托等特征将各菌类的子实体进行比较识别。
用解剖刀纵切子实体,观察菌盖和菌柄等部分的组成。
从菌肉颜色、质地、菌褶着生情况;菌柄的质地、粗细、是否中实等方面进行比较。
(2)微观观察切片:用尖头镊子取一小块菌褶,将其夹于胡萝卜条的切线中间,用刀片横切,切下的切片放入有蒸馏水的培养皿中,切片要求薄而均匀。
制片:载玻片中央滴蒸馏水,用解剖针挑取最薄的切片放于载片水滴中,放盖片。
镜检:将标本片固定于载物台上,用低倍镜找理想目标,再用高倍镜观察子实层、担子和担孢子的形态、大小及排列状况。
四、思考题与实验报告1. 表格总结平菇、蘑菇、草菇、金针菇、香菇等子实体各部分的宏观特征2. 出次生菌丝、担子、担孢子及子实层的图像实验二、母种培养基的配制母种是菌种生产的关键,要求纯度高,不能混生杂菌,同时母种的菌丝体较为纤细,分解培养料的能力较弱。
因此,母种菌丝体需要培养在营养丰富,易被吸收,表面光滑易于鉴别有无杂菌感染的琼脂培养基上。
一、目的要求掌握固化培养基的配制,学会棉塞的制作方法。
分析有天然原料与无天然原料培养基在配制过程中的不同。
二、仪器用品及实验材料1.器具:天平、称量纸、牛角匙、精密pH试纸、量筒、刻度搪瓷杯、试管、三角瓶、漏斗、漏斗架、玻璃棒、烧杯、试管架、铁丝筐、剪刀、棉花、线绳、牛皮纸、皮筋、纱布、电炉、菜刀、菜板、小铝锅等。
2.材料:马铃薯、葡萄糖或蔗糖、麸皮、琼脂、水。
三、实验内容与方法(一)实验内容1.制马铃薯滤液2.融化琼脂3.培养基的分装4.棉塞的制作(二)方法步骤1.配方(PDA)马铃薯200g,葡萄糖20g,琼脂15~20g,自来水1000ml,pH自然。
2.制作方法(1)制滤液马铃薯刮去粗皮,去芽眼,切成碎块,称量后放锅中,加水1200~1300ml,将其煮沸20min。
用双层纱布过滤,取1000ml滤液。
(2)化琼脂将滤液加热至即将沸腾时加入琼脂,不断搅拌(控制火力不要使培养基溢出或烧焦)。
琼脂完全融化后加入剩余原料,并使其溶解(用热水补足水量)。
(3)分装通过漏斗装置,趁热将培养基分装于试管中,装量约占试管高度的1/4(分装三角瓶,其装量以不超过其容积的一半为宜)。
管口或瓶口不要沾染培养基。
(4)制棉塞棉花以白色长绒的不脱脂棉花为宜。
根据试管口大小取棉花,将其卷成棉塞,最好外包一层纱布。
将棉塞塞入试管口。
棉塞长度约6~7cm,塞入试管2/3。
要求外表光滑,外包的纱布无皱折,松紧适宜等。
A.正确;B.不正确(5)包扎管口堵入棉塞后7或9支试管扎一捆,棉塞部分用牛皮纸包扎。
在包装纸上标明培养基名称,制备组别和姓名、日期等。
四、思考题与实验报告1.制取母种培养基时,配方中的天然原料应怎样处理?2.何时加入琼脂?融化时注意什么问题?3.分装的技术要求有哪些?4.棉塞的作用和技术要求有哪些?5.菌种培养时管口堵胶塞或软木塞行吗?为什么?实验三、高压蒸汽灭菌高压蒸汽消毒和常压蒸汽消毒统称湿热灭菌。
通过饱和蒸汽杀死物体上和介质中的全部病原微生物及其孢子和芽孢。
湿热灭菌的饱和蒸汽具有很强的穿透力,可以破坏病原微生物及其孢子和芽孢的核酸、使蛋白质变性凝固、酶失去活性。
一、目的要求了解高压锅的构造及其功能,能独立完成各环节的操作。
并能解释安全阀自动打开或灭菌不彻底的原因。
二、仪器用品及实验材料1.材料培养基2.器具高压锅,1cm粗的木棍三、实验内容与方法(一)实验内容1.高压锅的构造2.高压锅的使用3.斜面培养基的摆制4.灭菌效果的检验(二)方法步骤1.高压锅的构造2.高压锅的使用3.斜面与平板培养基的制作将试管培养基趁热斜置于木棍条上,倾斜度以培养基约占管长的1/2为宜,不要使其滚动。
若温度低可盖毛巾,以免形成过多的冷凝水。
趁热将三角瓶中的培养基以无菌操作法注入无菌培养皿中,每皿的装量15~20ml(刚覆盖皿底)。
4.灭菌效果的检验将凝固的斜面培养基放入37℃温箱培养2~3天,若光滑无杂菌生长,即可待用。
四、思考题与实验报告1.图解说明培养基的配制过程,并指明要点。
2.排除冷空气的时机、目的及方法是什么?3.保压的时机与方法是什么?4.灭菌时间从何时算起?5.摆制斜面的时机与方法是什么?6.导致灭菌后的培养基长有杂菌的原因有哪些?该怎样处理?7.灭菌在微生物实验操作中有何重要意义?实验四、母种的转管及分离技术将母种移入新斜面培养基上的过程,称为转管。
是一项重要的常规操作,常用的工具是接种环。
无论引进或自己分离的母种,都需要适当传代,使之产生大量再生母种,才能源源不断供应生产。
将子实体、菌核、菌索等一小块组织放于斜面培养基上,使其萌发为纯菌丝的方法,称为组织分离。
该法具有简便、易成功、能保持原菌种性状等优点,但重复多易退化,应与孢子分离交替进行。
组织分离法适用于绝大多数食用菌(胶质的耳类食用菌除外)。
一、目的要求清楚无菌操作要点,熟练操作母种转管、多孢分离及组织分离技术。
能正确分析自己的接种结果。
二、仪器用品及实验材料1.材料空白斜面培养基、平菇母种、平菇子实体等2.器具酒精灯、接种环、火柴、尖头镊、酒精棉球、大镊子、接种箱、超净工作台、高锰酸钾、37%甲醛溶液、紫外灯、2%来苏水、标签纸等。
三、实验内容与方法(一)实验内容1.接种环境的处理2.母种的转管3.组织分离4.多孢分离(二)方法步骤1.接种环境的处理(1)接种箱的熏蒸先用2%来苏清洁接种箱内外,放入接种所需的物品,用甲醛熏蒸。
每立方米空间一般用甲醛10ml,加半量高锰酸钾(5~7g)使甲醛氧化挥发。
先将高锰酸钾放入接种箱内的容器中,再注入甲醛,立即产生强烈刺激的甲醛气体。
熏蒸时间至少保持30min以上。
(2)超净工作台的消毒用消毒液擦拭台面后放置接种所需物品,开启超净工作台上的紫外灯,照射20min后使用。
2.母种的转管(1)手及菌种管的消毒用肥皂洗手,再用75%酒精棉球擦手和菌种管表面,在酒精灯焰上略烧试管外的棉塞后,立即将菌种管放入接种箱内。
(2)转管两手从接种孔伸人接种箱内,酒精棉球擦拭接种环。
左手持菌种管和斜面管,两支试管口对齐于火焰上方。
右手持接种环,并将其在灯焰上干热灭菌,用小指及无名指拔掉棉塞,使棉塞底部朝外。
接种环冷却后伸入菌种管内取略豆粒大带有培养基的菌种块,迅速移人斜面培养基的中部,菌丝朝上。
然后,将棉塞在火焰上烧一下,立即塞入试管口,旋紧棉塞。
接种环不要触碰管口及管壁。
接种后的试管应立即贴标签,注明菌种名称及接种日期,再进行适温培养。
3.组织分离法此法是生产中最常用的方法,具有操作简便,菌丝萌发快,分离所得的菌种在培养基条件适宜的情况下,能保持原菌种的优良性状。
(1)种菇消毒在接种箱内,用镊子夹着燃烧的酒精棉球迅速擦拭菇体。
(2)取接组织将菇体撕开,用无菌尖头镊在柄盖交界处取绿豆粒大组织,放入斜面培养基上。
迅速塞上棉塞。
4.多孢子分离(1)钩悬法是一种特别适用于耳类,也适用于伞菌类的多孢分离法。
在接种箱内将一小块消毒的耳片或菇片悬挂于无菌三角瓶内(装约1cm厚的培养基),在25℃左右条件下,约24h现孢子粉时以无菌操作法取出分离材料。
适温培养后挑取健壮尖端菌丝转管。
(2)孢子印分离法取成熟子实体经表面消毒后,切去菌柄,将菌褶向下放置于灭过菌的有色纸上,在20~24℃静置一天,大量孢子落下形成孢子印,接种环沾少量孢子在试管培养基上划线培养。
5.母种的培养将斜面朝下斜置叠放于瓷盘中,放于培养箱中适温培养。
2~3天后每天都要检查菌丝生长情况。
及时挑拣污染试管(出现粘膜或杂色)。
6.注意事项(1)纯化菌丝长至斜面1/2时,挑尖丝转管,培养成再生母种。
(2)出菇试验将再生母种扩成原种、栽培种,使其出菇。
看产量、质量、形态、长势、抗性如何,鉴定为优质菌种后,才可供生产使用。
(3)控制菌龄菌丝即将长满斜面(一般7~10天)终止培养。
分别用于菌种保藏或繁衍原种。
四、思考题与实验报告1. 评比接种结果。
2.分析自己接种成败的原因。
3.孢子分离的母种为何一定要做出菇试验?4..试设计一个分离野生平菇菌种的实验方案。
实验五、食用菌主要病虫害的识别食用菌所需的生态条件与生活条件同样有利于病虫害的滋生。
若不采取必要的预防措施,不重视生态环境的控制,杂菌与害虫就会大量发生,对生产造成极大损失。
随着食用菌生产迅速发展,由于多品种的周年性生产,以及作坊式简陋的生产方式,缺乏配套性病虫防治措施,使病菌、害虫种类日趋增多,危害加重,病虫害已成为食用菌高产、稳产的重要限制因素。
掌握病虫害发生规律,使用有效防治方法,是食用菌生产中的重要管理内容。
一、目的要求正确识别病虫害的形态特征及侵染症状,分析产生的原因,能采取正确的防治方法。
二、仪器用品及实验材料1.材料:被侵染的培养料和子实体2.器具:放大镜、显微镜、解剖镜、接种针、尖头镊、载玻片、盖玻片、吸水纸、酒精灯、火柴、无菌水、染色剂等。