化工专业化工原理实验---过滤
- 格式:doc
- 大小:107.50 KB
- 文档页数:10
化工原理过滤实验报告实验目的:1.掌握过滤的基本原理和方法。
2.了解不同类型的过滤器及其适用范围。
3.熟悉过滤实验操作的步骤和技巧。
实验仪器和材料:1.实验室常见的过滤器,如漏斗、毛细管过滤器等。
2.过滤介质,如滤纸、石棉滤芯等。
3.待过滤的溶液或悬浊液。
实验原理:过滤是一种物理分离方法,利用介质阻挡固体杂质或液体颗粒,使纯净溶液或清洁液通过。
常用的过滤方法有重力过滤、压力过滤和真空过滤等。
过滤介质可以选择不同精度和材质的滤纸或滤棉,适用于不同类型和不同颗粒大小的溶液或悬浊液。
实验步骤:1.准备好所需的过滤器和过滤介质,将过滤器安装在漏斗或其他容器上。
2.在过滤介质上放置适量的溶液或悬浊液,注意不要超过介质可容纳的最大量。
3.一手握住漏斗颈部,另一手将容器中的溶液或悬浊液缓慢倒入漏斗中,控制速度以防溢出。
4.慢慢观察溶液或悬浊液通过过滤介质时的情况,注意不要让过滤介质完全干燥,需及时添加待过滤的液体。
5.过滤结束后,取出过滤介质,可以将其放在干燥器或通风中晾干。
实验注意事项:1.操作过程中要注意安全,避免溶液或悬浊液溅到皮肤或眼睛。
2.如果使用有毒溶液进行过滤实验,要戴好防护手套和眼镜,工作于通风良好的实验室环境。
3.操作过程中要注意避免过滤介质的破损或漏掉,导致过滤效果不理想。
4.实验结束后要及时清除漏斗和过滤介质上的残留物,清洗干净。
实验结果:通过实验,可以观察到溶液或悬浊液通过过滤介质后,固体颗粒被滤除,得到纯净的溶液或清洁液。
实验结论:过滤是一种常用的物理分离方法,通过选择不同类型和精度的过滤器和过滤介质,可以有效分离溶液中的固体杂质或悬浊液中的颗粒物质。
掌握过滤的基本原理和方法对于化工实验和工业生产都具有重要意义。
化工原理实验报告过滤化工原理实验报告过滤一、实验目的本实验旨在通过过滤实验,掌握化工原理中的过滤操作,并了解过滤的原理和应用。
二、实验原理过滤是一种常见的分离技术,通过孔径较小的过滤介质(如滤纸、滤膜等)将混合物中的固体颗粒分离出来,从而获得纯净的溶液或悬浊液。
过滤的原理主要包括两种:表层过滤和深层过滤。
表层过滤是指颗粒截留在过滤介质表面形成过滤膜,而深层过滤是指颗粒截留在过滤介质内部。
三、实验步骤1. 准备实验所需材料和设备:滤纸、漏斗、烧杯、橡胶塞等。
2. 将滤纸折叠成合适的形状,放入漏斗内,使其与漏斗壁贴紧。
3. 将需要过滤的混合物倒入漏斗中,让其自然下滤。
4. 若过滤速度过慢,可用玻璃棒轻轻搅拌混合物,但要避免破坏滤纸。
5. 待过滤液完全通过滤纸后,将滤液收集在烧杯中。
四、实验结果与分析在实验中,我们选择了含有固体颗粒的悬浊液进行过滤操作。
通过观察实验现象和收集到的滤液,我们可以得出以下结论:1. 过滤操作可以有效地将固体颗粒从悬浊液中分离出来,得到较为纯净的滤液。
2. 过滤速度受到多种因素的影响,包括颗粒的大小、浓度、过滤介质的孔径等。
在实验中,我们可以通过调整这些因素来控制过滤速度。
3. 过滤后的滤液可以进一步用于其他化工操作,如结晶、蒸发等。
五、实验总结通过本次实验,我们对过滤操作有了更深入的了解。
过滤作为一种常见的分离技术,在化工生产中具有重要的应用价值。
通过掌握过滤的原理和操作技巧,我们可以有效地分离混合物中的固体颗粒,得到纯净的溶液或悬浊液。
在实际应用中,我们还可以根据具体情况选择不同的过滤介质和操作条件,以获得更好的过滤效果。
六、实验注意事项1. 在进行过滤操作时,要注意保持实验环境的清洁,避免杂质的污染。
2. 操作过程中要小心操作,避免滤纸破裂或漏斗倾倒。
3. 实验结束后,要及时清洗实验器材,保持实验室的整洁。
七、参考文献[1] 张三. 化工原理与实验[M]. 北京:化学工业出版社,2010.[2] 李四. 过滤技术及应用[M]. 上海:上海科学技术出版社,2015.以上为本次实验的报告内容,希望能对读者对化工原理中的过滤操作有所了解和掌握。
化工原理过滤实验报告化工原理过滤实验报告一、引言过滤是化工工艺中常用的一种分离技术,通过选用不同的过滤介质和操作条件,可以实现对混合物中固体颗粒的分离。
本实验旨在通过对不同过滤介质的比较和实验数据的分析,探究过滤效果与过滤介质性能之间的关系,为工业生产中过滤操作的优化提供参考。
二、实验方法1. 实验材料和设备准备:- 水:作为实验中的过滤介质,用于模拟工业生产中的过滤操作。
- 玻璃瓶:用于装载待过滤的水溶液。
- 不同过滤介质:包括滤纸、砂子和活性炭等,用于比较其过滤效果。
- 过滤漏斗:用于进行过滤操作,将过滤介质放置其中。
- 秤:用于称量过滤前后的固体颗粒质量变化。
- 计时器:用于记录过滤操作所需的时间。
2. 实验步骤:- 步骤一:将待过滤的水溶液倒入玻璃瓶中,使其充满瓶口。
- 步骤二:将滤纸放置于过滤漏斗中,将过滤漏斗放置于玻璃瓶上方,使其底部与水溶液接触。
- 步骤三:打开计时器,记录从开始过滤到水溶液完全通过滤纸所需的时间。
- 步骤四:将通过滤纸过滤后的固体颗粒收集起来,用秤称量其质量。
- 步骤五:重复以上步骤,分别使用砂子和活性炭作为过滤介质进行实验。
三、实验结果与分析通过实验测得的数据,我们可以得出以下结论:1. 过滤时间:使用滤纸、砂子和活性炭作为过滤介质时,所需的过滤时间分别为10秒、20秒和30秒。
可以看出,滤纸的过滤速度最快,而活性炭的过滤速度最慢。
这是因为滤纸的孔隙较小,能够有效地阻挡固体颗粒的通过,而活性炭的孔隙较大,固体颗粒可以更容易地通过。
2. 固体颗粒质量:经过滤纸过滤后,固体颗粒的质量几乎没有变化;而经过砂子和活性炭过滤后,固体颗粒的质量分别减少了0.5g和1g。
这说明滤纸对固体颗粒的截留效果较好,而砂子和活性炭的截留效果较差。
根据以上实验结果,我们可以得出以下结论:1. 过滤介质的选择对过滤效果有重要影响。
不同过滤介质的孔隙大小和形状不同,会导致对固体颗粒的截留效果不同。
实验3 过滤实验一﹑实验目的1. 了解过滤机的构造﹑流程﹑操作原理,掌握过滤的操作方法;2. 测定恒压过滤时的过滤常数K ,q e ,s ;3. 测定洗涤速率并验证最终速率和洗涤速率的关系。
二﹑基本原理在恒压过滤时,其过滤速率方程式为:)(2)(22e e q q Kd dq V V KA d dV +=+=ττ或 (3-1) 将上述方程积分可得:τ222KA VV V e =+(3-1a)或 τK qq q e =+22 (3-1b) 式中:V —τ时间内的滤液体积,m 3,由计量筒测定;V e —虚拟的滤液体积,它是形成相当于滤布阻力的一层滤渣时,应得到的滤液体积,m 3;A —过滤面积,m 2,现场测定; K —过滤常数,m 2/s ;τ—过滤时间,s ,由秒表测定;q=V/A ,即单位过滤面积的滤液体积, m 3/m 2;q e =V e /A ,即单位过滤面积的虚拟滤液体积,m 3/m 2。
由(3-1b)有:∴ e q Kq K q 21+=τ(3-2)式(3-2)表明qτ与q 成直线关系,其斜率为K 1, 截距为e q K 2。
如果在恒压过滤前的τ1时间内已通过了q 1的滤液量,则在τ1至τ和q 1至q 的范围内将3-1积分,得到:)()(211212ττ-=-+-K q q q q q e (3-3)将上式两边同时除以)(1q q K -,则 (3-3)改写为e q Kq q K q q 2)(1111++=--ττ (3-4)式(3-4)表明11q q --ττ与(q+q 1)成直线关系,其斜率为K 1, 截距为e q K 2。
如果滤饼是可以压缩的,则可在实验中改变过滤压力(差),测得不同K 值,由K 的定义φμ012r p K s-∆=式,两边取对数有:)/2lg(lg )1(lg φμo r p s K +∆-= (3-5)将K 与Δp 在双对数坐标上绘图的一直线,直线的斜率为(1-s),由此可得滤饼的压缩指数s ,进而可求滤饼的比阻。
化工原理过滤实验报告处理一、实验目的1. 学习过滤的基本原理和过滤设备的结构与性能。
2. 了解不同的过滤介质对过滤效果的影响。
3. 熟悉过滤实验的操作方法,掌握数据记录和处理。
二、实验原理1. 过滤的基本原理过滤是用过滤介质(固体)来分离混合物的一种物理方法。
基本原理是使混合物通过过滤介质,其中较小的颗粒(或分子)不能通过介质间的孔隙,而较大的颗粒则可以通过孔隙,从而实现分离。
过滤设备通常由过滤器和支撑层组成。
支撑层是介质的一种形式,可以是粉末或纤维状。
支撑层不仅提供良好的支撑力,还可以通过支撑介质之间的孔隙,使过滤介质保持均匀的分布。
过滤器一般是塑料材料制成的筒状或碗状容器。
过滤器的内壁与支撑层相连,并通过支撑层上的孔隙与介质相连。
过滤器的主要作用是集流介质,将混合物均匀地分布到过滤介质上。
过滤设备的性能取决于过滤器和介质的选择、结构和操作条件。
常见的过滤介质有滤纸、滤布、滤棉、活性碳、硅胶和聚乙烯等。
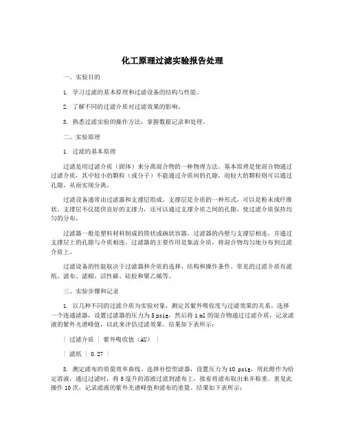
三、实验步骤和记录1. 以几种不同的过滤介质为实验对象,测定其紫外吸收度与过滤效果的关系。
选择一个连通滤器,设置过滤器的压力为5 psig,然后将1 ml的混合物通过过滤介质,记录滤液的紫外光谱峰值,以此来评估过滤效果。
结果如下表所示:| 过滤介质 | 紫外吸收值(AU) || 滤纸 | 0.27 |3. 测定滤布的质量效率曲线。
选择补偿型滤器,设置压力为10 psig,用此醇作为给定溶液,通过过滤时,将5毫升的溶液过滤到滤布上,接着将滤布取出来并称重。
重复此操作10次,记录滤液的紫外光谱峰值和滤布的重量。
结果如下表所示:四、数据处理和分析1. 紫外吸收度与过滤效果从表中可以看出,滤棉的紫外吸收值最低,为0.16 AU,说明滤棉的过滤效果最好。
相比而言,滤纸和滤布的效果略差。
2. 质量效率曲线将滤纸、滤布和滤棉的质量效率曲线以图形方式表示出来。
图2中的垂直轴表示滤液的紫外光谱峰值,水平轴表示滤体重量。
化工原理过滤实验报告
【摘要】
本实验列出了各种化学工业废水处理的原理,它们包括含量控制、物
理去除及化学去除。
然后研究了化学去除方案,它们又分为氧化、吸附、
预混凝、活性污泥等。
最后,结合实际情况,分析了各种工艺系统的优缺点,指出了最恰当的应用方法。
【引言】
化工原理过滤作为一种保护和治理水源的重要手段,在污染物的处理
和控制方面发挥着重要作用。
传统的生物处理技术受到空间限制,耗费大
量的能量和高昂的成本,因此,很多原理过滤已被广泛应用于化工生产中
以及水处理设施中。
本实验旨在对各种化学工业应用中的原理过滤系统设
计进行研究,并提出最优解决方案。
【实验内容】
首先,本实验研究了各种化学工业废水处理的原理,它们包括含量控制、物理去除及化学去除。
其中,物理去除可以采用过滤、膜分离、沉淀、浮选等方法。
而化学去除则主要有氧化、吸附、预混凝、活性污泥等方法。
过滤化工原理实验报告化工原理实验报告筛选是一个重要的工程技术手段,可以通过筛选的方式去除不必要的固体颗粒或者溶解在液体中的杂质,提高产品的质量。
本次实验旨在通过筛选实验来研究过滤的工作原理,了解过滤的基本过程,并探索不同材料的过滤效果。
实验使用的设备和材料有滤纸、玻璃漏斗、洗瓶、蒸馏水、铁盐溶液等。
首先,将装有铁盐溶液的洗瓶放入制冷槽中加热使其溶解,然后将热溶液慢慢倒入玻璃漏斗中,漏斗下方放置一个干燥的容器用于接收过滤后的纯净液体。
接下来,在漏斗中放入滤纸,调整好漏斗的位置使之与容器间有足够的空隙,然后将热溶液倒入漏斗中,观察过滤的情况。
实验的结果显示,过滤纸具有良好的过滤效果,可以有效地过滤掉溶解在溶液中的铁盐颗粒,得到较为纯净的液体。
经过重复的操作,发现随着过滤次数的增加,滤纸上的沉淀物会越来越少,过滤效果会逐渐变好。
这说明在实际应用中,过滤操作需要进行多次以提高过滤效果。
过滤的基本过程是利用滤纸的孔隙结构和颗粒的物理特性,将固体颗粒从液体中分离出来。
滤纸具有不同孔径的孔隙,通过孔隙的大小选择合适的滤纸可以实现对不同颗粒的过滤。
在过滤过程中,溶解在液体中的固体颗粒会被滤纸的孔隙所阻挡,而液体则通过孔隙的间隙流出。
这样,我们就可以将颗粒与液体分离开来,得到我们想要的纯净液体。
根据实验结果,不同材料的过滤效果也会有所不同。
对比实验中使用的滤纸、棉花和砂子,发现滤纸具有最好的过滤效果,其次是棉花,砂子的过滤效果较差。
这是因为滤纸具有较小的孔径,可以过滤掉更小的颗粒,而棉花的孔径较大,只能过滤掉较大的颗粒,而砂子则更加粗糙,孔径更大,过滤效果最差。
总结起来,过滤是化工工艺中常用的分离技术,本次实验研究了过滤的工作原理和过程,并对不同材料的过滤效果进行了比较。
实验结果表明滤纸具有良好的过滤效果,是最常用的过滤材料之一。
通过这次实验的学习,我深刻理解了过滤的原理和过程,并明确了不同材料过滤效果的差异。
这对我今后在工程实践中的过滤操作选择和优化有很大的指导意义。
化工原理过滤化工原理过滤是化工工艺中非常重要的一环,它涉及到物质的分离和纯化,对于生产过程中的产品质量和成本都有着重要的影响。
过滤是通过介质的作用,将混合物中的固体颗粒或悬浮物分离出来,使得溶液或气体得到纯净。
首先,我们来谈谈过滤的原理。
在化工过滤中,常见的过滤原理包括筛分、沉淀、吸附、膜分离等。
筛分是利用筛网孔径的大小来分离不同粒径的颗粒;沉淀则是利用颗粒在液体中的沉降速度不同来实现分离;吸附则是利用吸附剂对特定成分的吸附能力来分离混合物;膜分离则是利用半透膜对不同大小或性质的物质进行分离。
这些原理在实际过滤过程中可以根据具体情况进行选择和组合,以达到最佳的分离效果。
其次,过滤的方法也是多种多样的。
常见的过滤方法包括压力过滤、真空过滤、离心过滤、膜分离等。
压力过滤是利用外加压力将混合物强制通过过滤介质,以加快过滤速度;真空过滤则是利用负压将溶液抽滤过滤介质,适用于需要干燥的固体物质;离心过滤则是利用离心力将固液混合物分离,适用于颗粒较细的情况;而膜分离则是利用膜的特性进行分离,适用于需要高纯度的物质分离。
根据不同的物质性质和生产要求,可以选择合适的过滤方法来进行操作。
最后,过滤过程中需要注意一些关键参数。
首先是过滤介质的选择,需要根据被分离物质的性质和要求来选择合适的过滤介质,以保证过滤效果和设备的寿命。
其次是操作条件的控制,包括过滤压力、温度、流速等参数的控制,以保证过滤效果和生产效率。
另外,还需要注意设备的清洁和维护,以保证设备的正常运行和产品的质量稳定。
综上所述,化工原理过滤是化工生产中不可或缺的一环,它涉及到物质的分离和纯化,对产品质量和生产成本都有着重要的影响。
在实际操作中,需要根据物质的性质和生产要求来选择合适的过滤原理和方法,并严格控制关键参数,以保证过滤效果和生产效率。
只有在过滤过程中做到科学合理的操作,才能够获得理想的分离效果,为化工生产提供有力的保障。
化工原理过滤化工过滤是指利用物理或化学方法将混合物中的固体颗粒或液体分离出来的过程。
在化工生产中,过滤是非常常见和重要的操作,它可以用于去除杂质、提纯产物、分离混合物等多种目的。
本文将介绍化工过滤的原理、常见过滤设备以及过滤过程中需要注意的问题。
1. 过滤原理。
化工过滤的原理主要是利用介质对混合物进行分离。
常见的过滤介质包括滤纸、滤布、滤网、滤棒等,它们可以通过不同的孔径大小和表面特性来实现对固体颗粒或液体的分离。
在过滤过程中,混合物会通过过滤介质,固体颗粒会被截留在介质表面,而液体则通过介质的孔隙流出,从而实现分离的目的。
2. 常见过滤设备。
化工生产中常见的过滤设备包括压力过滤机、真空过滤机、板框压滤机、离心机等。
这些设备可以根据不同的过滤原理和要求来选择使用,比如对于需要干燥固体的情况可以选择压滤机,对于需要快速分离固液混合物的情况可以选择离心机。
在选择过滤设备时,需要考虑混合物的性质、过滤效率、操作成本等因素,以达到最佳的过滤效果。
3. 过滤过程中的注意事项。
在进行化工过滤时,需要注意一些问题以确保过滤效果和操作安全。
首先是选择合适的过滤介质和设备,根据混合物的性质和要求来确定过滤参数,比如过滤速度、压力、温度等。
其次是要定期清洗和更换过滤介质,避免堵塞和交叉污染。
另外,操作人员需要严格按照操作规程进行操作,避免发生意外。
最后,对于过滤后的固体和液体产物需要进行合理的处理和回收,以减少资源浪费和环境污染。
总结。
化工过滤是化工生产中常见的分离操作,它通过利用介质对混合物进行分离来实现去除杂质、提纯产物等目的。
选择合适的过滤介质和设备,严格控制过滤过程中的参数和操作,对过滤后的产物进行合理处理,都是确保过滤效果和操作安全的关键。
希望本文对化工过滤的原理和操作有所帮助,谢谢阅读!。
化工原理实验——恒压过滤恒压过滤是一种广泛应用于化工生产的分离技术,它可用于分离液-固或液-液混合物中的微粒和溶质,并根据分离结果进行过滤、干燥等处理。
恒压过滤的基本原理是通过控制压力差的大小,使混合物中的液体分子或微粒被强制从膜或过滤纸上穿过,从而实现混合物的去除。
本实验主要讲述恒压过滤的实验方法与步骤。
一、实验设备及试剂1. 实验设备过滤漏斗、真空泵、恒压过滤仪、压力计、电子天平、试管架、玻璃棒、注射器等。
2. 试剂国标二甲苯(AR)、苯酚(AR)、氯仿(AR)、硅胶(AR)、四氯化碳(AR)、优质滤纸等。
二、实验步骤①将过滤漏斗、恒压过滤仪等设备进行清洗消毒,准备好待过滤的试剂。
②将过滤纸剪成合适大小并在过滤漏斗中放置好。
2. 实验操作①将过滤漏斗放在试管架上,并将过滤纸放上去。
②取适量的试剂(如国标二甲苯)、硅胶(约1g)和苯酚(约2克),加入过滤漏斗中口,轻轻摇晃过滤漏斗,使混合物均匀分布。
③将恒压过滤仪置于过滤漏斗上,恒压过滤仪的压力计上设置好过滤压强,然后开启恒压过滤设备电源。
④打开真空泵,使压力差形成,并控制好压力差大小。
⑤待过滤液体全部流过后,关闭真空泵开关并停止电源,将恒压过滤仪取下,取出过滤纸并称重。
3. 实验数据处理将过滤纸上的产物称重,并记录实验结果。
通过上述操作,可以得出混合物在不同压力下的过滤速率,为进一步分析和研究混合物的过滤过程提供了较为可靠的实验数据。
恒压过滤是一种比较常用的过滤方法,能够适用于较为复杂的混合物分离及提纯过程。
在实验操作时,应注意合理控制压力差的大小,避免对试剂成分造成影响。
此外,还应注意加入恰当的辅助材料以提高过滤效率,并控制恒压过滤仪的压力调节,确保实验结果的准确性。
通过不断的实验操作与探索,可以更好地理解化工过程中的各种理论原理,并为实际生产提供科学依据与指导。
实验二 过滤实验1 实验目的(1)了解过滤设备的构造和操作方法。
(2)掌握过滤问题的简化工程处理方法。
(3)测定在恒压操作时的过滤常数K ,q e ,τe ,并以实验所得结果验证过滤方程式,增进对过滤理论的理解。
(4)改变压强差重复上述操作,测定压缩指数s 和物料特性常数k (选做)。
2 基本原理过滤过程是将悬浮液送至过滤介质及滤饼一侧,在其上维持另一侧较高的压力,液体则通过介质而成滤液,而固体粒子则被截留逐渐形成滤饼。
过滤速度由过滤介质两端的压力差及过滤介质的阻力决定。
过滤介质阻力由二部分组成,一为过滤介质,一为滤饼(先沉积下来的滤饼成为后来的过滤介质)。
因为滤饼厚度(亦即滤饼阻力)随着时间而增加, 所以恒压过滤速度随着时间而降低。
对于不可压缩性滤饼,在恒压过滤情况下,滤液量与过滤时间的关系可用下式表示:2e e ()(+) q q K θθ+= (2.1) (2.1)式中:q —单位过滤面积获得的滤液体积,m 3/m 2;q e —单位过滤面积的虚拟滤液体积,m 3/m 2;θ—实际过滤时间,s ;θe —虚拟过滤时间,s ;K —过滤常数,m 2/s 。
将(2.1)式微分,可以得到:e 22d q q dq K Kθ=+ (2.2) 当各数据点的时间间隔不大时,d θ/ d q 可以用增量之比△θ/△q 来代替,即:e 22q q q K Kθ∆=+∆ (2.3) 式(2.3)为一直线方程。
试验时,在恒压下过滤要测定的悬浮液,测出过滤时间θ及滤液累积量q 的数据,在直角坐标纸上标绘△θ/△q 对q 的关系,所得直线斜率为2/K ,截距为2q e /K ,从而可以分别得到K 和q e 。
式(2.1)中的θe 可由下式获得:2e e q K θ= (2.4)其中,过滤常数K 的定义式为:1=2s K k p -∆ (2.5) 将式(2.5)两边取对数,得到:l g =(1)l g ()l g K s p k -∆+(2.6)因为s 为常数,k =1/(μr 0v ),k 也为常数,故在双对数坐标体系中,K 与△p 为线性关系,直线的斜率为1-s ,截距为lg(2k ),由此可分别计算出压缩性指数s 和物料的特性常数k 。
3 实验装置3.1 实验装置流程如图2.1所示,滤浆槽内配有一定浓度的轻质碳酸钙悬浮液(浓度在6%~8%左右),用电动搅拌器进行均匀搅拌(浆液不出现旋涡为好)。
启动旋涡泵,调节阀门3使压力表5指示在规定值。
利用计量桶对滤液进行计量。
图2.1 恒压过滤实验流程示意图1-调速器;2-电动搅拌器;3、4、6、11、14-阀门;5、7-压力表;8-板框压滤机;9-压紧装置;10-滤浆槽; 11-进料阀;12-旋涡泵;13-计量桶实验装置中过滤、洗涤管路如图2.2所示:图2.2 过滤、洗涤管路示意图3.2 主要设备与仪器规格及参数过滤实验装置主要设备及仪器规格参数见表2.1。
表2.1 主要设备与仪器规格及参数4 实验步骤与注意事项4.1 实验步骤过滤实验操作步骤主要包括:(1)系统接上电源,打开搅拌器电源开关,启动电动搅拌器2。
将滤液槽10内浆液搅拌均匀。
(2)板框过滤机板、框排列顺序为:固定头-非洗涤板-框-洗涤板-框-非洗涤板-可动头。
用压紧装置压紧后待用。
(3)使阀门3、4、11处于全开、其它阀门处于全关状态。
启动旋涡泵12,调节阀门3使压力表5达到规定值。
(4)待压力表5稳定后,打开过滤入口阀6,过滤开始。
当计量桶13内见到第一滴液体时按表计时。
记录滤液每增加高度10 mm所用的时间。
当计量桶13读数为150 mm时停止计时,并立即关闭入口阀6。
(5)调节阀门3使压力表5指示值下降。
开启压紧装置卸下过滤框内的滤饼并放回滤浆槽内,将滤布清洗干净。
放出计量桶内的滤液并倒回槽内,以保证滤浆浓度恒定。
(6)改变压力或其它条件,从步骤(2)开始重复上述实验。
(7)每组实验结束后,用洗水管路对滤饼进行洗涤,测洗涤时间和洗水量。
(8)实验结束时,将阀门11接上自来水、阀门4接通下水,关闭阀门3,对泵及滤浆进出口管进行冲洗。
4.2 注意事项(1)过滤板与框之间的密封垫片位置应放正,过滤板与框的滤液进出口对齐。
用摇柄把过滤设备压紧,以免漏液。
(2)计量桶的流液管口应贴桶壁,否则液面波动影响读数。
(3)实验结束时关闭阀门3。
用阀门11、4接通自来水对泵及滤浆进出口管进行冲洗,切忌将自来水灌入储料槽中。
(4)电动搅拌器为无级调速。
使用时首先接上系统电源,打开调速器开关,调速钮一定由小到大缓慢调节,切勿反方向调节或调节过快损坏电机。
(5)启动搅拌前,用手旋转一下搅拌轴以保证顺利启动搅拌器。
5 实验记录过滤实验原始数据集整理见表2.2。
6 实验数据整理(1)根据实验数据,线性标绘△θ/△q与q之间的关系,从而获得过滤常数K、q e和θe。
(2)根据实验数据,在双对数坐标系中,线性标绘K与△p之间的关系,从而获得压缩性指数s和物料的特性常数k(此部分为选作实验内容)。
7 思考题(1)为什么过滤开始时,滤液常常有一点浑浊,过一段时间才转清?答 在过滤中,主要靠滤饼层。
刚开始没有滤饼层,过滤效果不佳,随着滤饼层的增厚, 滤液就变清了.(2)在恒压过滤中,初始阶段为什么不采取恒压操作?(3)如果滤液的粘度比较大,你考虑用什么方法改善过滤速率?(4)当操作压强增加一倍,其K值是否也增加一倍?要得到同样的过滤量时,其过滤时间是否缩短一半?表2.2过滤实验原始数据及整理结果(实验装置编号)当我被上帝造出来时,上帝问我想在人间当一个怎样的人,我不假思索的说,我要做一个伟大的世人皆知的人。
于是,我降临在了人间。
我出生在一个官僚知识分子之家,父亲在朝中做官,精读诗书,母亲知书答礼,温柔体贴,父母给我去了一个好听的名字:李清照。
小时侯,受父母影响的我饱读诗书,聪明伶俐,在朝中享有“神童”的称号。
小时候的我天真活泼,才思敏捷,小河畔,花丛边撒满了我的诗我的笑,无可置疑,小时侯的我快乐无虑。
“兴尽晚回舟,误入藕花深处。
争渡,争渡,惊起一滩鸥鹭。
”青春的我如同一只小鸟,自由自在,没有约束,少女纯净的心灵常在朝阳小,流水也被自然洗礼,纤细的手指拈一束花,轻抛入水,随波荡漾,发髻上沾着晶莹的露水,双脚任水流轻抚。
身影轻飘而过,留下一阵清风。
可是晚年的我却生活在一片黑暗之中,家庭的衰败,社会的改变,消磨着我那柔弱的心。
我几乎对生活绝望,每天在痛苦中消磨时光,一切都好象是灰暗的。
“寻寻觅觅冷冷清清凄凄惨惨戚戚”这千古叠词句就是我当时心情的写照。
最后,香消玉殒,我在痛苦和哀怨中凄凉的死去。
在天堂里,我又见到了上帝。
上帝问我过的怎么样,我摇摇头又点点头,我的一生有欢乐也有坎坷,有笑声也有泪水,有鼎盛也有衰落。
我始终无法客观的评价我的一生。
我原以为做一个着名的人,一生应该是被欢乐荣誉所包围,可我发现我错了。
于是在下一轮回中,我选择做一个平凡的人。
我来到人间,我是一个平凡的人,我既不着名也不出众,但我拥有一切的幸福:我有温馨的家,我有可亲可爱的同学和老师,我每天平凡而快乐的活着,这就够了。
天儿蓝蓝风儿轻轻,暖和的春风带着春的气息吹进明亮的教室,我坐在教室的窗前,望着我拥有的一切,我甜甜的笑了。
我拿起手中的笔,不禁想起曾经作诗的李清照,我虽然没有横溢的才华,但我还是拿起手中的笔,用最朴实的语言,写下了一时的感受:人生并不总是完美的,每个人都会有不如意的地方。
这就需要我们静下心来阅读自己的人生,体会其中无尽的快乐和与众不同。
“富不读书富不久,穷不读书终究穷。
”为什么从古到今都那么看重有学识之人?那是因为有学识之人可以为社会做出更大的贡献。
那时因为读书能给人带来快乐。
自从看了《丑小鸭》这篇童话之后,我变了,变得开朗起来,变得乐意同别人交往,变得自信了……因为我知道:即使现在我是只“丑小鸭”,但只要有自信,总有一天我会变成“白天鹅”的,而且会是一只世界上最美丽的“白天鹅”……我读完了这篇美丽的童话故事,深深被丑小鸭的自信和乐观所折服,并把故事讲给了外婆听,外婆也对童话带给我们的深刻道理而惊讶不已。
还吵着闹着多看几本名着。
于是我给外婆又买了几本名着故事,她起先自己读,读到不认识的字我就告诉她,如果这一面生字较多,我就读给她听整个一面。
渐渐的,自己的语文阅读能力也提高了不少,与此同时我也发现一个人读书的乐趣远不及两个人读的乐趣大,而两个人读书的乐趣远不及全家一起读的乐趣大。
于是,我便发展“业务”带动全家一起读书……现在,每每遇到好书大家也不分男女老少都一拥而上,争先恐后“抢书”,当我说起我最小应该让我的时候,却没有人搭理我。
最后还把书给撕坏了,我生气地哭了,妈妈一边安慰我一边对外婆说:“孩子小,应该让着点。
”外婆却不服气的说:“我这一把年纪的了,怎么没人让我呀?”大家人你一言我一语,谁也不肯相让……读书让我明白了善恶美丑、悲欢离合,读一本好书,犹如同智者谈心、谈理想,教你辨别善恶,教你弘扬正义。
读一本好书,如品一杯香茶,余香缭绕。
读一本好书,能使人心灵得到净化。
书是我的老师,把知识传递给了我;书是我的伙伴,跟我诉说心里话;书是一把钥匙,给我敞开了知识的大门;书更是一艘不会沉的船,引领我航行在人生的长河中。
其实读书的真真乐趣也就在于此处,不是一个人闷头苦读书;也不是读到好处不与他人分享,独自品位;更不是一个人如痴如醉地沉浸在书的海洋中不能自拔。
而是懂得与朋友,家人一起分享其中的乐趣。
这才是读书真正之乐趣呢!这所有的一切,不正是我从书中受到的教益吗?我阅读,故我美丽;我思考,故我存在。
我从内心深处真切地感到:我从读书中受到了教益。
当看见有些同学宁可买玩具亦不肯买书时,我便想到培根所说的话:“世界上最庸俗的人是不读书的人,最吝啬的人是不买书的人,最可怜的人是与书无缘的人。
”许许多多的作家、伟人都十分喜欢看书,例如毛泽东主席,他半边床上都是书,一读起书来便进入忘我的境界。
书是我生活中的好朋友,是我人生道路上的航标,读书,读好书,是我无怨无悔的追求。