CDR入门教程 免费
- 格式:doc
- 大小:72.00 KB
- 文档页数:7
页眉内容CDR 精品教程第一课1、初步认识CORELDRAWa软件的打开、新建、与保存。
b、工作界面的认识(标题栏、菜单栏、标准工具栏、工具栏、工具属性栏、泊物窗、调色板、页面记数器、导航器、信息栏)c、CorelDraw 的主要功能与作用(是一个功能强大的矢量图处理软件,多用与广告设计,产品外观设计、印刷制版拼版,包装设计等等运用非常广泛。
矢量图与位图的简单区分,矢量图:可以绘制,颜色不太鲜艳明亮,放大不会出现锯齿,位图:不可以绘制,颜色非常鲜艳明亮,放大出现锯齿)2、图形的三个属性:大小、轮廓、填色3、圆形工具F7a绘制椭圆,填内色,大小的修改,与饼形,弧形的转变b、按CTRL画正圆c、三点椭圆工具的使用4、边框色外框笔的使用5、矩形工具F6A、按Ctrl键画正方形B 、属性栏改角的圆度,也可以拖动四角的空心控制点C、双击矩形工具可以产生一个和页面大小相同的矩形并且放在最下层。
D、矩形工具的使用5、选择工具空格A、点选B、框选(选区要全部围住图形)C、按Alt框选(只需要碰到图形)D、加减选(按shift键)6、手绘工具F5A、单击拖动再单击可以绘制直线B、属性栏里面改起点和终点箭头样式,中间轮廓线形状(贴齐物件没有选种任何物体的时候点下贴齐物件按扭可以自然贴齐物体)6、视图缩放ZF4 (或双击缩放工具)、适合页面(显示所有物体)F2、一次性放大(单击或框选)F3、一次性缩小(缩放到上一个显示比例)7、平移抓手工具H 作业:中国银行标志与联想标志第二课5、复习选择工具空格A、点选B、框选(选区要全部围住图形)C、按Alt框选(只需要碰中图形)D、加减选(按shift键)E 、按Alt 键单击选中下面的那一个页眉内容F、按Ctrl键单击选择群组中的一个G、旋转(双击物体选中后,拖动四个角的控制点;在属性栏输入精确角度)。
H、倾斜(双击物体拖动四条边的中间控制点)I、复制(按“ +”号原地复制,拖动的时候左键不松开加按右键最后松开左键)2、应用到再制.A 、编辑——重复CTRL+RB、编辑——再制CTRL+DC、两个的区别“ CTRL+R ”更乖一些“ CTRL+D ”有一定的灵活性。
c o r e ld R A W自学教程本页仅作为文档封面,使用时可以删除This document is for reference only-rar21year.March1.[轮廓笔】设置线条的颜色、粗细【艺术效果】先在【排列】将文字转化为曲线,利用艺术效果画曲线,拆分,删除中间线,焊接2.【ctrl】+空格放大缩小同。
要将绘制出的两个扇形同心放置,就选用【视图】里的【对齐对象】双击改变线条的颜色设置弧形的角度弧线的粗细设置颜色填充复制一扇形,修改角度参数即可得到新的扇形。
方法为:左键拖动图形不放,右键单击即可完成复制4.绘制中国银行标志画圆,复制圆,【shift】进行同心缩放,把新绘的图案用【对齐对象】一一中心对齐,最后选中整个图案,右键颜色框上面的叉来删除线条。
右键删除线条颜色,左键删除填充颜色。
输入值改变边角大小5.【对齐与分布】将几个杂乱的图案进行重新有规律的排列。
先选定多个图案再运用该命令。
对齐与分布6.单击选中,再击编程呢变换按钮,Ctrl +d 达到复制的效果,要将图案水平或者垂直移动,按住ctrl再左键拖动。
可以拖动复制一个后在连续复制7.图形相减选中两个或多个图形,在属性栏里选中相应的命令。
8.八阵图的画法9.把直线转化为曲线先用【贝塞尔】工具画出直线点,在选择【形状工具】选择所有节点,再在属性栏里进行转化。
先将直线转化为曲线,再使用平滑节点。
10.绘制一个矩形或者是一个圆,那么它是属于直线,利用【排列】里的【转化为曲线】,就可以对他们进行变化操作了。
注意跟上题比较变换成曲线时使用的命令有什么不同。
可以利用【形状工具】对转换后的曲线添加节点。
选好直线后,调用该工具,转化成曲线。
变成曲线后,选用平滑点来将那些棱角变得平滑。
11.【贝塞尔】工具,使用时的原则为:使用最少的点画图。
使用完贝塞尔线后,双击节点,即可删除贝塞尔控制线。
控制线节点12.文字将文字转化为曲线。
选定文字,在【排列】里选择【转化为曲线】,快键ctrl+q。
cdr教程CDR (CorelDRAW)是一种常用的矢量图形编辑软件,它具有强大的绘图和设计功能。
本教程将帮助初学者快速上手使用CDR,并介绍一些基本的操作技巧。
1.安装和启动CDR首先,从官方网站下载CDR软件,并按照指示完成安装。
安装完成后,双击图标启动软件。
2.新建文件在CDR中,可以通过点击"文件"菜单,然后选择"新建"来创建一个新的文件。
在弹出的对话框中,可以设置画布的大小和单位。
3.绘制基本形状CDR提供了各种工具来绘制不同的形状,如直线、矩形、椭圆等。
选择相应的工具,然后在画布上进行绘制。
4.编辑形状绘制完成后,可以使用CDR的编辑工具对形状进行调整和修改。
例如,可以选择形状,然后拖动边缘或控制点来改变其大小和形状。
5.添加颜色和效果CDR允许用户为形状添加颜色和效果,例如渐变、阴影和纹理。
通过选择形状,然后点击"颜色"或"效果"菜单,可以对其进行相应的设置。
6.插入文字除了绘制形状,CDR还可以用来编辑文字。
选择文本工具,然后在画布上点击并输入文字。
通过选中文字,并使用文本工具栏可以对文字进行格式设置。
7.导出文件完成设计后,可以将CDR文件导出为其他常见的图像文件格式,如JPEG、PNG或PDF。
选择"文件"菜单,然后选择"导出",并设置导出选项。
8.保存文件最后,不要忘记定期保存你的设计。
选择"文件"菜单,然后选择"保存",并选择一个位置来保存你的文件。
这是一个简短的CDR教程,涵盖了一些基本的操作。
希望对初学者有所帮助,让你可以快速上手使用CDR进行绘图和设计。
CDR入门教程免费一、界面介绍打开CDR软件后,你会看到以下几个主要界面:2.工具栏:提供了各种绘图工具和操作工具,如选择工具、画笔工具、填充工具等。
3.标尺和网格:用于辅助定位和对齐元素。
6.属性栏:显示当前选中对象的属性和参数,如颜色、线型、填充等。
二、基本操作1.新建文档:点击菜单栏的“文件”-“新建”,选择页面尺寸和单位,点击确定即可创建一个新的文档。
2.绘制形状:选择画笔工具或形状工具,点击页面区域并拖动来绘制不同形状的图形。
4.对齐和分布:选中多个对象后,点击菜单栏的“对象”-“对齐和分布”可以对它们进行对齐、分布、排序等操作。
5.组合和分解:选中多个对象后,点击菜单栏的“对象”-“组合”可以将它们组合为一个整体;点击“对象”-“分解”可以将组合的对象拆散为单个对象。
6.图层管理:点击菜单栏的“视图”-“物体管理器”可以打开图层管理器,可以对不同图层进行显示、隐藏、锁定等操作。
三、常用功能1.填充和描边:选择对象后,可以通过属性栏的“填充”和“轮廓”选项来设置填充色和描边颜色、样式等。
2.文字处理:选择文字工具,点击页面区域后输入文字,并可以通过属性栏设置字体、大小、对齐等属性。
3.效果应用:点击菜单栏的“效果”可以应用各种图形效果,如阴影、透明度、变形等,来实现特殊效果和变化。
4.导出文件:点击菜单栏的“文件”-“导出”可以将图形导出为不同格式的文件,如图片、PDF、SVG等。
四、学习资源除了本教程,你还可以通过以下途径获取更多学习资源:2.在线教程:在各大图形设计社区和视频分享网站上,你可以找到丰富的CDR教程和视频教程,免费学习和参考。
3.社交媒体:关注CDR相关的社交媒体账号和专业人士,可以获取最新的软件技巧和设计灵感。
总结:通过本教程的介绍,你应该对CDR软件的基本操作和常用功能有了初步的了解。
希望这篇教程能够帮助你快速上手CDR软件,并且能够在接下来的学习中更好地应用和掌握。
Coreldraw基础教程第一章认识CorelDRAW10一、CorelDRAW的发展历史:它于1989年由加拿大的corel公司推出的一个矢量图绘制软件。
二、PhotoShop与Corel的主要区别PhotoShop:对位图图像进行处理,放大后会出现方块状,图片会失真。
Corel:对矢量图形进行绘制,放大后不会出现方块状。
三、失量图与位图的区别:失量图是由一些线条组成,放大后不会产生据齿状,即图形不会失真。
位图是由一些方块状组成,放大后则会产生据齿状,图形会失真。
四、CorelRAWR的基本功能(1)文字处理(2)位图处理五、图形的存储格式(1)、CDR格式:这是corelDRAW的专用格式。
(只能打开corelDRAW的文件。
)(2)、GIF格式:文件压缩比较大,占用磁盘空间小。
(3)、JPG格式:压缩比例可大可小,图片的质量较高。
(4)、BMP格式:几乎不压缩,占用空间大,但清晰度高。
(5)、PSD格式:photoshop的专用格式。
(只能打开photoshop的文件。
)六、图像的颜色模式RGB模式也称为光的三原色模式(也可称为加色模式)。
R:红色 G:绿色 B:蓝色CMYK模式的颜色也被称作印刷色。
(也可为减色模式。
)C:青色 M:洋红色 Y:黄色 K:黑色灰度模式:由黑白两种颜色配合而成的高清晰度图像模式(针对点阵图而言的。
)七、CorelDRAW的主界面1、CorelDRAW的进入方法:双击桌面上的CorelDRAW图标;在第一次启动时会出现“欢迎界面”其选项的含义:新建图形:单击此按钮可以新建一篇空白的文件。
打开上次编辑的文件:单击此按钮将打开上一次关闭时最后正在编辑的文件。
打开图形:打开原来存盘的文件。
模板:单击此按钮可以从模板库中选择一种专业模板来进行工作。
CorelTUTOR:单击此按钮可以打开CorelDRAW提拱的专业设计向导。
欢迎界面的显示与隐藏的方法:击工具—选项—工作区—在对话框中选择欢迎画面选项—确定2、工作界面标题栏、菜单栏、属性栏、工具栏、标尺、色盘、滚动条、状态栏、标准栏、泊坞窗属性栏:会随选择的工具不同而作相应的变化。
cdr软件教程免费学CDR是一种图形设计软件,可以用于创建和编辑矢量图形,包括标志、海报、名片、平面广告等等。
本文将为您提供CDR软件的免费学习教程,帮助您掌握基本的设计技巧和操作方法。
CDR软件教程1. 下载和安装CDR软件首先,您需要去Corel官方网站下载CDR软件的安装程序。
根据您的操作系统,选择相应的版本进行下载。
安装程序将指引您完成软件的安装过程。
2. 创建新文件打开CDR软件后,点击“文件”菜单,选择“新建”,然后选择您要创建的文件类型。
您可以选择从模板开始,或者从头开始创建一个空白文件。
选择文件尺寸和分辨率,并设置好页面方向,点击“确定”按钮。
3. 使用工具栏CDR软件的工具栏上有多个工具可供您使用。
例如,“选择”工具用于选中和移动对象,“矩形”工具用于绘制矩形,另外还有椭圆、多边形、文本工具等等。
通过点击相应的工具,您可以选择并使用该工具进行操作。
4. 绘图基础操作使用矩形工具绘制矩形,使用椭圆工具绘制椭圆或圆形,使用文本工具添加文字等等。
您可以点击工具栏上的“颜色”按钮来选择填充和描边颜色,也可以在属性栏中设置填充和描边的属性,例如线条的粗细、颜色等。
5. 对象的编辑和变换在CDR软件中,您可以对绘制的对象进行编辑和变换。
例如,使用选择工具选中一个对象后,可以通过拖拽边框来调整对象的大小和形状。
您还可以进行旋转、倾斜、镜像翻转等操作。
另外,您可以对对象进行层次的调整,通过点击“对象”菜单中的“到前面”或“到后面”来修改对象所在的层次。
6. 添加效果和过滤器CDR软件提供了丰富的效果和过滤器供您使用。
点击“效果”菜单,选择“增强效果”或“艺术效果”可以在选定的对象上应用不同的效果。
您可以尝试不同的效果并进行调整,以达到理想的视觉效果。
7. 导入和导出文件如果您有其他文件格式的图像需要使用CDR软件来编辑,可以点击“文件”菜单中的“导入”选项来导入文件。
同样地,您也可以在编辑完成后,点击“文件”菜单中的“导出”选项将文件保存为其他格式。
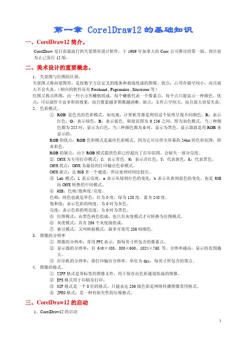
第一章CorelDraw12的基础知识一、CorelDraw12简介。
CorelDraw是目前最流行的失量图形设计软件,于1989年加拿大的Core公司推出的第一版,到目前为止已发行12版。
二、美术设计的重要概念。
1.失量图与位图的区别。
失量图又称向量图形,是按数字方法定义的线条和曲线组成的图像。
优点:占用存储空间小,而且放大不会失真。
(相应的软件还有Freehand , Pagemaker , Illustrator等)位图又称点阵图,由一些小方形栅格组成,每个栅格代表一个像素点,每个点只能显示一种颜色。
优点:可以制作丰富多彩的效果,而且像素越多图像越清晰。
缺点:文件占空间大,而且放大容易失真。
2.色彩模式。
① RGB是色光的色彩模式,如电视,计算机等都是利用这个原理呈现不同颜色。
R:表示红色,G:表示绿色,B:表示蓝色。
取值范围为0-256之间,即为加色模式,当三种颜色都为255时,显示为白色,当三种颜色都为0时,显示为黑色。
显示器就是用RGB来显示的。
RGB的优点:RGB色彩模式是最佳色彩模式,因为它可以供全屏幕的24bit的色彩范围,即真彩色。
RGB的缺点:由于RGB模式提供色彩已经超出了打印范围,会损失一部分亮度。
② CMYK为专用打印模式:C:表示青色,M:表示洋红色,Y:代表黄色,K:代表黑色。
CMYK优点:CMYK为最佳的打印输出色彩模式。
CMYK缺点:比RGB多一个通道,所以处理时间比较长。
③ Lab模式:L表示亮度,a表示从绿到红色的变化,b表示从黄到蓝色的变化。
也是RGB向CMYK转换的中间模式。
④ HSB:色相/饱和度/亮度。
色相:纯色也就是单色,红为0度,绿为120度,蓝为240度。
饱和度:表示色彩的纯度,为0时为灰色。
亮度:表示色彩的明亮度,为0时为黑色。
⑤ 位图模式:由黑色两色组成,也只有灰度模式才可转换为位图模式。
⑥ 灰度模式:具有256个灰度级组成。
⑦ 索引模式:又叫映射模式,最多可使用256咱颜色。
CDR入门教程免费一、安装和启动CDR2.双击桌面上的CDR图标,启动软件。
二、界面介绍1.工具箱:位于软件左侧的工具箱提供了各种绘图工具,如选择工具、画笔工具、形状工具等。
2.菜单栏:位于软件顶部的菜单栏包含了软件的各个功能和选项。
3.工具栏:位于软件中间的工具栏包含了常用的工具和操作按钮。
4.标尺和网格:位于软件界面上方和左侧的标尺和网格可以帮助定位和测量对象的大小。
5.图层面板:位于右侧的图层面板可以管理图层和对象的层次结构。
三、基本操作1.创建画布:点击“文件”菜单中的“新建”选项,在弹出的对话框中设置画布大小和分辨率,点击“确定”创建画布。
2.绘制形状:选择“形状工具”中的一个工具,如矩形工具,然后在画布上拖动鼠标绘制形状。
4.添加文字:点击“文本工具”,然后在画布上点击鼠标,输入文字内容。
5.颜色调整:使用“填充工具”和“轮廓工具”可以调整形状的填充颜色和边框颜色,如选择红色作为填充颜色,黑色作为边框颜色。
6.图层管理:在“图层面板”中,可以添加、删除和重命名图层,调整图层的顺序,并设置图层的可见性和透明度。
7.运用特效:在“效果”菜单中,有各种特效可以应用于形状和文字,如模糊、浮雕等,以使图形更加生动。
四、导出和保存1.导出图形:点击“文件”菜单中的“导出”选项,选择导出的文件格式,如JPEG、PNG或PDF等,设置导出的文件名和保存路径,点击“确定”导出图形。
2.保存文件:点击“文件”菜单中的“保存”选项,设置文件名和保存路径,点击“保存”完成文件保存。
通过以上CDR入门教程,初学者可以了解CDR的基本操作和功能,为日后更深入地使用CDR打下基础。
实践是提高技能的最好方式,因此建议通过练习来熟悉CDR的操作,进一步发掘和应用其更多的功能。
祝大家在使用CDR的过程中取得成功!。
CDR初学者教程-免费简介本文档将为初学者提供关于CDR(Conduct Dos & Don'ts Report)的基本知识和使用指南。
什么是CDR?CDR是一种行为准则报告,用于记录和监督员工在工作环境中的行为。
它旨在帮助组织提高员工的行为敬业度和遵守规定。
CDR的重要性CDR对于组织是非常重要的,原因如下:1. 促进员工的遵守行为准则:CDR的存在可以提醒员工遵守公司的行为准则,并减少违规行为的发生。
2. 提高员工的责任感和敬业度:通过监督和记录行为,CDR 可以增加员工对自己行为的责任感,并激励他们更加敬业。
3. 建立公正和透明的工作环境:CDR报告可以记录员工的行为,以确保组织内部的公正和透明性,并提供决策的依据。
4. 促进员工的职业发展:CDR可以记录和评估员工的职业发展,为组织提供培训和晋升的依据。
如何使用CDR以下是使用CDR的简单指南:1. 熟悉组织的行为准则:作为初学者,首先要了解组织的行为准则,以便正确地使用CDR。
2. 记录行为:当遇到员工行为偏离准则或不当行为时,应及时记录下来。
确保记录准确且客观。
3. 需要多方确认:在记录CDR时,应寻求其他可靠的证据或参与者的证词以支持你的报告。
4. 保持机密性:CDR报告应保持机密,并只与需要知晓的人员分享。
确保不泄露任何敏感信息。
5. 提交给适当的人员:将CDR报告提交给负责处理和评估此类问题的适当人员。
6. 参与违规行为的处理:如果CDR报告确认了违规行为,请支持组织采取适当的纠正措施和惩罚。
结论CDR是组织中建立公正和透明工作环境的重要工具。
作为初学者,通过熟悉行为准则、及时记录和提交准确的CDR报告,能够促进员工的行为遵守、敬业度和职业发展。
CDR精品教程第一课1、初步认识CORELDRAWa、软件的打开、新建、与保存。
b、工作界面的认识(标题栏、菜单栏、标准工具栏、工具栏、工具属性栏、泊物窗、调色板、页面记数器、导航器、信息栏)c、CorelDraw的主要功能与作用(是一个功能强大的矢量图处理软件,多用与广告设计,产品外观设计、印刷制版拼版,包装设计等等运用非常广泛。
矢量图与位图的简单区分,矢量图:可以绘制,颜色不太鲜艳明亮,放大不会出现锯齿,位图:不可以绘制,颜色非常鲜艳明亮,放大出现锯齿)2、图形的三个属性:大小、轮廓、填色3、圆形工具F7a、绘制椭圆,填内色,大小的修改,与饼形,弧形的转变b、按CTRL画正圆c、三点椭圆工具的使用4、边框色外框笔的使用5、矩形工具F6A、按ctrl键画正方形B、属性栏改角的圆度,也可以拖动四角的空心控制点C、双击矩形工具可以产生一个和页面大小相同的矩形并且放在最下层。
D、矩形工具的使用5、选择工具空格A、点选B、框选(选区要全部围住图形)C、按Alt框选(只需要碰到图形)D、加减选(按shift键)6、手绘工具F5A、单击拖动再单击可以绘制直线B、属性栏里面改起点和终点箭头样式,中间轮廓线形状(贴齐物件没有选种任何物体的时候点下贴齐物件按扭可以自然贴齐物体)6、视图缩放ZF4(或双击缩放工具)、适合页面(显示所有物体)F2、一次性放大(单击或框选)F3、一次性缩小(缩放到上一个显示比例)7、平移抓手工具H作业:中国银行标志与联想标志第二课5、复习选择工具空格A、点选B、框选(选区要全部围住图形)C、按Alt框选(只需要碰中图形)D、加减选(按shift键)E 、按Alt键单击选中下面的那一个F、按Ctrl键单击选择群组中的一个G、旋转(双击物体选中后,拖动四个角的控制点;在属性栏输入精确角度)。
H、倾斜(双击物体拖动四条边的中间控制点)I、复制(按“+”号原地复制,拖动的时候左键不松开加按右键最后松开左键)2、应用到再制.A、编辑——重复CTRL+RB、编辑——再制CTRL+DC、两个的区别“CTRL+R”更乖一些“CTRL+D”有一定的灵活性。
3、多边形YA、按“ctrl”画正多边形。
B、拖动控制点(用形状工具拖动)有一半的点随之变化。
C、转为曲线后不在有多边形的属性,可以做爆炸图形。
D、按“ctrl”拖动可以画正五边形,拖动控制点加按“ctrl”键变为五角形。
E、星形(星形的锐化是改变星形角的角度)。
4、螺旋形工具 A5、网格工具 D6、顺序A、排列—顺序—B、右键点击—顺序—C、快捷键“CTRL+PAGEUP”上移一层,“CTRL+PAGEDOWN”下移一层,“SHIFT+PAGEUP”到最上层,“SHIFT+PAGEDOWN”到最下层。
7、一般的辅助功能(查看—标尺、网格、辅助线)A、对齐网格B、对齐辅助线C、对齐物体作业花轮、奔驰标志、太极图案第三课1、贝塞尔曲线A、接点分平滑和尖突两种B、封闭后方可填色C、平滑接点变尖突接点按“C”键D、结束编辑按两次空格E、直边可以不停的单击,需要转曲线的时候按住鼠标拖动,曲线边转直线在节点上双击切断方向柄。
2、艺术笔3、刻刀工具(成为一个物体和自动封闭)4、度量工具5、形状工具A、可以改变节点的位置和类型B、双击遇线则加点,遇点则删点。
C、在属性栏可以改变节点的类型和线的类型。
D、右击改点节点的类型和线的类型。
E、按“C”键是尖突与圆滑的转换6、锁定(Alt+A+L)解锁全部对象:Alt+A+J作业:抠卡通图片画苹果第四课1、文字工具F8(分点文字和文本文字使用文字工具时不能用空格切换到选择工具)A、用文字工具点(单击)称点文字或者美工文字B、用文字工具划框称(段落文字或者是文本文字)C、文字格式字体、对齐、间隔(称标签)修改选中的文字距离,先用选择工具选中,再用范围微调。
文字方向,输入前在属性栏改,输入后在文字格式对话框中修改。
D、用造型工具可以修改单个或所选择的文字。
(行距、字距、大小写、上下标、位置、角度)E、路径文字(可以用造型工具修改)对图形来说(矩形、圆形)(点图形内变为范围文字,点线是路径文字)一般用造型工具修改文字,用选择工具点选文字,改路径文字,点线条改路径)G、从WORD中拿文字到CORELDRAW中,在WORD中选中并复制,到CORELDRAW中用文字工具点击或画文本框,再粘贴)2、段落文字3、文字转曲线Ctrl+Q4、美工文字与段落文字的转换Ctrl+8第五课5、互动式立体化工具,给物体做立体化效果。
6、交互式网状填充工具(和造型工具使用相同,可以复制属性)7、封套工具主要用于改变形状,做特殊文字效果,使用与造型工具相匹配。
8、渐变G(或按F11然后自定)A、选中物体从一边到另一边B、把颜色拖到控制条的色块上改变颜色,拖到虚线上加一种渐变颜色,右键单击色块可以删除一种颜色,拖动两头的色块调整渐变的方向。
两头的色块不可以被删除。
C、渐变的种类圆形、线行、方形、锥行。
9、交互式调和工具A、阶层渐变物体的个数直接顺时针逆时针渐变指色彩的变化。
B、渐变可以沿路径排列C、颜色和物体加速是改变物体或者颜色渐变的位置D、可以做水晶相框弯曲渐变飞翔文字作业:精艺求精中秋快乐世纪教育第六课1、交互式填充工具(双色调色板、全图图样、位图图样、纹理填充、POSTSCRIPT填充)2、整形(焊接两个或者多个物体焊接到一块,成为一个物体,属性和最后一个选中的物体属性相同;修剪:修剪后保持各自的属性,被修剪物体与修剪物体重叠部分被剪掉(先选的减去后选的,一起框选是上面的减去下面的);相交:后选中物体先选中物体重叠部分被复制)3、群组命令CTRL+G(为了方便一起移动或者其它操作,把他们捆在一起)4、群组和结合的区分群组物体属性不改变,可以解散群组,可以对一个物体进行多个群的群组,使用解散群组是一层一层解散,全部解散是把所有的一次解散。
组合CTRL+L 把两个或则两个以上的物体合成一个物体。
重叠的部分挖空,属性改变,打散后属性不能还原。
作业:五环手表第七课1、对齐与分布(Alt+A+A+A)快捷键T上对齐B下对齐R右对齐L左对齐C中心对齐E中心对齐P页面中心对齐分布(主要是间距的调整)2、吸管、油漆桶用吸管吸取颜色,用油漆桶给其它物体填色。
3、交互式轮廓用原来的物体产生新的同心物体。
(方向一般用向内或者向外)轮廓图层次一般指产生物体的个数,偏移指产生物体之间的距离,色彩改变的是最后一个物体的色彩,要改变原物体颜色可以用选择工具选中修改)(注意使用控制条)对文字使用时要先转为曲线。
4、交互式变形A、推拉变形常用与美术效果制作B、拉链:产生锯齿效果(注意属性栏的三种样式)C、扭曲变形:旋转扭曲物体(尽量少用对计算机性能要求较高)5、交互式倒影给物体做倒影或者发光效果,属性栏的透光度指物体的阴影浓度,羽化指阴影的模糊程度,羽化方向向外、边缘、线形、透视点用平面、也可以直接在控制条上改。
文字也可以做倒影效果,一般要先转曲线。
6、交互式透明(按照需要显示或隐藏物体或者是物体的某一部分)(白色显示,黑色隐藏,灰色半显示半隐藏)只对黑白灰三色起作用,用法和互动式填充工具相同。
a)标准的渐变由一部分到另一部分b)文字要先转为曲线再做透明c)线条不能填渐变也不能填透明作业:DVD 音响第八课1、复习工具2、名片分为横排和竖排两种,尺寸大小为90mmX55mm。
3、CO.,LTD有限公司( company公司limited有限的)4、Add 地址的简写地址的意思5、Mobile 移动6、设计名片分为构思和构图两阶段构思:是指设计者在设计名片之前的整体思考,它的整个过程是:首先对名片持有人的个人信息做全面的收集,然后对所收集的信息进行详细分析,从而形成多种形式的组合,最后把组合好的信息择优定位,确定名片的设计方案。
构图:是按照构思合理安排文字和图形的位置,以艺术构成的方式形成画面。
7、名片一般由:标志、图案、方案(名片持有人的单位名称、姓名、职务、通信地址、通信方式及业务领域)等构成元素组成。
因为名片的主要特点是:具有很强的识别性,便于人们记忆,所以在设计名片时,一定要做到文字简明扼要、字体层次分明、信息传递明确和风格新颖独特。
8、名片的出血位是1mm,单张、画册、吊牌、彩卡的出血位是3mm,彩盒的出血位是5mm9、单张的折纸方式:一、单张二、三折(竖读或横读)三、风琴折四、平行折五、垂直交叉折第九课菜单栏(一)1、文件菜单 FA、另存文件时:版本存为8.0 文件可以在CORELDRAW的各个版本之间切换(在保存之前文字最好转曲线)。
A、还原:把编辑过的文件回到刚保存的状态。
B、图片在矢量软件中,一般只做移动或置入容器中。
C、输入CTRL+I(一般指输入图片)D、输出CTRL+E把CORELDRAW的文件存储为别的格式,可以用其它软件打开(保存时文件类型一般选JPG TIFF PSD可以用PS打开)E、打印Ctrl+P选对打印机,在版面里面勾选“在文档中”打印1:1,勾选“调整到页面”全部缩放到打印纸大小打印F、文档信息Alt+F+M出菲林前对文档的全面检查(颜色模式CMYK、图形分辨率300dpi、文字是否转曲线、曲线转对象。
调和、立体化、阴影、交互式轮廓、交互式变形要拆分。
交互式透明度要转位图等)3、编辑菜单 EA、重复上一步的操作:“CTRL+R”B、复制属性“CTRL+SHIFT+A”从别的物体上复制属性给自己。
C、全选D、查找和替换E、条码制作条码的方法:①Alt+E+B②点开始程序Corel 9 条形码制作③两种方法的区别常用条码:13位的用EAN—13,输入前面12个数字,最后一位为检查码,不用输入;12位的用UPC(A),,输入前面11个数字,最后一位为检查码,不用输入条码最好为黑白,不可以随便编辑作业:吊牌翻版第十课1、查看(9.0版本叫检视)菜单VA、全屏F9B、标尺导线的显示与隐藏2、版面菜单L3、排列(9.0版本叫安排)菜单 AA、转换外框成物体,把线条或外框转换成物体可以填渐变色。
B、快捷键为:“CTRL+SHIFT+Q”(注意;删除遗留的无色物体)4、效果菜单 CA、滤镜的用法和透视点(同时按住三个功能键)的用法B、图框精确裁剪效果图框精确裁剪右键拖动碰物体内部图框精确裁剪;修改:右键单击编辑内容编辑后右击结束编辑此层次;分离:“右击”选择拮取内容5、位图菜单 BA、转位图Alt+B+。
透明度效果要转位图,颜色模式为CMYK,分辨300dpi以上,背景选择透明度B、位图颜色遮罩Alt+B+M (单色背景的位图退底)6、文字菜单T变更大小写作业:海报设计第十一课1、工具菜单OA、选项Ctrl+JB、对象管理器(9.0版本叫物件管理员)Alt+O+N图层关系C、符号Ctrl+F112、窗口菜单W调色板(9.0版本叫色盘),CMYK色盘,RGB色盘,专色色盘3、在打开软件的同时按F8可以灰复CorelDRAW的默认版面作业:画彩盒刀模(双插式和普通扣底)第十二课作业:刀模、彩盒设计彩盒出血位一般为3-5mm第十三课作业:彩盒设计(平面展开图、透视效果图)第十四课作业:海报设计、外观(画自己的手机)。