AI基础入门详细教程
- 格式:docx
- 大小:24.31 KB
- 文档页数:17
ai新手入门教程AI(人工智能)技术是近年来科技界的一项热门技术,它已经在各个领域取得了广泛应用。
如果您是一个AI新手,那么入门教程将为您提供一些基本的理解和使用指导。
本文将以500字为您介绍AI的基本概念和入门方法。
首先,我们需要明确什么是AI。
AI是一种模拟人类智能的技术,其目的是使机器能够自主学习、推理和解决问题。
AI不仅可以处理大量数据,还可以自动化决策过程,从而提高工作效率。
要从零开始学习AI,我们首先需要了解机器学习的基本原理。
机器学习是AI的核心。
它是通过让机器使用算法从数据中学习,而不是通过明确的编程指令来实现智能。
这种学习是基于统计学和概率学的,机器通过识别和分析数据中的模式和规律进行预测和决策。
有一些常用的机器学习算法,比如监督学习、无监督学习和强化学习。
监督学习是最常见的机器学习方法,它使用标有标签的数据进行训练和预测。
无监督学习则是没有标签的数据,机器通过分析数据的特征和相似性来进行聚类和模式发现。
强化学习则是机器通过与环境的交互学习,通过试错来优化决策策略。
Python是最受欢迎的AI编程语言之一。
它有丰富的机器学习库和工具,如TensorFlow、Scikit-learn和Keras等。
您可以在各种在线教程和课程中学习Python的基础知识,并开始实践使用这些库进行机器学习项目。
当您熟悉了基本的机器学习概念和Python编程后,您可以尝试自己动手实践一个简单的AI项目。
如何做呢?您可以选择一个感兴趣的数据集,例如房价、销售数据或图像数据集。
然后使用所学的机器学习算法来训练模型,进行预测或分类。
在实践中,不可避免会遇到一些挑战和困惑。
这时候,您可以加入机器学习社区,向更有经验的人请教,并寻求帮助。
此外,阅读学术论文和最新的研究成果也可以帮助您了解最新的机器学习进展。
最后,持续学习和实践是成为AI专家的关键。
AI技术正在快速演进,新的算法和技术不断涌现。
保持对最新研究的关注,并持续学习和实践,是不断提升自己的必备要素。
ai基础操作随着人工智能(AI)技术的快速发展,AI已经在各行各业得到广泛应用。
作为基础知识,AI的基本操作是每个对AI感兴趣的人都需要了解的。
本文将介绍AI的基础操作,以帮助读者更好地理解和应用AI技术。
一、数据收集和准备在进行AI模型的训练之前,首先需要进行数据的收集和准备。
数据是AI技术的基石,因此收集和准备好的数据对于AI的性能和效果至关重要。
数据的收集可以通过爬取网页、调查问卷、传感器数据等方式进行。
收集的数据需要是相关的、准确的,并且具有代表性。
例如,在进行情感分析的AI模型训练时,可以收集大量的包含情感色彩的文本数据。
数据的准备包括数据清洗、标注和预处理等步骤。
数据清洗是指对数据进行去重、去噪处理,确保数据的质量。
数据标注是指为数据打上相应的标签或类别,用于后续的训练和分类。
数据预处理是指对数据进行归一化、特征提取等处理,以便于AI算法的应用和分析。
二、模型选择和训练AI模型是AI技术的核心,选择适合的模型对于AI应用的效果至关重要。
常见的AI模型包括神经网络、决策树、支持向量机等。
根据实际需求和数据特点,选择合适的模型进行训练。
模型的训练涉及到参数的优化和模型的调整。
通过使用训练数据进行模型的学习和调整,使得模型能够更好地拟合数据和预测结果。
训练的过程需要迭代和调试,直到模型达到较好的性能。
三、模型评估和优化在模型训练完毕后,需要对模型进行评估和优化。
模型的评估是指使用测试数据对模型进行验证和测试,以评估模型的性能和准确度。
评估的指标可以包括精确度、召回率、F1值等。
如果模型的性能未达到预期,需要进行模型的优化。
优化的方式包括调整模型的参数、增加训练数据、改进模型架构等。
通过不断地优化,提高模型的准确性和性能。
四、模型应用和部署经过训练和优化的AI模型可以应用于实际场景中。
模型的应用可以通过API接口、集成到软件系统中或者直接部署到硬件设备中实现。
在应用过程中,需要对模型的实时性能、稳定性和准确性进行监控和评估。
Adobe Illustrator第一课《工具》一、控制调板:Alt+W+X(CS3版本/英文版是:Alt+W+C)工具栏:Alt+W+O二、矩形:M按空格键可以移动位置(针对还没有结束编辑)按Shift做正方形,按Alt保持中心点不变三、圆角钜形按左方向键是直角,按右方向键是100%圆角按上方向键是加大圆角,按下方向键是减圆角Alt固定中心,shift画正的图形四、椭圆:L做图方法同钜形按Alt 键单击图标同一组工具可以互相转换选择图标再单击画布可以定大小五、直线工具:“\”按shift可以画45度角的倍数的直线六、选择工具:“V”1、按Shift键拖动等比缩放,Alt中心不变,shift+Alt是以中心等比缩放2、双击图标或“V+回车”可准确移动图形;按Tab确定3、按Alt键可以复制七、直接选择工具:A编辑点和线八、编组选择工具:1、选择群组中的一个2、点对点对齐(变白色时证明对齐,必须要把对齐点Alt+Ctrl+“勾上)按Alt是编组工具与选择工具的转换九、颜色:F6填色(“/”为无色)改变颜色时,描边和填色哪个在上面哪个就被改变“X”是描边与填色的转换Shift+“X”描边与填色的颜色转换“D”是默认的黑色描边,白色填色,描边粗细为1pt作业:中国银行标志、联想标志第二课一、套索工具:Q(选点用的,只是选择点不能编辑)二、画笔工具:B 画笔面板F5三、铅笔工具:N四、旋转工具:R1、双击图标或按“R+回车”以图形的中心点为旋转轴旋转2、单击图标或按“R”再单击某个点则以该点为旋转轴(按Alt单击中心可以准确旋转度数)Ctrl+D再制五、镜像:O用法同旋转,左右镜像点垂直上下镜像点水平六、比例缩放:SS+回车会出现对话框可以更改比例七、改变形状工具:可以修改所有选中图形中的一个;倾料工具八、钢笔工具:P按空格可以移点的位置,按Alt键改变控制炳方向,按Shift控制15度方向;转换锚点工具:Shift+C(单击节点可以转为直线);加点工具“+”,减点工具“-”十、置入Alt+F+L锁定Ctrl+2 解除锁定Alt+Ctrl+2显示标尺Ctrl+R作业:奔驰标志、勾图第三课(文字工具)一、美工文字T (区域文字、路径文字)文字面板Ctrl+T用文本工具双击字体可以选中字体文字加大Ctrl+Shift+“句号”文字减小Shift+Ctrl+“逗号”Alt+上方键或下方键减行距或加行距Alt+左方键或右方键减字间距或加字间距Alt+向上下箭头改变行距。
基础教程完整版(152页)第二章:机器学习基础
第三章:深度学习入门
深度学习是机器学习的一个子领域,它使用多层神经网络来学习数据中的复杂模式。
在这一章中,我们将介绍深度学习的基本概念、原理和常用框架,如卷积神经网络(CNN)和循环神经网络(RNN)。
我们还将探讨深度学习在图像识别、语音识别和自然语言处理等领域的应用。
第四章:自然语言处理(NLP)
第五章:计算机视觉基础
基础教程完整版(152页)
第二章:机器学习基础
第三章:深度学习入门
深度学习是机器学习的一个子领域,它使用多层神经网络来学习数据中的复杂模式。
在这一章中,我们将介绍深度学习的基本概念、原理和常用框架,如卷积神经网络(CNN)和循环神经网络(RNN)。
我们还将探讨深度学习在图像识别、语音识别和自然语言处理等领域的应用。
第四章:自然语言处理(NLP)
第五章:计算机视觉基础。
AdobeIllustrator(Ai)基础教程Adobe Illustrator(Ai)基础教程Adobe Illustrator(Ai)是一款专业的矢量图形编辑软件,广泛用于图像设计、插画、标志设计等方面。
本教程将介绍Ai的基本操作和常用工具,帮助初学者快速入门。
一、界面和工作区打开Ai后,你会看到一个菜单栏和一系列工具栏。
菜单栏包含了各种功能和设置选项,而工具栏则提供了各种绘图和编辑工具。
你可以按照需要调整和自定义工作区的布局。
二、创建新文档在Ai中,你可以通过菜单栏中的"文件"选项来创建新文档。
你需要指定文档的尺寸、分辨率和颜色模式等参数。
根据具体设计需求,选择正确的参数对于后续的设计工作非常重要。
三、基本绘图工具Ai提供了许多基本的绘图工具,如钢笔工具、直线工具、椭圆工具等。
你可以通过工具栏上的图标来选择和使用这些工具。
钢笔工具是最常用的绘图工具,它可以创建和编辑曲线和路径。
四、图层和选择工具在Ai中,你可以使用图层来组织和管理你的设计元素。
图层面板位于右侧,你可以通过它来新建、删除和调整各个图层的顺序。
选择工具则帮助你选择和编辑图层上的对象。
五、填充和描边在Ai中,你可以给对象设置填充颜色和描边效果。
填充可以使用纯色、渐变或者图案等形式,描边则可以设置线条的颜色、粗细和样式。
这些属性可以通过工具栏上的选项来调整。
六、文本处理Ai提供了强大的文本处理功能,你可以通过文本工具在设计中插入和编辑文本。
你可以设置字体、字号、颜色等属性,并进行各种样式的调整。
同时,Ai还支持文本的艺术化处理。
七、变换和修改对象通过变换功能,你可以对选定的对象进行缩放、旋转、倾斜和镜像等操作。
此外,你还可以通过路径切割、合并和排列等工具来修改和调整对象的形状和结构。
八、图形效果和滤镜通过Ai的图形效果功能,你可以给对象应用各种特效,如阴影、发光、模糊等。
此外,滤镜功能还可以让你在设计中应用许多有趣的效果,如风格化、变形等。
Adobe Illustrator第一课《工具》控制调板: Alt+W+X(CS3版本/英文版是: Alt+W+C)一、工具栏: Alt+W+O二、矩形:M按空格键可以移动位置(针对还没有结束编辑)三、按Shift做正方形, 按Alt保持中心点不变四、圆角钜形按左方向键是直角, 按右方向键是100%圆角按上方向键是加大圆角, 按下方向键是减圆角五、Alt固定中心, shift画正的图形六、椭圆:L做图方法同钜形按Alt 键单击图标同一组工具可以互相转换选择图标再单击画布可以定大小直线工具: “\”按shift可以画45度角的倍数的直线1、选择工具: “V”2、按Shift键拖动等比缩放, Alt中心不变, shift+Alt是以中心等比缩放3、双击图标或“V+回车”可准确移动图形;按Tab确定4、按Alt键可以复制直接选择工具: A编辑点和线编组选择工具:1.选择群组中的一个2、点对点对齐(变白色时证明对齐, 必须要把对齐点Alt+Ctrl+“勾上)按Alt是编组工具与选择工具的转换颜色: F6填色(“/”为无色)改变颜色时, 描边和填色哪个在上面哪个就被改变“X”是描边与填色的转换Shift+“X”描边与填色的颜色转换“D”是默认的黑色描边, 白色填色, 描边粗细为1pt作业: 中国银行标志、联想标志第二课一、套索工具: Q(选点用的, 只是选择点不能编辑)二、画笔工具: B 画笔面板F5三、铅笔工具: N1、旋转工具: R2、双击图标或按“R+回车”以图形的中心点为旋转轴旋转3、单击图标或按“R”再单击某个点则以该点为旋转轴(按Alt单击中心可以准确旋转度数)Ctrl+D再制四、镜像:O五、用法同旋转, 左右镜像点垂直上下镜像点水平比例缩放: SS+回车会出现对话框可以更改比例六、改变形状工具: 可以修改所有选中图形中的一个;倾料工具钢笔工具: P按空格可以移点的位置, 按Alt键改变控制炳方向, 按Shift控制15度方向;转换锚点工具: Shift+C(单击节点可以转为直线);七、加点工具“+”, 减点工具“-”八、置入Alt+F+L锁定Ctrl+2 解除锁定Alt+Ctrl+2显示标尺Ctrl+R作业: 奔驰标志、勾图第三课(文字工具)一、美工文字T (区域文字、路径文字)文字面板Ctrl+T用文本工具双击字体可以选中字体文字加大Ctrl+Shift+“句号”文字减小Shift+Ctrl+“逗号”Alt+上方键或下方键减行距或加行距Alt+左方键或右方键减字间距或加字间距Alt+向上下箭头改变行距。
AI基础入门详细教程
AI(Artificial Intelligence)是指人工智能,是研究智能机器及
它们的算法,学习和运行的科学。
AI技术的研究旨在模拟和增强人类的
智能。
它的核心技术包括机器学习、自然语言处理、计算机视觉和人工智能,用来改善和自动化复杂的决策流程。
AI可以实现自动化和深度学习,实现无人机、遥控车和语音助手等机器人设备,具有广泛的应用前景。
AI基础入门也是众多AI学习者的必备知识。
其中精通AI基础入门
的必备步骤包括:1. 建立数学和算法基础;2. 熟悉机器学习、深度学习
和相关技术;3. 加强Python编程;4. 了解常用的深度学习框架;5. 使
用数据集进行训练;6. 在已有模型上进行改进;7. 尝试新的AI应用。
首先,要学习AI基础入门,需要具备基础的数学知识,特别是线性
代数、概率论和数值分析。
其次,要了解算法的基本概念,如贪婪算法、
分支定界算法、动态规划算法、朴素贝叶斯算法等,并学习它们的实现方法。
接下来,需要熟练掌握机器学习和深度学习理论知识,如:神经网络、优化算法、集成学习、卷积神经网络(Convolutional Neural Networks)、递归神经网络(Recurrent Neural Networks)等。
并结合
实际应用场景,了解机器学习和深度学习的实践方法。
ai的基础教程入门人工智能(Artificial Intelligence),简称AI,是一种模拟人类智能过程和行为的技术和系统。
它主要包括机器学习、深度学习、自然语言处理、计算机视觉等多个领域。
本文将为您介绍AI的基础教程入门,帮助您了解AI的基本概念、原理和应用。
一、什么是人工智能人工智能指的是通过机器模拟和实现人类智能的技术和方法。
它的目标是使机器能够像人一样感知、理解、学习和推理。
人工智能可以被应用于各种领域,如机器人、自动驾驶、医疗诊断、金融分析等。
二、人工智能的基本原理1. 机器学习机器学习是人工智能的核心技术之一。
它通过训练机器使用大量的数据,并根据数据中的模式和规律来做出预测和决策。
机器学习可以分为监督学习、无监督学习和强化学习等不同类型。
监督学习通过标注的数据进行训练和预测,而无监督学习则没有标注数据,通过发现数据内在的结构和规律来进行学习。
2. 深度学习深度学习是机器学习的一个重要分支,它模拟了人脑神经网络的结构和工作原理。
深度学习通过多层次的神经网络来处理和学习数据,可以有效地解决复杂的模式识别和分类问题。
近年来,深度学习在图像识别、语音识别和自然语言处理等领域取得了显著的突破。
3. 自然语言处理自然语言处理是研究计算机如何处理和理解人类语言的一门学科。
它包括文本分析、语义理解、机器翻译等技术。
自然语言处理可以让机器理解和产生自然语言,从而实现与人类的有效沟通。
4. 计算机视觉计算机视觉是指让计算机像人一样理解和处理图像和视频的技术。
它可以通过图像识别、目标检测、人脸识别等方法来实现对图像信息的解析和理解。
计算机视觉在自动驾驶、安防监控、医学影像等领域有着广泛的应用。
三、人工智能的应用领域人工智能在各个领域都有广泛的应用。
以下是一些典型领域的例子:1. 智能机器人智能机器人可以模拟人类的行为和思维,可以用于家庭服务、工业生产、医疗护理等领域。
智能机器人可以通过感知、定位和决策等技术来实现自主导航和交互。
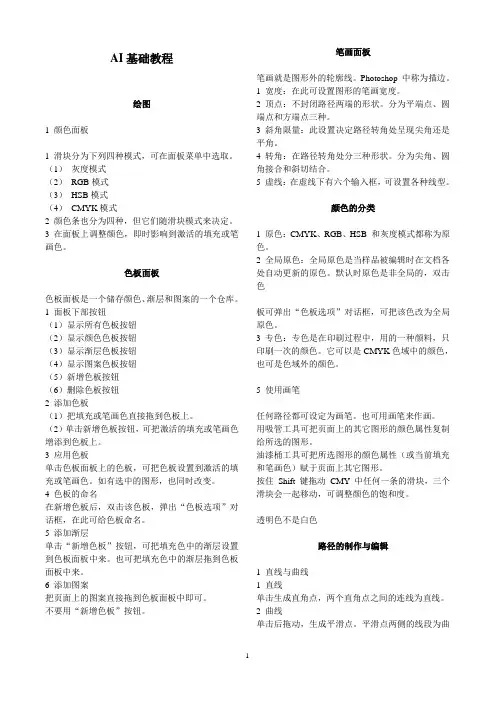
AI基础教程绘图1 颜色面板1 滑块分为下列四种模式,可在面板菜单中选取。
(1)灰度模式(2)RGB模式(3)HSB模式(4)CMYK模式2 颜色条也分为四种,但它们随滑块模式来决定。
3 在面板上调整颜色,即时影响到激活的填充或笔画色。
色板面板色板面板是一个储存颜色、渐层和图案的一个仓库。
1 面板下部按钮(1)显示所有色板按钮(2)显示颜色色板按钮(3)显示渐层色板按钮(4)显示图案色板按钮(5)新增色板按钮(6)删除色板按钮2 添加色板(1)把填充或笔画色直接拖到色板上。
(2)单击新增色板按钮,可把激活的填充或笔画色增添到色板上。
3 应用色板单击色板面板上的色板,可把色板设置到激活的填充或笔画色。
如有选中的图形,也同时改变。
4 色板的命名在新增色板后,双击该色板,弹出“色板选项”对话框,在此可给色板命名。
5 添加渐层单击“新增色板”按钮,可把填充色中的渐层设置到色板面板中来。
也可把填充色中的渐层拖到色板面板中来。
6 添加图案把页面上的图案直接拖到色板面板中即可。
不要用“新增色板”按钮。
笔画面板笔画就是图形外的轮廓线。
Photoshop 中称为描边。
1 宽度:在此可设置图形的笔画宽度。
2 顶点:不封闭路径两端的形状。
分为平端点、圆端点和方端点三种。
3 斜角限量:此设置决定路径转角处呈现尖角还是平角。
4 转角:在路径转角处分三种形状。
分为尖角、圆角接合和斜切结合。
5 虚线:在虚线下有六个输入框,可设置各种线型。
颜色的分类1 原色:CMYK、RGB、HSB 和灰度模式都称为原色。
2 全局原色:全局原色是当样品被编辑时在文档各处自动更新的原色。
默认时原色是非全局的,双击色板可弹出“色板选项”对话框,可把该色改为全局原色。
3 专色:专色是在印刷过程中,用的一种颜料,只印刷一次的颜色。
它可以是CMYK色域中的颜色,也可是色域外的颜色。
5 使用画笔任何路径都可设定为画笔。
也可用画笔来作画。
用吸管工具可把页面上的其它图形的颜色属性复制给所选的图形。
AI基础知识图文教程 --入门知识学习第一节:Illustrator简介知识点:✓Illustrator简介及应用领域✓Illustrator发展史✓Illustrator高手你应该掌握哪些知识Illustrator简介及应用领域Illustrator是美国Adobe(奥多比)公司出品的重量级矢量绘图软件,是出版、多媒体和网络图像的工业标准插画软件。
Adobe(公司):始于1982年,目前是广告,印刷、出版和Web领域首屈一指的图形设计,出版和成像软件设计公司,总部在美国加州圣何塞。
Illustrator将矢量插图,版面设计、位图编辑、图形编辑及绘图工具等多种元素合为一体,广泛地应用于广告平面设计,CI策划、网页设计、插图创作、产品包装设计、商标设计等多个领域。
具不完全统计全球有97%的设计师在使用Illustrator软件进行艺术设计。
Illustrator发展史Adobe公司在1987年的时候就推出了Illustrator1.1版本。
随后一年,又在Window平台上推出了2.0版本。
Illustrator真正起步应该说是在1988年。
Adobe Illustrator6.0 1996年Adobe Illustrator7.0日文版 1997年Adobe Illustrator8.0 1998年Adobe Illustrator 9 2000年Adobe Illustrator 10 2001年Adobe Illustrator 11 2002年Adobe Illustrator CS2 2003年Adobe Illustrator CS3Adobe Illustrator CS4 2008年Adobe Illustrator CS4软件是一个完善的矢量图形环境。
Illustrator高手你应该掌握哪些知识Illustrator工具,面板总结归纳徒手绘制人物,卡漫,角色创意等Illustraotr在装饰绘画中的运用及实例Illustraotr制作产品实体及企业标志创意Illustrator高级排版,海报制作技巧及实例Illustrator各种印刷品制作技巧Illustrator在CI策划中的应用技巧AI与PS的结合使用及各种网页按钮的制作技巧第二节:矢量格式和位图格式知识点:✓矢量格式与位图格式的区别及特点:矢量格式与位图格式的区别及特点:矢量图:又称为向量图,矢量图形中的图形元素(点和线段)称为对象,每个对象都是一个单独的个体,它具有大小、方向、轮廓、颜色和屏幕位置等属性。
Adobe Illustrator第一课《工具》一、控制调板:Alt+W+X(CS3版本/英文版是:Alt+W+C)工具栏:Alt+W+O二、矩形:M按空格键可以移动位置(针对还没有结束编辑)按Shift做正方形,按Alt保持中心点不变三、圆角钜形按左方向键是直角,按右方向键是100%圆角按上方向键是加大圆角,按下方向键是减圆角Alt固定中心,shift画正的图形四、椭圆:L做图方法同钜形按Alt 键单击图标同一组工具可以互相转换选择图标再单击画布可以定大小五、直线工具:“\”按shift可以画45度角的倍数的直线六、选择工具:“V”1、按Shift键拖动等比缩放,Alt中心不变,shift+Alt是以中心等比缩放2、双击图标或“V+回车”可准确移动图形;按Tab确定3、按Alt键可以复制七、直接选择工具:A编辑点和线八、编组选择工具:1、选择群组中的一个2、点对点对齐(变白色时证明对齐,必须要把对齐点Alt+Ctrl+“勾上)按Alt是编组工具与选择工具的转换九、颜色:F6填色(“/”为无色)改变颜色时,描边和填色哪个在上面哪个就被改变“X”是描边与填色的转换Shift+“X”描边与填色的颜色转换“D”是默认的黑色描边,白色填色,描边粗细为1pt作业:中国银行标志、联想标志第二课一、套索工具:Q(选点用的,只是选择点不能编辑)二、画笔工具:B 画笔面板F5三、铅笔工具:N四、旋转工具:R1、双击图标或按“R+回车”以图形的中心点为旋转轴旋转2、单击图标或按“R”再单击某个点则以该点为旋转轴(按Alt单击中心可以准确旋转度数)Ctrl+D再制五、镜像:O用法同旋转,左右镜像点垂直上下镜像点水平六、比例缩放:SS+回车会出现对话框可以更改比例七、改变形状工具:可以修改所有选中图形中的一个;倾料工具八、钢笔工具:P按空格可以移点的位置,按Alt键改变控制炳方向,按Shift控制15度方向;转换锚点工具:Shift+C(单击节点可以转为直线);加点工具“+”,减点工具“-”十、置入Alt+F+L锁定Ctrl+2 解除锁定Alt+Ctrl+2显示标尺Ctrl+R作业:奔驰标志、勾图第三课(文字工具)一、美工文字T (区域文字、路径文字)文字面板Ctrl+T用文本工具双击字体可以选中字体文字加大Ctrl+Shift+“句号” 文字减小Shift+Ctrl+“逗号”Alt+上方键或下方键减行距或加行距Alt+左方键或右方键减字间距或加字间距Alt+向上下箭头改变行距。
ai基础入门详细教程人工智能(AI)是一项涵盖多个领域的技术,旨在使机器能够模拟人类的智能行为。
AI的基础入门包括了机器学习、深度学习、自然语言处理等多个关键概念和技术。
首先,机器学习是AI的一个重要组成部分。
它可以理解为机器通过从数据中学习来执行任务。
机器学习的基本原理是通过对大量数据的分析和模式识别,训练机器模型以进行预测和决策。
这可以分为监督学习、无监督学习和强化学习三种类型。
监督学习通过给机器提供标记过的数据来训练模型,以预测新数据的标签。
无监督学习则不需要标记数据,而是通过模式发现和数据聚类来学习。
强化学习则涉及到在一个环境中学习,并通过与环境交互来优化决策。
其次,深度学习是机器学习的一个分支,其主要关注模拟人脑的神经网络。
深度学习利用多层神经网络来进行大规模数据的训练和模式识别。
这些网络通过层层传递信息来生成预测结果。
深度学习在图像识别、语音识别和自然语言处理等方面取得了重大突破。
自然语言处理(NLP)是AI的另一个关键领域,它涉及将自然语言转化为机器可理解的形式,以便机器能够理解和处理语言。
NLP广泛应用于文本分析和机器翻译等任务。
通过使用NLP技术,机器可以理解人类的语言并做出回应。
此外,还有其他一些与AI相关的重要概念,如模式识别、数据挖掘和推荐系统等。
模式识别是指通过训练机器学习模型来识别和分类数据中的模式和结构。
数据挖掘是通过从大量数据中挖掘有价值的信息来发现未知的模式和关系。
推荐系统则利用机器学习和数据分析来为用户提供个性化的推荐。
了解以上基础概念和技术可帮助你开始探索AI的世界。
要深入学习AI,你可以学习编程语言,如Python和R,以及掌握机器学习和深度学习的算法和框架,如TensorFlow和PyTorch。
还可以参与在线机器学习竞赛和项目来实践所学知识。
总结起来,AI基础入门包括机器学习、深度学习、自然语言处理等多个关键概念和技术。
通过了解这些概念和技术,你可以对AI有一个初步的认识,并开始学习和应用AI的基本原理。
AI技术的入门教程一、AI技术的入门教程人工智能(Artificial Intelligence, AI)已经成为当前科技领域最炙手可热的话题之一。
随着大数据、云计算和算法的快速发展,AI技术正不断渗透到各个行业和领域,对整个社会产生了广泛而深远的影响。
如果您对这个充满想象力和潜力的领域感兴趣,并想要学习AI技术的基础知识,那么本文将为您提供一个简要且全面的入门教程。
1. 什么是人工智能?人工智能是一门以模拟、延伸和扩展人类智能为目标的科学与技术领域。
它涵盖了机器学习、自然语言处理、图像识别等多个子领域,通过使用计算机系统来模拟和实现人类智能,使其具备认知、推理、学习和决策等核心功能。
2. 学习AI的基础知识入门AI首先需要掌握一些基础知识。
以下是学习AI时应注意的几个关键点:(1)数学基础:线性代数、微积分和概率论是AI的数学基础。
熟悉这些数学概念将有助于理解各种机器学习算法的原理和应用。
(2)统计学基础:了解统计学方法和概率模型是AI学习过程中的另一个重要方面。
掌握相关知识将有助于您理解数据分析、决策树、贝叶斯网络等AI算法。
(3)编程技能:作为人工智能领域的从业者,掌握至少一种编程语言是必不可少的。
Python是目前最流行也最适合入门的编程语言之一,它具有简单易学、丰富的库和工具等优点。
3. 机器学习机器学习是AI领域中应用最广泛和深入的技术之一。
它通过训练算法使用大量数据来实现预测、分类、聚类等任务,从而使机器能够自动进行决策和推断。
(1)监督学习:监督学习是机器学习中最常见的形式之一。
在这种情况下,我们会提供带有标签或类别信息的训练数据集,让算法可以从中进行模型构建,并对新数据进行分类或预测。
(2)无监督学习:与监督学习相反,无监督学习是在没有明确标签或目标的情况下处理数据。
算法通过发现数据之间的模式、分布和关联来对数据进行聚类、降维等操作。
(3)强化学习:强化学习是一种通过奖励和惩罚机制来训练智能体进行决策的方法。
ai基本工具使用方法
一。
1.1 首先咱来说说这工具的界面,那得是清晰明了。
就跟咱家里收拾得整整齐齐一样,各个功能区一目了然,找啥都不费劲。
1.2 操作起来那叫一个简单顺手,就好比骑自行车,一学就会。
甭管您是新手还是老手,都能轻松驾驭。
二。
2.1 再讲讲它的功能,那真是五花八门,啥都有。
比如说图像识别,能把一张模糊不清的照片变得清晰锐利,这可真是“妙手回春”啊!
2.2 还有语音处理,能把咱说的话转成文字,一字不差,简直神了!
2.3 文本生成的本事更是厉害,您给个主题,它就能给您写出一篇像模像样的文章来,这可真是“笔下生花”。
三。
3.1 然后就是它的效率,那叫一个高。
以前咱费半天劲干的事儿,现在眨眼功夫就搞定了,真可谓“快如闪电”。
3.2 而且这工具还不断更新升级,就跟咱人不断进步一样,越来越好用,越来越贴心。
这基本工具真是个宝贝,能帮咱解决好多难题,让工作生活都变得轻松愉快。
咱可得好好利用它,让它发挥出最大的作用!。
Adobe Illustrator第一课一、控制调板:Alt+W+X(CS3版本/英文版是:Alt+W+C)工具栏:Alt+W+O二、矩形:M按空格键可以移动位置(针对还没有结束编辑)按Shift做正方形,按Alt保持中心点不变三、圆角钜形按左方向键是直角,按右方向键是100%圆角按上方向键是加大圆角,按下方向键是减圆角Alt固定中心,shift画正的图形四、椭圆:L做图方法同钜形按Alt 键单击图标同一组工具可以互相转换选择图标再单击画布可以定大小五、直线工具:“\”按shift可以画45度角的倍数的直线六、选择工具:“V”1、按Shift键拖动等比缩放,Alt中心不变,shift+Alt是以中心等比缩放2、双击图标或“V+回车”可准确移动图形;按Tab确定3、按Alt键可以复制七、直接选择工具:A编辑点和线八、编组选择工具:1、选择群组中的一个2、点对点对齐(变白色时证明对齐,必须要把对齐点Alt+Ctrl+“勾上)按Alt是编组工具与选择工具的转换九、颜色:F6填色(“/”为无色)改变颜色时,描边和填色哪个在上面哪个就被改变“X”是描边与填色的转换Shift+“X”描边与填色的颜色转换“D”是默认的黑色描边,白色填色,描边粗细为1pt作业:中国银行标志、联想标志第二课一、套索工具:Q(选点用的,只是选择点不能编辑)二、画笔工具:B 画笔面板F5三、铅笔工具:N四、旋转工具:R1、双击图标或按“R+回车”以图形的中心点为旋转轴旋转2、单击图标或按“R”再单击某个点则以该点为旋转轴(按Alt单击中心可以准确旋转度数)Ctrl+D再制五、镜像:O用法同旋转,左右镜像点垂直上下镜像点水平六、比例缩放:SS+回车会出现对话框可以更改比例七、改变形状工具:可以修改所有选中图形中的一个;倾料工具八、钢笔工具:P按空格可以移点的位置,按Alt键改变控制炳方向,按Shift控制15度方向;转换锚点工具:Shift+C(单击节点可以转为直线);加点工具“+”,减点工具“-”十、置入Alt+F+L锁定Ctrl+2 解除锁定 Alt+Ctrl+2显示标尺Ctrl+R作业:奔驰标志、勾图第三课(文字工具)一、美工文字 T (区域文字、路径文字)文字面板 Ctrl+T用文本工具双击字体可以选中字体文字加大 Ctrl+Shift+“句号”文字减小Shift+Ctrl+“逗号”Alt+上方键或下方键减行距或加行距Alt+左方键或右方键减字间距或加字间距Alt+向上下箭头 改变行距。
学会使用AdobeIllustratorIllustrator教程Adobe Illustrator 是一款强大的矢量图形编辑软件,广泛应用于平面设计、插图、标志设计等领域。
本篇文章将介绍如何学会使用 Adobe Illustrator,为你提供一些基础教程和技巧,帮助你快速上手并提升设计能力。
一、界面介绍当你第一次打开 Adobe Illustrator,会看到一个功能丰富的界面。
主要的界面元素包括菜单栏、工具栏、画布、面板等。
菜单栏提供了各种功能选项,工具栏包含了常用的工具快捷键,画布就是你的绘画区域,面板则提供了各种工具和设置选项。
熟悉这些界面元素对于后续的操作非常重要。
二、绘制基本形状使用 Adobe Illustrator,你可以轻松地绘制各种基本形状,如矩形、圆形、多边形等。
在工具栏中选择相应的形状工具,点击并拖动画布,即可绘制出你想要的形状。
对于需要精确控制的形状,可以使用画布上方的选项栏进行调整。
三、编辑路径在 Illustrator 中,你可以通过编辑路径来进一步调整和修改图形。
选择"直接选择工具",选中一个形状的路径,你可以看到该路径的锚点和控制手柄。
通过移动锚点或调整控制手柄的位置和角度,你可以改变路径的形状和曲线。
将不同的路径组合在一起,你还可以创建更复杂的图形。
四、彩色和渐变Adobe Illustrator 提供了丰富的彩色和渐变功能,可以为你的图形添加丰富的颜色效果。
在工具栏中选择"填充"和"描边"颜色,你可以通过单击颜色面板来选择颜色,或使用调色板来自定义颜色。
对于渐变效果,可以在"渐变面板"中选择不同的渐变类型,并进行进一步的调整。
五、图层管理图层管理是设计过程中非常重要的一部分。
通过使用图层,你可以将不同的元素分别放置在不同的图层上,方便控制和编辑。
在"图层面板"中,你可以创建、重命名和删除图层,调整图层的顺序以及对图层进行可见性和锁定操作。
AI基础教程入门人工智能(Artificial Intelligence,简称AI)是指通过模拟、延伸人类智能的方式,使计算机系统具备像人类一样的感知、思考、决策和学习能力。
随着科技的迅猛发展,AI正在各行各业中得到广泛应用,成为当今社会的热门话题。
本教程旨在向读者介绍AI的基本概念、分类和应用,并提供一些入门学习的资源和建议。
一、AI的基本概念AI的核心思想是模拟人类智能的一些关键方面,例如感知、推理和决策能力。
感知包括理解、分析和处理各种形式的音频、图像和文本数据。
推理涉及根据已有信息进行逻辑推理和问题求解。
决策包括在给定情境下选择最优行动。
二、AI的分类根据不同的分类方式,AI可以分为弱人工智能和强人工智能。
弱人工智能是指在特定领域具备高度智能的计算机系统,如语音识别、图像识别和自然语言处理。
强人工智能则是指具备与人类智能相媲美的综合智能的计算机系统,可以在各个领域进行复杂的推理和决策。
三、AI的应用领域人工智能的应用涵盖了众多领域,包括医疗保健、金融服务、交通运输、教育和娱乐等。
其中,医疗保健领域的AI应用可以帮助医生进行诊断和治疗决策,提高医疗服务的质量和效率;金融服务领域的AI 应用可以帮助银行和保险公司进行风险评估和欺诈检测,保护客户的权益;交通运输领域的AI应用可以实现智能交通控制和无人驾驶技术,提高交通安全性和效率;教育领域的AI应用可以个性化教学,提供更好的学习体验;娱乐领域的AI应用可以开发虚拟现实游戏和影视内容,提供沉浸式的娱乐体验。
四、AI学习的资源和建议对于初学者来说,了解AI的基本概念和原理是入门的基础。
可以阅读一些入门教材和参考书,如《人工智能简史》、《机器学习》等。
同时,参加一些在线课程和培训班也是一个不错的选择,如Coursera和edX等平台提供了很多优质的AI课程。
此外,参与一些AI社区和论坛,与其他AI爱好者交流和分享经验也能够提高学习效果。
总结:AI作为一门前沿科技,正在改变着我们的生活和工作方式。
Adobe Illustrator第一课《工具》一、控制调板:Alt+W+X (CS3版本/英文版是:Alt+W+C )工具栏:Alt+W+O二、矩形:M按空格键可以移动位置(针对还没有结束编辑)按Shift做正方形,按Alt保持中心点不变三、圆角钜形按左方向键是直角,按右方向键是100%圆角按上方向键是加大圆角,按下方向键是减圆角Alt固定中心,shift画正的图形四、椭圆:L做图方法同钜形按Alt键单击图标同一组工具可以互相转换选择图标再单击画布可以定大小五、直线工具:“ ”按shift可以画45度角的倍数的直线六、选择工具:“ V ”1、按Shift键拖动等比缩放,Alt中心不变,shift+Alt是以中心等比缩放2、双击图标或“ V+回车”可准确移动图形;按Tab确定3、按Alt键可以复制七、直接选择工具:A编辑点和线八、编组选择工具:1、选择群组中的一个2、点对点对齐(变白色时证明对齐,必须要把对齐点Alt+Ctrl+勾上)按Alt是编组工具与选择工具的转换九、颜色:F6填色(“/”为无色)改变颜色时,描边和填色哪个在上面哪个就被改变“X”是描边与填色的转换Shift+ “ X”边与填色的颜色转换“ D”是默认的黑色描边,白色填色,描边粗细为1pt 作业:中国银行标志、联想标志第二课套索工Q (选点用的,只是选择点不能编_ 、画笔工具: B画笔面板F5三、铅笔工具: N四、 旋转工具: R1、 双击图标或按“ R+回车”以图形的中心点为旋转轴旋转2、单击图标或按“ R ”再单击某个点则以该点为旋转轴(按 Alt 单击中心可以准确旋转度数)Ctrl+D 再制五、 镜像:0用法同旋转,左右镜像点垂直上下镜像点水平六、 比例缩放:SS+回车会出现对话框可以更改比例七、 改变形状工具: 可以修改所有选中图形中的一个; 倾料工具八、钢笔工具:P按空格可以移点的位置,按 Alt 键改变控制炳方向,按 Shift 控制15度方向;转换锚点工具:Shift+C (单击节点可以转为直线); 加点工具“ + ”,减点工具“-”十、 置入Alt+F+L锁定Ctrl+2解除锁定Alt+Ctrl+2显示标尺Ctrl+R第三课(文字工具)美工文字T (区域文字、路径文字)文字面板Ctrl+T用文本工具双击字体可以选中字体文字加大Ctrl+Shift+句号”文字减小Shift+Ctrl+ “逗号”Alt+上方键或下方键减行距或加行距Alt+左方键或右方键减字间距或加字间距Alt+向上下箭头改变行距。
翻转路径文字:双击路径文字工具或Alt+T (文本)+P(路径文字)+路径文字选项创建轮廓S hift+Ctrl+O (文字转曲线)Ctrl+V粘贴整个页面的中心;C trl+F贴在前面;C trl+ E贴在后面二、变形工具:Shift+R双击图标或(单击图标+回车)可以调出变形面板三、符号喷枪工具Shift+SShift+ctrl+F11 符号面版Shift+F5 图形样式※出血位彩盒3-5mm ;礼品盒很厚的10mm -15mm ;画册、单张、吊牌2-3mm ;名片1mm第四课一、网格工具:U二、渐变:G (种类:线性、径向两种)填渐变“〉”单色"v”渐变面板Ctrl+F9 按Alt键复制颜色块三、吸管工具:I (度量工具)吸管可以吸颜色、轮廓、渐变、不透明度(属性)四、实时上色工具:K实时上色选择工具:Shift+L (用时把所有的图形选中才可以上色)五、切片工具Shift+K (只有制作网页设计时才用到)六、剪刀工具:C (美工刀工具)七、抓手工具:H (页面工具双击图标显示整体页面)抓手转换:按空格或H八、缩放工具:Z双击缩放工具一比一显示(图片有多大就显示多大)缩小:1、Z按Alt单击放大:1、Z单击第一下B、第2、Ctrl+3、Alt+Ctrl+F隐藏标题F隐藏菜单空格按Tab隐藏/显示面版、工具按Shift+Tab只隐藏/显示面版2、Ctrl+ +3、空格+Ctrl+单击C、第三下F恢复窗口九、混合工具:W (同CDR中的调和工具)1、先单击图标再单击第一个图形再单击第二个图形1、 W+回车2、双击图标 3、对象---混合选项一、 信息 F8二、 图层F7 (讲解图形之间的移动、复制,选中图层内容的方法) 三、 S hift+F5图形样式所有样式都要扩展外观 Alt+0+E 四、 外观Shift+F6 (在外观中可以填色)1、 简化至本外观(恢复到原来的样子)2、 新建图稿具有基本外观(要“V”才可以)五、 对齐Shift+F7 六、 变换Shift +F8七、 S hift + Ctrl+F9 路径查找器(AI 中:始终是上剪下)1、 按Alt+图标可以扩展2、 也可以单击右边的扩展AI 中的重叠与 Ctrl+8 (建立)都是掏空重叠部份修边、修剪和合并是一样的道理 裁切与相交一样保留重叠部份(双击图标重叠部份还可以去掉颜色;单击裁切重叠部份有颜色)2、全部选中;按 Alt+Ctrl+B (建立)Alt+ Shift+ Ctrl+B替换混合轴(混合与另外一个路径要一起选中) 取消混合作业:单张Alt+ O+ B+E Alt+ O+ B+S Ctrl+G Shift+ Ctrl+G扩展(同CDR 分离) 潜换混合轴 编组 取消编组第五课(控制面板)改步数方法:Ctrl+K (微调)第六课(控制面板)、其他面板1、工具Alt+W+O2、属性栏(也称:控制调板)Alt+W+X (英文版是Alt+W+C ), 11版本没有控制调板3、描边Ctrl+F104、色板Alt+W+H5、画笔F56、符号Shift+ Ctrl+F117、透明度Shift+ Ctrl+F108、画笔库、符号库、图层样式库打开熟悉?刀模一般用1pt的线1pt =0.353mm 极细线(0.076mm)=0.25pt 点的单位是pt、CDR的文档转换到AI的方法1、文件______ 另存为(Shift+ Ctrl+S)________ 保存类型改为:“AI”_______ 确定2、文件_______ 发布至PDF __________ 保存(Alt+F+H )(常用)3、另存为CDR8.0版本、AI的文档转换到CDR的方法1、在AI里面另存为AI格式2、在AI里面另存为EPS格式(版本为8.0)作业:海报第七课(菜单)菜单栏1文件(F);打开Ctrl+O ;2、恢复到最后保存的时候F12恢复;3、打印Ctrl+P4、文档设置Ctrl+Alt+P5、文档颜色模式Alt+F+M印刷、喷绘、写真用CMYK,画外观用RGB,打印用CMYK或RGB编辑(E)1、粘贴Ctrl+V、粘贴至前Ctrl+F、粘贴至后Ctrl+B2、常规Ctrl+K Alt+ Shift+ Ctrl+K 键盘快捷键对象(O)1、锁定Ctrl+2 解锁Alt+Ctrl+22、隐藏Ctrl+3 显示隐藏Alt+ Ctrl+33、扩展Alt+ O+X4、扩展外观Alt+ O+E5、Alt+ O+Z 对象--删格化(用了透明度一定要删格化也就是转位图),印刷模式CMYK,分辨率300dpi以上6、路径Alt+ O (重点)①连接Ctrl+J②平均Alt+ Ctrl+J③轮廓转对象④Alt+ O+P+U (轮廓化描边)⑤偏移路径Alt+ O+P+O⑥清理Alt+ O+P+C 清除空白文档框、没有连接线的节点、未上色的图形吊牌翻版步骤:扫描、置入、放正、锁定、勾图、刀模、出血位作业:吊牌翻版第八课(菜单)对象(O)1、混合W建立Alt+ Ctrl+B 释放Alt+ Shift +Ctrl+B 修改步数(W+回车)2、封套扭曲用变形建立Alt+ Shift+ Ctrl+W用顶层对象建立(将变形后的图形或文字放在选择的图形内)Alt+ Ctrl+C3、文本绕排(只针对区域文字)对象一文本绕排一建立4、剪切蒙板(M )(重点)建立Ctrl+7 释放Alt+ Ctrl+7用来蒙板的图形必须放在最上一层(像CDR中的图框精确裁剪)5、复合路径(相交部份掏空)(重点)建立Ctrl+8 释放Alt+ Shift+ Ctrl+8文字(T)Ctrl+回车是结束编辑1、区域文字选项(A)Alt+ T+ A2、路径文字Alt+ T+ P3、创建轮廓Shift+ Ctrl+O (如转曲)大写Alt+T+C+U 小写Alt+T+ C+L 词首大写Alt+T+ C+T 句首大写Alt+T+ C+S4、文字方向三、选择(S)1、相同(M)填色和描边Alt+S+M+R 填充颜色Alt+T+ C+U描边颜色Alt+S+ M+S 描边粗细Alt+T+ C+U文本对象:Alt+S+ O+T2、对象Ctrl+F10 描边(虚线)Alt+O+P++U 轮廓化描边四、图角1、用直选工具(A )选中要圆角的角按Ctrl+X 再按Ctrl+F再按Alt+C (效果)+S (风格化)+R (圆角)3、圆角变直角:①再按减点工具(-)去掉里面的两个节点,再按转换描点工具(Shift+C )双击另外两个节点;②先画圆角钜形再按直选工具(A)删除里面的两个节点,然后选中另外两个节点连接(Ctrl+J )作业:手表、音响第九课-一、效:果(C)1、3DA、凸出和斜斗角(E)B、绕转(R)C、旋转(O)2、变形(W)变形之后一定要扩展外观3、扭曲和变形(D)A、扭曲(W)与PhotoShop旋转扭曲一样B、波纹(Z)C、粗糙化(R)4、删格化(R)把边沿改为像锯齿一样有毛边5、路径(P)6、转换为形状(V)可以改圆角,要更改在外观面板更改Shift+ F67、风格化(S)内发光(I);圆角(R);外发光(O);投影(D );涂摸(B);添加箭头(A);羽化(F)8应用上一次的效果Shift+ Ctrl+E 打开上一次效果对话框Alt+ Shift+ Ctrl+E二、滤镜(L)1、扭曲(D)2、颜色(C)前后混合(F);反相颜色(I);调整颜色(A );调整饱和度(S)3、风格化(S)圆角(R );投影(D );添加箭头(A)4、应用上一次的滤镜Ctrl+E ;打开上一次滤镜的对话框Alt+ Ctrl+E、视图(V)轮廓显示Ctrl+Y适合窗口大小Ctrl+O (双击抓手)Ctrl+1 实际大小100% (双击放大镜)显示边缘Ctrl+H 隐藏定界框Shift+ Ctrl+B显示透明网格Shift+ Ctrl+D 隐藏文本框Shift+ Ctrl+Y显示/隐臧参考线Ctrl+ ; 锁疋/解锁参考线Alt+ Ctrl+ ;建立参考线Ctrl+5 释放参考线Alt+ Ctrl+5显示/隐藏网格Ctrl+ “对齐网格Shift+Ctrl+ 对齐点Alt+ Ctrl+ “作业:彩盒刀模(三种多模)第十课复习作业:彩盒设计第十一课一、置入Alt+ F+ L置入时如果链接打“V”;链接的好处:低分辨率显示、文件小、速度快;坏处:如果用链接一定要把原图一起复制(原因:链接的图片就像影子一样只是在来的位置,如果把原图删掉那么链接的这一张在图片AI里面就不会显示)不打“V”就相当于复制(一般设计彩盒用链接,嵌入也就是置入的意思)二、链接面板Alt+W+I重新链接三、PS里面保存方法印刷常用TIF格式;置入到AI或导入到CD里面时,如果要保留透明背景,那AI里面显示实际上还在原PS里面要存为PSD格式;链接常用DCS 1.0格式(有专色用DCS 2.0格式)作业:彩盒设计(背景在PS里面做)含位图的吊牌翻版1、PS打开(放正)2、加大画布(加出血位)3、另存一份(JPG格式)4、修图(包括修出血位)Caps lock精确取点5、修完后另存为一份TIF格式6、打开AI新建文档,链接JPG格式的图片7、勾图(刀模、图形等)、打字& 0K之后重新链接TIF格式的图片新建图层快捷键是:CTRL+L 第十二课复习作业:手提袋第十三课路径合并窗口-路径查看器-选中要合并的路径, 点击轮图案。