实验五--分光光度法测定甲醛
- 格式:doc
- 大小:53.00 KB
- 文档页数:3
酚试剂分光光度法测甲醛
酚试剂分光光度法是测定甲醛的常用方法之一,具有简单、快捷、准确等优点。
下面是测定甲醛的步骤:
实验设备及试剂:
1.紫外可见分光光度计
2.1%的酚试剂溶液
3.95%的乙醇溶液
操作步骤:
1.将甲醛溶液与酚试剂溶液按1:1的体积比混合,混合后用95%的乙醇调节至总体积为50ml。
2.将混合溶液取一定量置于紫外可见分光光度计中进行测量。
最佳测试波长为410nm左右。
3.读取测量结果,并根据测得的吸光度值和标准曲线得出甲醛
溶液中甲醛的浓度。
注意事项:
1.测量前应将试剂和样品室清洗干净,防止杂质干扰测试结果。
2.试剂的准确配制和储存对结果的准确性具有非常重要的影响。
3.在测量中应保证光的稳定性和一致性,防止测试结果偏差。
4.应根据不同的样品特性和测试要求,选择合适的波长和测量方法,以提高测量的准确性和敏感性。
分光光度法测定室内环境空气中甲醛含量分析分光光度法是一种常用的分析方法,可用于检测环境中的各种有害气体。
其中,测定甲醛含量是其中一个非常重要的应用,因为甲醛对人体有很大的危害,长期的吸入会对健康产生严重影响。
本文将详细介绍分光光度法测定室内环境空气中甲醛含量分析的原理、操作步骤以及注意事项等。
一、原理分光光度法是利用物质的吸收光谱所具有的一般性质,根据波长选择适当的测量波长来测定物质浓度的方法。
在空气中,甲醛被吸收的波长范围为245nm~365nm。
因此可以通过分光光度法测定空气中甲醛的浓度。
二、操作步骤1.准备设备首先需要准备分光光度计、紫外光源、水样瓶、玻璃盖板等设备。
2.样品采集将样品瓶清洗干净并晾干,再使用玻璃盖板覆盖至少24小时。
然后将玻璃盖板取下,使用滴管将500μL的空气样品注入到样品瓶中。
3.甲醛反应向样品中加入50μL的5%硫酸、50μL的5%硫酸钠,然后加入50μL的3%乙二胺乙醇溶液,进行混匀,再放置15分钟。
4.测定样品的吸光度将瓶子放入分光光度计中,设置光源波长为245nm~365nm,通过计算样品吸光度得到甲醛的浓度。
三、注意事项1.安全使用分光光度计时,应注意不要直接照射光源,或盯着光源看,以免损坏视力。
2.精度测量过程中应保证吸光度数据准确,避免在测量过程中出现误差。
3.结果测量结果仅为样品中甲醛的含量,不能代表其他气体的含量。
本文介绍了分光光度法测定室内环境空气中甲醛含量分析的操作步骤、注意事项和原理等方面的内容。
实际上,对于室内空气质量检测,无论是家庭、公共场所还是工厂车间,都应该加强管理和监测。
通过科学的检测方法,及时寻找问题,采取措施,保障人民的健康。
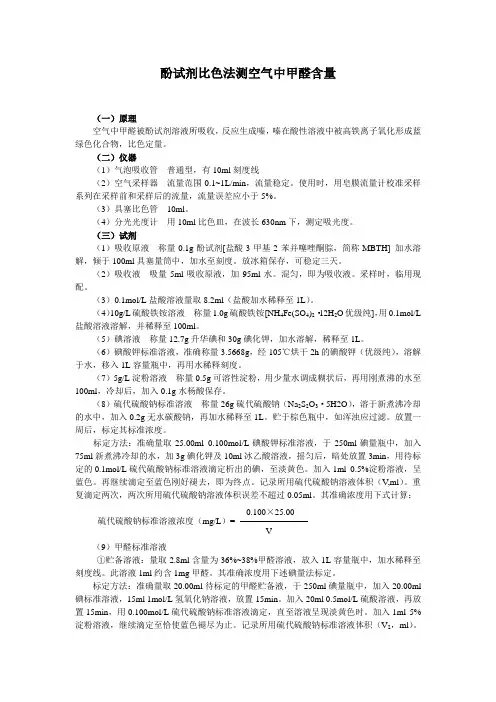
酚试剂比色法测空气中甲醛含量(一)原理空气中甲醛被酚试剂溶液所吸收,反应生成嗪,嗪在酸性溶液中被高铁离子氧化形成蓝绿色化合物,比色定量。
(二)仪器(1)气泡吸收管普通型,有10ml刻度线(2)空气采样器流量范围0.1~1L/min,流量稳定。
使用时,用皂膜流量计校准采样系列在采样前和采样后的流量,流量误差应小于5%。
(3)具塞比色管10ml。
(4)分光光度计用10ml比色皿,在波长630nm下,测定吸光度。
(三)试剂(1)吸收原液称量0.1g酚试剂[盐酸-3-甲基-2-苯并噻唑酮腙,简称MBTH] 加水溶解,倾于100ml具塞量筒中,加水至刻度。
放冰箱保存,可稳定三天。
(2)吸收液吸量5ml吸收原液,加95ml水。
混匀,即为吸收液。
采样时,临用现配。
(3)0.1mol/L盐酸溶液量取8.2ml(盐酸加水稀释至1L)。
(4)10g/L硫酸铁铵溶液称量1.0g硫酸铁铵[NH4Fe(SO4)2·12H2O优级纯],用0.1mol/L 盐酸溶液溶解,并稀释至100ml。
(5)碘溶液称量12.7g升华碘和30g碘化钾,加水溶解,稀释至1L。
(6)碘酸钾标准溶液,准确称量3.5668g,经105℃烘干2h的碘酸钾(优级纯),溶解于水,移入1L容量瓶中,再用水稀释刻度。
(7)5g/L淀粉溶液称量0.5g可溶性淀粉,用少量水调成糊状后,再用刚煮沸的水至100ml,冷却后,加入0.1g水杨酸保存。
(8)硫代硫酸钠标准溶液称量26g硫代硫酸钠(Na2S2O3·5H2O),溶于新煮沸冷却的水中,加入0.2g无水碳酸钠,再加水稀释至1L。
贮于棕色瓶中,如浑浊应过滤。
放置一周后,标定其标准浓度。
标定方法:准确量取25.00ml 0.100mol/L碘酸钾标准溶液,于250ml碘量瓶中,加入75ml新煮沸冷却的水,加3g碘化钾及10ml冰乙酸溶液,摇匀后,暗处放置3min,用待标定的0.1mol/L硫代硫酸钠标准溶液滴定析出的碘,至淡黄色。
室内空气中甲醛的测定实验报告6一、实验目的随着人们对室内空气质量的关注度不断提高,甲醛作为室内空气中常见的污染物之一,其含量的准确测定具有重要意义。
本实验旨在通过特定的方法和仪器,对室内空气中甲醛的浓度进行测定,以评估室内空气质量,并为采取相应的治理措施提供依据。
二、实验原理本次实验采用酚试剂分光光度法测定室内空气中的甲醛含量。
甲醛与酚试剂反应生成嗪,嗪在酸性溶液中被高铁离子氧化形成蓝绿色化合物。
根据颜色的深浅,在特定波长下进行分光光度测定,通过与标准曲线对比,计算出甲醛的浓度。
三、实验仪器与试剂1、仪器大气采样器:流量范围 0 1 L/min,流量稳定。
具塞比色管:10 mL。
分光光度计:能在 630 nm 波长下测定吸光度。
移液管:1 mL、2 mL、5 mL、10 mL。
2、试剂酚试剂:称取 010 g 酚试剂C₆H₄SN(CH₃)C:NNH₂·HCl,简称MBTH,加水溶解,倾于 100 mL 容量瓶中,定容。
放冰箱中保存,可稳定三天。
硫酸铁铵溶液:称取 10 g 硫酸铁铵NH₄Fe(SO₄)₂·12H₂O用 01 mol/L 盐酸溶解,并稀释至 100 mL。
甲醛标准贮备溶液:取 28 mL 含量为 36% 38%甲醛溶液,放入 1 L 容量瓶中,加水稀释至刻度。
此溶液 1 mL 约相当于 1 mg 甲醛。
其准确浓度用下述碘量法标定。
甲醛标准溶液:临用时,将甲醛标准贮备溶液用水稀释成 100 mL 含10 μg 甲醛的标准溶液。
四、实验步骤1、采样用一个内装 5 mL 吸收液的大型气泡吸收管,以 05 L/min 的流量,采气 10 L。
并记录采样时的温度和大气压力。
2、标准曲线的绘制取 7 支 10 mL 具塞比色管,按表 1 配制标准系列。
|管号| 0 | 1 | 2 | 3 | 4 | 5 | 6 |||||||||||标准溶液(mL)| 0 | 010 | 020 | 040 | 060 | 080 |100 ||吸收液(mL)| 10 | 09 | 08 | 06 | 04 | 02 | 0 ||甲醛含量(μg)| 0 | 1 | 2 | 4 | 6 | 8 | 10 |各管加入 04 mL 1%硫酸铁铵溶液,摇匀。
1. 掌握室内空气中甲醛测定的原理和方法。
2. 熟悉甲醛对人体的危害及检测的重要性。
3. 了解实验仪器的使用方法和操作步骤。
4. 通过实验,学会如何评估室内甲醛浓度,并提出相应的治理措施。
二、实验原理甲醛是一种常见的室内污染物,对人体健康具有潜在危害。
本实验采用酚试剂分光光度法测定室内空气中甲醛的浓度。
该方法基于甲醛与酚试剂反应生成嗪,嗪在酸性条件下与亚硝酸钠反应生成红色化合物,该化合物在特定波长下具有特定的吸光度,通过测定吸光度,可以计算出甲醛的浓度。
三、实验材料与仪器1. 实验材料:- 酚试剂- 亚硝酸钠- 醋酸- 蒸馏水- 甲醛标准溶液- 实验室用的玻璃器皿(如比色管、烧杯等)2. 实验仪器:- 酚试剂分光光度计- 气泵- 吸附管- 移液器- 精密天平1. 准备工作:- 检查仪器是否正常工作,调整分光光度计至最佳工作状态。
- 配制酚试剂和亚硝酸钠溶液。
2. 标准曲线的绘制:- 取一系列已知浓度的甲醛标准溶液,分别加入比色管中。
- 每个标准溶液加入适量的酚试剂和亚硝酸钠溶液。
- 混匀后,用分光光度计测定吸光度。
- 以甲醛浓度为横坐标,吸光度为纵坐标,绘制标准曲线。
3. 实验样品的测定:- 将吸附管连接到气泵上,抽取室内空气。
- 将吸附管中的空气样品通过酚试剂和亚硝酸钠溶液,使其中的甲醛与试剂反应。
- 混匀后,用分光光度计测定吸光度。
- 根据标准曲线,计算出样品中甲醛的浓度。
五、实验结果与分析1. 标准曲线的绘制:- 通过绘制标准曲线,可以得到吸光度与甲醛浓度之间的线性关系。
2. 实验样品的测定:- 根据实验数据,计算出室内空气中甲醛的浓度为0.15mg/m³。
六、讨论与建议1. 实验结果表明,本次测定的室内空气中甲醛浓度为0.15mg/m³,超过了国家规定的室内空气质量标准(0.08mg/m³)。
2. 针对室内甲醛超标的问题,提出以下建议:- 加强室内通风,增加室内空气流通。
酚试剂分光光度法测室内甲醛酚试剂分光光度法测定室内甲醛实验报告班级:130223学号:13022103姓名:董子薇15mL1mol/L氢氧化钠溶液,放置15min,加入20mL0.5mol/L硫酸溶液,再放置15min,用0.05mol/L硫代硫酸钠溶液滴定至淡黄色,加0.5%淀粉溶液1mL,继续滴定至蓝色刚好褪去,记录消耗体积V,同时用水作试剂空白滴定。
反应原理:甲醛溶液中,加碱液使溶液呈碱性后,加入一定量过量的碘标准溶液,甲醛被氧化:HCHO + I2+ 3NaOH = HCOONa + 2NaI + 2H2O放置15分钟,待反应完全后,用硫酸酸化,以淀粉为指示剂,用Na2S2O3标准溶液滴定过量I 2:I2+ 2Na2S2O3= 2NaI + Na2S4O6按下式(*)计算浓度:()20152 1⨯⨯-=M VVC(*)式中:C——甲醛标准贮备溶液中甲醛的浓度,mg/ml;V1——滴定空白时消耗硫代硫酸钠溶液体积,ml;V2——滴定甲醛溶液时消耗硫代硫酸钠溶液体积,ml;M——硫代硫酸钠标准溶液的当量浓度;15——甲醛的当量。
20——所取甲醛标准贮存液的体积,ml。
二次平行滴定,误差小于0.05ml,否则重新标定。
(5)甲醛标准溶液:临用时,从甲醛标准贮备溶液中移取0.9ml溶液,倾于100ml容量瓶中,定容至刻度线;立即再取此溶液10.00ml,加入100mL容量瓶中,加入5mL吸收原液,用水定容至100ml(此溶液1.00ml含1.00µg甲醛),放置30min后,用于配制标准色列管(此标准溶液(标准工作液)可稳定24h)。
(5)上面用到的试剂:①碘溶液C(1/2I2)=0.010mol/L。
碘贮备液,C(1/2I2)=0.1mol/L:称取1.27g碘(I2)于烧杯中,加入4g碘化钾和去离子水,搅拌至完全溶解后,用水稀释至100mL, 贮于棕色细口瓶中,暗处贮存。
碘溶液C(1/2I2)=0.010mol/L:量取碘贮备液25mL,用水稀释至250mL,贮于棕色容量瓶中。
实验五研究性学习实验的准备与实验教学研究----------空气中甲醛气体含量的简易测定【实验教学研究目的】1.学习和探讨空气中甲醛气体含量简易测定的方法和技能。
2.通过空气中甲醛气体含量测定装置和操作方法的设计,培养实验设计和创造性思维能力。
3.通过甲醛气体含量测定的研究性学习实验的体验,探讨组织中学生进行研究性学习实验的方法。
【实验计划】1.实验用品、仪器实验仪器:50mL注射器,集气瓶,导管,止水夹,锥形瓶,铁架台,滴定管夹,滴管,橡胶管,分液漏斗实验药品:0.01mol/L 的高锰酸钾溶液,2mol/L 的硫酸溶液,蒸馏水。
2.实验步骤A按如上装置图装好装置,检验气密性。
B配置高锰酸钾溶液:取1mL 0.01M的高锰酸钾溶液加入100mL水配制得1X10-3M的溶液,依照此法分别配置1X10-4M、1X10-5M的高锰酸钾溶液。
C按如图所示往实验装置加入药品。
D向右边的集气瓶中加入20mL 1X10-3M高锰酸钾溶液和10mL 2M的硫酸溶液,用止水夹封堵右方的橡皮管。
E向左边的集气瓶中加入甲醛溶液至分支管口下方的位置;F在如图所示的橡皮管插入50mL注射器的针头,插入时注射器活塞应处于0刻度的位置。
G缓缓拉动注射器活塞抽出实验体系内的空气。
缓慢拉动注射器活塞至50mL位置。
抽出注射器,应将针头留在橡皮管上。
将注射器活塞重新处于0刻度后再次插入针头。
H重复6、7两个步骤,直至左集气瓶中高锰酸钾溶液褪色,记录褪色时抽取的模拟空气量。
I根据上述步骤,分别记录不同浓度高锰酸钾溶液的褪色情况。
3.实验记录4.实验讨论由以上的数据可得出最好的实验方案是用1×10 -4moL/L的高锰酸钾溶液,这样的实验操作比较好,节省时间,现象也较明显。
5.实验成功的关键因素高锰酸钾溶液与甲醛气体的反应为异相反应,反应不完全,为了尽可能增大反应的程度:A应在左边的试管中的甲醛溶液液面要尽量靠近试管口分支处B注射器抽气也应尽量缓慢,使气液两相充分反应。
实验五:空气中甲醛的测定(酚试剂分光光度法)实验目的:掌握甲醛测定方法;熟练掌握大气采样器和分光光度计的使用;实验原理:甲醛的测定方法:分光光度法、气相色谱法、酚试剂分光光度法、乙酰丙酮分光光度法;空气中的甲醛与3-甲基2-苯并噻唑酮腙酚试剂反应生成嗪,嗪在酸性溶液中被高铁离子氧化形成蓝绿色化合物,颜色深浅与甲醛含量成正比,物质的最大吸收波长为630nm,通过比色定量。
当采样体积为10L时最低检出质量浓度为0.01mg/m3。
实验仪器:分光光度计(在630nm测定);大气采样器;具塞比色管(10ml);分析天平;滴定管;容量瓶;量筒;移液管等1、吸收液原液:称量0.10g酚试剂[C6H4SN(CH3)C:NNH2·HCl,简称NBTH],加水溶解,倾于100ml具塞量筒中,加水到刻度。
放冰箱中保存,可稳定三天。
吸收液:量取吸收原液5ml,加95ml水,即为吸收液。
采样时,临用现配。
2、1%硫酸铁铵溶液3、碘溶液[C(1/2I2)=0.1000mol/L]4、1mol/L氢氧化钠溶液5、0.5mol/L硫酸溶液:取28ml浓硫酸缓慢加入水中,冷却后,稀释至1000ml。
6、硫代硫酸钠标准溶液[C(Na2S2O3)=0.1000mol/L]0.5%淀粉溶液:将0.5g可溶性淀粉,用少量水调成糊状后,再加入100ml沸水,并煎沸2~3min至溶液透明确。
7、甲醛标准贮备溶液:取2.8ml含量为36~38%甲醛溶液,放入1L容量瓶中,加水稀释至刻度。
此溶液1ml约相当于1mg甲醛。
其准确浓度用下述碘量法标定。
实验步骤:1、样品采集:用一个内装5ml吸收液的大型气泡吸收管,以0.5L/min流量,采气10L。
并记录采样点的温度和大气压力。
采样后样品在室温下应在24h内分析。
2、甲醛标准贮备溶液的标定:精确量取20.00ml待标定的甲醛标准贮备溶液,置于250ml碘量瓶中。
加入20.00ml[C(1/2I2)=0.1000mol/L]碘溶液和15ml 1mol/L氢氧化钠溶液,放置15min,加入0.5mol/L硫酸溶液,再放置15min,用[C(Na2S2O3)=0.1000mol/L]硫代硫酸钠溶液滴定,至溶液呈现淡黄色时,加入1ml 5%淀粉溶液继续滴定至恰使兰色褪去为止,记录所用硫代硫酸钠溶液体积(V2),ml。
实验三室内空气中甲醛的取样与测定——AHMT分光光度法一、实验提要甲醛(HCHO)无色气体,易溶于水和乙醇。
甲醛对皮肤和粘膜有强烈的刺激作用,可使细胞中的蛋白质凝固变性,抑制一切细胞机能,由于甲醛在体内生成甲醇而对视丘及视网膜有较强的损害作用。
甲醛对人体健康的影响主要表现在嗅觉异常、刺激、过敏、肺功能异常及免疫功能异常等方面。
室内空气中甲醛主要来源于室内装饰的人造板材、人造板制造的家具、含有甲醛成分并有可能向外界散发的其他各类装饰材料及燃烧后会散发甲醛的材料。
室内空气质量标准规定甲醛的最高允许含量为0.10mg/m3。
空气中甲醛的测定方法主要有AHMT分光光度法、乙酰丙酮分光光度法、酚试剂分光光度法、气相色谱法、电化学传感器法等。
1.实验目的(1)了解和掌握室内空气中甲醛的采样方法;(2)了解室内空气中甲醛的测定方法,掌握AHMT分光光度法测定甲醛的方法。
2.实验原理空气中甲醛与4-氨基-3-联氨-5-巯基-1,2,4-三氮杂茂在碱性条件下缩合,然后经高碘酸钾氧化成6-巯基-5-三氮杂茂[4,3-b]-S-四氮杂苯紫红色化合物,其色泽深浅与甲醛含量成正比。
AHMT分光光度法测定*围为2mL样品溶液中含 0.2~3.2 μg甲醛。
若采样流量为1L/min,采样体积为20L,则测定浓度*围为 0.01~0.16 mg/m3。
测定甲醛时,乙醛、丙醛、正丁醛、丙烯醛、丁烯醛、乙二醛、苯(甲)醛、甲醇、乙醇、正丙醇、正丁醇、仲丁醇、异丁醇、异戊醇、乙酸乙酯无影响;二氧化硫共存时,使测定结果偏低。
因此对二氧化硫干扰不可忽视,可将气样先通过硫酸锰滤纸过滤器,予以排除。
二、仪器、试剂及材料1.仪器材料(1)空气采样器:流量*围0~1 L/min;(2)多孔玻板吸收管:10 mL容量、棕色;(3)10mL具塞比色管;(4)可见光分光光度计。
2.试剂(1) 吸收液:称取1g三乙醇胺、0.25g偏重亚硫酸钠和0.25g乙二胺四乙酸二钠溶于水中并稀释至1000mL。
乙酰丙酮分光光度法测甲醛原理1. 引言大家好,今天咱们聊聊一个有趣的话题——乙酰丙酮分光光度法测甲醛。
你知道吗,甲醛这东西可不是一般的小角色,它在我们的生活中到处可见,像家里的家具、装修材料,甚至某些食品都有它的身影。
可是,这玩意儿可是个不折不扣的“坏小子”,对人体健康可有影响。
所以,科学家们可得好好监测一下,看看甲醛的含量如何。
而乙酰丙酮分光光度法,就是其中一种非常靠谱的方法。
咱们今天就来捋一捋它的原理,轻松了解一下这门科学!2. 乙酰丙酮是什么?2.1 乙酰丙酮的简介说到乙酰丙酮,可能很多朋友对这个名字还不太熟悉。
简单来说,它是一种有机化合物,化学式就是 C5H8O2。
别看名字复杂,其实它在实验室里可是一位明星。
乙酰丙酮能和很多金属离子形成鲜艳的配合物,因此它在分析化学中经常被用到,尤其是在测定一些金属元素时,特别给力。
2.2 乙酰丙酮的特点更神奇的是,乙酰丙酮本身是个小活宝!它可以轻松与甲醛反应,形成一种特殊的化合物。
哎呀,这就好比是把两个朋友捏在一起,变成一个更有趣的组合,大家都喜欢的那种!这种新化合物的颜色可是非常鲜艳的,这就是我们测甲醛的秘密武器了。
3. 分光光度法原理3.1 什么是分光光度法?现在来聊聊分光光度法,别听名字复杂,其实它的原理就像一个超级聪明的侦探,通过光来“观察”物质的特征。
具体来说,就是利用光的吸收特性,来判断样品中有多少甲醛。
想象一下,我们用一束光照射样品,然后根据光透过的程度来分析,越多的甲醛,光被吸收得越厉害,透过的光就越少。
这一过程,简直就像在侦探小说里追踪罪犯,紧张又刺激!3.2 乙酰丙酮与甲醛的反应当我们将乙酰丙酮加入含有甲醛的样品时,嘿,魔法就出现了!乙酰丙酮与甲醛发生反应,形成一个新化合物,通常是颜色比较浓的复合物。
咱们可以用分光光度计测量这个颜色的深浅。
颜色越深,说明样品里的甲醛含量越高。
就像做饭时,放盐放多了,菜的颜色都变得不一样,真是一目了然。
甲醛分光光度法
甲醛分光光度法是一种用于测定甲醛浓度的分析方法。
该方法利用甲醛在特定波长下吸收光线的特性,通过测量吸光度来确定甲醛的浓度。
甲醛分光光度法的基本原理是在特定波长下,甲醛分子能够吸收入射光中的能量,导致光强的减弱。
根据比尔-朗伯定律,吸光度与溶液中物质的浓度成正比关系。
因此,通过测量溶液吸光度的变化,可以确定甲醛的浓度。
甲醛分光光度法的操作步骤通常包括以下几个步骤:
1. 准备样品:将待测样品中的甲醛提取或稀释至适当浓度。
2. 调节光源和检测器:选择合适的波长并调节光源和检测器以保证稳定的光线输入和输出。
3. 建立标准曲线:制备一系列不同浓度的甲醛标准溶液,并分别测量它们的吸光度,建立标准曲线。
4. 测定样品:将待测样品的吸光度测量值代入标准曲线中,通过插值或外推,计算出甲醛的浓度。
甲醛分光光度法具有操作简单、准确度高的特点,广泛应用于环境监测、医疗诊断、食品安全等领域。
但也需要注意样品的处理和测量条件的随机误差对结果的影响。
分光光度法测水中甲醛含量的原理(1)分光光度法分光光度法测定的主要方法有乙酰丙酮法、MBTH法、AHMT法等几种。
① 酚试剂法酚试剂法原理是甲醛与酚试剂反应生成嗪,嗪在酸性溶液中被高铁离子氧化形成蓝绿色化合物,颜色深浅与甲醛含量成正比,该化合物在660nm处摩尔吸光系数ε可达7.0×104,该法对甲醛的测定非常灵敏最低检测限为0.015mg/L。
方法的缺点是乙醛、丙醛的存在会对测定结果产生干扰;反应受温度限制,室温低于15,显色不完全,20~35时15min显色最完全,放置4小时,吸收情况稳定不变。
②乙酰丙酮法(新国标GB 18204.2-2014不在里面)乙酰丙酮法原理是利用甲醛与乙酰丙酮及氨生成黄色化合物二乙酰基二氢卢剔啶后,412nm下进行分光光度测定。
此法最大的优点是操作简便,性能稳定,误差小,不受乙醛的干扰,有色溶液可稳定存在12小时;缺点是灵敏度较低,最低检出浓度为0.25mg/L,仅适用于较高浓度甲醛的测定;方法缺点是反应较慢,需要约60min;SO2对测定存在干扰(使用NaHSO3作为保护剂则可以消除)。
该方法非常传统,应用极为广泛。
③AHMT法AHMT法原理是甲醛与4-氨基-3-联氨-5-巯基-1,2,3-三氮杂茂(AHMT)在碱性条件下缩合,然后经高碘酸钾氧化成6-巯基-5-三氮杂茂[4,3-b]-S-四氮杂苯紫红色化合物,比色定量。
该方法优点是抗干扰能力强,对乙酰丙酮法、MBTH法及副品红法干扰严重的六胺对此测定方法无干扰,因此,该法是测定树脂交联过程释放甲醛的有效方法;灵敏度较高,最低检出限为0.01mg/m3,较适宜与一般情况下室内空气的检测;缺点是颜色随时间逐渐加深,要求标准溶液的显色反应和样品溶液的显色反应时间必须严格统一,在显色体系最大吸收波长550nm 测定,Co2+、Cu2+干扰测定。
(2)气相色谱法(GC)空气中甲醛在酸性条件下吸附在涂有2,4-二硝基苯肼(2,4-DNPH)6201担体上,生成稳定的甲醛腙。
文章编号:1006-446X(2006)02-0017-06分光光度法测定甲醛赵 晶 范必威(成都理工大学材料与化学化工学院,四川 成都610059)摘 要:重点论述了各种测定甲醛的分光光度法的现状及其改进,目前存在的不足之处及面临问题,同时展望了该法的前景。
关键词:甲醛;分光光度法;吸收剂中图分类号:O657132 文献标识码:A近年来,随着新型室内装修材料、家具、经特殊整理的服装和布料等消费品的生产及使用,甲醛已成为室内空气以及服装织物中的严重污染物之一。
因此,建立对甲醛高灵敏度的新的分析方法,对生命科学和环境科学的发展都有重要的意义。
甲醛的分析方法一般采用色谱法或分光光度法,色谱法具有准确、灵敏等特点,但仪器昂贵,不易推广;而分光光度法作为一种经典的方法,可不受外界(经济条件,人员水平等)因素的限制,有其独特的使用价值。
1 方法的发展和改进111 乙酰丙酮分光光度法乙酰丙酮法是测定甲醛较为理想的分析方法,目前在各个领域已得到了广泛的应用。
甲醛气体经水吸收后,在酸性条件下,乙酸2乙酸铵缓冲溶液中,与乙酰丙酮(2,42戊二酮)作用,在沸水浴条件下,迅速生成稳定的黄色化合物,其颜色深度与含量成正比,在波长413nm处测定其吸光度值。
此法的优点是不受乙醛的干扰,当酚为15mg,乙醛为3mg以下时,不干扰测定。
而且方法简便,稳定性好,误差小,比色液可稳定12h不变。
检出限为0125mg/L。
缺点是生成稳定的生色物质需要约60min的诱导期,另外,该法在含S O2的环境中测定有一定的影响,使用NaHS O3作为保护剂则可以消除,四氯络汞酸胺为吸收液也可以消除[1]。
最近,RODRIG UEZ等[2]发展了乙酰丙酮法,采用停流技术,将其诱导期缩短为3min,可以快速完成测定。
所用的乙酰丙酮显色剂不但有良好的选择性,准确度高,操作安全简便,价格也便宜,还能保持在较长时间内连续使用。
但灵敏度较低,当采样体积为015~1010L时,最低检出质量浓度为015mg/m3,而《室内空气质量标准》中规定甲醛的标准值为0108mg/m3,因此本法仅在确定室内空气中甲醛质量浓度大于015mg/m3时才适用,若质量浓度小于015mg/m3采用此法则无法进行室内空气质量的评价。
实验五:空气中甲醛的测定(酚试剂分光光度法)实验目的:掌握甲醛测定方法;熟练掌握大气采样器和分光光度计的使用;实验原理:甲醛的测定方法:分光光度法、气相色谱法、酚试剂分光光度法、乙酰丙酮分光光度法;空气中的甲醛与3-甲基2-苯并噻唑酮腙酚试剂反应生成嗪,嗪在酸性溶液中被高铁离子氧化形成蓝绿色化合物,颜色深浅与甲醛含量成正比,物质的最大吸收波长为630nm,通过比色定量。
当采样体积为10L时最低检出质量浓度为0。
01mg/m3。
实验仪器:分光光度计(在630nm测定);大气采样器;具塞比色管(10ml);分析天平;滴定管;容量瓶;量筒;移液管等1、吸收液原液:称量0。
10g酚试剂[C6H4SN(CH3)C:NNH2·HCl,简称NBTH],加水溶解,倾于100ml具塞量筒中,加水到刻度。
放冰箱中保存,可稳定三天。
吸收液:量取吸收原液5ml,加95ml水,即为吸收液.采样时,临用现配.2、1%硫酸铁铵溶液3、碘溶液[C(1/2I2)=0。
1000mol/L]4、1mol/L氢氧化钠溶液5、0。
5mol/L硫酸溶液:取28ml浓硫酸缓慢加入水中,冷却后,稀释至1000ml。
6、硫代硫酸钠标准溶液[C(Na2S2O3)=0.1000mol/L]0.5%淀粉溶液:将0.5g可溶性淀粉,用少量水调成糊状后,再加入100ml沸水,并煎沸2~3min至溶液透明确。
7、甲醛标准贮备溶液:取2。
8ml含量为36~38%甲醛溶液,放入1L容量瓶中,加水稀释至刻度.此溶液1ml约相当于1mg甲醛。
其准确浓度用下述碘量法标定.实验步骤:1、样品采集:用一个内装5ml吸收液的大型气泡吸收管,以0。
5L/min流量,采气10L.并记录采样点的温度和大气压力。
采样后样品在室温下应在24h内分析.2、甲醛标准贮备溶液的标定:精确量取20。
00ml待标定的甲醛标准贮备溶液,置于250ml碘量瓶中。
加入20。
00ml[C(1/2I2)=0.1000mol/L]碘溶液和15ml 1mol/L氢氧化钠溶液,放置15min,加入0.5mol/L硫酸溶液,再放置15min,用[C(Na2S2O3)=0。
水中甲醛的测定(分光光度法)水中甲醛的测定分光光度法1 范围本标准规定了水中甲醛测定的方法原理、仪器与试剂、操作步骤、计算及注意事项。
本标准适用于脱盐水,生产水、生活水、冷凝液、尿素溶液(含碳铵)中甲醛的测定。
2 原理甲醛在酸性条件下与变色酸二钠(-萘二磺酸--羟基)反应生成紫色络合物,在580nm 波长处用分光光度计进行比色测定。
3 试剂与仪器分光光度计;比色管50mL ;实验用电炉;浓硫酸:AR ;10g/L 变色酸二钠溶液。
变色酸二钠溶液。
称取1.0g 变色酸于少量蒸馏水水中,溶解后稀至100mL 。
亚硫酸钠溶液:126g/L ;称取126 g 亚硫酸钠溶于水,稀释至1000mL ,加(约10滴)百里酚酞指示剂(1 g/L ),用硫酸溶液(1+19)中和至无色。
甲醛含量测定:量取mL 甲醛溶液(称准至0.0002g )置于50 mL 亚硫酸钠溶液的锥形瓶中,用硫酸标准溶液c(1/2H 2SO 4)=1mol/L 滴定至溶液由蓝色变为无色。
甲醛含量(%)=mcV 10003003.0?? 式中:c —硫酸标准溶液的浓度,mol/L ;V —消耗硫酸标准溶液的体积,mL ;m —甲醛溶液之质量,g ;—与 mL 硫酸标准滴定溶液[c(1/2H 2SO 4)=1mol/L]相当的以克表示的甲醛质量。
甲醛标准溶液,1mg/mL ;根据下式计算,称取甲醛溶液,置于1000mL 容量瓶中加水稀释至刻度,摇匀。
m=X000.1 式中:m —甲醛溶液之质量,g ;X —甲醛含量,%;—甲醛标准溶液浓度,mg/mL 。
甲醛标准溶液:10mg/L ;移去上述溶液,置于1000mL 容量瓶中,加水稀释至刻度,摇匀。
甲醛标准溶液:1mg/L 。
移去上述溶液,置于1000mL 容量瓶中,加水稀释至刻度,摇匀。
4 操作步骤标准曲线的制作4.1.1高含量甲醛标准曲线的制作4.1.1.1分别取、、、、、甲醛标准溶液(10mg/L )于6个50mL 比色管中,分别加蒸留水、、、、、;4.1.1.2在各比色管中分别加入变色酸二钠溶液,摇匀;4.1.1.3在各比色管分别小心加入浓硫酸,且边加边摇;4.1.1.4将各比色管置于沸水中加热15min ;4.1.1.5取下冷却至室温后用水定容至50mL ,用试剂空白做参比,在580nm 波长,下用1cm 比色皿测定各溶液的吸光度;4.1.1.6以吸光度为纵坐标,甲醛量(ug)为横坐标绘制标准曲线。
分光光度法测定室内甲醛的含量张小东郑艳秋(齐齐哈尔矿产勘查开发总院测试中心,黑龙江齐齐哈尔161006)随着居民住房条件的改善,居室内的装修及配备的家具越来越现代化。
大量含有甲醛及脲醛树脂的建筑材料,如胶合板、刨花板、纤维板、涂料纷纷进入室内。
一些日常生活用品中,如化纤纺织品、化装品、家具、书籍等也会释放出甲醛。
甲醛的散发,在盛夏高温时节往往达到最高值。
世界各国都根据自己的情况制定了室内甲醛浓度指导限制与最大容许浓度,我国的室内空气质量标准规定甲醛的限量是0.08mg/m 3[1]。
室内装饰材料及家具是甲醛污染的主要来源,尤以人造板为甚,人造板主要是用脲醛树脂作为其粘合剂。
脲醛树脂是一种由尿素和甲醛缩聚而成的氨基树脂胶粘剂,它会慢慢释放甲醛,时间可长达数十年,高温下脲醛树脂会加快水解,释放甲醛量增多,污染环境。
80%脲醛树脂用于各种人造板的生产,故含有一定的游离甲醛。
甲醛又名蚁醛,为无色气体,有特殊的刺激气味.易溶于水和乙醇。
甲醛既是一种致癌物,也是一种在很低浓度就能产生过敏症状的刺激剂[2]。
甲醛已经被世界卫生组织确定为致癌和致畸形物质,是公认的变态反应源,也是潜在的强致突变物之一。
长期接触低剂量甲醛可引起慢性呼吸道疾病,引起鼻咽癌、结肠癌、脑瘤、细胞核的基因突变,DNA 单链内交连和DNA 与蛋白质交连及抑制DNA 损伤的修复、妊娠综合症、引起新生儿染色体异常、白血病,引起青少年记忆力和智力下降。
在所有接触者中,儿童和孕妇对甲醛尤为敏感,危害也就更大。
据相关资料统计显示:人类有70%的病症与室内环境有关,我国每年有12万人死于室内污染,90%以上的幼儿白血病患者都是住进新装修房一年内患病的。
因此,室内甲醛污染要引起人们的高度重视,要定期对住宅空气中甲醛含量做出检测。
1实验部分1.1实验仪器及试剂大型气泡吸收管:出气口内径为1mm ;出气口至管底距离等于或小于5mm ;QC-2A 型大气采样器(北京市劳动保护科学研究所):流量范围0-1L/min ;具塞比色管10ml ;722型分光光度计(上海分析仪器厂)。
实验五:空气中甲醛的测定(酚试剂分光光度法)
实验目的:
掌握甲醛测定方法;
熟练掌握大气采样器和分光光度计的使用;
实验原理:
甲醛的测定方法:分光光度法、气相色谱法、酚试剂分光光度法、乙酰丙酮分光光度法;
空气中的甲醛与3-甲基2-苯并噻唑酮腙酚试剂反应生成嗪,嗪在酸性溶液中被高铁离子氧化形成蓝绿色化合物,颜色深浅与甲醛含量成正比,物质的最大吸收波长为630nm,通过比色定量。
当采样体积为10L时最低检出质量浓度为0.01mg/m3。
实验仪器:
分光光度计(在630nm测定);大气采样器;具塞比色管(10ml);分析天平;滴定管;容量瓶;量筒;移液管等
1、吸收液原液:称量0.10g酚试剂[C6H4SN(CH3)C:NNH2·HCl,简称NBTH],加水溶解,倾于100ml具塞量筒中,加水到刻度。
放冰箱中保存,可稳定三天。
吸收液:量取吸收原液5ml,加95ml水,即为吸收液。
采样时,临用现配。
2、1%硫酸铁铵溶液
3、碘溶液[C(1/2I2)=0.1000mol/L]
4、1mol/L氢氧化钠溶液
5、0.5mol/L硫酸溶液:取28ml浓硫酸缓慢加入水中,冷却后,稀释至1000ml。
6、硫代硫酸钠标准溶液[C(Na2S2O3)=0.1000mol/L]
0.5%淀粉溶液:将0.5g可溶性淀粉,用少量水调成糊状后,再加入100ml沸水,并煎沸2~3min至溶液透明确。
7、甲醛标准贮备溶液:取2.8ml含量为36~38%甲醛溶液,放入1L容量瓶中,加水稀释至刻度。
此溶液1ml约相当于1mg甲醛。
其准确浓度用下述碘量法标定。
实验步骤:
1、样品采集:用一个内装5ml吸收液的大型气泡吸收管,以0.5L/min流量,采气10L。
并记录采样点的温度和大气压力。
采样后样品在室温下应在24h内分析。
2、甲醛标准贮备溶液的标定:精确量取20.00ml待标定的甲醛标准贮备溶液,置于250ml 碘量瓶中。
加入20.00ml[C(1/2I2)=0.1000mol/L]碘溶液和15ml 1mol/L氢氧化钠溶液,放置15min,加入0.5mol/L硫酸溶液,再放置15min,用[C(Na2S2O3)=0.1000mol/L]硫代硫酸钠溶液滴定,至溶液呈现淡黄色时,加入1ml 5%淀粉溶液继续滴定至恰使兰色褪去为止,记录所用硫代硫酸钠溶液体积(V2),ml。
同时用水作试剂空白滴定,记录空白滴定所用硫化硫酸钠标准溶液的体积(V1),ml。
甲醛溶液的浓度用公式(1)计算:甲醛溶液浓度(mg/ml)=(V1-V2)×N×15/20 (1)
式中:V1――试剂空白消耗[C(Na2S2O3)=0.1000mol/L]硫代硫酸钠溶液的体积,ml;
V2――甲醛标准贮备溶液消耗[C(Na2S2O3)=0.1000mol/L]硫代硫酸钠溶液的体积,ml;N――硫代硫酸钠溶液的准确当量浓度;
15――甲醛的当量;
20――所取甲醛标准贮备溶液的体积,ml。
二次平行滴定,误差应小于0.05ml,否则重新标定。
绘制标准曲线:
用1.00μg/ml甲醛标准溶液,按下表制各标准色列管
取比色管7个,按上表所示分别加入相应的试剂,然后再向所有管中加入0.4ml ,1%硫酸铁铵溶液摇匀,放置15min 。
用1cm 比色皿,以在波长630μm 下,以水参比,测定各管溶液的吸光度。
以甲醛含量为横座标,吸光度为纵座标,绘制曲线,并计算回归斜率,以斜率倒数作为样品测定的计算因子Bg (微克/吸光度)。
样品测定 采样后,将样品溶液全部转入比色管中,用少量吸收液洗吸收管,合并使总体积为5ml 。
按绘制标准曲线的操作步骤测定吸光度(A);在每批样品测定的同时,用5ml 未采样的吸收液作试剂空白,测定试剂空白的吸光度(A0)。
结果计算
a.将采样体积按公式(2)换算成标准状态下采样体积V0=Vt.T0/(273+t ).P/P0 (2)
式中:V0――标准状态下的采样体积(L );Vt ――采样体积,L=采样流量(L/min )×采样时间(min );t
――采样点的气温,℃;T0――标准状态下的绝对温度273K ;P ――采样点的大气压力(kPa );P0――标准状态下的大气压力(101kPa )。
b.空气中甲醛浓度按公式(3)计算
C=(A-A0)×Bg/V0……………………(3)式中:C ――空气中甲醛(mg/m3);A ――样品溶液的吸光度;A0――空白溶液的吸光度;Bg ――由6.1项得到的计算因子(微克/吸光
数据处理
标准液标定
试样标定
思考题:
1、二氧化硫对测定有什么影响,如何抵消?
答:是测量结果偏低,让气体先通过硫酸锰滤纸可减小影响。
2、硫酸铁胺的作用?
答:做显色剂。