平面曲线的曲率
- 格式:ppt
- 大小:1.42 MB
- 文档页数:11
曲率曲率是数学中一个重要而深奥的概念,它被广泛应用于多个学科领域,包括物理学、几何学和工程学等。
本文将对曲率的定义、性质和应用进行探讨,帮助读者更好地理解这一概念。
曲率是描述曲线和曲面弯曲程度的一个数值指标。
一般来说,曲线的曲率是指曲线在某一点上几何形状的变化程度。
曲面的曲率则是指曲面在某一点上的沿不同方向的几何形状的变化程度。
对于平面上的曲线来说,曲率可以用曲率半径来表示。
曲率半径是一个与曲线曲率成反比的数值,如果曲线越弯曲,曲率半径就越小。
通过计算曲率半径,我们可以对曲线的弯曲程度进行定量分析。
当曲率半径为无穷大时,曲线是直线;反之,当曲率半径为零时,曲线上的任意一点是奇点。
曲率半径可以在物理学、几何学和工程学等领域中得到广泛应用。
对于曲面来说,曲率的计算稍微复杂一些。
曲面上的曲率可以通过计算曲面上的两个主曲率和平均曲率来获得。
主曲率是在点上切平面内的两个正交方向上的曲率,平均曲率是两个主曲率的平均值。
曲面上的曲率可以帮助我们确定曲面上的凸凹部分,从而在工程设计中提供重要的参考信息。
曲率在物理学中有着广泛的应用。
在牛顿力学中,弯曲轨道上的物体会受到曲率半径的影响,从而产生向心力。
在相对论中,曲率可以描述时空的弯曲,是爱因斯坦场方程中的核心概念之一。
曲率在光学中也有着重要的应用,它可以帮助我们理解光线在光学元件中的传播路径。
除了物理学外,曲率在几何学和工程学中也扮演着重要角色。
在几何学中,曲率是研究曲线和曲面性质的基本工具,它可以帮助我们理解和刻画抽象的几何对象。
在工程学中,曲率可以用来描述和分析工程结构的变形情况,从而为工程设计提供依据。
总之,曲率是一个重要的数学概念,它在多个学科领域中有着广泛的应用。
通过对曲率的理解和研究,我们可以更好地揭示自然界和人工构造物的性质,为科学研究和工程实践提供有力支持。
希望通过本文的介绍,读者能对曲率有一个初步的认识,并进一步探索曲率在各个学科领域中的应用。
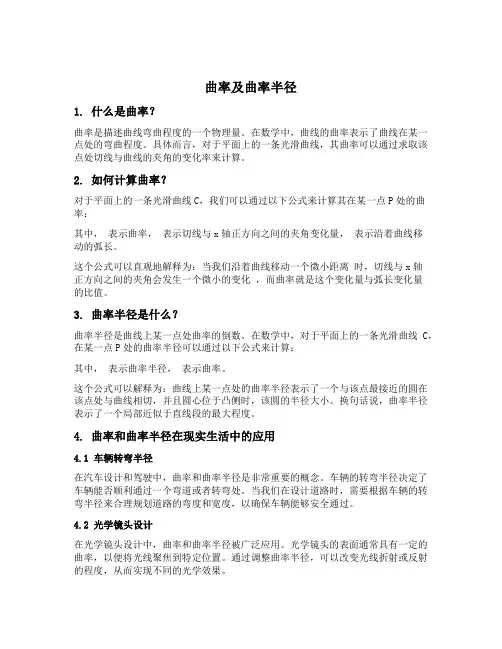
曲率及曲率半径1. 什么是曲率?曲率是描述曲线弯曲程度的一个物理量。
在数学中,曲线的曲率表示了曲线在某一点处的弯曲程度。
具体而言,对于平面上的一条光滑曲线,其曲率可以通过求取该点处切线与曲线的夹角的变化率来计算。
2. 如何计算曲率?对于平面上的一条光滑曲线C,我们可以通过以下公式来计算其在某一点P处的曲率:其中,表示曲率,表示切线与x轴正方向之间的夹角变化量,表示沿着曲线移动的弧长。
这个公式可以直观地解释为:当我们沿着曲线移动一个微小距离时,切线与x轴正方向之间的夹角会发生一个微小的变化,而曲率就是这个变化量与弧长变化量的比值。
3. 曲率半径是什么?曲率半径是曲线上某一点处曲率的倒数。
在数学中,对于平面上的一条光滑曲线C,在某一点P处的曲率半径可以通过以下公式来计算:其中,表示曲率半径,表示曲率。
这个公式可以解释为:曲线上某一点处的曲率半径表示了一个与该点最接近的圆在该点处与曲线相切,并且圆心位于凸侧时,该圆的半径大小。
换句话说,曲率半径表示了一个局部近似于直线段的最大程度。
4. 曲率和曲率半径在现实生活中的应用4.1 车辆转弯半径在汽车设计和驾驶中,曲率和曲率半径是非常重要的概念。
车辆的转弯半径决定了车辆能否顺利通过一个弯道或者转弯处。
当我们在设计道路时,需要根据车辆的转弯半径来合理规划道路的弯度和宽度,以确保车辆能够安全通过。
4.2 光学镜头设计在光学镜头设计中,曲率和曲率半径被广泛应用。
光学镜头的表面通常具有一定的曲率,以便将光线聚焦到特定位置。
通过调整曲率半径,可以改变光线折射或反射的程度,从而实现不同的光学效果。
4.3 地质勘探在地质勘探中,曲率和曲率半径被用于分析地层结构和岩层形态。
通过对地质剖面上不同点处的曲率进行测量与分析,可以帮助地质学家了解地层的形态特征、断层的位置等重要信息。
4.4 数字图像处理在数字图像处理中,曲率和曲率半径被用于边缘检测和图像分割等任务中。
通过计算图像中不同点处的曲率,可以提取出图像中的边缘信息,从而实现对图像的分割和识别。
【微积分讲解】曲线的曲率与挠率在微积分学的课程中,我们学到了很多的曲线和曲面之间的关系,其中包括曲率和挠率。
曲率是指在一点处曲线的曲率大小,是表示曲线弯曲程度大小的一种度量方法,而挠率则是曲线在空间内扭动的程度大小。
在本篇文章中,我们将会介绍曲线的曲率和挠率是如何计算的,以及它们之间的关系究竟是怎样的。
一、曲线的曲率曲线的曲率是指曲线在某一个点处的弯曲程度。
在二维空间中的曲线,其曲率是根据曲线长度和弯曲程度的比例来计算的。
假设一个平面曲线被表示为y=f(x),那么曲线在x=a处的曲率公式可以表示为:$$k = \frac{|f''(a)|}{(1+f'(a)^2)^{3/2}}$$在此公式中,f''(a)是f(x)的二阶导数,f'(a)是f(x)的一阶导数。
可以理解为,曲率大小是曲线在该点附近沿着弧线方向依照曲率半径所构成的圆弧的半径,曲率计量的曲线弯曲程度大小越大,曲率值就越大。
这里就以二维曲线的形态来解释。
在三维空间中的曲线,要计算曲率就更加复杂了。
但是对于一个是参数方程表示的曲线,我们可以使用公式:其中,r(t)是曲线的参数方程表示,r'(t)是曲线在t时刻的一阶导数,r''(t)是曲线在t时刻的二阶导数。
相比于二维平面曲线,这个公式在计算时要用到向量积,稍稍有点麻烦。
在此公式中,f''(a)是f(x)的二阶导数,f'(a)是f(x)的一阶导数,也就是说,挠率用的还是曲线的一阶和二阶导数。
表明了曲面在某一点位置时,其纵向(方向型)与形状(弯曲型)的关系度量,挠率值越大,其形状耐扭曲能力就越弱。
对于三维空间中的曲线,它的挠率比较复杂,可以使用公式:$$t = \frac{(r'(t)\times r''(t))\cdot r'''(t)}{|r'(t)\times r''(t)|^2}$$三、曲率和挠率的关系曲率和挠率都是可以概念化地来度量曲线的性质,但是它们各自的意义是不同的。
平面曲线的基本性质与方程平面曲线在数学中扮演着重要的角色,它们是我们研究几何学、物理学和其他许多学科的基础。
本文将探讨平面曲线的基本性质以及它们的方程表示。
1. 基本性质平面曲线可以是直线、圆、椭圆、抛物线或双曲线等多种形状。
无论其形状如何,平面曲线都具有一些基本的性质:1.1 曲线的长度曲线的长度是指曲线上一点到另一点的实际距离。
对于直线而言,我们可以利用两点之间的距离来计算曲线的长度。
对于其他类型的曲线,我们可以使用微积分的方法对曲线进行参数化,并计算参数范围内的弧长来得到曲线的长度。
1.2 曲线的斜率曲线的斜率描述了曲线在任意一点的变化率。
对于直线而言,我们可以用斜率来衡量其陡峭程度。
对于其他类型的曲线,我们可以使用微积分的方法来计算曲线的切线斜率。
1.3 曲线的曲率曲线的曲率描述了曲线在某一点的弯曲程度。
对于直线而言,曲率为零,因为直线没有弯曲。
而对于其他类型的曲线,我们可以使用微积分的方法计算曲线的曲率。
2. 曲线的方程表示方程是描述曲线的数学表达式。
不同类型的曲线有其特定的方程表示方法:2.1 直线的方程直线的方程可以使用斜率截距法、两点法或一般式等形式表示。
其中,斜率截距法表达式为y = mx + b,其中m为直线的斜率,b为直线与y轴的截距。
2.2 圆的方程圆的方程可以使用标准方程、一般方程或参数方程来表示。
其中,标准方程为(x - a)² + (y - b)² = r²,表示圆心坐标为(a, b),半径为r的圆。
2.3 椭圆、抛物线和双曲线的方程椭圆、抛物线和双曲线的方程可以使用一般方程或参数方程来表示。
这些方程涉及到二次方程、一次方程和双曲函数等数学工具。
3. 典型问题解析通过分析曲线的方程,我们可以解决许多典型问题,如求曲线的长度、计算切线方程和求曲率等。
3.1 求曲线的长度通过对曲线进行参数化,我们可以利用微积分的方法计算曲线的弧长。
根据参数范围进行积分运算,即可得到曲线的长度。
第6节 曲线的曲率6.1弧长微分在曲线()y f x =上取定一点000(,())P x f x 为起点,从000(,())P x f x 到(,())x f x 的曲线段长记为()s x ,并规定当0x x <时()0s x <。
()s x 是单调增加的函数。
下面求弧长微分ds 。
()()()()s x s x x s x ≤∆≤∆≤∆≤∆∆≤∆≤∆ds =,()ds s x '== 如果()()xt y t ϕψ=⎧⎨=⎩则,()ds s t '==如果()ρρθ=则,()ds s θ'==以后经常要用到以上弧长微分公式。
图6.1y +离 散数 学6.2曲线的曲率这节讨论曲线的曲率,也就是曲线的弯曲程度。
设曲线()y f x =在()00,()x f x 的切线0L 与x 轴正向的夹角为0θ,在()00,()x x f x x +∆+∆的切线x L ∆与x 轴正向的夹角为x θ∆。
经过x ∆,切线的夹角变化了0x θθθ∆∆=-设()00,()x f x 和()00,()x x f x x +∆+∆之间曲线的长为s ∆。
容易想见,()00,()x f x 和()00,()x x f x x +∆+∆之间曲线的曲率(弯曲程度)与θ∆成正比,与s ∆成反比,平均曲率()k x sθ∆∆=∆ 让0x ∆→求极限,就得到曲线()y f x =在()00,()x f x 的曲率(弯曲程度)000()lim ()limx x d k x k x s dsθθ∆→∆→∆=∆==∆ 下面我们求出d dsθ从而得到求曲率的计算公式。
用x 作参数 ()()s s x x θθ=⎧⎨=⎩()()2222tan ()1()cos 1tan ()1()()()1()f x d f x dx d f x dx f x d f x dxd f x dx f x θθθθθθθ'=''=''+='''+=''='+第1章集 合322()1()d f x d ds dxdxds f x θθ''=='⎡⎤+⎣⎦003220()()1()f x k x f x ''='⎡⎤+⎣⎦例子:求半径为r 的圆上一点的曲率。
曲线的曲率和挠率1. 引言曲线是数学中的基本概念,广泛应用于物理学、工程学和计算机图形学等领域。
曲线的形状可以通过曲率和挠率来描述。
曲率衡量了曲线的弯曲程度,而挠率则衡量了曲线的扭转程度。
本文将介绍曲线的曲率和挠率的定义、性质和计算方法,并探讨它们在实际应用中的重要性。
2. 曲率的定义和性质2.1 曲率的定义曲率是描述曲线弯曲程度的一个量。
对于平面曲线,曲率可以通过曲线上某一点处的切线和曲线的几何性质来定义。
假设曲线在点P处的切线方向为T,曲线上距离点P很近的两个点A和B,它们在切线上的投影分别为A’和B’,则曲率K定义为点P处切线的方向变化率,即:K=limA→P ∠A′PA |A−P|其中,∠A′PA表示角度的度量,|A−P|表示点A到点P的距离。
2.2 曲率的性质曲率具有以下性质:•曲率是标量,没有方向。
•曲率与曲线的参数化方式无关。
•曲率越大,曲线越弯曲;曲率为零时,曲线是直线。
•曲线上不同点处的曲率可以不同。
3. 曲率的计算方法3.1 参数方程下的曲率计算对于参数方程表示的曲线,曲率的计算可以通过求导数来实现。
假设曲线的参数方程为:x=f(t)y=g(t)其中,t是参数。
曲线上某一点处的切线方向向量为:T⃗=drdt=dxdti+dydtj其中,i和j分别是x轴和y轴的单位向量。
曲线的曲率可以通过以下公式计算:K=| dT⃗dt| |r′⃗⃗ |其中,r′⃗⃗ =drdt是曲线的速度向量。
3.2 曲线方程下的曲率计算对于曲线的方程表示,曲率的计算可以通过求导数和求二阶导数来实现。
假设曲线的方程为:y=f(x)曲线上某一点处的切线方程为:y−f(x)=f′(x)(x−x0)其中,f′(x)是曲线在点(x0,f(x0))处的导数。
切线的斜率可以通过求导数来计算。
曲线的曲率可以通过以下公式计算:K=|f″(x)|(1+(f′(x))2)3 2其中,f″(x)是曲线在点(x,f(x))处的二阶导数。
wolfe准则中曲率条件的几何意义Wolfe准则是在优化理论中经常用到的一种判定条件,它用于判断某点是否为极小值点。
其中,曲率条件是Wolfe准则的一个重要部分。
曲率条件的几何意义可以通过理解曲率本身以及优化过程中的步长选择问题来解释。
曲率是描述曲线弯曲程度的概念,主要有两种类型:一种是在平面上的曲线的曲率,另一种是在曲面上的曲线的曲率。
在优化问题中,我们通常关注的是在曲面上的曲线的曲率。
首先,我们来看一下平面上曲线的曲率。
平面上的曲线可以通过参数方程表示为r(t) = (x(t), y(t)),其中t 是曲线上的参数。
对曲线进行曲率计算,可以使用两种常用的计算方式:欧拉公式和法曲率。
在欧拉公式中,曲率k(t) 可以表示为两个分量的向量叉乘的模长与曲线长度之比:k(t) = (x'(t), y'(t)) ×(x''(t), y''(t)) / (x'(t), y'(t)) ^3在法曲率中,曲率k(t) 被定义为曲线在某一点处的切线所确定的圆的半径的倒数:k(t) = r''(t) / r'(t) ^3这样,曲率可以被看作是曲线在某一点处的弯曲程度。
如果曲率较大,则表示曲线在该点附近出现了较大的弯曲,反之,如果曲率较小,则表示曲线在该点的弯曲相对较小。
接下来,我们将曲率的概念应用到优化问题中,特别是在Wolfe准则中的几何意义上。
在优化过程中,目标是找到某个函数的极小值点。
我们可以通过梯度下降等算法来迭代地搜索最优解。
当我们在某一点进行梯度下降时,选择合适的步长是非常重要的。
如果步长太小,则迭代过程会变得非常缓慢;如果步长太大,则可能会错过极小值点。
Wolfe准则可以帮助我们选择合适的步长,其中曲率条件是Wolfe准则的一种判定条件。
曲率条件要求在迭代过程中,选择的步长要使得目标函数在迭代点的梯度的方向上有足够的下降。
曲率推导过程一、引言曲率是微分几何学中一个重要的概念,用于描述曲线或曲面的弯曲程度。
曲率推导是研究曲线或曲面曲率性质的基础。
本文将详细介绍曲率推导的过程,并深入探讨相关概念和算法。
二、曲率的定义曲线的曲率在数学上有多种不同的定义,其中一种较为常见的定义是使用切线和曲率圆。
设曲线上一点P,以P为圆心,曲线上的一条切线为切线L,切线L与曲线的交点为Q,则曲线在点P处的曲率定义为切线L的切线段OQ相对于OP的夹角的倒数。
三、平面曲线曲率的推导对于平面曲线,其曲率可以通过一系列计算步骤推导得到。
具体推导过程如下:1. 参数表示假设平面曲线C可以用参数方程x(t)和y(t)表示,其中t为参数。
则点P的坐标为(x(t), y(t)),切线向量为(Tx, Ty)。
2. 切线向量的表示切线向量的计算公式为:Tx = dx / dtTy = dy / dt其中,dx / dt和dy / dt为曲线在点P处的导数。
3. 曲率圆推导建立坐标系,以点P为原点。
设曲率圆的半径为R,曲率圆与曲线相切于点Q。
连接点P和Q,则向量PQ的方向为法向量N。
曲线在点P处的曲率C定义为切线L的切线段OP相对于N的夹角的倒数。
4. 坐标表示设曲率圆的中心坐标为(a, b),则曲线在点P处的曲率C的计算公式为:C = lim (x -> a) (1 / R) = lim (x -> a) (y - b) / sqrt((x - a)^2 + (y - b)^2)5. 曲率计算根据曲线参数表示和曲率圆推导的结果,可以计算曲率C。
首先计算曲率圆中心坐标(a, b),然后计算曲率圆半径R,最后代入曲率公式即可得到曲率C的值。
四、空间曲面曲率的推导与平面曲线类似,空间曲面的曲率也可以通过一系列计算步骤推导得到。
具体推导过程如下:1. 参数表示假设空间曲面S可以用参数方程x(u, v)、y(u, v)和z(u, v)表示,其中u和v为参数。
知识点:平面曲线的曲率(MC20306) 1 背景知识与引入方法在微分几何学中,与平面曲线有关的是三个基本概念:长度、切线和曲率. 瑞士数学家L ⋅欧拉在1736年首先引进了平面曲线内在坐标这一概念.从而开始了曲线内在几何的研究.欧拉将曲率描述为曲线的切线方向和一固定方向的交角相对于弧长的变化率,这也成为一些教材引入曲率概念的方法之一.1847年弗雷内得出了曲线的基本微分方程,亦即统称弗雷内公式.后来,G ⋅达布创造了空间曲线的活动标架概念,完整地建立起曲线理论.所以有些教材把空间的弗雷内标架改造为平面弗雷内公式而导出带有正负号平面曲线曲率公式,它既表示曲线的弯曲程度,又表示曲线的弯曲方向.(如:萧树铁、居余马主编的《高等数学》第Ⅲ卷,或马知恩、王锦森主编的《工科数学分析基础》).大多教材通常在直角坐标系下,在曲线上相邻两点的切向量()t s 和()t s s +∆之间夹角α∆关于弧长s ∆的变化率||lim 0ss ∆∆→∆α引出曲率公式. 由实际问题先引出曲率圆、曲率半径概念,由曲率半径概念自然给出曲率定义,我们认为方法简洁省事(如章栋恩等人编写《高等数学》上册).2 该知识点讲解方法2.1讲解方法一:曲率是一个构造型的定义,通常由解决某一具体实际问题的方法来讲清其构造的道理,再引出曲率概念其教法更为简捷,例如力学问题中质点做曲线运动,在某点局部情形的研究,可用圆周曲线来代替,而此圆周曲线(曲率圆)的建立仅仅使用了一阶导、二阶导的简单应用,却以最好的方式接近已知曲线,进而引出了曲率半径定义.2.1.1曲率圆1、实际问题: 一质点作曲线运动,考察此运动在某点))(,(00x f x M 局部情形时,可用圆周曲线来替代这点附近的曲线L,这样就可以用圆周运动的知识来分析这点处的曲线运动.(问题:什么样的圆周曲线在点M 更接近曲线L 呢?)2、试求一个圆周曲线C : 222()()x y αβρ-+-= (1) 使之满足C 过点))(,(00x f x M : 22200()()x y αβρ-+-= (2) C 与L 在点M 有相同斜率: )(000x f y y y x x '='== (3)C 与L 在点M 有相同凹性: 0000≠''=''==)(x f y y y x x (4)(1)式两边对x 求二阶导: 0)(2)(2='-+-y y x βα0)(2)(222=''-+'+y y y β(3)(4)式代入上面两式有:0)(])([)(000='-+-x f x f x βα (5) 0)(])([)]([10020=''-+'+x f x f x f β (6)从(6)式解出: )()]([1)(0200x f x f x f '''++=β 将其代入(5)式解出200001[()]()()f x x f x f x α'+'=-'' βα,代入(2)式解出:|)(|])(1[02/320x f x f '''+=ρ. 3、定义: 曲线L 即 )(x f y =上的点)(,(00x f x M 处,在其凹向一侧的法线上取一点),(βαD 为圆心,以)()]([023021x f x f MD '''+==ρ为半径所得到的圆为L 在点M 处的曲率圆,ρ为曲率半径.2.1.2曲率1、曲率就是曲线在某点处的弯曲程度.如路弯度大,车子离心率越大;梁一般在弯的最厉害的地方断裂;……圆的半径越小弯的越厉害,于是2、定义:23020)](1[)(1x f x f k '+''==ρ为曲线)(x f y =在点))(,(00x f x 处曲率.2.2讲解方法二:通常与分析曲线弯曲程度与曲线上相邻两点的切向量()t s 和()t s s +∆之间的夹角α∆大小有关,当转角相同时,又与弧段的长短有关,于是曲率由α∆关于s ∆的变化率0lim s sα∆→∆∆来叙述.2.2.1弧微分 (这里只介绍弧微分公式的初等几何解释)设函数()f x 在区间(,)a b 内具有连续导数.基点为00(,)A x y ,(,)M x y 为曲线上任意点,规定:(1) 曲线的正向与x 增大的方向一致; (2) 有向弧段AM 的值表为:s AM =;当AM 的方向与曲线的正向一致时, s 取正号;相反时, s 取负号.设弧MN 是从点(,)M x y 起弧长的改变量s ∆,而x ∆和y ∆是相应的y x 和的改变量,由直角三角形得到:,)()()(222y x MN ∆+∆=由此,,)(1)()(222xy x MN ∆∆+=∆ 当0x ∆→时,假定这条曲线具有连续导数,可用弧长代替,MN 再对0x ∆→时取极限,得到22)d d (1)d d (xy x s +=由此得到弧长微分表达式x y s d 1d 2'+±=或22)d ()d (d y x s +±=如果弧长是朝增加的方向变化的,则s d 取正号,反之取负号.2.2.2曲率及其计算公式1、曲率的定义1、曲率是描述曲线局部性质(弯曲程度)的量. 设曲线C是光滑的,0M 是基点.Δs ='M M ,'M M →切线转角为α∆.定义:弧段M M '的平均曲率为sK ∆∆=α,曲线C 在点M 处的曲率0lims K sα∆→∆=∆. 在0lims d s dsαα∆→∆=∆存在的条件下,s K d d α=.注 意:(1)直线的曲率处处为零;(2)圆上各点处的曲率等于半径的倒数,且半径越小曲率越大.2、曲率的计算公式 (ⅰ)设()y f x =二阶可导,tan 'y α=,有arctan 'y α=,dx 1d 2y y '+''=α, x y d 1ds 2'+=,232)1(y y k '+''=∴.(ⅱ)设⎩⎨⎧==)()(t y t x ψϕ,二阶可导,)()(d d t t s y ϕψ''= , )()()()()(d d 322t t t t t x y ϕψϕψϕ''''-'''=, 3222()()()().[()()]t t t t k t t ϕψϕψϕψ''''''-∴=''+2.2.3 曲率圆与曲率半径定义:设曲线()y f x =在点(,)M x y 处的曲率为(0)k k ≠.在点M 处的曲线的法线上,在凹的一侧取一点D,使1DM kρ==.以D 为圆心,ρ为半径作图(如图),称此圆为曲线在点M 处的曲率圆.D —曲率中心, ρ—曲率半径注意:1、线上一点处的曲率半径与曲线在该点处的曲率互为倒数.即1kρ=,1k ρ=.2、曲线上一点处的曲率半径越大,曲线在该点处的曲率越小(曲线越平坦);曲率半径越小,曲率越大(曲线越弯曲).3、一点处的曲率圆弧可近似代替该点附近曲线弧(称为曲线在该点附近的二次近似).2.3 讲解方法三用曲线离开切线的速度刻画曲率;在已知弧长积分表达式的前提下推导曲率计算公式. 2.3.1曲率:曲率是表示曲线方向改变快慢的量.设A 是曲线L 上点,M 是接近A 的点(图1).由A 沿曲线到M 其切线的转角为ϕ,长度s ∆的弧段AM 的平均旋转速度k sϕ=∆.定义曲线L 在点A 处曲率lims k sϕ∆→=∆.例:讨论圆的曲率(图2) 角ϕ所张的弧AM 长度s r ϕ∆=,于是1s rϕ=∆, 所以圆所有点处的曲率都相同,等于半径的倒量.2.3.2曲率公式:平面曲线L 由函数()y f x =给出,具有连续导数,取固定点N 作为计算弧长的起点(图3),切线倾斜角从点A 到M 的改变量ϕα=∆,s xs x s sk x s s ''=∆∆∆∆=∆∆=∆=→∆→∆→∆||lim limlim00αααϕ, 其中⎰'+=xa x x y s d )(12,y '=αtan ,故y '=arctan α,得21y y '+''='α.最终有232)1(y y k '+''= .2.4讲解方法四:曲线的解析表达式以矢量形式给出,在已有矢函数微分积分知识的前提下给出曲率概念.给定曲线:()r r t =,(t αβ≤≤),图3 图 2图 1弧长()s t :⎰'=βαt t r t s d )()(,r s d d =是弧微分.单位切矢:)()(t r t r τ''= ,则n k sτ=d d .n 是曲线的单位法矢.这样s τk d d=是曲率,1R k =是曲率半径, 以n R r +为矢径的点是曲率中心.具体形式,若j t y i t x r )()(+=, 则2322])()([)()()()(t y t x t y t x t y t x k +''''-'''=. 若j y i x r+=, 则232''(1')y k y =+.例题的选择方法:曲率的实际应用,根据专业特点选择为好.3 例题例1 直线的曲率恒为零.解:直线b ax y +=,因0=''y ,故各点处曲率为零,所以直线不弯. 例2 抛物线c bx ax y ++=2上哪点曲率最大? 解:由于b ax y +='2,a y 2='',故3222[1(2)]a k axb =++,当02=+b ax ,即2bx a=-时,k 取最大值a 2, 故抛物线c bx ax y ++=2在顶点处),(ab ac a b 4422--处曲率最大. 例3 一工件内表面截线为24.0x y =,用砂轮磨削其内表面,半径多大合适? 解:砂轮半径≤抛物线上各点处曲率半径的最小者,才不会破坏工件内表面,由例2知抛物线在顶点处曲率最大,曲率半径最小.x y 8.0=',8.0=''y ,320.8(0,0)0.8(10)k ==+,25.11==kρ,所以砂轮半径不能大于1.25.4 扩展知识黎曼流形的曲率是微分几何中最重要的几何量之一,曲率和流形的拓扑结构之间的联系是一个十分重要的问题.对于黎曼流形来说,有三种不同层次的曲率,一种是截面曲率,它相应于在每点某一平面方向所相应的曲率.另一种是里奇曲率,它是由截面曲率以适当的形式作和而成.第三种是数量曲率,它是里奇曲率的迹.这三种曲率和流形的拓扑性质之间有很强的相互制约作用,这方面的研究成果非常丰富,而且是微分几何主要研究方向之一.5 参考文献[1] 章栋恩,金元怀.高等数学.北京:中国标准出版社,1998[2] 同济大学应用数学系.高等数学.北京:高等教育出版社,2002[3] A.Д.亚历山大洛夫.数学——它的内容、方法和意义.北京:科学技术出版社,19596 参考教案MC20306.ppt。