成缆工艺1
- 格式:ppt
- 大小:2.06 MB
- 文档页数:23
成缆机工作原理一、什么是成缆机?成缆机,又称为缆绞机,是一种用于制造电力电缆或通信光缆的设备。
它采用自动化控制系统,通过将多个绞线导体绞合在一起,形成高强度且均匀的电缆或光缆。
成缆机的工作原理主要包括导线铺设、绞线、护套加装等工艺步骤。
本文将详细介绍成缆机的工作原理以及每个步骤的具体过程。
二、成缆机的工作过程2.1 导线铺设导线铺设是成缆机工作的第一步,主要是将多个导线引入成缆机的传感装置中。
这些导线通常被预先切割成合适的长度,并按照特定的顺序排列好。
然后,操作人员将这些导线引入成缆机的导线槽中,并通过传感装置的引导进入下一个工艺步骤。
2.2 绞线绞线是成缆机的核心工艺步骤之一。
在这个步骤中,导线被分成多条绞线,并通过特殊的机械结构进行绞合。
通常,绞线的绞合方式有两种,即同向绞合和交叉绞合。
同向绞合指的是所有导线按照相同的方向进行绞合,而交叉绞合则是导线之间相互穿插进行绞合。
通过绞线,导线之间的间隔得以保持恒定,从而确保电缆或光缆的均匀性和柔韧性。
2.3 护套加装在绞线完成后,成缆机将自动进行护套加装。
护套是一层用于保护导线的外层包裹物。
它可以起到防水、绝缘、耐磨等作用。
护套通常由聚合物材料制成,如聚氯乙烯(PVC)、聚乙烯(PE)等。
在这个步骤中,通过成缆机的自动装置,护套将被包裹在绞线的外部。
这样一来,电缆或光缆的结构就更加坚固,也更加耐用。
2.4 其他工艺步骤除了上述三个主要工艺步骤外,成缆机的工作还包括一些辅助工艺步骤。
其中,可以包括电缆中心线的确定、护套的冷却和固化等。
这些工艺步骤的具体操作以及对成缆机工作的影响因素需要根据具体的成缆机型号和要求进行调整和确定。
三、成缆机的优势3.1 提高生产效率成缆机采用自动化控制系统,可以实现快速、高效的电缆或光缆生产。
相比手工操作,成缆机在导线铺设、绞线和护套加装等工艺步骤中具有更快的速度和更稳定的质量。
这样可以大幅提高生产效率,降低制造成本。
3.2 提高产品质量成缆机能够在绞线过程中严格控制导线之间的间隔,确保电缆或光缆的均匀性和柔韧性。
电缆的生产工艺电缆的生产工艺是指将金属导体、绝缘体和护套材料组合在一起以制造电缆的过程。
电缆的生产工艺主要包括材料准备、导体制造、绝缘层制造、护套制造和成缆五个主要步骤。
首先是材料准备。
电缆的制造需要准备各种材料,如金属导体、绝缘体和护套材料。
导体材料通常是铜或铝,通过压延、拔丝等方法加工成所需直径和形状的导体。
绝缘层材料可以是PVC、交联聚乙烯或硅胶等,护套材料可以是PVC、PE或铝塑复合材料等。
接下来是导体制造。
导体通常是由多股细丝或扁平带状导体组成。
导体制造过程中需要将细丝或扁平带拉拔成规定直径或宽度,并根据需要进行扭绞或编织,以提高导体的柔韧性和电流传输能力。
然后是绝缘层制造。
绝缘层是为了对导体进行绝缘保护,防止漏电和电磁干扰。
绝缘层的制造通常涉及到挤出、涂覆或缠绕等工艺。
挤出是最常用的方法,即通过将绝缘材料挤压成希望的形状和尺寸,以覆盖导体。
接下来是护套制造。
护套的作用是对电缆进行保护,防止外界物体的损害和电缆的机械应力。
护套通常是通过挤出、涂覆或包覆等工艺制造而成的。
制造护套时需要注意材料的选择,以保证其具有耐压、耐磨等性能。
最后是成缆。
成缆是将多根绝缘线芯按照一定规律组合在一起,并固定在相对位置上。
成缆通常分为二次绞合和防火带包覆两个步骤。
二次绞合是将多根绝缘线芯进行扭绞,以提高电缆的柔韧性和抗干扰性。
防火带包覆是为了增加电缆的防火性能,通常在成缆后对电缆进行包覆。
综上所述,电缆的生产工艺包括材料准备、导体制造、绝缘层制造、护套制造和成缆五个主要步骤。
每个步骤都需要选择合适的材料和工艺,以制造出满足不同需求的电缆产品。
电缆的生产工艺对其品质和性能有着重要影响,因此需要在生产过程中严格控制每个环节。
rvv成缆工艺技术要求RVV电缆是一种常用的电力电缆,广泛应用于建筑、工业和仪器设备等领域。
为了保证RVV电缆的质量和安全,其成缆工艺技术要求如下:一、导体选择:RVV电缆的导体应采用纯铜或镀锡铜导体,导体直径应符合标准规定。
二、导体编织:导体按照规定的层数进行编织,编织应均匀紧密,不得有交叉、松散或断裂现象。
三、绝缘材料:RVV电缆的绝缘材料应采用优质的聚氯乙烯(PVC),并符合国家标准,绝缘材料的厚度应符合规定。
四、绝缘固定:绝缘固定是将绝缘材料牢固地固定在导体上,以防止绝缘材料在使用过程中脱落或移位。
绝缘固定可以采用缠绕、包裹或铠装等方式进行。
五、屏蔽层:RVV电缆需要带屏蔽层的,在绝缘层上应加一层铝塑带或铝箔,并与导体接地,以实现良好的屏蔽效果。
六、外护套:RVV电缆的外护套应选用耐磨、阻燃和耐化学腐蚀的材料,通常是PVC材料。
外护套应具有良好的柔韧性和抗拉强度,以保护电缆免受外界环境的侵蚀。
七、标识:RVV电缆应在外护套表面印刷标识,标识内容应包括生产厂家名称、产品型号、导体截面积、额定电压等。
八、电缆接头:在RVV电缆的末端和节点处,应进行合适的电缆接头,接头的安装应符合相关标准,牢固可靠,松动或接触不良的问题应得到解决。
九、弯曲半径:RVV电缆的弯曲半径应符合规定,过小的弯曲半径会导致电缆内部导体与绝缘材料的损坏,从而影响电缆的使用寿命和安全性。
十、电性能测试:为了验证RVV电缆的电性能符合要求,应进行电阻、绝缘电阻、耐压和屏蔽效果等方面的测试。
以上是对RVV电缆成缆工艺技术要求的简要介绍,这些技术要求的实施能够保证RVV电缆的质量和安全性能,提高电气设备的使用寿命和可靠性。
第二章成缆工艺第一节成缆工艺基本知识一、成缆绞合方向成缆绞合方向有左向和右向之分,区别的方法与绞合线芯相同,即将绝缘线芯成缆后,水平放置向前看,如果是左旋为左向,右旋为右向,电缆最外层成缆应为右向。
在生产过程中面对着绞线机或成缆机的前端(即放线端),绞笼是顺时针旋转,绞出的线芯为右向,反向为左向。
判别已绞好的线芯绞向可用手去比试,拇指沿着电缆线芯轴向,其余四指与郊线方向一致,若与左手相同为左向,与右手相同为右向。
如图4——1所示。
一般塑力缆的绞合方向均为右向。
二、成缆节距与节距倍数成缆过程中,成缆的每根绝缘线芯,都有直线和旋转两种运动。
当绝缘线芯旋转一周时,绝缘线芯沿轴向前进的距离称为电缆节距。
在生产实践中,一般成缆节距是以节距倍数来表示的。
所谓节距倍数,即是节距长度与成缆的直径之比。
用公式表示为:Lm=D式中m——成缆节距倍数;L——成缆节距;D——成缆直径。
对于不同的产品节距倍数不同。
一般要求柔软性较高的电缆,规定节距倍数较小。
成缆节距长度的选择,对各种电缆绝缘线芯是不同的。
成缆节距的大小直接影响绝缘线芯变形和电缆柔软性。
成缆节距越大,电缆绝缘线芯在弯曲时变形越大,电缆柔软性越差。
通常绝缘线芯的成缆节距是根据电缆使用条件、线芯柔软程度以及成缆后电缆的稳定性等因素加以选定。
选择合适的成缆节距,使电缆有好的结构稳定性和弯曲性,减少变形和皱折以及有较大的生产率。
对于圆形绝缘线芯采用浮动式成缆选用较小的节距,一般节距比为25~40,而扇形绝缘线芯采用固定成缆,为减少变形和带材的位移,选用较大的节距比40~80。
挤包绝缘线芯成缆节距比控制电缆成缆节距较小,成缆节距倍数,外层一般是18~20,内层要选得稍大一些。
三、绞合节距和绞入率由于成缆过程中绝缘线芯除直线前进的运动外,还有一个扭绞的转动,因此成缆的长度与绝缘线芯的实际长度是不等的。
在成缆的一个节距内,绝缘线芯的实际长度l与节距长度L之比称为绞入系数K。
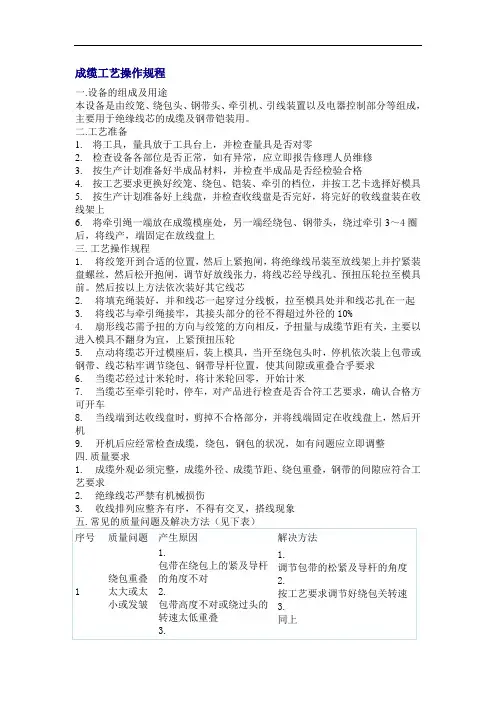
成缆工艺操作规程一.设备的组成及用途本设备是由绞笼、绕包头、钢带头、牵引机、引线装置以及电器控制部分等组成,主要用于绝缘线芯的成缆及钢带铠装用。
二.工艺准备1.将工具,量具放于工具台上,并检查量具是否对零2.检查设备各部位是否正常,如有异常,应立即报告修理人员维修3.按生产计划准备好半成品材料,并检查半成品是否经检验合格4.按工艺要求更换好绞笼、绕包、铠装、牵引的档位,并按工艺卡选择好模具5.按生产计划准备好上线盘,并检查收线盘是否完好,将完好的收线盘装在收线架上6.将牵引绳一端放在成缆模座处,另一端经绕包、钢带头,绕过牵引3~4圈后,将线产,端固定在放线盘上三.工艺操作规程1. 将绞笼开到合适的位置,然后上紧抱闸,将绝缘线吊装至放线架上并拧紧装盘螺丝,然后松开抱闸,调节好放线张力,将线芯经导线孔、预扭压轮拉至模具前。
然后按以上方法依次装好其它线芯2. 将填充绳装好,并和线芯一起穿过分线板,拉至模具处并和线芯扎在一起3. 将线芯与牵引绳接牢,其接头部分的径不得超过外径的10%4. 扇形线芯需予扭的方向与绞笼的方向相反,予扭量与成缆节距有关,主要以进入模具不翻身为宜,上紧预扭压轮5. 点动将缆芯开过模座后,装上模具,当开至绕包头时,停机依次装上包带或钢带、线芯粘牢调节绕包、钢带导杆位置,使其间隙或重叠合乎要求6. 当缆芯经过计米轮时,将计米轮回零,开始计米7. 当缆芯至牵引轮时,停车,对产品进行检查是否合符工艺要求,确认合格方可开车8. 当线端到达收线盘时,剪掉不合格部分,并将线端固定在收线盘上,然后开机9. 开机后应经常检查成缆,绕包,钢包的状况,如有问题应立即调整四.质量要求1. 成缆外观必须完整,成缆外径、成缆节距、绕包重叠,钢带的间隙应符合工艺要求2. 绝缘线芯严禁有机械损伤3. 收线排列应整齐有序,不得有交叉,搭线现象1. 接要求做好各项工艺记录2. 将生产任务及当班的质量情况告诉接班人3. 下班前将机台范围的地面清洁干净,将废品堆放在指定位置4. 如无人接班或休息应切断电源,关窗。
电缆成缆工艺与教程
电缆成缆工艺是指将一定数量的电线或电缆通过一定的方法、工具和材料进行加工、组合、编织、捆扎等方式,使其成为一条具有一定长度、强度、导电性和外部保护等特性的电缆。
电缆的成缆工艺是电缆生产的关键环节之一,决定了电缆的质量、可靠性和使用寿命,同时也决定了电缆的成本和价值。
电缆成缆的步骤分为以下几个方面:
1. 引线:将电线、电缆引入到成缆机中,注意要将传送轮、敲板、导轮等部位的调整好。
2. 组合:根据电缆的规格和要求,组合不同种类、大小、颜色的电线、电缆。
3. 捻合:将组合好的电线、电缆进行捻合,捻合的程度要根据电缆的要求进行调整。
4. 编织:在电缆的外层进行保护,常用的材料有钢丝、PU、PVC,还可以采用铝箔等材料进行绝缘。
5. 整形:将电缆进行整形,主要是用于电缆的外观美观,除此之外还能增加电缆的强度。
6. 检测:在成缆的不同阶段进行检测,检测的方式主要有机械测试和电学检测,检测结果是判断电缆质量的重要因素。
7. 绕线:成缆完成后进行绕线,将成缆后的电缆进行卷绕,方便管理和存储。
电缆的成缆工艺是一个较为复杂的生产环节,需要经验丰富的技术工人进行操作,同时也需要先进的设备和工具进行辅助,只有这样才能保证电缆的质量、可靠性和使用寿命。
任何一些疏忽或失误都可能导致电缆的质量问题,从而影响到电缆的使用效果和安全问题。
生产光纤光缆工艺流程1、主要光缆的工艺流程如下:2、2、光纤着色工艺着色工艺生产线的目的是给光纤着上鲜明、光滑、稳定可靠的各种颜色,以便在光缆生产过程中和光缆使用过程中很容易地辩认光纤。
着色工艺使用的主要原材料为光纤及着色油墨,着色油墨颜色按行业标准分为12种,其中按广电行业标准及信息产业部标准规定的色谱排列是不一样的,广电标准的色谱排列如下:本(白)、红、黄、绿、灰、黑、蓝、橙、棕、紫、粉红、青绿,信息产业部行业标准的色谱排列如下:蓝、桔、绿、棕、灰、本(白)、红、黑、黄、紫、粉红、青绿。
在不影响识别的情况下允许使用本色代替白色。
现本公司采用的色谱排列按广电标准进行,在用户要求时也可按信息产业部标准色谱排列。
在用户要求每管光纤数在12芯以上时,可根据需要用不同的颜色按不同的比例调配出其它颜色来对光纤进行区分。
光纤着色后应满足以下各方面的要求:1、着色光纤颜色不迁移,不褪色(用丁酮或酒精擦拭也如此)。
2、光纤排线整齐,平整,不乱线,不压线。
3、光纤衰减指标达到要求,OTDR测试曲线无台阶等现象。
光纤着色工艺使用的设备为光纤着色机,光纤着色机由光纤放线部分,着色模具及供墨系统,紫外线固化炉,牵引,光纤收线及电器控制部分等组成。
主要原理为紫外固化油墨经着色模具涂覆于光纤表面,经过紫外线固化炉固化后固定于光纤表面,形成易于分色的光纤。
使用的油墨为紫外固化型油墨。
3、光纤二套工艺光纤二次套塑工艺就是选用合适的高分子材料,采用挤塑的方法,在合理的工艺条件下,给光纤套上一个合适的松套管,同时在管与光纤之间,填充一种化学物理性能长期稳定、粘度合适、防水性能优良、对光纤有长期良好保护性能、与套管材料完全相容的光纤专用油膏。
二套工艺作为光缆工艺中的关健工序,控制的主要指标有:1、光纤余长控制。
2、松套管的外径控制。
3、松套管的壁厚控制。
4、管内油膏的充满度。
5、对于分色束管,颜色应鲜明,一致,易于分色。
光纤二次套塑工艺使用的设备为光纤二次套塑机,设备组成由光纤放线架,油膏填充装置,上料烘干装置,塑料挤出主机,温水冷却水槽,轮式牵引,冷水冷却水槽,吹干装置,在线测径仪,皮带牵引,储线装置,双盘收线及电器控制系统等组成。
成缆工序工艺规范一、工艺准备1. 按照生产任务需要将工装,量具放于工具台上,并检查量具是否对零2. 检查设备各部位是否正常,如有异常,应立即报告修理人员维修3. 按生产计划准备好半成品材料,并检查半成品是否经检验合格4. 按工艺要求更设置绞笼、绕包、铠装、牵引的转速配比,并按工艺要求选择好模具。
5. 按生产计划准备好收线盘,并检查收线盘是否完好,将完好的收线盘装在收线架上。
6. 将牵引绳一端放在成缆模座处,另一端经绕包、钢包,绕过牵引3~4圈后,端固定在放线盘上二、操作规程1、将绞笼开到合适的位置,然后抱闸,将绝缘线吊装至放线架上并拧紧装盘螺丝,然后松开抱闸,调节好放线张力,将线芯经导线孔、拉至模具前。
然后按以上方法依次装好其它绝缘线芯。
2. 将填充绳装好,并和线芯一起穿过分线板,拉至模具处并和线芯扎在一起3. 将线芯与牵引绳接牢。
4. 扇形、瓦形绝缘线芯需进行预扭,预扭量与成缆节距有关,主要以进入模具不翻身为宜。
5. 点动将缆芯开过模座后,装上模具,当开至绕包头时,停机依次按照工艺要求装上包带、钢带、线芯扎紧,调节绕包、钢带节距,使其间隙或重叠合乎工艺要求。
6. 当缆芯经过计米轮时,将计米轮回零,开始计米。
7. 当缆芯至牵引轮时,停车,对产品进行检查是否合符工艺要求,确认合格方可开车。
8. 当线端到达收线盘时,剪掉不合格部分,并将线端固定在收线盘上,然后开机。
9. 开机后应经常检查成缆,绕包,钢包的状况,如有问题应立即调整。
三、生产过程中质量控制1. 成缆外观必须完整,成缆绞向、外径、成缆节距、绕包重叠,钢带的间隙应符合工艺要求。
2. 绝缘线芯严禁有机械损伤。
3. 收线排列应整齐有序,不得有交叉,压线现象。
四、自检互见检互检的项目:成缆用线芯的结构尺寸(导体结构尺寸、绝缘厚度、同心度)、外观质量(色泽均匀、无油污、水分、破洞、焦粒子和损伤,绝缘无目力可见的气孔、砂眼、杂质、凹凸槽,不能有换色不清)、绕包,填充用的材料以及铠装钢带规格。
一、材料准备首先,根据电缆产品的规格要求,准备所需的铜或铝线材、绝缘材料、护套材料、填充物、金属屏蔽层等原材料。
这些材料需符合国家相关标准,确保电缆质量。
二、铜、铝单丝拉制利用拉丝机将铜或铝杆材通过一道或数道拉伸模具的模孔,使其截面减小、长度增加、强度提高。
拉丝是电缆制造的首道工序,其主要工艺参数是配模技术。
三、单丝退火将拉制好的铜、铝单丝加热至一定温度,以再结晶的方式提高单丝的韧性、降低强度,符合电线电缆对导电线芯的要求。
退火工序的关键是杜绝铜丝的氧化。
四、导体的绞制将退火后的单丝进行绞合,形成导电线芯。
绞合形式分为规则绞合和非规则绞合,其中非规则绞合又分为束绞、同心复绞、特殊绞合等。
绞合过程中,可采用紧压形式,使导体形状变为半圆、扇形、瓦形和紧压的圆形,以减少导线占用面积、缩小电缆几何尺寸。
五、绝缘挤出根据电缆产品的绝缘要求,采用挤出机将绝缘材料加热熔融,通过模具挤出成实心型绝缘层。
挤出过程中,需控制偏心度、光滑度和致密度,确保绝缘层质量。
六、成缆将绞制好的导电线芯和绝缘层进行成缆,使其形成具有一定结构的电缆。
成缆过程中,可添加填充物、金属屏蔽层等材料,以提高电缆性能。
七、铠装和护套根据电缆产品的铠装和护套要求,将成缆后的电缆进行铠装和护套处理。
铠装材料有钢带、钢丝、纤维等,护套材料有聚氯乙烯、聚乙烯等。
八、品质检测对电缆产品进行一系列品质检测,包括绝缘电阻、绝缘强度、导体电阻、耐压等,确保电缆符合国家标准。
九、包装将检验合格的电缆进行包装,确保在运输、储存过程中不受损坏。
包装材料有纸箱、编织袋、塑料袋等。
十、出厂包装好的电缆产品经检验合格后,方可出厂。
总结:电缆生产工艺流程涉及多个环节,每个环节都需严格控制,以确保电缆产品的质量和性能。
通过以上工艺流程,电缆产品从原材料到成品,经过严格的生产和质量控制,最终达到客户的要求。
成缆工艺学目录第一章:序言第二章:材料和半成品第一节:绝缘线芯第二节;常用材料第三章:成缆工艺装备第一节:成缆机的种类及生产范围第二节:成缆机的结构组成及传动系统第三节:成缆模具和盘具第四节:设备的维护保养第四章:成缆工艺第一节:成缆工艺基本知识第二节:成缆工艺计算第三节:填充、包带及干燥第四节;扇形线芯成缆第五节:分相铅报电缆的成缆第五章:成缆质量控制第一节:成缆质量控制第二节:废品种类及防止方法第一章绪论电缆是用来传输电能或控制信号的。
电力设备用电多数是使用多相电源,所以电力电缆是多芯的,常用三相电源的三芯电缆或四芯电缆(其中有一芯作为地线)。
控制电缆主要是用于控制设备的线路,控制线路需要的根数一般是很多的,因此控制电缆往往是做成多芯的。
这样不仅使用方便、经济,而且对使用三相电源送电的三芯电缆成缆在一起,可以使三相磁场抵消,减小损耗。
因此,在成缆工序中,是将两芯、三芯,甚至是几十根的绝缘线芯绞合在一起。
组成多芯电缆。
这种将绝缘线芯按一定的规则绞合起来的工艺过程,包括绞合时线芯间空隙的填充和在成缆上的包带过程,叫做成缆。
成缆时,绝缘线芯的绞合形式是采用同心层正规绞合,绝缘线芯直径相同的成缆叫做对称成缆,绝缘线芯中直径不同的叫做非对称成缆。
虽然根据需要根数的绝缘线芯绞合在一起的电缆,使用方便经济,但有些电缆是不成缆的,如高压电缆等,这是为了避免结构太大而笨重和技术设备上的原因,制造成单芯电缆。
本书只介绍电缆的成缆工艺极其有关的基础理论。
第二章 材料和半成品第一节绝缘线芯一、导电线芯导电材料有银、铜、金、铝等,但考虑经济与资源等因素,常用的导体有铜和铝两种。
铜导体分软、硬、特硬三种状态。
在电力电缆中一般采用软铜线(TR),要求它的电阻率不大于0.017241Ω·mm2/m,伸长率对不同线径的铜线要求是不同的,线径大伸长率也就大。
线径从0.66~3.00mm 的伸长率为25%,线径3.15~8.00mm的伸长率为30%。
线缆制作工艺流程一、原材料准备线缆制作的第一步是准备原材料。
常见的线缆原材料包括导体、绝缘材料、护套材料等。
导体通常采用铜或铝材料,绝缘材料可以是聚氯乙烯(PVC)、交联聚乙烯(XLPE)等,护套材料则可以是PVC、低烟无卤材料等。
在准备原材料时,需要确保原材料的质量达到要求,并按照设计要求进行切割和加工。
二、导体制作导体是线缆中传输电流的部分,因此导体制作是线缆制作过程中的关键步骤之一。
通常情况下,导体是由多股细线通过编织或捻合而成。
导体的制作过程中需要注意导体的截面积、绝缘层的厚度以及导体的捻合程度等参数,以确保导体的导电性能和柔软度符合要求。
三、绝缘层制作绝缘层是线缆中起到绝缘作用的部分,用于阻隔电流在导体之间的传导。
绝缘层的制作通常是通过将绝缘材料包裹在导体外部,形成一个绝缘层。
制作绝缘层时需要注意绝缘材料的厚度和均匀性,以及绝缘层的抗拉强度和耐压性能等。
四、屏蔽层制作屏蔽层在某些特殊的线缆中才会加上,用于阻隔外界的电磁干扰。
屏蔽层的制作通常是通过在绝缘层外部包裹一层金属箔或编织屏蔽网,形成一个屏蔽层。
制作屏蔽层时需要注意屏蔽材料的选择和厚度,以及屏蔽层与绝缘层的贴合度和导电性能等。
五、护套制作护套是线缆的外部保护层,用于防止线缆受到机械损伤和化学腐蚀。
护套的制作通常是通过将护套材料包裹在绝缘层或屏蔽层外部,形成一个护套层。
制作护套时需要注意护套材料的硬度和耐磨性能,以及护套层的抗拉强度和耐压性能等。
六、成缆成缆是将导体、绝缘层、屏蔽层和护套等部分组合在一起,形成一个完整的线缆的过程。
在成缆过程中,需要按照设计要求将各个部分依次套合,并采取适当的措施固定线缆的结构。
成缆过程需要注意线缆的屏蔽性能、外观质量和尺寸精度等。
七、电气测试电气测试是线缆制作的最后一个环节,用于检验线缆的电气性能是否符合要求。
常见的电气测试项目包括电阻测试、绝缘电阻测试、耐压测试等。
通过电气测试可以确保线缆的质量和可靠性。
电缆生产工艺流程电缆是一种用于传输电力、通信或控制信号的导体,广泛应用于各种领域。
电缆的生产工艺流程包括原材料准备、导体制造、绝缘层制造、成缆、护套、包装等多个环节。
下面将详细介绍电缆的生产工艺流程。
首先,原材料准备是电缆生产的第一步。
电缆的主要原材料包括金属导体、绝缘材料、护套材料等。
导体材料通常采用铜或铝,而绝缘材料则包括聚乙烯、交联聚乙烯等。
这些原材料需要经过严格的质量检验和配比,以确保电缆的电气性能和机械性能符合要求。
其次,导体制造是电缆生产的关键环节之一。
导体制造包括金属丝的拉拔、绞线和绝缘处理等工艺。
首先,金属丝经过拉拔成型,然后进行绞线,形成多股导体,最后进行绝缘处理,以提高导体的绝缘性能和机械强度。
接下来是绝缘层制造。
绝缘层是电缆的重要组成部分,其主要作用是阻止电流泄露和绝缘导体。
常见的绝缘材料有聚乙烯、交联聚乙烯等。
绝缘层制造需要经过挤出、压花、冷却等工艺,以确保绝缘层的厚度和均匀性。
然后是成缆。
成缆是将多股导体按照一定的规则编织成电缆的过程。
成缆需要考虑导体的排列方式、绝缘层的厚度和外径等因素,以确保电缆的电气性能和机械性能符合要求。
接着是护套。
护套是保护电缆免受外部环境侵蚀的重要部分。
护套材料通常采用聚氯乙烯、聚乙烯等。
护套的制造需要经过挤出、冷却、切割等工艺,以确保电缆的防水、防潮和机械强度符合要求。
最后是包装。
包装是电缆生产的最后一道工序,包括卷绕、打包、标识等环节。
包装需要考虑电缆的长度、重量和运输方式,以确保电缆在运输和使用过程中不受损坏。
综上所述,电缆的生产工艺流程包括原材料准备、导体制造、绝缘层制造、成缆、护套、包装等多个环节。
每个环节都需要严格控制质量,以确保电缆的电气性能和机械性能符合要求。
希望通过本文的介绍,能让读者对电缆生产工艺流程有更深入的了解。
目录
第一章:序言
第二章:材料和半成品
第一节:绝缘线芯
第二节;常用材料
第三章:成缆工艺装备
第一节:成缆机的种类及生产范围
第二节:成缆机的结构组成及传动系统
第三节:成缆模具和盘具
第四节:设备的维护保养
第四章:成缆工艺
第一节:成缆工艺基本知识
第二节:成缆工艺计算
第三节:填充、包带及干燥
第四节;扇形线芯成缆
第五节:分相铅报电缆的成缆
第五章:成缆质量控制
第一节:成缆质量控制
第二节:废品种类及防止方法
第一章绪论
电缆是用来传输电能或控制信号的。
电力设备用电多数是使用多相电源,所以电力电缆是多芯的,常用三相电源的三芯电缆或四芯电缆(其中有一
芯作为地线)。
控制电缆主要是用于控制设备的线路,控制线路需要的根数一般是很多的,因此控制电缆往往是做成多芯的。
这样不仅使用方便、经济,而且对使用三相电源送电的三芯电缆成缆在一起,可以使三相磁场抵消,减小损耗。
因此,在成缆工序中,是将两芯、三芯,甚至是几十根的绝缘线芯绞合在一起。
组成多芯电缆。
这种将绝缘线芯按一定的规则绞合起来的工艺过程,包括绞合时线芯间空隙的填充和在成缆上的包带过程,叫做成缆。
成缆时,绝缘线芯的绞合形式是采用同心层正规绞合,绝缘线芯直径相同的成缆叫做对称成缆,绝缘线芯中直径不同的叫做非对称成缆。
虽然根据需要根数的绝缘线芯绞合在一起的电缆,使用方便经济,但有些电缆是不成缆的,如高压电缆等,这是为了避免结构太大而笨重和技术设备上的原因,制造成单芯电缆。
本书只介绍电缆的成缆工艺极其有关的基础理论。
成缆成缆工序作用:经过涂覆后的光纤心线虽已具有一定强度,但是经不起弯曲(折)、扭折和侧压力作用,为了适应各种环境条件下如架空、埋地、穿管及过江河等的应用和敷设,必须对经过二次被覆后的光纤进行进一步的物理保护,将其与一些元件组合在一起构成光缆的形式,才能确保其优良的传输性能、机械性能和环境性能等。
光纤成缆就是将若干根紧套光纤、松套光纤、光纤束或带状光纤与加强件、阻水材料、包扎带等元件按照一定规则绞合制成层绞式光缆缆芯一个工艺操作过程。
成缆目的是为得到结构稳定光缆缆芯,使经护套挤制后光缆具有更好的抗拉、抗压、抗弯、抗扭转、抗冲击等优良机械性能和温度特性,并具有最小几何体积,同时改善因外力引起光纤微弯和环境温度变化引起压缩应变,保持光纤固有优良传输特性。
成缆工序要求成缆后光缆缆芯必须具有优良机械性能,满足各种运输、储存、敷设条件和方式及不同环境条件下使用要求。
同时,成缆后必须保持原有光纤传输特性,并对温度特性有很大改善。
所用设备:光缆成缆机所用材料:中心加强件、束管、填充绳、阻水带、扎纱、缆膏。
中心加强件:磷化钢丝或FRP(玻璃纤维增强塑料,俗称非金属加强件)填充绳:如果只有四个束管可能缆芯包不圆,这是加一根填充绳即可,如果只有3个束管,就要加两根填充绳了。
所用材料为PP料或PE.阻水带:顾名思义,阻水作用,主要原理:遇水膨胀,以达到阻水效果,故又称膨胀阻水带。
扎纱:两种用途,一,在成缆是扎住缆芯,使缆芯不松散。
二,在纵包阻水带时使用。
缆膏:也是阻水效果。
(1)旋转放线机(2)放线支架(3)控制台(4)电子柜(5)包扎开孔头(6)缓冲器支架(7)旋转履带(8)模具支撑(9)盘绞机绞合工艺图层绞式光缆成缆工艺层绞结构是将含光纤的松套光纤、加强件单元、阻水材料和包扎带等材料或其它形式结构的缆芯作为基本单元元件(如一层或多层骨架槽式带状光纤缆芯单元)利用绞合机通过某种绞合方式绞合成缆的一个工艺操作过程。
其工艺基本上延袭了电缆生产的工艺,在三种成缆操作中,它是最成熟的工艺技术。
生产光纤光缆工艺流程1、主要光缆的工艺流程如下:2、2、光纤着色工艺着色工艺生产线的目的是给光纤着上鲜明、光滑、稳定可靠的各种颜色,以便在光缆生产过程中和光缆使用过程中很容易地辩认光纤。
着色工艺使用的主要原材料为光纤及着色油墨,着色油墨颜色按行业标准分为12种,其中按广电行业标准及信息产业部标准规定的色谱排列是不一样的,广电标准的色谱排列如下:本(白)、红、黄、绿、灰、黑、蓝、橙、棕、紫、粉红、青绿,信息产业部行业标准的色谱排列如下:蓝、桔、绿、棕、灰、本(白)、红、黑、黄、紫、粉红、青绿。
在不影响识别的情况下允许使用本色代替白色。
现本公司采用的色谱排列按广电标准进行,在用户要求时也可按信息产业部标准色谱排列。
在用户要求每管光纤数在12芯以上时,可根据需要用不同的颜色按不同的比例调配出其它颜色来对光纤进行区分。
光纤着色后应满足以下各方面的要求:1、着色光纤颜色不迁移,不褪色(用丁酮或酒精擦拭也如此)。
2、光纤排线整齐,平整,不乱线,不压线。
3、光纤衰减指标达到要求,OTDR测试曲线无台阶等现象。
光纤着色工艺使用的设备为光纤着色机,光纤着色机由光纤放线部分,着色模具及供墨系统,紫外线固化炉,牵引,光纤收线及电器控制部分等组成。
主要原理为紫外固化油墨经着色模具涂覆于光纤表面,经过紫外线固化炉固化后固定于光纤表面,形成易于分色的光纤。
使用的油墨为紫外固化型油墨。
3、光纤二套工艺光纤二次套塑工艺就是选用合适的高分子材料,采用挤塑的方法,在合理的工艺条件下,给光纤套上一个合适的松套管,同时在管与光纤之间,填充一种化学物理性能长期稳定、粘度合适、防水性能优良、对光纤有长期良好保护性能、与套管材料完全相容的光纤专用油膏。
二套工艺作为光缆工艺中的关健工序,控制的主要指标有:1、光纤余长控制。
2、松套管的外径控制。
3、松套管的壁厚控制。
4、管内油膏的充满度。
5、对于分色束管,颜色应鲜明,一致,易于分色。
光纤二次套塑工艺使用的设备为光纤二次套塑机,设备组成由光纤放线架,油膏填充装置,上料烘干装置,塑料挤出主机,温水冷却水槽,轮式牵引,冷水冷却水槽,吹干装置,在线测径仪,皮带牵引,储线装置,双盘收线及电器控制系统等组成。
成缆工艺技术缆工艺技术是一门涉及电缆制造和安装的技术,它以提高电缆性能和可靠性为目标,通过合理的设计和施工,确保电缆系统的正常运行。
本文将从电缆制造和安装两个方面介绍一些成缆工艺技术。
首先,电缆制造是电缆工艺技术的第一步,它决定了电缆的质量和性能。
电缆制造工艺包括导体制造、绝缘层制造、绞合和护套等环节。
导体制造是最重要的环节之一,常用的导体制造工艺有拉拔法和挤压法。
拉拔法通过将金属材料通过拉拔机拉伸,使其断面减小而长度增加,从而获得均匀细长的导体。
挤压法则是将金属材料连续推压至模具中,形成所需尺寸的导体。
绝缘层制造是保护导体的重要步骤,常用的绝缘材料有聚乙烯、聚氯乙烯和交联聚乙烯等。
这些材料具有良好的电绝缘性能和耐热性能,能有效保护导体免受外界损害。
绞合是将绝缘导体按照一定的顺序绞合在一起,形成电缆的电路结构。
绞合过程需要确保导体之间的间隔和顺序正确,确保电缆正常工作。
最后,护套层是保护电缆免受机械损伤和化学侵蚀,常用的护套材料有聚氯乙烯和聚氨酯等。
护套层的制造需要注意材料的选择和工艺的控制,以确保电缆的可靠性和耐久性。
其次,电缆安装是电缆工艺技术的另一重要环节。
电缆安装包括线路敷设、接头制作和引入设备等步骤。
线路敷设是将电缆铺设在设备或建筑物内部或地下。
在线路敷设过程中,需要注意导体的敷设路径和弯曲半径,避免损坏导体和绝缘层。
接头制作是将两根电缆或电缆与设备进行连接,常用的接头制作技术有压接、焊接和冷缩套管等。
接头制作需要确保连接的可靠性和稳定性,以确保电缆正常传输电能。
引入设备是将电缆引入设备或建筑物内部,通常采用金属管或电缆槽等进行保护。
综上所述,成缆工艺技术是电缆制造和安装中的重要环节,它对电缆的性能和可靠性起着决定性的作用。
在电缆制造过程中,需要注意导体制造、绝缘层制造、绞合和护套等环节。
在电缆安装过程中,需要注意线路敷设、接头制作和引入设备等步骤。
通过合理的设计和施工,可以提高电缆的性能和可靠性,确保电缆系统的正常运行。