黄芪桂枝五物汤加减治疗糖尿病
- 格式:pdf
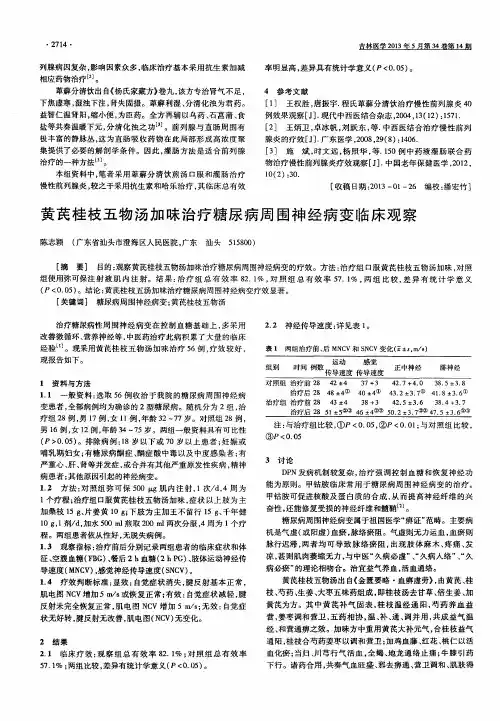
- 大小:197.76 KB
- 文档页数:2
加味黄芪桂枝五物汤治疗糖尿病周围神经病变患者临床疗效分析发表时间:2020-12-30T06:50:37.989Z 来源:《医药前沿》2020年26期作者:李雅君郑剑[导读] 对治疗糖尿病周围神经病变患者应用加味黄芪桂枝五物汤的临床效率进行研究分析,旨在寻找更好的治疗方式,现报道如下。
(内江市中医医院四川内江 641000)【摘要】目的:对治疗糖尿病周围神经病变患者应用加味黄芪桂枝五物汤的临床效率进行研究分析。
方法:择取2019年4月—2020年4月期间,120例在我院治疗糖尿病周围神经病变患者作为研究对象,将患者随机分为两组,对照组使用常规治疗,观察组使用加味黄芪桂枝五物汤治疗,对比两组患者治疗效果、神经传导速度、红细胞聚集指数、住院时间、症状好转时间以及不良反应出现率。
结果:观察组治疗总有效率显著高于对照组(P<0.05);观察组神经传导速度、红细胞聚集指数显著优于对照组(P<0.05);观察组患者住院时间以及症状好转时间显著低于对照组(P<0.05);观察者患者不良反应出现率于对照组对比,无显著差异(P>0.05)。
结论:治疗糖尿病周围神经病变应用加味黄芪桂枝五物汤,其治疗总有效率更高,显著改善患者神经传导速度、血液流变学,加快患者恢复时间,不良反应出现率较低,在临床治疗中值得推广应用。
【关键词】加味黄芪桂枝五物汤;糖尿病周围神经病变;神经传导【中图分类号】R259 【文献标识码】B 【文章编号】2095-1752(2020)26-0180-02临床上,糖尿病周围神经病变是糖尿病患者并发症之一,导致患者出现神经缺氧、缺血,情况严重时出现糖尿病足以及肌萎缩,对患者造成较高的致残率,在2型糖尿病患者中发病率为28%~50%,需要重视对其的治疗,在西医治疗中存在较大的局限性,治疗效果往往不够理想[1-2]。
在本次研究中,对治疗糖尿病周围神经病变患者应用加味黄芪桂枝五物汤的临床效率进行研究分析,旨在寻找更好的治疗方式,现报道如下。
·44·山 西 中 医 2019年3月第35卷第3期 SHANXI J OF TCM Mar.2019 Vol.35 No.32015年1月至2016年1月,笔者采用加味黄茋桂枝五物汤治疗糖尿病并发周围神经病变30例,疗效较明显,现报道如下。
1 临床资料1.1 一般资料:60例随机分为两组各30例。
治疗组男17例,女13例;年龄38~68岁,平均51.6岁;病程4~26年,平均15.7年。
对照组男18例,女12例;年龄39~71岁,平均50.9岁;病程5~28年,平均16.3年。
两组患者一般资料比较,差异无统计学意义 (P﹥0.05) ,具有可比性。
1.2 纳入标准:(1) 受试者接受降糖药物 (种类不限) 治疗3个月以上,口服药物剂量稳定1个月以上者;胰岛素治疗剂量波动幅度﹤20%在2个月以上者,空腹血糖4.4~7.8 mmol/ L,非空腹血糖 4.4~11.1 mmol/L。
(2) 按密歇尔根神经病变筛选法计分﹥2分者。
(3) 自愿参加并签知情同意书。
2 治疗方法2.1 治疗组:予黄芪桂枝五物汤加减,药用:黄芪、怀牛膝各30 g,桂枝9 g,当归、麦冬、玄参、金银花各15 g,赤芍、川芎各10 g,红花、甘草各6 g。
加减:气虚者加潞党参、淮山药;肝肾阴虚者加生地黄、山萸肉、金毛狗脊;血虚甚者加制首乌、鸡血藤。
每日1剂,水煎分2次口服。
同时口服降糖药物或胰岛素治疗,使空腹血糖控制在4.4~7.8 mmol/L。
30天为1个疗程。
2.2 对照组:口服降糖药物或胰岛素治疗,空腹血糖控制在4.4~7.8 mmol/L。
依帕司他,50 mg,3次/日口服,甲钴胺片,0.5 mg,3次/日口服。
疗程同治疗组。
3 疗效观察3.1 疗效评价标准:采用密歇根糖尿病神经病变计分法 (MDNS)来评定[1],治疗结果以治疗后MDNS下降程度评价。
MDNS下降率≥80%为显效;20%~80%为有效;≤20%为无效;MDNS上升为恶化。
加味黄芪桂枝五物汤治疗2型糖尿病下肢血管病变张百亮;杨丽娟;黎文琴;陈星宇;赵钢【期刊名称】《吉林中医药》【年(卷),期】2023(43)1【摘要】目的探讨加味黄芪桂枝五物汤治疗2型糖尿病下肢血管病变的疗效和安全性。
方法选择2型糖尿病下肢血管病变患者122例作为研究对象,通过随机数表法分为对照组与联合组,各61例。
对照组在常规治疗的基础上予阿托伐他汀钙片、阿司匹林肠溶片进行治疗,联合组在对照组基础上加用加味黄芪桂枝五物汤治疗,2组均治疗2个月。
比较治疗前后的氧化应激情况、血糖水平、下肢动脉血流动力学,治疗期间的安全性。
结果治疗后,2组血清丙二醛(MDA)、全血2 h血糖(2h PBG)、空腹血糖(FBG)、糖化血红蛋白(HbA1c)水平低于治疗前,联合组低于对照组(P<0.05),2组血清超氧化物歧化酶(SOD)、足背动脉搏动指数、踝肱指数高于治疗前,联合组高于对照组(P<0.05),2组足背动脉平均血流速度大于治疗前,联合组大于对照组(P<0.05),治疗期间,2组不良反应发生率无显著差异(P>0.05)。
结论加味黄芪桂枝五物汤联合西医常规疗法治疗2型糖尿病下肢血管病变患者,可降低血糖水平,改善患者氧化应激情况及下肢动脉血流动力学,且安全性良好,具有较高的临床应用价值。
【总页数】4页(P48-51)【作者】张百亮;杨丽娟;黎文琴;陈星宇;赵钢【作者单位】黑龙江中医药大学;黑龙江中医药大学附属第一医院周围血管病科【正文语种】中文【中图分类】R587【相关文献】1.加减黄芪桂枝五物汤治疗糖尿病下肢血管病变的临床疗效2.祝氏降糖生脉方加味治疗2型糖尿病下肢血管病变的临床观察3.加味黄芪桂枝五物汤对2型糖尿病气阴两虚兼血瘀证患者下肢血管病变的影响4.黄芪桂枝五物汤与西药治疗糖尿病下肢血管病变对比5.五味消渴方加味治疗糖尿病下肢血管病变气虚血瘀型临床研究因版权原因,仅展示原文概要,查看原文内容请购买。
加减黄芪桂枝五物汤治疗气虚血瘀型糖尿病周围神经病变临床观察发表时间:2018-08-17T14:41:44.787Z 来源:《航空军医》2018年10期 作者: 鞠愈秀[导读] 目的 探讨加减黄芪桂枝五物汤治疗气虚血瘀型糖尿病周围神经病变的方法及临床效果。
(新宁崀山医院 湖南邵阳 422700)
摘要:目的 探讨加减黄芪桂枝五物汤治疗气虚血瘀型糖尿病周围神经病变的方法及临床效果。方法 于2016年1月至2017年1月在我院进行治疗的气虚血瘀型糖尿病周围神经病变患者中选取60例,随机分组,其中观察组和对照组患者人数均为30例,所接受的治疗措施分别为加减黄芪桂枝五物汤及甲钴胺治疗,观察比较两组患者的治疗效果。结果 观察组患者在治疗有效率及密歇根糖尿病性周围神经病评分的比较结果上显著优于对照组,P<0.05,有统计学意义。结论 对气虚血瘀型糖尿病周围神经病变患者实施黄芪桂枝五物汤可以取得显著的临床疗效,患者神经病变恢复更好。
关键词:加减黄芪桂枝五物汤;气虚血虚型糖尿病周围神经病变;治疗方法;临床效果
糖尿病周围神经病变是临床常见糖尿病的并发症,其致残率也最高。通过西药进行治疗时,药物 特异性不高,不能有效改善患者主观不良症状。随着临床对中医的重视,开始开展通过中药治疗疾病,疗效显著[1]。本文主要研究了加减黄芪桂枝五物汤治疗气虚血瘀型糖尿病周围神经病变的方法及临床效果,现进行报道: 1资料与方法 1.1一般资料 全部入组患者年龄最小30岁,最大80岁,其中男性35例,女性25例,两组患者在年龄,性别等一般资料上无显著差异,P>0.05,具有可比性。全部入组患者有直系亲属陪同,亲属及患者自身熟知本研究,自愿参与,可有效回答研究人员提出的有关于研究的相关问题,除本病外无其他严重组织或器官器质性疾病,沟通交流无障碍排除有严重组织或器官器质性疾病,沟通交流难以顺利开展,患者不愿配合治疗或参与研究,中途转院或死亡的患者[2]。 1.2治疗方法 设定一个疗程的时间为8周,全部患者在接受相同的护理干预的基础常,对照组行常规治疗,甲钴胺口服,0.5mg/次,3次/d。观察组患者在上述基础上加以加减黄芪桂枝五物汤治疗,方见:生黄芪30g,赤芍20g,生地20g,生姜15g,党参15g,鸡血藤
探讨黄芪桂枝五物汤和当归四逆汤加减治疗糖尿病周围神经病变的临床疗效作者:张代喜来源:《糖尿病新世界》2019年第09期[摘要] 目的对糖尿病周围神经病变患者以黄芪五物汤、当归四逆汤加减进行治疗的具体效果展开分析。
方法该次研究共计选择90例患者为对象,均为2017年8月—2018年9月所接诊,取组中45例,单借助黄芪五物汤治疗,即对照组,余下患者则外加当归四逆汤进行治疗,即观察组。
对两组疗效进行分析。
结果结合对两组整体疗效、治疗前后血液流变学指标以及下肢神经传导速度进行统计,观察组均存在优势(P<0.05)。
结论对糖尿病周围神经病变患者按照黄芪桂枝五物汤、当归四逆汤加减进行治疗,可有效保障对该部分患者的治疗效果,促使患者各方面症状达到有效改善。
[关键词] 黄芪桂枝五物汤;当归四逆汤;糖尿病周围神经病变[中图分类号] R285.6; ; ; ; ; [文献标识码] A; ; ; ; ; [文章编号] 1672-4062(2019)05(a)-0181-02在臨床常见慢性疾病中,糖尿病属于最为常见病症,从临床实际接诊情况可知,中老年群体为该症的主要病发对象,且受到不良生活方式以及饮食习惯等综合作用,该症病发年龄段在持续扩大。
且在病症长时间作用下,将诱发患者出现多种并发症,周围神经病变属于发生率较高并发症,促使患者生活质量持续下滑[1]。
该症在中医中需归属到痹症的范围中,借助黄芪桂枝五物汤以及当归四逆汤加减对该症治疗使用率较高。
该研究就对该用药方案具体作用加以分析。
1; 资料与方法1.1; 一般资料该次研究共计选择90例患者为对象,取组中45例,单借助黄芪五物汤治疗,即对照组,余下患者则外加当归四逆汤进行治疗,即观察组。
对照组男24例,女21例,年龄在45~78岁间,均值为(56.23±1.08)。
而观察组男25例,女20例,年龄在46~79岁间,均值为(58.19±1.33)。
加味黄芪桂枝五物汤对糖尿病周围神经病变患者神经传导速度、血清TNF-α浓度的影响摘要:目的:探讨糖尿病周围神经病变患者治疗中加味黄芪桂枝五物汤的疗效。
方法:选择收治患者80例,均于2020年1月至2021年12月在我院接受治疗,随机划分为实验组和常规组,每组各40例。
常规组应用阿司匹林、维生素B1、甲钴胺治疗,实验组应用加味黄芪桂枝五物汤治疗,对比两组治疗效果。
结果:实验组治疗总有效率85.0%,显著高于常规组的60.0%(P<0.05)。
治疗前两组运动神经传导速度、感觉神经传导速度对比差异统计学意义(P>0.05)。
治疗后实验组运动神经传导速度、感觉神经传导速度均显著优于常规组(P<0.05)。
治疗前两组TNF-a水平对比差异无统计学意义(P>0.05).治疗后实验组TNF-a显著优于常规组(P<0.05)。
结论:针对DPN患者应用加味黄芪桂枝五物汤治疗效果显著,值得进行过广泛推广。
关键词:糖尿病周围神经病变;加味黄芪桂枝五物汤;疗效DPN是糖尿病常见慢性并发症,糖尿病患者患病率高达90%,普遍认为该疾病和糖、蛋白质、脂肪代谢紊乱关系密切,患者因此出现血管管腔狭窄、微血栓形成,最终导致发病。
临床学者认为,采用中西医疗法治疗该疾病效果明显优于单纯西药治疗,基于此本研究选择收治80例患者,对其中部分患者在常规治疗基础上应用加味黄芪五物汤,收获了满意效果,现报告如下。
1资料与方法1.1一般资料选择收治患者80例,均于2020年1月至2021年12月在我院接受治疗,随机划分为实验组和常规组,每组各40例。
常规组包括女18例、男22例;年龄范围38~67岁平均(54.4±4.8)岁;病程2~14年,平均(7.5±2.2)年;DPN 病程1个月~5年,平均(1.2±0.5)。
实验组包括女19例、男21例;年龄范围38~68岁平均(54.6±4.7)岁;病程2~15年,平均(7.5±2.1)年;DPN病程1个月~5年,平均(1.3±0.4)。