人民网:中国高校社会影响力2018年度排行榜发布
- 格式:doc
- 大小:284.00 KB
- 文档页数:3
复旦大学的专业排行榜
复旦大学作为中国最古老的现代大学,其学术声誉自不在话下。
在2018年USNEWS美国最佳大学排行榜中,复旦大
学排名第79位,在2018年QS世界大学排名中排名第37位,这两个排名都在全球一流大学排行榜中位居前列。
复旦大学的专业排名也受到全球高校的肯定。
据USNEWS最新的专业排名中,复旦大学的医学院排名第67位,商学院排名第37位,法学院排名第45位,教育学院排名第
101位。
此外,复旦大学还在其他热门专业上名列前茅,例如,工程学院排名第18位,经济学院排名第16位,计算机科学院排名第15位,生物学院排名第13位。
复旦大学的研究学术成就也受到国际社会的认可。
例如,复旦大学是中国少有的拥有“双一流”大学建设特色的高校,被誉为“中国高等教育发展的标志性大学”,其科研水平居于世界顶尖水平,为国家科技创新发挥了重要作用。
此外,复旦大学还是中国唯一一所参加“钻研计划”的大学,其学术成果多次获得国际知名学术期刊的发表,被认为是中国最具影响力的研究型大学。
因此,复旦大学的专业排名享誉全球,在世界一流大学排行榜中名列前茅,是中国高等教育发展的标志性大学。
复旦大学的学术声誉也受到了国际学术界的认可,是中国最具影响力的研究型大学。
武书连2019中国大学综合实力排行榜(国家财政拨款的758所高校详细排名)由中国管理科学研究院《中国大学评价》课题组组长武书连主持的《2019中国大学评价》课题,于2019年3月结题,内容由中国统计出版社出版发行。
书名为《挑大学选专业--2019高考志愿填报指南》。
这是中国统计出版社连续第17年出版发行的深受考生和考生家长欢迎、有着广泛社会影响力的高考志愿填报参考书。
武书连2019中国大学排行榜的评价对象是国家财政拨款的758所普通本科高校。
全国31省市区大学综合实力排行榜华北:北京市、天津市、山西省、河北省、内蒙古自治区东北:黑龙江省、吉林省、辽宁省华东:上海市、江苏省、浙江省、安徽省、福建省、江西省、山东省中南:河南省、湖北省、广东省、湖南省、广西壮族自治区、海南省西南:四川省、贵州省、云南省、重庆市、西藏自治区西北:陕西省、甘肃省、青海省、宁夏回族自治区、新疆维吾尔自治区2019北京市大学综合实力排行榜北京市为54所普通本科大学。
北京市大学教师学术水平2.0259,全国第1名。
教师绩效2.1241,全国第1名。
2018年毕业博士生17099人,全国第1名。
毕业本科生111403人,全国第11名。
2017年毕业硕士生70402人,全国第1名。
2019天津市大学综合实力排行榜天津市为18所普通本科大学。
天津市大学教师学术水平 1.3958,全国第5名。
教师绩效1.3323,全国第4名。
2018年毕业博士生2455人,全国第14名。
毕业本科生63142人,全国第23名。
2017年毕业硕士生17230人,全国第15名。
2019山西省大学综合实力排行榜山西省选取21所普通本科大学。
山西省大学教师学术水平0.4342,全国第22名。
教师绩效0.5928,全国第21名。
2018年毕业博士生720人,全国第20名。
毕业本科生83160人,全国第18名。
2017年毕业硕士生10136人,全国第23名。
2019河北省大学综合实力排行榜河北省选取33所普通本科大学。
CHINA PERIODICAL YEARBOOK世界学术期刊学术影响力指数(WAJCI)年报(2018)2018年12月26日,中国科学文献计量评价研究中心推出《世界学术期刊学术影响力指数(W A J C I)年报》。
该报告基于近5年来在国际范围内期刊国际影响力的评价研究实践,突破了依据文献传播理念与规律建立的传统文献计量学基本假设,基于对创新性知识传播、扩散的基本规律的认识,提出了一套新的文献计量学假设,针对学术期刊学术影响力评价,构建了更为科学合理的统计指标体系,以及可以全面、客观反映期刊学术影响力的引证统计源体系,研制了可以相对比较学术期刊学术影响力的统计数据,即“世界学术期刊学术影响力指数W A J C I”,其方法与结果得到了由国内学术界与学术期刊和图书情报界专家组成的评审组的认可。
该报告对世界范围内传播较广、影响面较大、学术影响力较强的学术期刊共13063种发布了学术影响力指数WAJCI,其中海外学术期刊11655种,国际期刊(包括SCI 期刊8954种,SSCI期刊4691种)、中国大陆学术期刊(具有国内统一连续出版物号)的1616种中英文学术期刊。
其中1428种是通过对中国5900多种学术期刊的“世界影响力指数”(WAJCI)计算遴选出的优秀中国期刊,其他为JCR报告收录的中国期刊。
该报告的期刊分类包含了240个学科领域,其中自然科学与工程技术领域设置了177个学科领域类目,哲学、人文与社会科学设置了63个学科领域类目。
按学科计算“世界学术期刊影响力指数WAJCI”后,按WAJCI降序排列,将同一学科期刊按数量划分4个区域。
遴选Q1(前25%)区内的期刊为“世界学术影响力Q1期刊”(简称“WAJCI-Q1期刊”),Q2(前25%~50%)区内的期刊为“世界学术影响力Q2期刊”(简称“WAJCI-Q2期刊”)。
WAJCI-Q1中,中国科技期刊占80种、中国社科期刊占47种;WAJCI-Q2中,中国科技期刊占197种、中国社科期刊占118种。
2018“国家三大奖”各高校获奖数量排名,清华第1,浙大第3国家科学技术奖是我国最具权威性、影响力最大的国家级奖项,主要包括国家自然科学奖、国家技术发明奖、国家科学技术进步奖三个大类,所以国家科学技术奖又被称为国家三大奖。
今天(1月8日),2018年度国家三大奖获奖名单正式揭晓,其中国家自然科学奖38项,国家技术发明奖67项,国家科学技术进步奖173项,高校是国家三大奖的主要获奖单位,那么,各重点高校都获得多少项国家三大奖呢?具体排名是怎样的呢?下面我们来看一下。
一、清华、上交、浙大排名前3,北大表现不佳下面排名仅统计通用项目,自然科学奖、技术发明奖仅统计了第一完成单位,科技进步奖统计了所有完成单位。
只显示获奖两项或两项以上高校在我国高校当中,清华大学、北京大学是综合实力最强、最具影响力的两所大学,从上面的排名中可以看到,清华大学表现很好,总共获得22项大奖,排名全国第一。
但是,北京大学却表现不佳,学校仅仅获得5项大奖,在全国高校当中排名第14名,这让很多人感到意外。
而上海交通大学、浙江大学表现依旧不错,这两所大学的工科本来就排名靠前。
另外,这几年综合实力排名落后的西安交通大学、哈尔滨工业大学,在国家三大奖上面表现并不差,它们分别排名全国第五名、第八名。
二、中南、北航、华科进入前7中南大学是一所985高校,位于湖南长沙,但这所大学的名气却并不是很大,综合实力排名也并不是特别高,一般很难进入全国前15名。
但是,我们可以看到,中南大学这次获得9项大奖,数量在全国高校当中排名第四,超过了多所顶尖985高校,这让很多人没想到。
北京航空航天大学是一所名气比较大的985高校,但这所大学并不是C9高校,学校能排名这么高,其实并不容易。
华中科技大学这几年表现一直都比较好,无论是综合实力,还是其他数据,这所大学的排名基本上都是紧随清华大学、北京大学、华东五校之后,学校可以说是一所发展前景很好的985高校。
三、哪些非985高校表现出色?从上面的排名中可以看到,中国矿业大学、北京科技大学、南京农业大学这三所211表现非常出色,它们其实都有一个共同特点,那就是都在某一领域堪称顶尖,但擅长的学科并不热门,其中北京科技大学是我国冶金领域的王牌高校,南京农业大学在农学领域能进入国内前三名。
本文部分内容来自网络整理,本司不为其真实性负责,如有异议或侵权请及时联系,本司将立即删除!== 本文为word格式,下载后可方便编辑和修改! ==201X年中国统计专业大学排名排行榜统计学是应用一级学科应用经济学下面的二级学科,小编为大家整理的201X年中国统计专业大学排名排行榜,希望能帮助到您!201X年中国统计专业大学排名列表统计学专业介绍:该专业主要包括一般统计和经济统计两类专业方向,培养具有良好的数学或数学与经济学素养,掌握统计学的基本理论和方法,能熟练地运用计算机分析数据,能在企业、事业单位和经济、管理部门从事统计调查、统计信息管理、数量分析等开发、应用和管理工作,或在科研、教育部门从事研究和教学工作的高级专门人才。
下面让三思教育网小编为你介绍一下统计学专业就业前景与就业方向吧!统计学专业就业前景与就业方向一、统计学专业就业前景统计学是应用一级学科应用经济学下面的二级学科,与国民经济学、产业经济学、区域经济学、数量经济学、国防经济学、金融学等专业并列。
在研究生报考的受欢迎度方面看,统计学并不受欢迎,很多学校该专业的研究生都是调剂过去的。
在就业方面,一般都能找到工作。
普遍来看,统计专业就业面不宽,毕竟是二级科目,但是找工作在很多领域都可以用到,比如可以在会计行业或者在资料管理方面,比如在公司里负责有关数据的处理和分析。
整体而言,如果英语比较好,统计分析能力强,并且具备一定的社会实践经验,能够进入跨国公司与大牌咨询公司,薪酬会非常高。
如果没有这方面的优势,薪酬会比较一般,北京、上海、深圳等一线城市,普遍薪酬在3000、4000左右。
据江苏省201X年的一份报告显示,研究生就业率100%的专业有地球物理学类、海洋科学类系统科学类、能源动力类、测绘类、海洋工程类、冶金工程类、统计学、软件工程、市政工程等,其中就有统计学专业。
在就业中,学校的知名度、专业的实力、导师的知名度与影响力对就业的影响也是比较重要的。
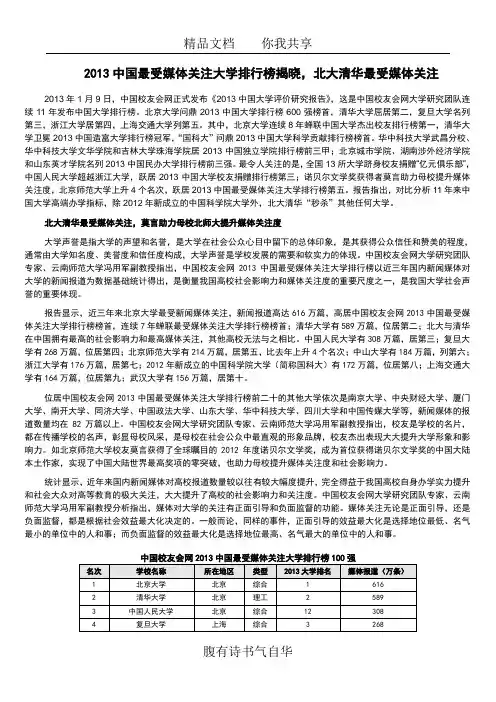
2013中国最受媒体关注大学排行榜揭晓,北大清华最受媒体关注2013年1月9日,中国校友会网正式发布《2013中国大学评价研究报告》,这是中国校友会网大学研究团队连续11年发布中国大学排行榜。
北京大学问鼎2013中国大学排行榜600强榜首,清华大学屈居第二,复旦大学名列第三,浙江大学居第四,上海交通大学列第五。
其中,北京大学连续8年蝉联中国大学杰出校友排行榜第一,清华大学卫冕2013中国造富大学排行榜冠军,“国科大”问鼎2013中国大学科学贡献排行榜榜首。
华中科技大学武昌分校、华中科技大学文华学院和吉林大学珠海学院居2013中国独立学院排行榜前三甲;北京城市学院、湖南涉外经济学院和山东英才学院名列2013中国民办大学排行榜前三强。
最令人关注的是,全国13所大学跻身校友捐赠“亿元俱乐部”,中国人民大学超越浙江大学,跃居2013中国大学校友捐赠排行榜第三;诺贝尔文学奖获得者莫言助力母校提升媒体关注度,北京师范大学上升4个名次,跃居2013中国最受媒体关注大学排行榜第五。
报告指出,对比分析11年来中国大学高端办学指标,除2012年新成立的中国科学院大学外,北大清华“秒杀”其他任何大学。
北大清华最受媒体关注,莫言助力母校北师大提升媒体关注度大学声誉是指大学的声望和名誉,是大学在社会公众心目中留下的总体印象,是其获得公众信任和赞美的程度,通常由大学知名度、美誉度和信任度构成,大学声誉是学校发展的需要和软实力的体现。
中国校友会网大学研究团队专家、云南师范大学冯用军副教授指出,中国校友会网2013中国最受媒体关注大学排行榜以近三年国内新闻媒体对大学的新闻报道为数据基础统计得出,是衡量我国高校社会影响力和媒体关注度的重要尺度之一,是我国大学社会声誉的重要体现。
报告显示,近三年来北京大学最受新闻媒体关注,新闻报道高达616万篇,高居中国校友会网2013中国最受媒体关注大学排行榜榜首,连续7年蝉联最受媒体关注大学排行榜榜首;清华大学有589万篇,位居第二;北大与清华在中国拥有最高的社会影响力和最高媒体关注,其他高校无法与之相比。
高校专业排名:2015中国大学媒体影响力排名 2015-04-27 14:00日前,艾瑞深中国校友会网编制完成《2015中国大学评价研究报告》,报告公布2015中国大学排行榜700强、中国两岸四地大学排行榜和中国大学国际化水平排行榜等榜单。
北京大学雄居2015中国大学排行榜榜首,连续八年蝉联第一;清华大学列第二,复旦大学居第三,武汉大学列第四,中国人民大学居第五;中国科技大学和国防科技大学首次跻身2015中国顶尖大学队列。
华中科技大学武昌分校、吉林大学珠海学院和河南理工大学万方科技学院名列独立学院前三强;西安外事学院、文华学院和山东英才学院名列民办大学前三甲。
值得关注的是,最新2015中国大学标准创新贡献奖排行榜显示,清华大学和河南工业大学获得中国专利奖的项目数量最多,并居全国高校首位;同济大学、北京邮电大学和西藏大学并列第三。
中国标准创新贡献奖体现大学对国家区域经济社会发展的贡献标准引领发展,创新开启未来,标准创新代表着产业链的最高水平。
“中国标准创新贡献奖”由国家质量监督检验检疫总局和国家标准化管理委员会共同设立的全国性最高标准化奖项,获奖标准项目是中国国家标准、行业标准、地方标准、企业标准和被国际标准化组织采纳为国际标准中的优秀代表,是反映中国标准化自主创新能力和制定水平的重要标志。
艾瑞深中国校友会网大学研究团队首席学术专家、中南大学蔡言厚教授指出,研究团队依据我国高校作为第一、第二完成单位获得的2006-2014年中国标准创新贡献奖一等奖和二等奖情况,最新发布2015中国大学标准创新贡献奖排行榜,旨在衡量我国高校标准化创新贡献能力,进一步推动高校和国家的标准化工作,为“创新中国”贡献力量。
清华大学和河南工业大学问鼎2015中国大学标准创新贡献奖排行榜榜首,西藏大学等并列第三报告显示,在最新公布的2015中国大学排行榜中,清华大学和河南工业大学获的中国标准创新贡献奖一、二等奖成果数量最多,各有3项成果获奖,并列艾瑞深中国校友会网2015中国大学标准创新贡献奖排行榜首位,体现出较高的标准化自主创新能力和水平。
1、清华大学简介:清华大学(Tsinghua University),简称清华,前身清华学堂始建于1911年,因水木清华而得名,由中华人民共和国教育部直属,中央直管副部级建制,位列“211工程”、“985工程”、“世界一流大学和一流学科”,入选“基础学科拔尖学生培养试验计划”、“高等学校创新能力提升计划”、“高等学校学科创新引智计划”,为九校联盟、中国大学校长联谊会、东亚研究型大学协会、亚洲大学联盟、环太平洋大学联盟、清华—剑桥—MIT 低碳大学联盟成员,被誉为“红色工程师的摇篮”。
2、中国科学技术大学简介:中国科学技术大学(University of Science and Technology of China),简称中国科大,位于安徽合肥,由中国科学院直属,中央直管副部级建制,位列A类世界一流大学建设高校、211工程、985工程,首批20所学位自主审核高校之一,入选珠峰计划、111计划、2011计划、中国科学院知识创新工程、卓越工程师教育培养计划、全国深化创新创业教育改革示范高校、国家建设高水平大学公派研究生项目、中国政府奖学金来华留学生接收院校,九校联盟、中国大学校长联谊会、东亚研究型大学协会、环太平洋大学联盟成员,是一所以前沿科学和高新技术为主、兼有特色管理和人文学科的综合性全国重点大学。
3、北京大学简介:北京大学(Peking University),简称北大,初名京师大学堂,是中国近现代第一所国立综合性大学,创办之初也是国家最高教育行政机关。
由中华人民共和国教育部直属,中央直管副部级建制,位列“211工程”、“985工程”、“世界一流大学和一流学科”,入选“基础学科拔尖学生培养试验计划”、“高等学校创新能力提升计划”、“高等学校学科创新引智计划”,为九校联盟、中国大学校长联谊会、京港大学联盟、亚洲大学联盟、东亚研究型大学协会、国际研究型大学联盟、环太平洋大学联盟、东亚四大学论坛、国际公立大学论坛、中俄综合性大学联盟成员。
我国高等教育第三方评估现状与出路一、我国高等教育第三方机构对大学排名的评估现状1、大学排名的数量和种类众多近年来,国内各类大学排名数量增多,种类五花八门,我们可以从评估主体和评估类型对其分类。
根据评估主体的性质,可以分为三类:提供与高等教育相关咨询服务的企业,如上海软科和麦可思等。
这类机构面向市场需求,提供多种个性化的榜单;各类媒体,尤其是网络媒体,如网大、中国校友会网和其他门户网站。
大学排名能引起人们关注,因而新闻媒体对此十分热衷。
但这类排名良莠不齐,部分门户网站只提供排名,配上主观评价,没有相应指标、数据支持,不能称之为评估。
此外武汉大学、南京大学等高校也曾制作大学排名,但由于主体是高校本身,不属于第三方评估。
根据评估类型分类,可分为整体评估和分类评估。
整体评估是从高校的科研水平、人才培养、社会服务、国际化水平、声誉等指标对高校综合实力的评估。
软科的中国最好大学排名、武书连的中国大学综合实力排名、中国校友会网的中国大学排名等属于整体评估。
而分类评估指对衡量高校办学水平的某一指标单独进行评估。
软科的世界大学学术排名就是评估大学的科研情况。
除上述构成整体评估的指标如科研水平、人才培养外,还可以就民众较为关注的指标进行评估。
如中国校友会网的中国大学校友捐赠排行榜等。
2、不同大学排名的指标和结果差异较大不同评估主体制作的大学排名,多采用不同的评估指标。
以国内影响较大的三个大学排名:软科的中国最好大学排名(以下简称软科榜)、中国校友会网的中国大学排行榜(以下简称校友会榜)、武书连的中国大学综合实力排行榜(以下简称武书连榜)的2018版进行比较。
软科榜对比大学的人才培养、科学研究、社会服务和学生国际化。
人才培养包括生源质量(30%)、培养结果(10%)和社会声誉(5%);科学研究包括科研规模(10%)、科研质量(10%)、顶尖成果(10%)和顶尖人才(10%);社会服务包括科技服务(5%)和成果转化(5%);学生国际化占5%。
本文部分内容来自网络整理,本司不为其真实性负责,如有异议或侵权请及时联系,本司将立即删除!== 本文为word格式,下载后可方便编辑和修改! ==201X年中国统计专业大学排名排行榜统计学是应用一级学科应用经济学下面的二级学科,小编为大家整理的201X年中国统计专业大学排名排行榜,希望能帮助到您!201X年中国统计专业大学排名列表统计学专业介绍:该专业主要包括一般统计和经济统计两类专业方向,培养具有良好的数学或数学与经济学素养,掌握统计学的基本理论和方法,能熟练地运用计算机分析数据,能在企业、事业单位和经济、管理部门从事统计调查、统计信息管理、数量分析等开发、应用和管理工作,或在科研、教育部门从事研究和教学工作的高级专门人才。
下面让三思教育网小编为你介绍一下统计学专业就业前景与就业方向吧!统计学专业就业前景与就业方向一、统计学专业就业前景统计学是应用一级学科应用经济学下面的二级学科,与国民经济学、产业经济学、区域经济学、数量经济学、国防经济学、金融学等专业并列。
在研究生报考的受欢迎度方面看,统计学并不受欢迎,很多学校该专业的研究生都是调剂过去的。
在就业方面,一般都能找到工作。
普遍来看,统计专业就业面不宽,毕竟是二级科目,但是找工作在很多领域都可以用到,比如可以在会计行业或者在资料管理方面,比如在公司里负责有关数据的处理和分析。
整体而言,如果英语比较好,统计分析能力强,并且具备一定的社会实践经验,能够进入跨国公司与大牌咨询公司,薪酬会非常高。
如果没有这方面的优势,薪酬会比较一般,北京、上海、深圳等一线城市,普遍薪酬在3000、4000左右。
据江苏省201X年的一份报告显示,研究生就业率100%的专业有地球物理学类、海洋科学类系统科学类、能源动力类、测绘类、海洋工程类、冶金工程类、统计学、软件工程、市政工程等,其中就有统计学专业。
在就业中,学校的知名度、专业的实力、导师的知名度与影响力对就业的影响也是比较重要的。
武书连2019中国大学综合实力排行榜(国家财政拨款的758所高校详细排名)由中国管理科学研究院《中国大学评价》课题组组长武书连主持的《2019中国大学评价》课题,于2019年3月结题,内容由中国统计出版社出版发行。
书名为《挑大学选专业--2019高考志愿填报指南》。
这是中国统计出版社连续第17年出版发行的深受考生和考生家长欢迎、有着广泛社会影响力的高考志愿填报参考书。
武书连2019中国大学排行榜的评价对象是国家财政拨款的758所普通本科高校。
全国31省市区大学综合实力排行榜华北:北京市、天津市、山西省、河北省、内蒙古自治区东北:黑龙江省、吉林省、辽宁省华东:上海市、江苏省、浙江省、安徽省、福建省、江西省、山东省中南:河南省、湖北省、广东省、湖南省、广西壮族自治区、海南省西南:四川省、贵州省、云南省、重庆市、西藏自治区西北:陕西省、甘肃省、青海省、宁夏回族自治区、新疆维吾尔自治区2019北京市大学综合实力排行榜北京市为54所普通本科大学。
北京市大学教师学术水平2.0259,全国第1名。
教师绩效2.1241,全国第1名。
2018年毕业博士生17099人,全国第1名。
毕业本科生111403人,全国第11名。
2017年毕业硕士生70402人,全国第1名。
2019天津市大学综合实力排行榜天津市为18所普通本科大学。
天津市大学教师学术水平 1.3958,全国第5名。
教师绩效1.3323,全国第4名。
2018年毕业博士生2455人,全国第14名。
毕业本科生63142人,全国第23名。
2017年毕业硕士生17230人,全国第15名。
2019山西省大学综合实力排行榜山西省选取21所普通本科大学。
山西省大学教师学术水平0.4342,全国第22名。
教师绩效0.5928,全国第21名。
2018年毕业博士生720人,全国第20名。
毕业本科生83160人,全国第18名。
2017年毕业硕士生10136人,全国第23名。
2019河北省大学综合实力排行榜河北省选取33所普通本科大学。
人民网:中国高校社会影响力2018年度排行榜发布
以下是中公考研小编整理的关于“人民网:中国高校社会影响力2018年度排行榜发布”相关资讯文章,一起关注一下吧~
10月25日,由人民日报社指导,人民网、中共太原市委、太原市人民政府联合主办的“2018大学校长论坛”今日在山西太原市举行,主题是“回归·创新·育人”。
来自全国各地的60余位高校书记、校长就“推进一流本科教育”、“培育时代新人”、“高校服务地方经济社会”、“新时代教师队伍建设”等话题展开专题讨论,共同探讨高等教育未来发展,为“双一流”建设集智聚力。
人民网副总裁、人民在线董事长唐维红在论坛上发布了人民网舆情数据中心《2017-2018中国高校社会影响力排行榜》。
唐维红介绍,人民网教育频道和人民网舆情数据中心联合推出《2017-2018中国高校社会影响力排行榜》,结合教育部的权威数据,通过大数据挖掘,围绕多个维度,对高校社会影响力进行了评估。
报告选取了165所部属重点高校及地方重点院校,通过三级指标体系进行多维度的评估,体现各高校在新闻宣传、舆论评价等方面的综合影响力。
首先发布的是高校社会影响力榜单。
清华大学、北京大学、浙江大学、上海交通大学、武汉大学、复旦大学、厦门大学、中国人民大学、天津大学、南开大学,位居本年度高校社会影响力排行榜前十位。
从各子项来看,清华大学在多项细分项中拔得头筹。
北京大学除了在媒体影响力、新媒体影响力等方面表现亮眼以外,在校友影响力方面也有着不俗的实力。
浙江大学在媒体影响力、科研影响力等多个方面位居前列。
第二个榜单是高校媒体影响力榜单。
从这个榜单中,清华大学、北京大学、浙江大学、中国人民大学、厦门大学、北京语言大学、南开大学、复旦大学、天津大学、中国科学院大学位居榜单前十位。
从媒体关注的趋势图来看,媒体对高校的报道热度呈现高温的态势,报道量集中在2018年4月至2018年8月间,其中5月、6月、8月成为舆情的高峰期,这与高校的招生、毕业季以及开学季紧密相连。
《人民日报》《人民日报海外版》涉及高校的报道量(含被转载量)共计40442篇。
“人才培养”“科技创新”“学科评估”“学生就业”“高素质”“专业方向”等成为媒体报道的热词。
第三个榜单是高校新媒体影响力榜单。
通过对高校“双微”服务力、传播力和互动力等指标进行赋权分析,综合评估高校“双微”等新媒体的综合影响力,浙江大学、武汉大学、北京大学、厦门大学、上海交通大学、天津大学、山东大学、四川大学、郑州大学和陕西师范大学的新媒体影响力位居全国高校的前十位。
通过分析新媒体影响力排行前十位的“双微”基础数据,我们发现呈现出以下特点:一是高校“双微”平台活跃度高;二是原创内容占比高;三是用户触媒频繁,响应与互动程度高;四是知名校友及招考信息关注度高,容易引爆舆论场。
第四个榜单是高校网络舆论影响力榜单。
排在前十位的高校分别为:清华大学、北京大学、北京语言大学、武汉大学、中国人民大学、天津中医药大学、北京体育大学、太原理工
大学、江南大学、内蒙古大学。
在监测期内,全国165所高校网络关注度总量达到了3413.1万篇,其中微信总量最高,占比67.4%。
从数据终可以看出,微博、微信等新兴社交媒介在现阶段使用率较高,也是网民表达对高校的观感和意见的主要渠道。
第五个榜单是高校科研影响力榜单。
清华大学、浙江大学、中山大学、上海交通大学、复旦大学、华中科技大学、同济大学、北京大学、北京理工大学、北京航空航天大学位居全国高校科研影响力前十位。
这份榜单反映出工科院校、综合类高校研究实力远超文科类院校。
从舆论场上看,有关科研经费使用和管理的争议始终没有间断。
舆论呼吁科研经费管理和使用透明化、合理化。
第六个榜单是高校校友影响力榜单。
这个影响力主要由媒体的关注度和社交媒体关注度两个方面构成。
从地域关注度分布来看,与高校校友相关的信息主要来自北京、上海、杭州、深圳等一线及新一线城市,广东、浙江、江苏等沿海发达地区以及湖北、四川、河南等内地人才较为集中丰富的地区。
唐维红认为,从以上排行榜总体情况来看,全国高校舆论综合影响力级差较大,整体水平还有待进一步提高。
各高校可以把大学排名看作一面镜子,从不同角度审视学校发展状况,找到与其他同类大学的差距,整体规划、取长补短。
针对此,她提出如下几点建议:
一是强化传播话题意识,持续发力推动“双微”平台建设。
随着网络人群的不断扩大,社会舆论的议题设置更多地来自于互联网,“两微一端”对社会舆论议程设置的主导作用日益凸显。
从目前的趋势看,移动终端平台,微博、微信、客户端的覆盖人群和影响力还在不断扩大。
此外,两微一端也成为社会热点事件曝光和发酵的主要信源。
因此,在互联网和新媒体快速变化的今天,如何融合打造各种新媒体资源,打造更接地气、更有用的信息和服务平台是高校宣传工作的重中之重。
二是借船出海讲好中国大学校园故事。
高校海外宣传是扩展国际化视野的重要窗口,也是提升高校国际形象的重要抓手。
高校在对外传播过程中,一方面可以积极借助国家目前已经构建的全方位、多媒体的海外传播新格局,积极与海外传播的“国家队”互动;另一方面,可以加强国际交流,积极运用海外媒体宣传力量,借助他者视角,借助中国大学海外平台的形象塑造。
三是借助舆情大数据,做好舆情管理维护高校美誉度。
高校在宣传传播过程中也不能忽视舆情管理。
随着对外交流的日益频繁,各类舆情事件也影响着高校自身形象。
高校可充分结合大数据技术,利用第三方舆情机构建立高校舆情传播的数据库,建立包含图片、文字、视频、影音等多介质的中国大学的媒资库,为中国大学宣传、传播提供数据支持和参考。
以上是中公考研小编为大家整理的“人民网:中国高校社会影响力2018年度排行榜发布”的内容,关注考研院校资讯,为目标考研院校奋斗。