直流接触器讲解
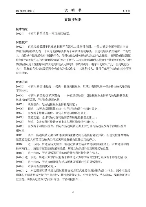
- 格式:ppt
- 大小:1.89 MB
- 文档页数:14
电力入门知识—接触器、熔断器、继电器功能及应用一、接触器接触器分为交流接触器(电压AC)和直流接触器(电压DC),它应用于电力、配电与用电。
接触器广义上是指工业电中利用线圈流过电流产生磁场,使触头闭合,以达到控制负载的电器。
1.1接触器工作原理接触器的工作原理是:当接触器线圈通电后,线圈电流会产生磁场,产生的磁场使静铁心产生电磁吸力吸引动铁心,并带动交流接触器点动作,常闭触点断开,常开触点闭合,两者是联动的。
当线圈断电时,电磁吸力消失,衔铁在释放弹簧的作用下释放,使触点复原,常开触点断开,常闭触点闭合。
直流接触器的工作原理跟温度开关的原理有点相似。
1.2接触器分类按主触点连接回路的形式分为:直流接触器、交流接触器。
按操作机构分为:电磁式接触器、永磁式接触器。
永磁交流接触器是利用磁极的同性相斥、用永磁驱动机构取代传统的电磁铁驱动机构而形成的一种微功耗接触器国内成熟的产品型号:CJ20J、NSFC1、NSFC2、NSFC3、NSFC4、NSFC5、NSFC12、NSFC19、CJ40J、NSFMR。
1.3接触器的选择依据根据电路中负载电流的种类选择接触器的类型;接触器的额定电压应大于或等于负载回路的额定电压;吸引线圈的额定电压应与所接控制电路的额定电压等级一致;额定电流应大于或等于被控主回路的额定电流。
二、熔断器熔断器(fuse)是指当电流超过规定值时,以本身产生的热量使熔体熔断,断开电路的一种电器。
熔断器是根据电流超过规定值一段时间后,以其自身产生的热量使熔体熔化,从而使电路断开;运用这种原理制成的一种电流保护器。
熔断器广泛应用于高低压配电系统和控制系统以及用电设备中,作为短路和过电流的保护器,是应用最普遍的保护器件之一。
2.1熔断器工作原理利用金属导体作为熔体串联于电路中,当过载或短路电流通过熔体时,因其自身发热而熔断,从而分断电路的一种电器。
熔断器结构简单,使用方便,广泛用于电力系统、各种电工设备和家用电器中作为保护器件。
接触器名词解释接触器是一种电器元件,用于控制电流的开关或断路器。
它通常由一个电磁铁和一对金属接触片组成。
接触器能够通过控制电磁铁的通电来控制接触片的闭合和断开。
当通电时,电磁铁会产生磁场,吸引接触片闭合;而当断电时,磁场消失,接触片则会断开。
这种开关式的工作原理使得接触器可以在高电流负荷下进行可靠的开关操作。
接触器广泛应用于各类电气控制系统中,如电力系统、工业制造、交通运输和建筑等领域。
接触器的主要作用是控制电流的开关,可以将电路连接或隔离。
在电力系统中,接触器通常用于控制电动机的启停或变频调速,保护电路免受过电流和短路等故障的影响。
接触器通常具有以下特点:1. 高可靠性:接触器的结构设计使其具有较高的可靠性,能够在各种恶劣条件下工作,并保持长时间的使用寿命。
接触器的金属接触片经过特殊处理,具有良好的电气导通性能和机械弹性,能够承受较高电流负载和频繁开关的要求。
2. 多种类型:根据不同的应用需求,接触器可以分为直流接触器和交流接触器两种类型。
直流接触器主要用于直流电路的控制,而交流接触器则用于交流电路的控制。
此外,接触器还具有不同的断开能力和电流等级可供选择,以满足不同负荷的需求。
3. 较低的功耗:接触器在闭合状态下,电磁铁只需要持续通电一段时间来维持接触片的闭合。
一旦接触器闭合,它将保持闭合状态,而无需一直通电。
因此,接触器的功耗较低。
4. 适应各种环境:接触器通常具有良好的抗震性和防护等级,以适应各种环境条件下的工作需求。
此外,一些接触器还具有抗污染和防腐蚀的特性,能够在恶劣的环境中稳定工作。
5. 可靠的控制:接触器能够通过外部控制信号来实现开关的操作,可以配合各种逻辑控制电路和传感器进行精确的控制。
同时,接触器在断电或故障发生时会自动断开电路,起到一定的安全保护作用。
综上所述,接触器是一种用于控制电流开关的电器元件。
它在各类电气控制系统中起到重要作用,具有高可靠性、多种类型、较低功耗、适应各种环境和可靠的控制等特点。
接触器工作原理及接法
接触器是一种电气控制器件,其工作原理是通过控制电磁铁的通断来实现电路的开关,由于其具有较大的容量和较高的可靠性,被广泛应用于电力系统、工业自动化等领域。
接触器的主要构成部分包括电磁铁、触点、导电材料等。
当电磁铁受到电流的激励时,会产生磁场,磁场作用于触点上的导电材料,使得触点产生吸引力而闭合。
反之,当电流停止流过电磁铁时,触点因失去吸引力而打开。
根据控制电磁铁的通断方式,接触器可分为直流接触器和交流接触器。
直流接触器通常采用励磁线圈与电磁铁连接并串联一个压敏电阻,以平衡线圈感抗的影响。
而交流接触器则通过在电磁铁线圈中串联一个铁芯,以提供对感抗电流的补偿。
接触器的接法通常分为控制电路与被控电路两部分。
控制电路通过控制电源、控制按钮等元件,向电磁铁提供激励电流,以使接触器闭合或打开。
被控电路则是通过触点与外部电路相连,完成电路的开关功能。
为了保证接触器的可靠性和延长其使用寿命,通常还会采取一些保护措施。
例如,通过在触点上加装弧灭灯容量、采用专用浪涌吸收器、安装熔断器等,来对接触器进行过流、过压、过载等保护。
综上所述,接触器的工作原理是通过控制电磁铁的通断,实现
电路的开关。
通过不同的接法和保护措施,能够满足各种电气控制需求,并保证设备的安全和稳定运行。
接触器型号
在现代工业生产以及电气设备中,接触器是一种常见的电气元件,通常用于控
制电路的开关操作。
接触器的选择对于电路的运行和设备的正常工作起着至关重要的作用。
本文将介绍一些常见的接触器型号及其特点。
型号一:AC-3
AC-3型接触器是一种适用于交流电路的接触器,主要用于负载电流较大的场合,比如电机的启动和制动控制。
AC-3型接触器具有耐高温、耐磨损、抗干扰等
特点,适用于工业设备的长时间运行。
型号二:DC-5
DC-5型接触器则是一种适用于直流电路的接触器,在直流电路中起到开关和
保护作用。
DC-5型接触器具有快速、可靠的断开和闭合能力,适用于对电路响应
速度要求较高的场合。
型号三:LC1-D
LC1-D型接触器是一种常见的电磁接触器,广泛应用于空调、压缩机等领域。
它具有结构简单、安装方便、寿命长等特点,适用于对接触器稳定性要求较高的场合。
型号四:GV2
GV2型接触器是一种热保护接触器,主要用于防止电路过载而引起的设备损坏,保护电气设备的正常运行。
GV2型接触器具有灵敏的过载保护功能,能够及时切
断电路,起到保护设备的作用。
综上所述,不同型号的接触器适用于不同的电路环境和使用场合,选择合适的
接触器型号对于设备的运行稳定性和安全性至关重要。
在实际应用中,需要根据具体的电路需求和工作环境,选择适合的接触器型号,以确保设备的正常运行和安全使用。
接触器基本知识详解一、接触器的作用接触器是一种自动的电磁式开关,适用于远距离频繁地接通或分断交、直流电路及大容量控制电路,属于控制类电器。
它不仅能实现远距离自动操作和欠电压释放等保护功能,而且还具有控制容量大、工作可靠、操作效率高、使用寿命长等优点。
接触器有主、辅触点,分别用于通断主电路和二次控制回路。
二、接触器的选用交、直流接触器的选用方法相同,主要有:1、按接触器的控制对象确定极数、电流种类,选择相应型式的接触器。
2、按主电路的参数,主要是考虑额定电压、额定电流、额定通断能力和耐受过载的能力来确定选择相应的接触器。
3、按控制电路的参数,主要是考虑电磁线圈的电压和电流来确定选择相应的接触器。
4、按工作制选用。
例如长期工作制,应选接触器的额定电流要比长时间最大负荷大30%~40%;若为间断长期工作制,则接触器的额定电流可比最大负荷大10%~20%;若为反复短时工作制则视具体情况,可选择接触器的额定电流略大于最大负荷电流。
5、根据系统控制的要求,确定辅助触头的种类、数量和组合形式。
对于辅助触头的容量选择,要考虑辅助触头的通断能力和其他参数。
6、对于接触器的接通与断开能力,选用时应注意一些使用类别中的负载,如电容器、钨丝灯等照明器,其接通时电流数值大,通断时间也较长,选用时应留有余量。
7、对于接触器的电寿命及机械寿命,由已知每小时平均操作次数和机器的使用寿命年限,计算需要的电寿命,若不能满足要求则应降容使用。
8、选用时应考虑环境温度、湿度,使用场所的振动、尘埃、化学腐蚀等,应按相应环境选用不同类型接触器。
9、接触器的额定电流应按电动机的额定电流和工作状态来选择。
接触器的额定电流应为电动机额定电流的1.3~2倍。
三、交流接触器1、交流接触器的型号及含义交流接触器在电路图中的文字符号用KM表示。
接触器的图形符号如下图所示。
交流接触器的型号含义说明2、电磁式交流接触器的结构原理1)电磁式交流接触器的结构电磁式交流接触器主要由电磁系统、触头系统、灭弧系统及其它部分组成。
51Ω
520Ω312132520Ω51ΩDC 110V DC 110V 3221223132
2113线圈俯视图
SLCZ8-1600~2500/20直流接触器三端子
线圈结构图及控制接线图
SLCZ8-1600~2500/20直流接触器控制线圈
一、 三接线端子结构及接线示意图
二、 二接线端子结构及接线示意图
185Ω2
11
185Ω
2
DC110V
2
2
DC110V
SLCZ8-1600~2500/20直流接触器二端子
线圈结构图及控制接线图
11
说明:SLCZ8-1600~2500/20直流接触器线圈基本参数
1.两个接线端子
线圈代号:SL2003-04-00
线圈额定电压:110 VDC
线圈电阻(20℃时):185Ω
额定电压时线圈电流:0.6 A
单台产品用量:2只
2.三个接线端子(强力起动型)
线圈代号:SL2003-04-00.1
线圈额定电压:110 VDC
线圈电阻(20℃时):见示意图;Ⅰ绕组50ΩⅡ绕组500Ω
额定电压时线圈电流:起动2.2A;保持:0.2A 单台产品用量:2只。
交流接触器与直流接触器的异同及代换使用摘要:接触器分交流接触器和直流接触器,分别专门用于交流电路和直流电路中,在特定的条件下,增设辅助电路后两者可代换使用。
关键词:接触器;交流;直流中图分类号:TM572 文献标识码:A接触器是电力拖动中最主要的控制元件,也是自动化控制常用的执行元件。
常见的接触器分交流接触器和直流接触器两类。
它们分别用于交流和直流电路中,远距离分断与接通电路。
一般情况下,两类接触器不可直接代换使用。
1 交流接触器与直流接触器的异同交流接触器与直流接触器结构大体相同,都有电磁动作机构、触点系统和灭弧装置三大部分构成;其工作原理完全相同,均是通过电磁机构带动触点系统动作实施主电路通断;另外,控制方式也完全相同,都是通过线圈回路小电流控制负载回路大电流。
但从具体结构和用途讲存在如下不同:1.1 电磁机构不同: 交流接触器电磁铁由一个分体E型铁芯和线圈构成,如图(一)。
因为铁芯中通过交变磁通,铁芯中有磁滞损耗和涡流损耗,所以会产生热量。
为此,一方面铁芯用硅钢片叠压而成,以减少铁芯损耗。
另一方面将线圈制成短粗形状,并用骨架将线圈与铁芯隔离,以免铁芯的热量传给线圈。
另外,交流接触器的动铁芯端面处装有分磁环(短路环),其作用是消除铁芯振动,降低噪声。
直流接触器电磁部分如图(二)所示,它与交流接触器电磁部分有如下差别:(1)交流接触器动铁芯(衔铁)沿直线动作属直动式,而直流接触器动铁芯动作是转动式。
(2)铁芯中磁通恒定,没有磁滞损耗和涡流损耗,工作中不产生热量。
为此,铁芯用软铁直接做成。
(3)线圈绕成细长形状且与铁芯接触较紧密,不用骨架,目的是将线圈的热量通过铁芯散发出去。
1.2 灭弧方式不同。
交流接触器的触点系统特别是主触点均采用双断口桥式触点,这种双断口结构形式在有限空间内可增大触点间距。
因此,对触点处电弧的形成和持续有一定削弱作用。
容量20A以上的交流接触器都装有陶瓷灭弧罩, 200A以上的交流接触器装有栅片结构灭弧罩, 其灭弧方式采用窄缝灭弧和栅片灭弧。
接触器是一种电器元件,常用于控制大电流电路的开关。
在实际应用中,选择合适的接触器参数至关重要,能够确保电气设备的正常运行、安全性和可靠性。
本文将介绍常见的接触器参数和其意义,以帮助读者更好地了解和应用接触器。
二、常见接触器参数
1. 额定电压
额定电压指接触器正常工作的电压范围。
接触器的额定电压应该与电气设备的工作电压相匹配,以确保设备正常工作。
2. 额定电流
额定电流是指接触器可以承受的最大电流。
当经过接触器的电流超过额定电流时,接触器可能会烧坏,因此需要选择具有足够大的额定电流的接触器。
3. 接触容量
接触容量指接触器能够承受的最大负载电流和最大负载电压,通常以AC或DC 开关容量表示。
选择接触器时,需要根据实际负载电流和电压选择具有足够大的容量的接触器,并且还需要考虑负载的类型和特性。
4. 动作电压和释放电压
动作电压是接触器启动的电压,而释放电压是接触器停止的电压。
对于直流电源,动作电压通常比释放电压高;而对于交流电源,则相反。
选择合适的动作电压和释放电压有助于确保接触器正常启动和停止。
5. 绝缘电阻
绝缘电阻是指在标称电源电压下,接触器的绝缘电阻。
选择具有足够高的绝缘电阻的接触器可以确保设备不会受到电击。
在选择接触器时,需要考虑以上常见参数和其意义,并根据实际需求和负载特性选择合适的接触器。
此外,在使用接触器时,还需要注意其安装位置、使用环境、使用条件和维护保养等方面的问题,以确保设备的正常运行和安全性。
直流接触器技术领域[0001] 本实用新型涉及一种直流接触器。
背景技术[0002] 直流接触器用于供连通和断开直流电力线路设备用,一般大额定电压和额定电流的直流接触器装配有一个固定的静触头和两个可活动的动触头,所述动触头被安装在一个衔铁上,当给操作线圈通电时该衔铁闭合,使得动触头朝向静触头运动并与之接触;断开给操作线圈的供电将使得衔铁在其上连接的复位弹簧的作用下断开,从而切断由动触头和静触头连接而成的电路。
这样的接触器可用于直流电动机的大电流启动及反接制动,在铁路机车、电车中的应用广泛。
但是现有技术中,这样的直流接触器的两个动触头为桥式连接,其体积较大,并且存在两个动触头动作不同步的现象。
发明内容[0003] 本实用新型目的是:提供一种直流接触器,以减小电磁线圈体积并解决桥式连接的不同步性。
[0004] 本实用新型的技术方案是:一种直流接触器,包括接触器主体和与所述接触器主体连接的灭弧罩,所述接触器还包括:[0005] 线圈组件,与所述接触器主体相对固定;[0006] 轭铁,与所述线圈组件对应并与所述接触器主体相对固定;[0007] 至少两个静触头组件,固定在所述接触器主体上;[0008] 旋转支架,通过转轴可旋转地安装在所述接触器主体上;[0009] 衔铁,安装在所述旋转支架上并与所述线圈组件相对应;[0010] 至少两个动触头组件,固定在所述旋转支架上并分别与所述至少两个静触头组件相对应,[0011] 其中,所述旋转支架与所述接触器主体之间还连接有复位弹簧,所述复位弹簧对所述旋转支架具有带动动触头组件远离所述静触头组件运动的弹力。
[0012] 进一步的,所述旋转支架的一端通过转轴安装在所述接触器主体上,在所述转轴的径向方向上:所述衔铁靠近所述转轴设置,所述动触头组件远离所述转轴设置。
[0013] 进一步的,所述灭弧罩可拆卸的连接在所述接触器主体上。
[0014] 进一步的,所述灭弧罩内设有若干将所述灭弧罩的内部空间分隔成若干部分的隔板。
交流接触器1用途的分类接触器是一种自动化的控制电器。
接触器主要用于频繁接通或分断交、直流电路,具有控制容量大,可远距离操作,配合继电器可以实现定时操作,联锁控制,各种定量控制和失压及欠压保护,广泛应用于自动控制电路,其主要控制对象是电动机,也可用于控制其它电力负载,如电热器、照明、电焊机、电容器组等。
接触器按被控电流的种类可分为交流接触器和直流接触器。
这里主要介绍常用的交流接触器。
交流接触器又可分为电磁式和真空式两种。
2型号说明(1)以上型号为标准型号,近年来,新开发了B系列交流接触器,其型号为BXX。
(2)交流接触器型号为CJ。
直流接触器型号为CZ。
3电磁式交流接触器的结构和工作原理交流接触器的原理、选择和接法交流接触器是广泛用作电力的开断和控制电路。
它利用主接点来开闭电路,用辅助接点来执行控制指令。
主接点一般只有常开接点,而辅助接点常有两对具有常开和常闭功能的接点,小型的接触器也经常作为中间继电器配合主电路使用。
交流接触器的接点,由银钨合金制成,具有良好的导电性和耐高温烧蚀性。
交流接触器主要有四部分组成:(1) 电磁系统,包括吸引线圈、动铁芯和静铁芯;(2)触头系统,包括三副主触头和两个常开、两个常闭辅助触头,它和动铁芯是连在一起互相联动的;(3)灭弧装置,一般容量较大的交流接触器都设有灭弧装置,以便迅速切断电弧,免于烧坏主触头;(4)绝缘外壳及附件,各种弹簧、传动机构、短路环、接线柱等。
工作原理:当线圈通电时,静铁芯产生电磁吸力,将动铁芯吸合,由于触头系统是与动铁芯联动的,因此动铁芯带动三条动触片同时运行,触点闭合,从而接通电源。
当线圈断电时,吸力消失, 动铁芯联动部分依靠弹簧的反作用力而分离,使主触头断开,切断电源。
交流接触器的选择:(1)持续运行的设备。
接触器按67-75%算.即100A的交流接触器,只能控制最大额定电流是67-75A以下的设备。
(2)间断运行的设备。
接触器按80%算.即100A的交流接触器,只能控制最大额定电流是80A以下的设备。
接触器接触器基本介绍:在电工学上,因为可快速切断交流与直流主回路和可频繁地接通与大电流控制(某些型别可达800安培)电路的装置,所以经常运用于电动机做为控制对象﹐也可用作控制工厂设备﹑电热器﹑工作母机和各样电力机组等电力负载,接触器不仅能接通和切断电路,而且还具有低电压释放保护作用。
接触器控制容量大,适用于频繁操作和远距离控制。
是自动控制系统中的重要元件之一。
在工业电气中,接触器的型号很多,电流在5A-1000A的不等,其用处相当广泛接触器的工作原理是:当接触器线圈通电后,线圈电流会产生磁场,产生的磁场使静铁心产生电磁吸力吸引动铁心,并带动交流接触器点动作,常闭触点断开,常开触点闭合,两者是联动的。
当线圈断电时,电磁吸力消失,衔铁在释放弹簧的作用下释放,使触点复原,常开触点断开,常闭触点闭合。
直流接触器的工作原理跟温度开关的原理有点相似按主触头通过的电流的种类可分为:直电流式(DC)接触器、交流式(AC)接触器。
接触器的主要作用:(1)信号的放大:用小的电压、电流开闭,转换大的电压、电流。
(2)绝缘隔离:可防止负载的噪声及高压损坏内部部品(IC、晶体管)。
接触器按操作结构分为:电磁式接触器、永磁式接触器。
接触器的内部结构:(1)电磁系统:铁芯、静铁芯、电磁线圈(2)触头系统:常开触头、常闭触头(3)灭弧装置电磁式接触器的工作原理:当接触器的电磁线圈通电后,会产生很强的磁场,使静铁芯产生电磁吸引力吸引衔铁,并带动触头动作。
当线圈断电后,电磁吸引力消失,衔铁在释放弹簧的作用下释放,使触头复原。
电磁式接触器的特点:1、电磁接触器使用的电压应介於额定值的85﹪~110﹪,如太低则电磁吸力不够,有噪音和跳脱的可能;太高则电磁线圈有烧毁的危险。
2、电磁接触器只操作电流系指电磁线圈加上额定电压使其动作的电流。
3、电磁接触器主接点的型式为a接点。
4、电磁接触器的电磁线圈若无标注则多为220V者。
5、直接以电磁接触器来启动三相鼠笼式感应电动机时,电磁接触器的主接点应选用能启闭其额定电流的10倍。
接触器工作原理、实物接线图技巧接触器分为交流接触器(电压AC)和直流接触器(电压DC),它应用于电力、配电与用电场合。
接触器广义上是指工业电中利用线圈流过电流产生磁场,使触头闭合,以达到控制负载的电器。
在电工学上,因为可快速切断交流与直流主回路和可频繁地接通与大电流控制(达800A)电路的装置,所以经常运用于电动机做为控制对象﹐也可用作控制工厂设备﹑电热器﹑工作母机和各样电力机组等电力负载,接触器不仅能接通和切断电路,而且还具有低电压释放保护作用。
接触器控制容量大,适用于频繁操作和远距离控制,是自动控制系统中的重要元件之一。
在工业电气中,接触器的型号很多,工作电流在5A-1000A的不等,其用处相当广泛。
接触器工作原理接触器的工作原理是:当接触器线圈通电后,线圈电流会产生磁场,产生的磁场使静铁芯产生电磁吸力吸引动铁芯,并带动交流接触器点动作,常闭触点断开,常开触点闭合,两者是联动的。
当线圈断电时,电磁吸力消失,衔铁在释放弹簧的作用下释放,使触点复原,常开触点断开,常闭触点闭合。
直流接触器的工作原理跟温度开关的原理有点相似。
交流接触器接线方法1、3、5接三相电源,(主电路部分)2、4、6接三相电机A1、A2是这个接触器的线圈,接到控制电路里面去,通过控制这个接触器的线圈(A1、A2)来实现控制住电路部分的电机(以小控大)。
13、14表示这个接触器的辅助触点,NO表示为常开,也就是没通电的情况下13、14是断开的,通电后13、14是闭合的。
放在控制电路部分用来自锁(并联在启动按钮上),达到连续运行的目的。
首先电源三相分别接接触器的主触点L1,L2,L3,再从接触器的T1,T2,T3接出三根线接电机的三个接线柱,以上是主电路。
控制电路:从L1引出一根线接停止按钮(停止按钮是常闭的,启动按钮是常开的,这个应该知道吧!)从停止按钮出来接启动按钮一端和接触器辅助触点的一端,然后从启动按钮的另一端接辅助触点的另一端(这部分也就是自锁),从这一端出来的线接线圈A1,线圈A2出线接L2或L3。
接触器——用于频繁接通或断开交直流主电路或大容量控制电路按主触头通过的电流种类分为:交流接触器和直流接触器。
一、交流接触器——主要用于控制笼形和绕线式电动机的起动、运行中断开以及笼形电动机的反接制动、反向运行、点动等(见教材P21 Fig1-27)接触器图形符号:教材P24 Fig1-28电磁机构——线圈、动铁心(衔铁)、静铁心交流接触器触头系统——主触头(通断主电路)、辅助触头(控制电路,电气连锁)灭弧装置其他部件——反作用弹簧、缓冲弹簧、触头压力弹簧、传动机构等其中辅助触头无灭弧装置,容量较小,不能用于分合主电路;数量与接触器型号有关工作原理:线圈通电→线圈电流建立磁场→静铁心产生电磁吸力→吸合衔铁→带动触头动作→常闭断开,常开闭合线圈断电→电磁力消失→反作用弹簧使衔铁释放→各触头复位二、直流接触器——结构和工作原理与交流接触器基本相同,主要用于远距离控制电压至400V、电流至600A的直流电路以及频繁操作的直流电动机。
三、接触器的类型、技术参数、选择、常见故障请同学们自学(教材P21-P24)(参见教材P22~P23表1-2和表1-3,其中交流接触器CJ10系列主触头均为三极,辅助触头为2常开、2常闭)继电器种类很多:电压继电器电流继电器按输入信号的性质分:时间继电器温度继电器速度继电器压力继电器电压电磁式继电器电流感应式继电器按工作原理分:电动式继电器电子式继电器热继电器按输出形式分:有触点和无触点按用途分:控制用和保护用继电器一、电磁式继电器——结构与工作原理和接触器基本相同。
不同点:继电器可以对各种输入量的变化作出反应,而接触器只在一定的电压信号下动作;继电器用于切换小电流的控制和保护电路,无灭弧装置而接触器用来控制大电流电路。
电磁式继电器按吸引线圈的电流种类分为:直流电磁式和交流电磁式按继电器反映的参数分为:电流、电压、中间和时间继电器工作状态:断“0”;合“1”,吸合与释放时间为0.05s~0.15s。