姬塬油田防垢、除垢技术应用研究
- 格式:pdf
- 大小:294.66 KB
- 文档页数:4
试论油井井筒结垢及防治措施油井井筒结垢是指在油井生产过程中,由于地层水或者油气中的盐类、铁、铜、有机物等成分在井筒中发生结晶、沉淀而形成的固体结垢。
结垢的产生会影响油井的正常生产,甚至可能导致油井部分或全部的堵塞。
对于油井井筒结垢的防治是非常重要的。
一、油井井筒结垢的成因1. 溶解度变化:在地层水和油气中的盐类、铁、铜、有机物等成分随着温度、压力、pH值的变化,会引起其溶解度的变化,从而形成结晶、沉淀。
2. 流动速度变化:油井井筒内的流动速度的变化会导致其中的物质的沉淀和结晶,从而形成结垢。
3. 化学反应:油井井筒中存在的不同成分之间可能发生化学反应,导致结垢的生成。
二、油井井筒结垢的危害1. 堵塞井筒:结垢的生成会导致井筒部分或全部的堵塞,从而影响油井的正常生产。
2. 降低产能:结垢的存在会影响油井的产能,导致产量下降。
3. 增加生产成本:由于结垢会导致油井的停产、清洗和修复,从而增加了油田的生产成本。
三、油井井筒结垢的防治措施1. 选择合适的防垢剂:可以根据油井的地质条件和生产情况选择合适的防垢剂进行投入,防止结垢的生成。
2. 控制生产参数:合理控制油井生产的温度、压力、pH值等参数,减少结垢的发生。
3. 增加冲洗频次:定期对油井进行清洗和冲洗,可以有效地减少结垢的发生。
4. 定期检测井筒情况:定期对油井井筒进行检测和监测,及时发现结垢的存在并采取相应的措施进行清理和修复。
5. 改进油井设计:在油井的设计中考虑到结垢的可能性,采取一些改进措施,减少结垢的生成。
四、结语油井井筒结垢的防治是油田生产管理中非常重要的一环,对于避免井筒堵塞、提高油井产能、降低生产成本具有重要的意义。
需要在油井开发和生产的全过程中,加强对于结垢的控制和管理,不断改进技术手段和管理方法,以确保油井井筒结垢得到有效的防治。
浅析油井结垢机理及清防垢技术摘要:油田在开发过程中,随原油由油层被举升至地面,外界温度、压力、流体流速等因素的变化会引起无机盐类会在油井管网或地层上形成沉积,造成油井结垢。
本文主要阐述了油田开发过程中油井结垢的主要机理、结垢所带来后续问题及目前油田主要防垢对策,对油田防垢具有一定的借鉴意义。
关键词:油井结垢机理清垢防垢技术一、前言目前,我国大部分油田采用了注水补充能量的开发方式,油田注入水通常有三种:一是清水,即油区浅层地下水;二是污水,即与原油同时采出的地层水,经处理后可回注到油层;也有将不同水混合注入的。
随着注入水向油井推进,使油井含水率不断升高,同时伴随温度、压力和pH值等发生变化时,最终导致油井近井地带、采油井井筒、井下设备、地面管线及设备出现严重的结垢现象。
二、结垢对油井的危害首先,油田中油井中存在的结垢沉积会影响原油开采设备的功能,严重的油垢会造成设备的堵塞。
其次,油井中存在着不同程度的结垢,会造成油井井下附件及采油系统设备在沉积结垢下不同程度的腐蚀。
此外,油井上的结垢还可能导致缓蚀剂和金属表面无法形成表面膜,降低了缓蚀剂的作用,缩短了系统管道的寿命,严重情况下则会造成腐蚀穿孔现象,导致油井的管柱故障。
再次,结垢造成油层堵塞、产液量下降和能源浪费,阻碍了原油的正常生产,导致增加修井作业次数,缩短修井作业周期,严重时还会造成井下事故,导致油井关井,甚至报废,造成很大的经济损失。
三、油井结垢机理1.结垢机理油田中常见的结垢机理分为以下四种:1.1自动结垢油井中水和油一起存在,不同采油工艺会造成水油的比例的改变,在水油相溶中发生了不同程度的比例改变,就会使得水油成分多于某些油井中的矿物质溶解度,造成不同程度的结垢产生,这种情况称为自动结垢。
碳酸盐或者硫酸盐形成沉积结垢之后会因为井下流动形成阻碍、筒内自有压力、温度的高低变化发生沉积。
高矿化度盐水在温度严重不均衡的情况下也会产生氯化钠。
同时,含有酸气的采出流体会形成碳酸盐结垢,进行原油开采时,因为压力下降也会造成流体脱气,使得ph值增高,结垢程度加重。
低碳混溶解堵增注技术中国石油长庆油田分公司第三采油厂宁夏银川 750000摘要:姬塬池46长8、池141长9超低渗透油藏,受储层渗透率低,长期注水水质不达标,油藏储层受到多种微量物质堵塞,常规酸化增注措施效果差,有效期短,低碳混溶解堵技术在分解储层堵塞物和改善储层渗透性上有一定的效果,为超低渗透油藏消减欠注和储层增注提供了技术支撑。
关键词:低碳混溶、油田注水、增注措施一、姬塬长8长9油藏地质概况1.地质特征。
该油藏位于陕北斜坡西端,受陕北斜坡西倾单斜的影响,为一宽缓西倾斜坡,发育一套自北西向南东延伸的扇三角洲前缘砂体,砂体展布方向与区域沉积相带的展布一致,以水下分流河道为主,主体带砂层厚度大于20m。
2.开发现状。
随着注水开发,油藏局部水驱沿高渗带突进影响,见水井增加,油藏整体含水迅速上升,采取弱化注水配合化堵调剖,含水上升趋势得到一定控制,但随着化堵轮次增加,效果逐年变差。
3.储层敏感性。
长8储层敏感性矿物主要为高岭石、伊利石,占72.9%,储层敏感性实验表明长8储层为中等偏强水敏、中等偏弱速敏、弱酸敏、中等偏弱盐敏、弱~中等偏强碱敏。
长9储层敏感性矿物主要为绿泥石、伊利石,占78.0%,表现为中等偏强水敏,中等偏弱速敏,弱酸~较强酸敏,无~弱盐敏,弱-中等偏弱碱敏。
二、姬塬长8长9油藏欠注机理根据储层物性分析、敏感性分析、配伍性分析、注入水水质分析结果,认为造成姬塬油田长8、长9储层欠注的主要原因如下:1.储层致密,渗透率低,孔喉半径细小,地层渗流阻力大,是造成注水压力普遍偏高的主要原因。
2.长8、长9储层黏土含量高,填隙物中高岭石、伊利石、绿泥石等矿物的存在,导致注水开发过程中易造成水敏、速敏伤害,是注水开发后注水压力持续升高的原因之一。
3.地层水和注入水的不配伍,会在地层产生CaSO4、BaSO4沉淀结垢,且贯穿整个注水开发过程,造成储层深部污染。
4.注入水水质不达标,是造成地层堵塞和近井污染,导致区块注水压力快速升高的原因之一。
第二部分油田防垢技术结垢是海上采油工程中常遇的问题,海上采油工程的很多领域都要接触各种类型的水如淡水、海水、地层水、水井水等,因此结垢的现象会出现在生产中的各个环节,给生产带来严重的影响,使生产中的问题更加复杂化。
地层结垢会造成地层堵塞,使注水井不能达到配注量,油井产能大大下降;在井筒中结垢增加了井下的起下维修作业,严重的造成注水井、油井的报废;结垢还会造成地面系统中管线、输送泵、热交换器的堵塞,影响原油处理系统、污水处理系统的正常操作,增加了设备、管线的清洗和更换费用;水垢的沉积还会引起设备和管道的局部腐蚀,在很短的时间内出现穿孔,大大减小了使用寿命。
一、油田水结垢机理结垢就是指在一定条件下,水相中对于某种盐出现了过饱和而发生的析出和沉积过程,析出的固体物质叫做垢,主要是溶解度小的Ca、Ba、Sr 等无机盐。
结垢分为三个阶段,即垢的析出、垢的长大和垢的沉积。
在这个过程中主要作用机理为结晶作用和沉降作用。
1、结晶作用当盐浓度达到过饱和时,首先发生晶核形成过程,溶液中形成了少量盐的微晶粒,然后发生晶格生长过程,形成较大的颗粒,较大的颗粒经过熟成竞争成长过程进一步聚集。
图1 碳酸钙的溶解与析出曲线1—溶解;2—析出对于微溶盐类如碳酸钙,通常析出浓度远大于饱和浓度。
图1是用等浓度的钙硬度和碱度(以CaCO2计)作纵坐标,以温度作横坐标,得到碳酸钙溶解度曲线和碳酸钙结晶析出曲线。
该图分成三个区域:沉淀区、介稳区和溶解区。
介稳区出现的原因是在晶格生长的过程中,由于受到水中离子或粒子的扩散速度的影响,或者说受传质过程的控制造成的。
若盐类在水中的溶解度较大,则水中溶解的离子和粒子浓度都较高,晶核形成后很容易生长,这时盐类的溶解度曲线和晶体析出曲线基本重合,因而不存在介稳区。
但在微溶或难溶盐类的饱和溶液中,由于离子和粒子的浓度都很低,因此晶核形成后晶格并不生长,只有在离子或粒子浓度较高的过饱和溶液中,晶格才开始生长和析出晶体。
油井硫酸钙除垢剂配方研究与应用油井中的水和地下水含有各种盐类和杂质,这些物质会在钻井过程中沉积于井壁、井筒、油管等地方,形成结垢。
结垢会严重影响油井的生产效率,因此需要采用各种除垢剂来清除结垢。
当前,油井除垢剂的种类繁多,其中以硫酸钙除垢剂最为常用。
硫酸钙除垢剂主要成分是硫酸钙(CaSO4)。
在油井中投加硫酸钙除垢剂时,硫酸钙和结垢物质反应生成不溶于水的硬块,从而实现对结垢物质的清除。
但是,硫酸钙除垢剂的选择和使用需要考虑到多种因素,包括井深、井筒直径、井壁材质、水垢种类和结垢厚度等。
本文主要研究硫酸钙除垢剂的配方研究和应用。
首先,本文介绍了硫酸钙除垢剂的特点和作用。
其次,分析了硫酸钙除垢剂的各种配方原料,包括硫酸钙、酒石酸、碱性柠檬酸、塔塔酸、氧化铝、氯化铵等。
最后,本文介绍了硫酸钙除垢剂在油井中的应用情况。
硫酸钙除垢剂的特点和作用硫酸钙除垢剂是一种无毒、无腐蚀、无污染的环保除垢剂,通过硫酸钙与结垢物质反应产生的硬块来清除结垢。
硫酸钙除垢剂具有以下特点:1.清除效果好。
硫酸钙除垢剂能够快速清除结垢物质,并且具有清洗干净的效果。
2.使用方便。
硫酸钙除垢剂无需加热、无需搅拌,只需直接投入使用即可。
3.无腐蚀性。
硫酸钙除垢剂不会对机械设备、金属材料和测井仪器等造成腐蚀和损害。
4.无污染性。
硫酸钙除垢剂能够有效地清除结垢,不会对环境造成污染。
硫酸钙除垢剂的主要作用是清除油井中的结垢物质,提高油井的生产效率。
目前,硫酸钙除垢剂已经成为油井清除结垢的主要手段之一,广泛应用于各个油田。
硫酸钙除垢剂的配方原料是由硫酸钙、功能性添加剂、控制剂等组成的。
1.硫酸钙。
硫酸钙是硫酸钙除垢剂的主要成分,通过硫酸钙与结垢物质的反应来清除结垢。
硫酸钙与结垢物质的反应需要在一定的酸度下进行,通常在pH值为2~3。
硫酸钙的投入量与结垢物质的含量、种类和结垢厚度等有关。
2.功能性添加剂。
功能性添加剂是指能够增强硫酸钙除垢剂除垢效果的化学物质。
油田井筒结垢原因分析及防阻垢技术探讨石油是一种重要的能源,对国家、集体和个人都有着非常重要的作用。
然而通过实践我们可以知道,当油田开发至中晚期以后,由于注水量的不断增加,油田的井筒相继开始结垢,直接影响着油井的正常生产。
本文将对油田井筒结垢的原因进行深入分析,并在此基础上提出防阻垢的技术,以期对我国石油开发及油井保护提供一些参考。
标签:油田井筒结垢防阻垢技术在油田开发生产过程中,油井结垢一直制约着油田的正常生产,是一个很难解决的问题。
随着油田的不断开发,注水越来越多,由于水质中的很多成分容易和油井下的工具设备发生化学反应,因此形成一些垢状物质,长时间不予处理就会造成泵漏、杆管断脱、管漏以及井下工具设备失效等事故,严重制约了油井的正常生产。
1 油田井筒结垢的原因分析据调查显示,对目前我国已经步入高含水开发中后期的油井来说,大部分油井的原油含水量基本超过百分之八十甚至百分之九十。
从热力学的角度分析可知,油井中的注入水是不稳定的,容易与油井下的机械设备发生垢化效应,油井经过多次的酸化措施就会使井下管柱严重腐蚀或结垢,进而造成泵卡、筛管堵死以及地层堵塞,原油的产量下降,而且检泵作业的次数将会增加。
1.1 油井地下水的成份分析目前我国部分油井井筒结垢现象比较严重,在对油田现场结垢的地下水质进行鉴定后,进行定量分析并确定结垢物的组成成份。
由于每一个油田井筒结垢情况基本相似,现以百色盆地的塘寨油田为例进行说明。
对塘寨油田部分油井井筒结构部位的水质提取鉴定,得出如下水质成份分析图:从以上水的成份分析结果不难看出,地下水中钙离子、镁离子、碳酸根离子以及硫酸根离子的含量较为丰富,当井下温度和压力达到一定条件时,它们就会发生化学反应,形成难以溶解的盐类化合物即井筒所结的垢。
1.2 井筒结垢原因分析油井井筒垢物成份主要有沥清、蜡、胶质等有机物质以及钙镁铁离子和碳酸、硫酸根离子。
后者离子相互发生化学反应形成难以溶解的化合物,再加上前者有机物质,就会形成更加难以溶解的垢物。
油田集输管线的除垢工艺技术研究1 前言近年来,随着经济的迅猛发展,人类对石油的需求量也达到了空前的规模,为满足这种高速增长的需求量,各大油田,尤其是国内的很多油田相继进入到了开发的中后期,有些油田逐步开展了碱驱,三元复合驱等提高采收率的措施,加上本身有些地层水所具有的高矿化度特性,使得油田结垢现象非常突出。
油田结垢问题正严重制约着油田生产的正常运行,并带来巨大经济损失,对油田垢的防治已越来越受到人们的重视。
油田垢的危害是多方面的,比如油田垢一旦生成不但会堵塞油层孔隙,减小驱替剂的波及面积,并可加大对油层的伤害[1],致使原油产量下降。
注水井结垢会造成注水压力升高、能耗增大;一旦使管线堵塞,还要增加起下井次数,致使油井免修期缩短;油井结垢后,套环空被垢充满,造成测试工具下不去、无法进行分注点等难题。
集输系统一旦结垢会增大管道中的流体阻力、使输送能耗增加。
结垢严重时,甚至会造成管道阻塞,影响正常输油和注水等任务。
同时,一旦引发垢下腐蚀还可造成管道穿孔。
举升(采出)系统结垢后,会造成油井断杆、卡泵[2],导致油井减产、停产。
当油水在管线中混合集输时,环境变化造成的结垢会以物理或化学的方式混溶于原油中,导致粘度增加,管网输送泵压增大,甚至堵塞管网,这种情况当油的初始粘度较高时尤为严重。
新疆油田车89井区水的矿化度高达56169mg/L,水型为CaCl2型,随着油田的不断开发,含水逐渐上升,管网结垢严重,单井管线更换后2个月堵死。
2010年新建车89处理站建成投产后,单井采用密闭集输生产方式,随着油田的开发含水上升,管网结垢日益严重,严重影响集输系统正常生产。
因此,对车89井区油水混合集输的结垢现状进行分析评价,通过结垢成因分析和变化规律研究,搞清影响混输系统结垢的主要因素,研究有针对性的除垢,防垢技术措施,保证油田的正常生产。
第2章绪论2.1结垢类型油田垢的种类是多种多样的,通过对油田垢进行的分析研究表明,油田垢主要是难溶性盐类的结晶物。
姬塬—惠安堡输油管道工程新技术研究与应用张 平,白剑锋,郭 刚(西安长庆科技工程有限责任公司,陕西西安 710018) 摘 要:姬塬-惠安堡输油管道工程(以下简称姬惠管道),通过运用管道模拟仿真技术、“黄夹克”保温输送工艺、SCADA 系统以及在线模拟仿真泄漏检测定位技术等国内先进技术,使该管道的整体技术水平已达到了国内领先水平,本管道的设计思路以及所采用的新工艺、新技术可为今后的管道建设提供良好的借鉴作用。
关键词:管道模拟仿真;黄夹克保温;新工艺 中图分类号:T E 243 文献标识码:A 文章编号:1006—7981(2012)15—0092—011 背景随着近年来长庆油田勘探开发形势的不断突破,长庆油田已进入快速发展的阶段,至2015年长庆油田原油年净产量达到2500×104t 。
根据中油股份公司的部署,庆阳石化、宁夏炼化以及呼和浩特石化均进行整体扩建,另外在2008~2015年期间,长庆配置兰州石化原油量在现有基础上具有较大幅度增长。
庆阳石化、宁夏炼化、呼和浩特石化以及兰州石化将是长庆原油最大和较近的用户,为长庆原油出路提供了广阔的市场。
因此,经中国石油天然气股份公司批复,投资建设姬惠管道,将彻底解决困扰姬塬油区的产输矛盾,完善长庆油田输油系统网络,提高对市场变化的适应能力,满足中石油宁夏炼化与呼和浩特石化扩建后用油的市场需要;为进一步实现产、运、销协调发展,上、下游一体化以及为实现长庆油田油气当量5000万t 目标打下坚实的基础;同时也降低了原油损耗,减少了环境污染,具有良好的经济效益和社会效益。
2 关键技术及创新点为了使姬惠管道达到“最优化、最安全、最经济、最节能”,国内一流水平的目的,在设计时通过应用多种新工艺新技术,根据长庆油田发展的需要以及管道敷设区域的地形地貌特点,克服“输量变化大、地形起伏落差大”等技术难点,主要研究与应用了以下工艺技术:2.1 管道模拟仿真技术从初步设计阶段就开始应用国际著名公司英国ESI 公司开发的TLNET 液体管道模拟仿真软件,能够精确模拟出各种稳态和瞬态工艺。
·建筑工程·姬塬油田长8油藏注水井增注工艺技术优化■刘毅长江大学 湖北武汉 430100摘 要:姬塬油田长8油藏具有欠注井数多、欠注程度高、形成原因复杂等问题,造成地层能量低和油井递减快,目前已成为制约油井稳产的重要因素之一。
针对这一问题,本文从地质因素和开发因素出发,系统分析了储层渗透率、储层微观特征、敏感性、润湿性、注入水水质和水型配伍性等对注水井欠注的影响,并在此基础上有制定了针对性地治理优化措施,实践证明,通过酸化、酸压及爆燃压裂储层 改造技术和清防垢增注工艺技术,可以有效地解决姬塬长8油藏注水问题。
关键词:姬塬油田;长8油藏;注水井欠注;增注工艺引言姬塬油田含油层系涉及侏罗系和三叠系的10个层系,其中,长8油藏为主力开发油藏,渗透率在0.68×10-3μm2,孔隙度为10.0%左右,为典型特低渗透油藏。
姬塬油田长8油藏整体开发形势保持较好,但目前长8油藏部分区块存在不同程度的注水压力高,甚至注不进等现象,达不到地质配注要求,影响了油田的正常生产。
为此,对姬塬油田长8油藏的储层物性、敏感性、地层水与注入水的配伍性等研究分析,以解决姬塬油田长8储层的注水欠注问题刻不容缓。
1.姬塬油田长8油藏欠注影响因素分析1.1地质因素对欠注的影响姬塬油田长8油藏属于典型的坡型三角洲前缘沉积,砂体变化快、连通性差,油藏具有粒度细、填隙物含量高、孔喉半径小、渗透率低,局部地区水敏、速敏作用强和储层偏亲油等特征,这些都是造成注水井欠注的潜在原因。
通过姬塬油田长8油藏与鄂尔多斯盆地西峰、华庆、镇北、马岭等油田进行横向对比,明确其突出特征及其对欠注的影响主要包括储层物性、储层微观特征、储层敏感性、储层润湿性。
1.2开发因素对欠注的影响(1)注入水水质。
姬塬油田孔喉半径较小,部分进行采出水回注的区域存在悬浮物含量和含油量超标的情况,造成井筒阻塞及地层伤害。
姬塬油田典型开发区块悬浮物和含油量分别为59.7 mg/L和72.3mg/L,远高于油田公司执行标准,这类注水井的表皮系数和注水压力分别较正常区域 高12和24MPa,造成注水井注水能力下降,结合典型井分析说明注入水水质是造成注水井欠注的重要原因之一。
油井硫酸钙除垢剂配方研究与应用油井除垢剂是保证油井正常生产的重要物质,也是油田开发中不可缺少的一环。
油井的产能和采出液质量与管道内部的清洁程度直接相关,管道内壁有淤积的沉淀物会严重影响油井的正常生产。
硫酸钙除垢剂是一种常见的除垢剂,本文将探讨硫酸钙除垢剂的配方研究与应用。
硫酸钙除垢剂一般由如下几种化学物质组成:(1)硫酸钙:硫酸钙是一种白色固体,化学式为CaSO4,分子量为136.14。
硫酸钙在水中溶解度非常低,因此在管道内部可以形成一层覆盖,起到隔离管道内部和水溶液的作用。
(2)胺含水物:胺含水物是一种强碱性化合物,可中和管道内的酸性物质,使它们不再对管道壁和沉积物产生腐蚀作用。
(3)表面活性剂:表面活性剂是化学剂,可以渗透到管道内的沉积物层中,改变层间力,使层间的钙离子释放,使其脱落。
(4)润滑剂:润滑剂可以增加除垢剂在管道内的渗透性,缓和管道和除垢剂的摩擦,减少对管道的物理损伤。
以上几种化学物质比例不同会导致除垢剂的效果不同。
硫酸钙除垢剂的应用一般需要按照如下步骤进行:(1)清理管道:在使用除垢剂前需要先将管道中的杂物清理干净,可以使用高压水枪或者挖掘机等工具进行清理。
(2)除垢剂注入:将除垢剂按照使用说明中的比例注入管道中,注入后可以使用管道内压力将除垢剂压入管道中。
(3)加热:除垢剂在管道内的渗透速度和除垢效果受温度的影响,因此在注入除垢剂之后需要将管道加热到一定程度。
(4)冲洗:在完成除垢后需要对管道进行充分的冲洗清洗,使管道内的沉积物和除垢剂从管道内排出。
3.硫酸钙除垢剂的优点和缺点(1)优点:硫酸钙除垢剂可以彻底清除管道内的沉积物,可以保证油井的正常生产;硫酸钙除垢剂对管道内部和周围环境没有污染;使用不需要专业人士,容易操作。
(2)缺点:硫酸钙除垢剂在使用过程中需要加热,加热需要耗费能源;同时,硫酸钙除垢剂使用后需要对管道进行彻底的清洗,需要消耗一定的时间和人力成本。
综上所述,硫酸钙除垢剂是一种常见的除垢剂,在油井生产中具有重要的应用价值。
2017年07月油田管道结垢的成因及除防垢技术周佳旭(哈尔滨石油学院石油工程系2014级2班,黑龙江哈尔滨150027)摘要:油田开发中结垢现象影响着油井正常生产、增加地面能耗和抽油杆的负荷,为此针对油田注水开发结垢的成因,提出了除垢解垢的措施。
关键词:结垢;成因;防垢目前,我国油田大部分已进入开采的中后期,注水开发工艺由于注入压力的不断升高,地层水随着原油被采出,使得水含量的不断攀升,致使油田系统的结垢问题日趋严重。
由于注水开发始终伴随着结垢问题,因此结垢是油田注水开发堵塞的主要原因之一,也对采油管线和集输管线造成一定的损害[1]。
如何解决油田开发的结垢问题,已经成为目前需要解决的一个极其重要的问题。
1结垢的成因及危害1.1不配伍性引起的结垢我国油田大部分普遍都采用多层位混合开采、多层位产出液混输的原油集输处理方式,由于不同层位的原油进行混合集输、注入水与地层水的不配伍性以及多层位混合开采、多层产出液集输的处理方式,致使注入水与地层水中所含的成垢离子如Ca 2+、Mg 2+、Ba 2+、CO 32-、SO 42-等相遇而产生的沉淀结垢,而且结垢的类型较多,不利于油田正常生产。
若有HCO 3-、CO 32-、SO 42-等阴离子的存在,就有可能形成一系列沉淀物,此为油田结垢的内在因素[2]。
目前垢物约百余种,但油田中最常见的主要是碳酸钙(镁)垢、硫酸钙(镁)垢、硫酸钡垢和硫酸锶垢,且大多是混合垢,很少见到单一垢。
1.2条件变化引起的结垢①温度的影响温度能够改变易结垢盐类的溶解度,油田中除CaSO 4·2H 2O 溶解度存在最大值外,其结垢盐类均随温度的升高而降低。
这些盐类结垢中以碳酸盐为主,升高温度Ca(HCO 3)2会分解产生CaCO 3结垢:Ca(HCO 3)2→CaCO 3+CO 2↑+H 2O 此反应为吸热反应,升高温度平衡向右移动,使CaCO 3的析出而结垢。
对于以CaSO 4、BaSO 4、SrSO 4为主的盐类垢亦同理。
油井硫酸钙除垢剂配方研究与应用油井硫酸钙是一种常见的沉积物,经常会对油井产生堵塞的问题,致使油井产能减少,甚至无法正常生产。
因此,除垢是油井维护的重要措施之一。
本文将介绍油井硫酸钙除垢剂的配方研究和应用。
1. 硫酸钙除垢原理硫酸钙是一种难溶于水的物质,在油井中的溶解度不高,但随着温度和压力的升高,硫酸钙的溶解度会增加。
由于硫酸钙对管壁的沉积速度较慢,因此它往往会在油井管道中随着油水混合物一起进入地面处理设施,导致沉积物的积聚和管道堵塞。
因此,需要采用除垢剂来清除硫酸钙沉积物。
除垢剂的作用原理是通过添加特定化学剂,使硫酸钙在油井中变成可溶性的化合物,然后通过油水分离器和其他处理设施排出沉积物,将管道从困扰产量的废弃管道变成能够正常运营的管道。
常见的硫酸钙除垢剂配方包含有机酸、有机醇、表面活性剂、络合剂和缓冲剂等成分。
(1)有机酸有机酸能够与硫酸钙发生络合反应,从而降低硫酸钙的溶解度。
较常用的有机酸有乙酸、草酸、柠檬酸等。
有机酸的选择需要考虑其对环境的影响和溶解效率。
有机醇与有机酸合作,可以降低硫酸钙的溶解度。
丙醇、异丙醇、丁醇等可以用于制备硫酸钙除垢剂。
(3)表面活性剂表面活性剂可以提高溶解速率和搅拌效果,并促进反应平衡的移动。
十二烷基苯磺酸钠、辛酸酯等都是常见的表面活性剂。
(4)络合剂络合剂能够与硫酸钙形成的复合物反应,促进溶解。
EDTA、NTA、DTPA等车用ITO络合剂,都单独或联合使用可以制备含有络合剂的硫酸钙除垢剂。
(5)缓冲剂缓冲剂用于维持溶液pH值,并且防止反应发生尤其是在高温环境下。
磷酸二氢钾可以用作酸性系统的缓冲剂。
3. 应用实例油井硫酸钙除垢剂在实际应用中,需要根据不同的油井特点、沉积物类型、pH值、温度和压力等因素来选择具体的配方。
以下是一个具体应用实例:(1)原油含水量较高(30%以上),油井温度为70℃左右,含有硫酸钙和钙镁盐等沉积物。
(2)选用的硫酸钙除垢剂配方:柠檬酸 1.5%、十二烷基苯磺酸钠 0.3%、EDTA钠 0.2%、磷酸二氢钾 0.2%。
28 第24卷第4期 石油规划设计 2013年7月 文章编号:1004—2970(2013)04—0028—04
郭刚 张小龙 (1西安长庆科技有限责任公司; 王琦 张平 2.大庆油田工程有限责任公司)
郭刚等.姬塬油田防垢、除垢技术应用研究.石油规划设计,201 3,24(4):28~31 摘要阐述了电磁防垢、超声波防垢、物理除垢、清管仪清垢等防垢、除垢技术的机理,介 绍了这几种防垢、除垢技术在姬塬油田多层系复合开发中的应用并进行了分析,认为电磁防垢和 超声波防垢效果较好,能够有效保护集榆站场重点设备;物理除垢可以有效去除不配伍层系混合 产生的垢晶;清管仪可清除集输管道和注水管道的结垢。这几种防垢、除垢方式的配合使用,解 决了生产运行中站场防垢、管道除垢等难题,使生产能够安全、平稳、高效运行,在姬塬油田多 层系开发中具有较大的发展前景和推广应用价值。 关键词姬塬油田;电磁防垢;超声波防垢;物理除垢;清管仪
中图分类号:TE988 文献标识码:A D0l:10.3969/j.iSSN.1004—2970.2013.04.009
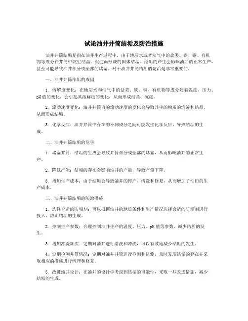
姬塬油田以多层系复合开发为主要特色。由于 采出水成垢离子浓度大,且不同层位离子浓度差异 较大、配伍性差,导致井筒及地面集输系统结垢严 重。目前,已发现有结垢油井465口、结垢站点73 座、结垢管道215km,严重影响原油生产。通过对 电磁防垢器、超声波防垢器、除垢器、清管仪等防 垢、除垢方法的现场试验应用,解决了姬塬油田生 产运行中系统结垢的问题,确保生产安全、平稳运行。 1 防垢、除垢机理 1.1电磁、超声波防垢 1.1.1 电磁防垢 在高频电磁场的作用下,水体中的极性水分子 受到交变电场的作用,水分子中正负电荷重心周期 性地靠近和远离,产生电荷间振动。由于电场梯度 和极性水分子常常不在同一直线上,进而产生偶极 矩,并随电场的变化发生周期性偏移,产生分子振 荡,当分子运动加剧到一定程度,即可形成活性水, 影响成垢盐类析出、结晶及聚合,成垢物质形不成 坚硬的针状结晶体,而是形成细小松软的粒状沉淀, 以微晶态悬浮于液体中¨、 ,从而达到防垢的目的。 1.1.2超声波防垢 理论研究认为:在超声场的作用下,流体中成 垢物质的物理形态和化学性能发生一系列变化,使 之分散、粉碎、松散、松脱而不易附着在管壁上, 进而避免了积垢的形成 。 现场应用认为:超声波脉冲信号通过金属管壁 传播到加热炉、热交换器等易结垢设备,使液体产 生超声凝聚现象。由于金属管壁和液体对超声波脉 冲信号的频率响应不同,导致金属管壁和液体之间 产生高速的相对运动,使液体中尚未结晶的盐及较
{郭刚,男,工程师。2004年毕业于西安石油大学石油工程学院油气储运专业,获学士学位;2007年毕业于中国石油大学(华东)储运与建筑工程学 院油气储运专业,获硕士学位。现在西安长庆科技工程有限责任公司从事油气田地面工程规划设计工作。地址:陕西省西安市未央区长庆大厦1004室,710018。 E—mail:guogangO102@163.tom 第24卷第4期 石油规划设计 29 大颗粒的凝结团或结晶无法静止黏固在金属管壁表 面,而是随着管内液体的流动被带走。此外,在超 声波脉冲变频信号的作用下,液体沿着裂缝进入垢 层里面,极微小的液体流在接受高温管壁加热后被 汽化,体积急速膨胀,推动垢脱离金属管壁,从而 达到防垢、除垢的效果。 1-2物理除垢 物理除垢器主要由壳体、填料、液流进口接管、 液流出口接管及排污管道等构成。液体进入除垢器 后,液体中的垢晶被填料(一种经过特殊化学处理 后具有强表面能的导电纤维)吸附而截留,当填料 上吸附的垢堵塞流体通道而影响流体通行时,更换 新的填料,以达到彻底去除垢的目的。对于结垢趋 势较弱的流体,可在除垢器新装填料后运行初期, 向流体中加入一种使流体快速形成垢晶的化学助 剂,以加强除垢器的除垢效果。 1.3清管仪除垢 机械清洗技术是围外近年来崛起的一项新兴管 道清洗技术,具有清洗管径范围大、距离长、速度 快、清垢彻底、无腐蚀、无污染等特点,并可实现 不停产清洗。其清垢原理:在高压清水的推动下, 清管仪在管道内运行,水流自尾翼压人清管仪内振 系统,在管壁形成爆破性射流,击打前方管壁结垢, 使其强度降低甚至破碎。同时,由于清垢仪存在一 定的过盈量,在摩擦力作用下,在前进过程中将附 着在管内壁上的污垢除下。 2 现场试验及应用 2.1 电磁、超声波防垢 收球筒、加热炉盘管、输油泵为重点结垢部位。考 虑生产成本及拆卸更换难易程度,选择更换成本高 且不易更换的加热炉作为电磁和超声波防垢的试验 设备。电磁防垢器采用缠绕方式安装在管道上,超 声波防垢器采用焊接方式将发射头安装在管道或设 备进出口。工艺流程见图l。
井组来油 总阀组H收球筒H电磁或超声波防垢器
墨H堕 堡H三塑坌墨墨卜_1 垫翌 图1 电磁、超声波防垢工艺流程 2.1.1 应用情况 目前,电磁防垢器和超声波防垢器已在姬塬油 田学2、学4、学5增压点及学一、学二接转站应用。 经过近8个月的运行跟踪测试,现场运行平稳,具 有较好的防垢效果,能够有效保护重点设备。 学二接转站安装防垢设备前,加热炉内结垢严 重,垢层厚度为8ram,均匀且致密,人工清除难度 较大。安装超声波防垢器后,经过7个多月的运行, 2009年11月打开加热炉进行检查,发现垢层有脱 落现象,盘管内垢层呈斑驳、坑洼状,盘管内壁显 露出金属本色。 学2增压点1 加热炉盘管垢晶坚硬,呈黄色, 结垢速度快,自2006年9月投运以来,3年共更换 盘管4次。2009年5月,在l 加热炉进口管上安装 了AVS300型的电磁防垢器;2009年l2月,检查发 现,进出口立管均无垢,且加热炉的进、出油压力 差由0.20MPa降至0.10MPa,说明电磁防垢器具有 较好的防垢效果。 根据现场实际运行情况,集输站场内总阀组、 防垢器安装前后压力变化情况详见表1。
表1 防垢器安装前后压力对照
注:学2增压点2 加热炉和学lO增压点加热炉未安装防垢器;学二接转站来油加热炉在安装超声波防垢器期间,由于来油杂质 较多,导致管路堵塞.经清理后压差变小 30 郭刚等:姬塬油田防垢、除垢技术应用研究 2013年7月 2.1.2 应用分析 电磁防垢器和超声波防垢器具有如下优点:一 是,安装简单,运行平稳,防垢、除垢效果显著, 减少了因设备检修、停产而造成的经济损失,确保 了生产的平稳运行;二是,对操作人员无损伤、对 环境无污染;三是,设备故障率低、能耗小、运行 维护费用低;四是,防止加热炉盘管结垢,提高了 加热炉的热效率,节省能源约20%,提高了设备运 行的经济性和安全性。同时,也存在一些缺点:一 是,两种防垢器均依靠导电体传导,遇到法兰连接 非金属垫片处则无法继续向下游传导,保护距离短, 只能作为站内重点设备防垢之用;二是,为避免影 响防垢效果,两种防垢器均须远离高压电场、强磁 场和强烈振动场所;三是,两种防垢器的一次性投 资均较高。 综上所述,电磁防垢器和超声波防垢器虽然存 在保护距离短、一次性投入高等缺点,但是,与酸 洗、更换加热炉盘管以及检修管道相比,具有防垢 及除垢效果好、利于生产、综合成本低等优点。因 此,建议在大型站场或易结垢站场中用于保护重要、 难维护设备,如,加热炉、三相分离器等。 2.2物理除垢 目前,姬塬油田应用的物理除垢器主要为CG 型除垢器,通常安装于结垢严重或有结垢趋势的工 艺流程的前端。对于两种或多种流体混合后结垢严 重的工况,可采用双进口或多进口的除垢器,使流 体在除垢器内混合。根据情况,可单台安装,也可 多台并联或串联安装。 2.2.1 应用情况 姬塬油田学1增压点、学三及学四接转站等站 场,在多层系含水原油 昆合前安装了CG型除垢器, 其运行情况详见表2。该除垢器采用物理过滤的方 式防垢,当垢晶在除垢器内沉积后,除垢器两端压 力降会逐渐上升,当设备压降达到0.3MPa以上时, 需更换滤芯。 根据现场运行情况看,安装除垢器后,加热炉 盘管及输油泵叶轮清垢周期均有所延长,一般检修 时间可以延长至约5个月(安装前,检修时间平均 为2个月)。因此,该除垢器具有一定的除垢效果, 能够有效去除不配伍层系含水原油混合后生成的 垢,保护下游设备及输油管道。 2.2.2 应用分析 该除垢器可延长站内管道检修时间,降低维修
费用,具有一定的推广价值。建议在多层系混合外 输站场中混合点处安装使用,可作为防垢、除垢工 艺的补充。
表2 CG型除垢器运行情况
2.3清管仪除垢 对于站外集输管道和注水管道结垢,目前常用 的解决方式为酸洗和更换管道。酸洗工艺过程控制 难度大,容易造成管道腐蚀和环境污染,且对钡锶 垢等酸不溶物处理效果较差;更换管道工作量大、 投资高,且影响正常生产。因此,姬塬油田引入清 管仪除垢工艺,较好地解决了集输管道除垢的难题。 2.3.1 应用情况 清管仪适用于直径48~323mm的管道。目前, 姬塬油田主要将其用于单井管道和增压点外输管道 的清垢,管道规格主要为@60mm和Q89mm,管道 长度一般为l一5km,清管费用约为2万元/km。清 管仪在姬塬油田的应用情况见表3。
表3清管仪在姬塬油田的应用情况
清管施工时,先切换至备用流程,然后,将需 清垢的管道在法兰处断开,采用橇装集油箱收集前 端生产来油,确保油井不停产运行,收集的原油用 罐车拉运至周边具有卸油功能的联合站进行净化处 理。需租用水泥车1台,租金约0.2万元/d;橇装集 油箱1具,费用约5万元(可重复利用);管道端点 处需开挖10m 污水回收池1座,费用约1.5万元, 当前端污垢清出后,连同管道清出污水一同进行集