mcs51单片机在汽车四轮转向系统中的应用
- 格式:pdf
- 大小:294.54 KB
- 文档页数:5
基于单片机的汽车转向轮转角显示的设计一、设计目标汽车转向轮转角显示是指利用单片机技术,设计一个能够通过传感器获取汽车转向轮转角信息,并通过显示屏实时显示转向角度的系统。
其设计目标主要包括:1.准确获取转向轮转角信息:通过传感器获取汽车转向轮转角信息,能够准确地测量转向角度。
2.实时显示转向轮转角度:利用单片机控制显示屏,实时显示汽车转向轮的转向角度信息,方便驾驶员在驾驶过程中了解汽车的转向情况。
3.适用于不同车型:设计的系统要能够适用于不同的汽车型号,能够满足不同车辆的需求。
二、硬件设计1.传感器:选择合适的传感器,用于获取汽车转向轮的转向角信息。
可以选择角度传感器或者转向传感器,根据具体的要求进行选择。
2.单片机:采用适合的单片机作为控制核心,用于获取传感器信息,对数据进行处理,并控制显示屏进行显示。
3.显示屏:选择合适的显示屏,用于显示转向轮的转向角度信息。
可以选择LED数码管显示屏或者液晶显示屏,根据实际需求进行选择。
4.外围电路:根据传感器和单片机的工作需要,设计合适的外围电路,如信号放大电路、滤波电路等。
三、软件设计1.传感器数据处理:通过单片机读取传感器获取的转向角度信息,对数据进行处理,如进行滤波、校准等操作,以确保数据的准确性和稳定性。
2.显示控制:利用单片机控制显示屏,实时显示转向轮的转向角度信息。
可以根据需要设计不同的显示格式,如数值显示、图形显示等。
3.系统控制:设计系统控制程序,对传感器、单片机及显示屏进行整体控制,保证系统的稳定性和可靠性。
4.系统调试:进行系统的功能测试和性能调试,确保系统能够正常工作。
四、功能设计1.显示转向角度信息:实时显示汽车转向轮的转向角度信息,以方便驾驶员了解汽车的转向情况。
2.报警功能:当转向角度超出一定范围时,可以设置报警功能,提示驾驶员及时调整车辆转向,以确保驾驶安全。
3.多种显示格式:设计多种显示格式,如数值显示、图形显示等,方便驾驶员选择合适的显示方式。
基于单片机的汽车转向轮转角显示的设计摘要:本文以单片机为核心,在汽车转向轮的位置传感器的基础上,设计了一款能够实时显示车辆转向轮转角的电路,经实验测试,该电路使用效果良好,具有一定的实用价值。
关键词:单片机,汽车转向轮,转角显示,位置传感器一、引言车辆转向轮的转角对于驾驶员来说是非常重要的指标,它能够直观地反映出车辆的行驶方向,帮助驾驶员更加准确地掌握车辆的行驶状态。
传统的方式是通过人眼观察车辆转向轮的角度来获取转向轮的转角,但这种方式存在不可靠、直观性差的缺点,不能满足现代汽车智能化的需求。
因此,本文以单片机为核心,设计了一款可以实时显示车辆转向轮转角的电路,可以帮助驾驶员更加直观地掌握车辆的转向状态。
二、设计思路A.硬件方案设计本文所设计的转向轮转角显示电路主要由以下几个部分组成:1.位置传感器:通过对转向轮位置传感器的信号采集,可以获取转向轮的转动角度。
2.ADC模块:将位置传感器采集的模拟信号转换为数字信号,供单片机处理。
3.单片机:通过对ADC模块采集的数字信号的处理,实现车辆转向轮转角的实时显示。
4.液晶显示屏:通过液晶显示屏,直观地显示车辆转向轮的转角大小。
5.电源模块:提供稳定的电源供电,保证电路的正常工作。
本文设计的单片机程序主要实现以下功能:2.数据处理:对采集的数据进行处理,计算车辆转向轮的转角大小。
4.实时监测:检测转角变化,实时更新转角显示数据。
三、实验结果本文所设计的转向轮转角显示电路已经经过实验测试。
在实验中,将转角显示电路连接到车辆的转向轮位置传感器上,进行数据采集和转角显示测试。
经过多次测试,电路显示结果准确、稳定,具有很好的实用性,能够满足现代汽车智能化的需求。
四、总结本文以单片机为核心,设计了一款能够实时显示车辆转向轮转角的电路。
通过对位置传感器信号的采集、ADC模块的数字信号处理和单片机程序的逻辑处理,实现了对车辆转向轮转角的实时监测和显示。
该电路的设计简单,使用方便,已经经过实验验证,具有一定的实用价值。
基于单片机的汽车转向轮转角显示的设计一、设计背景随着汽车的普及和发展,汽车的安全性和驾驶舒适性越来越受到人们的重视。
汽车转向轮的转角是驾驶员在驾驶过程中非常关注的一个重要参数,它直接影响着汽车的行驶方向和稳定性。
设计一个能够准确显示汽车转向轮转角的系统,有助于提高驾驶员对汽车行驶状态的掌控能力,提高驾驶安全性。
二、设计目标本设计旨在通过使用单片机控制系统,设计一个能够准确显示汽车转向轮转角的装置。
具体设计目标如下:1. 实时监测汽车转向轮的转角;2. 将转向轮的转角数据经过处理后显示在液晶显示屏上;3. 能够根据不同转向轮转角范围显示不同的提示信息,提高驾驶员的驾驶体验。
三、设计原理本设计主要基于单片机控制系统,其原理主要包括传感器采集、单片机处理和液晶显示。
具体原理如下:1. 传感器采集:通过使用角度传感器或者旋转编码器等装置,实时采集汽车转向轮的转角数据,并将数据传输给单片机控制系统。
2. 单片机处理:单片机控制系统接收传感器采集的转角数据,经过处理后得到需要显示在液晶显示屏上的信息。
3. 液晶显示:将单片机处理后的转角数据通过串口或并口等方式输出到液晶显示屏,实现对汽车转向轮转角的实时显示。
四、系统设计五、系统实现六、系统测试在系统实现完成之后,需要对整个系统进行测试,包括传感器采集模块的准确性、单片机处理模块的正确性和液晶显示模块的稳定性等方面进行测试。
还需要对整个系统进行全面的性能测试,确保系统能够准确、稳定地显示汽车转向轮的转角信息,并能够根据不同的转角范围显示不同的提示信息。
七、总结与展望通过本设计,成功实现了一个能够准确显示汽车转向轮转角的系统。
该系统可以有效地监测汽车转向轮的转角,并能够将转角信息通过液晶显示屏实时显示出来,提高了驾驶员对汽车行驶状态的掌控能力,提高了驾驶安全性。
未来,还可以进一步完善该系统,增加声音提示功能,通过语音提示的方式提醒驾驶员当前的转向轮转角状态,从而进一步提高驾驶员的驾驶体验。
基于单片机的汽车转向轮转角显示的设计随着汽车科技的不断发展,车辆内部的电子设备也得到了不断的升级和智能化。
而作为车辆中的一个重要功能之一,转向系统的设计也随之得到了不断的改进和完善。
在传统的车辆转向系统中,转向轮的转角是由机械指示仪器进行显示,而在现代车辆中,通过单片机技术的应用,可以设计出更加智能化的汽车转向轮转角显示系统。
一、设计目的汽车的转向系统对于车辆的安全性和舒适性来说都是非常重要的。
而转向轮转角是驾驶员对车辆进行操控时的重要参数之一。
设计一种基于单片机的汽车转向轮转角显示系统,可以让驾驶员清晰地了解车辆的转向角度,从而更加准确地操控车辆。
通过该系统的设计,还可以提高车辆的安全性和舒适性,为驾驶员提供更好的驾驶体验。
二、设计原理基于单片机的汽车转向轮转角显示系统的设计原理是通过传感器采集车辆转向轮的转角信息,然后通过单片机进行处理和计算,最后将转向轮的转角信息显示在显示屏上。
整个系统可以分为以下几个部分:1. 传感器: 传感器是用于采集车辆转向轮转角信息的重要部件。
可以采用角度传感器或者万向节传感器等。
传感器通过检测车辆转向轮的转动情况,并将转角信息转换成电信号输出。
2. 单片机: 单片机作为整个系统的核心部件,负责接收传感器输出的转角信息,进行处理计算,并控制显示屏进行显示。
3. 显示屏: 显示屏通过接收单片机的指令,显示车辆转向轮的转角信息。
可以采用LED显示屏或者LCD显示屏等。
4. 电源和连接线路: 为整个系统提供供电,并连接各个部件进行信息传输和控制。
三、设计步骤1. 选型:首先需要确定所需要的传感器、单片机和显示屏等器件的型号和规格。
要考虑到传感器的精度和稳定性,单片机的计算性能和显示屏的清晰度等因素。
2. 连接:将传感器与单片机连接起来,传感器输出信号经过处理后传输至单片机,单片机再通过显示屏显示出转向轮的转角信息。
3. 编程:编写单片机的程序代码,实现对传感器采集的信号进行处理和计算。
基于单片机的汽车转向轮转角显示的设计摘要:随着汽车智能化的发展,对车辆行驶状态的监测越来越重要。
本文基于单片机设计了一种汽车转向轮转角显示系统,具有转向角度检测、数据处理和显示等功能。
通过实际测试,该系统能准确、实时地显示车辆转向轮转角度,为驾驶员提供实时的指引与监测。
关键词:单片机,汽车转向轮,转向角度,显示系统一、引言汽车是现代社会交通工具中的主角之一,而转向系统在汽车行驶中的重要性不言而喻。
目前,许多汽车已经配备了转向轮角度传感器,能够监测车辆行驶时转向角度,以便驾驶员获得更准确的信息。
然而,对于一些老旧车辆,或者一些低配置的车型,缺少这种传感器,使得驾驶员无法及时了解车辆的行驶状态。
为了解决这一问题,本文结合单片机技术,设计了一个汽车转向轮转角显示系统,实现了车辆转向角度的监测和显示。
该系统可以将转向角度以数字形式进行显示,方便驾驶员获取精准的车辆行驶信息。
本文将详细介绍该系统的设计原理、硬件电路、软件实现以及测试结果。
二、设计原理汽车转向轮角度检测的原理是通过检测转向轮自身的变化来确定转向角度。
目前市面上常用的转向角度传感器为万向节式传感器和膜片式传感器。
但由于成本问题,这种传感器并不普遍,所以本系统采用了机械式传感器。
机械式传感器的原理是利用了杠杆原理,将转动的动力转换为电信号输出。
将传感器安装在转向轮的轴承处,使得转向轮的转动能够带动传感器杆的转动,杆的转动将引起变阻器的变化,从而输出与转向角度成正比的电信号。
本系统主要由三部分构成,分别是传感器电路、单片机控制电路和显示器电路。
其中,传感器电路负责检测转向轮的转动,单片机控制电路负责对传感器信号进行处理,显示器电路负责对处理后的信号进行显示。
三、硬件电路1.传感器电路启用机械式传感器需要将传感器的输出连接到变阻器的输入端,将变阻器的输出连接到单片机的ADC转换口。
如下图所示:传感器端子变阻器端子1 -- 1 +5V2 -- 2 输出3 -- 3 GND变阻器输出口连接到单片机的ADC口:2.单片机控制电路本系统采用STC89C52单片机,该单片机拥有8位单片机核心,体积小、功耗低。
基于单片机的汽车转向轮转角显示的设计汽车转向轮转角显示系统是指通过单片机控制显示装置,实时监测和显示汽车方向盘的转角信息。
这对于司机来说是非常重要的,因为它可以让司机清楚地了解自己的方向盘偏转情况,从而更准确地控制汽车的行驶方向。
在设计这样一个系统时,需要考虑到以下几个方面:1. 信号采集与处理;2. 显示装置的选择和控制;3. 系统的防护功能;4. 系统的扩展性。
接下来将逐一介绍这些方面的设计要点。
首先是信号采集与处理。
汽车方向盘转角信息通常是通过角度传感器采集的,而角度传感器的信号需要经过处理才能被单片机识别和利用。
在信号处理方面,需要考虑到信号的滤波和放大,以及信号的数字化。
信号的滤波可以通过设计合适的滤波电路来实现,而信号的放大则可以通过运算放大器实现。
对于信号的数字化,可以考虑使用模数转换器(ADC)将模拟信号转换为数字信号,以便单片机进行处理。
其次是显示装置的选择和控制。
在设计汽车转向轮转角显示系统时,可以选择LED数码管、液晶显示器、甚至是OLED显示屏等作为显示装置。
不同的显示装置有不同的特点和控制方式,需要根据实际情况选择合适的显示装置,并设计对应的控制电路。
在控制方面,可以通过单片机的IO口来控制显示装置的显示内容和亮度等参数。
第三是系统的防护功能。
汽车转向轮转角显示系统需要考虑到外界环境对系统的影响,比如汽车的振动、温度变化、灰尘等因素。
因此需要在系统设计中考虑到这些因素,并设计相应的防护措施,比如采用防震、防尘的外壳设计,选择工作温度范围广泛的元器件等。
最后是系统的扩展性。
汽车转向轮转角显示系统可以作为汽车电子系统的一个子系统,因此需要考虑到系统的扩展性,比如可以考虑添加转向灯控制功能、转向轮力反馈功能等。
这就需要在系统设计时留出足够的接口和资源来支持这些功能的扩展。
汽车转向轮转角显示系统的设计涉及到信号采集与处理、显示装置的选择和控制、系统的防护功能以及系统的扩展性等方面,需要在设计过程中综合考虑这些方面的要点,才能设计出一个功能完善、稳定可靠的系统。
基于单片机的汽车转向轮转角显示的设计【摘要】本文基于单片机设计了一种汽车转向轮转角显示系统。
通过硬件设计和软件设计,实现了实时显示汽车转向轮的转角,提高了驾驶员对车辆状态的掌控能力。
功能实现部分详细描述了系统的工作原理和具体操作流程。
性能评价部分对系统进行了测试和分析,证明了系统的稳定性和准确性。
在改进方法中提出了一些优化建议,以进一步提升系统性能。
总结了本研究的成果并展望未来的发展方向。
此项技术的成功应用将大大提升汽车驾驶的安全性和便利性,为汽车行业的发展带来积极的影响。
【关键词】单片机、汽车、转向轮、转角显示、设计、硬件、软件、功能、性能、评价、改进、研究、背景、目的、意义、成果、展望、影响、行业1. 引言1.1 研究背景汽车转向系统是汽车行驶中至关重要的组成部分。
随着汽车技术的不断发展,人们对汽车转向轮转角显示的需求也越来越高。
传统的汽车转向轮仪表显示方式存在一些缺陷,无法直观准确地显示转向轮的角度,容易造成驾驶员的误解和操作失误。
我们需要设计一种基于单片机的汽车转向轮转角显示系统,通过数字方式显示转向轮的角度,提高驾驶员对车辆转向状态的直观感知。
这种设计不仅可以提升驾驶安全性,还可以提高驾驶舒适度和操控性。
该系统还可以配合其他智能驾驶辅助系统,为驾驶员提供更好的驾驶体验。
我们的研究将围绕基于单片机的汽车转向轮转角显示系统展开,旨在解决传统转向轮显示方式存在的问题,提高汽车驾驶的安全性和舒适性。
希望通过本研究,可以为汽车行业的技术创新和发展做出贡献。
1.2 研究目的研究目的是通过基于单片机的汽车转向轮转角显示的设计,实现实时监测车辆转向轮的转向角度并将其显示出来。
这个设计的目的在于提高车辆驾驶过程中的可视化信息,让驾驶员能够更直观地了解车辆当前的转向状态,从而提高驾驶安全性和舒适性。
通过这个设计,还可以为车辆的智能化发展打下基础,为未来车辆的自动驾驶、智能导航等功能奠定技术基础。
1.3 研究意义汽车转向轮转角显示是汽车电子控制系统中重要的功能之一,它可以帮助驾驶员准确地了解车辆转向状态,提高驾驶安全性和舒适性。
基于单片机的汽车转向轮转角显示的设计设计背景:车辆的转向轮的转角是驾驶员操作的一个重要指标,可以直接影响到车辆的转向状态和行驶安全。
对车辆转向轮的转角进行准确的测量和显示是必要的。
设计目标:本设计旨在设计一个基于单片机的汽车转向轮转角显示系统,通过传感器实时监测转向轮的转角,并将其转化为可视化的数值,在车内的仪表盘上进行显示,方便驾驶员随时监控车辆的转向状态。
设计原理:本设计主要基于单片机和转向轮转角传感器。
通过转角传感器获取转向轮的转角数据,然后将数据传输给单片机进行处理,最后通过数码管进行显示。
实现步骤:1. 硬件设计:a. 转向轮转角传感器:选择合适的转角传感器,安装在转向轮上,并将传感器的输出线连接至单片机。
b. 单片机:选择合适的单片机,作为主控芯片,用于接收传感器的数据,进行处理,并控制数码管的显示。
c. 数码管:选择合适的数码管,用于显示转向轮的转角。
2. 软件设计:a. 初始化:对单片机进行初始化设置,包括引脚配置、外部中断配置等。
b. 传感器数据读取:通过外部中断或定时器等方式读取转向轮转角传感器的数据。
c. 数据处理:对传感器读取的原始数据进行处理,根据转向轮传感器的特性进行相应的转换和滤波处理,得到转向轮的转角数据。
d. 转角显示:将转向轮的转角数据转换为数码管可以显示的格式,并通过数码管显示出来。
3. 系统调试:a. 硬件连接:将各部分硬件进行连接,包括转向轮转角传感器、单片机和数码管的连接。
b. 编写程序:根据上述软件设计步骤编写相应的程序,包括初始化、数据读取、数据处理和转角显示等功能。
c. 调试测试:通过模拟转向轮的转动,测试系统是否可以准确地获取转向轮的转角,并实时显示在数码管上。
设计优化:为了进一步完善该系统,可以考虑以下优化方向:1. 增加数据校验:在传感器数据读取和处理过程中,引入校验机制,以减少数据传输和处理的误差。
2. 增加自动校正功能:在系统启动或长时间使用后,可能会出现传感器数据漂移或不准确的情况,可以考虑增加自动校正功能,提高系统的稳定性和准确性。
基于单片机的汽车转向轮转角显示的设计转向轮转角是汽车行驶过程中的重要参数,直接关系到安全性和驾驶舒适度。
为了方便驾驶员掌握车辆状态,需要实时显示转向轮转角信息。
本文将介绍一种基于单片机的汽车转向轮转角显示设计。
一、设计思路本设计的基本思路是:通过程序读取车辆的转向角度信号,转化为符合显示要求的信息传送给LED模块,实现转向轮转角的实时显示。
二、系统硬件设计系统硬件主要由MCU、转向角传感器、电源、LED显示模块和外设电路组成。
1. MCU:选择适合的单片机作为核心控制芯片。
这里可以采用常见的STC系列或者ATmega系列单片机,具体选择取决于应用的具体要求以及个人偏好。
2. 转向角传感器:可以使用旋转式传感器或变阻器等方式实现对车辆转向角的检测和信号输出。
3. 电源:采用12V车载电源,通过稳压电路提供单片机和其他外设电路所需的电压。
4. LED显示模块:采用7段数码管或者点阵LED等显示模块,将转向角信息通过数字或图形的方式直观呈现给驾驶员。
5. 外设电路:包括信号隔离电路、放大电路、滤波电路等,主要是为了保证数据准确性和系统稳定性。
三、软件设计系统软件主要由读取转向角度信号、处理转向角度信号、将转向角度信号转化为符合显示要求的信息格式、向LED模块发送信息等模块组成。
其中,读取转向角度信号的模块可以采取定时中断方式,周期性地从转向角传感器中读取转向角度信息;处理转向角度信号的模块负责对读取到的信号进行处理,包括去抖动、校准、转换等;转化信息格式模块将处理后的转向角度信号转化为数字、图形等符合显示要求的信息;向LED模块发送信息模块则将转化后的信息发送给LED模块,实现转向轮转角的实时显示。
四、应用效果本设计可以实现转向轮转角的实时显示,在驾驶过程中为驾驶员提供直观的车辆状态信息,增加驾驶安全性和舒适度。
同时,硬件成本和软件开发难度较低,适合在车辆电子系统中广泛应用。
五、总结本文介绍了一种基于单片机的汽车转向轮转角显示设计。
基于单片机的汽车转向轮转角显示的设计
汽车转向轮转角显示器是一种用于显示汽车转向轮转角的装置。
这一设计基于单片机
技术,旨在实现对汽车转向轮转角的准确测量和显示。
设计中使用的主要硬件包括:单片机、编码器、LCD显示屏和相关电路。
单片机作为
控制芯片,接收来自编码器的转向轮旋转信号并进行处理,然后将结果显示在LCD屏上。
编码器是用于测量转向轮转角的装置,它能够根据转向轮的旋转方向和角度产生相应的信号。
LCD显示屏则用于将测量结果以可视化的方式展示出来。
整个系统的工作原理如下:编码器将转向轮的旋转信号转化为电信号,并通过输入端
口与单片机相连。
单片机不断接收并处理来自编码器的信号,计算得出转向轮的旋转角度。
然后,单片机将测量结果通过输出端口发送给LCD屏幕,最后在LCD上显示出转向轮的角度。
在设计过程中,需要根据具体的需求选择合适的编码器和LCD屏幕。
编码器的分辨率
越高,转向轮的转角测量就越准确。
LCD屏幕的大小和显示效果也会影响用户对转向轮旋
转角度的观察体验。
为了保证系统的稳定性和可靠性,还需要合理设计电路,例如使用滤波器、电压调节
器和电流保护器等来保护单片机和其他电路。
51单片机智能小车前后左右综合运动程序源代码、电路原理图、电路器件表我们控制智能小车运动时:要让智能小车前进只需要让智能小车的4个轮子以同样的速度向前转动;要让智能小车后退只需要让智能小车的4个轮子以同样的速度向后转动;要让智能小车向左转只需要智能小车右侧的2个轮子以同样的速度向前转动而左侧的2个轮子停止转动;要让智能小车向右转只需要智能小车左侧的2个轮子以同样的速度向前转动而右侧的2个轮子停止转动;要让智能小车顺时针转只需要智能小车左侧的2个轮子以同样的速度向前转动而右侧的2个轮子以同样的速度向后转动;要让智能小车逆时针转只需要智能小车右侧的2个轮子以同样的速度向前转动而右侧的2个轮子以同样的速度向后转动。
要让智能小车停车只需要智能小车左侧和右侧的轮子都停止转动。
相关函数如下:void CAR_FORWARD(void){ZUO_MOTOR_ZZ();YOU_MOTOR_ZZ();} //小车前进void CAR_BACK(void){ZUO_MOTOR_FZ();YOU_MOTOR_FZ();} //小车后退void CAR_LEFT(void){ZUO_MOTOR_TZ();YOU_MOTOR_ZZ();} //小车左转void CAR_RIGHT(void){ZUO_MOTOR_ZZ();YOU_MOTOR_TZ();} //小车右转void CAR_CLOCKWISE(void){ZUO_MOTOR_ZZ();YOU_MOTOR_FZ();} //小车顺时针转void CAR_ANTICLOCKWISE(void){ZUO_MOTOR_FZ();YOU_MOTOR_ZZ();} //小车逆时针转void CAR_STOP(void){ZUO_MOTOR_TZ();YOU_MOTOR_TZ();} //小车停止void ZUO_MOTOR_ZZ(void){U6_L293D_In1_In3=1;U6_L293D_In2_In4=0;}//左侧电机正转void ZUO_MOTOR_TZ(void){U6_L293D_In1_In3=0;U6_L293D_In2_In4=0;}//左侧电机停转void ZUO_MOTOR_FZ(void){U6_L293D_In1_In3=0;U6_L293D_In2_In4=1;}//左侧电机反转void YOU_MOTOR_ZZ(void){U7_L293D_In1_In3=0;U7_L293D_In2_In4=1;}//右侧电机正转void YOU_MOTOR_TZ(void){U7_L293D_In1_In3=0;U7_L293D_In2_In4=0;}//右侧电机停转void YOU_MOTOR_FZ(void){U7_L293D_In1_In3=1;U7_L293D_In2_In4=0;}//右侧电机反转接下来,我们看主函数相关的语句,如下:void main(void){while(1){。
基于单片机的汽车转向轮转角显示的设计一、概述随着汽车工业的不断发展,越来越多的电子设备被应用于车辆中,以增强汽车的安全性能和驾驶舒适性。
转向轮转角显示系统作为汽车电子设备的重要组成部分之一,能够有效地提升驾驶员对车辆转向情况的警觉性,从而降低道路事故的发生率。
本文将介绍一种基于单片机的汽车转向轮转角显示的设计方案,让我们一起来了解一下。
二、设计方案1. 系统构架基于单片机的汽车转向轮转角显示系统由传感器模块、单片机控制模块、显示模块和供电模块等组成。
传感器模块用于采集汽车转向轮的转角信息,单片机控制模块用于处理并分析传感器采集到的数据,显示模块用于将转向轮转角信息以直观的形式显示给驾驶员,供电模块则为整个系统提供电力支持。
2. 传感器模块在汽车转向轮上安装转向角传感器,通过传感器模块采集转向轮的转角信息,并将数据传输给单片机控制模块。
传感器模块需具有快速响应、高精度和稳定性等特点,以确保系统能够准确地获取转向轮的转角信息。
3. 单片机控制模块单片机控制模块采用高性能的单片机芯片,具有强大的数据处理和计算能力。
在接收到传感器模块传来的数据后,单片机控制模块可以实时对转向轮的转角进行计算和分析,并根据设定的显示要求进行处理,最终将结果传输到显示模块。
4. 显示模块显示模块采用液晶显示屏或LED显示屏等元件,以数字或图形的形式将转向轮的转角信息显示给驾驶员。
显示模块可安装在车辆仪表盘上,或者与车载导航系统进行整合,以便于驾驶员随时查看车辆转向轮的转角情况。
5. 供电模块供电模块为整个系统提供电力支持,一般采用车辆电源或者额外的电池作为供电源。
供电模块需要满足系统各个模块对电力的需求,以确保系统能够正常运行。
三、工作原理当驾驶员转动汽车转向轮时,传感器模块将会感知到转动的角度,并将这一信息传送给单片机控制模块。
单片机控制模块对传感器模块传来的数据进行采集、处理和分析,并将转向轮的转角信息以数字或图形的形式实时显示在显示模块上。
单片机控制下的汽车电动助力转向系统分析汽车电动助力转向系统是基于单片机控制的系统,通过单片机对电动助力转向器的控制,实现对汽车转向的辅助力。
汽车电动助力转向系统主要由电动助力转向器、电动助力转向控制器、电动助力转向传感器和单片机等组成。
电动助力转向器是汽车转向系统中的核心部件,通过电机的工作来提供辅助力。
而电动助力转向控制器则是对电动助力转向器的工作进行控制,并通过反馈信号实现对转向系统的动态控制。
在电动助力转向系统中,单片机起到了重要的作用。
它负责控制整个系统的运行,包括对电动助力转向器的电机控制、传感器数据的采集和处理等。
单片机可以通过接收传感器反馈的转向角度、车速等信息,来判断汽车当前的转向状态和转向力度需求,从而调整电动助力转向器的工作。
电动助力转向传感器是通过感应汽车转向轴的转动来测量车辆的转向角度的设备。
它将转向角度的信息传递给单片机,单片机根据转向角度的反馈信息来实时判断汽车的转向状态,并根据转向动态调节电动助力转向器的工作。
通过单片机对电动助力转向器的控制,可以实现对汽车的转向的电动助力,提高驾驶的舒适性和操控性。
单片机可以根据不同的驾驶情况,调整电动助力转向器的助力大小,使得驾驶员在车辆转向时感受到合适的辅助力。
除了对电动助力转向器的控制,单片机还可以通过与其他汽车系统的通信,实现对整个汽车系统的综合控制。
例如,单片机可以与ABS系统和ESP系统等进行联动,实现在紧急制动和操控情况下的智能转向控制,提高汽车的安全性能。
综上所述,单片机控制下的汽车电动助力转向系统通过对电动助力转向器的控制,实现对汽车转向的辅助力。
单片机通过接收传感器的反馈信息,根据车辆的转向状态和转向力度需求来调整电动助力转向器的工作。
通过与其他汽车系统的联动,可以实现对整个汽车系统的综合控制,提高汽车的安全性能和操控性能。
MCS -51单片机在汽车四轮转向系统中的应用3张慧萍,杨志刚(重庆交通大学,重庆 400074)摘 要:提出了在汽车助力转向(EPS )的条件下,如何以MCS -51单片机作电控单元(ECU )的核心部件来实现汽车四轮转向(4WS );介绍了4WS 系统的基本组成及工作原理,说明了控制系统的硬件设计、控制方法和接口技术。
关键词:汽车;助力转向(EPS );四轮转向(4WS );电控单元(ECU );MCS -51单片机中图分类号:U463.42 文献标识码:B 文章编号:1671-2668(2007)05-0024-023基金项目:重庆市教育基金项目(K J050405) 随着汽车工业的快速发展,四轮转向(4WS )技术因其低速转弯时转向半径小、灵活性高,高速行驶时能平稳变换车道、调整车身姿态、提高汽车的操纵平稳性等优点,引起高档轿车生产商的高度重视。
与两轮转向技术相比,4WS 技术更多地应用了自动控制技术,增加了电控单元(ECU )。
单片机以其体积小巧、质量轻、功耗小和方便的外围接口技术等优点而被广泛应用于4WS 中。
本文研究MCS -51单片机在汽车4WS 中的应用。
1 4WS 控制系统的基本组成及工作原理1.1 基本组成4WS 汽车是在前轮转向系统的基础上,在汽车后悬架上安装一套后轮转向系统,两者之间通过一定的方式联系,使汽车在前轮转向的同时后轮也参与转向,从而提高汽车低速行驶时的机动性和高速行驶时的稳定性。
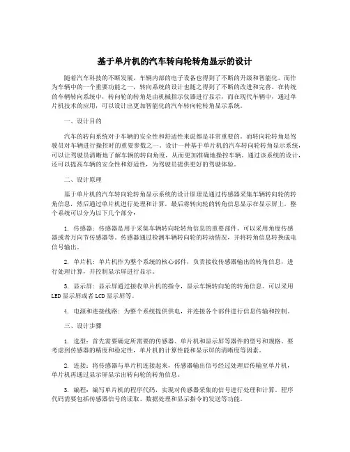
典型的4WS 系统主要由前轮转向系统、传感器、ECU 和后轮转向系统等组成,ECU 是其核心部件,而单片机是ECU 的核心(见图1)。
图1 4WS 系统的基本组成1.2 工作原理本文研究的4WS 是在助力转向条件下的电子和液压相结合的转向系统。
在控制系统中,速度传感器、前轮转角传感器和后轮转角传感器向ECU 提供信号,ECU 对接收的信号进行处理后,向液压系统发出后轮偏转的指令。
低速时,转向过程中后轮的动态影响不予考虑。
矿产资源开发利用方案编写内容要求及审查大纲
矿产资源开发利用方案编写内容要求及《矿产资源开发利用方案》审查大纲一、概述
㈠矿区位置、隶属关系和企业性质。
如为改扩建矿山, 应说明矿山现状、
特点及存在的主要问题。
㈡编制依据
(1简述项目前期工作进展情况及与有关方面对项目的意向性协议情况。
(2 列出开发利用方案编制所依据的主要基础性资料的名称。
如经储量管理部门认定的矿区地质勘探报告、选矿试验报告、加工利用试验报告、工程地质初评资料、矿区水文资料和供水资料等。
对改、扩建矿山应有生产实际资料, 如矿山总平面现状图、矿床开拓系统图、采场现状图和主要采选设备清单等。
二、矿产品需求现状和预测
㈠该矿产在国内需求情况和市场供应情况
1、矿产品现状及加工利用趋向。
2、国内近、远期的需求量及主要销向预测。
㈡产品价格分析
1、国内矿产品价格现状。
2、矿产品价格稳定性及变化趋势。
三、矿产资源概况
㈠矿区总体概况
1、矿区总体规划情况。
2、矿区矿产资源概况。
3、该设计与矿区总体开发的关系。
㈡该设计项目的资源概况
1、矿床地质及构造特征。
2、矿床开采技术条件及水文地质条件。