含电力电子设备的潮流
- 格式:pptx
- 大小:659.80 KB
- 文档页数:17
电力电子技术概述PPT课件•电力电子技术基本概念•电力电子器件•电力电子变换技术•电力电子系统分析与设计•典型应用案例剖析•发展趋势与挑战01电力电子技术基本概念它涉及到电力、电子、控制等多个领域,是现代电力工业的重要组成部分。
电力电子技术的核心是对电能进行高效、可靠、可控的转换,以满足各种用电设备的需求。
电力电子技术是一门研究利用半导体器件对电能进行转换和控制的学科。
电力电子技术定义从早期的整流器、逆变器到现在的高频开关电源、智能电网等,电力电子技术经历了多个发展阶段。
发展历程目前,电力电子技术已经广泛应用于工业、交通、通信、家电等各个领域,成为现代社会不可或缺的一部分。
现状随着新能源、智能电网等技术的不断发展,电力电子技术的应用前景将更加广阔。
未来趋势发展历程及现状工业领域电机驱动、电力系统自动化、工业加热等。
电动汽车、高速铁路、航空航天等。
通信电源、数据中心、云计算等。
变频空调、LED照明、智能家居等。
随着新能源技术的不断发展,电力电子技术在太阳能、风能等领域的应用将更加广泛;同时,智能电网的建设也将为电力电子技术的发展提供新的机遇。
交通领域家电领域前景展望通信领域应用领域与前景02电力电子器件电力二极管(Power Diode)结构简单,工作可靠导通和关断不可控主要用于整流电路晶闸管(Thyristor)四层半导体结构,三个电极导通可控,关断不可控主要用于相控整流电路可关断晶闸管(GTO)通过门极负脉冲可使其关断关断时间较长,需要较大的关断电流主要用于大容量场合电力晶体管(GTR)电流驱动的双极型晶体管导通和关断可控,但驱动电路复杂主要用于中等容量场合电力场效应晶体管(Power MOSFET )电压驱动的单极型晶体管导通电阻小,开关速度快01主要用于中小容量场合02绝缘栅双极型晶体管(IGBT)03结合了MOSFET和GTR的优点01电压驱动,大电流容量,快速开关02目前应用最广泛的电力电子器件之一03电力电子变换技术整流电路的作用整流电路的分类整流电路的工作原理整流电路的应用将交流电转换为直流电。
配电网三相潮流计算方法研究苏申;阮玉斌;刘庆珍【摘要】本文针对三相变压器、分布式电源潮流计算模型进行了分析,归纳了配电网三相潮流计算的各种方法,并探讨其收敛性能、计算速度,以及在弱环网、不对称网络和PV节点上的处理能力.通过分析各种方法的特点及缺陷,提出改进建议.【期刊名称】《电气技术》【年(卷),期】2017(000)002【总页数】5页(P1-4,35)【关键词】分布式电源;三相变压器;三相潮流计算【作者】苏申;阮玉斌;刘庆珍【作者单位】福州大学电气工程与自动化学院,福州 350108;福州大学电气工程与自动化学院,福州 350108;福州大学电气工程与自动化学院,福州 350108【正文语种】中文输配电网潮流计算是配电网络分析的基础,在无功优化、状态估计和网络重构等方面发挥了重要的作用。
与输电网相比,配电网的结构和运行方式有以下显著的特殊性。
1)三相不平衡。
配电线路很少采取三相整体循环换位走线方式,三相参数不对称且随着非全相并网的 DG以及电动汽车等不对称设备日益增多,使配电系统的三相不平衡特征更加显著。
2)配电网采用闭环设计、开环运行。
这种特征使在配电网实际运行和网络优化计算中,需要计算分段开关和联络开关闭合情况下形成的少环或双端供电网络潮流。
3)线路的R/X比值比较大。
基于以上配电网的这些特征,传统的输电网潮流算法在配电网中将不再适用,必须提出能够适应这种形式下的配电网潮流算法。
一些国内外学者在配电网三相建模和三相潮流算法的改进上也做了大量研究,并取得了一些成果。
本文基于一些典型文献对变压器三相模型和各种分布式电源潮流计算模型进行分析,探讨目前在配电网中广泛采用的各种潮流计算方法对包含各种DG的配电网的适应性,并提出改进建议。
配电网三相潮流模型是配电网潮流分析的基础。
配电网中的电力设备复杂多样,正确地建立这些设备的三相潮流模型是配电网潮流分析的关键。
文献[1-2]对配电网设备的三相建模进行了分析,如变压器、调压器、配电线路、负荷和电容器等元件模型,以及各种分布式电源的三相稳态模型,为配电网三相潮流模型提供了很好的参考。
关于柔性交流输电系统与统一潮流控制器的研究【摘要】在电力供电供应输送过程中,电力传输中产生的损耗给国家及人民造成较大的损失,用户对电力供应的要求也越来越高,如何应用新技术减少输电线路损耗的研究迫在眉睫。
本文对柔性输电系统facts及其各种控制器进行了综述,并对upfc进行了具体的介绍。
充分体现出智能电网在降低线路损耗中发挥着重要作用。
【关键词】智能电网;柔性交流输电系统facts;统一潮流控制器upfc一、智能电网的背景智能电网提出的技术与国家战略背景:“互联网”的普及、电子信息技术及计算机软件技术的飞速发展,大大推动了全球信息化进程。
“地球村”、“数字地球”等概念逐渐体现了人类信息交流的时空跨越,速度与效率的倍增。
“物联网”应用趋势,建立人与物、物与物之间的联系,随着新一代互联网协议ipv6的部署,ip地址不再受限,为物联网扫除了网络容量的限制。
“智能电网”,电网设备的智能化、数字化与网络化为电网的信息化、互动化与自动化创造了条件。
中国最新定义为:统一坚强智能电网,(统一是前提,含统一规划、统一标准、统一建设;智能为感知、自律、自主、自愈、自学习、自适应、自调节、分析与决策,体现安全可靠、经济高效、清洁环保、灵活互动、友好开放)。
总之,智能化电力设备最终的技术要求将达到:测量数字化、控制网络化、状态可视化、功能一体化及信息互动化。
二、柔性交流输电系统facts及其控制器概述1.facts功能和定义。
建立在电力电子或其它静止型控制器基础之上的、能提高可控性和增大电力传。
输能力的交流输电系统。
facts代表一种灵活性更好的交流输电系统,有别于以往的交流输电系统;facts结构基础是电力电子器件与其它(如电容器、电抗器之类)无源元件的组合;facts的目的是要提高输电系统的可控性、保证电能质量,并能增强系统传输能力。
2.facts控制器的基本类型。
并联型控制器分:静止同步补偿器、静止同步发生器、电池储能系统、超导磁能系统、超导磁能存储器、静止无功补偿器、晶闸管控制电抗器、晶闸管投切电容器、晶闸管投切电抗器、静止无功发生器或吸收器、静止无功系统、晶闸管控制的制动电阻器。
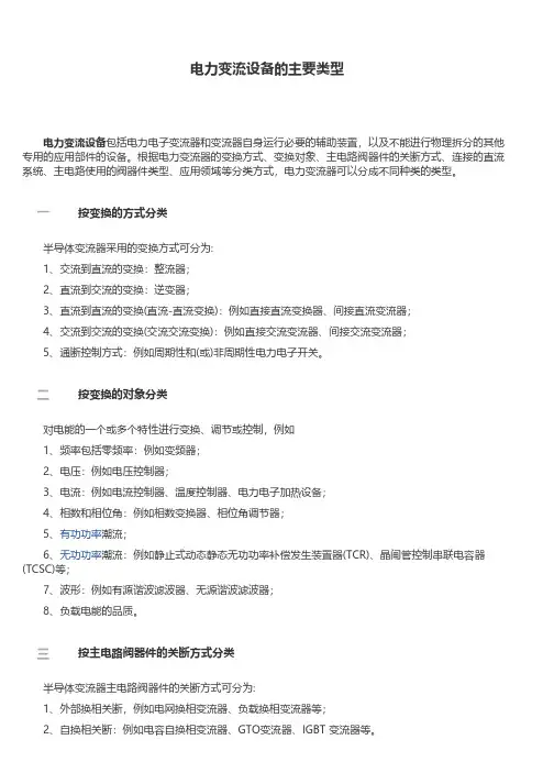
一二三电力变流设备的主要类型 电力变流设备包括电力电子变流器和变流器自身运行必要的辅助装置,以及不能进行物理拆分的其他专用的应用部件的设备。
根据电力变流器的变换方式、变换对象、主电路阀器件的关断方式、连接的直流系统、主电路使用的阀器件类型、应用领域等分类方式,电力变流器可以分成不同种类的类型。
按变换的方式分类 半导体变流器采用的变换方式可分为: 1、交流到直流的变换:整流器; 2、直流到交流的变换:逆变器; 3、直流到直流的变换(直流-直流变换):例如直接直流变换器、间接直流变流器; 4、交流到交流的变换(交流交流变换):例如直接交流变流器、间接交流变流器; 5、通断控制方式:例如周期性和(或)非周期性电力电子开关。
按变换的对象分类 对电能的一个或多个特性进行变换、调节或控制,例如 1、频率包括零频率:例如变频器; 2、电压:例如电压控制器; 3、电流:例如电流控制器、温度控制器、电力电子加热设备; 4、相数和相位角:例如相数变换器、相位角调节器; 5、有功功率潮流; 6、无功功率潮流:例如静止式动态静态无功功率补偿发生装置器(TCR)、晶闸管控制串联电容器(TCSC)等; 7、波形:例如有源谐波滤波器、无源谐波滤波器; 8、负载电能的品质。
按主电路阀器件的关断方式分类 半导体变流器主电路阀器件的关断方式可分为: 1、外部换相关断,例如电网换相变流器、负载换相变流器等; 2、自换相关断:例如电容自换相变流器、GTO变流器、IGBT 变流器等。
四五六按连接的直流系统分类 直流系统连接的变流器,可根据直流系统的滤波情况(电流或电流)分为 1、电流型变流器; 2、电压型变流器。
按主电路使用的阀器件类型分类 半导体变流器主电路使用的阀器件可分为: 1、具有正向导通、反向阻断特性的不可控阀器件,例如:整流二极管; 2、具有可控正向导通特性的阀器件,例如:品闸管; 3、具有可控正向导通和可控正向关断特性的阀器件,例如:IGBT、GTO、功率晶体管; 4、两个方向都可控的阀器件,例如:双向晶闸管。
目录1 本课题研究的目的和意义 (1)2 文献综述(国内外研究情况及其发展) (2)3 课题(研究的)任务 (4)4 课题内容及其研究的方法 (5)4.1 潮流计算的数学模型 (5)4.2 PQ分解法的原理及其基本方程 (5)4.3 计算步骤和程序框图 (9)5 时间安排 (11)参考文献 (11)1 本课题研究的目的和意义目的: 潮流计算是电力系统规划、运行的基本研究方法,其任务是要在已知(或给定) 某些运行参数的情况下,计算出系统中的全部参数,包括各母线电压的大小和相位、各发电机和负荷的功率及电流、以及各个变压器和线路等元件所通过的功率、电流和损耗。
随着计算机技术的不断发展和成熟,基于MATLAB潮流计算研究近年来得到了长足的发展,在此提出一种合理高效的潮流计算算法, 在保证电力系统供电可靠性和电能质量的前提下, 尽可能提高潮流计算的效率, 降低人力资源消耗。
从而提高电力系统运行的经济性。
意义:电力系统潮流计算是研究电力系统稳态运行的一项基本运算, 它根据给定系统的网络结构及运行条件来确定整个系统的运行状态:主要是各节点电压(幅值和相角), 网络中功率分布和功率损耗等状态。
它既是对电力系统规划和运行方式的合理性、可靠性及经济性进行定量分析的依据又是电力系统稳态和暂态稳定计算的基础, 是电力系统一种非常重要和基本的计算。
具体表现在以下方面:(1)在电网规划阶段,通过潮流计算,合理规划电源容量及接入点,合理规划网架,选择无功补偿方案,满足规划水平的大、小方式下潮流交换控制、调峰、调相、调压的要求。
(2)在编制年运行方式时,在预计负荷增长及新设备投运基础上,选择典型方式进行潮流计算,发现电网中薄弱环节,供调度员日常调度控制参考,并对规划、基建部门提出改进网架结构,加快基建进度的建议。
(3)正常检修及特殊运行方式下的潮流计算,用于日运行方式的编制,指导发电厂开机方式,有功、无功调整方案及负荷调整方案,满足线路、变压器热稳定要求及电压质量要求。
DIgSILENT使用说明摘录Page148 负荷潮流分析在负荷潮流分析的运行环境下,可以准确标示各种网络组成部分和电力系统配制,任何单相,两相或三相网络组合以及交流或直流系统可以被标示同时予以解答,包括从高压输电网络到包括民用负荷及工业负荷等低压网络整个范围。
此负荷潮流分析工具可以准确描述不平衡的用电负荷,发电设备以及电力网路。
通过自然电位变化、高压直流输电系统、可调速率驱动、电源电压控制装置和柔性交流输电装置等,描述所有的直流以及交流电压水平的网络。
电力系统仿真软件DIgSILENT中的电源库包括一种新的、直观的、容易使用的技术模型,完全避免了对各种母线的定义,诸如平衡节点、PV节点、PQ节点以及完全避免了其它一些需要建立特殊模型的定义工作。
电源库简单地提供了在现实中存在的各种控制设备的特征。
Page15更多的负荷潮流分析特点列举如下:支持各种设备特征,例如随电压变动的用电负荷以及带有磁化饱和特性和依赖于滑差变化的异步电机。
反映实际装置的控制特性,诸如各种就地及远程控制的电压调整装置和无功补偿装置。
自动调节的无功电源用以确保发电机输出功率保持在其额定范围之内。
反映以加入灵活控制因素的二次控制为特点的广泛的地域及网络功率交换控制。
反映配电系统中的有载调压变压器,可实现控制当地或者远处的母线电压,无功潮流分布以及电压降落补偿。
反映并联控制器、双馈式异步电机、以及其他一些电力电子控制元件,诸如PWM (脉冲宽度调制)控制器、逆变器、整流器和集成型柔性交流输电系统装置。
反映就地及远程的电源电压控制系统,反映用以保证给定电压水平的连续自动调节式电阻温度系数装置及传送控制装置。
正确标示变压器连接组别以及相别设置。
可以设置分流器,包括并联或串联电容器、电抗器和电阻器的组合。
可以设置母线和馈线,以及远程的电缆及架空线路。
滤波器可以包含任何数量的并联组合,自动并联转换装置可以包含自动电压校准装置。
完全支持任何参数特性和标度,可研究参数特性以及轻松定义各种负荷情形及负荷组合特性。
电力电子变压器介绍0、刖言电力电子变压器(Power Electronic Transformer简称PET)作为一种新型的能量转换设备,与传统的变压器相比,具有体积小、重量轻、空载损耗小、不需要绝缘油等优点。
它是集电力电子、电力系统、计算机、数字信号处理以及自动控制理论等领域为一体的电力系统前沿研究课题,通过电力电子器件和电力电子变流技术,对能量进行转换与控制,以替代传统的电力变压器。
1、基本原理PET的设计思路源于具有高频连接的AC/AC变换电路,其基本原理见图1,即通过电力电子变换技术将变压器原边的工频交流输入信号变换为高频信号,经高频变压器耦合到副边后,再经电力电子变换还原成工频交流输出。
因高频变压器起隔离和变压作用,因铁心式变压器的体积与频率成反比所以高频变的体积远小于工频变压器,其整体效率高。
输人高频高频输出图1电力电子变压器基本原理框图PET的具体实现方案分两种形式:一是在变换中不含直流环节,即直接AC/AC变换,其原理是:在高频变压器原边进行高频调制,在副边同步解调;二是在变换中存在直流环节,通常在变压器原边进行AC/AC变换,再将直流调制为高频信号经高频变压器耦合到副边后,在副边进行DC/AC变换。
比较两种方案,后种控制特性良好,通过PWM 调制技术可实现变压器原副边电压、电流和功率的灵活控制, 有望成为今后的发展方向。
2、研究现状自1970 年美国GE 公司首先发明了具有高频连接的AC/AC 变换电路后, 很多科研工作者对各种不同结构的具有高频连接的AC/AC 变换器进行了深入的探讨和研究, 并提出了PET 的概念。
美国海军和美国电力科学研究院(EPRI)的研究小组先后提出了一种固态变压器结构,Koo suke Harada 等人也提出了一种智能变压器, 他们通过对高频技术的使用, 使变压器体积减小, 实现恒压、恒流、功率因数校正等功能。
早期的PET的理论和实现研究由于受当时电力电子器件和功率变换技术发展水平的限制, 所提出的各种设计方案均未能实用化, 特别是在可用于实际输配电系统(10kV以上)的PET的研究方面进展不大。
浅谈电力电子技术发展对我国社会经济的影响 文章阐述了电力电子的含义和任务,并对电力电子技术在我国社会各经
济领域中的应用、影响和重要作用进行了简要的分析和综述,并对该领域国内外发展的现状作了对比和分析,指出在我国建立一个自主创新的、强大的、达到世界先进水平的电力电子产业是十分迫切和重要的. 摘要:文章阐述了电力电子的含义和任务,并对电力电子技术在我国社会各经济领域中的应用、影响和重要作用进行了简要的分析和综述,并对该领域国内外发展的现状作了对比和分析,指出在我国建立一个自主创新的、强大的、达到世界先进水平的电力电子产业是十分迫切和重要的。 关键词:电力电子技术;经济影响;可再生能源发电 中图分类号:TP391文献标识码:A 文章编号:1674-1145(2009)27-0010-02
一、电力电子的含义和任务 从学科的角度讲,电力电子的主要任务是研究电力电子(功率半导体)器件、变流器拓扑及其控制和电力电子应用系统,实现对电、磁能量的变换、控制、传输和存贮,以达到合理、高效地使用各种形式的电能,为人类提供高质量电、磁能量。电力电子的研究范围与研究内容主要包括:(1)电力电子元、器件及功率集成电路。(2)电力电子变流技术,其研究内容主要包括新型的或适用于电源、节能及电力电子新能源利用、军用和太空等特种应用中的电力电子变流技术;电力电子变流器智能化技术;电力电子系统中的控制和计算机仿真、建模等(http://www.hi138.com/)。(3)电力电子应用技术,其研究内容主要包括超大功率变流器在节能、可再生能源发电、钢铁、冶金、电力、电力牵引、舰船推进中的应用;电力电子系统信息与网络化;电力电子系统故障分析和可靠性;复杂电力电子系统稳定性和适应性等。(4)电力电子系统集成,其研究内容主要包括电力电子模块标准化;单芯片和多芯片系统设计;电力电子集成系统的稳定性、可靠性等。 从工程应用的角度看,无论是电力、机械、矿冶、交通、石油化工、轻纺等传统产业,还是通信、激光、机器人、环保、原子能、航天等高科技产业,都迫切需要提供高质量的电能,特别是要求节能。而电力电子则是实现将各种能源高效率地变换成高质量电能、节能、环保和提高人民生活质量的重要手段,它已经成为弱电控制与强电运行之间,信息技术与先进制造技术之间,传统产业实现自动化、智能化、节能化、机电一体化的桥梁。电力电子的突出特点是高效、节能、省材,所以电力电子已成为我国国民经济的重要基础技术,是现代科学、工业和国防的重要支撑技术。因此,无论上述诸多高技术应用领域,还是各种传统产业,乃至照明、家电等量大面广的,与人民日常生活密切相关的应用领域,电力电子产品已无所不在。由于目前我国还没有形成独立自主的、完整的、强大的电力电子的产业体系,因此它已成为制约我国建立独立自主的现代科学、工业和国防体系的瓶颈之一。