乳腺癌放疗一般需要做多少次
- 格式:pdf
- 大小:73.68 KB
- 文档页数:1
乳腺癌是临床高发的妇科肿瘤疾病,近年来,在多种治癌因素的影响下,乳腺癌的发病率不断上升,且呈年轻化趋势,严重威胁着人们的生命健康。
和其它癌症一样,越早发现、早治疗,病人的康复效果越理想。
化疗是临床治疗癌症的重要方法之一,由于一次、二次化疗小姑不理想,一些病人常会出现过度化疗,出现适得其反的不良后果。
临床上,不少患者及家属提出,乳腺癌早期昨晚8次化疗还能活几年呢?乳腺癌是发生在乳腺腺上皮组织的恶性肿瘤。
然而,很多人不知,乳腺并不是维持人体生命活动的重要器官,原位乳腺癌也并不致命。
但是随着病情的逐步恶化,当乳腺癌细胞丧失了正常细胞的特性,细胞之间连接松散时,就会容易脱落,而癌细胞一旦脱落,游离的癌细胞可以随血液或淋巴液播散全身,形成转移危及生命。
乳腺癌早期做完8次化疗能活几年?化疗是临床常见的治疗方法,既可以辅助手术使用,有可以单独作用于无法手术的病人,通过各种化学药物,可以快速消灭癌细胞,暂时控制病情恶化,延长病人生命。
研究调查表明,近年来,化疗在癌症治疗领域使用次数逐渐增多,但是化疗并没有带来显著的治疗效果。
反而,大量的临床实践表明,每年因过度化疗导致身体虚弱,免疫力下降,而早早失去生命的患者比比皆是。
当乳腺癌早期患者进行8次化疗时,虽不说患者极易产生较强的耐药性,即每次化疗所产生的毒副作用,就令患者难以忍受。
因此8次的化疗,不仅不会有错控制病情恶化,甚至会导致患者因过度治疗,而出现适得其反,无法挽回的不良后果。
众所周知,对于乳腺癌早期患者而言,最佳的治疗方法是手术与中药结合的中西医综合治疗。
临床上,乳腺癌早期手术对癌灶的直接切除,可以快速控制病情,实现临床康复;针对术后残留癌细胞及毫克癌灶,通过药性温和、无毒副作用、注重标本兼治的中医,一方面不仅可以修复手术造成的元气创伤,另一面还能有效清除术后残留癌细胞,改造癌灶生存环境,降低术后复发风险。
对于早期因身体虚弱或具有手术禁忌症,而无法进行手术的乳腺癌患者,肿瘤专家建议,选择中药或少次数与剂量的化疗治疗。
“横看成岭侧成峰,远近高低各不同”,临床上疾病症状总是千变万化,患者的需求也是各不相同,当乳腺癌遇上新冠肺炎疫情,一切又变得更加扑朔迷离。
在第8期“ALL FOR HER”活动中,【肿瘤资讯】有幸邀请到中国人民解放军总院第一医学中心王建东教授、山东大学第二医院余之刚教授、解放军总医院第五医学中心张少华教授、北京大学肿瘤医院严颖教授、大连市中心医院张海青教授、唐山市乳腺疾病防治中心马杰教授进行访谈,与我们一起抽丝剥茧,寻本溯源,找寻最佳治疗方案。
病例1:女性,24岁。
7年前高中时就有左乳纤维腺瘤,到现在同侧乳房已经做过4次切除手术,每次病理都是纤维腺瘤。
最近自查发现左乳又出现肿物了,我很担心。
想问专家,除了手术有没有办法让瘤子不再长,瘤子会不会变成恶性?余之刚教授:纤维腺瘤好发于18~25岁,即女性激素水平高峰阶段,其发生与女性体内雌激素水平过高相关。
纤维腺癌大多数不会恶变,因而在是否手术治疗上存在争议。
通常,如果穿刺诊断为纤维腺癌,小于2cm,不需要手术;3~5cm及以上,可手术切除。
该患者处于纤维腺瘤高发阶段,我不建议做过多、过于频繁的手术。
因为年轻女性今后将面临哺乳问题,不论是开放手术还是微创手术均会造成乳腺导管损伤。
而哺乳对乳房功能、女性自身健康、预防疾病等均有好处。
建议患者至当地专科医生处检查,做空芯针或粗针穿刺。
若证实为纤维腺瘤,可以观察随访。
张少华教授:患者年龄与肿块多发、单发有没有关系?余之刚教授:乳腺纤维腺瘤与增生形成的腺瘤样结构在影像学上很难鉴别,需要病理进行区分。
单纯纤维腺癌不会恶性,不做手术也不要紧,但增生形成的腺瘤样结构,有恶变可能,尤其在35岁以后发现的乳房结节。
张少华教授:请问王建东教授,是否有生育要求的年轻女性对肿块比较在意,要求在怀孕之前进行积极处理的?王建东教授:怀孕前有肿物,在怀孕期间由于激素变化等原因引起肿块突然增大的女性所占比例很小。
一般而言,如果患者非常焦虑,并且肿块位于周边位置,单发、超过2cm,可能我会给做手术;如果位于乳头附近,肿块较小,一般不进行手术。
乳腺癌病例讨论一、引言乳腺癌是全球女性最常见的恶性肿瘤之一,每年有数百万女性被诊断出患有这种疾病。
尽管存在许多治疗选择,但病例讨论对于更好地理解和管理这种疾病至关重要。
本文将探讨一例乳腺癌病例,并对其进行深入讨论。
二、病例介绍患者女性,年龄56岁,因发现乳腺肿物就诊。
体格检查发现,右侧乳腺外上象限有一约3cm×2cm的肿块,质硬,表面不光滑,活动度差。
乳腺钼靶X线摄影显示,右侧乳腺外上象限有一不规则肿块,边缘呈毛刺状,未见钙化灶。
超声检查显示,肿块呈低回声,形态不规则,边界不清,内部回声不均匀。
淋巴结未见明显肿大。
三、病理诊断乳腺肿物穿刺活检结果显示,浸润性导管癌,ER阳性,PR阳性,HER2阴性。
四、讨论1、诊断:本例患者诊断为右侧乳腺癌,结合体格检查、乳腺钼靶X 线摄影和超声检查结果,可初步确定为浸润性导管癌。
ER阳性、PR 阳性、HER2阴性有助于指导后续治疗。
2、治疗:本例患者ER阳性、PR阳性,可行内分泌治疗。
由于肿块较大且活动度差,建议先进行新辅助化疗,待肿瘤缩小后再行手术切除。
术后根据病理结果决定是否行放疗及进一步治疗。
3、预后:乳腺癌患者的预后与肿瘤分期、病理类型、治疗方式等因素有关。
本例患者为浸润性导管癌,ER阳性、PR阳性提示预后较好,但需根据个体情况进行综合评估。
4、预防:定期进行乳腺检查是预防乳腺癌的关键。
建议女性从40岁开始每年进行一次乳腺检查,包括体格检查和乳腺X线摄影。
如有家族史,应提前至35岁开始检查。
保持健康的生活方式,如均衡饮食、适量运动、避免肥胖等也有助于降低乳腺癌风险。
五、结论本例患者为右侧乳腺癌,ER阳性、PR阳性,可行内分泌治疗。
由于肿块较大且活动度差,建议先进行新辅助化疗,待肿瘤缩小后再行手术切除。
术后根据病理结果决定是否行放疗及进一步治疗。
定期进行乳腺检查是预防乳腺癌的关键。
建议女性从40岁开始每年进行一次乳腺检查,包括体格检查和乳腺X线摄影。
乳腺癌是女人们群体中得病人数最高的疾病之一,对女人健康危害颇大,尤其是到了晚期,更是随时都有可能威胁患病者的生命,所以需要人们关注。
而临床中,对于晚期乳腺癌更多的是采用手术已经化疗进行辅助医治。
那么,乳腺癌化疗一次多少钱呢?要化疗多少次?医生指出,乳腺癌化疗费用与多种因素有关,因为各医院的缴费准则不一样的,所以乳腺癌化疗费用通常是有所差异的。
乳腺癌化疗费用与化疗所用的药物及药剂量有关。
乳腺癌化疗过程中会发现一些副作用,这与乳腺癌患病者的患病情况及个人体质有关,在医治化疗副作用的费用也会有所差异。
在不一样的的地区和不一样的医院技术水平情况下肿瘤癌症放化疗费用是不相同的。
除此之外,肿瘤癌症放化疗费用还需要依据肿瘤的放、化疗方案来决定,不一样的的肿瘤癌症放、化疗方案,癌症肿瘤放、化疗费用也是不一样的。
放化疗配什么样的疗法来辅助医治,费用也不尽相同。
所以,乳腺癌化疗疗效应依据具体药物,具体化疗办法,是否合并应用辅助用药等而定。
单纯的说乳腺癌化疗的不良反应越大,疗效越好的说法并不完全正确。
原则上必然是通过化疗获得最大疗效,并且尽可能把乳腺癌化疗药物的不良反应降至最低点。
乳腺癌化疗一次多少钱才够呢?对于这个情况,通过医生的一番详细了解人们是不是已经了解了呢,医生指出,乳腺癌危害极大,患病者朋友们必须要在医生的指导下进行医治,切不可过分在意医治费用,一切要看疗效。
中医药治疗采用辨证论治处方用药,作用温和,一般没有毒副作用,可长期服用,加之经济上的优势,相对于其他治疗手段,也突出了其优势。
中医药治疗以其独特的疗效性在肿瘤治疗中的地位越来越突出。
尤其对治疗癌前病变,减少放疗、化疗的副作用,对抗复发转移,改善症状及提高生活质量等方面的作用是不容忽视的。
中医药治疗乳腺癌有其独特的优势,希望大家观看下面的视频:中医药袁希福三联平衡疗法治疗乳腺癌患者病例,相信她们的康复经验一样值得你借鉴采用。
中医三联平衡疗法是由著名的中医肿瘤专家袁希福教授根据30年的抗癌经验,在先辈们阴阳平衡疗法的基础上,将传统中医药理论与当代免疫理论、细胞分化增殖周期理论及基因理论等最新医学理论有机嫁接,融会贯通而创立的中医治疗肿瘤的方法。
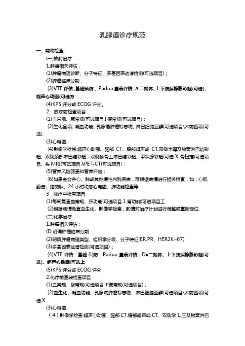
乳腺癌诊疗规范一、辅助检查:(一)放射治疗1.肿痛相关评估:(1)肿瘤病理诊断、分子特征、多基因表达谱检测(可选项目);(2)肿瘤临床分期;(3)VTE评估,基础预防,Padua量表评估,A二聚体、上下肢深静脉彩超(可选)、超声心动图(可选方(4)KPS评分或ECOG评分。
2.放疗前检查项目:(1)血常规、尿常规(可选项目I便常规(可选项目);(2)生化全项、凝血功能、乳腺癌肿瘤标志物、淋巴细胞亚群(可选项目\术前四项(可选).(3)心电图.(4)影像学检皆:超声心动图、胸部CT、腹部超声或CT,双侧字噂及腋窝淋巴结彩超、双侧颈部淋巴结彩超、双侧锁骨上淋巴结彩超、甲状腺彩超(可选X骨扫描(可选项目、头MRI(可选项目λPET-CT(可选项目);(5)营养风险筛查和营养评定;(6)如患者合并心、肺或其他慢性内科疾病,可根据病情进行相关检直,如:心肌酶谱、脑钠肽、24小时动态心电图、肺功能检查等.3.放疗中检查项目(1)每周复查血常规、肝功能(可选项目1肾功能(可选项目工(2)根据病情免直血生化、影像学检查,酌情对治疗计划进行调整或重新定位.(二)化学治疗1.肿瘤相关评估:(D明确肿瘤临床分期(2)明确肿瘤病理类型、组织学分级、分子特征(ER.PR、HER2Ki-67)(3)多基因表达谱检测(可选项目);(4)VTE评估:基础5(防,Padua量表评估,D■二聚体、上下肢深静脉彩超(可选)、超声心动图(可选上(5)KPS评分或ECOG评分.2.化疗前基线检查项目:(1)血常规、尿常规(可选项目Y便常规(可选项目);(2)血生化、凝血功能、乳腺疡肿瘤标志物、淋巴细胞亚群(可选项目\术前四项(可选X(3)心电图.(4)影像学检查:超声心动图、胸部CT,腹部超声或CT、双侧学1.三及腋窝淋巴结彩超、双侧颈部淋巴结彩超、双侧锁骨上淋巴结彩超、甲状腺彩超(可选\骨扫描(可选项目I头MRI(可选项目1PET-CT(可选项目);(5)营养风险筛誉和营养评定;(6)如患者合并心、肺或其他慢性内科疾病,可根据病情进行相关检直,如:心肌酶造、脑钠肽.24小时动态心电图、肺功能检查等。
乳腺癌放疗患者的护理一、放疗前准备(1)心理准备:协助家属做好患者心理安抚工作,尤其是器官缺失后,需要家属的关心和体贴。
放疗后可能出现皮肤色素沉着、皮肤破损等反应,也需要配合做好相应护理。
(2)身体准备:多吃富含维生素等营养素的食物,提高身体对放疗的耐受性,术后伤口愈合后方可放疗。
二、主要护理问题(1)上肢水肿。
(2)潜在并发症:骨髓抑制、放射性皮炎、放射性肺炎等。
三、护理(一)放疗期间护理(1)心理护理:多数患者认为癌症是不可治愈的,表现烦躁、忧郁、恐惧,甚至绝望放弃治疗。
护理人员要主动介绍先进的放疗设备和放疗技术,提前告知放疗注意事项,帮助患者消除紧张焦虑情绪,积极配合并顺利完成放疗。
(2)饮食护理:个别患者听信传言,盲目忌口,以致不能保证放疗期间的营养供应,导致抵抗力下降。
护士要科学引导,鼓励多吃蔬菜水果,饮食清淡易消化,富含高蛋白,少食多餐,尤其是放疗前不宜过饱、过急,减轻不适症状。
鼓励每日饮水2 000 ml 以上。
(3)皮肤护理:乳腺癌患者放疗部位皮肤组织较薄,皮肤弹性差,特别容易产生皮肤反应,所以做好乳腺癌放疗部位的皮肤护理,预防很关键(详见第一节“放射性皮炎的护理”)。
穿纯棉宽松、质地柔软的衣服,免戴胸罩,尽量穿开衫,便于腋下通风干燥。
保持乳房、腋窝处皮肤清洁、干燥、透气,避免潮湿。
用温度适宜的清水清洗,用干燥柔软的毛巾轻拍沾干,不用肥皂、沐浴乳。
如无医嘱不要在放疗部位涂任何护肤品,不能贴胶布(胶布内的氧化锌为重金属,可加重皮肤反应)。
修剪指甲,避免抓伤皮肤,若出现干性脱皮,切忌撕剥。
遵医嘱轻涂皮肤保护剂或芦荟胶,条件允许患者亦可选择软聚硅酮敷料,预防放射性反应。
当出现Ⅲ级及以上放射性皮炎时应暂停放疗,并严格按照无菌操作要求清创换药,抗感染治疗。
根据伤口情况选用合适的敷料,如:美皮康、藻酸盐、爱多肤、银离子、水胶体等,也可行氦氖激光照射甚至手术治疗。
(4)上肢水肿的护理①观察患侧肢体的皮肤颜色、皮纹变化,测量臂围并记录。
中国乡村医药2.2两组使用多酶原液量比较观察组用特制酶枪对软式内镜外表面全方位冲洗所需多酶洗液400ml,自动灌流器全管腔灌洗2分钟需多酶洗液3000ml。
按1︰200浓度配制需要多酶原液17ml。
对照组多酶洗液浸泡清洗中将整条软式内镜全部浸没所需多酶洗液13 000ml,需要多酶原液65ml。
2.3 两组清洗流程第一步所需最短时间观察组需4分钟,短于对照组的5.5分钟。
3 讨论清洗是软式内镜清洗消毒环节中一个最重要的步骤。
多酶原液能有效松解和去除黏附在软式内镜上的蛋白、黏多糖、脂肪和碳水化合物,使残留在上的有机物、微生物的数量尽可能减至最少[1]。
多酶原液浸泡可以将软式内镜全部浸没,使软式内镜各个部分全面接触多酶原液,但每次使用多酶原液的用量较多,且每次配制多酶原液需要一定时间,反复配制增加了洗消员工作量。
我们采用特制酶枪冲洗,酶枪以空气压缩泵为依托射出多酶原液均匀覆盖软式内镜所有外表面,利用物理冲刷力达到清洗效果[2];手握特制酶枪360度无死角,并正反两面来回冲洗各3次,用浸透多酶原液小毛巾反复擦拭3次,既保证了清洗效果,又减少了多酶原液用量,真正做到了多酶原液一人一用一换。
多酶原液较稳定,而稀释后的多酶原液2~3小时活性逐渐降低。
我们每次配制多酶洗液40L在1小时内都能用完,每日需配制7~8次。
用特制酶枪改良的酶洗既保证酶的效能,又能减少配制多酶洗液的次数,节省清洗时间,提高工作效率。
但特制酶枪冲洗时,洗消员须按清洗要求注意自身防护,戴口罩、帽子、手套,穿防渗透围裙,做好标准预防。
综上所述,用特制酶枪冲洗与酶液浸泡清洗的软式内镜在清洗消毒效果上无差异,但前者可减少多酶原液用量,降低成本,节省清洗时间。
参考文献[1]魏敏,田迎霞,王怡云. 多酶原液灌洗-刷洗法与多酶应用液浸泡法清洗内镜的对比研究[J]. 中华医院感染学杂志,2013,23(17):4221.[2]黄茜,张勋,夏春华,等. 清除内镜残留邻苯二甲醛方案的探讨[J]. 中国消毒学杂志,2016,33(12):1162.(收稿:2018-11-21)(发稿编辑:薛芳)医用射线防护喷剂对乳腺癌术后放疗患者皮肤的保护效果裘丹珊万贤琴陈彦敏乳腺癌是一种高发的女性癌症类型,常发生于未生育或生育较晚的女性。
大剂量分割放疗和常规分割放疗在乳腺癌根治术后中的应用对比总结,报道如下。
1 资料与方法1.1 一般资料回顾性分析20__年9月-20__年9月期间本院行放疗的210例乳腺癌根治术患者,其中行常规分割放疗患者110例为对照组,行大剂量分割放疗100例为观察组,两组患者的一般资料见表1。
纳入标准:(1)210例患者根据术后病理明确诊断为乳腺癌患者;(2)腋窝淋巴结清扫不彻底;(3)T3、T4期的淋巴结转移数目>4枚,且锁骨上淋巴结转移;(4)患者自愿参与并签署知情同意书,并由医院理论委员会签字同意。
排除标准:(1)患者伴有严重的心肝肾等慢性疾病;(2)妊娠期或哺乳期患者;(3)术前已行放化疗。
1.2 方法两组患者术后行放疗,其中对照组患者采用常规分割放疗,具体为:2 Gy/次,5次/周,一共治疗5周,总剂量50 Gy。
观察组患者则是采取大剂量分割放疗,具体为:2.8 Gy/次,5次/周,治疗3周,总剂量42 Gy。
两组患者的放疗范围包括胸壁和同侧锁骨上区。
1.3 观察指标观察两组患者在不同放疗方案下的1、3及5年总生存率、治疗后局部复发率、远处转移率以及急性不良反应发生率[5-7]。
1.4 不良反应评价标准观察患者在全程放疗结束时的急性放射性皮肤反应以及放疗结束1个月后的放射性肺炎发生率[8]。
急性放射性皮肤反应分级采用RTOG/EORTC标准进行评价:0级:无变化;Ⅰ级:滤泡样暗色红斑或干性脱发或出汗减少;Ⅱ级:触痛性或鲜色红斑,片状湿性脱皮或中度水肿;Ⅲ级:皮肤皱折以外部位融合湿性脱皮或凹陷性水肿;Ⅳ级:溃疡或出血、坏死。
放射性肺炎的影像学标准:患者胸部有接受放射治疗的病史,在照射野内发现肺组织炎症性改变,排除肺转移。
1.5 统计学处理使用SPSS 16.0统计软件进行处理,计量资料采用(x±s)表示,比较采用t检验,计数资料采用字2检验,以P<0.05为差异有统计学意义。
治疗乳腺癌过程需要花多少钱治疗乳腺癌是一个长期而漫长的过程,首先要做乳腺癌根治术,术后要进行化疗和放疗,前后加起来要多少钱啊?以下是店铺分享给大家的关于治疗乳腺癌要花多少钱,一起来看看吧!治疗乳腺癌要花多少钱我们知道乳腺癌是一种非常常见的癌症,这种疾病主要发生在中老年女性朋友身上。
一旦发生这种疾病,就会给别人的生活蒙上一层巨大的阴影,同时还会严重危害到病人的身体健康,给病人的身心健康造成巨大的摧残和痛苦。
所以大家应该采取正确的预防措施来阻止这种可怕的疾病的发生,在平时应该保持良好的生活习惯,我们就来了解一下乳腺癌治好应该发多少钱?1、乳腺癌治好要花多少钱是没有统一标准的。
如果病人采取了早期治疗,治疗起来的费用就会少很多,如果病情比较严重了,这样的治疗费用就会高很多,而且与选择的医院也有关,各地医院收费标准不一样。
2、乳腺癌的治疗应该到正规权威的专科医院进行针对性的治疗。
病人千万不能在平时生活里滥用药物,也不能去私人诊所,进行无意义的治疗,更加不能相信偏方和土方进行治疗,因为这样都有可能会导致病情恶化。
3、乳腺癌病人除了治疗以外,还要有正确的饮食方式。
病人的饮食应该做到清淡为主,要保持身体所需要的营养成分,要多吃容易消化的高营养食物,同时还要多吃五谷杂粮,要多吃新鲜的水果和蔬菜,最主要的是要少吃辛辣刺激的食物和油炸食品。
注意事项:女性朋友在平时生活里一定要学会放松自己,千万不能过度的劳累,也不能长期熬夜加班,生活要有规律,这样才能预防到乳腺癌的发生。
同时还要坚持体育锻炼,来提高身体的抗病能力。
乳腺癌筛查费用是多少乳腺检查最便民的是乳腺红外线检查:这项检查因为速度快、无放射性而常在体检中作为乳腺疾病的初筛检查,尤其适合妊娠期和哺乳期女性,费用大约几十元。
我们来看下面的介绍。
它利用正常组织和病变组织对红外线吸收率不同,而显示透光、暗亮等不同的灰度影像,由此诊断乳腺疾病。
虽然不是乳腺癌的专业检查,但可以作为乳腺病变的筛检。
2020年中国进展期乳腺癌共识指南(最全版)摘要:在2015年发表的《中国进展期乳腺癌共识指南(CABC 2015)》(CABC2)的基础上,本指南进一步更新了进展期乳腺癌诊疗过程的一般原则、相关定义、疗效评估、治疗原则、用药策略及不良反应管理等内容;专家组系统阅读国内外多项关于进展期乳腺癌的临床研究(包括回顾性的资料分析),整理并总结了现有最新的乳腺癌相关指南,召开会议组织专家进行了多次讨论,将在循证医学基础上达成的专家共识整理成文,为从事乳腺癌专业的医生,尤其是在治疗进展期乳腺癌方面,提供参考。
同时也希望为患者了解乳腺癌提供帮助。
前言目前乳腺癌相关指南日益完善,本指南集合了乳腺癌领域知名专家多年学习和丰富的临床经验,在2015 年发表的《中国进展期乳腺癌共识指南(CABC 2015)》的基础上[1],从2016 年5 月到2020 年7月,由中国女医师协会乳腺疾病研究中心和北京大学肿瘤医院共同在北京召开的复发转移乳腺癌年度专题讨论会上形成和完善,是国内外专家的集体智慧结晶。
乳腺癌的发病率逐年升高,其治疗越来越受到医生的重视,在全国肿瘤登记地区每年新发乳腺癌病例545.29/10 万,城市地区高于农村,在新发乳腺癌患者中,6%~7%的患者初次诊断即为进展期乳腺癌[2],而最初诊断为早期乳腺癌的患者在接受辅助治疗后,其中30%的患者最终会出现复发转移[3-4],这就意味着在今后的几年内,中国进展期乳腺癌的比例也会增加,并会出现一个较大的群体。
乳腺癌的治疗领域,早期诊断技术和新药研发都出现了蓬勃发展的态势,尤其是一系列新药的出现,更让乳腺癌的治疗得到了前所未有的进步,即便是进展期乳腺癌包括的原发局部晚期乳腺癌(即诊断时不能R0切除)、局部复发乳腺癌和转移性乳腺癌(metastatic breast cancer,MBC)仍然有很多方法可以治疗。
目前进展期乳腺癌患者的中位生存时间为3~5 年[5],但不同亚型和不同转移部位的结果完全不同[6]。
TCbH方案8个疗程
乳腺癌做8个周期的化疗并不是意味着病情严重,因为乳腺癌做了8个周期化疗算是完成了术后化疗。
即使术前做了4个周期,术后也要补4个周期的化疗。
乳腺癌做8个周期的化疗,是打造一个完整的化疗方案。
对于乳腺癌,如果病人小于35岁,雌激素和孕激素受
体是阴性的病人,还是要做化疗,而且要做够8个周期。
如果病人没有做够8个周期,病人是70岁以上雌激素受体和孕激素
受体阳性的病人,或者病人病灶<2cm,腋窝没有转移,淋巴结也没有转移,而且没有远处脏器的转移,没有脉管癌栓、神经浸润、Ki-67
的高表达。
这样的病人可能根治术后不用再做8个周期的化疗,效果不错,预后也良好,尤其查了21基因检测或70基因检测,都证明是低危险的病人,有可能会减少化疗,不用做到8个周期的化疗。
八个疗程的化疗一般需要24周的时间,每三周化疗一次,化疗
八个疗程就需要24周的时间,早发现、早诊断、早治疗是治愈乳腺
癌和延长寿命的关键。
乳腺癌是一个很严重的恶性肿瘤,治疗乳腺癌主要的方法有手术治疗、化疗、放疗、靶向药物治疗、生物治疗、干细胞移植治疗、免疫治疗、PD-1治疗等等。
化疗病人分为大化疗和小化疗,大化疗的病人一般
需要化疗6-8个疗程,属于根治性化疗。
乳腺癌是是发生在乳腺腺上皮组织的恶性肿瘤,严重威胁着女性的身心健康。
目前治疗乳腺癌的方法主要是手术治疗,放射治疗,化学治疗和中医药治疗。
临床上多采用以上几种方法联合治疗,以便取得最好的治疗效果,提高治愈率。
乳腺癌放疗一般需要多少次呢?
手术是治疗乳腺癌最直接最常用的方法,术后往往需要进一步治疗,防止复发和转移。
很多患者术后选择放疗,放疗的次数的多少需要根据病人的具体情况而定,一般都有三十多次。
众所周知。
放疗具有很强的毒副作用,放疗后患者的免疫系统、消化系统等都会受到影响,甚至还有脱发、皮肤等问题。
过度的放疗不仅对病情帮助不大,还会加速病人的死亡。
专家建议,术后患者要控制放疗次数,对于体质差的患者,不建议放疗。
中医治疗乳腺癌效果明显,术后患者可以联合中医治疗,取得更好的治疗效果。
中医药治疗癌症有着独特的优势,希望大家观看下面的视频:中医药袁希福三联平衡疗法治疗乳腺癌患者真实病例,相信他们的康复经验一样值得你借鉴采用。
中医三联平衡疗法是由著名的中医肿瘤专家袁希福教授根据30年的抗癌经验,在先辈们阴阳平衡疗法的基础上,将传统中医药理论与当代免疫理论、细胞分化增殖周期理论及基因理论等最新医学理论有机嫁接,融会贯通而创立的中医治疗肿瘤的方法。
该疗法具备中医药”清热解毒、活血化瘀、扶正固本、软坚散结、以毒攻毒”等优势,并通过反复的临床实践应运而生。
且治疗费用低,适合治疗各个时期的癌症患者。
三联是指肿瘤患者三种最基本的病理表现,也是治疗肿瘤需针对的三个关键因素,即一为“虚”;二为“淤”,三为“毒”。
这三种因素相互关联,在人体内相互影响恶性循环,最终导致癌细胞扩散转移,人体生命衰竭。
平衡是生命正常存在和发展的最佳状态。
“三联平衡疗法”针对以上三个关键因素进行综合治疗使之平衡,最终使人体生理指标恢复到平衡和谐的健康状态。
“三联平衡疗法”治疗乳腺癌有以下优势:
一、对人体失调的生理功能具有双向调节、抑杀癌细胞的优势,使肿瘤逐渐缩小消失,防止其扩散和转移;
二、抗癌效果明显,并具有极强的镇痛止吐、增强食欲、提高体力、消除积水等作用;
三、服用安全可靠,在杀灭癌细胞的同时不损伤正常组织细胞,对不能手术及放、化疗已失去机会的病人同样适用;
四、与放、化疗配合使用,可增强放、化疗的疗效,并能减轻或消除放、化疗后引起的疼痛、呕吐、失眠、厌食、乏力、脱皮、白细胞减少、免疫功能下降等毒副反应;
五、将中医中与现代医学理论结合起来应用,中西医结合治疗肿瘤,可起到扬长避短,互相补充,提高疗效的作用。
适用范围广泛,经大量临床验证,“三联平衡疗法”可应用于各种中晚期肿瘤。
乳腺癌放疗一般需要做多少次?通过以上的介绍,相信大家也有所了解。
专家建议乳腺癌患者,不要过度放疗,重视中药的抗癌效果,采取有效的治疗方式,争取早日康复。
如果您还想要了解更多关于乳腺癌放疗的内容,欢迎在线咨询我们的专家,相信他会给您满意的答复。