合同诈骗罪的数额标准2017
- 格式:docx
- 大小:23.76 KB
- 文档页数:2
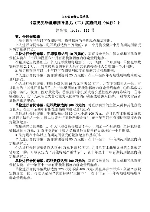
山东省高级人民法院《常见犯罪量刑指导意见(二)实施细则(试行)》鲁高法〔2017〕111号五、合同诈骗罪1.法定刑在三年以下有期徒刑、拘役幅度的量刑起点和基准刑。
个人进行合同诈骗,犯罪数额达到2万元的,在三个月拘役至六个月有期徒刑幅度内确定量刑起点。
单位进行合同诈骗,犯罪数额达到10万元的,对直接负责的主管人员和其他直接责任人员在三个月拘役至六个月有期徒刑幅度内确定量刑起点。
在量刑起点的基础上,个人犯罪数额每增加5千元,增加一个月刑期;单位犯罪数额每增加2.5万元,对直接负责的主管人员和其他直接责任人员增加一个月刑期。
2.法定刑在三年以上十年以下有期徒刑幅度的量刑起点和基准刑。
个人进行合同诈骗,犯罪数额达到20万元的,在三年至四年有期徒刑幅度内确定量刑起点。
个人进行合同诈骗,犯罪数额达到16万元不满20万元,并有下列情形之一的,可以认定为“其他严重情节”,在三年至四年有期徒刑幅度内确定量刑起点:①诈骗救灾、抢险、防汛、扶贫、医疗款物等;②假冒国家机关或者公益性组织实施诈骗的;③诈骗残疾人、老年人或者丧失劳动能力人的财物的;④造成被害人自杀、精神失常或者其他严重后果的。
单位进行合同诈骗,犯罪数额达到100万元的,对直接负责的主管人员和其他直接责任人,在三年至四年有期徒刑幅度内确定量刑起点。
单位进行合同诈骗,犯罪数额达到80万元不满100万元,并且具有本罪第2条第2款规定情形之一的,可以认定为“其他严重情节”,在三年至四年有期徒刑幅度内确定量刑起点。
在量刑起点的基础上,个人犯罪数额每增加7千元,增加一个月刑期;单位犯罪数额每增加4万元,对直接负责的主管人员和其他直接责任人员增加一个月刑期。
3.法定刑在十年以上有期徒刑幅度的量刑起点和基准刑。
个人进行合同诈骗,犯罪数额达到80万元的,在十年至十一年有期徒刑幅度内确定量刑起点。
个人进行合同诈骗数额达到64万元不满80万元,并且具有本罪第2条第2款规定情形之一的,可以认定为“其他特别严重情节”, 在十年至十一年有期徒刑幅度内确定量刑起点。
合同诈骗罪数额
第一条本合同诈骗罪数额的确定,应依据诈骗行为涉及的金额大小、诈骗手段的复杂程度以及对社会秩序的影响程度来综合考量。
第二条合同诈骗罪数额的最低起点为人民币一万元。
若诈骗金额不足一万元,但情节严重,如多次实施诈骗、诈骗对象为弱势群体等,可由司法机关根据具体情况判定是否构成犯罪。
第三条合同诈骗罪数额达到人民币十万元以上的,视为数额较大,依法从重处罚。
第四条合同诈骗罪数额达到人民币一百万元以上的,视为数额巨大,依法从重处罚,并可附加剥夺政治权利、没收财产等附加刑。
第五条合同诈骗罪数额达到人民币五百万元以上的,视为数额特别巨大,依法从重处罚,并可附加剥夺政治权利、没收财产等附加刑。
第六条若合同诈骗行为造成严重社会影响或导致重大经济损失,即使数额未达到上述标准,司法机关亦可根据实际情况判定是否构成犯罪。
第七条合同诈骗罪数额的认定,应以实际诈骗所得金额为准,不包括因诈骗行为而产生的间接损失。
第八条对于合同诈骗罪数额的认定,应由司法机关依法进行,任何单位和个人不得擅自认定。
第九条本合同诈骗罪数额的确定,不影响司法机关对合同诈骗行为的
其他法律后果的追究。
第十条本规定自发布之日起生效,由司法机关负责解释。
合同诈骗罪数额巨大的标准合同范本。
甲方,(甲方名称)。
乙方,(乙方名称)。
鉴于甲方与乙方就(合同内容)事项达成一致,为明确双方权利义务,特订立本合同,并共同遵守相关法律法规,经协商一致,达成如下约定:
第一条合同目的。
甲方同意向乙方提供(合同内容),乙方同意按照约定向甲方支付相应费用。
第二条合同诈骗罪数额巨大的标准。
1. 若乙方在履行本合同过程中出现以下情形,即构成合同诈骗罪数额巨大的行为,甲方有权终止合同并要求乙方返还已支付的费
用:
(1)通过虚假陈述、隐瞒重要事实等手段,骗取甲方财产;
(2)以不正当手段获取合同履行所得的财产,数额巨大,严重损害甲方利益。
2. 合同诈骗罪数额巨大的标准为(标准金额),一旦乙方的行为达到或超过该标准,视为构成合同诈骗罪数额巨大的行为。
第三条违约责任。
任何一方违反本合同约定,应承担相应的违约责任,并赔偿对方因此造成的损失。
第四条其他约定。
本合同未尽事宜,由双方协商解决。
第五条合同变更和解释。
本合同的任何变更或补充须经双方书面确认,并在法律规定的
范围内进行解释。
第六条合同效力。
本合同自双方签字盖章之日起生效,至合同约定事项履行完毕终止。
(以下无正文)。
甲方(盖章),__________ 日期,__________。
乙方(盖章),__________ 日期,__________。
诈骗罪立案金额标准根据我国《中华人民共和国刑法》的规定,对于诈骗罪的立案金额标准有着明确的规定。
诈骗罪是指以非法占有为目的,采用欺骗手段,骗取公私财物的行为,侵害他人合法权益,严重影响社会秩序和经济秩序的犯罪行为。
针对不同的诈骗数额,我国刑法对诈骗罪的定罪量刑标准做出了详细规定。
首先,对于数额较大的诈骗案件,刑法规定金额在人民币三万元以上,五十万元以下的,属于数额较大的诈骗罪。
对于这类案件,依照刑法规定,可以处三年以下有期徒刑或者拘役,并处或者单处罚金;情节严重的,处三年以上十年以下有期徒刑,并处罚金。
这些规定明确了对于数额较大的诈骗案件,将依法给予较为严厉的处罚。
其次,对于数额较小的诈骗案件,刑法规定金额在人民币一千元以上,三万元以下的,属于数额较小的诈骗罪。
对于这类案件,依照刑法规定,可以处三年以下有期徒刑、拘役或者管制,并处或者单处罚金;情节较轻的,可以处三年以下有期徒刑、拘役或者管制,并处罚金。
这些规定明确了对于数额较小的诈骗案件,将依法给予相对较轻的处罚。
此外,刑法还对于数额特别巨大的诈骗案件做出了规定。
对于数额特别巨大的诈骗案件,刑法规定金额在人民币五十万元以上的,依照刑法规定,可以处十年以上有期徒刑、无期徒刑或者死刑,并处罚金或者没收财产。
这些规定明确了对于数额特别巨大的诈骗案件,将依法给予严厉的处罚。
总的来说,我国刑法对于诈骗罪的立案金额标准做出了详细规定,根据不同的诈骗数额,明确了不同的定罪量刑标准。
这些规定的出台,有利于维护社会公平正义,保护人民群众的合法权益,维护社会经济秩序的正常运行。
同时也提醒广大民众,要增强法律意识,不轻信他人,提高警惕,以免成为诈骗犯罪的受害者。
希望大家都能够遵纪守法,共同维护社会的和谐稳定。
合同诈骗罪的数额标准合同诈骗罪是指以非法占有为目的,使用虚假的事实、欺骗手段,使对方误认为其行为是真实的,从而与其达成合同关系,使对方受到损失的犯罪行为。
在我国刑法中,对于合同诈骗罪的数额标准有着明确的规定,下面将就此进行详细的介绍。
首先,根据我国刑法第二百六十四条的规定,合同诈骗罪的数额标准是指被告人非法占有的财物数额。
具体来说,如果被告人非法占有的财物数额在人民币三千元以上不满二万元的,属于数额较大的;在二万元以上不满三万元的,属于数额较大的;在三万元以上的,属于数额巨大的。
因此,根据不同的数额标准,被告人将面临不同的刑事责任和处罚。
其次,对于合同诈骗罪的数额标准,需要特别强调的是,财物的价值是指被害人的实际损失额或者被告人的非法占有额。
也就是说,如果被害人的实际损失额和被告人的非法占有额不一致时,以数额较大的为准。
这一规定在司法实践中有着重要的指导意义,有助于依法公正地认定合同诈骗罪的数额标准。
再次,合同诈骗罪的数额标准不仅仅是对被告人的刑事责任和处罚有着重要的意义,同时也对于被害人的权益保护具有重要的意义。
在司法实践中,对于合同诈骗罪的数额标准的准确定义,能够有效地保护被害人的合法权益,维护社会的公平正义,有利于构建和谐稳定的社会环境。
最后,需要指出的是,合同诈骗罪的数额标准是司法实践中的一个重要问题,需要在具体的案件审理中结合实际情况进行认真细致的分析和判断。
在实际工作中,司法机关应当根据被告人的实际行为和情节,以及被害人的实际损失情况,准确地认定合同诈骗罪的数额标准,依法公正地审理案件,保障法律的公平正义。
综上所述,合同诈骗罪的数额标准对于维护社会的公平正义、保护被害人的合法权益具有着重要的意义。
司法机关在具体的案件审理中应当严格依法认定合同诈骗罪的数额标准,保障法律的公平正义,维护社会的和谐稳定。
诈骗罪金额标准是多少诈骗罪是我国刑法中的一种犯罪行为,是指以非法占有为目的,使用虚假事实或者隐瞒真相的手段,欺骗他人财物的行为。
根据我国刑法规定,对于诈骗罪的定罪量刑,是有一定的金额标准的。
那么,诈骗罪金额标准到底是多少呢?根据我国刑法规定,对于诈骗罪的定罪量刑,金额标准主要是指被告人以欺骗手段非法占有公私财物的数额。
具体来说,金额标准分为三个档次:第一档,数额较大的,即数额在三万元以上的;第二档,数额较大的,即数额在一万元以上不满三万元的;第三档,数额较大的,即数额在一千元以上不满一万元的。
根据不同的金额档次,对于诈骗罪的定罪量刑也有所不同。
具体来说,根据我国刑法规定,对于数额较大的诈骗罪,可以处三年以下有期徒刑、拘役或者管制;对于数额巨大的,可以处三年以上十年以下有期徒刑。
而对于数额较小的诈骗罪,则可以处三年以下有期徒刑、拘役或者管制。
需要特别说明的是,对于数额特别巨大的诈骗罪,即数额在二百万元以上的,可以处十年以上有期徒刑、无期徒刑或者死刑,并处没收财产。
这充分体现了我国对于严重诈骗行为的严厉打击态度。
总的来说,我国刑法对于诈骗罪金额标准的规定是非常明确的。
在司法实践中,法院会根据具体案件的情况,对犯罪嫌疑人进行量刑,确保公平公正。
同时,对于诈骗行为,社会也应该增强防范意识,提高警惕,避免成为诈骗犯罪的受害者。
总的来说,诈骗罪金额标准是一个相对明确的概念,根据不同的金额档次,对于犯罪嫌疑人的定罪量刑也有所不同。
同时,对于诈骗犯罪行为,社会应该加强预防和打击,维护社会的公平正义。
希望广大民众能够增强法律意识,自觉遵守法律法规,共同营造一个和谐稳定的社会环境。
合同诈骗立案标准金额《合同诈骗立案标准》经国务院批准,按照《中华人民共和国刑法》第二百二十四条的规定,制定本标准。
一、将被视为合同诈骗的行为按照《中华人民共和国刑法》,将可以被视为合同诈骗的行为定义为:通过口头或书面形式,出于谋取财物或其它利益的目的,故意编造、隐蔽、歪曲或者歪曲被害人的正当权利,使被害人认为其得不到相应权利,从中获取财物或他处利益的行为。
(一)人民法院立案的合同诈骗案件,实际损失金额不低于人民币5000元的;(二)当事人约定的一定比例索赔金额不低于人民币10000元的;(四)非法收取社会保险费、养老保险费、医疗保险费、工伤保险费或其他社会保险费的,受理的案件金额不低于人民币50000元的;(五)社会保险经办机构或职工代表机构签订的合同,侵害社会保险待遇利益的案件金额不低于人民币100000元的,以及不可估量的损失的,按上述规定立案。
三、视情节轻重,治害公害,追究法律责任(一)由于受骗人缺乏意识,诈骗者精心策划,行为特别恶劣成为典型案例,被视为犯罪立案;(二)此类案件涉及两方关系纠葛所致,对受骗合同人施以折磨,应当予以强制措施以防止受害合同人以后被诈骗,加大其法律责任;(三)犯罪分子不计私仇,在一定范围内大量的的阴险行为,应做出严厉的处罚,以惩治犯罪分子,确保受骗人的经济安全,发挥坚持公平正义的警示作用,避免犯罪愈演愈烈的态势,充分发挥公害及时追究的效果。
四、T-Tequick 防字(一)合同本身包含空洞模糊、双重含义等有章违規之处,经审查认定成立时,即为合同诈骗;(二)当事人间存在合同重要组成部分明确有损合同人利益的情况时,若被害人对其未表达了正当异议,视作被害人的合同同意,相应的权利也不可得到保障,人民法院在审理时可以作为合同诈骗考虑;(三)当事人另有约定,保证双方合法权益或要求合同变更时,若其不经双方同意实施,被害人不须支付相关费用,即可认定为合同诈骗;(四)对于一方非法分解合同,或者签订合同外其他协议,被害人以为其与本合同等价,支付相关费用时,应作为合同诈骗考虑。
合同诈骗的数额及量刑
1. 合同诈骗的定义
合同诈骗是指以欺诈手段获取他人财物的行为,常见于商业领域中的各种合同签订过程中。
常见的合同诈骗手段包括虚构或故意隐瞒重要事实、伪造文件等。
2. 合同诈骗的数额
合同诈骗的数额是指通过欺诈手段所获得的财物的数量。
根据我国《刑法》的规定,诈骗数额在一定金额以下的,被定为轻微程度;一定金额以上但不超过30万元的,被定为一般程度;超过30万元的,被定为严重程度。
据不完全统计,我国发生的合同诈骗案件中,少数金额较小的案件,涉案数额可能只有几千元,而大多数案件的涉案数额在10万元以上。
同时也有部分案件数额高达数百万元,甚至超过千万元。
这种情况最终导致受害方经济受损严重。
3. 合同诈骗的量刑
合同诈骗的判罚通常依据欺诈行为所涉及的金额确定。
根据《刑法》规定,轻微程度的合同诈骗,将被判处拘役、管制或者罚金;一般程度的诈骗,将被判处三年以下有期徒刑或者拘役,并罚金;严重程度的合同诈骗,将被判处三年以上十年以下有期徒刑,并处罚金。
值得注意的是,合同诈骗在判罚的时候,除了受害人所受经济损失等因素外,法庭还会考虑被告人的所作所为在社会上所造成的影响、其所得利益等因素,来确定量刑。
最后,需要强调的是,合同诈骗是一种违法犯罪行为,对于该类犯罪,我们应该加强警惕,避免被骗。
同时,如果遇到合同诈骗,应及时报警,并督促司法机关依法对犯罪嫌疑人进行立案侦查及加大打击力度。
合同诈骗150万判多少年在中国,合同诈骗属于刑事犯罪。
合同诈骗是指以虚假的事实或者隐瞒真相的手段,使得被害人在经济方面受到损失的行为。
如果合同诈骗涉及的金额较大,那么被判的刑期也会相应增加。
本文将探讨合同诈骗150万的刑期有多久。
合同诈骗的刑期根据《中华人民共和国刑法》第二百六十九条规定:“以非法占有为目的,骗取财物合计数额较大或者有其他严重情节的,处五年以上十年以下有期徒刑,并处罚金;情节特别严重的,处十年以上有期徒刑或者无期徒刑,并处罚金或者没收财产。
”根据这个规定,如果合同诈骗涉及的金额在五十万元以上,那么就属于“数额较大”认定标准。
因此,合同诈骗150万,即1,500,000元,如果被定罪成立的话,刑期将不少于五年,最高可能达到十年以上的有期徒刑,而罚金则视情节严重程度而定。
如果情节特别严重的话,可能会被判处无期徒刑,并处罚金或者没收财产。
合同诈骗案例在现实生活中,有很多合同诈骗案例。
下面介绍一个合同诈骗案例,以便更加深入了解合同诈骗犯罪。
案件名称:江苏某公司合同诈骗案案发时间:2017年案件概述:江苏某公司老板谎称自己能够合法投资操作,获取高额盈利,吸引多名投资者先后投资,最终骗取投资者1.6亿元人民币,其中1.5亿元为合同诈骗。
法院判决:被告人因合同诈骗罪被判处无期徒刑,并处没收财产;其余被告人则分别被判处有期徒刑,罚金等处罚。
通过以上案例可以看出,合同诈骗犯罪给受害者造成的经济和心理伤害都是极大的。
从法律角度上讲,对于合同诈骗犯罪应当严惩不贷。
只有通过公正的司法审判才能真正制止此类犯罪行为的发生,为公众营造一个安全、公平和稳定的社会环境。
结论合同诈骗150万,如果被定罪成立,将面临不少于五年至十年以上的有期徒刑,罚金则视情节严重程度而定。
如果情节特别严重的话,可能会被判处无期徒刑,并处罚金或者没收财产。
因此,任何涉及合同诈骗的行为都是不可取的。
只有真诚地与对方合作,按照合同的约定进行,才能在商业合作中共同获得更大的利益。
合同诈骗罪的数额标准
合同诈骗罪是指以虚假陈述或者其他欺骗手段,骗取对方财产的犯罪行为。
在
我国刑法中,对于合同诈骗罪的数额标准有着明确的规定。
根据《中华人民共和国刑法》第二百一十七条的规定,合同诈骗罪的数额标准为人民币三万元以上的,应当认定为数额较大;数额较大的合同诈骗罪,最高可以判处十年有期徒刑,并处罚金。
在起草合同范本时,需要特别关注合同中涉及的财产数额,确保合同内容真实、合法,避免虚假陈述或其他欺骗手段的使用。
同时,合同范本专家需要根据法律规定,合理规划合同条款,防范合同诈骗风险,保障客户的合法权益。
在合同范本中,应当明确约定双方当事人的权利和义务,规定财产数额的交付
方式和期限,明确违约责任和法律后果,防范合同诈骗行为的发生。
此外,合同范本专家还应当根据客户的实际情况,量身定制合适的合同范本,避免合同中存在漏洞或模糊不清的条款,从而降低合同诈骗的风险。
总之,合同范本专家在撰写合同范本时,应当充分了解合同诈骗罪的数额标准,遵循法律规定,确保合同的合法性和有效性,为客户提供高质量的合同范本和法律咨询服务。
2017年诈骗立案标准在2017年,诈骗案件频频发生,给社会治安带来了严重影响,为了更好地打击诈骗犯罪,保护人民群众的合法权益,司法机关对诈骗案件的立案标准作出了明确规定。
根据最新的法律法规和司法解释,2017年诈骗案件的立案标准主要包括以下几个方面。
首先,诈骗的构成要件。
根据《中华人民共和国刑法》第二百二十六条的规定,诈骗是指利用虚构事实或者隐瞒真相的方法,骗取公私财物的行为。
而构成诈骗犯罪的关键在于是否达到了法定的诈骗要件,包括虚构事实、隐瞒真相、骗取财物等方面的具体情况。
只有当这些要件齐备时,才能构成诈骗犯罪,才能依法立案。
其次,涉案金额的标准。
在2017年,司法机关对于诈骗案件的涉案金额也做出了明确规定。
一般来说,涉案金额较大的诈骗案件更容易被立案追诉。
具体来说,对于涉案金额在一定数额以上的诈骗犯罪案件,司法机关将依法予以立案并依法追究刑事责任。
而对于金额较小的诈骗案件,可能会根据具体情况进行处理,比如可以采取行政处罚等方式进行处理。
再次,诈骗手段和情节的严重程度。
除了涉案金额外,诈骗案件的立案标准还包括了犯罪嫌疑人使用的诈骗手段和犯罪情节的严重程度。
对于使用了特别严重的手段进行诈骗或者造成了特别严重的后果的案件,司法机关将会依法从严追究刑事责任,保护人民群众的合法权益。
最后,证据的确凿性和充分性。
在立案过程中,对于诈骗案件,司法机关还会对涉案证据进行审查。
只有当证据确凿、充分时,才会依法立案追究刑事责任。
因此,对于诈骗案件的证据收集和审查工作至关重要,需要充分调查取证,确保证据的真实性和充分性。
综上所述,2017年诈骗案件的立案标准主要包括诈骗的构成要件、涉案金额的标准、诈骗手段和情节的严重程度以及证据的确凿性和充分性等方面。
只有当案件符合这些立案标准时,才能依法立案追究刑事责任,维护社会治安和人民群众的合法权益。
希望全社会都能加强对诈骗犯罪的打击力度,共同营造安全稳定的社会环境。
合同诈骗罪的处罚标准合同诈骗罪是指利用合同等文件夹带人订立合同,骗取对方财物,数额较大,造成损失的犯罪行为。
根据《中华人民共和国刑法》的相关规定,合同诈骗罪的处罚标准如下:依法定罪处罚依照我国刑法,合同诈骗罪的罪名是明确的,一旦被认定犯有该罪,将会受到法律的惩罚。
依法定罪处罚不同的情形具体如下:1.当骗取财物数额在100万元以下时,构成轻罪处罚;2.当骗取财物数额较大在100万元以上人民币500万元以下时,构成一般性质处罚,最高监禁期为5年,可能会并处罚金;3.当骗取财物数额特别巨大在500万元以上时,构成特别重大性质处罚,最高监禁期为10年以上,可能会并处赔偿和罚款。
量刑标准依据我国刑法第六十七条的规定,对合同诈骗罪的犯罪者的量刑可以参照以下标准:1.犯罪人情节轻微,积极赔偿被害人经济损失的,可以判处拘役或监禁,但期限不得超过三年;2.犯罪人已经赔偿被害人的经济损失或已经与被害人达成了赔偿协议,并且确保赔偿,可以酌情对其从轻或减轻处罚;3.犯罪人情节较轻微,但没有积极赔偿被害人损失的,应予以拘役或监禁,并处罚金;4.犯罪人情节较为恶劣,造成被害人重大经济损失的,应予以有期徒刑,并处罚金;5.犯罪人情节极其恶劣,致使国家机关、企业、人民团体或其他单位或者多人致重大经济损失的,应依照法律规定追究刑事责任,可能会被判处较重刑罚。
法律救济被害人可以依法向公安机关报案,并通过律师提起民事诉讼等方式要求犯罪嫌疑人赔偿经济损失。
同时,法律也保障了犯罪嫌疑人的合法权益,可以通过律师进行辩护或者起诉等维权行动。
预防措施合同诈骗罪的预防是非常重要的。
以下是预防合同诈骗罪的措施:1.企业或个人在订立合同之前,必须进行充分的调查和核实,以避免受到诈骗;2.提高合同诈骗罪的防范意识,并且知晓合同诈骗的常见手法和方法;3.如果发现合同诈骗的迹象,应及时向公安机关报案。
在保护自身合法权益的同时,预防合同诈骗也是非常重要的,只有全社会形成合力,才能有效地防止合同诈骗罪的发生。
矿产资源开发利用方案编写内容要求及审查大纲
矿产资源开发利用方案编写内容要求及《矿产资源开发利用方案》审查大纲一、概述
㈠矿区位置、隶属关系和企业性质。
如为改扩建矿山, 应说明矿山现状、
特点及存在的主要问题。
㈡编制依据
(1简述项目前期工作进展情况及与有关方面对项目的意向性协议情况。
(2 列出开发利用方案编制所依据的主要基础性资料的名称。
如经储量管理部门认定的矿区地质勘探报告、选矿试验报告、加工利用试验报告、工程地质初评资料、矿区水文资料和供水资料等。
对改、扩建矿山应有生产实际资料, 如矿山总平面现状图、矿床开拓系统图、采场现状图和主要采选设备清单等。
二、矿产品需求现状和预测
㈠该矿产在国内需求情况和市场供应情况
1、矿产品现状及加工利用趋向。
2、国内近、远期的需求量及主要销向预测。
㈡产品价格分析
1、国内矿产品价格现状。
2、矿产品价格稳定性及变化趋势。
三、矿产资源概况
㈠矿区总体概况
1、矿区总体规划情况。
2、矿区矿产资源概况。
3、该设计与矿区总体开发的关系。
㈡该设计项目的资源概况
1、矿床地质及构造特征。
2、矿床开采技术条件及水文地质条件。
诈骗罪的立案标准金额诈骗罪是刑法中的一种严重犯罪行为,它给社会秩序和个人财产安全造成了严重威胁。
因此,对于诈骗罪的立案标准金额的确定,是非常重要的。
根据我国刑法的相关规定,诈骗罪的立案标准金额是指达到一定金额的诈骗行为才能构成犯罪,那么这个标准金额具体是多少呢?首先,根据我国刑法的规定,诈骗罪的立案标准金额是指以非法占有为目的,使用虚假事实或者隐瞒真相的方法,欺骗他人财产的行为,达到一定金额才构成犯罪。
根据《中华人民共和国刑法》第二百六十四条的规定,诈骗数额较大的标准是人民币三万元以上,数额巨大的标准是人民币十万元以上。
也就是说,只有达到这个金额的诈骗行为才能构成犯罪,才能被依法追究刑事责任。
其次,诈骗罪的立案标准金额的确定,是要根据实际情况来进行具体分析的。
在实际办案中,对于诈骗行为的立案标准金额的确定,需要考虑到被害人的经济状况、社会影响等因素。
如果被害人是经济拮据的人群,那么即使金额不是很大,也可能对被害人造成较大的经济损失和心理压力,这时也应该依法追究刑事责任。
相反,如果被害人是经济条件较好的人群,那么即使金额较大,但对于其经济损失的影响可能并不是很大,这时可能不构成犯罪。
因此,在具体办案中,需要根据实际情况进行综合分析,不能简单地以金额大小来作为立案的唯一标准。
最后,诈骗罪的立案标准金额的确定,也需要考虑到社会的整体利益。
诈骗行为不仅仅是对个人财产的侵害,更是对社会秩序的破坏。
因此,在确定立案标准金额时,还需要考虑到社会的整体利益。
如果某些较小金额的诈骗行为已经对社会造成了较大的不良影响,那么也应该依法予以追究刑事责任,以维护社会的正常秩序。
综上所述,诈骗罪的立案标准金额是一个比较复杂的问题,需要综合考虑各种因素。
在办案中,需要根据具体情况进行具体分析,不能简单地以金额大小来作为立案的唯一标准。
只有这样,才能更好地维护社会的正常秩序,保护人民群众的合法权益。
遇到刑事问题?赢了网律师为你免费解惑!访问>>合同诈骗罪的数额认定2017数额认定是合同诈骗罪量刑多少的关键因素,那么,根据我国相关司法解释规定,合同诈骗罪的数额如何认定呢?下面,赢了网小编马上为您具体介绍,希望我们的解答对您目前面临的问题有所帮助。
根据《刑法》第224条的规定,合同诈骗的数额是否较大,是构成合同诈骗罪的必要条件,即合同诈骗犯罪的行为人实施合同诈骗行为所骗取的财物,必须达到“数额较大”,其行为才能构成合同诈骗罪;而合同诈骗的数额是否巨大、特别巨大,则是对合同诈骗犯罪分子判处较重刑罚的必要条件之一。
对合同诈骗“数额较大”、“数额巨大”、“数额特别巨大”的具体数额标准,刑法未作明确规定,目前也没有明确司法解释。
各地在审理合同诈骗案件中,常遇到定罪量刑数额或者具体犯罪情节如何掌握的问题。
目前我省公、检、法会同有关部门,经调查研究,参照最高人民法院关于《全国法院审理金融犯罪案件工作座谈会纪要》、《最高人民检察院、公安部关于经济犯罪案件追诉标准的规定》针对合同诈骗的犯罪数额、情节,提出如下意见:合同诈骗罪的个人诈骗“数额较大”为1万元以上不满5万元,“数额巨大”为5万元以上不满50万元,“数额特别巨大”为50万元以上;单位诈骗“数额较大”为10万元以上不满50万元,“数额巨大”为50万元以上不满200万元,“数额特别巨大”为200万元以上。
但是,由于社会主义市场经济的迅速发展,目前市场主体及整个社会的经济条件已经发生巨大变化,这个规定的意见是否与形势发展的客观现实相符合?因此,建议最高人民法院应对合同诈骗罪的数额标准尽快作出明确、具体的司法解释。
此外,在作出解释规定时还应将个人合同诈骗犯罪与单位合同诈骗犯罪的数额标准区别开来。
区别的原则是:个人合同诈骗犯罪的数额标准,应低于单位合同诈骗犯罪的数额标准。
在司法实践中,应当注意以下几个问题:第一,对合同诈骗的数额,不能以合同标的数额来认定,而应以行为人实际骗取财物的数额(既遂)或希望非法占有的财物数额(未遂)来认定。
诈骗多少钱构成诈骗罪诈骗多少金额可以立案一、诈骗金额超过多少才能立案一、诈骗金额超过多少才能立案1、诈骗公私财物价值三千元至一万元以上、三万元至十万元以上、五十万元以上的,应当分别认定为《刑法》第二百六十六条规定的“数额较大”、“数额巨大”、“数额特别巨大”。
2、各省、自治区、直辖市高级人民法院、人民检察院可以结合本地区经济社会发展状况,在前款规定的数额幅度内,共同研究确定本地区执行的具体数额标准,报较高人民法院、较高人民检察院备案。
《中华人民共和国刑法》第二百六十六条【诈骗罪】诈骗公私财物,数额较大的,处三年以下有期徒刑、拘役或者管制,并处或者单处罚金;数额巨大或者有其他严重情节的,处三年以上十年以下有期徒刑,并处罚金;数额特别巨大或者有其他特别严重情节的,处十年以上有期徒刑或者无期徒刑,并处罚金或者没收财产。
本法另有规定的,依照规定。
二、合同诈骗罪立案数额是多少个人合同诈骗,数额不满5000元的,单处罚金刑;5000元以上不满1万元的,为拘役刑;1万元的,为有期徒刑六个月;每增加1200元,刑期增加一个月。
《刑法》第二百二十四条有下列情形之一,以非法占有为目的,在签订、履行合同过程中,骗取对方当事人财物,数额较大的,处三年以下有期徒刑或者拘役,并处或者单处罚金;数额巨大或者有其他严重情节的,处三年以上十年以下有期徒刑,并处罚金;数额特别巨大或者有其他特别严重情节的,处十年以上有期徒刑或者无期徒刑,并处罚金或者没收财产:(一)以虚构的单位或者冒用他人名义签订合同的;(二)以伪造、变造、作废的票据或者其他虚假的产权证明作担保的;(三)没有实际履行能力,以先履行小额合同或者部分履行合同的方法,诱骗对方当事人继续签订和履行合同的;(四)收受对方当事人给付的货物、货款、预付款或者担保财产后逃匿的;(五)以其他方法骗取对方当事人财物的。
三、微信诈骗多少钱能立案微信诈骗一般3000元及以上即可立案。
达不到立案标准的,会进行相应的治安管理处罚。
合同诈骗罪的数额标准是怎么认定按照进行判处,其犯罪的数额亦按照诈骗罪的犯罪数额进行判处,即,个人诈骗公私财物2 千元以上的,属于“数额较大;个人诈骗公私财物 3 万元以上的,属于“数额巨大”;个人诈骗公私财物20万元以上的,属于诈骗“数额特别巨大”。
是指在签订、履行合同过程中骗取对方当事人的财物,数额较大的行为。
那么罪的数额标准是怎么认定呢?整理了合同诈骗罪的数额标准认定的内容,请阅读下面的文章进行了解。
如何认定合同诈骗罪的数额标准从我国有关现行刑事司法解释来看,合同诈骗罪与的数额标准都高于的数额标准。
2001 年4 月8 日《最高人民检察院公安部关于案件追诉标准的规定》规定,合同诈骗的,个人诈骗公私财物数额在 5 千元至 2 万元以上的,应予追诉。
1996 年12 月24 日《最高人民法院关于审理诈骗案件具体应用法律的若干问题的解释》(注:以下简称《最高人民法院的解释》)规定,个人进行贷款诈骗数额在1万元以上的,属于“数额较大”;个人进行货款诈骗数额在 5 万元以上的,属于“数额巨大” ; 个人进行贷款诈骗数额在20万元以上的,属于“数额特别巨大”。
个人进行票据诈骗数额在5 千元以上的,属于“数额巨大”;个人进行票据诈骗数额在10万元以上的,属于“数额特别巨大”。
个人进行保险诈骗数额在l 万元以上的,属于“数额较大”;个人进行保险诈骗数额在5万元以上的,属于“数额巨大”;个人进行保险诈骗数额在20 万元以上的,属于“数额特别巨大”。
按照《最高人民法院的解释》第二条“根据( 》第一百五十一条和第一百五十二条的规定,利用经济合同诈骗他人财物数额较大的,构成诈骗罪”的规定,在新刑法修订前,合同诈骗罪按照诈骗罪进行判处,其犯罪的数额亦按照诈骗罪的犯罪数额进行判处,即,个人诈骗公私财物2 千元以上的,属于“数额较大‘ ;个人诈骗公私财物3 万元以上的,属于“数额巨大”;个人诈骗公私财物20万元以上的,属于诈骗“数额特别巨大”。
矿产资源开发利用方案编写内容要求及审查大纲
矿产资源开发利用方案编写内容要求及《矿产资源开发利用方案》审查大纲一、概述
㈠矿区位置、隶属关系和企业性质。
如为改扩建矿山, 应说明矿山现状、
特点及存在的主要问题。
㈡编制依据
(1简述项目前期工作进展情况及与有关方面对项目的意向性协议情况。
(2 列出开发利用方案编制所依据的主要基础性资料的名称。
如经储量管理部门认定的矿区地质勘探报告、选矿试验报告、加工利用试验报告、工程地质初评资料、矿区水文资料和供水资料等。
对改、扩建矿山应有生产实际资料, 如矿山总平面现状图、矿床开拓系统图、采场现状图和主要采选设备清单等。
二、矿产品需求现状和预测
㈠该矿产在国内需求情况和市场供应情况
1、矿产品现状及加工利用趋向。
2、国内近、远期的需求量及主要销向预测。
㈡产品价格分析
1、国内矿产品价格现状。
2、矿产品价格稳定性及变化趋势。
三、矿产资源概况
㈠矿区总体概况
1、矿区总体规划情况。
2、矿区矿产资源概况。
3、该设计与矿区总体开发的关系。
㈡该设计项目的资源概况
1、矿床地质及构造特征。
2、矿床开采技术条件及水文地质条件。