花生四烯酸代谢物及其作用1课件
- 格式:ppt
- 大小:153.00 KB
- 文档页数:52
花生四烯酸(Arachidonic acid)是一种重要的多不饱和脂肪酸,对人体生理活动具有重要的影响。
花生四烯酸通路是指花生四烯酸在生物体内经过一系列酶的作用转化为具有生物活性的物质的代谢途径。
在这一过程中,涉及到多个酶和介体,其过程和机制极其复杂。
通过对花生四烯酸通路的研究,不仅可以深入理解脂质代谢的机制,还能为相关疾病的治疗提供理论基础和丰富的研究方向。
在KEGG(Kyoto Encyclopedia of Genes and Genomes)数据库中,花生四烯酸通路被标注为 AA metabolic pathway,其KEGG编号为mapxxx。
花生四烯酸通路是机体中磷脂酰肌醇信号通路中的一部分,是调节细胞凋亡、细胞增殖、细胞分化、炎症反应等多种重要生理过程的关键途径。
花生四烯酸通路的KEGG编号为mapxxx,是一个复杂的代谢通路,包括花生四烯酸的合成、代谢和信号传导等多个环节。
在这个通路中,包括花生四烯酸的合成酶、水解酶、氧化酶以及其产物的利用酶等多个重要酶,它们协同作用,完成花生四烯酸代谢的各个环节。
在花生四烯酸通路中,有一些重要的酶和基因发挥着关键作用。
比如磷脂酸肌醇-5-激酶(Phosphatidylinositol-4,5-bisphosphonate 3-kinase)在磷脂酸肌醇信号转导通路中发挥着重要作用,它调节着多种细胞生理活动,包括细胞增殖、细胞凋亡、信号传导、细胞内钙离子平衡和细胞分化等过程。
花生四烯酸通路中还涉及到白介素-2(Interleukin-2,IL-2)这一重要的免疫调节因子。
IL-2是一种细胞因子,对免疫细胞的增殖、分化和功能发挥着重要调节作用,它在免疫应答、自身免疫性疾病和免疫耐受等过程中发挥着重要作用。
花生四烯酸通路还与前列腺素合成酶(Prostaglandin synthase)密切相关。
前列腺素作为一类重要的生理活性物质,在调节炎症反应、保护胃肠黏膜、维持肾脏功能等方面具有重要作用。
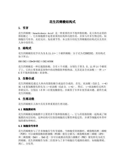
花生四烯酸结构式1. 引言花生四烯酸(Arachidonic Acid)是一种重要的多不饱和脂肪酸,是人体内必需的脂肪酸之一。
它在细胞膜中起着重要的结构和功能作用,并参与许多生物过程,如细胞信号传导、炎症反应、免疫调节等。
本文将介绍花生四烯酸的结构式以及其在人体中的作用。
2. 结构式花生四烯酸的化学名为5,8,11,14-二十碳四烯酸,分子式为C20H32O2。
其结构式如下所示:CH3(CH2)4(CH=CH-CH2)4(CH2)6COOH花生四烯酸是一种长链脂肪酸,含有4个双键,分别位于第5、8、11和14个碳原子上。
它的主要来源是食物中的动物脂肪和植物油,尤其是富含亚油酸(一种ω-6多不饱和脂肪酸)的食物。
3. 生物合成花生四烯酸是通过人体内的脂肪酸合成途径合成的。
首先,亚油酸(C18:2,ω-6)被Δ6脱氢酶催化转化为γ-亚油酸(C18:3,ω-6)。
然后,γ-亚油酸经过两次串联反应,分别由Δ5和Δ8脱氢酶催化,在碳原子5和8处形成双键,最终生成花生四烯酸。
4. 生理功能花生四烯酸在人体中具有多种重要的生理功能。
4.1 细胞膜结构花生四烯酸是细胞膜中主要的多不饱和脂肪酸之一,它与其他脂肪酸一起构成了细胞膜的双层结构。
这种结构可以保持细胞的完整性和稳定性,并调节细胞对外界环境的感知和响应。
4.2 细胞信号传导花生四烯酸参与了许多细胞信号传导通路。
当细胞受到刺激时,磷脂酰肌醇二磷酸(PIP2)可以被磷脂酰肌醇激酶(PI3K)催化分解为二磷脂酰肌醇三磷酸(IP3)和二磷脂酸(DAG)。
DAG进一步可以被激活的蛋白激酶C(PKC)催化转化为花生四烯酸。
花生四烯酸作为第二信使参与了多个细胞信号通路的调控,如细胞增殖、凋亡、分化等。
4.3 炎症反应花生四烯酸是一种前体物质,它可以通过环氧合酶、过氧化物歧化酶和羧基肽合成酶等多个代谢途径产生一系列的活性代谢产物,如前列腺素、白三烯和血栓素等。
这些代谢产物在机体的免疫和炎症反应中起着重要的调节作用。
花生四烯酸简称AA或ARA,是一种ω-6多不饱和脂肪酸,为花生油中饱和的花生酸的相对物,属于不饱和脂肪酸,现被广泛分布于动物界,少量存在于某个种的甘油酯中,也能在甘油磷脂类中找到,那该产品有哪些作用和功效呢?下边带您了解。
一、安定, 抗消化性溃疡及胃肠功能障碍, 作用于子宫。
二、是人体大脑和视神经发育的重要物质,对提高智力和增强视敏度具有重要作用。
三、具有酯化胆固醇、增加血管弹性、降低血液粘度,调节血细胞功能等一系列生理活性。
四、对预防心血管疾病、糖尿病和肿瘤等具有重要功效。
五、高纯度的花生四烯酸是合成前列腺素,血栓烷素和白细胞三烯等二十碳衍生物的直接前体,这些生物活性物质对人体心血管系统及免疫系统具有十分重要的作用。
六、在幼儿时期花生四烯酸属于必需脂肪酸。
但是在婴幼儿期,宝贝体内合成花生四烯酸的能力较低,因此对于正处于体格发育黄金期的宝贝来说,在食物中提供一定的花生四烯酸,会更有利于其体格的发育。
这是因为花生四烯酸的缺乏对于人体组织器官的发育,尤其是大脑和神经系统发育可能产生严重不良影响。
成长后人体能由必需脂肪酸亚油酸、亚麻酸转化而成,因此属于半必需脂肪酸。
同时,根据医学研究证明,使用DHA和花生四烯酸配方奶粉的婴幼儿组和普通奶粉的婴幼儿组相比,前者智力指数高出7分。
以上就是有关花生四烯酸的功效与作用的介绍,希望对大家进一步的了解有所帮助,同时,如有不清楚的可咨询深圳安泰食品添加剂有限公司,该公司是一家专业生产销售集一体的添加剂公司,不仅产品经过了严格的质量检测,且拥有完善的售后服务,因此,现深受客户的好评。
花生四烯酸的生物合成(实用版)目录1.花生四烯酸的概述2.花生四烯酸的生物合成过程3.花生四烯酸的生理功能4.花生四烯酸的应用领域5.结论正文【1.花生四烯酸的概述】花生四烯酸(Arachidonic acid,AA)是一种重要的多不饱和脂肪酸,广泛存在于动物组织和微生物中。
花生四烯酸是生物膜的重要组成部分,具有调节细胞信号传导、抗炎、抗肿瘤等多种生理功能。
【2.花生四烯酸的生物合成过程】花生四烯酸的生物合成主要分为以下几个步骤:(1)脂肪酸合成:花生四烯酸的合成始于脂肪酸合成途径,通过一系列酶催化反应,将碳水化合物转化为脂肪酸。
(2)脂肪酸延伸:脂肪酸经过多次延伸反应,生成更长链的脂肪酸,如花生四烯酸。
(3)脂肪酸修饰:通过脂肪酸酰化酶的作用,将脂肪酸与各种修饰基团结合,形成花生四烯酸等生物活性物质。
【3.花生四烯酸的生理功能】花生四烯酸具有多种生理功能,主要包括:(1)调节细胞信号传导:花生四烯酸通过其代谢产物,如前列腺素、白三烯等,调节细胞信号传导,调控炎症反应、疼痛、血管张力等生理过程。
(2)抗炎作用:花生四烯酸的代谢产物白三烯等具有抗炎作用,能够缓解炎症反应。
(3)抗肿瘤作用:花生四烯酸及其代谢产物在肿瘤生长、侵袭、转移等过程中发挥抑制作用,具有一定的抗肿瘤效果。
【4.花生四烯酸的应用领域】花生四烯酸在多个领域具有广泛的应用,包括:(1)营养补充剂:花生四烯酸作为重要的脂肪酸成分,可用于婴幼儿营养补充、运动员体能恢复等。
(2)药物研发:花生四烯酸及其衍生物在抗炎、抗肿瘤等领域具有应用前景,可用于药物研发。
(3)生物能源:花生四烯酸可作为生物能源,用于生产生物柴油等可再生能源。
【5.结论】花生四烯酸是一种具有重要生物学功能的脂肪酸,其生物合成、生理功能及应用领域均具有广泛的研究价值。
花生四烯酸结构
摘要:
1.花生四烯酸的定义与重要性
2.花生四烯酸的结构特点
3.花生四烯酸的生理功能与应用
正文:
花生四烯酸(Arachidonic acid,AA)是一种长链多不饱和脂肪酸,是生物膜的重要成分,对于生物体的正常生长发育、细胞信号传导、免疫调节等方面具有重要作用。
花生四烯酸的结构特点是其碳链上含有四个不饱和双键,分别位于第6、9、12 和15 个碳原子上。
这种特殊的结构使得花生四烯酸具有独特的物理和化学性质,使其在生物体内发挥多种生理功能。
花生四烯酸在生物体内主要通过脱饱和酶的作用,生成多种生物活性较强的代谢产物,如前列腺素、白三烯和血小板活化因子等。
这些代谢产物在调节炎症反应、促进血管舒张、维持血小板功能等方面发挥重要作用。
此外,花生四烯酸还与视觉、神经发育以及学习记忆等功能有关。
在实际应用中,花生四烯酸被广泛用于生产药物、保健品和婴幼儿奶粉等。
通过补充花生四烯酸,可以提高婴幼儿的大脑发育水平,改善学习和记忆能力,减轻炎症反应等。
总之,花生四烯酸是一种具有重要生理功能和广泛应用价值的多不饱和脂肪酸。
花生四烯酸结构【最新版】目录1.花生四烯酸的概述2.花生四烯酸的结构特点3.花生四烯酸的生理功能4.花生四烯酸的应用领域5.总结正文【1.花生四烯酸的概述】花生四烯酸(Arachidonic acid,AA),是一种重要的多不饱和脂肪酸,广泛存在于动植物体内。
在生物体内,花生四烯酸是一种重要的信号分子,调控许多生理过程。
【2.花生四烯酸的结构特点】花生四烯酸是一种长链脂肪酸,其碳链包含 20 个碳原子,分别由 4 个双键和 1 个环状结构组成。
这种独特的结构使得花生四烯酸具有多种生物学活性。
【3.花生四烯酸的生理功能】花生四烯酸在生物体内具有多种生理功能,包括:1) 调节细胞信号传导:花生四烯酸可以通过环氧化酶(COX)和脂氧合酶(LOX)等酶的作用,生成多种生物活性物质,如前列腺素、白三烯等,进而调节细胞信号传导。
2) 调控炎症反应:花生四烯酸代谢产物白三烯等物质在炎症反应中起到重要作用,可以促使血管扩张、增加血管通透性、吸引白细胞等,从而调控炎症反应。
3) 影响神经系统发育和功能:花生四烯酸及其代谢产物对神经系统发育和功能具有重要影响,如促进神经元迁移、分化和突触形成等。
【4.花生四烯酸的应用领域】花生四烯酸在医学、营养学等领域具有广泛应用,包括:1) 用于治疗炎症性疾病:由于花生四烯酸具有调控炎症反应的作用,因此可以用于治疗风湿性关节炎、溃疡性结肠炎等炎症性疾病。
2) 促进婴幼儿神经系统发育:花生四烯酸对婴幼儿神经系统发育具有重要作用,因此可以在婴幼儿奶粉中添加一定比例的花生四烯酸,以促进其神经系统发育。
3) 研究花生四烯酸代谢及其相关疾病:研究生物体内花生四烯酸的代谢途径和调控机制,可以为预防和治疗心血管疾病、肿瘤等重大疾病提供新思路。
【5.总结】花生四烯酸是一种具有重要生物学活性的多不饱和脂肪酸,其结构特点和生理功能使其在生物体内发挥着多种重要作用。
花生四烯酸结构花生四烯酸(Arachidonic Acid,AA)是一种多不饱和脂肪酸,属于ω-6系列脂肪酸。
它是一种重要的生物活性物质,在人体内具有多种生理功能。
花生四烯酸在细胞膜中的含量较低,但在刺激作用下能够迅速释放出来,参与调节细胞信号传导、炎症反应、免疫功能等过程。
花生四烯酸的化学结构为C20H32O2,是一种二十碳的不饱和脂肪酸。
它的结构中含有四个双键,位于第5、8、11和14碳上。
这些双键的存在使得花生四烯酸具有较高的不稳定性,容易被氧化破坏。
因此,花生四烯酸在体内主要以其代谢产物存在。
花生四烯酸是一种重要的前体物质,可以通过代谢生成多种生物活性物质,如前列腺素、白三烯和血栓素等。
其中,前列腺素是一类具有广泛生理活性的物质,包括促进血管扩张、抑制血小板聚集、调节免疫反应等功能。
白三烯则参与了炎症反应和免疫调节等过程。
血栓素则是一类促进血小板聚集和血栓形成的物质。
花生四烯酸在人体内的来源主要包括两个途径:一是通过食物摄入,如动物脂肪、植物油等;二是通过内源合成,即在人体内通过多个酶的作用将其他脂肪酸转化为花生四烯酸。
花生四烯酸主要存在于细胞膜的磷脂分子中,其中以磷脂酰胆碱和磷脂酰乙醇胺最为常见。
花生四烯酸在人体内具有多种生理功能。
首先,它是细胞膜的重要组成成分之一,参与了细胞膜的稳定性和功能的调节。
其次,花生四烯酸可以被氧化生成多种生物活性物质,参与了细胞信号传导、炎症反应和免疫功能等过程。
此外,花生四烯酸还参与了神经系统的发育和功能调节。
花生四烯酸在人体内的代谢主要通过两个途径进行:一是通过环氧化酶和白三烯单加氧酶等酶的作用,生成前列腺素和白三烯等物质;二是通过脱氢酶和血栓素合成酶等酶的作用,生成血栓素等物质。
这些代谢产物在人体内具有重要的生理功能,并参与了多种生理过程的调节。
花生四烯酸在人体健康中的作用非常重要。
它参与了多种生理过程的调节,如细胞信号传导、炎症反应、免疫功能等。
然而,花生四烯酸的摄入量过高或过低都可能对人体健康产生不利影响。
花生四烯酸的生物合成
摘要:
一、花生四烯酸的生物合成简介
1.花生四烯酸的定义
2.花生四烯酸在生物体内的作用
二、花生四烯酸的生物合成途径
1.主要生物合成途径
2.其他生物合成途径
三、影响花生四烯酸生物合成的因素
1.环境因素
2.基因因素
四、花生四烯酸生物合成的应用
1.生物燃料
2.生物医药
正文:
花生四烯酸,简称ARA,是一种ω-6多不饱和脂肪酸,对生物体具有重要的生理功能。
在生物体内,花生四烯酸主要参与细胞膜的构建、炎症反应、免疫调节等多种生理过程。
花生四烯酸的生物合成途径主要包括微生物发酵、植物光合作用和动物摄食。
微生物发酵法是工业生产花生四烯酸的主要方法,通过对微生物的基因改造,使其具备合成花生四烯酸的能力。
植物光合作用是自然界中花生四烯酸的
主要来源,通过光合作用,植物将二氧化碳和水转化为花生四烯酸。
动物摄食则是通过摄食植物性食物,间接获取花生四烯酸。
环境因素和基因因素都会影响花生四烯酸的生物合成。
例如,光照、温度和养分等环境因素会影响植物光合作用过程中花生四烯酸的产量。
此外,基因突变或基因表达失调也可能导致生物体内花生四烯酸合成异常,从而影响生物体的生长发育。
花生四烯酸的生物合成在多个领域具有广泛的应用。
在生物燃料领域,通过改造微生物的基因,使其具备合成花生四烯酸的能力,可以利用生物质资源生产生物燃料。
在生物医药领域,花生四烯酸作为一种重要的生物活性物质,可用于制备多种药物,如抗炎药、免疫调节剂等。
总之,花生四烯酸的生物合成是一个复杂的生物过程,受多种因素影响。
arachidonic acidArachidonic acid花生四烯酸是一种ω6 不饱和脂肪酸,是细胞膜磷脂的组分。
在炎症反应中,水解磷脂酶 A2 可将Arachidonic acid从膜磷脂中释放出来。
然后,Arachidonic acid可被至少两种环加氧酶 (COX) 亚型代谢为前列腺素和血栓烷,被脂氧合酶代谢为白三烯和脂氧素,以及通过细胞色素p450 催化代谢为环氧-二十碳三烯酸。
Arachidonic acid及其代谢产物在多种生物过程中发挥着重要作用,包括信号转导、平滑肌收缩、趋化性、细胞增殖和分化,以及细胞凋亡。
已证实Arachidonic acid可与 G 蛋白的亚基结合,抑制 Ras GTP 酶激活蛋白 (GAP) 的活性。
Arachidonic acid花生四烯酸的细胞摄取需要消耗能量并涉及跨细胞质膜的蛋白质辅助运输。
花生四烯酸成品的制备:取花生四烯酸甲酯,加10倍量1mol/L KOH甲醇溶液,于40-80℃水浴充氮回流0.5h,浓缩除去部分甲醇,加3倍量水,加4mol/L盐酸调pH 3。
加乙醚提取,醚层加水洗至pH5-6,加无水硫酸钠,充氮减压浓缩除去乙醚,得花生四烯酸成品。
不同实验动物依据体表面积的等效剂量转换表(数据来源于FDA指南)小鼠大鼠兔豚鼠仓鼠狗重量 (kg)0.020.15 1.80.40.0810体表面积 (m2)0.0070.0250.150.050.020.5K m系数36128520动物 A (mg/kg) = 动物 B (mg/kg) ×动物 B的K m系数动物 A的K m系数例如,依据体表面积折算法,将化合物用于小鼠的剂量20 mg/kg 换算成大鼠的剂量,需要将20 mg/kg 乘以小鼠的K m系数(3),再除以大鼠的K m系数(6),得到化合物用于大鼠的等效剂量为10 mg/kg。
化学数据分子量304.47分子式C20H32O2CAS号506-32-1纯度>98%溶解性(25°C)DMSO: ≥ 30 mg/mL储存和运输条件-20°C, dry, sealed 常温运输及临时存放储备液配制以下数据基于产品分子量,对于特殊产品,请参照COA中的储备液配制条件和说明进行操作。
花生四烯酸 CYP 表氧化酶代谢产物 EET 对心肌病的保护作用周冰;何淑兰;谭武红【摘要】The incidence of cardiomyopathy has showed an increasing trend. Arachidonic acid and the epoxygenase product,epoxyeicosatrienoic acids (EETs),have important physiological and pathological roles,such as anti-myocardial ischemia and anti-inflammation effects.Besides,they can improve endothelial function,platelet adhesion and aggregation.EETs can be applied to a variety of ion channels of cardiovascular cells,and protect myocardial by regulating the expression of genes and proteins related to apoptosis.This review summarized the pathway of EETs and its protective effect and mechanism on myocardium.%心肌病发病率有逐年升高的趋势,花生四烯酸及其表氧化酶代谢产物环氧二十碳三烯酸(EETs)在心肌疾病中具有重要的生理病理作用,如抗心肌缺血、抗炎症反应、改善内皮功能、抗血小板黏附与聚集等作用,可作用于多种心血管细胞的离子通道,也可调节凋亡相关基因和蛋白的表达,从而起到心肌保护作用。
本文对 EETs 的产生途径以及对心肌的保护作用及机制加以阐述。
花生四烯酸(ARA)在脂肪酸氧化过程中起着重要作用。
花生四烯酸是人体必需的n-6多不饱和脂肪酸,在许多生物体内作为一种不饱和脂肪酸,它与它的衍生物具有特殊的生理功能,可以参与多种细胞信号转导和调节细胞生长因子。
在生理条件下,花生四烯酸的氧化通常涉及到过氧化物和/或环氧代谢,形成许多不同的生物活性物质,这些代谢产物可以参与人体的各种生理活动。
然而,不当的氧化处理可能会导致花生四烯酸的破坏和污染,影响产品的质量。
具体的氧化过程和相关代谢产物的生成可能因具体的生理环境(如pH、酶活性等)和花生四烯酸的浓度而有所不同。
因此,确保花生四烯酸的氧化过程在适当的条件下进行,并注意防止可能的不良影响,对于保持产品的营养价值和安全性都是很重要的。
花生四烯酸结构式引言花生四烯酸是一种重要的多不饱和脂肪酸,属于ω-6系列脂肪酸。
它在人体内具有多种生理功能,并且对人体健康具有重要的影响。
本文将介绍花生四烯酸的结构式、生理功能及其在人体健康中的作用。
花生四烯酸的结构式花生四烯酸的化学名为5,8,11,14-二十碳四烯酸,化学式为C20H32O2。
它是一种含有四个双键的脂肪酸,其结构式如下所示:CH3(CH2)4(CH=CHCH2)4(CH2)3COOH花生四烯酸的结构中,有四个相邻的双键,分别位于碳5、8、11和14的位置。
这种多不饱和结构使得花生四烯酸具有特殊的生理功能和代谢途径。
花生四烯酸的生理功能花生四烯酸在人体内具有多种生理功能,包括细胞膜结构的维持、炎症调节、血小板聚集和血压调节等。
细胞膜结构的维持花生四烯酸是细胞膜的重要组成部分,它能够调节细胞膜的流动性和稳定性。
在细胞膜中,花生四烯酸的双键可以通过调节膜的流动性和弹性来维持细胞功能的正常运作。
炎症调节花生四烯酸可以通过代谢产物前列腺素E2(PGE2)和白三烯B4(LTB4)等调节炎症反应。
PGE2具有抗炎作用,可以抑制炎症反应的发生和发展。
而LTB4则具有促炎作用,可以引起炎症反应的加剧。
花生四烯酸通过调节这些炎症介质的产生,对炎症反应起到平衡作用。
血小板聚集花生四烯酸可以通过代谢产物前列腺素I2(PGI2)和血栓素A2(TXA2)等调节血小板聚集。
PGI2具有抗血小板聚集作用,可以防止血栓的形成。
而TXA2则具有促血小板聚集作用,可以促使血小板聚集形成血栓。
花生四烯酸通过调节这些血小板聚集介质的产生,对血液流变学起到重要作用。
血压调节花生四烯酸可以通过代谢产物前列腺素F2α(PGF2α)和前列腺素E2(PGE2)等调节血压。
PGF2α具有升高血压的作用,而PGE2则具有降低血压的作用。
花生四烯酸通过调节这些前列腺素的产生,对血压的调节起到重要作用。
花生四烯酸在人体健康中的作用花生四烯酸在人体健康中起到了重要的作用。
食用油中的花生四烯酸的作用花生四烯酸(AA)是一种重要的多不饱和脂肪酸,主要存在于某些食用油中,如花生油。
花生四烯酸在人体内起着许多重要的生理功能和作用。
本文将探讨花生四烯酸在食用油中的作用以及其对人体健康的影响。
一、花生四烯酸的物理化学性质和营养成分花生四烯酸是一种不饱和脂肪酸,属于ω-6系列多不饱和脂肪酸。
它的分子式为C20H32O2,结构式为CH3(CH2)4(CH2CH=CH)4(CH2)4COOH。
花生四烯酸具有低熔点、润滑性强、耐氧化性差等特点。
此外,花生四烯酸还是维持正常细胞膜结构和功能的重要组成部分。
花生四烯酸在人体内不能自行合成,必须通过食物摄入。
它是脂肪酸家族中一种重要的必需脂肪酸,对人体机能的正常发挥起着至关重要的作用。
二、花生四烯酸的生理功能和作用1. 维护心血管健康:花生四烯酸可以降低血液中的胆固醇和三酸甘油酯水平,减少血液黏稠度,防止血栓形成,从而降低了心脏疾病和中风的风险。
此外,花生四烯酸还有抗炎作用,可以缓解心血管炎症。
2. 支持神经系统发育:花生四烯酸是神经细胞膜结构的重要组成成分,对于婴儿和幼儿的神经系统发育至关重要。
适当摄入花生四烯酸可以促进婴幼儿脑功能的正常发育,改善智力水平。
3. 维持皮肤健康:花生四烯酸是皮肤细胞膜中的重要成分,有助于维持皮肤的正常结构和功能。
适量摄入花生四烯酸可以减少皮肤的水分流失,保持皮肤滋润,同时还具有一定的抗炎和抗氧化作用。
4. 提供能量和营养:花生四烯酸是一种高能量的营养物质,每克花生四烯酸可以提供9千卡的能量。
适当摄入花生四烯酸可以为人体提供所需的能量,满足日常活动的需要。
三、食用油中的花生四烯酸对人体健康的影响1. 防止心血管疾病:食用富含花生四烯酸的油脂,如花生油,可以减少胆固醇和三酸甘油酯的积聚,降低血脂水平,保护心血管健康。
2. 促进婴幼儿脑发育:婴幼儿的大脑需要足够的花生四烯酸来保证其正常发育,因此,给婴幼儿提供富含花生四烯酸的食用油,如花生油,对其智力发育具有重要意义。