磨煤机电机振动诊断及处理
- 格式:doc
- 大小:270.00 KB
- 文档页数:4
中速辊式磨煤机振动分析及处理探讨中速辊式磨煤机是煤炭粉磨设备中常见的一种类型,它主要由磨煤辊和空载煤桶组成。
在运行过程中,磨煤机可能出现振动问题,严重影响设备的正常运行和寿命。
本文将对中速辊式磨煤机的振动问题进行分析,并提出相应的处理方法。
中速辊式磨煤机振动的原因主要有以下几个方面。
首先是磨煤辊和煤粉层之间的摩擦力不平衡所导致的振动。
摩擦力不平衡会使磨煤辊产生不均匀的力和振动,从而影响到整个设备的运行稳定性。
其次是磨煤辊与轴承之间的间隙过大导致的振动。
当间隙过大时,磨煤辊会出现摇晃和晃动现象,进而引起振动。
最后是磨煤辊的不平衡现象导致的振动。
当磨煤辊本身存在不平衡时,会在运行过程中产生振动。
针对以上振动问题,我们可以采取一些措施来进行处理。
对于摩擦力不平衡问题,可以通过调整磨煤辊和煤粉层之间的摩擦力分布来解决。
可以适当提高磨煤辊的压力或者调整煤粉层的均匀性,从而减小摩擦力的不平衡。
对于磨煤辊与轴承之间的间隙过大问题,可以通过调整轴承的安装位置或者更换轴承来解决。
必要时,可以采取加固的方法来减小间隙。
对于磨煤辊不平衡问题,可以采用动平衡的方法来解决。
通过在磨煤辊上设置平衡块或者调整磨煤辊的重心位置来实现动平衡,从而降低振动。
除了以上具体的处理措施外,还可以采取一些通用的方法来减小振动。
首先是进行设备的定期维护和检修,确保设备的各个部件处于良好的状态。
其次是加强培训,提高操作人员的技能水平和操作规范性,减少操作不当导致的振动问题。
最后是采用合适的减振措施,如增加减振垫、改进基础支撑等,从源头上减小振动的产生。
中速辊式磨煤机的振动问题是影响设备正常运行和寿命的重要因素,需要引起足够的重视。
通过分析振动问题的原因,并采取相应的处理措施,可以有效地减小振动,提高设备的稳定性和工作效率。
定期维护和加强培训也是解决振动问题的重要手段。
磨煤机振动大原因分析及预防措施磨煤机在使用过程中出现振动大的问题,可能会给设备的正常运行产生影响,甚至会导致设备的故障。
下面对磨煤机振动大的原因进行分析,并提出相应的预防措施。
1.设备零件磨损严重:长时间使用后,磨煤机的一些零件会产生磨损,如轴承、齿轮等;当这些零件磨损到一定程度时,会导致设备振动加大,从而影响设备的正常运行。
2.设备安装不稳定:设备的安装稳定与否直接影响设备的运行情况,若设备在安装的过程中没有进行稳固的固定,或者底座不平整、松动等问题都会导致设备的振动加大。
3.磨煤机内部物料不均匀:在磨煤机内部,如果物料堆积不均匀或者物料硬度不一致,就会导致设备的振动加大。
4.电机故障:设备的电机是磨煤机正常运行的重要组成部分,如果电机存在断相、电流不平衡等问题,就会导致设备振动大。
5.设备平衡性差:在旋转时,磨煤机需要保持平衡,若设备内部的叶轮、风轮等存在不平衡或者损坏,会引起设备的振动加大。
1.定期检查维护设备:定期检查磨煤机的各个零件,对于老化、磨损严重的零件及时更换,这样可以延长设备的寿命,并减少设备振动。
2.设备安装稳固:设备在安装的过程中,要保证其底座稳固、平整,要正确使用螺栓进行固定。
安装人员要严格按照设备的安装说明书进行操作,确保设备的稳固。
3.调整物料堆积状态:在磨煤机内部,应该保持物料的均匀堆积,可以通过设备的控制系统来调整物料进出的速度和量,保证物料的均匀堆积。
4.检查电机情况:定期检查磨煤机的电机,确保电机各项指标正常,如电流平衡、各相电压平衡等。
针对发现的问题,要及时进行维修或更换。
磨煤机振动大的原因主要包括设备零件磨损严重、设备安装不稳定、物料不均匀、电机故障和设备平衡性差等。
要预防磨煤机振动大问题的发生,可以定期检查维护设备、保持设备安装稳固、调整物料堆积状态、检查电机情况和保持设备平衡等措施。
这些措施的实施可以减少设备振动,保证磨煤机的正常运行。
中速辊式磨煤机振动分析及处理探讨中速辊式磨煤机是煤磨系统中常用的设备之一,其主要工作原理是通过两个旋转的辊筒对煤炭进行破碎和粉碎,以满足锅炉燃烧的要求。
在实际运行中,中速辊式磨煤机常常出现振动问题,严重影响了设备的正常运行和使用寿命。
本文将对中速辊式磨煤机的振动进行分析,并探讨相应的处理方法。
针对中速辊式磨煤机的振动问题,可以采用振动测试仪对设备进行实时监测。
通过对振动信号的采集和分析,可以确定振动的主要来源和程度。
根据振动的频率、振幅和相位等指标,可以初步判断振动问题可能的原因,如不平衡、松动、磨损等。
还可以结合设备的运行状态和参数,如进料量、出料粒度、转速等,来进一步分析振动问题的根本原因。
对于不同的振动问题,可以采取相应的处理方法。
对于设备的不平衡振动问题,可以进行动平衡处理,通过增加或减少质量,调整辊筒的质心位置,使得设备在运行时平衡振动。
对于装配松动问题,可以进行紧固或更换相关零部件,以保持设备的稳定性。
对于磨损问题,可以进行定期检修和更换磨损部件,以保持设备的正常运行。
还可以通过改进设备的结构和设计,优化传动系统和支撑装置,提高设备的抗振能力。
为了对中速辊式磨煤机的振动问题进行综合分析和处理,还可以借助专业的振动分析软件,如ANSYS、ABAQUS等。
通过建立相应的有限元模型,可以对设备的振动特性进行仿真分析,确定受力状况和振动响应,并进行参数优化和模态分析。
还可以进行故障诊断和预测,提前采取相应的措施,避免设备的故障和损坏。
中速辊式磨煤机的振动问题会严重影响设备的正常运行和使用寿命。
通过对振动信号的采集和分析,可以确定振动问题的主要来源和程度。
根据不同的振动问题,采取相应的处理方法,如动平衡处理、紧固或更换零部件、定期检修和更换磨损部件等。
还可以借助振动分析软件进行综合分析和处理,提高设备的抗振能力和使用效果。
通过以上的探讨和处理,可以有效解决中速辊式磨煤机的振动问题,提高设备的稳定性和工作效率。
磨煤机振动大原因分析及预防措施磨煤机振动大的原因主要有以下几点:1. 设备安装不稳定:磨煤机的振动大部分是由于设备的安装不稳定引起的。
在安装过程中,如果基础不牢固,或者安装不平稳,都会导致设备在运行过程中出现振动。
2. 零部件磨损:磨煤机是一种长时间运行的设备,其中的零部件容易受到磨损。
如果零部件磨损严重,会导致设备不平衡,产生振动。
3. 设备设计缺陷:设备设计上存在缺陷也是引起振动的重要原因之一。
包括设备结构不合理、配重不当等问题,都会导致设备振动加大。
为了预防和解决磨煤机振动大的问题,可以采取以下措施:1. 设备安装稳定:在安装磨煤机时,需要确保设备的基础稳固,并且采用正确的安装方法。
可以使用螺栓、焊接等方式将设备固定在基础上,确保其稳定性。
2. 定期维护保养:定期对磨煤机进行维护保养,检查和更换设备的磨损部件,保证设备的运行状态良好。
特别是关键零部件需要定期更换,以确保设备平衡。
3. 设备设计优化:完善设备的设计,增强设备的结构强度和稳定性。
可以通过增加设备支撑点、增加配重等方式来减小设备的振动。
4. 定期检测设备状态:定期进行设备状态的监测和检测,及时发现设备的异常情况,例如振动增大等问题。
可以借助专业的设备监测工具,如振动传感器、温度传感器等。
5. 加强操作培训:加强对磨煤机操作人员的培训,提高操作人员的技术水平和操作规范性。
合理使用设备,注意设备的运行状态,及时发现并处理问题,减小振动的发生。
要减小磨煤机振动大的问题,需要从设备安装、维护保养、设计优化、检测监测和操作培训等多个方面进行改进和措施的采取,以确保设备的正常运行和减小振动的发生。
中速辊式磨煤机振动分析及处理探讨一、中速辊式磨煤机的结构和工作原理1. 结构中速辊式磨煤机主要由进料装置、磨辊装置、出料装置、风机系统等组成。
其中磨辊系统是磨煤机的核心部件,包括磨盘和研磨辊,磨盘固定在轴上并且可以转动,而研磨辊被固定在磨盘上并且可以实现摆动。
2. 工作原理煤炭经过进料装置,进入磨辊系统内,经过磨盘和研磨辊的研磨作用,最终成为所需的粉煤,然后通过出料装置排出。
整个工作过程中,风机系统起到了输送和风降的作用,确保了煤粉的顺利排出。
二、中速辊式磨煤机振动问题的分析1. 振动原因中速辊式磨煤机在运行过程中会产生不同程度的振动,主要原因包括以下几点:(1)磨辊系统失衡:磨盘或研磨辊的安装不平衡、磨盘的轴承损坏等都会导致磨辊系统的失衡,从而产生振动;(2)风机系统故障:风机系统叶轮损坏或叶片失衡,会造成风机工作时的振动传导到整个设备上;(3)设备磨损:设备长时间使用后,磨损会导致噪音和振动的增加。
2. 振动影响中速辊式磨煤机的振动问题会导致以下几方面的影响:(1)设备寿命减少:振动会使设备的零部件受到额外的损耗,从而缩短设备的使用寿命;(2)生产效率降低:振动会使设备运行不稳定,影响煤炭研磨的效率,降低生产效率;(3)安全隐患增加:长期的振动会导致设备结构的松动和破坏,存在安全隐患。
1. 设备检测为了及时发现和解决中速辊式磨煤机的振动问题,可以定期进行设备检测和维护。
包括但不限于:检查磨盘和研磨辊的安装平衡情况,检查轴承是否正常运转,检查风机叶轮和叶片的磨损情况等。
2. 设备平衡在安装与维护中速辊式磨煤机时,要确保磨盘和研磨辊的安装平衡,避免磨辊系统的失衡情况出现。
对于风机系统也要做好平衡校准工作,避免风机系统的振动传导到整个设备上。
3. 磨损监测对于设备的长期使用,需要定期进行设备磨损监测,并对磨损部件进行更换或修复,以减少振动带来的影响。
4. 振动监测可以通过振动传感器等设备,对中速辊式磨煤机的振动进行监测和分析,及时发现振动异常情况,并进行调整和处理。
DTM350600筒式钢球磨煤机传动机振动故障原因浅析和处理方法DTM350/600型磨煤机传动机振动故障原因分析和处理方法毛伟逊,张铁军(检修公司锅炉队)摘要:文章就磨煤机传动机振动故障问题进行了系统分析,找出了传动机振动故障发生的原因并采取适当的处理方法消除了故障,保障了磨煤机的安全运行。
关键词:低速磨煤机传动机;振动故障;处理方法0 概述:我厂三四期机组为200MW容量机组,其中每台机组机制粉系统采用四台DTM350/600筒式钢球磨煤机,制造厂商为北京电力设备厂。
5号机组4台磨煤机在1983年12月31日最早投入运行。
在实际工作中,磨煤机传动机振动故障频发,制约着磨煤机的安全运行,经常出现机组限负荷。
因此找出传动机振动故障的原因,采取适当的处理方法,消除传动机振动故障,方能保障磨煤机安全运行,提高机组的安全性和经济性。
1 设备规范:1.1 磨本体:筒体有效长度为——600cm有效直径——350cm转速——17.69r/min最大装球量——53t有效容积57.73m3出力——30t/h1.2 传动机:大齿轮——齿数190 碳素铸钢ZG45I 模数26mm 压力角α=20°小齿轮——齿数23 合金调质钢35SiMn轴承——型号3644(Φ220×Φ460×1450)1.3 电动机:型号——JSQ158-6 2台额定功率——550kw/h转速——985r/min2 磨煤机传动机存在的问题:自2002年起,我厂磨煤机传动机共检修49次,振动故障存在问题总共分3大类:(1)、齿轮传动不良引起振动(2)、轴承故障引起振动(3)、联轴器故障、地脚螺栓松动等外部原因引起振动在2012年上半年传动机便进行大修两次,分别为#5丙磨煤机南侧传动机大修和#6丁磨煤机北侧传动机大修。
传动机振动过大故障不仅影响着磨煤机设备本身安全运行,同时降低了磨煤机工作效率。
例如#5丙磨南侧传动机振动超标引起传动效率降低,直接导致南侧#1号电机电流增大,如历史趋势图(2-1)所示,大修前#1号电机与#2号电机电流峰值差为2A。
磨煤机振动原因分析排查及解决措施摘要:印度某项目#1机组在试运过程中出现了磨煤机振动的问题,导致电厂无法稳定运行。
通过对可能引起磨煤机振动的可能原因进行逐一分析、排查,提出了解决措施。
关键词:磨煤机;振动;原因;措施引言印度某项目#1机组锅炉设计(B-MCR)燃煤量为218.2t/h,机组共设有5台中速磨煤机,磨煤机计算出力为54.55 t/h,最小出力为19.09t/h。
机组磨煤机在试运过程中出现振动问题。
火焰电视显示炉膛燃烧有忽明忽暗现象,磨煤机出粉不稳定。
此问题严重影响了机组稳定运行,导致试运工作无法正常开展。
因此对引起机组磨煤机振动的原因进行了分析,并针对排查结果采取了针对性解决方案。
1.磨煤机振动原因排查1.1 原煤中存在石块等杂物排石子煤不及时,使磨煤机石子煤室内存渣过多,有可能堵磨,产生振动。
针对上述可能的原因,停机后运行人员对磨煤机内部进行了检查和清理,未发现存在“三块”。
1.2 风煤比控制不当煤量与风量不匹配,当磨煤机给煤量一定时,一次风量过小,不能将煤粉及时的从磨煤机里带走,煤粉在磨煤机内不断积累,越来越多,导致磨煤机振动。
一次风量过大时,使得磨煤机内的煤粉越来越少,最后磨辊上下跳动幅度较大,一定程度时产生较大的振动。
针对上述可能原因,运行人员对磨煤机风量进行了调整。
改变风量,磨煤机入口风量65t/h-80t/h之间调整,没有发现振动情况有明显变化。
反复校核给煤机的煤量,确保煤量准确无误,并且给煤量与电负荷能匹配。
对给煤机的给煤量情况进行了长期的检测,并未发现给煤量不稳定的情况。
1.3 煤和风量在DCS上的显示值同实际不符由于煤和风量在DCS上的显示值与实际值不一致,导致风煤比实际控制不当,引起磨煤机振动。
运行人员对风量、煤量进行反复校核,最终确认DCS显示值与实际值一致。
1.4 磨煤机加载力不均加载机构加载力不均会导致中架体受力不均,加剧磨煤机的振动。
在磨煤机停机时,运行人员对液压装置的垫块、加载系统的油管路等进行了检查,并未发现异样。
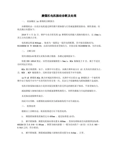
磨煤机电机振动诊断及处理一、设备概况 1A 磨煤机诊断报告该磨煤机由一台高压电机通过弹性膜片联轴器与行星减速器联接驱动,刚性基础,结构及测点布置如下:2019年4月21日,锅炉专业点检发现1A 磨煤机电机输入端轴向振动大,达10mm/s,其它方向及测点正常。
电机额定转速983rpm ,轴承为一端固定一端浮动的配置,其中驱动端轴承为:NU230ECM/C3和6032M/C3,由深沟球轴承承受轴向力,非驱动端NU230ECM/C3,为浮动端。
二、诊断分析使用CSI2140数采仪采集各测点数据,各测定通频值如下:依据ISO 10816规定,该类设备振幅限值4.5mm/s,M2A 振幅处于C 区,属于不适宜长时间运行状态。
M2A 测点频谱图,如下,从图中可以看出,该测点频率成分以1X 及其高次谐波为主,且,M2H 、M2V 幅值极小,反映设备可能存在松动或角度不对中故障。
1A和1E 磨煤机M2A 测点时域波形图对比,从图中可以看出1A 磨煤机在一个旋转周期中由于角度不对中产生的弯矩作用交变一次,其余几个低幅峰值为联轴器膜片造成的。
电机非驱端轴向振动小是因该端仅配置内套无挡边的圆柱滚子轴承,不承受轴向力。
减速器输入轴轴向振动小是因减速器整机刚度大,同样的激振力引起的振幅较小。
未见轴承故障频率成分。
因此可以判断,该磨煤机故障原因为联轴器角度不对中或松动。
三、检修处理根据以上诊断结论,联系检修进行以下检查处理:1、测量联轴器角度偏差达0.650mm ,超过标准值13倍;2、解开联轴器,测量电机轴向窜动量0.600mm ,查深沟球轴承径向游隙国家标准,6032M/C3为0.046~0.091mm ,换算为轴向游隙(一般为径向的7~10倍)应为0.460~0.910之间,符合要求;3、解开联轴器,测量减速器输入轴轴向窜动量为0.010mm ,正常。
由以上测量结果确认联轴器存在严重角度不对中,与诊断相符。
经调整联轴器,振动值降低至达到标准要求,根据ISO 10816规定,处于B 区正常区间:精密点检小组2019/5/3。
磨煤机振动大原因分析及预防措施磨煤机是一种用于煤炭粉碎的设备,广泛应用于热电厂、水泥厂等工业领域。
在使用过程中,有时会出现磨煤机振动大的问题,影响设备的正常运行和使用寿命。
本文将对磨煤机振动大的原因进行分析,并提出预防措施,以期帮助相关行业更好地解决这一问题。
1. 设备不平衡磨煤机的旋转部件如果不平衡,就会产生较大的振动。
这可能是由于设备在使用过程中受到外力撞击导致零部件偏移,或者是因为设备在生产过程中磨损不均匀造成的。
设备本身的不平衡是磨煤机振动大的主要原因之一。
2. 设备磨损磨煤机使用时间过长或者在使用过程中由于操作不当等原因导致磨损加剧,就会产生振动大的问题。
设备磨损会导致旋转部件间的摩擦增大,同时也会影响设备的平衡性,从而产生振动。
3. 设备安装不当磨煤机的安装如果不符合要求,如地基不坚实、基础不牢固等,就有可能会导致设备振动大。
如果设备的支座、固定螺栓等连接部件安装不紧密,也会加剧振动的发生。
4. 零部件松动设备在使用过程中,由于零部件未经过及时的检修和紧固,就有可能产生振动。
零部件的松动会影响设备的平衡状态,导致振动加剧。
5. 设备设计缺陷有些磨煤机在设计和制造过程中存在一些缺陷,如结构刚度不足、动平衡不良等问题,会导致设备振动大。
二、预防措施1. 设备定期维护为了提高磨煤机的使用寿命和稳定性,需要对设备进行定期维护,及时更换磨损零部件、调整设备的几何参数,保证设备在使用过程中的平衡状态。
定期维护是保障设备稳定运行的重要措施。
3. 设备质量检验购买磨煤机设备时,应该对设备的质量进行认真检查,确保设备经过了严格的质量检验,包括结构刚度、动平衡等性能。
避免购买到质量不合格的设备。
4. 设备运行监控在磨煤机的日常使用过程中,需要对设备进行运行监控,及时发现可能出现的问题。
可以通过振动传感器、温度传感器等设备监控装置,实时监测设备的运行状态,及时发现异常情况。
5. 设备使用规范在磨煤机的使用过程中,操作人员要严格按照设备的使用规范进行操作,避免造成设备的不必要磨损。
磨煤机常见故障及处理方法一、磨煤机振动大。
这磨煤机要是振动大起来可有点闹心呢。
原因可能是里面的煤量不合适啦,要是煤太多或者太少都可能引起振动。
如果是煤量的问题,那咱就得调整给煤量,让它达到一个合适的程度。
还有可能是磨煤机里面的部件磨损了,像磨辊、衬板这些部件,要是磨损严重,就会导致不平衡从而振动。
这时候就得赶紧检查,该换的部件就得换呀。
另外,要是有异物进到磨煤机里,也会让它振动,就像有个小捣蛋鬼在里面捣乱一样,得把异物找出来清除掉,这样磨煤机才能安安稳稳地工作。
二、磨煤机出力不足。
这磨煤机出力不足的时候,就像一个干活不给力的小懒虫。
可能是通风量不够哦,通风就像给磨煤机加油打气一样,要是通风不足,磨煤机就没法好好工作。
那咱就得检查通风系统,看看是不是有堵塞的地方,把堵塞的地方清理干净,让风顺畅地吹起来。
煤的质量也很关键呢,如果煤太湿,就不容易被研磨,就像黏糊糊的泥巴一样不好处理。
这时候可以想办法干燥一下煤,或者调整一下煤种。
还有可能是磨煤机的研磨部件磨损了,研磨能力下降,这就需要更换或者维修研磨部件啦。
三、磨煤机漏粉。
磨煤机漏粉可真是个小麻烦。
这可能是密封装置出了问题,密封装置就像磨煤机的小护盾,要是它坏了,粉就会跑出来。
我们要仔细检查密封装置,看看是不是有损坏的地方,有损坏就赶紧修复或者更换。
也有可能是磨煤机的管道连接不紧密,这就像衣服上有个小缝隙一样,粉就从这里钻出来了。
那就要把管道连接好,拧紧螺栓之类的,让粉乖乖地待在该待的地方。
四、磨煤机温度过高。
磨煤机温度过高可不得了,就像它发烧了一样。
可能是因为煤量过少,这样磨煤机内部的热量散发不出去。
这时候就要适当增加煤量。
还有可能是冷却系统有故障,冷却系统就像磨煤机的小空调,要是坏了,温度就降不下来。
那就得赶紧检查冷却水管路是不是堵塞或者漏水,把这些问题解决掉,让磨煤机的温度恢复正常。
中速辊式磨煤机振动分析及处理探讨摘要:针对中速辊式磨煤机在生产过程中出现的振动问题,本文使用了振动分析的方法,对其振动源进行了分析,并针对振动源提出了相应的处理方案。
通过实验验证,证明了处理方案的有效性。
一、引言中速辊式磨煤机的振动源一般可分为以下几个方面:1.结构刚度中速辊式磨煤机的结构刚度对其振动有很大影响。
当磨煤机的结构刚度不够时,会在磨煤机转动过程中出现附加振动,从而影响整机的稳定性。
2.转子平衡3.轴承状态中速辊式磨煤机的轴承状态对其振动也有一定的影响。
当轴承装配不良或轴承寿命到期时,会出现较大的振动。
4.磨辊状态中速辊式磨煤机的磨辊状态对其振动影响也比较大。
当磨辊表面磨损不均匀或者磨辊磨损过度时,会引起中速辊式磨煤机的振动。
以上四点是中速辊式磨煤机振动的主要源头。
1.加强磨煤机的结构刚度:中速辊式磨煤机一般可通过增加底盘厚度或者加强底盘的支撑来加强结构刚度,从而减少附加振动。
2.定期进行转子平衡校正:通过在转子上安装铁片,可实现转子平衡的校正。
定期进行转子平衡校正可以减小磨煤机的振动。
3.定期检查轴承状态:中速辊式磨煤机的轴承需要在一定的使用寿命后进行更换。
定期检查轴承状态可以及时发现轴承寿命到期或者轴承损伤等问题,从而减小磨煤机的振动。
四、实验验证为了验证中速辊式磨煤机振动处理方案的有效性,我们在实验中选取了一台中速辊式磨煤机进行了处理以及对比实验。
在处理实验中,对磨煤机的底盘进行了加强,进行了两次转子平衡校正,对轴承进行了更换,同时对磨辊进行了修整。
在对比实验中,未对磨煤机进行任何改动,直接进行了运转测试。
实验结果表明,在处理实验中,磨煤机运转时的振动明显减小,噪音也有所降低。
而在对比实验中,磨煤机的振动较大且噪音也较高。
结论:中速辊式磨煤机的振动问题对磨煤机的使用寿命和生产效率会产生影响。
针对中速辊式磨煤机的振动问题,可以采取相应的处理措施,如加强结构刚度、定期进行转子平衡校正、定期检查轴承状态、修整磨辊等。
中速辊式磨煤机振动分析及处理探讨中速辊式磨煤机是煤矿企业通常使用的一种设备,其主要作用是对原煤进行破碎、研磨和干燥。
但是在使用过程中,一些用户反映该设备存在振动问题,严重影响了设备的正常运行和使用寿命。
本文将针对中速辊式磨煤机的振动问题进行分析,并探讨相应的处理方法。
一、中速辊式磨煤机的振动原因1. 设备自身问题中速辊式磨煤机作为煤粉磨煤设备,其设备结构比较复杂,包括辊轴、主机、减速机、密封装置等部件。
在使用过程中,这些部件可能会出现磨损、松动、不平衡等问题,导致设备产生振动。
2. 煤料问题当中速辊式磨煤机对煤料进行破碎和磨碎时,煤料本身的性质可能会影响设备的振动情况。
煤料的含水量过高、颗粒大小不均匀等问题都可能导致设备振动加剧。
3. 操作问题设备的操作技术和维护保养对振动也有一定影响。
如果使用人员对设备操作不当,可能会导致设备振动增大,甚至出现故障。
1. 振动的类型中速辊式磨煤机的振动主要包括水平振动和垂直振动两种类型。
水平振动通常由于设备不平衡或者轴承过度磨损引起,而垂直振动则通常是由于煤料颗粒不均匀或者料层不稳定引起。
2. 振动的频率和幅度振动的频率和幅度是评价设备振动状况的重要参数。
通常来说,振动的频率越高,表示设备振动的速度越快,幅度越大,说明设备振动幅度越大。
通过监测设备的振动频率和幅度,可以初步判断设备的振动状况。
3. 振动的影响中速辊式磨煤机的振动问题不仅会影响设备的正常运行,还会影响设备的使用寿命。
振动会导致设备磨损加剧、故障频发,甚至对工作环境和操作人员的健康造成影响。
及时发现并解决设备的振动问题至关重要。
1. 加强设备的维护保养对中速辊式磨煤机进行定期的维护保养是减少振动问题的重要手段。
定期检查设备的部件磨损情况,及时更换或修复磨损严重的部件,可以减少设备振动的产生。
保持设备的清洁和润滑也是减少振动的有效途径。
2. 优化煤料质量提高原煤的磨煤指数和干燥性能,选择合适的煤种和颗粒大小,可以减少中速辊式磨煤机的振动情况。
中速辊式磨煤机振动分析及处理探讨中速辊式磨煤机是一种常用的煤炭粉磨设备,广泛应用于电力、冶金、化工等行业。
在使用过程中,磨煤机的振动问题是一个比较常见的故障,不仅影响设备的稳定运行,还会降低煤炭粉磨的效率和质量。
对磨煤机振动进行分析并及时处理是非常重要的。
本文将对中速辊式磨煤机振动进行探讨,包括振动产生的原因、振动的影响、振动的分析方法和处理措施等内容。
一、振动产生的原因1. 设备自身问题中速辊式磨煤机的安装不稳定、设备零部件损坏、轴承故障、装配不良等都可能导致振动的产生。
2. 材料不均匀在煤炭粉磨过程中,如果进料不均匀、磨煤机内部煤粉分布不均匀,也会造成振动。
3. 工况问题磨煤机的负荷过大、速度过快、过载运行等也会导致振动。
二、振动的影响1. 设备稳定性下降振动会导致磨煤机整体的稳定性下降,给设备运行和维护带来不便。
2. 煤炭粉磨效率低振动会导致煤炭粉磨过程中的能量消耗增加,造成煤粉细度不均匀和磨损加剧,降低了磨煤机的工作效率。
3. 噪音污染振动会引起设备零部件之间的摩擦,产生噪音,对工作环境和周围环境造成影响。
三、振动的分析方法1. 振动测量利用振动测量仪器对磨煤机的振动进行全面的监测和分析,包括振动的频率、幅值、相位等参数。
2. 振动信号分析利用信号处理技术对振动信号进行分析,提取有用的信息,识别振动的类型和频率成分,找出振动的根源。
四、处理措施1. 设备维护保养定期对磨煤机进行检查、保养和维护,及时更换磨损严重的零部件,保证设备的正常运行。
2. 调整工艺参数合理调整磨煤机的进料速度、磨辊压力、磨煤机转速等工艺参数,确保设备在正常的工作状态下运行。
3. 调整设备安装对磨煤机的安装进行调整,保证设备的水平度和垂直度符合要求,避免因为不稳定的安装产生振动。
4. 优化设备结构针对磨煤机的结构和零部件进行优化设计,提高设备的稳定性和工作效率,减少振动产生的可能性。
5. 使用振动减震装置在磨煤机的底座和支座上安装振动减震装置,减少振动对设备和周围环境的影响。
中速辊式磨煤机振动分析及处理探讨中速辊式磨煤机是煤炭工业中常用的磨煤设备之一,它具有磨煤效率高、能耗低等优点,在煤炭磨煤生产中起着重要的作用。
随着设备使用时间的增长,磨煤机在运行过程中常常会出现振动问题,影响设备的正常运行和使用寿命。
对中速辊式磨煤机振动进行分析及处理具有重要意义。
一、中速辊式磨煤机振动的产生原因中速辊式磨煤机在运行过程中会产生振动,其主要原因包括以下几个方面:1. 设备自身因素:包括设备结构设计不合理、制造材料疲劳、磨损等问题导致的振动。
2. 煤炭磨煤质量问题:如果煤炭磨煤不均匀,可能导致设备振动。
3. 设备安装不良:磨煤机在安装过程中,如果没有很好的调整平衡、固定,也可能导致振动问题。
中速辊式磨煤机振动问题严重时,将会给设备和人员造成严重危害:1. 设备寿命缩短:振动会加速设备磨损,降低设备寿命。
2. 设备损坏:严重振动会导致零部件松动、断裂,甚至设备整体损坏。
3. 安全隐患:振动会增加设备的安全隐患,在严重情况下可能导致设备事故。
4. 生产能力下降:振动会影响设备的稳定运行,降低其生产效率。
1. 观察法:通过观察磨煤机运行过程中的振动情况,记录振动幅度、频率等参数,对振动情况进行初步分析。
2. 测量法:利用振动传感器等工具对磨煤机的振动进行实时测量,获取准确的振动数据。
3. 模态分析:通过对磨煤机进行模态分析,找出设备在运行过程中可能产生的共振点,从而针对性地进行处理。
4. 频谱分析:通过对振动信号的频谱分析,找出振动信号的频率成分及其变化规律,进一步分析振动问题的原因。
1. 设备维护:定期对中速辊式磨煤机进行维护保养,保证其零部件的正常运转,降低振动产生的可能性。
2. 平衡处理:对磨煤机的各个部件进行平衡处理,减少振动产生。
3. 减振措施:在设备周围加装减振器、减振材料等,降低设备振动传递到周围环境的程度。
4. 换位处理:对于长期运行的部件,如辊子、轴承等,要定期进行换位处理,避免磨损不均导致的振动。
磨煤机振动大原因分析及处理方法发布时间:2021-12-21T10:31:58.674Z 来源:《中国电业》(发电)》2021年第15期作者:吴伟鲁晓君[导读] 本文对辊式磨煤机振动大的各种原因进行分析,并提出解决措施。
华能沁北电厂河南济源 459000摘要: 中速棍式磨煤机普遍容易发生振动,长时间振动会造成磨煤机损坏、出力降低、密封寿命缩短、接头断裂以及焊缝拉裂等问题,如果调节不当还可能引起制粉系统异常和锅炉燃烧异常。
本文对辊式磨煤机振动大的各种原因进行分析,并提出解决措施。
关键词:辊式磨煤机;振动;研磨引言:对我厂现在运行的ZGM113型辊式磨煤机的振动原因进行深入分析,针对各种振动情况分析振动原因,不断改进相应的调节方法,从而解决磨煤机的振动问题,避免发生磨煤机振动造成零部件损坏和影响锅炉燃烧问题。
1、辊式磨煤机结构特点和工作原理结构特点:辊式磨煤机结构紧凑,单台磨煤机金属消耗量低,占地面积小,初始投资小,运行中噪声低,电耗低。
磨煤机空载功率小,运行控制灵敏,能适应锅炉负荷的变化,煤粉的均匀性好。
但是,它的结构复杂,运行和检修要求的技术水平高,对煤种有选择性,对原煤中的杂物较为敏感。
工作原理:我厂现在运行的ZGM113 磨煤机是一种中速辊盘式磨煤机,研磨部分是由转动的磨环和三个沿磨环滚动的固定且可自转的磨辊组成。
原煤从磨的中央落煤管落到磨环上,在离心力作用下将原煤运动至研磨滚道上,通过磨辊进行研磨。
三个磨辊沿圆周方向均布于磨盘滚道上,研磨力液压加载系统产生,通过静定的三点系统,研磨力均匀作用至三个磨辊上,这个力是经磨环、磨辊、压架、拉杆、传动盘、减速机、液压缸后通过底板传至基础。
原煤的研磨和干燥同时进行,一次风通过喷嘴环均匀进入磨环周围,将从磨环上切向甩出的煤粉吹至磨煤机上部分离器,在分离器中分离,粗粉被分离出来返回磨环重磨,合格的细粉被一次风带出分离器。
不易磨碎石子煤和铁块等通过喷嘴环落到一次风室,被刮板刮进排渣箱,由人工定时清理或自动排走。
电厂中速磨煤机振动问题研究与处理措施摘要本文针对电厂中速磨煤机振动问题进行了深入研究,分析了振动产生的原因,并提出了有效的处理措施。
首先梳理了磨煤机的工作原理,并识别了导致振动的常见因素,如结构不稳定、运行负荷不均等。
同时,文章探讨了振动对电厂运行的负面影响,如能效降低和设备寿命缩短。
为了精确诊断问题,本文采用了先进的传感器与监测系统,结合数据采集与分析方法,深入分析了振动信号的特征与趋势。
针对诊断结果,提出了一系列振动处理措施,包括故障诊断、根本原因分析和振动控制技术。
这些措施旨在减少振动,提升磨煤机的稳定性和电厂的整体运行效率。
通过这些综合性的研究与实践,为电厂中速磨煤机振动问题的解决提供了科学依据和实用指南。
关键词:中速磨煤机;振动分析;故障诊断;数据监测;振动控制技术一、引言在电力行业,中速磨煤机的稳定运行对于保障电厂效率至关重要。
然而,振动问题常成为影响其性能的主要障碍。
这种振动不仅降低了能源转化效率,还可能导致设备损耗,增加维护成本。
鉴于此,本文深入探讨了磨煤机振动问题的根源,运用现代监测技术和故障诊断方法,对振动信号进行精确分析。
通过对磨煤机工作原理的理解和振动数据的综合评估,本文旨在提供一套系统的解决方案,以优化磨煤机的性能,提升电厂的整体运行效率。
这一研究不仅对电厂运营管理具有重要意义,也为相关领域提供了宝贵的参考和实践经验。
二、振动问题的原因分析(一)磨煤机工作原理磨煤机的工作原理是通过高速旋转的磨辊和磨环之间的压力和摩擦来粉碎煤块。
在这个过程中,磨辊的均匀分布和运行平稳性对于磨煤效率和粉碎质量至关重要。
任何磨辊或磨环的不平衡、磨损不均或对中不准确都可能导致设备振动。
此外,煤的物理特性如硬度和湿度,以及进料速率和粒度,都会影响磨煤机的运行,从而可能引起振动。
因此,磨煤机的高效运行需要精确的机械平衡、恰当的物料处理和细致的操作控制,这些因素共同确保了磨煤机的稳定性,降低了振动风险。
磨煤机振动大原因分析及处理方法磨煤机振动大的原因一.磨煤机振动大的常见原因1. 煤量与风量不匹配,当磨煤机给煤量一定时,一次风量过小,不能将煤粉及时的从磨机里带走,随着给煤的不断积累,磨煤机内堆积的煤粉越来越多,导致磨煤机振动。
一次风量过大时,使得磨机内的煤粉越来越少,最后磨辊上下跳动幅度较大,一定程度时产生较大的振动,影响正常生产。
2. 排石子煤不及时,使磨煤机石子煤室内存渣过多,有可能堵磨,产生振动。
3. 油脂不合格,磨辊轴承润滑油变质、减速机润滑油站油质差或油站少油造成磨辊或减速机不正常运转,继而产生振动。
4. 铁器或大块异物落入磨煤机内,在加载力的作用下,铁块、异物不断被碾压造成磨负荷不规则变化,使磨煤机产生较大振动。
5. 煤质与设计煤种偏差较大,煤的可磨性系数差,导致煤量与风量不匹配,导致振动。
6. 磨煤机咬煤不正常,特别是投运初期和退出期间,较少的给煤量落入磨盘,磨辊不能均匀的对磨盘上的煤产生碾压,导致磨本体发生震动。
磨煤系统正常运行中加载力出现故障时,加载力压力波动较大时,使得磨煤机出力变化较大,煤层厚度太薄或太厚,磨辊上下跳动幅度过大,均会引起磨机振动。
7. 磨煤机基础不稳,也会导致磨煤机振动大。
二.预防及处理方法1.磨煤机的给煤量和一次风量应按照《运行规程》或《燃烧调整试验报告》建议的对应关系进行调整。
调节磨煤机出力时,应做到增加磨煤机出力时,先加风量,后加煤量。
降低磨煤机出力时,先减煤量,后减风量,以防止一次风量调节过快或风量过小造成磨煤机煤层厚度变化较大,使磨煤机振动。
2. 石子煤的排放严格按规定进行,遇到磨煤机有堵磨迹象时应及时多次排放。
3. 定期对润滑油进行化验、过滤,不合格立即更换新油。
油箱油位低于二分之一时及时补油至二分之一至三分之二。
4. 在磨煤机运行上煤时,要求输煤人员经常检查除铁器的运行情况,并及时清理除铁器上的铁块、异物,避免其进入磨煤机。
磨煤机运行出现振动时,对磨煤机排渣箱进行多次排渣检查,看是否有异物或磨煤机内部部件脱落。
1A磨煤机诊断报告
一、设备概况
该磨煤机由一台高压电机通过弹性膜片联轴器与行星减速器联接驱动,刚性基础,结构及测点布置如下:
2014年4月21日,锅炉专业点检发现1A磨煤机电机输入端轴向振动大,达10mm/s,其它方向及测点正常。
电机额定转速983rpm,轴承为一端固定一端浮动的配置,其中驱动端轴承为:NU230ECM/C3和6032M/C3,由深沟球轴承承受轴向力,非驱动端NU230ECM/C3,为浮动端。
二、诊断分析
使用CSI2140数采仪采集各测点数据,各测定通频值如下:
测点M1H M1V M1A M2H M2V M2A G1H G1V G1A 幅值mm/s 0.39 0.76 1.93 0.55 1.91 10.46 1.47 1.45 2.21
依据ISO 10816规定,该类设备振幅限值4.5mm/s,M2A振幅处于C区,属于不适宜长时间运行状态。
M2A测点频谱图,如下,从图中可以看出,该测点频率成分以1X及其高次谐波为主,且,M2H、M2V幅值极小,反映设备可能存在松动或角度不对中故障。
1A和1E磨煤机M2A测点时域波形图对比,从图中可以看出1A磨煤机在一个旋转周期中由于角度不对中产生的弯矩作用交变一次,其余几个低幅峰值为联轴器膜片造成的。
电机非驱端轴向振动小是因该端仅配置内套无挡边的圆柱滚子轴承,不承受轴向力。
减速器输入轴轴向振动小是因减速器整机刚度大,同样的激振力引起的振幅较小。
未见轴承故障频率成分。
因此可以判断,该磨煤机故障原因为联轴器角度不对中或松动。
三、检修处理
根据以上诊断结论,联系检修进行以下检查处理:
1、测量联轴器角度偏差达0.650mm,超过标准值13倍;
2、解开联轴器,测量电机轴向窜动量0.600mm,查深沟球轴承径向游隙国家标准,6032M/C3为0.046~0.091mm,换算为轴向游隙(一般为径向的7~10倍)应为0.460~0.910之间,符合要求;
3、解开联轴器,测量减速器输入轴轴向窜动量为0.010mm,正常。
由以上测量结果确认联轴器存在严重角度不对中,与诊断相符。
经调整联轴器,振动值降低至达到标准要求,根据ISO 10816规定,处于B区正常区间:测点M1H M1V M1A M2H M2V M2A G1H G1V G1A
幅值(修
0.39 0.76 1.93 0.55 1.91 10.46 1.47 1.45 2.21
前)mm/s
幅值(修
0.60 0.96 1.80 0.89 1.92 2.75 1.12 1.36 1.82
前)mm/s
精密点检小组
2014/5/3。